Organisation Chart
Article | Last updated: 17/04/2026 | Ministry of Foreign Affairs
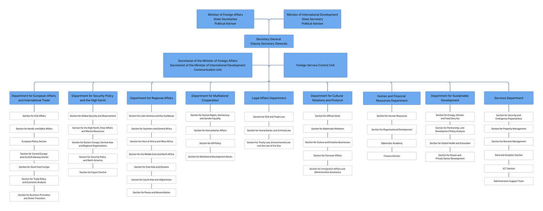
The Ministry of Foreign Affairs' organisation chart provides an overview of the Ministry's structure and the names of its various departments, sections and units.
Article | Last updated: 17/04/2026 | Ministry of Foreign Affairs
The Ministry of Foreign Affairs' organisation chart provides an overview of the Ministry's structure and the names of its various departments, sections and units.