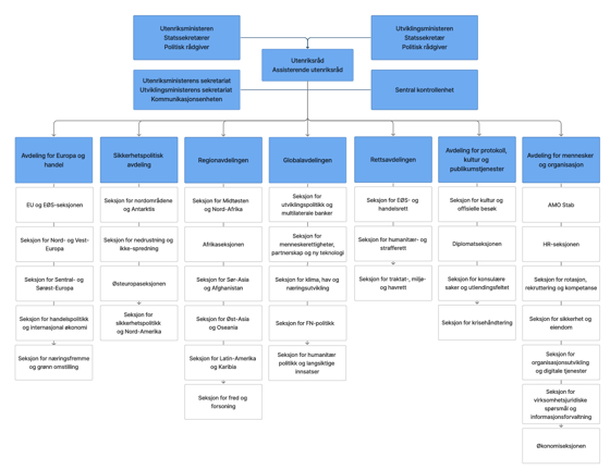
Organisasjonskart for Utenriksdepartementet
Artikkel | Sist oppdatert: 20.05.2026 | Utenriksdepartementet
Utenriksdepartementets organisasjonskart gir en oversikt over avdelinger og seksjoner i departementet.
Artikkel | Sist oppdatert: 20.05.2026 | Utenriksdepartementet
Utenriksdepartementets organisasjonskart gir en oversikt over avdelinger og seksjoner i departementet.