6 Hvem skal gjøre det?
6.1 Departementet
Departementets overordnede ansvar omfatter hele kunnskapsektoren, og departementet ser digitaliseringsstrategien for UH-sektoren som et tiltak i det helhetlige digitaliseringsarbeidet i kunnskapssektoren. Dette innebærer at departementet har ansvar for at digitaliseringsstrategien for UH-sektoren er avstemt i forhold til andre strategier innenfor departementets ansvarsområde, og at muligheter for fellesløsninger og synergier på tvers av de ulike kunnskapssektorene utnyttes og deles. Dette vil omfatte både tjenester, systemer, og kompetanse.
Når man legger til grunn den effekten digitaliseringen har på samfunnet er det naturlig at styring av IKT og digitalisering inngår som en sentral del i Kunnskapsdepartementets etatsstyring på lik linje med overordnet styring av andre grunnleggende og strategiske innsatsfaktorer og rammevilkår. Innenfor denne styringen er det også naturlig at risikoen håndteres på samme måte som økonomisk risiko, etterlevelsesrisiko og risiko for manglende måloppnåelse. Departementets styring av digitalisering er blitt viktigere i takt med den økte betydningen bruk av IKT har fått i utviklingen av UH-sektoren, omfanget av de satsingene som kommer til uttrykk gjennom regjeringens IKT-politikk, og de kravene som stilles fra interessenter til oppfølgingen av digitalisering og IKT på sektornivå. Det blir imidlertid viktig å trekke inn og involvere brukerne slik at styringsdialogen fungerer godt begge veier, at planer, tiltak og beslutninger i størst mulig grad møter brukernes behov.
Holdt opp mot anerkjente rammeverk for styring og ledelse av IKT, som for eksempel ISO/IEC 38500, vil departementets styring av digitalisering være strategisk på et såkalt 'governance'-nivå med UH-sektoren og sektorens samarbeidsflater som avgrensning. Dette samsvarer med nivået på departementets etatsstyring og styringsdialog, og innebærer først og fremst mål- og resultatstyring på sektornivå. Andre aktuelle styringsvirkemidler er insentivordninger og mer dialog- og nettverksorienterte styringsformer.
Med tydelig styring menes det ikke nødvendigvis mer styring, men bedre styring som er forankret i rammeverk og strategier. Sentrale elementer i styringen er å fastsette tydelige overordnede mål og forventninger og å følge opp at de oppdrag, planer og strategier som blir gitt operasjonaliseres, gjennomføres og gir forventet resultat. For å lykkes med digitaliseringen er det viktig at det ikke bare utøves styring ovenfra og ned, men at forslag til tiltak, planer og strategier også kan fremmes fra institusjonene, tjenesteorganet, kvalitetsorganene og de heleide aksjeselskapene. Departementet vil derfor be om og invitere til forslag til tiltak, planer og strategier fra hele sektoren og utnytte disse i overordnede satsinger, planer, strategier og i politikkutviklingen.
En styrking av styringen legger til grunn det samme perspektivet som sektorarbeidsgruppens forslag til delstrategi for utdanning legger til grunn, at man må være åpen for at "digitaliseringen i større eller mindre grad kan bli en game changer, slik den har vært i andre sektorer", og en antakelse om at UH-sektoren er i ferd med å nå et høyere modenhetsnivå i den digitale tilstanden. Det vil si at man styrker innsatsen både med utgangspunkt i en forståelse av hva teknologien innebærer for sektorens rammebetingelser, og en forståelse av egne mulige strategiske fortrinn.
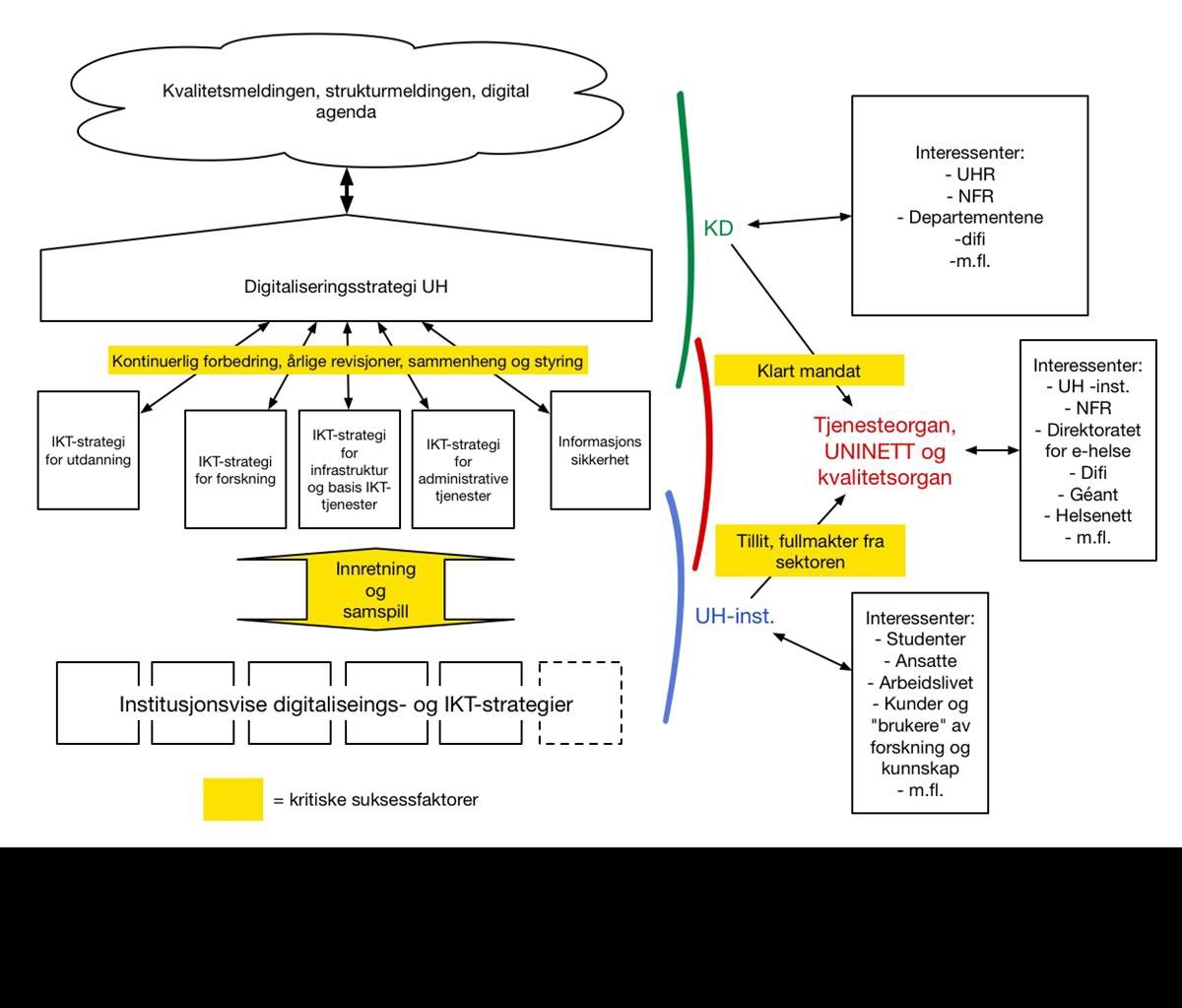
Det er vanskelig å forutse de samlede konsekvensene digitaliseringen av samfunnet vil ha for UH-sektoren og hva dette innebærer for styring og strukturer. For å kunne møte grunnleggende endringer bør styringslinjer og strukturer rigges på en slik måte at de er i stand til å håndtere raske skifter i rammevilkårene på sektornivå. Styringen av digitalisering i UH-sektoren foregår på flere nivåer med tilhørende strategier og interessenter. Flernivåstyringen og forholdet til de forskjellige strategiene er forsøkt illustrert i figuren nedenfor.
En styrking av styringslinjene medfører klare oppdrag og mandat til de nye forvaltningsorganene og kan innebære en endring av organiseringen og kapasiteten til departementet på dette området. En viktig del av disse oppdragene vil være å følge opp og videreutvikle digitaliseringsstrategien og sektorens delstrategier i en prosess for kontinuerlig forbedring i samspill med sektoren og departementet. Dette samspillet kan illustreres i figuren nedenfor.
Figur: Forholdet mellom de styrende dokumentene, styringsnivåene og interessentene.
En viktig oppgave for departementet er å sikre transparens for interessentene. Det vil være forskjellige interessenter til strategiene på de forskjellige styringsnivåene alt etter hvilket omfang disse har.
6.2 Forvaltningsorganer for kvalitetsutvikling
Gjennom år er det etablert statlige virkemidler for å styrke sentrale aspekter ved utdanningskvaliteten i høyere utdanning, som internasjonalisering, digitalisering av læringsprosesser og utvikling av fremragende utdanning generelt. Ansvaret for å forvalte ulike programmer og tilskuddsordninger til kvalitetsfremmende tiltak er i dag delt på flere nasjonale enheter. Det er besluttet å etablere to nye forvaltningsorganer med oppgaver knyttet til kvalitetsutvikling. Det nye kvalitetsorganet bygget rundt det som i dag er SIU (kvalitetsorgan S), skal ha et samlet ansvar for insentivordninger på nasjonalt nivå rettet mot kvalitetsutvikling i høyere utdanning. Samling av insentivmidler som skal fremme ulike kvalitetsdimensjoner, blant annet digitalisering, i et felles forvaltningsorgan vil legge til rette for å se virkemidlene i sammenheng og skape et godt grunnlag for mer helhetlig og målrettet kvalitetsutvikling. Kvalitetsorgan S skal i hovedsak utføre oppgaver for departementet, men virksomheten vil kreve stor grad av faglig frihet i oppgaveløsningen og legitimitet i sektoren. Det nye kvalitetsorganet bygget rundet det som i dag er NOKUT (kvalitetsorgan N) vil også utføre oppgaver for departementet innenfor kvalitetsutvikling, kontroll-, tilsyns-, og andre myndighetsoppgaver, herunder oppgaver som i dag utføres i departementet.
Selv om hovedansvaret for forvaltning og leveranser av digitale løsninger er lagt til tjenesteorganet, har de to kvalitetsorganene viktige roller i digitaliseringsarbeidet knyttet til utdanning og forskning. Både digitalt innhold og utnyttelse av digitale løsninger og ressurser må inngå som kriterier i kvalitetssikringen av utdanningene. Gjennom dette vil kvalitetsorgan N ha en viktig oppgave både mht. kvalitetssikring av institusjonenes løsninger, og som pådriver og utviklingsaktør. Kvalitetsorgan S har en viktig rolle mht. å tilgjengeliggjøre og tilrettelegge for internasjonalt samarbeid og utnyttelse av internasjonale ressurser og løsninger i digitaliseringen av utdanningen og forskningen. Kvalitetsorgan S skal sørge for at de virkemidlene som er knyttet til insentivordninger og konkurransearena for utdanning også utnyttes til å stimulere digitaliseringsarbeidet i utdanningen. God styring og forvaltning av digitaliseringsarbeidet krever god kunnskap om status, behov og effekter. Ansvaret for dette må fordeles mellom de tre forvaltningsorganene.
6.3 Tjenesteorganet
Tjenesteorganet vil ha ansvaret for den taktiske og operasjonelle forvaltningen av IKT og digitalisering på sektornivå, og vil på den ene siden ha ansvaret for å iverksette og følge opp strategier og policies fastsatt av departementet, og på den andre siden iverksette og følge opp initiativer fra sektoren. I praksis vil dette skje gjennom at strategier og forslag utvikles av sektoren og forvaltningsorganet, enten på eget initiativ eller på bestilling fra departementet. En grunnleggende forutsetning for tjenesteorganets forvaltning er at det har et klart mandat fra departementet til å treffe beslutninger for sektoren. De største mulighetene til å oppnå gevinster forventes å ligge i samarbeidet mellom tjenesteorganet og institusjonene om fellesløsninger.
UNINETT vil også ha konkrete oppgaver og roller innenfor forvaltningen av infrastrukturtjenestene og informasjonssikkerhet, samt utgjøre en viktig ressurs mht. overordnede forvaltningsoppgaver på IKT-området. Arbeidsdelingen mellom tjenesteorganet og UNINETT må derfor avklares før det er mulig å definere den endelige fordelingen av oppgaver og ansvar. Departementet vil spesifisere nærmere hvilke oppgaver som skal delegeres til tjenesteorganet gjennom det årlige tildelingsbrevet, eventuelt gjennom vedtekter.
6.4 Universiteter og høyskoler
Universitetene og høyskolene har faglig frihet i utdanning, forskning og innovasjon og delegert særskilte administrative og organisatoriske fullmakter. Utover dette er institusjonene statlige forvaltningsorganer, hvilket betyr at de utover den faglige autonomien er underlagt departementets myndighet og instruksjon, og at statsråden har et overordnet konstitusjonelt ansvar for all virksomhet utover det faglige. Institusjonene har ansvar for tjenesteyting og verdiskapning som digitaliseringen skal understøtte, og har hver for seg et delegert ansvar for sine IKT-systemer og initieringen av digitaliseringstiltak. Institusjonene har ansvar blant annet for informasjonssikkerheten i egen infrastruktur og egne systemer og tjenester, også når disse er satt ut til eksterne aktører. Kunnskapsdepartementet forventer at institusjonene følger opp de tiltakene i strategien hvor de er gitt et oppfølgingsansvar og bidrar konstruktivt gjennom deling av beste praksis og samarbeid institusjonene i mellom, og med det nye forvaltningsorganet for tjenester og kvalitetsorganene om utvikling av fellesløsninger og infrastruktur.
6.5 Brukermedvirkning
Det må være tilstrekkelig nærhet til brukerne på alle nivå for at det skal utvikles løsninger som treffer brukernes behov, og som kan utnytte ressursene best mulig. For å ivareta institusjonenes behov for å kunne bidra som premissleverandør til de fellesløsningene de selv skal implementere og utnytte, må det etableres en hensiktsmessig brukerorganisering
som innebærer tydelig brukermedvirkning både fra institusjonene i høyere utdanning samt øvrige brukere av tjenestene. I tillegg til å ivareta rollen som premissleverandør er det også nødvendig med brukerinvolvering innenfor de ulike delstrategiområdene og i den operative forvaltningen av de ulike tjenestene og løsningene. En mer detaljert løsning på dette må utvikles i samarbeid med institusjonene og de øvrige brukerne, i første omgang som et ledd i Kunnskapsdepartementets gjennomføringsprosjekt som skal følge opp regjeringens beslutninger om etableringen av en ny struktur med to forvaltningsorganer for kvalitet og et sentralt forvaltningsorgan for tjenester til institusjonene.
Kunnskapsdepartementet forutsetter at brukere på forskjellig nivå involveres på hensiktsmessig måte i alle digitaliseringsprosesser.