7 Grunnmodell
7.1 Oversikt
7.1.1 Målet med modellen
Som det fremgår innledningsvis i avsnitt 6.1.1 forslår Banklovkommisjonen at en kollektiv tjenestepensjonsforsikring skal kunne utformes etter reglene for en «standardmodell» eller en «grunnmodell». Standardmodellen er beskrevet nærmere ovenfor i kapittel 6.
På mange punkter er det likheter mellom bestemmelsene i lovutkastet for standardmodellen og grunnmodellen. Det vises også til avsnittene 5.3 til 5.6 ovenfor. På en del sentrale punkter er det imidlertid viktige forskjeller i modellenes egenskaper. Dette gjelder blant annet bestemmelsene og prinsippene for oppregulering av pensjonsbeholdningen i opptjeningstiden. Valget av modell har også betydning for plasseringen av risiko og ansvar for kostnader.
Målet med utformingen av lovutkastets bestemmelser om «grunnmodellen» i §§ 4-12 til 4-14 er å gi foretaket mulighet til å velge en forsikringsbasert tjenestepensjonsordning som ikke utløser, eller som i minst mulig grad medfører, at foretaket må balanseføre framtidige pensjonskostnader i sitt regnskap som følge av pensjonsordningens egenskaper. Modellen skal på samme måte som innskuddspensjonsordninger sikre arbeidstakerne pensjonsrettigheter gjennom en årlig premiekostnad fra foretaket uten at rettighetene gir foretaket følgeforpliktelser i form av balanseføringskrav. Pensjonsrettighetene skal således være fullt ut dekket gjennom foretakets årlige premieinnskudd.
Samtidig vil grunnmodellen ha fordelene av å være en forsikringsordning ved bruk av dødelighetsarv (som innebærer at dersom et medlem dør før pensjonsbeholdningen kommer til utbetaling skal pensjonsbeholdningen komme de øvrige medlemmer i pensjonsordninger i pensjonsinnretningen til gode). Grunnmodellen har også den mulighet som ligger i at pensjonsinnretningen kan overta risiko knyttet til avkastning og dødelighet mot et vederlag i form av forsikringspremie.
Grunnmodellen skal være en enkel og oversiktelig måte å etablere en tjenestepensjonsforsikring. Den skal kunne sikre arbeidstakerne et rimelig godt nivå på pensjonsytelsene dersom foretaket ønsker dette. Dersom foretaket skulle ønske å videreføre en del av de egenskapene som ligger i dagens ytelsesbaserte foretakspensjonsordninger vil standardmodellen være det riktige valget. I standardmodellen ligger mulighetene for tilvalg fra foretakets side som sikrer arbeidstakerne en utvikling av pensjonsbeholdningen som gir grunnlag for ytelser som ligger på nivå for eksempel på to tredeler av lønnen inkludert folketrygd. Grunnmodellen skal kunne fremstå som et alternativ til innskuddspensjonsordningen for de foretak som i utgangspunktet ønsker en pensjonsordning som tilfredsstiler minimumskravene i lov om obligatorisk tjenestepensjon.
På samme måte som «standardmodellen» skal foretaket velge et nivå på pensjonsordningen ved å fastsette størrelsen på de årlige innbetalingene som foretaket forpliktelser seg til å foreta i form av et årlig premieinnskudd fastsatt i prosent av lønn for den enkelte arbeidstaker. I motsetning til standardmodellen skal imidlertid foretakets ansvar som hovedregel stanse med dette. Den enkelte arbeidstaker er derfor mer avhengig av hvilken avkastning kapitalen kaster av seg for å sikre blant annet oppregulering av pensjonsbeholdningen. Mulighetene for tilvalgselementer til modellens hovedegenskaper er derfor også langt mer begrenset enn i standardmodellen.
Nedenfor i avsnitt 7.1.2 gis det en skjematisk oversikt over grunnmodellen. Som vedlegg 1 i utredningen er oversikten gjengitt med paragrafhenvisninger til lovutkastet.
7.1.2 Oversikt over modellen
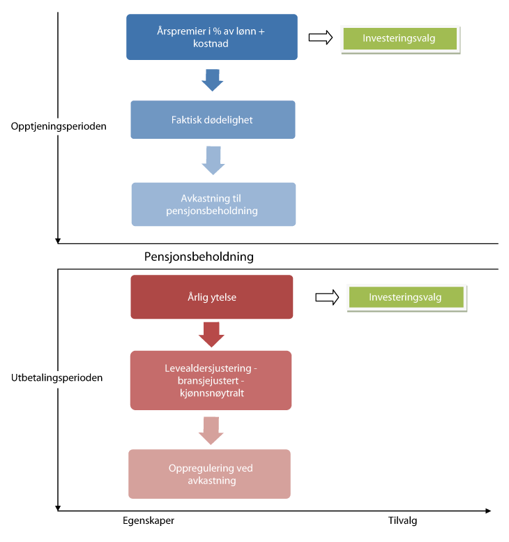
Grunnmodellen kan skjematisk skisseres som i figur 7.1.

Figur 7.1 Skjematisk oversikt over egenskaper og tilvalg i grunnmodellen
Figur 7.1 viser at hovedsystematikken i standardmodellen og grunnmodellen er den samme. Grunnmodellen i opptjeningstiden vil bestå av tre hovedegenskaper (markert med blått). Dette er for det første årlige premier fastsatt som en prosent av den enkelte arbeidstakers lønn til enhver tid. På samme måte som for standardmodellen skal pensjonsplanen være lik for alle arbeidstakerne. Årspremiene skal derfor fastsettes på samme måte for alle medlemmene for å sikre likebehandling og forholdsmessighet. Det foreslås også at innskuddspremien i grunnmodellen skal fastsettes uavhengig av medlemmenes kjønn for å sikre kjønnsnøytrale premier. Videre skal faktisk dødelighetsarv som følge av frigivelse av pensjonsbeholdning på grunnlag av dødsfall blant medlemmene i forsikringskollektivet fordeles forholdsmessig mellom medlemmene. Den tredje grunnegenskapen er en årlig oppregulering av pensjonsbeholdningen. Oppreguleringen av pensjonsbeholdningen i grunnmodellen vil bero på avkastningen som oppnås på midlene i løpet av året.
Årspremiene, faktisk dødelighetsarv og tilført avkastning vil gi en pensjonsbeholdning for den enkelte arbeidstaker. Den pensjonsbeholdning som er oppsamlet gjennom årene i pensjonsordningen danner utgangspunkt for beregningen av den årlige pensjonsytelsen i utbetalingsperioden. Denne årlige ytelsen vil være et resultat blant annet av levealdersjustering og oppregulering av pensjonsytelsen i utbetalingsperioden på grunnlag av tilført avkastning.
7.1.3 Nærmere sammenligning med standardmodellen
Siden det på en del punkter er store likheter mellom grunnmodellen og standardmodellen vil en del av de drøftelser som er gjort i kapittel 6 for standardmodellen også gjelde for grunnmodellen. En del av de spørsmålene som er felles for begge modeller er også på prinsipielt grunnlag drøftet ovenfor i avsnittene 5.3 til 5.6. I dette kapittel vil derfor Banklovkommisjonen ha hovedfokus på de elementene som skiller grunnmodellen og standardmodellen. I dette avsnittet gis det en nærmere oversikt over hvilke områder dette dreier seg om.
Bestemmelsene i kapittel 1 til 3 i lovutkastet er felles for både standardmodellen og grunnmodellen. Dette innebærer at reglene om etablering og medlemskap er de samme som for standardmodellen. Det vises til avsnitt 6.2 ovenfor.
Fastsettelsen av årspremiene skal skje på samme måte som i standardmodellen. Det vises til avsnitt 6.3 ovenfor og til lovutkastet § 4-12 første ledd. Nedenfor i avsnitt 7.2 drøftes imidlertid hva som bør være lovens maksimalnivå i prosent av lønn for årsinnskuddet i pensjonsordninger etablert etter grunnmodellen. Banklovkommisjonen mener at det ikke er gitt at maksimalnivået bør være det samme som i standardmodellen blant annet som følge av risikofordelingen mellom arbeidstakerne og foretaket i grunnmodellen. På samme måte som i standardmodellen skal det være mulig for foretaket å foreta særlige premieinnskudd utover årsinnskuddet fastsatt i pensjonsplanen innenfor maksimalrammene i år hvor foretakets lønnsevne tilsier det. Dette særlige årsinnskuddet kan være på inntil 2 prosent av lønnen for det enkelte medlem og skal være likt for alle arbeidstakere. Det vises til lovutkastet § 4-12 første ledd annet punktum og nærmere kommentarer til tilsvarende bestemmelse for standardmodellen i avsnittene 5.3.3 og 6.3 ovenfor.
Også i grunnmodellen skal det være mulig å inngå avtale mellom foretaket og arbeidstakerne, eventuelt med fagforeninger som representerer arbeidstakerne, om tilskudd fra arbeidstakerne på samme måte som i pensjonsordninger etablert etter standardmodellen. Det vises til lovutkastet § 4-25 og avsnittene 5.3.6 og 6.3 ovenfor.
Når det gjelder spørsmålet om pensjonsinnretningenes eventuelle garantiansvar knyttet til verdien av pensjonsbeholdningene, har Banklovkommisjonen kommet til at pensjonsinnretningen også i grunnmodellen skal ha en nullgaranti med mindre det velges investeringsvalg for pensjonsordningen. Dette er nærmere drøftet nedenfor i avsnitt 7.3.
For oppregulering av pensjonsbeholdning i opptjeningsperioden er det valgt en annen løsning enn i standardmodellen. Oppreguleringen vil helt og holdent bero på avkastningen av midlene knyttet til pensjonsordningene. Det vises til avsnitt 7.4 nedenfor, se også avsnitt 5.4.3.
Uttaksbestemmelsene for alderspensjon er i utgangspunktet de samme som for standardmodellen. Pensjonen skal kunne tas ut fra 62 år som en livsvarig ytelse eller som en tidsavgrenset ytelse. Det vises til drøftelsene i standardmodellen i avsnitt 6.7 ovenfor. Ved beregningen av de årlige pensjonsytelsene anvendes også de samme bestemmelser om levealdersjustering som for standardmodellen. Det vises til lovutkastet §§ 4-17 og 4-18 og foran i avsnitt 6.6. Forskjellen mellom standardmodellen og grunnmodellen i utbetalingsperioden ligger i plasseringen av avkastningsrisikoen og levealdersrisikoen samt kostnadsansvaret. Det vises til avsnitt 7.5 nedenfor.
7.2 Maksimalgrenser for nivået på årspremier i grunnmodellen
Ovenfor i avsnitt 5.3.2 la Banklovkommisjonen til grunn at årspremien i pensjonsplanen skal fastsettes som en bestemt prosent av de enkelte medlemmers lønn i foretaket innenfor området 0 til 12 G. Et medlem i Banklovkommisjonen mener at det skal være mulig for foretaket å fastsette årspremien i prosent av lønn mellom 1 og 12 G. Det vises til særmerknad i avsnitt 5.3.2.
Årspremien beregnes av lønnen til enhver tid og pensjonsplanen skal gjelde for alle arbeidstakere. Ovenfor i avsnitt 5.3.5 har Banklovkommisjonen konkludert med at grensen for årlig premieinnskudd i standardmodellen bør lovfastsettes til 7 prosent for lønn i området 0 til 12 G kombinert med en grense for tilleggspremie for lønn i området 7,1 til 12 G knyttet til innskuddsnivået i folketrygden på 18,1 prosent. Samlet kompensasjonsnivå fra folketrygden og dagens ytelsesbaserte foretakspensjonsordninger er normalt på om lag 66 prosent. Det vises til figur 5.1 ovenfor i avsnitt 5.1.2. Dette innebærer at alderspensjonen fra tjenestepensjonsordningen må utgjøre en kompensasjonsgrad i forhold til lønn i området 12 til 15 prosent for arbeidstakere med lønn opptil 7,1 G, jf. avsnitt 5.3.5 ovenfor. Dette forutsetter at en lovfastsatt grense for ordinær årlig premie i prosent av lønn ikke bør knyttes til en prosentsats som er lavere enn om lag 7 prosent. Banklovkommisjonen legger til grunn at samme beregning og konklusjon også vil gjelde i forhold til grunnmodellen, dersom man legger til grunn at det også i grunnmodellen skal være mulig å kunne oppnå en pensjonsytelse fra folketrygden og tjenestepensjonsordningen på om lag 66 prosent av lønn.
Det vil være mulig å velge samme maksimale prosentgrense for standardmodellen og grunnmodellen. Foretaket vil imidlertid ved standardmodellen ha ansvar for at arbeidstakernes pensjonsbeholdning oppreguleres årlig i opptjeningsperioden med enten alminnelig lønnsvekst eller lønnsøkningen i samsvar med alminnelig lønnsutvikling i foretaket. Oppreguleringen skal først og fremst finansieres av avkastningen på midlene knyttet til pensjonsbeholdningene, se ovenfor i avsnitt 6.5. Dersom avkastningen et år ikke er tilstrekkelig til å dekke oppregulering og det heller ikke er tilstrekkelige midler i reguleringsfondet, skal resten av reguleringspremien dekkes av foretaket. Slik reguleringspremie vil komme i tillegg til årsinnskuddet fastsatt i pensjonsplanen og ikke omfattes av maksimalgrensene for årsinnskudd. I grunnmodellen vil ikke foretaket ha noe ansvar knyttet til oppregulering av pensjonsbeholdningen, se nedenfor i avsnitt 7.4. Arbeidstakerne vil dermed ikke ha den samme sikkerheten knyttet til en realverdisikring av pensjonsbeholdningen som i standardmodellen. Mange foretak vil videre kunne ha et ønske om å unngå forpliktelser knyttet til oppreguleringen av pensjonsbeholdningene, blant annet som følge av at dette kan utløse krav om balanseføring i foretakets regnskap av risikoen for å måtte betale reguleringspremie, se ovenfor i avsnitt 4.3.5. Foretak kan i slike tilfelle tenkes å være mer interessert i å betale en høyere innskuddspremie i stedet for å ha en risiko knyttet til oppreguleringen. Banklovkommisjonen mener derfor at det bør være skattemessig rom for å sette maksimalgrensen for årsinnskudd noe høyere i grunnmodellen enn i standardmodellen. Det foreslås i lovutkastet §§ 4-13 første ledd at maksimalgrensen for årsinnskudd settes til 8 prosent av lønn for grunnmodellen.
Ovenfor i avsnittene 5.3.4 og 6.3 har Banklovkommisjonen drøftet innskuddspremie av lønn mellom 7,1 og 12 G. Banklovkommisjonen har for standardmodellen lagt til grunn at all pensjonsopptjening for lønn utover folketrygdens grense for pensjonsgivende lønn på 7,1 G, må dekkes i sin helhet ved årlig innskuddspremie fra foretaket. Dette krever at det i tillegg til foretakets ordinære årlige innskuddspremie også blir innbetalt ytterligere premie på inntil 18,1 prosent av lønn mellom 7,1 og 12 G for å få finansiert den del av samlet pensjon som for lønn inntil 7,1 G ellers kommer fra folketrygden.
På samme måte som for standardmodellen foreslår Banklovkommisjonen at det i pensjonsplanen kan fastsettes at det for lønn mellom 7,1 og 12 G skal kunne betales en tilleggspremie på inntil 18,1 prosent av slik lønn. Dette vil kunne øke alderspensjonen fra pensjonsordningen slik at samlet pensjon fra folketrygden og tjenestepensjonsordningen vil kunne gi samme kompensasjonsgrad for arbeidstakere med lønn i området 7,1 og 12 G som for arbeidstakere med lønn inntil 7,1 G. Det vises til lovutkastet § 4-13 første ledd annet punktum.
Maksimalgrensen for årsinnskudd i grunnmodellen i lovutkastet er derfor 8 prosent for lønn i området 0 til 12 G kombinert med en grense for tilleggspremie for lønn i området 7,1 og 12 G på 18,1 prosent (lovutkastet § 4-13).
7.3 Pensjonsinnretningenes garantiansvar
Utformingen av pensjonsinnretningenes garantiansvar er vurdert ovenfor i avsnitt 5.4 og nærmere for standardmodellen i avsnitt 6.4. I dagens ytelsesbaserte foretakspensjonsordninger er systemet slik at pensjonsinnretningenes garantiansvar kommer til uttrykk som et fradrag i premien på grunnlag av beregnet framtidig avkastning. Banklovkommisjonen legger i avsnitt 5.4.1 til grunn at man prinsipielt bør gå over til en ordning hvor nivået på innskuddspremier som foretaket årlig skal tilføre pensjonsordningen, bestemmes uavhengig av forventet framtidig avkastning ved forvaltningen av innbetalt pensjonskapital. I innskuddspensjonsordninger er det en naturlig og oversiktelig løsning at selve innskuddspremienivået i prosent av lønn fastsettes i pensjonsplanen og det er dette beløpet som skal innbetales av foretaket. Oppnådd avkastning tilordnes samtidig pensjonsbeholdningen og disponeres til pensjonsformål.
I avsnittene 5.4 og 6.4 har Banklovkommisjonen videre kommet til at det av hensyn til arbeidstakerne bør være en grunnsikring som innebærer at pensjonsinnretningene har en avkastningsrisiko som innebærer at pensjonsbeholdningene ikke kan reduseres i verdi. Det vil si at dersom avkastning et år blir negativ, vil pensjonsinnretningene måtte tilføre midler til pensjonsbeholdningen (nullgaranti). Garantien skal i standardmodellen finansieres ved en årlig premie fra foretaket, jf. lovutkastet § 4-11 annet ledd bokstav a og forsikringsvirksomhetsloven § 9-5, jf. § 9-3. Nullgarantien omfatter innbetalt pensjonskapital og annen tilført kapital som inngår i arbeidstakers pensjonsbeholdning til enhver tid.
Etter Banklovkommisjonens vurdering vil samme behov for en grunnsikring gjøre seg gjeldende for arbeidstakerne i en pensjonsordning etablert i samsvar med grunnmodellen. En verdireduksjon av pensjonsbeholdningen som følge av for eksempel et fall i verdipapirmarkedet vil kunne få store konsekvenser for pensjonsytelsen for den enkelte arbeidstaker, særlig om verdifallet skjer kort tid før arbeidstakers uttak av pensjon. I disse tilfellene vil det ikke være mulig for arbeidstaker å stole på at verdireduksjonen vil bli avdempet gjennom senere års tilført avkastning. Banklovkommisjonen mener derfor at den beste løsningen vil være at pensjonsinnretningene også i grunnmodellen har en nullgaranti. I avsnitt 5.4.3 har Banklovkommisjonen drøftet om denne garantien bør være årlig eller om den for eksempel bør kunne etableres som en sluttgaranti. Banklovkommisjonen mener at den skal være årlig, men enkelte medlemmer i Banklovkommisjonen har i særmerknader inntatt i avsnitt 5.4.3 gitt uttrykk for at det bør være mulig å utforme denne garantien som en flerårig garanti.
Premien for nullgarantien vil enten måtte dekkes av arbeidstakerne gjennom fradrag i årlig avkastning eller pensjonsbeholdningen eller ved en årlig premie som belastes foretaket i tillegg til de årlige premieinnskudd. Skal nullgarantien utgjøre en reell sikring for arbeidstakerne, bør denne kostnaden etter Banklovkommisjonens vurdering dekkes av foretaket, slik løsningen er for standardmodellen. Av vurderingene ovenfor i avsnitt 4.3.5 fremgår det imidlertid at en sikring av arbeidstakerne mot at verdien av de opptjente pensjonsrettigheter reduseres i verdi fra år til et annet, vil kunne medføre at pensjonsordningen må klassifiseres som en ytelsesordning i regnskapsmessig forstand dersom foretaket skal betale pensjonsinnretningen et vederlag for at innretningen skal påta seg dette ansvaret. Dersom man skulle være sikker på at det ikke utløses et krav om balanseføring av den framtidige nullgarantipremie, må arbeidstakerne dekke dette vederlaget ved fradrag i oppnådd avkastning eller av pensjonsbeholdningen.
Det å pålegge pensjonsinnretningen et nullgarantiansvar i grunnmodellen, som de dermed må ta seg betalt for ved et vederlag i form av en årlig risikopremie fra foretaket, vil derfor kunne gjøre at man ikke kommer helt i mål med hensyn til å skape en tjenestepensjonsforsikring som ikke utløser krav om balanseføring av framtidige forpliktelser på foretakets hånd. Dette vil kunne være en ulempe for grunnmodellen sett i forhold til innskuddspensjonsordninger, imidlertid er det viktig for Banklovkommisjonen at arbeidstakerne ikke pålegges hele risikoen knyttet til en forvaltning av pensjonsbeholdningen når denne er basert på en alminnelig forvaltning der plasseringsvalgene ligger hos pensjonsinnretningen. Dersom oppreguleringen av pensjonsbeholdningen alene baseres på avkastningen på midlene knyttet til pensjonsbeholdningen (se nedenfor i avsnitt 7.4) og arbeidstakerne samtidig skal dekke risikopremien for den nullgaranti som pensjonsinnretningene har, vil ansvaret knyttet til verdi- og nivåsikring av pensjonsbeholdningen i sin helhet ligge hos arbeidstakerne. Pensjonsinnretningens ansvar vil ligge i at de beregner risikopremien knyttet til nullgarantien på en slik måte at den dekker den risiko de faktisk påtar seg. Arbeidstakerne vil samtidig ikke ha noen mulighet til å påvirke denne premiefastsettelsen gjennom valg av pensjonsinnretning og eventuelt flytting dersom de synes premien blir for høy. Dette vil det være foretaket som har kontroll på og mulighet til å gjøre noe med.
På denne bakgrunn er Banklovkommisjonen kommet til at det riktige vil være at foretaket også i grunnmodellen har et ansvar for å dekke pensjonsinnretningenes årlige risikopremiekrav knyttet til nullgarantien. Når det gjelder det krav om balanseføring som dette kan utløse, vil Banklovkommisjonen peke på at den framtidige pensjonsforpliktelsen som ligger i den årlige risikopremien for pensjonsinnretningenes nullgarantiansvar vil være beløpsmessig svært beskjedent sett i forhold til gjeldende ytelsesbaserte foretakspensjonsordninger. Det vises til avsnitt 5.4.2 ovenfor hvor det i tabell 5.3 er tatt inn historiske tall for bokført avkastning i livsforsikringsselskapene. Dette viser at den risikoen som pensjonsinnretningene påtar seg ved nullgarantien er beskjeden og vederlaget vil derfor også bli beskjedent. Banklovkommisjonen har liten tro på at dette elementet i seg selv vil hindre at foretak etablerer tjenestepensjonsforsikring etter grunnmodellen dersom de ser fordeler med en slik ordning sett i forhold til innskuddspensjonsordninger for øvrig. Risikoen for balanseføring for foretaket vil også kunne unngås dersom det velges investeringsvalg. Det vises til avsnitt 7.6 nedenfor.
7.4 Oppregulering av pensjonsbeholdningen i opptjeningstiden
Når et av målene med grunnmodellen er å unngå eller begrense egenskaper som utløser krav til balanseføring av framtidige forpliktelser i foretakets regnskap, er det ikke mulig å anvende samme modell og tilvalgsmuligheter for oppregulering av pensjonsbeholdning som i standardmodellen. Foran i avsnitt 6.5 har Banklovkommisjonen lagt til grunn at pensjonsbeholdningene i pensjonsordninger opprettet etter standardmodellen, skal oppreguleres årlig med alminnelig lønnsvekst eller lønnsøkningen for den enkelte arbeidstaker i samsvar med foretakets alminnelig lønnsutvikling. Oppreguleringen skal finansieres ved avkastningen eller ved overføring fra reguleringsfondet bygd opp ved tidligere års avkastning. Dersom avkastningen eller reguleringsfondet ikke er tilstrekkelig til å dekke oppreguleringen, må foretaket dekke den resterende del av reguleringspremien, jf. lovutkastet § 4-8. Foretaket kan også i pensjonsplanen bestemme at pensjonsbeholdningene ved individuelle lønnsøkninger skal oppreguleres som om vedkommende hadde hatt denne lønnen i hele eller deler av medlemstiden, jf. lovutkastet § 4-9. Foretakets ansvar for oppreguleringen medfører at den framtidige forpliktelsen må balanseføres i foretakets regnskap, se ovenfor i avsnitt 4.3.5.
Ønske om å unngå balanseføringskravet, eller begrense det mest mulig, i grunnmodellen gjør at foretaket ikke kan stå ansvarlig for eller være garantist for at pensjonsbeholdningen årlig inflasjons- og nivåsikres. Alternativet er da at oppreguleringen skjer ved den årlige tilførte avkastning knyttet til pensjonsbeholdningene, og arbeidstakerne vil måtte ta risikoen for at den avkastning som oppnås er tilstrekkelig til en inflasjons- og nivåsikring av pensjonsbeholdningen, se lovutkastet § 4-12 tredje ledd.
Kombinert med pensjonsinnretningens nullgaranti innebærer dette at arbeidstakerne ikke risikerer en verdireduksjon av midlene med mindre arbeidstakeren har investeringsvalg, se nedenfor i avsnitt 7.6. Dersom avkastningen skulle bli negativ vil pensjonsbeholdningens nominelle verdi opprettholdes som følge av pensjonsinnretningenes nullgaranti. Det normale vil imidlertid være at det oppnås en positiv avkastning ved forvaltningen. Arbeidstakerne vil da være sikret verdiøkning av pensjonsbeholdningen ved at avkastningen tilføres pensjonsbeholdningen. Avkastningen kan i enkelte år være lavere enn den alminnelige lønnsvekst, men den kan også bli langt høyere. Dette kan gi en verdiøkning av pensjonsbeholdningen som ligger utover en alminnelig inflasjons- og nivåsikring, og dermed utover den sikringen en arbeidstaker kan ha etter standardmodellen.
Det er et spørsmål om en oppregulering basert på den årlige avkastning kan bli så høy at det av skattemessige grunner kan være behov for å sette en øvre grense for hvor høy oppregulering som kan tillates i et enkelt år. I dagens verdipapir- og rentemarkeder er dette vanskelig å tenke seg, men om situasjonen endrer seg og man får mer normale rentenivåer, kan dette tenkes å kunne bli et problem. I innskuddspensjonsloven § 3-2 annet ledd har lovgiver valgt å overlate til Kongen å bestemme om det skal fastsettes en høyeste avkastningsprosent for hvor stor del av oppnådd avkastning av pensjonskapitalen i et år som etter regelverket skal tillegges pensjonskapitalen hvor man har en innskuddspensjonsordning med alminnelig forvaltning ved pensjonsinnretningen. Kongen kan også fastsette at en bestemt del av årets avkastning skal tillegges pensjonskapitalen. Avkastning som ikke tillegges pensjonskapitalen, skal tilføres innskuddsfondet. Kongen har ennå ikke benyttet denne adgangen til å gi nærmere regler i innskuddspensjonsloven.
Etter Banklovkommisjonens vurdering tilsier skattemessige hensyn at en tilsvarende grense bør være mulig å fastsette for grunnmodellen. Det blir da opp til Kongen å vurdere med bakgrunn i utviklingen av verdipapir- og rentemarkedene om det er behov for å anvende adgangen og eventuelt hvor den øvre grensen bør settes, jf. lovutkastet § 4-13 tredje ledd.
Siden arbeidstakerne vil ha risikoen for at avkastningen blir lav eller ned mot null, kan det reises spørsmål om det er riktig at eventuell avkastning utover en fastsatt øvre grense skal gå til premiefondet, og dermed foretaket, slik løsningen er i innskuddspensjonsloven. Det at arbeidstakerne har risikoen for nivået på den avkastning som oppnås, kunne tilsi at arbeidstakerne skulle ha fordelen av avkastningen i sin helhet, for eksempel gjennom etablering av et fond hvor avkastning utover en fastsatt øvre grense anvendes til oppregulering av pensjonsbeholdningene i senere år hvor årets avkastning gir en oppregulering lavere enn maksimalgrensen fastsatt i henhold til § 4-13 tredje ledd. Etter Banklovkommisjonens vurdering vil imidlertid dette kunne gjøre grunnmodellen mer komplisert og administrativt krevende. Ved en tilføring av avkastning utover maksimalgrensen til premiefondet, vil foretaket få en mulig fordel uten å ha tatt noen risiko. Imidlertid vil dette kunne bidra til en finansiering av pensjonsordningen og det valgte nivå på premieinnskuddene i ordningen. Det vil også kunne bidra til en finansiering av premie knyttet til nullgarantien i opptjeningsperioden. Indirekte kan dette sies å være en fordel for arbeidstakerne. Med bakgrunn i at dette er løsningen i innskuddspensjonsloven § 3-3, finner Banklovkommisjonen det hensiktsmessig å velge samme løsning for grunnmodellen i ny lov om kollektiv tjenestepensjonsforsikring.
7.5 Fordeling av risiko i grunnmodellen i utbetalingsperioden
Som det fremgår i oversikten i avsnitt 7.1.3 ovenfor vil forskjellen mellom standardmodellen og grunnmodellen i utbetalingsperioden vanligvis ligge i plasseringen av avkastningsrisikoen og levealdersrisikoen samt kostnadsansvaret. Reglene om beregning av de årlige pensjonsytelsene og levealdersjusteringen vil være den samme, jf. lovutkastet §§ 4-17 og 4-18.
1) Når det gjelder levealdersjusteringen er det i lovutkastet lagt opp til at denne skal baseres på folketrygdens delingstall, justert med en bransjefastsatt justeringsfaktor som følge av avvikende levealdersutvikling i forsikringsbestanden i forhold til gjennomsnittet av landets befolkning. Dersom den enkelte pensjonsinnretning har en levealdersrisiko i sin portefølje som ikke omfattes av justeringsfaktoren, kan pensjonsinnretningen ta hensyn til dette ved beregningen av årlig premie for levealdersrisikoen i utbetalingstiden, se lovutkastet § 4-18 fjerde ledd og ovenfor i avsnittene 5.5.5 og 5.5.6. Avslutningsvis i avsnitt 5.5.6 er det inntatt særmerknader fra enkelte medlemmer i Banklovkommisjonen til utformingen av levealdersjusteringen.
I standardmodellen skal en eventuell årlig premie for levealdersrisiko i utbetalingsperioden dekkes av foretaket, jf. lovutkastet § 4-11 annet ledd bokstav b. En slik premie vil kunne utløse krav om balanseføring i foretakets regnskaper. For grunnmodellen foreslår derfor Banklovkommisjonen at denne premien skal dekkes av medlemmet i form av et årlig fradrag i avkastningen på pensjonsbeholdningen i utbetalingsperioden eller om nødvendig i den årlige pensjonsytelsen som skal utbetales, jf. lovutkastet § 4-14 annet ledd. Dette vil innebære at mot slutten av utbetalingsperioden hvor gjenstående pensjonsbeholdning er liten eller lik null, vil premien mest sannsynlig kunne medføre noe lavere ytelser for medlemmet dersom pensjonsinnretningens restlevealdersrisiko tilsier krav om slik premie.
Samtidig med en adgang for pensjonsinnretningene til å belaste medlemmene for levealdersrisiko utover det som er dekket gjennom bruk av folketrygdens delingstall og den bransjemessige justeringsfaktor, vil dødelighetsarv i utbetalingsperioden gå til pensjonsinnretningen. Dette kan fremstå som en ubalanse i plassering av risiko mellom pensjonsinnretning og pensjoner under utbetaling. Et alternativ kunne tenkes å være at dødelighetsarv knyttet til pensjoner under utbetaling ble tilført et særskilt fond som ble anvendt til dekning av deler av levealdersrisikopremien. Etter Banklovkommisjonens vurdering vil imidlertid ikke dette være noen god løsning. En god del pensjonsinnretninger vil sannsynligvis ikke ha behov for å ta en slik premie for restlevealdersrisiko og pensjonsinnretningene skal også ta hensyn til en beregnet fordel av dødelighetsarv i utbetalingstiden ved fastsettelsen av en premie for levealdersrisikoen. Et slikt fond vil også etter Banklovkommisjonens vurdering komplisere grunnmodellen og gjøre den mer administrativt krevende.
2) Pensjonsinnretningenes nullgaranti vil også gjelde i utbetalingsperioden. I standardmodellen dekker foretaket premie for avkastningsrisiko knyttet til nullgarantien, jf. lovutkastet § 4-11 annet ledd bokstav b. For grunnmodellen foreslås det at denne premien skal dekkes på samme måte som premie for levealdersrisiko, se ovenfor under punkt 1). Det vil si at premien skal dekkes ved fradrag i årlig avkastning av pensjonsbeholdningen i utbetalingsperioden eller om nødvendig i den årlige pensjonsytelsen som skal utbetales.
3) I standardmodellen kan foretaket påta seg et ansvar for at pensjonsytelsene oppreguleres med alminnelig lønnsvekst deretter fratrukket 0,75 prosent, eller helt eller delvis med endringene av grunnbeløpet i folketrygden, jf. lovutkastet § 4-2 annet ledd. Oppreguleringen skal dekkes av avkastningen som oppnås på midlene knyttet til pensjonene under utbetaling eller ved overføring fra pensjonsreguleringsfondet oppbygd ved tidligere års avkastning. Dersom avkastningen ikke er tilstrekkelig til å dekke oppreguleringen og det heller ikke er tilstrekkelig midler i pensjonsreguleringsfondet, skal den resterende del av reguleringspremien dekkes av foretaket, jf. lovutkastet § 4-12 annet ledd. Dette vil utløse et krav om balanseføring hos foretaket.
Dersom foretaket ikke ønsker å påta seg ansvar for oppregulering av pensjonsytelsene, er det foreslått at den årlige avkastningen på midlene knyttet til pensjonene skal benyttes til tillegg til pensjonsytelsene det påfølgende år, jf. lovutkastet § 4-21 tredje ledd. Dersom avkastningen et år er høyere enn det som trengs til en regulering av pensjonene i samsvar med alminnelig lønnsvekst deretter fratrukket 0,75 prosent, skal resten av avkastningen tilføres medlemmets pensjonsbeholdning og benyttes til tilsvarende tillegg til pensjoner som kommer til utbetaling i etterfølgende år, jf. lovutkastet § 4-21 tredje ledd. Dette alternativet vil imidlertid ikke sikre at det hvert år skjer regulering av pensjonene, men det sikrer at avkastning på midlene knyttet til pensjoner under utbetaling som oppnås over årene i sin helhet, blir benyttet til tillegg i pensjonsytelsene.
Banklovkommisjonen legger til grunn at den sistnevnte løsningen vil være den som er mest aktuell for grunnmodellen, da en regulering basert på avkastning alene ikke vil utløse noe krav om balanseføring av framtidige pensjonsforpliktelser for foretaket. Muligheten for foretaket til å forplikte seg til å regulere pensjonsytelsene årlig synes mest aktuell for pensjonsordninger etablert etter standardmodellen. Siden dette er en opsjon for foretaket og lovutkastet er basert på et system der en regulering på grunnlag av årlig avkastning kommer til anvendelse dersom foretaket ikke benytter opsjonen, ser ikke Banklovkommisjonen noen grunn til å ha forskjellige regler i loven på dette punktet for standardmodellen og grunnmodellen.
4) Konklusjonene ovenfor under punktene 1) til 3) innebærer at det vil være pensjonsinnretningen og arbeidstakerne som vil ha risikoen for dødelighet og avkastning i utbetalingsperioden i grunnmodellen. Foretaket vil ikke ha risiko knyttet til pensjoner under utbetaling med mindre foretaket skulle velge å påta seg en oppreguleringsforpliktelse.
7.6 Investeringsvalg
I avsnitt 6.9 ovenfor fremgår det at Banklovkommisjonen i lovutkastet foreslår at foretaket kan velge å etablere en kollektiv tjenestepensjonsforsikring med enten investeringsvalg for foretaket (lovutkastet § 5-6) eller individuell investeringsportefølje for den enkelte arbeidstaker (lovutkastet § 5-5), i stedet for alminnelig forvaltning i pensjonsinnretningen.
På bakgrunn av at risikoen for at det oppnås en avkastning som gir grunnlag for oppregulering av pensjonsbeholdningen i opptjeningsperioden og de årlige pensjonsytelser i utbetalingsperioden, er lagt til arbeidstakerne i grunnmodellen, vil ikke et investeringsvalg for foretaket være et aktuelt alternativ når pensjonsordningen er etablert etter grunnmodellen. Etter Banklovkommisjonens vurdering vil et investeringsvalg bare være aktuelt der risikoen for resultatet av investeringsvalget og valget av hvordan midlene skal plasseres, legges på samme part. Ved grunnmodellen vil et investeringsvalg for foretaket føre til at foretakets valg av risikoprofil hadde kunnet gi direkte følger for arbeidstakernes og medlemmenes risiko og oppnådde oppregulering av pensjonsbeholdning og årlige pensjonsytelser.
For pensjonsordninger etablert etter grunnmodellen er det derfor bare individuelt investeringsvalg som er alternativet til alminnelig forvaltning. Individuelt investeringsvalg og lovutkastet § 5-5 er beskrevet nærmere ovenfor i avsnitt 6.9 punkt 5). Det vises til at medlemmet Orskaug på prinsipielt grunnlag mener at det ikke bør åpnes for individuelt investeringsvalg. Det vises til særmerknad inntatt ovenfor i avsnitt 6.9.
7.7 Administrasjon og kostnadsansvar
Det fremgår ovenfor i avsnittene 5.6.4 og 6.10 at hovedreglene i både foretakspensjonsordninger og innskuddspensjonsordninger er at det er foretaket som bærer kostnadene knyttet til administrasjon og forvaltning av pensjonsordningen. Dette gjelder uavhengig av om kostnadene knytter seg til arbeidstakere i opptjeningsperioden eller til arbeidstakere som er blitt pensjonister ved uttak av pensjon. Det samme gjelder selv om pensjonsordningen er opprettet med egen pensjonskonto med rett til investeringsvalg for de enkelte arbeidstakere, men den enkelte arbeidstaker må da selv dekke kostnadene knytte til endringer i den investeringsporteføljen som er tilordnet kontoen. Banklovkommisjonen har i avsnittene 5.6.4 og 6.10 lagt til grunn at disse prinsippene i hovedsak også skal gjelde for kollektive tjenestepensjonsforsikringer. Banklovkommisjonen ser ikke grunn til å skille mellom standardmodellen og grunnmodellen i forhold til dette utgangspunktet, jf. lovutkastet § 4-14 første ledd sml. § 4-11 første ledd. Dette vil si at det er foretaket som årlig skal dekke kostnader knyttet til administrasjon og forvaltning av pensjonsordningen i form av et årlig kostnadstillegg til årspremiene. Imidlertid er det behov for å ha forskjellige regler hva gjelder kostnadene knyttet til administrasjon og forvaltning i standardmodellen og grunnmodellen hva gjelder utbetalingsperioden.
Når det gjelder kostnader for administrasjon som direkte er knyttet til utbetalingsperioden, foreslås det at disse skal dekkes ved et fradrag i årlig avkastning av pensjonsbeholdningen i utbetalingsperioden eller om nødvendig i den årlige pensjonsytelse som skal utbetales, jf. lovutkastet § 4-14 annet ledd. Dette som følge av at en kostnadsbelastning for foretaket ellers kunne utløse balanseføringskrav av framtidige forpliktelser knyttet til utbetalingene av pensjon. De kostnadene som må anses som knyttet til pensjonsordningen som sådan og som ikke er spesifikt knyttet til pensjoner under utbetaling skal også i grunnmodellen dekkes av foretaket, jf. lovutkastet § 4-14 første ledd. Når det gjelder kostnadene knyttet til forvaltning vil disse i tilfeller hvor pensjonsordningen er underlagt alminnelig forvaltning, inngå som en del av pensjonsordningens kostnader. Pensjonsbeholdningene knyttet til pensjoner under utbetaling er en del av pensjonsordningens midler og er ikke skilt ut fra pensjonsordningen som sådan. Dette i motsetning til innskuddspensjonsordninger der arbeidstakere som fratrer pensjonsordningen med rett til straks begynnende alderspensjon mottar pensjonskapitalbevis, jf. innskuddspensjonsloven § 6-2. Kostnaden knyttet til forvaltning av kapitalen er normalt fastsatt som en degressiv prosent av den totale kapital som er tilknyttet pensjonsordningen og som et årlig kostnadsbidrag. Det er ikke knyttet framtidig risiko til dette. Etter Banklovkommisjonens vurdering er det ikke hensiktsmessig å skulle beregne disse forvaltningskostnadene særskilt for de enkelte pensjonsytelser under utbetaling og belaste den enkelte pensjonist en forholdsmessig del av disse kostnadene så lenge midlene er en del av pensjonsordningens midler.
Medlemmet Mildal mener at for grunnmodellen skal forvaltningskostnader i utbetalingsperioden trekkes av avkastningen, på samme måte som administrasjonskostnadene. Medlemmet tror at en løsning for grunnmodellen der foretaket må dekke forvaltningskostnader for pensjonistene vil gjøre grunnmodellen betydelig mindre attraktiv og at flere dermed vil velge innskuddspensjon i stedet.
Medlemmene Andreassen og Mildal ønsker en avklaring på hvorvidt ansvar for forvaltningskostnader under utbetalingsperioden vil føre til balanseføring, noe som i tilfelle vil være negativt for denne modellen når det gjelder å være et attraktivt alternativ til innskuddspensjon.