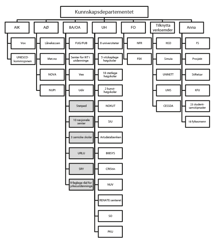
4 Verksemder underlagde Kunnskapsdepartementet

Figur 4.1 Verksemder o.a. som er markert med grå farge er styrte av Utdanningsdirektoratet.
Forklaringar og forkortingar:
Avdeling for analyse, internasjonalt arbeid og kompetansepolitikk (AIK)
Vox, nasjonalt fagorgan for kompetansepolitikk
Administrasjons- og økonomiavdelinga (AØ)
Met.no: Meteorologisk institutt
NOVA: Norsk institutt for forsking om oppvekst, velferd og aldring
NUPI: Norsk Utanrikspolitisk Institutt
Barnehageavdelinga (BA) / Opplæringsavdelinga (OA)
Avdelingane er ført opp samla i tabellen, da dei samarbeider tett i etatsstyringa.
FUG: Foreldreutvalet for grunnopplæringa
FUB: Foreldreutvalet for barnehagar
Foreldreutvala er ført opp samla i tabellen, da dei har felles sekretariat og mottar eit felles tildelingsbrev
Vea: Statens fagskole for gartnare og blomsterdekoratørar
Udir: Utdanningsdirektoratet
Statped: Det statlege spesialpedagogisk støttesystemet
Nasjonale senter:
Nasjonalt senter for fleirkulturell opplæring
Fremmedspråksenteret
Nasjonalt senter for kunst og kultur i opplæringa
Lesesenteret
Læringsmiljøsenteret
Matematikksenteret
Naturfagsenteret
Nynorsksenteret
Skrivesenteret
Nasjonalt senter for mat, helse og fysisk aktivitet
Samiske skolar
Samisk vidaregåande skole og reindriftsskole
Samisk vidaregåande skole, Karasjok
Sameskolen i Midt-Noreg
URLU: Utdanningsdirektoratets råd for likeverdig utdanning
SRY: Samarbeidsrådet for yrkesopplæring
Faglege råd for yrkesutdanninga:
Fagleg råd for bygg- og anleggsteknikk
Fagleg råd for design og handverk
Fagleg råd for restaurant- og matfag
Fagleg råd for helse- og oppvekstfag
Fagleg råd for service og samferdsel
Fagleg råd for elektrofag
Fagleg råd for teknikk og industriell produksjon
Fagleg råd for medier og kommunikasjon
Fagleg råd for naturbruk
Universitets- og høgskoleavdelinga (UH)
NOKUT: Nasjonalt organ for kvalitet i utdanninga
SIU: Senter for internasjonalisering av utdanning
CRIStin: Current Research Information System In Norway
NUV: Noregsuniversitetet
SO: Samordna opptak
PKU: Program for kunstnarleg utviklingsarbeid
Forskingsavdelingen (FO)
NFR: Noregs forskingsråd
FEK: Dei nasjonale forskingsetiske komiteane
Tilknytta verksemder
NSD: Norsk samfunnsvitskapeleg datateneste
UNIS: Universitetssenteret på Svalbard
CESSDA: Consortium of European Social Science Data Archives
Anna
FS: Felles studentsystem
KFU: Kunnskapssenter for utdanning