4 Jordskifteverket og jordskifterettene
4.1 Innledning
Jordskifteretten har vært en særdomstol, i alle fall fra 1882.
Fram til 1950 var navnet på organisasjonen Utskiftningsvesenet. Senere har Jordskifteverket vært virksomhetens navn. I tillegg til å omfatte jordskifterettene, har også Jordskifteverket vært en fellesbetegnelse for administrative og faglige støtteapparat, for eksempel fylkesjordskiftekontor, fotogrammetrisk avdeling og landskonsulenter. Etter 1. januar 2002 har virksomheten skiftet navn og heter nå Jordskifterettene.
Jordskifterettene er nå en fellesbetegnelse som både omfatter jordskifterettene, jordskifteoverrettene og de nødvendige støttefunksjoner. Jordskifteverket har fra samme dato opphørt som betegnelse på virksomheten.
I dag har Jordskifterettene totalt 275 ansatte, lokalisert på 36 ulike steder. I de senere år har det i gjennomsnitt blitt avsluttet ca. 1000 saker pr. år. Gjennomsnittlig antall parter pr. år er ca. 7500 i de avslutta sakene.
4.2 Jordskiftevirksomheten i et historisk perspektiv
4.2.1 Det tradisjonelle jordskiftet
De første bestemmelser om visse former for jordskifte går tilbake til landsloven av 1274. «Soleis skal det skiftast at alle får teigar jambreidde, jamlange og jamgode etter landsskylda» heter det i landsloven. Lovens tekst gjaldt i første rekke leilendingsskifte. Videre kunne enhver bruker – eier eller leilending – forlange sin part utskilt fra sameiet eller samdriften. Det skulle skiftes så langt den mest vidtgående krevde det. De utskilte teigene skulle avmerkes med grensesteiner støttet av 2–3 vitnesteiner, på den tid kalt lyritter. Loven ga regler om framgangsmåten ved innkalling til skifte, og om at skifte ble bindende. Ingen kunne hindre et lovlig forlangt skifte i å bli fremmet.
Bestemmelsene om jordskifte i landsloven ble videreført i Norske Lov av 1604 og – uten nevneverdige endringer – i Norske Lov av 1687.
Utskiftning av sameieskog begynte på 1700-tallet. Mot slutten av 1700-tallet ble spørsmålet om utskiftning av teigblanda jord reist.
Den første særskilte utskiftningsloven, Lov angaaende Jords og Skovs Udskiftning af Fællesskab, ble vedtatt 17. august 1821. Etter denne loven skulle utskiftning av sameie og teigblanding i utgangspunktet løses i minnelighet av partene selv. Der man ikke kom fram til minnelig løsning, kunne utskiftning avholdes av retten som var sammensatt av sorenskriveren og fire skjønns- og takstmenn oppnevnt av fogden.
Utskiftning av jordfellesskap etter 1821-loven fikk ikke den utbredelse man hadde håpet på. I 1854 ble det oppnevnt en kommisjon som skulle vurdere hva staten kunne gjøre for å fremme utskiftning. Arbeidet resulterte i ny utskiftningslovgivning, Lov om Jords og Skovs Udskiftning af Fællesskab av 12. oktober 1857. Etter 1857-loven ble utskiftningen utført av en utskiftningsformann og to menn oppnevnt av fogden. Utskiftningsformannen var offentlig tilsatt, enten beskikket av Kongen eller av amtmannen. De to oppnevnte mennene var fra utvalget for lagrettemenn eller fra særskilt utvalg for utskiftningsmenn der dette var opprettet. 1857-loven forutsatte at utskiftningsformannen skulle være fagkyndig på eiendomsutformingens område og kyndig i landmåling og karttegning.
I 1882 kom ny lovgivning som la utskiftningen til en særdomstol, utskiftningsretten. Utskiftningsformannen var fagdommeren i særdomstolen. Etter 1882-loven skulle det opprettes et særskilt utvalg av menn for utskiftningsforretninger innen hvert tinglag. Det kan diskuteres om det var 1857- eller 1882-loven som førte til at utskiftningen ble lagt til en særdomstol. Det kan i alle fall fastslås at 1857-loven og etterfølgende lover har gitt oss ordningen der offentlig utskiftning/jordskifte foregår i en domstol med fagkyndig dommer.
Før 1857-loven hadde lederne av utskiftningsarbeidet ulik teoretisk bakgrunn. Etter mønster fra Danmark ble det lagt vekt på offisersbakgrunn og særlig kyndighet i karteknisk arbeid og landbruksfaglig innsikt.
Et av de mest betydningsfulle framskritt ved 1857-loven er ansett for å være bestemmelsen om at utskiftningsformannen skulle være fagutdannet. I 1858 ble det uttatt 8 stipendiater til å gjennomgå et 8 måneders kurs ved Lantmäteriet i Sverige. Stipendiatene hadde ulik bakgrunn, de fleste var offiserer, men det var også jurister og personer med landbruksfaglig utdannelse. Fram til 1897 fikk de fleste jordskiftefunksjonærer sin opplæring gjennom praktisk virksomhet som assistenter hos utskiftningsformennene.
Ved lov av 22. mai 1897 ble utdannelsen av jordskiftekandidater lagt til Norges Landbrukshøgskole.
4.2.2 Kompetanse til å løse tvister
Etter 1821-loven kunne tvister innenfor skiftefeltet om eiendomsrett, bruksrett og andre rettigheter bli avgjort ved kjennelse. Skiftefeltet er det området som omfattes av jordskiftet.
Kommisjonen som utarbeidet forslaget til 1857-loven, drøftet betenkeligheter ved å gi utskiftningsmennene judisiell kompetanse, men begrunnet løsningen med at det gjerne ville være tale om ensartede tilfeller, og at behandling for de alminnelige domstoler ville kunne forhale utskiftningen i det «uendelige». Kompetansen ble beskrevet slik:
«Ved kjendelsen bestemmes, hvilken forutsetning der, forsaavidt det Omtvistede angaar, skal lægges til Grund for Udskiftningen. Denne fuldføres derefter, uden hensyn til, hvorvidt Vedkommende ere misfornøiede med Kjendelsen eller ikke.»
Kjennelsene må nærmest betraktes som prejudisielle avgjørelser, men antakeligvis slik at dersom kjennelsene ikke ble angrepet, var tvistene endelig avgjort og hadde doms virkning.
Med 1882-loven fikk utskiftningsretten hjemmel til også å løse tvister mellom skiftefeltet og naboeiendommer, noe det var stort behov for. Betenkeligheter på prinsipielt grunnlag ble etter kommisjonens mening oppveid av at misfornøyde parter hadde full adgang til å prøve avgjørelsen for de alminnelige domstoler.
4.2.3 Grensegangssaker
I tiden etter 1882 var det flere ganger fremme forslag om at utskiftningsretten skulle få kompetanse til å avgjøre tvister om eiendomsgrenser – som egen sak – uten sammenheng med utskiftning. Slik hjemmel ble gitt ved lovendring i 1934. Om innvendingene fra mindretallet i Landbrukskomitéen da en tilsvarende løsning ikke ble realitetsbehandlet i 1912, skriver Olav Lid:
«Mindretallet peika på at grensetvistar som regel kjem av uklåre grenseliner, og dimed ville framlegget frå fleirtalet føre til at alle tvister om fast eigedoms grenser ville kunna leggjast under jordskifteretten. «Indførelse av en saadan ordning finder minoriteten at være forbundet med avgjørende betænkeligheter. Det gjælder her retstvistigheter som efter sin natur hører under domstolenes avgjørelse, og vor ret har ogsaa for tvistemaal av denne og lignende art organisert en særegen procesmaate (aastedsbehandling ved aastedskommisjon, meddomsmænd osv.). Utskiftningsrettens opgave er derimot væsentlig av skjønnsmessig art».»
Da Landbrukskomitéen i 1917 behandlet neste proposisjon om endringer i utskiftningsloven, tok den sterkt til orde mot tanken om å legge grensegangsforretninger til utskiftningsretten. For det første ville dette gripe alvorlig inn i rettergangsordningen som gjaldt ellers, og for det andre ble kostnadene for staten og konsekvenser for arbeidsmengden i utskiftningsetaten anført. Det første argumentet ble understøttet av synspunkter av samme art som mindretallet i Landbrukskomitéen hadde i 1912.
Fram til 1934 hadde holdningen altså vært at selvstendige grensetvister hørte inn under de alminnelige domstoler. Det eksisterte heller ikke et enhetlig organ til å foreta grenseoppgang og grensemerking i tilfeller der det ikke var tvist. Samtidig var man oppmerksom på at utskiftningsrettene gjennom utskiftningssakene hadde opparbeidet seg erfaring i å håndtere grensetvister. Dessuten utførte utskiftningsrettene det tekniske markarbeidet og kartproduksjon som ikke de alminnelige domstoler kunne gjøre. I proposisjonen som var grunnlaget for innføringen av grensegangsbestemmelsen i 1934, opplyste Landbruksdepartementet at Justisdepartementet ikke hadde innvendinger mot framlegget, og departementet gikk derfor ut fra at de tidligere innvendingene var falt bort.
I jordskifteloven fra 1950 fikk jordskifterettene uten nærmere begrunnelse utvidet kompetansen i grensegangsaker til også å gjelde grenser for alltidvarende bruksretter. I følge Lid (1961 s. 363) hadde verken Landbruksdepartementet eller Landbrukskomitéen noen nærmere begrunnelse for denne utvidelsen av jordskifterettens kompetanse.
Jordskifterettenes myndighet i grensegangsaker har ikke vært geografisk avgrenset. Myndigheten omfatter også byer og tettsteder. Landbruksdepartementet opplyser at over 90 pst. av alle grensetvister føres for jordskifterettene.
4.2.4 Rettsutgreiing
Da jordskifteloven av 1950 ble erstattet av 1979-loven, ble rettsutgreiing innført som ny sakstype. Ved rettsutgreiing klarlegges gjeldende rettsforhold i et område der det er sameie eller rettslig grunnet sambruk. Rettsutgreiingen må være nødvendig av hensyn til en rasjonell bruk av området, jf. jordskifteloven § 88 a. Dersom det er tvist i en rettsutgreiingssak, har jordskifterettene kompetanse til å løse den ved å avsi dom, jf. § 17.
Utvalget som kom med forslag til revisjon av jordskifteloven var i tvil om rettsutgreiing burde innføres som egen sakstype (NOU 1976: 50 s. 44), og kom fram til at det ikke burde gjøres. Utvalget viste spesielt til uttalelser fra Dommerforeningen og Advokatforeningen, der disse mente at fastsettelsen av eiendoms- og bruksrettsforhold naturlig hørte under de alminnelige domstoler, og at et eventuelt valg mellom ulike domstoler med ulike saksbehandlingsregler og rettssikkerhetsgarantier ikke er heldig (NOU 1976: 50 s. 42–43).
Landbruksdepartementet kunne imidlertid ikke se at det var andre organer som egnet seg bedre enn jordskifterettene til å løse oppgavene med rettsutgreiing.
Under høringen uttalte ansatte ved jordskifterettene at selv om jordskiftedommeren ikke var jurist, hadde jordskifterettene praktisk erfaring med den aktuelle typen juridiske spørsmål gjennom arbeidet med å klarlegge rettsforholdene forut for jordskifte eller bruksordning. Videre mente de at det ville være en fordel for partene å kunne få klarlagt rettsforholdene uten at det nødvendigvis måtte foreligge tvist.
4.2.5 Skjønn
Tilsvarende som for grenser og rettsutgreiing, har det foregått en utvikling av jordskifterettenes judisielle kompetanse som skjønnsrett. Jordskifterettene har, spesielt ved innføringen av 1979-loven og etterfølgende endringer, fått kompetanse til å holde flere typer skjønn. De skjønn som jordskifterettene holder, er dels skjønn som inngår som del av jordskiftesaken, for eksempel ekspropriasjonsskjønn som del av utbyggingsjordskifte, også kalt kombinert sak, jf. jordskifteloven § 6 første ledd, dels selvstendige skjønn, for eksempel gjerdeskjønn.
4.2.6 Eiendomsregistrering og matrikulær eiendomsdannelse
Utviklingen av utskiftning/jordskifte kan ikke forstås uavhengig av andre eiendomsformende prosesser og organer.
Det er lett å se likhetsstrekk og forbindelseslinjer mellom jordskifte på den ene siden og matrikulær eiendomsdannelse og registrering på den andre. Matrikulær virksomhet går ut på å «skape» eiendomsenheter, og å registrere og formidle informasjon om disse enhetene, gjennom tekst og kart. Jordskifte sies å være en spesiell form for eiendomsdannelse som gir eiendomsenhetene i større eller mindre grad en ny fysisk fasong og et rettslig innhold. Jordskifte er også en stor bruker av eiendomsinformasjon som en henter fra registrene; matrikkelen/GAB og grunnboka. Dette gjelder selvsagt i særlig grad alt som har med grenser og rettigheter å gjøre. Visse sider av jordskifte og matrikulært arbeid utfyller hverandre, særlig ved klarlegging av eiendomsgrenser og rettsforhold.
Den nære funksjonelle sammenhengen mellom matrikkelarbeid og jordskifte har fått ulike organisatoriske uttrykk i ulike land. Mest konsekvent har en trolig vært i Sverige. Der utføres matrikulær eiendomsdannelse og jordskifte av en og samme organisasjon; Lantmäteriet.
Både før og etter overgangen til bondeselveie ble en del viktige skatter utlignet på grunnlag av skylda. Fastsetting av størrelsen på skylda ble dermed et viktig offentlig anliggende. De «fysiske» aspektene ved eiendomsenhetene, så som størrelse, beliggenhet, antall teiger, grenser osv., ble derfor skjøvet i bakgrunnen. Dette forklarer et bemerkelsesverdig trekk ved det norske matrikulære system; fraværet av eiendomskart og svak utvikling av systemer for nøyaktig og profesjonell merking og beskrivelse av grenseforløp. På landsbygda ble eiendomsdelingene, i alle fall utenom tettstedene, utført av legmenn, de såkalte «skylddelingsmenn» helt fram til 1980. Norge har ennå ikke utviklet noe sammenhengende, enhetlig eiendomskart, og kravene til profesjonalitet i utføringen av kart- og delingsforretninger er langt mer beskjedne enn i for eksempel de andre nordiske land. En følge av dette er at systemet gjennom tidene ikke har skapt klarhet og entydighet i eiendomsforholdene. Det er tvert om slik at vårt matrikulære system har representert et stort potensiale for uklarheter og tvister.
Gjennom hele 1800-tallet og første halvdel av 1900-tallet foregikk det en sterk oppdeling av landbrukseiendommer. Antallet gardsbruk økte fra ca. 60 000 i 1800 til over 200 000 i 1950. Ved landbrukstellingen i 1989 som var siste fullstendige telling, var det 183 000 landbrukseiendommer. Antall driftsenheter har i mange år gått ned. I dag er det i underkant av 70 000 driftsenheter i jordbruket. Mange av disse driftsenhetene har arealet fordelt på flere teiger. Hele 32 000 driftsenheter har jordbruksarealet fordelt på flere enn 3 teiger. Tar vi med alle matrikulerte bruk med landbruksareal, og legger til at mange bruk består av flere teiger, får vi et meget stort antall enheter og tilsvarende stort volum av grenselengder, sett i forhold til arealet.
Eiendomsgrensene i Norge er i prinsippet «kunstige» i den forstand at de er «tenkte», ofte rette linjer i landskapet. De følger i liten grad terrengmessige, synlige elementer som elver, bekker og vann, høydedrag osv. Slike grenser stiller krav til merking, oppmåling og beskrivelse for å kunne fungere. Som vi har sett, er dette svakt utviklet, noe som ytterligere bidrar til at det skapes uklarhet.
Tinglysingssystemet går tilbake til tingbøkene på 1600-tallet, men fikk i hovedtrekkene sin nåværende form midt på 1800-tallet. Grunnbøkene kan sies å være et rettighets- og heftelsesregister, og har vært knyttet til de lokale domstoler. Det er nå forslag om at dette skal legges til Statens Kartverk, jf. St.meld. nr. 13 (2001–2002). Tinglysingssystemet henter identifikasjonen av eiendomsenhetene og endringer i eiendomsenhetene fra matrikkelsystemet.
Jordskifte møtte fra første stund av problemet med «å finne ut av eiendomsforholdene», dvs. den eiendoms- og rettighetsmessige realitet som en skulle basere omformingsprosessen på. Fra grunnbøkene fikk en navnene på de formelle eiere til de matrikulære enhetene. Servitutter og andre bruksrettsforhold, realsameier og grenseforløp fikk en stort sett ikke. Jordskifteorganene måtte derfor klarlegge eiendomsforholdene selv, så langt det var nødvendig for jordskiftet. På denne bakgrunn var det hensiktsmessig at jordskifterettene fikk lovgrunnlag og reell og formell juridisk kompetanse til å avgjøre tvister, framfor at tvistene skulle gå gjennom de alminnelige domstoler.
I andre land med et mer profesjonelt matrikulært system, kunne en velge andre måter å løse jordskifte på. En kunne for eksempel legge jordskiftevirksomheten inn i det eksisterende matrikulære systemet, eller en kunne lage jordskifteorganer basert på at det var et system som forsynte dem med eiendomsinformasjon. I europeisk sammenheng hadde landmålerne i de matrikulære systemene vidtrekkende reell og formell kompetanse til å klarlegge og fastsette hvor grensene gikk, også i tilfelle av uklarhet og tvist.
Resultatene både av den eiendomsklarleggende og den omformende virksomheten i Norge ble, for så vidt det gjaldt fysiske forhold, grafisk utformet på kart. Den meget omfattende kartleggingen av eiendomsgrenser i Jordskifteverkets regi, det dreier seg om storparten av jord- og skogbruksarealet i Norge, resulterte ikke i noe enhetlig og sammenhengende eiendomskartverk. Jordskiftekartene ble oppfattet og utformet som engangsprodukt, tilpasset forholdene og oppgavene i hvert tilfelle. De viser kort og godt forholdene umiddelbart før og etter jordskifte og har aldri vært forutsatt vedlikeholdt. Etter opprettelsen av økonomisk kartverk har grensene i jordskiftekartene blitt innpasset på de offisielle kartene.
Den videre utviklingen av jordskifteretten som særdomstol for å klarlegge eiendomsforhold i grensegang eller rettsutgreiingssaker, følger naturlig av at en hadde opprettet et organ med fagkyndighet i eiendomsforhold, rettslære og landmåling, og med begrenset domskompetanse. En hadde ikke et oppegående matrikulært system som kunne ta seg av dette, det manglet landmålerkompetanse, eiendomsfaglig og juridisk kompetanse. De vanlige domstoler manglet helt landmålerkompetanse, og slik kompetanse var heller ikke tilgjengelig for disse, verken via et offentlig matrikkelsystem eller via en privat oppmålingsbransje. Når oppgaver som måtte løses, presset på, valgte en ganske pragmatisk å legge oppgaven til jordskifterettene.
4.2.7 Nærmere om Jordskifteverket
Ved 1857-loven som trådte i kraft 1. januar 1859, ble Utskiftningsvesenet opprettet. På grunn av at arbeidsoppgavene hovedsakelig var landbruksorienterte, ble Utskiftningsvesenet lagt under Indredepartementet. Jordskiftearbeidet skulle utføres av «Udskiftningsmændene» i 1. instans og «Overudskiftningsmændene» som var ankeinstans i skjønnsspørsmål. Formannen for «udskiftningsmændene» ble beskikket av Kongen eller av fylkesmannen. Det ble ikke stilt spesielle krav til utdanning for formannen, men han skulle være fagkyndig i eiendomsutforming, ha kjennskap til reglene om jordskifte og være kyndig i oppmåling og karttegning. I den organisasjonsmodellen som ble lagt til grunn i 1857, ble det foretatt få endringer før i 1950. Men antallet utskiftningsformenn og assistenter økte, og en ny yrkesgruppe kom til, landmålerne. Ved 1950-loven ble «Udskiftningsformennene» jordskiftedommere, og man fikk en ny og fastere organisasjonsmodell. Landet ble inndelt i 9 jordskiftedømmer med hver sin jordskifteoverrett. Hvert jordskiftedømme ble ledet av en jordskifteoverdommer.
Fram til 1950-loven ble anke over avgjørelser av skjønnsmessig karakter behandlet i overutskiftningsforretninger, styrt av en for den enkelte forretning oppnevnt utskiftningsformann. Anke over kjennelser av rettslig karakter gikk til overprøving i de ordinære domstoler med herredsretten som 1. ankeinstans.
Hvert dømme omfattet fra ett til fem fylker. Jordskiftedømmene ble inndelt i jordskiftesokn. Hvert sokn, 58 i tallet, hadde en jordskifterett. I tillegg hadde en, før omorganiseringen i 1985, 6 jordskifteretter uten fast sokn. Etaten hadde to avdelinger, en fotogrammetrisk avdeling og et kartarkiv. Før omorganiseringen i 1985 var Jordskifteverket organisert med 5 ulike organ: soknekontor, fylkeskontakt, kartkontor, dømmekontor og departementet.
I hvert dømme hadde Jordskifteverket et kartkontor. Kartkontorene ble opprettet i årene 1962–66. I starten var hovedoppgaven registreringsarbeider i forbindelse med eiendomsinnholdet på økonomisk kartverk. Senere bidro kartkontorene med tekniske- og administrative oppgaver for sokne- og dømmekontorene og fungerte som kontaktorgan mellom soknekontor, fotogrammetrisk avdeling og fylkeskartkontorene.
I hvert fylke ble det fra 1981 oppnevnt fylkeskontakter. Disse skulle være Jordskifteverkets representant i fylket og gi generell informasjon og rettledning om jordskifteloven og jordskifteverket. Fra 1985 ble det opprettet fylkesjordskiftekontor og fylkesjordskiftesjefer i hvert fylke. Fylkesjordskiftesjefen var jordskiftedommer og øverste administrative leder av jordskifterettene i sitt fylke.
Jordskifteverkets fotogrammetriske avdeling som ble etablert i 1954–55, bisto jordskifterettene med fotogrammetrisk kartkonstruksjon, areal- og skifteberegninger og andre tekniske oppgaver. Avdelingen ble i 1994 samordnet med NIJOS (Norsk institutt for jord- og skogkartlegging) som i dag bistår jordskifterettene med registreringsarbeid og tekniske oppgaver, særlig knyttet til kart og kartbehandling.
Jordskifteverkets kartarkiv har stått for teknisk kontroll og arkivering av originale jordskiftekart, målebøker og beregninger opptatt etter 1859. Det sentrale arkivet er nå avviklet. Originalkartene er overført til Riksarkivet, mens en jordskifterett i hvert fylke har kopier og betjener publikum som etterspør slike kart.
4.3 Dagens organisering av jordskiftevirksomheten
Jordskifterettene har med virkning fra 1. januar 2002 fått ny organisasjon. Fylkesjordskiftekontorene ble avviklet som administrativt mellomledd, slik at hver jordskifterett og jordskifteoverrett nå har direkte administrativ linje til sentraladministrasjonen i Landbruksdepartementet. Ved omorganiseringen ble antallet jordskifteretter redusert fra 41 til 36. Dessuten ble støttefunksjonene til jordskifterettene omorganisert, blant annet ved at det ble opprettet en sentral regnskapsenhet for hele virksomheten, og ved opprettelse av Jordskifterettenes IT- og Fagtjeneste (JIFT).
Landet er inndelt i 36 jordskiftesokn med en jordskifterett i hvert sokn og 5 jordskiftedømmer, med en jordskifteoverrett i hvert dømme. Hver enkelt jordskifterett ledes nå av en jordskiftedommer med betegnelse jordskifterettsleder. Jordskifteoverretten ledes av en jordskifteoverdommer.
Ved jordskifterettene i første instans er det 86 jordskiftedommere, 107 tekniske stillinger og 45 administrative stillinger. I 2002 er det beregnet et forbruk på 233 årsverk.
Det er 5 jordskifteoverretter med tilsammen 5 jordskifteoverdommere, 6 tekniske stillinger og 5 administrative stillinger.
JIFT har ansvar for tekniske støttefunksjoner til jordskifterettene, og har 15 stillinger hvorav de fleste er plassert ved ulike jordskifteretter.
Den sentrale administrasjon av jordskifterettene og jordskifteoverrettene, JIFT og regnskapsenheten ligger til Landbruksdepartementet, Avdeling for arealforvaltning, Seksjon jordskifte. Seksjonen har 11 stillinger. Lederen av sentraladministrasjonen for jordskifterettene er også nestleder i avdelingen. I sentraladministrasjonen er det, i tillegg til støttefunksjoner innen teknisk arbeid og regnskap, også ansatte som bistår jordskifterettene i personalsaker, budsjettarbeid, informasjonsarbeid m.v.
Totalt omfatter virksomheten ca. 275 stillinger. For 2002 er det bevilget brutto 135 millioner kroner til drift av virksomheten.
Tilsetting av jordskiftedommere og jordskifteoverdommere skjer etter at nærmeste leder har gitt en skriftlig uttalelse og et eget tilsettingsråd har avgitt uttalelse hvor det har anbefalt en innstilling overfor Landbruksdepartementet. Selve tilsettingen skjer ved beskikkelse i Statsråd. Tilsettingsrådet som fremmer forslag om innstilling til dommerstillinger, er sammensatt av en representant for kontorlederne, en representant for jordskiftedommerne og lederen av sentraladministrasjonen. Andre tilsettinger skjer av et tilsettingsråd sammensatt av en representant for kontorleder, en representant for vedkommende tjenestemannsgruppe og lederen av sentraladministrasjonen.
Ansvaret for etterutdanning for alle stillingsgrupper er lagt til et partssammensatt utvalg med representanter fra de tilsattes organisasjoner, jordskifterettene og sentraladministrasjonen. Utvalget, og det praktiske arbeidet med denne virksomheten, ledes for tiden av en jordskifteoverdommer. Det tildeles midler til drift av tiltakene hvert år.
4.4 Jordskifterettens oppgaver
4.4.1 Innledning
Jordskifterettens oppgaver kan systematisk inndeles slik:
jordskifte
jordskifte og samtidig skjønn (kombinerte saker)
rettsfastsettende saker – grensegang og rettsutgreiing som egen sak.
avtaleskjønn og skjønn etter særlover
voldgiftsmakeskifte
I alminnelig språkbruk blir ofte en sak ført for jordskifteretten benevnt som en jordskiftesak eller et jordskifte uansett hva saken gjelder. I denne framstillingen benyttes begrepet jordskifte om det som etter gjeldende rett er jordskifte. Dette omfatter de sakstyper som er nevnt i jordskifteloven § 2, herunder den delen av de kombinerte sakene som ikke er skjønn. Grensegang, rettsutgreiing, avtaleskjønn, skjønn etter særlov og voldgiftsmakeskifte blir derfor egne sakstyper som ikke faller direkte inn under fellesbetegnelsen jordskifte.
4.4.2 Jordskifte
Betegnelsen jordskifte er en fellesbetegnelse på flere hovedvirkemidler, også kalt sakstyper. Alle har det til felles at de er et redskap for å endre enten selve eiendommene eller bruken av eiendommene og tilhørende rettigheter. Utgangspunktet for å sette i gang et jordskifte er at eksisterende eiendommer er blitt utjenlige, og at jordskifterettene kan benytte minst ett av hovedvirkemidlene i jordskifteloven § 2 for å løse problemet.
4.4.2.1 Hovedvilkårene for jordskifte
For å fremme et jordskifte må to kumulative vilkår være oppfylt. Gjennom jordskifte skal det skapes en skiftegevinst – og ingen av partene skal lide tap, jf. jordskifteloven § 1 og 3 bokstav a. Nevnte vilkår gjelder bare i rene jordskiftesaker og for jordskiftedelen i saker hvor jordskifte kombineres med et samtidig skjønn.
Paragraf 1 lyder:
«§ 1. Eigedomar som det er vanskeleg å nytte ut på tenleg måte etter tid og tilhøve, kan leggjast under jordskifte etter denne loven.
Det same gjeld når tilhøva vil bli utenlege som følgje av:
gjennomføring av tiltak, byggjing, utbetring, vedlikehald og drift av anlegg, herunder nedleggjing av private jernbaneovergangar.
offentleg regulering av eigarrådvelde».
Paragrafens første ledd setter vilkår om at det skal skapes en tjenlighetsforbedring samlet sett for de eiendommer som omfattes av jordskifte. Denne vurdering skal gjøres ut fra de aktuelle eiendomsforhold, slik de framstår på det tidspunkt fremme av jordskiftet vurderes.
Paragrafens annet ledd setter tilsvarende vilkår som i første ledd, men denne vurderingen skal gjøres ut fra situasjonen slik den vil bli etter at det planlagte tiltak er gjennomført. Etter annet ledd er det derfor de potensielle eiendomsforhold, slik de vil bli når tiltaket er gjennomført, som skal legges til grunn. Denne bestemmelsen er mest aktuell i såkalte kombinerte saker, hvor jordskifte kombineres med ekspropriasjonsskjønn etter jskl § 6.
Det er ikke et vilkår at det skal skapes en netto skiftegevinst på hver enkelt eiendom som omfattes av et jordskifte. Vilkåret om netto skiftegevinst er oppfylt når eiendommene som omfattes av jordskifte samlet sett får slik gevinst.
Paragraf 3 bokstav a lyder:
«Jordskifte kan ikkje fremmast:
dersom kostnadene og ulempene blir større enn nytten for kvar einskild eigedom.»
Garantien mot tap er individuell, og knyttes således direkte opp mot den enkelte eiendom som omfattes av jordskifte.
Hovedregelen er at det ikke er adgang til å pålegge partene å bruke penger for å tilfredsstille vilkåret i § 3 bokstav a i spørsmålet om fremming. Gjeldende rett skiller imidlertid klart mellom det som kan gjøres ved fremming av en sak, og det som kan gjøres i en lovlig fremmet sak. For å få til et tjenlig jordskifte kan jordskifterettene i særlige tilfeller pålegge partene å bruke penger, jf. blant annet §§ 30 siste ledd og 42 siste ledd.
Jordskifterettene skal vurdere om de kumulative vilkårene i §§ 1 og 3 bokstav a er oppfylt helt fram til sakens avslutning, jf. jordskifteloven § 14 annet ledd.
4.4.2.2 Geografisk virkeområde
Det geografiske virkeområde for jordskifte reguleres av jordskifteloven § 3 bokstav b. Etter denne regelen kan jordskifte ikke fremmes for eiendommer som ligger i tettbygd strøk, før kommunen har fått anledning til å uttale seg. I tvilstilfelle avgjør fylkesmannen hva som er «tettbygd strøk». Bestemmelsen ble innført i 1979, jf. Ot. prp. nr. 56 (1978–79) s .76.
Spørsmålet om forståelsen av jordskifteloven § 3 bokstav b var oppe for Høyesteretts kjæremålsutvalg i den såkalte «Skrautvål-saken», jf. Rt. 2001 s. 1119. Kjæremålsutvalget uttaler på s 1122 første avsnitt at med de begrensninger som ligger i kommunens uttalerett, gjelder jordskifteloven for alle slags eiendommer uten hensyn til beliggenhet.
For de ordinære jordskiftesaker er det imidlertid begrensninger for enkelte sakstyper. Disse er positivt angitt i loven, og knyttet til landbruks-, natur- og friluftsområder (LNF) utlagt etter reglene i plan og bygningsloven. Dette gjelder jordskifteloven §§ 34 og 35 h, jf. § 2 bokstav e, felles tiltak, hvor hovedregelen er at skiftefeltet må inngå i et LNF-område, eller at området etter sin art berører LNF-interesser. For de kombinerte sakene, er det geografiske virkeområdet for hjemmelen til å holde skjønn tilsvarende avgrenset, jf. jordskifteloven § 6 femte ledd.
4.4.2.3 Ulike sakstyper som betegnes som jordskifte
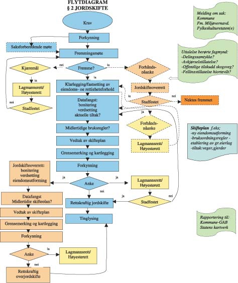
Jordskifteloven § 2 regulerer uttømmende sakstypene som omfattes av begrepet jordskifte.
Paragrafen lyder:
«§ 2. Jordskifte kan gå ut på å:
løyse opp sameigetilstanden når grunn eller rettar ligg i sameige mellom bruk.
forme ut eigedomar på nytt ved ombyting av grunn og rettar.
gi reglar om bruken i område der det er sambruk mellom eigedomar.
gi reglar om bruken i område der det ikkje er sambruk mellom eigedomar, når jordskifteretten finn at det ligg føre særlege grunnar.
gi reglar om bruken i område der det går føre seg reindrift etter lov 9. juni 1978 nr. 49 om reindrift § 2. Retten kan ikkje regulere tilhøva mellom dei som utøver slik reindrift.
gi reglar om bruken i personleg sameige i skogeigedom og i fjellstrøk som for storparten ligg over barskoggrensa når det ligg føre særlege grunnar.
avløyse bruksrettar som er nemnde i § 36.
skipe slike sams tiltak som er nemnde i § 34 a og tørrleggingstiltak etter § 30 i vannressursloven og lov 15. mars 1940 nr. 3 om vassdragene § 31.
forme ut og dele eigedomane når grunn og rettar skal avhendast i samsvar med formålet i lov 12. mai 1995 nr. 23 om jord.
dele ein eigedom med tilhøyrande rettar etter eit bestemt verdiforhold.
Ei jordskiftesak kan omfatte eitt eller fleire av desse tiltaka.»
Deling av sameie
Der grunn og rettigheter ligger i sameie mellom flere eiendommer (realsameie), kan jordskifteretten løse opp sameiet og dele arealene slik at hver sameier blir eneeier til et areal tilsvarende eiendommens andel i sameiet. Ofte utgjør store utmarksområder slike sameier, og gjennom denne sakstypen kan hver eier få rådighet over sin del av arealet, og på den måten åpne for nye måter å utnytte området på. Jordskifterettene kan også dele personlige sameier, men da heter sakstypen eiendomsdeling, se nedenfor.

Figur 4.1 Deling av realsameie kan gi nye muligheter for å utnytte eiendommens ressurser.
Ny utforming av eiendommer
Ofte består eiendommer av flere deler som ligger i teigblanding, eller de har på annen måte en uhensiktsmessig form. Dersom en annen utforming av eiendommen hadde vært mer tjenlig, kan det foretas omforming ved at eiendommene bytter areal. Antallet teiger kan da reduseres, og en kan oppnå en mer hensiktsmessig form og plassering.

Figur 4.2 Ny eiendomsutforming ved arealbytte.
Bruksordning
I områder hvor det er felles beite, jakt og lignende, eller hvor forholdene er slik at en felles utnyttelse av slike rettigheter klart vil være mest tjenlig, kan jordskifterettene gjennom en bruksordning gi regler for hvordan rettighetshaverne skal utøve sin rett. Bruksordning er også vanlig for å organisere bruken av felles veger med nødvendige styrings- og vedlikeholdsregler. En bruksordning forandrer ikke selve eiendoms- og rettighetsforholdene, men gir regler om hvordan bruken skal utøves.
En bruksordning kan også løse problem der det er nødvendig at flere grunneiere samarbeider for å få til utbygging av for eksempel et hyttefelt. Om nødvendig kan jordskifterettene bistå med å få utarbeidet reguleringsplan og fordelt utbyggingsverdiene mellom grunneierne.

Figur 4.3 Bruksordning regulerer bruken av ulike rettigheter.
Avløsning av bruksretter
Varige bruksretter som vegretter, torvretter, beiteretter, slåtteretter og lignende kan gjøre bruken av eiendommene som retten hviler på, vanskelig. En rekke slike rettigheter, oppregnet i jordskifteloven § 36, kan avløses ved at rettighetshaveren får et vederlag fra den eiendommen som får frigjort området som bruksretten hviler på. Vederlaget kan være et areal med tilsvarende verdi som bruksretten, alternativt kan det gis regler om bruken, eller bruksretten kan avløses ved et pengeoppgjør.

Figur 4.4 Avløsning av rettigheter kan frigi viktige ressurser for eiendommen.
Felles tiltak
Det kan være nødvendig å foreta felles investeringer for å utnytte eiendommene på en optimal måte. Ofte er eiendommene slik plassert i forhold til hverandre at de må samarbeide. Andre ganger vil en fellesløsning bli vesentlig rimeligere. Et typisk eksempel er veger, hvor naboer er avhengige av å samarbeide for å få til en tilfredstillende adkomst. Ofte vil en slik investering være til nytte for flere eiendommer, og etter denne sakstypen kan det besluttes at tiltaket skal gjennomføres. Det kan gis nærmere regler for gjennomføringen, og det besluttes samtidig hvor stor andel den enkelte eier skal delta med både i investering og i framtidig vedlikehold.

Figur 4.5 Felles tiltak når en investering vil være til nytte for flere eiendommer.
Eiendomsdeling
Ved fradeling av nye eiendommer, vil partene normalt måtte henvende seg til kommunen som besørger slik fradeling etter delingslovens regler. Det er likevel to sakstyper etter jordskifteloven hvor jordskifteretten er gitt hjemmel til å dele eiendom, jf. jordskifteloven § 2 f og g. Ved salg av tilleggsjord kan jordskifterettene både foreta rene eiendomsdelinger, samtidig som dette kan kombineres med andre virkemidler som arealbytte, felles tiltak m.m.
Jordskifterettene kan også dele eiendom som egen sak når det er nødvendig å verdsette eiendommen for å få til en korrekt eiendomsdeling. Et typisk eksempel er når et personlig sameie skal oppløses, og hver av partene skal ha sin andel av eiendommen.

Figur 4.6 Fradeling av tun og tilhørende omforming av naboeiendom ved salg av tilleggsjord.
Utvidet hjemmel for å gjennomføre et jordskifte
Jordskiftelovens § 2 viser de hovedvirkemidler jordskifterettene kan benytte for å reparere utjenlige eiendomsforhold. Dersom vilkårene for å fremme jordskiftet er oppfylt, får jordskifterettene også tilgang til å bruke andre virkemidler enn de som er nevnt i jordskifteloven § 2.
Slik utvidet hjemmel gjelder blant annet for avløsning av bruksretter. Er det fremmet jordskifte med hjemmel i ett av hovedvirkemidlene nevnt ovenfor, gir jordskifteloven hjemmel til å avløse også andre bruksretter enn de som jordskifterettene kan avløse i egen sak, dersom de er til hinder for et tjenlig skifte. Selv om ikke jordskifteloven hjemler avløsning av en tidsavgrenset bruksrett som egen sak, kan derfor en slik avløsning skje som ledd i et jordskifte fremmet for å løse andre problemer.
Slik utvidet hjemmel gjelder også for ulike ekspropriasjonsskjønn. Jordskifterettene kan holde skjønn etter særlover for å erverve rettigheter til veg, grøfter m.v. når dette er nødvendig for å gjennomføre et jordskifte fremmet på annet grunnlag.
Hjemler for slike skjønn er:
jskl. § 43 annet ledd (private veger i eller utenfor skiftefeltet)
jskl. § 43 siste ledd (taubaner og løipestrenger)
jskl. § 44 siste ledd (grøfter, kanaler, vann- og kloakkledninger, jf. § 2 bokstav e
jskl. § 52 annet ledd (gjerder)
I motsetning til i de kombinerte sakene, vil behovet for å holde skjønn ut fra de nevnte lovhjemler oftest rette seg mot eiendommer som ikke er parter i jordskiftet. Så lenge tiltaket ligger helt eller delvis innenfor jordskiftefeltet, og arealtap og ulemper kan kompenseres ved tildeling av areal eller bruksretter, faller dette utenfor ekspropriasjon. Tapsgarantien i jordskifteloven § 3 bokstav a må være oppfylt, og vi er innenfor en ordinær jordskiftesak.
Parter som blir ekspropriater, for eksempel etter jordskifteloven § 43 annet ledd, er ikke parter i jordskiftesaken. De vil således ikke kunne bruke rettsmiddel for å prøve alternativet for vegtrasé. De er bare parter i ekspropriasjonsskjønnet etter vegloven. Det er jordskifteretten som holder skjønnet.
4.4.3 Jordskifte og samtidig skjønn (kombinerte saker)
Jordskifterettene kan fremme et jordskifte etter jordskifteloven § 2 og holde skjønn for de samme eiendommer som en integrert del av samme sak etter jordskifteloven § 6. Dette benevnes ofte som kombinert sak. Gjennom virkemidlene i jordskifteloven § 2 skal jordskifteretten avbøte skader og ulemper som utbyggings- eller vernetiltaket påfører eiendommene. Deretter holder jordskifteretten et skjønn, basert på alminnelige ekspropriasjonsrettslige regler, for å fastsette erstatning for det økonomiske tap som ikke ble erstattet fullt ut gjennom jordskiftedelen av saken.

Figur 4.7 Utbygging av motorveger og andre offentlige tiltak skaper problemer for eiendommer som kan avbøtes gjennom jordskifte kombinert med ekspropriasjon.
Det er et ufravikelig krav at det skapes en skiftegevinst (tjenlighetsforbedring) i skiftefeltet. Skiftegevinsten er differansen mellom å gjennomføre tiltaket med jordskifte og uten jordskifte. Eiendommene skal totalt sett bli bedre utformet etter at for eksempel vegen er bygd og jordskiftet er gjennomført, enn de ville blitt dersom vegen ble bygd uten at det ble holdt jordskifte.
Vilkåret for å holde skjønn etter de første tre ledd i § 6 er at jordskifte blir holdt samtidig og i forbindelse med skjønnet. Jordskifteloven gir hjemmel til å holde slike skjønn i kombinasjon med jordskifte, i tre ulike situasjoner:
Utbyggingsjordskifte, ved ekspropriasjon for gjennomføring av tiltak, bygging, utbedring, vedlikehold og drift av anlegg og tiltak, jf. jordskifteloven § 6 første ledd. Med unntak for tiltak i vassdrag, jf. § 6 siste ledd, er jordskifterettenes kompetanse uavhengig av tiltakets art. Den omfatter således tiltak som jernbane, offentlig veg, flyplasser, boliger, industri, osv. Den er videre uavhengig av hvem som skal eie tiltaket etter at ekspropriasjonen er gjennomført.
Vernejordskifte, ved rådighetsinnskrenkninger. Typisk ved vern av områder etter naturvernlov o.l., jf. jordskifteloven § 6 annet ledd. Kompetansen gjelder uavhengig av rådighetsinnskrenkningens art. Jordskifterettenes kompetanse gjelder kun erstatningsutmålingen. Den omfatter ikke spørsmålet om vedkommende rådighetsinnskrenkning er erstatningsbetingende eller ikke. Dersom partene er uenige om tiltaket utløser erstatning, må dette avgjøres av de alminnelige domstoler.
Avtaleskjønn, når partene frivillig avstår grunn eller rådighet
innenfor skiftefeltet hvor det avtales at jordskifterettene skal holde skjønn som en del av jordskiftesaken, jf. jordskifteloven § 6 tredje ledd.
utenfor skiftefeltet, hvor forutsetningen er å benytte arealene til erstatningsareal uten at de omfattes av jordskiftet, jf. jordskifteloven § 6 fjerde ledd første punktum.
Hjemmel til å holde skjønn i slik kombinert sak er geografisk avgrenset til LNF-områder eller til områder hvor de interesser som blir berørt, er landbruk, naturvern eller friluftsliv, jf. jordskifteloven § 6 femte ledd.
Et hovedelement i de fleste kombinerte saker er tilgangen på erstatningsarealer. Det er tiltakshaver som må framskaffe erstatningsarealer. Tilgang på erstatningsarealer er likevel ikke et vilkår for å kunne fremme en kombinert sak. I enkelte tilfelle vil det heller ikke være en faktisk forutsetning for et vellykket jordskifte.
4.4.4 Rettsfastsettende saker – grensegang og rettsutgreiing
4.4.4.1 Innledning
De rettsfastsettende saker deles systematisk i grensegangssak og rettsutgreiing.
Kompetansen til å holde grensegang som egen sak ble innført ved lovendring av 22. juni 1934.
Jordskifterettenes kompetanse i rettsutgreiingssaker ble innført i den nye loven av 21. desember 1979, jf. Ot. prp. nr. 56 (1978–79). Hjemmelen ble opprinnelig plassert under lovens § 2 bokstav h. Dette medførte at lovens alminnelige materielle vilkår for fremme av et jordskifte, §§ 1 og 3 bokstav a, ble gjort gjeldende, jf. Rt. 1995 s. 607. Tapsgarantien i § 3 bokstav a vil være irrelevant i slike saker. Derfor ble bestemmelsen om rettsutgreiing flyttet til lovens kap. 11 ved lovrevisjonen i 1998, jf. Ot. prp. nr. 57 (1997–98).

Figur 4.8 Uklare grenser skaper problemer.
4.4.4.2 Grensegangssak
Eier eller innehaver av alltidvarende bruksrett kan kreve at jordskifteretten i egen sak klarlegger, merker av og beskriver grenser for fast eiendom og alltidvarende bruksrett. Grensegang omfatter også grenser i vassdrag, grenser for reinbeite, grenser for rådighetsinnskrenkninger og i enkelte tilfeller grenser for festeareal når festetid er over 10 år. For en fullstendig gjennomgang av regelen vises det til jordskifteloven § 88.
Det er ikke et vilkår at det er tvist om grensen, for at det skal kunne kreves grensegang. Dersom tvist oppstår, kan jordskifteretten avgjøre tvisten ved dom. Kompetansen til å behandle slike spørsmål er lik for jordskifterettene og de alminnelige domstoler. I Rt. 1959 s. 1059 la Høyesterett til grunn at når det i grensegangssaker var anledning til å velge om en ville bruke jordskifteretten eller de ordinære domstolene, måtte en nødvendig forutsetning være at «de to domstoler har samme saklige kompetanse for så vidt den art saker som valgfriheten gjelder».
Et spørsmål som senere har vært reist flere ganger for lagmannsrettene, er om jordskifterettene kan behandle saken når tyngdepunktet av tvisten knytter seg til eiendomsretten til en eiendom. Også her er resultatet fra Rt. 1959 s. 1059 lagt til grunn, slik at jordskifterettene også skal behandle disse sakene. Det vises til Hålogaland lagmannsrett av 29. august 1980 (sak Nr. 58/80A) og Gulating lagmannsrett av 24. august 1984 (sak Nr. 87/1983).
Jordskifterettene avmerker grensene i marka og koordinatfester grensemerkene. Jordskifterettene utarbeider kart og lager beskrivelse av grensene.
Lovens bestemmelser om grensegang gjelder for hele landet og for alle typer eiendommer.
4.4.4.3 Rettsutgreiing
Bestemmelsen om rettsutgreiing i jordskiftelovens § 88 a lyder:
«Eigar eller innehavar av alltidvarande bruksrett kan krevje at jordskifteretten skal klarleggje og fastsette eigedoms– og bruksrettstilhøva i sameiger og i andre område der det er sambruk mellom eigedomar eller går føre seg reindrift etter lov 9. juni 1978 om reindrift § 2, når dette er nødvendig av omsyn til ein rasjonell bruk av området.
§ 88 andre, fjerde og femte ledd og § 89 første ledd gjeld tilsvarande»
Det typiske for rettsutgreiingssaker er klarlegging og fastsetting av hvem som har eiendomsrett, eller som er innehaver av bruksrett, innenfor ett større eller mindre avgrenset geografisk område. Tvister avgjøres eventuelt ved dom etter § 17. Innenfor dette området kan også grenser for eiendoms- og bruksretter klarlegges og fastsettes i en og samme sak. Dette er blant annet begrunnet i betydelige prosessøkonomiske fordeler. Med god prosessøkonomi mener en at prosessen kan gjennomføres rimelig og raskt, ved at en kan prøve alle forhold ved saken i en instans.

Figur 4.9 Uklare eiendoms- og bruksrettsforhold kan avklares gjennom en rettsutgreiing.
To vilkår må være oppfylt for å fremme en rettsutgreiigssak. Det må være sameie eller sambruk mellom eiendommer. Med «sambruk» mellom eiendommer forstår en rettslig betinget sambruk, typisk et servituttforhold med en eller flere herskende og tjenende eiendommer. Det vises til RG. 1996 s. 563. Videre må det være nødvendig å klarlegge og eller fastsette rettighetsforholdene av hensyn til en rasjonell bruk av området.
Rettsutgreiing er altså bare aktuelt ved realsameier og i områder med rettslig betinget sambruk, men utover dette er det ingen geografiske begrensninger.
4.4.5 Avtaleskjønn og skjønn etter særlov
Skjønnskompetansen til å holde rene skjønn, uten et samtidig jordskifte omfatter:
avtaleskjønn ved ekspropriasjon eller rådighetsinnskrenkninger, jordskifteloven § 6 fjerde ledd annet punktum
servituttskjønn, § 19 annet ledd i servituttloven
grannegjerdeskjønn, § 16 annet ledd første punktum i grannegjerdeloven
vegskjønn (private veger), § 60 annet ledd første punktum i vegloven
skjønn etter jordloven, jf. jordloven § 17 annet ledd.
reindriftsskjønn, jordskifteloven § 6a.
Jordskifterettene holder delingsforretning, jf. § 86 annet ledd og forestår nødvendig grenseavmerking, innmåling, utarbeiding av kart og grensebeskrivelse, jf. servituttloven § 19 annet ledd, grannegjerdeloven § 16 annet ledd og vegloven § 60 annet ledd.
For rene ekspropriasjonsskjønn som avtaleskjønn, servituttskjønn, grannegjerdeskjønn, og private vegskjønn, knyttes det geografiske virkeområde opp mot områder som er utlagt til LNF-områder eller regulert til tilsvarende bruk.
4.4.6 Jordskifte og makeskifte ved voldgift
Jordskifte kan gjennomføres med hjemmel i voldgiftsavtale. Det er en forutsetning i jordskiftelovens § 85 at et slikt jordskifte må gjennomføres av en jordskiftedommer for at et voldgiftsjordskifte skal få de samme rettsvirkninger som et offentlig jordskifte. En voldgiftsavtale bygger på at partene er enige om at spørsmålet skal løses ved voldgift. Jordskifteloven §§ 1 og 3 bokstav a gjelder også ved voldgift.
Voldgiftsjordskifte ble i en periode lite brukt, men i forbindelse med utbyggings- og vernesakene fikk bestemmelsen ny aktualitet. I slike saker var det en mangel at hovedvilkårene for jordskifte, særlig § 1, også gjaldt ved voldgift. Ved flytting av hele eiendommer fra ett område til et annet var det vanskelig å definere dette som utjenlige eiendomsforhold. Det ble derfor i 2001 innført enda en voldgiftsadgang i jordskifteloven gjennom bestemmelsen om frivillig makeskifte, jf. Ot. prp. nr. 76 (2000–2001).
Et makeskifte bygger på frivillig avtale mellom partene. Ved å innføre makeskifte som virkemiddel, vil jordskifteloven § 1 ikke gjelde. Dermed er et hovedvilkår for jordskifte borte, og det benevnes derfor som voldgiftsmakeskifte.
4.5 Saksbehandlingen
4.5.1 Generelt om saksbehandlingen
Ved revisjonen av jordskifteloven i 1979 var det et uttalt siktemål å harmonisere saksbehandlingsreglene i jordskifteloven med de alminnelige regler i tvistemålsloven. Dette arbeidet ble videreført ved revisjonene i 1991 og 1998, jf. blant annet Ot. prp. nr. 57 (1997–98). Avvik fra saksbehandlingsreglene i tvistemålsloven måtte ha en særlig jordskiftefaglig begrunnelse.
Jordskiftelovens system bygger på:
særlige saksbehandlingsbestemmelser under den enkelte paragraf.
henvisning til tvistemålsloven under den enkelte paragraf. En samleparagraf for disse henvisninger er gitt i jordskifteloven § 97 b.
en generell, og direkte henvisning til en rekke bestemmelser i tvistemålsloven i jordskifteloven § 97 a, som skal «gjelde på tilsvarande måte så langt dei høver».
Tvistemålslovens regler gjelder for enkelte deler av saken, mens det for øvrig er særlige regler som gjelder. For eksempel vil tvistemålslovens kap. 13 om saksomkostninger gjelde ved behandling av tvister, men ikke generelt i et jordskifte. De alminnelige regler for tilkjenning av omkostninger til bistand av advokat, vil derfor gjelde under tvistebehandling, men ikke generelt under saken.
Saksbehandlingen i jordskiftesaker er lagt opp slik at partene i størst mulig grad skal kunne føre sin sak selv, uten bistand fra advokat. Dette stiller store krav til jordskiftedommerens materielle og formelle prosessledelse.
Jordskifterettene er i de fleste sakene satt sammen av jordskiftedommer og to jordskiftemeddommere. Jordskifteretten tar alle avgjørelser som er nødvendige for å gjennomføre saken, basert på det partene har opplyst i rettsmøtene.
Reglene for saksbehandling i grensegangs- og rettsutgreiingssaker følger reglene for jordskiftesaker, så langt de passer.
4.5.2 Saksgangen i en jordskiftesak
Gangen i en jordskiftesak er framstilt i figur 4.10.

Figur 4.10 Saksgangen i en jordskiftesak.
Saksgangen vil variere sterkt fra sakstype til sakstype, men en saksgang kan være slik:
Fremmingsspørsmålet, særlig §§ 1 og 3 bokstav a.
Avgrensning av jordskiftefeltet og jordskiftekravet §§ 25 og 26.
Klarlegging og fastsettelse av jordskiftefeltets yttergrenser samt grenser og rettigheter innad i jordskiftefeltet. Grenser og rettigheter som nevnt fastsettes ved dom, rettsforlik og rettsfastsettende vedtak. Det er avgjørende i forhold til garantien mot tap, jf. § 3 bokstav a, at jordskifteretten kan legge til grunn rettskraftige grenser og rettigheter. Dette er nødvendig for å kunne fastsette verdien til den enkelte eiendom før jordskifte.
Bonitering og verdsetting av arealer og rettigheter innen jordskiftefeltet, jf. § 19 annet ledd.
Med bonitering menes fastsettelse av arealenhetens produksjonsevne, for eksempel kg bygg pr. dekar eller kubikkmeter årlig tilvekst i skog. Deretter blir produksjonsevnen satt inn i økonomiske størrelser (verdsetting).
Utarbeiding av utkast og vedtak av endelig skifteplan med tilhørende infrastruktur § 20.
Eventuelle midlertidige bruksregler mens jordskiftet pågår, jordskifteloven § 23, og fra jordskifte er avsluttet og fram til rettskraft, jf. § 60 første ledd.
Eventuell kart- og delingsforretning, jf. §§ 86 og 87.
Standskogoppgjør, jf. § 28 siste ledd.
Avmerking og innmåling av grenser utføres i alle jordskiftesaker, selv om det ikke foretas noen kart- og delingsforretning.
Et jordskifte får rettskraftvirkninger og tvangskraftvirkninger som en rettskraftig dom, jf. §§ 97 bokstav a og 91.
Det føres et eget regnskap som viser verdien på areal og rettigheter for den enkelte eiendom, før og etter jordskifte. Dette regnskapet kalles skifteregnskap. Tilsvarende gjelder for jordskifte og et samtidig skjønn (kombinerte saker).
4.5.3 Særlig om saksbehandlingen i de kombinerte saker
Saksbehandlingsreglene reguleres av jordskifteloven § 6 b annet, tredje og fjerde ledd. Hovedbestemmelsene i annet ledd bygger på en sondring mellom jordskiftedel og skjønnsdel i saken. I hovedsak er det slik at jordskiftedelen følger jordskiftelovens saksbehandlingsregler. Når det gjelder skjønnsdelen, angir jordskifteloven positivt hvilke av skjønnsprosesslovens regler som kommer til anvendelse. I tillegg er jordskiftelovens saksbehandlingsregler gjort gjeldende så langt de passer også for skjønnsdelen.
Denne deling av en og samme sak i en jordskiftedel og en skjønnsdel er ikke absolutt. Saksbehandlingsreglene åpner derfor for å kunne behandle skjønn og jordskifte som en integrert og kombinert prosess, og ikke nødvendigvis som to adskilte prosesser, jf. jordskifteloven § 17a annet ledd siste punktum.
I forarbeidene legges det til grunn at i de fleste av disse sakene vil jordskiftefeltet også omfatte erstatningsareal som eksproprianten har ervervet. Disse arealer vil fordeles til ekspropriatene gjennom jordskiftedelen – til full eller delvis erstatning. Skjønnet tar stilling til om ekspropriatene har fått full erstatning gjennom jordskiftedelen. I tilfelle full erstatning ikke er gitt, fastsetter skjønnet resterstatningen i et pengevederlag etter alminnelige ekspropriasjonsrettslige regler.
Jordskifterettene tar stilling til skjønnets fremming først når det praktiske arbeidet med jordskifteplanen er avsluttet. Det er først på dette tidspunkt skjønnsbegjæring må foreligge. Og det er fra dette tidspunkt jordskifteretten kan ta stilling til en tvist om retten til og betingelsene for ekspropriasjon eller om hva som er gjenstand for ekspropriasjon, jf. skjønnsprosesslovens § 48. Normalt foreligger skjønnsbegjæringen på et langt tidligere tidspunkt – og ofte før jordskiftesaken fremmes. Det er imidlertid ikke et vilkår at skjønnsbegjæring skal foreligge før jordskiftesaken fremmes.
4.5.4 Saksbehandling ved avtaleskjønn og skjønn etter særlov
I skjønn etter reindriftsloven reguleres saksbehandlingen av jordskifteloven § 6a. Bestemmelsene i jordskifteloven gjelder så langt de passer. Videre er skjønnsprosessloven § 26 gjort gjeldende. Ved anke til jordskifteoverrett er i tillegg skjønnsprosessloven § 32 fjerde ledd og § 35 gjort gjeldende ved overskjønnet.
I skjønn etter jordlova er det jordskiftelovens saksbehandlingsregler som gjelder, jf. jordloven § 17 annet ledd siste punktum.
For de øvrige skjønn jordskifteretten holder som avtaleskjønn med hjemmel i særlov, jf. kapittel 4.4.5, gjelder skjønnsprosesslovens bestemmelser, jf. jordskifteloven § 6 b første ledd.
4.5.5 Jordskifterettenes avgjørelsesformer
Avgjørelsesformene ved jordskifterettene kan systematisk inndeles slik:
vedtak
kjennelse
rettsforlik
dom
Både kjennelser, rettsforlik og dom følger de alminnelige regler i tvistemålsloven, jf. jordskifteloven § 97 bokstav a. Det spesielle i jordskifteprosessen er avgjørelsesformen vedtak.
Avgjørelsesformen vedtak skal brukes i alle tilfeller der jordskifteretten tar avgjørelser som har direkte innvirkning på materielle rettigheter og plikter for partene. Vedtak brukes derfor ved fremming, bonitering og verdsetting, fastsettelse, endring eller stiftelse av rettigheter eller plikter. Begrepet vedtak ble formalisert og utbygd ved lovrevisjonen i 1998, jf. § 17a.
Det sondres mellom verdsettende og regulerende vedtak på den ene side og fremmingsvedtak og rettsfastsettende vedtak på den annen side. Verdsettende og regulerende vedtak bygger i stor grad på skjønn, og i mindre grad på rettsbruk, jf. Ot. prp. nr. 57 (1997–98) s 73 første spalte.
Verdsettende og regulerende vedtak
Med regulerende vedtak menes avgjørelser som gjelder skifteplanen, som eiendomsutforming, grenseregulering, bruksordninger m.v.
Fremmingsvedtak, jordskifteloven § 14 første ledd tredje punktum
Gjennom fremmingsvedtaket bekreftes det at de materielle og prosessuelle vilkår for å fremme saken er oppfylt.
Rettsfastsettende vedtak, jordskifteloven § 17 a første og tredje ledd
Med rettsfastsettende vedtak er ment vedtak der jordskifterettene fastsetter hva som er gjeldende rett mellom partene på samme måten som en dom, men uten at det foreligger en tvist med klare påstander fra minst en av partene. Rettsfastsettende vedtak regnes som særlig praktisk ved fastsettelse av den rettslige situasjon i området før jordskifte.
4.5.6 Rettsmidler og rettsmiddelinstanser
4.5.6.1 Ordinære rettsmidler, saker etter jordskifteloven
Ordinære rettsmidler over avgjørelser i sak krevd etter jordskifteloven, er anke og kjæremål. Dette omfatter jordskifte, kombinert jordskifte og skjønn og de rettsfastsettende sakene.
Kjæremålsadgangen er begrenset til de temaer som er nevnt i jordskiftelovens § 61 tredje ledd bokstavene a til h. Kjæremål behandles av lagmannsrettene. Særlig viktig er adgangen til å kunne påkjære fremmingsavgjørelsen, så langt dette ikke gjelder de materielle grunner. Andre avgjørelser som kan påkjæres, er for eksempel størrelsen på gebyrer, godtgjørelse til sakkyndige og vitner m.v. Jordskifterettene kan også stille andre spørsmål om saksbehandling og rettsbruk til påkjæring i spesielle tilfeller.
Ankeordningen er todelt, slik at noen avgjørelser skal påankes til lagmannsrett, mens andre avgjørelser skal påankes til jordskifteoverrett. Den todelte ankeordning er organisert slik at de avgjørelser som skal ankes til lagmannsrett, er uttømmende oppregnet, mens alle andre temaer skal ankes til jordskifteoverrett. Ankefristen løper parallelt for begge instanser.
Følgende avgjørelser skal ankes til lagmannsrett:
Dom i tvist om grenser, eiendomsrett, bruksrett eller annet.
Rettsfastsettende vedtak, som fastslår eiendomsrett, bruksrett og grenser.
Rettsforlik.
Kombinerte saker, jordskifte og samtidig skjønn etter jordskifteloven § 6.
Avtaleskjønn og skjønn etter særlov med unntak av skjønn etter jordloven og reindriftsloven.
I alle andre tilfeller er rettsmidlet anke til jordskifteoverrett.
Særlig om anke i de kombinerte saker
For de kombinerte saker som både inneholder jordskifte og skjønn, er som nevnt ovenfor rettsmidlet anke til lagmannsrett. Dette gjelder i alle deler av saken, også for fremmingsvedtaket dersom dette stilles til forhånds påanke.
Med anke over skjønn til lagmannsrett menes overskjønn, jf. skjønnsprosesslovens § 32. Dette følger forutsetningsvis av forarbeidene til Ot. prp. nr. 57 (1997–98). Før 1999 var ordningen at jordskifteoverretten var ankeinstans i de kombinerte sakene. Jordskifteoverretten kunne prøve alt, eiendomsutforming, bonitering, verdsetting, erstatningsutmåling, saksbehandling og rettsanvendelse. Fra jordskifteoverrett kunne en anke til lagmannsrett, men bare over saksbehandling og rettsanvendelse. Ordningen var kritisert fordi det tok lang tid og stor ressursbruk før juridiske fagdommere kunne prøve spørsmål om bruksverdi kontra tomteverdi, nærføringsulemper som støy osv. Ved lovrevisjonen i 1998 ble jordskifteloven § 61 endret slik at kombinerte saker etter jordskifteloven § 6 første til tredje ledd (utbyggings- og vernejordskifte) skal ankes direkte fra jordskifterett til lagmannsrett, som holder overskjønnet.
Etter paragrafens annet ledd fjerde punktum, kan lagmannsretten prøve saksbehandling, rettsanvendelse og erstatningsutmåling. Med erstatningsutmåling menes her pengevederlag. Lagmannsretten kan ikke prøve selve skifteplanen. Dette innebærer blant annet at erstatningsarealenes konkrete verdifastsettelse ikke kan overprøves. Lagmannsretten kan bare prøve om jordskifteretten har forstått jordskifteloven § 3 bokstav a riktig, og hvilke momenter en kan trekke inn i vurderingen. Den kan ikke prøve jordskifterettens vektlegging av momentene i nytte- og ulempesvurderingen.
Gjennomsyn
I tillegg til de alminnelige bestemmelser i jordskifteloven § 71 har jordskifteloven en spesialbestemmelse om anke, i betydning gjennomsyn, i § 72. Ankegrunnlaget vil i slike saker knytte seg til påståtte tekniske feil med hensyn til kart, beregninger og målearbeid. Ankeadgangen gjelder for grenser fastsatt av jordskifterettene rent generelt, ikke bare for grenser som er fastsatt i en jordskiftesak. Jordskifteoverretten er ankeinstans.
Jordskifte og makeskifte ved voldgift
Jordskifte eller makeskifte etter voldgiftsavtale kan ikke påankes. Det kan kun angripes ved sak for tingretten etter reglene i tvistemålsloven kap. 32, §§ 467–471, jf. § 472.
4.5.6.2 Ordinære rettsmidler, avtaleskjønn og skjønn krevd etter særlov
Med unntak for reindriftsskjønn og skjønn etter jordlova følger avtaleskjønn – med unntak for skjønn etter jordskifteloven § 6 tredje ledd – og øvrige skjønn etter særlov reglene for rettslig skjønn i skjønnsprosessloven, jf. jordskifteloven § 6 b. Rettsmiddel i slike tilfeller blir derfor overskjønn ved lagmannsrett, jf. skjønnsprosessloven § 32.
Rettsmiddel i reindriftsskjønn er anke til jordskifteoverretten, jf. jordskifteloven § 6 bokstav a. For avtaleskjønn etter jordskifteloven § 6 tredje ledd gjelder reglene for anke av kombinerte skjønn.
Rettsmiddel i skjønn etter jordlov er anke til jordskifteoverrett, jf. jordloven § 17 annet ledd siste punktum.
4.5.6.3 Rettsmidler mot jordskifteoverrettens avgjørelser
Det er adgang til å prøve jordskifteoverrettens saksbehandling og rettsbruk, ved anke til lagmannsrett. Ankeadgangen er regulert av jordskiftelovens § 71 som lyder:
«Eit overjordskifte kan ankast til lagmannsretten til heil eller delvis oppheving på grunn av feil ved rettsbruken eller saksbehandlinga. Dommar og rettsforlik kan ankast etter same reglar som for jordskifte.
Om kjæremål til lagmannsretten gjeld reglane i § 61 tredje ledd og § 62 fjerde ledd tilsvarende.
Om fristar, frå kva tid det er høve til anke og kjæremål og om saksbehandlinga gjeld same reglar som for anke og kjæremål i samband med jordskifte.»
4.5.6.4 Ekstraordinære rettsmidler
Oppreisning mot fristforsømmelse
De alminnelige regler om oppreisning i domstolloven § 153–158 gjelder også for jordskifterettens avgjørelser. Rettsmidlet er kjæremål, og rettsmiddelinstansen er lagmannsrett, jf. jordskifteloven § 61 tredje ledd bokstav e.
Gjenopptakelse
De alminnelige regler i tvistemålslovens 27 gjelder også for avgjørelser truffet av jordskifteretten, jf. jordskifteloven § 73 første ledd. Rettsmidlet er kjæremål, og rettsmiddelinstansen er lagmannsrett, jf. § 61 tredje ledd bokstav f.
I tillegg har jordskifteloven § 73 annet og tredje ledd spesialbestemmelser om gjenopptakelse.
§ 73 annet og tredje ledd lyder:
«Vidare kan eit jordskifte takast opp att dersom føresetnader som er lagde til grunn for skiftet, blir endra på ein slik måte at avgjerande tiltak i skifteplanen ikkje kan gjennomførast og det er tvillaust at vilkåret i § 3 bokstav a ikkje er oppfylt for minst ein part. Det kan likevel ikkje krevjast oppattaking etter dette leddet når fristen etter § 59 for gjennomføring av tiltaket er ute.
Jordskifteretten utfører dei endringar som oppattaking etter første og andre ledd fører med seg. Det skal ikkje gjerast større endringar enn det som trengst for å rette opp mishøvet. Gjeld det endringar av grenser o.l. der kostnadene ikkje vil stå i rimeleg høve til det ein oppnår, kan endringar gjerast opp heilt eller delvis i pengar, skog eller andre verdiar.»
Regelen om gjenopptakelse når forvaltningsmessige forutsetninger for skifteplanen blir endret, ble tatt inn i jordskifteloven ved revisjonen i 1998.
Gjenopptakelse må ikke blandes sammen med den alminnelige adgang en har til å kreve nytt jordskifte etter 10 år, jf. jordskifteloven § 4.
4.5.7 Saksbehandlingsregler av særlig interesse for utvalgets arbeid
4.5.7.1 Innledning
I forbindelse med utvalgets arbeid er det noen generelle saksbehandlingsregler som er av særlig interesse for å vurdere forholdet til domstolprinsippene. Dette gjelder særlig spørsmålet om hvem som kan kreve sak for jordskifterettene, og i hvilken grad jordskifterettene kan regulere grenser og utvide skiftefeltet uten at partene krever det. For utvalgets vurdering av bestemmelsene vises til 7.
4.5.7.2 Hvem kan kreve sak for jordskifteretten
Et jordskifte kan ikke settes i gang uten at det foreligger krav fra en som er gitt hjemmel til å kreve sak. Jordskifteloven § 5 regulerer hvem som kan kreve jordskifte.
Paragrafen lyder:
«Eigar av særskilt registrert grunneigedom og nokon som har alltidvarande bruksrett kan krevje jordskifte.
Departementet kan krevje jordskifte:
a) Når det finn at tiltak for å fremme landbruket blir gjort mogleg ved tilskott frå staten og tilskottet kan få større nytteverknad dersom det blir halde jordskifte, eller når det er nødvendig av allmenne omsyn, eller når ein kan rekne med monaleg innsparing av jordskiftekostnader. I slike høve kan departementet også krevje utviding av skiftefeltet for jordskifte som er i gang, og at to eller fleire jordskiftesaker blir samla i ei sak. Det same gjeld når departementet finn det nødvendig at det blir gitt føresegner om samordning av bruken for større område eller for heile eller deler av vassdrag.
b) i dei høve som § 2 første ledd bokstav f nemner.
Fylkeslandbruksstyret kan krevje jordskifte i dei høve som § 2 første ledd bokstav f og g nemner.
I dei høve som § 2 første ledd bokstav c nemner, kan fylkesmannen krevje jordskifte som ledd i tiltak etter § 25 i lov om laksefisk og innlandsfisk m.v.
Offentlege styresmakter med heimel for oreigning til tiltak og anlegg eller regulering av eigarrådvelde etter § 1 andre ledd, kan krevje jordskifte.
Leiar av reinbeitedistrikt kan krevje jordskifte i dei høve som § 2 første ledd bokstav c nr. 3, og bokstav h nemner. Er distriktsstyre ikkje oppretta, kan utøvar av reindrift krevje slikt jordskifte.
Rett til å krevje jordskifte kan ein ikkje skrive frå seg. Avtale som jordskifteretten finn hindrar eit tenleg jordskifte, treng han ikkje ta omsyn til.»
Hjemmel til å kreve grensegangssak eller rettsutgreiing er i hovedsak avgrenset til å gjelde eier og bruksrettshaver. I tillegg kan det offentlige kreve slike saker etter tilsvarende regel i jordskifteloven § 5 annet ledd, jf. jordskifteloven § 88 annet ledd siste punktum.
Eier og rettighetshaver til alltidvarende bruksrett kan kreve jordskifte
Etter § 5 første ledd kan eier og rettighetshaver til alltidvarende bruksrett kreve jordskifte. Dette gjelder for private og juridiske personer, herunder offentlige myndigheter.
Offentlig myndighet er part i saken
Etter § 5 første ledd har offentlige myndigheter kravskompetanse i kraft av å være grunneier eller innehaver av en alltidvarende bruksrett. Etter paragrafens femte ledd vil det offentlige ha kravskompetanse i kraft av å være ekspropriant eller som «vedkommende myndighet» i tilfelle av rådighetsinnskrenkninger etter § 1 annet ledd.
Offentlig myndighet har kravskompetanse uten å ha partsstatus
§ 5 annet, tredje, fjerde, sjette og sjuende ledd regulerer de tilfeller offentlige myndigheter kan kreve jordskifte uten å ha partsstatus i form av eier, rettshaver eller ekspropriant.
Bestemmelsene i paragrafens annet ledd bokstav a bygger i all hovedsak på § 106 første og siste ledd, jf. §§ 83 og 90 i loven av 1950. Etter § 106 i nevnte lov lå kompetansen til å kreve jordskifte til Kongen. Landbruksdepartementet fikk denne fullmakten ved kgl. res. av 28. april 1961. Før loven av 1950 hadde departementet en begrenset adgang til å kreve jordskifte i Finnmark og Nord-Troms. Denne ble innført ved lov av 26. april 1947. Videre hadde jordloven av 1928 bestemmelser om at staten kunne kreve jordskifte dersom et oreigningstiltak ble hindret ved at jorden lå i hopehav (utjenlige eiendomsforhold).
Etter gjeldende rett bygger § 5 annet ledd bokstav a på flg. vilkår:
Departementet kan kreve jordskifte når:
tiltak til fremme av landbruket blir muliggjort gjennom tilskudd fra staten
Regelen tar særlig sikte på bakkeplanering, tørrlegging og kanalisering, oppdyrking, vegbygging m.v. Vurderingen av «muliggjort» ligger til departementet og er bindende for jordskifteretten. Dersom det blir søkt om tilskudd, gir annet punktum departementet hjemmel til å kreve utviding av jordskiftefeltet.
Det har vært gjennomført flere store jordskiftesaker – krevd av departementet – etter «tilskuddsbestemmelsen». I dag er det i praksis bare vegbyggingstilfellene som er aktuelle.
det er nødvendig av allmenne hensyn.
I forarbeidene til 1950-loven blir bestemmelsen begrunnet i statens ønske om å få gjennomført jordskifte der det er størst behov, og der en får de beste økonomiske og driftsmessige resultater sett i forhold til kostnadene. Det blir i denne sammenheng vist til at grunneiere og bruksrettshavere ikke krever jordskifte av hensyn til naboer som er i mot dette. Et sentralt hensyn har vært å få utløst jordskifte som omfatter større områder og med store partsgrupperinger.
det kan oppnås betydelig innsparing av jordskiftekostnader
kostnadene kan reduseres ved å slå sammen jordskiftefelt eller utvide et jordskiftefelt.
Departementet har brukt hjemmelen etter bokstav a i flere større saker. Initiativet har kommet fra lokale og regionale offentlige myndigheter.
Annet ledd bokstav b har som vilkår at eiendommen skal nyttes som tilleggsjord eller skal avhendes på annen måte i samsvar med jordloven.
Tredje ledd gir fylkeslandbruksstyret hjemmel til å kreve jordskifte når grunn og retter skal avhendes etter formålet i jordloven. I mange av disse sakene har staten v/fylkeslandbruksstyret ervervet eiendommen. Det er kun eiendomsutformingen som er lagt til jordskifteretten. Hvem som skal ha tilleggsjord, og hvor mye som skal legges til den enkelte driftsenhet, ligger til forvaltningen å bestemme. Videre omfatter tredje ledd eiendomsdeling.
Etter fjerde ledd kan fylkesmannen kreve jordskifte (bruksordning), jf. jordskifteloven § 2 bokstav c nr. 1 og 2 som ledd i tiltak etter § 25 i lov om lakse- og innlandsfisk m.v. Fylkesmannens hjemmel er begrunnet i gjennomføring av driftsplan som utarbeides av miljøvernmyndighetene etter § 25 tredje ledd. Det er et vilkår at ingen av partene vil kreve bruksordning. Kommunene har fått tildelt nevnte myndighet ved delegasjon.
4.5.7.3 Jordskiftelovens §§ 16, 25 siste ledd og 88 siste ledd
Jordskifterettene har med hjemmel i jordskiftelovens § 16 og § 88 siste ledd kompetanse til å regulere grenser uten at partene har krevd slik regulering. Videre har jordskifterettene i § 25 siste ledd hjemmel til å utvide skiftefeltet slik at det omfatter nye eiendommer. Bestemmelsene er interessante i forhold til utvalgets vurderinger i 7.
§ 16 første ledd lyder:
«Jordskifteretten skal klarleggje grensene for skiftefeltet. Ulaglege grenser mot granneeigedom prøver retten å få regulert gjennom minneleg makeskifte. Når ein ikkje fram til slik semje, kan jordskifteretten regulere grensene på den måten han meiner er mest tenleg for dei eigedomane det gjeld.»
§ 25 siste ledd lyder:
«Om jordskifteretten finn det nødvendig for å gjennomføre eit formålstenleg jordskifte, kan han gjere vedtak om å gå utanom kravet og ta med i skiftet attverande delar av eigedomane og like eins andre eigedomar.»
§ 88 siste ledd lyder:
«Ulaglege grenser prøver retten å få regulert ved minneleg makeskifte. Kjem ein ikkje fram til semje, kan jordskifteretten regulere grensene på den måten han meiner er mest tenleg for dei eigedomane det gjeld. Dersom det ikkje er landbrukseigedom på nokon av sidene, kan jordskifteretten berre regulere ulaglege grenser etter krav frå ein part.»
Utvalget viser til § 97a som gir tvistemålsloven §§ 85 og 86 anvendelse «så langt dei høver» for jordskifte-, grensegang- og rettsutgreiingssaker. Det vises videre til kjennelse i Gulating lagmannsrett av 30. april 1993 (sak 91–0238) der retten kom fram til at jordskifteretten ikke handlet i strid med tvml. § 85 selv om den valgte en vegtrasé som partene ikke hadde lagt ned påstand om.
Før lovrevisjonen i 1998 hadde jordskifteretten kompetanse til på eget initiativ å regulere «ulaglege» grenser. Departementet mente i utgangspunktet at dette var i strid med disposisjonsprinsippet. Departementet mente videre at partene måtte ha full kontroll med saken på tilsvarende måte som om saken gikk for de ordinære domstolene, jf. Ot. prp. nr. 57 (1997–98) s. 93, 21.4. Departementet kom likevel til at en kunne fravike prinsippet i noen grad. Dette ble begrunnet i at jordskifteloven § 3 bokstav a gjelder ved grenseregulering, jf. § 89 første ledd annet punktum. Det ble likevel innført et vilkår om at grenseregulering – for andre eiendommer enn landbrukseiendom – bare kunne gjennomføres etter krav fra en part, jf. jordskifteloven § 88 siste ledd siste punktum.
4.5.7.4 Gjennomføring av ekspropriasjon m.v. ved jordskifte, uten skjønn
Ved lovrevisjonen i 1979 ble det innført et nytt § 30 første ledd som gir jordskifteretten hjemmel til å legge ut grunn til spesielle formål som «veger eller anna» når noen av partene krever det.
§ 30 første ledd lyder:
«Dersom nokon part treng grunn til særskilte formål som vegar eller anna, kan han krevje dette utlagt av sin del.»
I forarbeidene, Ot. prp. nr. 56 (1978–1979), s 83 uttales det:
«Ein reknar likevel med at det er ved jordskifte i samband med utbygging av offentlege vegar regelen får mest å seie. Dersom vegstyresmaktene disponerer jord i skiftefeltet, kan denne jorda leggjast ut i form av veggrunn der vegen skal kome. Dette vil for dei andre partane verke slik at dei får att jord for det dei må gi frå seg til veggrunn».
I NOU 1976: 50 s .100 uttales det blant annet:
«Det er mogeleg at regelen er unødvendig, ein part kan reise krav om bestemte skifteplanløysingar, men det er sjølvsagt opp til jordskifteretten å avgjere det. Rådgjevande utval nemner på s. 8 i innstillinga at det kan vere tvil om gjeldande lov gir heimel for slike utlegg. For å rydde unna denne tvilen, og for å markere at slike løysingar kan vere særs praktiske, foreslår ein at regelen kjem med i loven.»
I forarbeidene vises det til offentlige veger. Dette skyldes at det ved lovrevisjonen ble innført adgang for jordskifteretten til å holde skjønn for offentlig veg (samferdselsjordskifte) i tilknytning til en jordskiftesak, såkalte kombinerte saker. Siden 1979 har adgangen til å holde skjønn i tilknytning til jordskifte blitt vesentlig utvidet. Etter gjeldende rett, jf. 4.4.3, omfatter jordskifterettens myndighet utbyggingstiltak av en hver art, med unntak for vassdragsreguleringsskjønn. Det antas derfor at § 30 første ledd omfatter utbyggingstiltak rent generelt.
Etter forarbeidene er det rimelig klart at verken offentlig myndighet eller private grunneiere har et rettskrav på å få utlagt et bestemt areal til for eksempel vegformål. Bestemmelsen åpner imidlertid for at retten kan ta et slikt krav til følge. Dette er vel også hensikten bak regelen. Slike saker kan i så fall reise flere prinsipielle problemstillinger i forhold til ekspropriasjon som behandles nærmere under 7.
4.6 Jordskiftedommerne
4.6.1 Jordskiftedommerens utdannelse
De alminnelige vilkår for å kunne bli jordskiftedommer er regulert i jordskifteloven § 7 og domstolslovens kap. 6. Etter § 7 femte ledd er det et vilkår at jordskiftedommeren har eksamen fra Norges landbrukshøgskole med en fagkrets fastsatt av Landbruksdepartementet. Denne fagkretsen kalles «Jordskifte- og rettslære».
Det er en alminnelig oppfatning utenfor jordskiftemiljøet at jordskiftekandidater rent generelt kan bli jordskiftedommere. Dette medfører ikke riktighet. Det er bare de jordskiftekandidater som har eksamen med den bestemte fagkrets som departementet har fastsatt, som fyller vilkårene. Jordskiftedommere har en femårig utdannelse. Over en tredjedel av utdannelsen gjelder juridiske fag hvor de i tillegg til jordskifterett studerer tingsrett, ekspropriasjonsrett og prosess.
«Jordskiftedommerstudiet» består av 100 vekttall hvor 86 er obligatoriske. En hovedoppgave på 10 vekttall avslutter studiet.
I tillegg til de rene forelesningene kommer forelesninger i tilknytning til andre kurs og praktiske oppgaver. Dette gjelder blant annet kursene i eiendomshistorie, ekspropriasjon, arealplanlegging (plan-og bygningsloven- og miljøfag), og eiendomsteknikk med delingsloven (matrikkellære). I øvingsarbeidene inngår anvendelse av juridisk stoff, det gjelder blant annet øvinger i skifteplanarbeid, verdsetting og forhandling.
4.6.2 Jordskiftedommerens oppsigelsesvern
Jordskiftedommere blir beskikket i statsråd og går inn under reglene om oppsigelsesvern i lov om statens tjenestemenn m.m. av 4. mars 1983 nr. 3.
Jordskiftedommeren er således ikke embetsmann med et grunnlovfestet oppsigelsesvern, i motsetning til dommerne ved de alminnelige domstoler.
Hvorfor jordskiftedommerne blir beskikket og ikke utnevnt, har det tidligere ikke vært reist spørsmål om. De første utskiftningsformennene hadde i likhet med sine forgjengere en hovedsakelig militær bakgrunn. De militære offiserer har blant annet av hensynet til mobilitet blitt beskikket, og det antas at den historiske bakgrunnen er årsaken til ordningen.
4.6.3 Særlig om jordskiftedommere med allment løyve
Etter jordskifteloven § 7 fjerde ledd kan departementet gi jordskiftekandidat allment løyve til å styre jordskiftesaker og enkelte rettsmøter. Allment løyve gjelder ikke saker i forbindelse med ekspropriasjon som nevnt i jordskifteloven § 6, men det kan gis løyve også til å styre slike saker dersom særlige grunner foreligger. Det kan også gis allment løyve til å styre overjordskifte. Vedkommende som blir gitt allment løyve, må fylle de samme vilkår som en beskikket jordskiftedommer.
Det er for tiden ca. 20 overingeniører med jordskiftedommerkompetanse som har allment løyve til å styre saker i jordskifteretten, og 1 senioringeniør med allment løyve til å styre saker i jordskifteoverretten.
Ordningen ligner i all hovedsak på dommerfullmektigstillingen, men med et vesentlig unntak, jf. domstolloven § 23. Mens dommerfullmektigstillingen er tidsbegrenset til to år, er det ingen begrensning i lov eller regelverk for hvor lenge en jordskiftekandidat med allment løyve kan sitte i sin stilling.
4.7 Undersøkelser
4.7.1 Innledning
Utvalget har engasjert Markeds- og Mediainstituttet A/S (MMI) for å kartlegge kunnskaper om og holdninger til jordskifteretten blant personer som bruker eller på annen måte berøres av jordskifterettens virksomhet. Resultatene av undersøkelsen omtales under 4.7.2.
Utvalget har også vurdert rapporten fra «Silkosetutvalget» som evaluerte grunnervervsprosessen ved utbygging av hovedflyplass m.v. på Gardermoen,(Silkosetrapporten»), jf. 4.7.3.1. Videre har utvalget sett på forskningsrapporten om vegjordskifte ved utbygging av E 18 i Vestfold («Vestfoldrapporten»), jf. 4.7.3.2, og rapporten fra «Christieutvalget» om voldgiftsjordskifte ved etableringen av Rødsmoen/Rena leir i Hedmark («Christierapporten»)
4.7.2 MMI-undersøkelsen
Innledning
I perioden 21. januar til 4. februar 2002 gjennomførte MMI en intervjuundersøkelse pr. telefon av representative utvalg av ulike grupper som er viktige for jordskifteretten. Utvalget bestod av netto 535 personer og var sammensatt slik: Parter (300), sakkyndige (40), meddommere (27), prosessfullmektiger (120). Alle intervjupersoner i disse gruppene har i siste 5-års periode deltatt i saker for jordskifteretten. I tillegg ble 35 lagdommere og 13 jordskifte(over)dommere intervjuet. Denne gruppa er ikke knyttet til sakene, men intervjuet etter henvendelse til de respektive domstoler.
De viktigste siktemålene med undersøkelsen var å avdekke brukernes og det juridiske miljøets holdninger til jordskifteretten som domstol, til domstolens virksomhet og til jordskiftedommerne.
Fordi det er en utvalgsundersøkelse, er resultatene beheftet med usikkerhet. Denne usikkerheten er imidlertid vanskelig å beregne eksakt. Som en tommelfingerregel bør forskjeller i totalkolonnen være større enn 3–4 prosentpoeng, og innen undergrupper større enn 6–7 prosentpoeng for å kunne tillegges noen betydning.
Rettssikkerheten for grunneiere
Undersøkelsen viser at Jordskifteretten blir sett på som en viktig institusjon for å sikre rettsikkerheten for grunneiere i Norge i en tid da mange mener at rettsikkerheten for grunneiere er under press. Mens 74 % av de spurte oppfatter at jordskifteretten sikrer rettssikkerheten for grunneiere, er det bare 54 % som mener at de alminnelige domstoler gjør det.

Figur 4.11 I hvor stor grad synes du følgende instanser sikrer grunneieres rettssikkerhet i Norge?
Synet på rettsikkerheten for grunneiere i Norge er delt. Mens 55 % mener den er god, mener 22 % at grunneiernes rettssikkerhet er dårlig. 39 % av de spurte mener at den er blitt dårligere de senere år.
Holdninger til jordskifteretten
MMI har målt totalinntrykket de spurte har av jordskifteretten. Som vi ser av figur 4.11, er det et klart flertall av de spurte som har et godt inntrykk.
Variasjoner i svar mellom undergruppene viser imidlertid at holdningene er delte. Mens 100 % av jordskiftedommerne, 96 % av meddommerne og 95 % av de sakkyndige har godt inntrykk av jordskifteretten, skiller grunneierne (66 %) og lagdommerne (63 %) seg ut ved at færre har godt inntrykk. Blant lagdommerne er det 20 % som har dårlig inntrykk, altså ikke sterkt avvikende fra gjennomsnittet, som er 15 %.
Svarene på mer detaljerte underspørsmål om jordskifterettene viser små forskjeller mellom de enkelte faktorene. Generelt kan man si at ca. 60 % i snitt har et godt inntrykk. På topp kommer landbruksfaglig kunnskap (71 %), dommernes personlige trygghet i rollen (67 %) og dommernes evne til konfliktløsning (67 %). Det svakeste punktet er dommernes bidrag til god fremdrift (56 %). Gjennomgående er det forholdsvis få (rundt 10 %) som har dårlig inntrykk, med litt negative utslag på juridisk kunnskap, der 13 % har dårlig inntrykk, rettens arbeids- og løsningsform der 15 % har dårlig inntrykk, og dommernes bidrag til god fremdrift, som 19 % har dårlig inntrykk av.
Bak disse resultatene ligger det betydelige variasjoner mellom de ulike gruppene som er spurt. Mens partsrepresentantene er noe negative til den landbruksfaglige kunnskapen, evne til rimelighetsbetraktninger og rettens kunnskap om lokale verdier og normer, er prosessfullmektiger og lagdommere mer skeptiske enn andre til rettens juridiske kunnskap, rettens arbeids- og løsningsform og dommernes bidrag til god fremdrift.
Det er foretatt en nærmere analyse av hvor stor forklaringskraft variasjoner i svar på de detaljerte spørsmålene har på totalinntrykket av jordskifteretten. Analysen viser at «rettens arbeids- og løsningsform» er av størst betydning. Av konkrete tall for øvrig kan trekkes fram at 10 % av partene og 34 % av lagdommerne har et dårlig eller litt dårlig inntrykk av rettens juridiske kunnskap. Tilsvarende tall blant prosessfullmektigene var 23 %, mens det var 13 % i totalen. Lagdommerne er imidlertid mer positive enn gjennomsnittet når det gjelder evne til rimelighetsbetraktninger og evne til konfliktløsning. Lagdommerne har på den annen side en mer negativ holdning til rettens arbeids- og løsningsform enn de øvrige, idet 29 % av disse har dårlig inntrykk mot 15 % i totalen.
I en annen del av holdningsmålingen formulerte MMI en del beskrivelser som ble lest opp for de spurte, som skulle angi hvor godt de syntes hver enkelt beskrivelse passet på jordskifteretten. Mens 86 % av de spurte mener jordskifteretten viser respekt for partene, er det henholdsvis 83 % og 77 % som mener retten er ryddig og rettferdig.
73 % av partene mener beskrivelsen «formell» passer meget godt eller ganske godt på jordskifteretten, mens 60 % av lagdommerne og 56 % av prosessfullmektigene synes å mene at beskrivelsen passer mindre godt eller dårlig. Tilsvarende mener 84 % av partene at beskrivelsen «ryddig» passer meget godt eller ganske godt, mens 42 % av lagdommerne og 17 % av prosessfullmektigene mener denne passer mindre godt eller dårlig.
Spørsmålet om fremdrift er åpenbart et ankepunkt. 38 % av partene, 65 % av prosessfullmektigene og 60 % av lagdommerne mener «stram fremdrift» passer mindre godt eller dårlig på jordskifteretten. På beskrivelsene «enestående fagkunnskap» og «hensiktsmessig ankeordning» er lagdommerne adskillig mer skeptiske enn andre. På beskrivelsen «garanti for rettsikkerhet» er det juridiske miljø mer skeptisk enn de øvrige.
MMI har foretatt en nærmere analyse som viser at holdningene til beskrivelsene «rettferdig» og «garanti for rettsikkerheten» er de som bidrar mest til totalinntrykket av jordskifteretten.

Figur 4.12 Basert på de erfaringer du har med Jordskifteretten, har du alt i alt et meget godt, ganske godt, litt dårlig eller meget dårlig inntrykk av Jordskifteretten?
Kilde: MMI
Holdninger til jordskiftedommeren
En annen sekvens med detaljerte holdningsspørsmål dreier seg spesielt om jordskiftedommeren. De spurte ble presentert for en rekke beskrivelser av jordskiftedommerne, og skulle svare på hvor godt eller dårlig de syntes beskrivelsene passet.
Evalueringen av jordskiftedommeren er positiv. Omlag 80 % mener han eller hun har interesse for saken, er upartisk, engasjert og kunnskapsrik.
Det er små forskjeller mellom de ulike grupper når det gjelder beskrivelsene «tilgjengelig», «nær til partene», «tillitsvekkende», «kunnskapsrik», «nytteorientert» og «samlende». Mens 71 % av partene mener beskrivelsen «juridisk innsiktsfull» passer meget godt eller ganske godt, er lagdommerne og prosessfullmektigene adskillig mer skeptiske. Henholdsvis 45 % og 32 % mener denne beskrivelsen passer mindre godt eller dårlig. Et tilsvarende utslag finner en på beskrivelsen «formell» og «effektiv».
En nærmere analyse viser at holdningene til beskrivelsene «tillitvekkende» og «kunnskapsrik» er de faktorene som bidrar mest til totalinntrykket av jordskiftedommeren.

Figur 4.13 Figuren viser resultatet av en analyse basert på følgende to spørsmål: Jordskifteretten bør bli en del av det vanlige domstolsystemet. Jordskifteretten bør videreføres i samme form som i dag.
Kilde: MMI
Holdninger til påstander om jordskifteretten, stilt til alle de spurte
Med bakgrunn i en forundersøkelse utført av MMI, ble ulike hypoteser om hvilke forestillinger ulike aktører måtte ha om jordskifteretten og dens virkemåte drøftet. Disse hypotesene måtte testes for å se om holdningene var utbredt eller ikke. På denne bakgrunn ble det formulert noen påstander om jordskifterettene og de spurte skulle uttrykke hvor enige eller uenige de var. Antall påstander i denne sekvensen var betydelig. Her trekkes fram resultater som ikke er belyst i særlig grad i de foregående avsnitt.
Det er utbredt enighet om at «Jordskifteretten er å foretrekke fremfor en vanlig domstol i tvistesaker om fast eiendom» og at «Jordskifteretten er en økonomisk rimelig måte å løse tvistesaker om fast eiendom på».
Som ledd i undersøkelsen skulle en kartlegge det mange så på som «samrøre» mellom jordskifteretten og offentlige myndigheter. En rekke påstander belyste oppfatninger om dette og viser at dette av mange oppfattes som et problem. 28 % av alle spurte er uenige i «Det er greit om jordskifteretten holder hus sammen med landbruks- samferdsels- eller andre offentlige myndigheter». 29 % er uenige i at «Offentlige myndigheter har ingen innflytelse på avgjørelser i jordskifteretten». 20 % er enige i «Det er for nær kontakt mellom jordskifteretten og kommunen» og 45 % er enige i at jordskifteretten er offentlige myndigheters og landbruksmyndighetenes «forlengede arm». I tillegg er det 23 % som er enige i at «Jordskifteretten tar mer hensyn til offentlige behov enn til grunneiernes interesser». Skepsisen spesielt i de juridiske miljøer er betydelig når det gjelder formelle og prinsipielle forhold, mens de samme er noe mer tilbakeholdne enn gjennomsnittet når det gjelder påstander som antyder partiskhet.
Det ble også satt fram påstander som gikk på jordskifterettenes stilling og funksjon i samfunnet. Holdninger til dette fremkommer gjennom påstandene «Jordskifteretten bør videreføres i samme form som i dag» og «Jordskifteretten bør bli en del av det vanlige domstolssystemet». Ser vi svarene på disse påstandene i sammenheng, framgår det i figur 4.13 at 30 % av de spurte er «konsistente motstandere av å endre jordskifteretten», mens bare 12 % er «konsistente tilhengere av å endre jordskifteretten» på den måten at den skal innlemmes i det vanlige domstolssystemet. I tillegg til de 30 % konsistente motstandere, kommer 12 % som er motstandere av endring med en viss tvil om hva man skal gjøre. I tillegg til de konsistente tilhengere av endring, kommer 3 % som er usikre tilhengere av endring. Totalt sett er det altså adskillig flere (42 %) som er motstandere av endring enn tilhengere (15 %) når vi legger alle spurte til grunn.
Holdninger til påstander om jordskifteretten, stilt til utvalgte grupper
En del påstander ble bare testet ut på sakkyndige, prosessfullmektiger, lagdommere og jordskifte(over)dommere.
Det er stor variasjon i oppfatningene av jordskifterettens kompetanse. Hele 38 % er uenige i at «Jordskifteretten har god kompetanse på ekspropriasjonsaker», mens 48 % er uenige i at «Jordskifteretten har god kompetanse på saker i bymessige strøk». Det går tydelig frem at lagdommerne er de mest skeptiske. I sammenheng med dette kan sees at det eksisterer betydelig motstand mot å endre Jordskifterettens myndighetsområde både i positiv og negativ retning.
Problemene knyttet til spørsmål om fremdrift og tidsforbruk ble belyst i påstanden «Jordskifteretten styrer sakenes fremdrift med nødvendig fasthet». Her er det betydelig spredning i svarene og når 33 % er uenige, er det liten tvil om at dette er et ankepunkt.
I de mer profesjonelle gruppene er det heller ikke stor trang til å ønske jordskifterettens status endret. Bare 13 % er enige i at «Jordskifteretten bør omdannes til et forvaltningsorgan». Hele 68 % uenige i at «Jordskifteretten bør avvikles, domstolsoppgavene overføres til det vanlige domstolssystemet og andre oppgaver til forvaltningen».
Tilfredshet med saksbehandling og avgjørelser i jordskifteretten
Etter å ha blitt spurt om generelle holdninger til jordskifteretten slik det er beskrevet i de foregående kapitler, ble grunneiere, prosessfullmektiger og sakkyndige spurt om hvor tilfredse de var med saksbehandling og avgjørelser i forbindelse med den siste saken de medvirket i. Gjennomgående er drøyt 2/3 fornøyde. Selv når det gjelder tidsbruk for behandling av saken, er det 46 % som er fornøyde.
Mest fornøyde er man med tre forhold som scorer 74 %. Det er «At rettens avgjørelse var i samsvar med loven», «Klarhet i rettens avgjørelse» og «Informasjon fra Jordskifteretten før saken startet». 28–40 % er misfornøyde med tre momenter som alle har med tid til saksbehandling og ressursforbruk å gjøre. Dette er de mest alvorlige ankepunktene.
Det er langt flere av grunneierne som synes de kom godt ut av saken (61 %) enn de som kom dårlig ut av saken (20 %). Hele 81 % er fortsatt på vennlig talefot med andre parter i saken. Dette kan ha sammenheng med at bare 21 % mener at saken de var med i, hadde meget eller ganske stor økonomisk betydning for dem. Hele 54 % sier at saken hadde liten økonomisk betydning.
Kulturforskjeller mellom jordskifteretten og vanlige domstoler
Sakkyndige, prosessfullmektiger og juridisk miljø ble spurt om de mente det var store kulturforskjeller mellom jordskifteretten og de alminnelige domstoler. Mens det er 55 % som mener at kulturforskjellene er store, er det 43 % som mener de er middels eller små. Hele 75 % av lagdommerne mener kulturforskjellene er store, mens bare 39 % av jordskiftedommerne har samme syn.
4.7.3 Undersøkelser av utbyggingsjordskifte (kombinerte saker)
Når det gjelder utbyggingsjordskifte, har utvalget særlig vurdert tre rapporter.
4.7.3.1 «Silkosetrapporten»
Samferdselsdepartementet nedsatte i januar 1996 en ekstern arbeidsgruppe for å få evaluert grunnervervsprosessen i forbindelse med utbyggingen av Gardermoen. Arbeidsgruppa, som ble ledet av direktør Ove Silkoset, Scandpower A/S, la fram sin rapport om «Ekstern kvalitetsrevisjon av grunnervervet i Gardermoprosjektet» den 8. juli 1996.
Evalueringen omfattet flyplassområdet, Gardermobanen og tilstøtende riksvegutbygging.
I tilknytning til utbyggingen ble det avsluttet i alt 19 jordskiftesaker. Ikke alle disse sakene er omfattet av evalueringen.
Arbeidsgruppa skulle blant annet vurdere om erfaringene fra Gardermoprosjektet ga grunnlag for å anbefale alternative framgangsmåter ved framtidig erverv av grunn.
Om dette uttaler arbeidsgruppa på side 30 i rapporten:
«Den viktigste anbefaling for senere arealkrevende tiltak er å legge til grunn den samme hovedfilosofi som ved Gardermoprosjektet: Arealbytte fremfor ekspropriasjon. De berørte grunneiere har i overveiende grad ønsket det. Det er nærliggende å nevne forskningsrapporten «Vegjordskifte – effekt og framdrift, Norges Landbrukshøgskole/Fylkesmannen i Vestfold, 1994». Rapporten dokumenterer potensiale for betydelig samfunnsnytte ved bruk av arealbytte ved utbygging.»
4.7.3.2 «Vestfoldrapporten»
Forskningsrapporten «Vegjordskifte-effekt og framdrift, Norges Landbrukshøgskole/Fylkesmannen i Vestfold, 1994.», omhandler vegjordskifte ved utbygging av E 18 i Vestfold. De privat- og samfunnsøkonomiske effektene ved vegjordskifte oppsummeres slik i gjennomsnitt:
Berekna transportkostnader frå eigedomen, kr. pr.dekar (arrondering og driftstransport) vart redusert med 11 pst.
Berekna totalavkastning frå eigedomen, målt på arealbidragsnivå, har auka med 9 pst.
Berekna totalavkastning frå eigedomen, målt i forrentning, auka med 15 pst.
Berekna transporttid ved drift av areala er redusert med 36 pst. Jordbrukstransporten på offentleg veg er redusert med 43 pst.»
Rapporten, sammen med statistikk fra «Driftsgranskinger i jord- og skogbruk, Regnskapsresultater 1994, NILF», viser at det kapitaliserte dekningsbidraget i gjennomsnitt økte med omlag kr. 380 000 pr. eiendom.
Statens vegvesens nytte av vegjordskifte blir i rapporten fra Vestfold i hovedtrekk oppsummert slik:
Antall innsparte kryssinger (over- og underganger) er vurdert til fra 1 til 3 kryssinger pr. 10–15 km. Dette utgjør fra 1 til 5 mill. kroner pr. km i innsparte anleggskostnader. I tillegg kommer innsparte vedlikeholdskostnader.
reduserte utgifter til grunnerverv. Reduksjon av erstatning for driftsulemper som følge av ny eiendomsutforming
en vesentlig reduksjon av jordbrukstransport på det offentlige vegnett.
4.7.3.3 «Christierapporten»
Med bakgrunn i grunnervervsprosessen ved utbyggingen av Rena leir/Rødsmoen nedsatte Landbruksdepartementet i 1997 en arbeidsgruppe for å evaluere saken. Grunnervervet ble i det vesentlige løst ved utbyggingsjordskifte (voldgift). Arbeidsgruppa, som ble ledet av landbruksdirektør Idun N. Christie, la fram sin rapport om «Evaluering av voldgiftsjordskiftesak – Rødsmoen – Rena leir» den 19. august 1998.
Til leir- og øvingsområdet, og senere flyplass, var det nødvendig å erverve anslagsvis 40 000 daa fordelt på 15 landbrukseiendommer og et fåtall øvrige eiendommer.
Saken ble gjennomført som et voldgiftsmessig jordskifte etter jordskiftelovens § 85. Jordskiftesaken omfattet 21 parter, 134 teiger og medførte at 136 000 dekar skiftet eier. Jordskiftefeltet omfattet arealer i 6 kommuner. I forbindelse med saken ble det taksert i underkant av 200 000 daa skog. Forsvaret kjøpte inn ca. 70 000 daa som erstatningsareal.
Arbeidsgruppa konkluderer slik på s. 6 i rapporten:
«Hovedkonklusjonen er at voldgiftsjordskiftesaken er gjennomført på en måte som i sin helhet framstår som vellykket og som er gjennomført med stor profesjonell dyktighet fra sakens ulike aktører. Saken har fått anerkjennelse fra berørte grunneiere, utbygger (Forsvarets bygningstjeneste, FBT), lokale forvaltningsmyndigheter og lokale politiske myndigheter. Et kjennetegn ved saken er fraværet av «støy». Utvalget deler konklusjonene og anbefalingene til Silkosetutvalget når det gjelder jordskifte (arealbytte) som alternativ til tradisjonell gjennomføring av grunnerverv/ekspropriasjon og tilrår at jordskifte blir vurdert ved framtidig gjennomføring av utbyggings- og vernetiltak.»
4.8 Utviklingstrekk
4.8.1 Etablering av et matrikkelsystem av internasjonal standard
Som nevnt under 7 har Norge et lite velutviklet matrikkelsystem, sammenlignet med de fleste land i Europa. Dette er etter utvalgets oppfatning hovedårsaken til at tallet på grensetvister er svært høyt i forhold til Europa for øvrig. Det antas at dette vil vare ved, og muligens forsterkes som følge av blant annet en friere eiendomsomsetning, nedlegging av bruk og fraflytting.
Etablering av et framtidsrettet matrikulært system vil være en utfordring for norske myndigheter. En slik etablering vil være ressurskrevende over lang tid. På den annen side vil den på sikt redusere antall grensetvister. Det vil videre være viktig for en effektiv og kostnadsbesparende eiendomsomsetning og for realkreditten.
Etablering av et slikt system forutsetter blant annet klarlegging av eksisterende grenser og servitutter, eventuelt ved dom, grensemerking, grensebeskrivelse, koordinatfestning og kart – samt et register med grunnbok som får utvidet positiv troverdighet i forhold til i dag.
4.8.2 Oppgaver knyttet til jord- og skogbruk
4.8.2.1 Oppgaver knyttet til jordskifte på innmark
Driftsenheten (bygninger, areal m.v. som drives som ett økonomisk foretak) er basis for de landbrukspolitiske virkemidler i Norge. Driftsenheten, riktignok uten leiejord, er også utgangspunktet ved jordskifte.
Selskapsdannelser er på veg inn i større omfang i norsk landbruk. Med selskapsdannelser menes at to eller flere registerenheter – med ulike eiere – går sammen og danner selskap for felles drift. Hensikten er å redusere kostnadene, øke inntektene, redusere risiko samt å skape bedre grunnlag for ferie og fritid. Selskapsdannelser vil redusere kapitalkostnadene ved anlegg av en felles driftsbygning, en felles maskinpark, stordriftsfordeler ved innkjøp av såvarer, gjødsel osv.
En slik utvikling kan skape behov for innmarksjordskifte. Driftssentrum til den enkelte driftsenhet vil flyttes til selskapets felles driftssentrum. Mellom selskapsdeltakernes driftsenheter vil det kunne ligge eiendommer som ikke inngår i selskapet. Det oppstår teigblanding, dårlig arrondering og lange driftsavstander. Tvister om servitutter og grenser vil kunne oppstå både i tilknytning til selskapsdannelser og ved oppløsning av selskaper.
4.8.2.2 Oppgaver knyttet til utmark og skog
De eiendomsmessige endringene i jordbruket vil også få konsekvenser for utmarka på grunn av den nære sammenheng det er mellom jordbruksareal og utmarksareal. Dette gjelder i første rekke eiendommer hvor dyrka mark og gårdsskog samlet utgjør det nødvendige inntektsgrunnlag.
På denne bakgrunn kan ulike samarbeidsformer, herunder selskapsdannelser, også komme til å omfatte gårdsskog og utmarksareal. Det blir mer aktuelt med etablering av tiltak rettet mot ferie og fritid, jakt, fiske, infrastrukturtiltak som felles båthavner, veger, ridestier, parkeringsplasser, hytter, osv. De jordskiftefaglige utfordringer vil i økende grad være knyttet til rettsutgreiing, felles tiltak og bruksordninger. I denne sammenheng vil utnytting av ressurser på tvers av eiendomsgrenser og utvikling av egnede fora for forhandlinger bli sentralt. I større grad enn i dag vil brukerne måtte høres ved utforming av så vel tiltakene som bruksreglene.
4.8.2.3 Andre utviklingstrekk i landbruket
Etter gjeldende ordning er omsetning av landbrukseiendommer regulert. Det kreves konsesjon for å overta en landbrukseiendom, og prisene er regulert. I tillegg fører sterke familiebånd og ordningen med odelsrett til at de aller fleste overdragelser skjer internt i familien. Dersom det blir friere omsetning av landbrukseiendommer, kan dette skape økt behov for jordskifte ved at flere eiendommer oppkjøpt av samme eier og driftsenhet blir liggende utjenlig arrondert. Salg av landbrukseiendommer til kjøpere utenfor familien, vil også stille større krav til at eiendommenes grenser og rettighetsforhold er klarlagt ved overdragelsen.
Videre er adgangen til å dele landbrukseiendommer strengt regulert i dag. Det er et visst press for å kunne etablere mindre eiendommer, som er store nok til å skape bosteder med mulighet for et visst dyrehold og noe matproduksjon.
Det antas at tallet på gårdsbruk som går over i personlig sameie (fritidseiendommer) vil øke som følge av liberalisering av arealgrenser i konsesjonslovgivningen.
Det antas videre at hensynet til kulturlandskapet i landbrukspolitikken fortsatt vil være viktig.
Arealkrevende ferie og fritidstrender, jf utviklingen mht. golfbaner, vil øke fremover. Etterspørsel etter jakt og fiske vil være økende. Dette er utviklingstrekk som vil kreve større samarbeid mellom grunneiere for å tilrettelegge gode produkter.
Omfanget av arealer som blir vernet etter naturvernloven, antas å øke sterkt. Jordskifte kan være et aktuelt konfliktdempende virkemiddel i disse verneprosessene.
4.8.2.4 Jordskifte i tilknytning til strandsonen – saltvann og innsjøer
Det har i de senere år vært en økning i antall saker i tilknytning til strandsonen. Dette gjelder særlig i områder med sterk konkurranse om de ulike bruksformål, og i særlig grad for rettsforhold og bruksregler i tilknytning til opplagsplasser/fortøyningsplasser for fritidsbåter. Sakene kreves som oftest som rettsutgreiing, kombinert med bruksregler (bruksordning) eller sams tiltak. Denne utvikling antas å fortsette.
Det antas at jordskifte av sjøgrunn og ordning av rettigheter til sjøgrunn i forbindelse med oppdrettsnæring kan bli aktuelt.
4.8.2.5 Utbyggings- og vernetiltak
De senere års utvikling har vært preget av at enkelte større utbyggingstiltak har vært gjennomført som kombinerte saker (jordskifte og et samtidig skjønn). Dette gjelder i Gardermoutbyggingen, utbyggingen av Rena leir, Rødsmoen, og ved utbygging av større motorvegprosjekter. Stortinget har forutsatt at etableringen av skytefelt, region Øst-Norge, skal gjennomføres som kombinert sak. Stortinget har anbefalt at gjennomføring av barskogvernet også skal skje på denne måten.
Evalueringsrapportene fra Gardermoprosjektet og Rena leir, Rødsmoen, er i all hovedsak positive, og konkluderer med at jordskifte bør foretrekkes framfor ordinær ekspropriasjon hvor forholdene ligger til rette for det.
Utviklingen i andre land i Europa tyder på at ikke bare de store og komplekse utbyggings- og vernesakene vil kunne gjennomføres ved jordskifte i framtiden. Det er grunn til å regne med at mindre utbyggingssaker som boligområder, områder for fritidsbebyggelse osv., vil kunne gjennomføres ved jordskifte.
4.8.3 Urbant jordskifte
4.8.3.1 Generelt om urbant jordskifte
På bakgrunn av begrensninger i gjeldende lovgivning er det vanskelig å gjennomføre jordskifte i byer og tettsteder når formålet er å legge til rette for utbygging. Behovet for denne typen virkemidler synes imidlertid å være økende både sett fra enkeltaktørers og samfunnets ståsted.
Utviklingen i Norge er mye lik den vi finner i flere andre land, ved at man først har utviklet rurale jordskifteprosesser for så etter hvert å se på de muligheter dette gir også i urbane områder.
Det er arbeidet med spørsmålet om en utvidet bruk av jordskiftevirkemidlene i flere år. Først ved at et utvalg oppnevnt av Landbruksdepartementet i 1993 blant annet så på bruk av jordskifte knyttet til arealplanlegging på tvers av eiendomsgrenser, og deretter i samarbeidsprosjektet «Virkemidler for bedre arealutnyttelse i byer og tettsteder». I begge arbeider konkluderer man positivt mht. bruk av jordskifte innenfor urbane områder.
Samarbeidsprosjektet for bedre arealutnyttelse i byer og tettsteder hadde som oppgave å se på hvordan en kunne få til mer hensiktsmessige fortettingsprosesser. I den forbindelse ble det pekt på at urbant jordskifte kunne være et verktøy for:
Samordning av eiendommer og rettigheter før utarbeidning av reguleringsplan eller bebyggelsesplan.
Etablering av hensiktsmessige eiendomsforhold som grunnlag for planlegging og gjennomføring.
Fordeling av utbyggingsverdier og kostnader ved gjennomføring av vedtatt reguleringsplan (eller bebyggelsesplan).
Etablering av samarbeidsordninger for drift av gjennomførte utbyggingsområder.
Jordskifte synes ikke bare aktuelt i en fortettingssituasjon. Selv om det er dette som er framhevet i prosjektet nevnt ovenfor, vil et slikt virkemiddel kunne ha like store effekter ved mer tradisjonell utbygging. Det avgjørende vil være om det er knyttet eiendomsmessige problemer til en hensiktsmessig utvikling av gjeldende område. I den forbindelse vil for eksempel også problemer med bygging av hytter være aktuelt. Etter gjeldende lovgivning er det for øvrig allerede visse muligheter for å gjennomføre saker der det legges til rette for hyttebygging.
Samarbeidsprosjektet vurderte også hvorvidt det var hensiktsmessig å satse på en utvidelse av eksisterende jordskiftelov framfor å utvikle et helt nytt system. Konklusjonen ble at den beste løsningen var å videreutvikle jordskifteinstituttet, både ut fra lovgrunnlaget som allerede finnes i jordskifteloven, og ut fra den kompetanse som er i jordskifterettene.
Ved å utvikle regler for urbant jordskifte vil jordskifteloven på sett og vis kunne sies å bli et supplement til virkemidlene i plan- og bygningsloven. Allerede i dag ser en eksempler på at dette er to prosesser som utfyller hverandre. Både ved utbyggingsjordskifte knyttet til samferdsel samt i en del saker knyttet til hyttebygging finner en prosesser som viser dette.
På bakgrunn av de anbefalinger som er gjort i de ovenfor nevnte arbeider, har Planlovutvalget sett nærmere på dette temaet. I NOU 2001: 7 er det signalisert at utvalget vil arbeide videre med ulike spørsmål knyttet til et nytt regelverk. I den forbindelse har Landbruksdepartementet fått en forespørsel fra Miljøverndepartementet om å gjøre de lovmessige endringer som må til mht. bruk av jordskifte eller jordskiftelignende virkemidler i byer og tettsteder. Landbruksdepartementet er positive til dette og har nedsatt en gruppe for å arbeide med disse spørsmålene. Gruppa har fått i oppdrag å utarbeide et høringsforslag til endringer av jordskifteloven og annet aktuelt lovverk innen 31. desember 2002.
4.8.3.2 Urbane jordskifter – de små grep
Mindre arealbytter, felles tiltak og bruksordninger har utgjort en voksende del av saksmengden i landområder. Nevnte virkemidler vil kunne ha minst like store effekter i tettsteder og byer.
Mindre arealbytter mellom boligeiendommer, og mellom boligeiendommer og andre eiendommer, vil kunne være avgjørende for en annen faktisk bruk av tomtene. Dette vil gi større muligheter for påbygging av bolighus, oppføring av terrasse, garasje, lekeområde for barn, anlegg av kjøkkenhage osv. Tilsvarende vil etablering av bruksordninger på eksisterende private veger, kommunal veg som overtas privat, og anlegg av mindre felles tiltak framstå som mulige oppgaver av jordskiftefaglig relevans.
4.8.3.3 Internasjonale utviklingstrekk for urbant jordskifte
Urbane jordskifteprosesser finner vi i en rekke land. Utvalget har sett spesielt på forholdene i Tyskland, Sverige og Frankrike. Erfaringer fra bruken av jordskifte i disse landene viser at slike systemer muliggjør en god standard på offentlig infrastruktur. I tillegg vil forandringer av de eiendomsmessige forhold gjøre det lettere å få til en hensiktsmessig utbygging, samt at en på denne måten øker mulighetene for at selve gjennomføringsprosessen blir enklere.
Av de tre ovenfor nevnte landene var det Tyskland som først etablerte et regelverk for jordskifte i tilknytning til utbygginger. Prosessen kalles «Umlegung», og den første loven ble vedtatt på slutten av 1800-tallet. I Frankrike var man senere ute med denne typen prosesser. Behovet for et slikt system ble imidlertid ganske stort etter hvert, og i 1967 valgte Frankrike å utvide den eksisterende jordskiftelovgivning til også å gjelde i forhold til reguleringsprosesser ved utbyggingstiltak. Regelverket er siden blitt revidert og tatt inn i «Code de 1’Urbanisme». Prosessen som utføres etter disse reglene, kalles «Associations Foncières Urbains». I Sverige er lovgivningen enda yngre, og selv om de hadde arbeidet med et slikt lovverk i en lengre periode, var det ikke før med en reform av plan og bygningslovgivingen i 1987 at «lag om exploateringssamverkan» ble vedtatt. Ordet «eksploatering» betyr grunnutnytting for byggeformål og dekker hele prosessen fram til oppsettingen av de ulike bygninger tar til.
Systemet for urbant jordskifte kan inndeles i to. I det ene systemet er offentlig forvaltning tungt inne både i forhold til å sette prosessen i gang og mht. gjennomføring. Systemet i Tyskland er utviklet på denne måten. I det andre systemet står lovverket i hovedsak til disposisjon for grunneiere og rettighetshavere, og det er opp til disse å benytte seg av de muligheter som foreligger. I Frankrike har en langt på veg valgt en slik løsning.
Ved urbane jordskifter vil blant annet problemstillinger av nabo-, regulerings- og erstatningsrettslig karakter opptre i et langt større omfang og med større tyngde enn ved de rurale jordskiftene. De urbane jordskiftene vil reise problemstillinger i tilknytning til kravsmyndighet, rettslig interesse, tjenlighet, verdsetting og utvikling av egnede virkemidler.