4 Nåværende organisasjonsstruktur
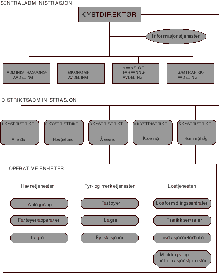
Kystverket er et ordinært forvaltningsorgan underlagt Fiskeridepartementet. Etatens organisasjon består av Kystdirektoratet i Oslo og 5 underliggende distriktskontorer med egne operative enheter. I figur 4.1 framkommer organisasjonsstrukturen.

Figur 4.1
Kystdirektøren er øverste leder av Kystverket. Hvert av distriktskontorene ledes av en kystdistriktssjef, som har ansvaret for den daglige ledelse av distriktskontoret og de underliggende enheter og anlegg. Distriktskontorenes organisasjon er vist i figur 4.2.

Figur 4.2
Organisatorisk er Kystverket et ordinært forvaltningsorgan, men den alt overveiende delen av etatens ressurser går imidlertid til produksjon av infrastruktur og tjenester for skipsfarten, fiskeflåten og andre brukere av kystsonen. Ressursene til å ivareta ordinære forvaltningsoppgaver er begrenset. Kystverkets oppgavestruktur og ressursbruk regnet i årsverk er vist i figur 4.3.

Figur 4.3 Kystverkets oppgavestruktur og ressursbruk i hovedtrekk, regnet i årsverk (1997)
* Disse årsverkene dekker også oppgavene forbundet med de tekniske og administrative støttefunksjonene.
Det er store forskjeller i oppgavestrukturen mellom distriktskontorene. I de to nordligste distriktene er fiskerihavneutbygging dominerende, mens det i de sørlige distrikter er større tyngdepunkt rettet mot lostjenester og trafikksentraltjenester. I figur 4.4 vises fordelingen av budsjettmidlene mellom distriktskontorene fordelt på budsjettkapitlene i 1999.