8 Besetningen og rederiet
I rapportens kapittel 4 om MS Sleipners konstruksjon, dens utrustning i vid forstand, dens besetning, byggetilsyn og sertifisering, og i kapittel 5 og 6 om seilasen og forliset, har kommisjonen påvist ulike feil og mangler.
I dette kapitlet skal kommisjonen oppsummere tidligere vurderinger av besetningen samt ta for seg og vurdere HSDs opptreden i forhold til MS Sleipner. I denne sammenheng skal kommisjonen dessuten behandle HSDs sikkerhetsstyringssystem.
Øvrige involverte foretak og institusjoners befatning med MS Sleipner behandles i kapittel 9.
8.1 Besetningen
Besetningens kvalifikasjoner og opptreden er behandlet ulike steder i rapporten. I dette punktet foretar kommisjonen en samlet vurdering basert på det som er lagt til grunn i det foregående.
8.1.1 Formelle kvalifikasjonskrav og faktisk opplæring
De generelle reglene om krav til bemanningen på hurtiggående fartøyer er behandlet ovenfor i pkt. 3.6.
I pkt. 4.7.2 har kommisjonen behandlet bemanningsoppgavens krav til bemanningen av MS Sleipner, og i pkt. 4.7.3 er det redegjort for de formelle kvalifikasjonene til besetningsmedlemmene som var ombord da forliset fant sted. Offiserene hadde de nødvendige sertifikater for å gjøre tjeneste om bord, men restaurasjonsbesetningen og barnepasseren hadde ikke fått slik sikkerhetsopplæring som kvalifikasjonsforskriften krever.
I pkt. 4.7.4 har kommisjonen behandlet rederifastsatte opplærings- og øvelseskrav, og i kap. 4.7.5 er det redegjort for opplæringen av de besetningsmedlemmene som var i tjeneste.
Ingen av besetningsmedlemmene var klarert for tjeneste på nytt fartøy, slik regelverket krevde. I følge forklaringer fra representanter for HSD skyldtes dette dels at flesteparten av besetningsmedlemmene ikke var nye i rederiet, men kom fra andre fartøyer i Flaggruten. Dels ble det også vist til at driftshåndbok og opplæringshåndbok for redningsutstyr ikke var ferdige da de nye fartøyene ble satt i drift. Senere har rederiet i brev 18. oktober 2000 til kommisjonen anført at faktisk utsjekk fant sted, men uten at utsjekklistene ble fylt ut, se pkt. 4.7.5. For restaurasjonsbesetningen var det frem til brevet av 18. oktober 2000 ikke opplyst noe om egne utsjekklister.
Det er ingen formaliserte rutiner i rederiet for opplæring i bruk av nytt teknisk utstyr som blir montert om bord på fartøyene.
I det hele synes opplæring på de nye fartøyene å være begrenset til kortvarig «kollegavisning».
8.1.2 Øvelser
HSDs rutiner for sikkerhetsøvelser på fartøyene i driftsfasen er beskrevet under pkt. 4.7.4.
Kommisjonen er 19. oktober 2000 forelagt utskrift fra SAMA-systemet på MS Sleipner. På grunn av svikt i systemet gir utskriften ingen dokumentasjon etter 2. oktober 1999.
Det er frem til systembruddet ikke avholdt «Generell beredskapsøvelse», som etter programmet skal holdes med 35 dagers mellomrom. Øvelsen er i systemoversikten beskrevet slik: «Besetningen skal øve på å takle de mest nødvendige funksjoner dersom navigatør eller maskinsjef blir satt ut av funksjon. (Manøvrere fartøyet, varsle, starte maskineri, starte brannpumper og lensepumper, betjene brannbekjempelsesutstyr). Etter øvelsen foretas det en gjennomgang med samtlige besetningsmedlemmer på skiftet der øvelser blir evaluert etc.»
Evakueringsøvelse – som er den mest sentrale øvelsen i forhold til ulykken – skal etter programmet gjennomføres hver uke. SAMA-utskriften viser imidlertid at slik øvelse ble avholdt bare tre ganger i løpet av de seks ukene utskriften gir dokumentasjon for.
For 28. august 1999 beskriver utskriften øvelsen slik: «Evakueringsøvelse, briefing, gjennomgått med besetning, alle ting som hadde med evakuering å gjøre ble vist for hvert enkelt besetningsmedlem. Luker og flåter er plassert, ble åpnet og det ble instruert om hvordan alt virket. Også pumpehus for pumping av flåter ble åpnet og vist hver enkelt.» Beskrivelsen etterlater et inntrykk av visning, ikke personlig utprøving. For 11. september 1999 beskriver utskriften øvelsen slik: «Gjennomgikk med besetning instruks for evakuering, samt gjennomgang av alt utstyr i forbindelse med evakuering.» Øvelsen 2. oktober 1999 er beskrevet slik: «Gjennomgikk evakueringsøvelse med besetning, prosedyre for utsetting av flåter og bruk av utstyret.» I politiavhør har maskinsjefen bekreftet at det ikke ble utført noen praktiske evakueringsøvelser.
Øvelsene skal også beskrives i dekksdagboken. MS Sleipners dekksdagbok forsvant med fartøyet. MS Draupners dekksdagbok viser at det ble holdt øvelser på åtte av de fjorten lørdagene MS Draupner var i drift.
I beskrivelsene av øvelsene er det her brukt uttrykk som «gjennomgikk bruken av», «gjennomgikk instruks for» og «gikk gjennom hele fartøyet og viste hvor … er plassert». Bare tre ganger forekommer mer utøvende handlingsbeskrivelser: «prøvde røykdykkerutstyret» (9. oktober 1999), «prøvde flytedrakter og livbøyer. Lettbåt på sjøen» (30. oktober 1999), «testet brannalarm» (13. november 1999).
Besetningsmedlemmenes ordvalg i forklaringer i de åpne møtene har vært tilsvarende. Som eksempel sa maskinsjefen på MS Sleipner at «i startfasen av fartøyets drift har man først og fremst innrettet seg mot å gjøre seg kjent med og operere utstyret». 1 Ett medlem av restaurasjonsbesetningen sa at «øvelsene bestod først og fremst i å gjøre seg kjent med hvor utstyret befant seg». 2 Uttrykket «gjøre seg kjent med» går igjen. 3
Kaptein Hagland forklarte under det åpne møtet at det «i arbeidsplanen er hver lørdag innlagt øvelser om ettermiddagen. Øvelsesinnhold rulleres, for noen typers vedkommende, mens andre typer øvelser er faste; det gjelder særlig brannøvelser, utsettelse av MOB-båt og kjøring med MOB-båt, mens gjennomgang av slukningsapparater og lignende ikke skjer hver gang. Hele besetningen unntatt barnepassere har inngått i øvelsene. Det har aldri vært øvd med passasjerer om bord.» 4 I følge dekksdagboken for MS Draupner, som kaptein Hagland seilte på i det daglige, deltok han i en lørdagsøvelse (18. september 1999) i perioden frem til ulykken fant sted.
8.1.3 Besetningens opptreden under ulykken
Seilasen som ledet til MS Sleipners forlis, er omhandlet i kapittel 5. Kommisjonens konklusjon er at den direkte årsak til grunnstøtingen er feilnavigering, uten at det er mulig å påvise noen ytre foranledning til feilnavigeringen. Det fremgår av fremstillingen at navigatørene i stor grad har unnlatt å gjøre bruk av navigasjonshjelpemidler og etablerte seilingsrutiner.
Kapittel 6 omhandler hendelsesforløpet fra grunnstøtingen til MS Sleipner gikk ned. En av kommisjonens konklusjoner er at besetningen med kapteinen i spissen, ikke fungerte i samsvar med foreskrevne nødprosedyrer. Enkeltpersoner utførte isolert sett enkeltstående riktige handlinger, men som organisasjon fungerte besetningen ikke tilfredsstillende.
8.1.4 Ansvar for kunnskapstilegnelse og arbeidsutførelse
8.1.4.1 Navigatørene
Kommisjonen har i pkt. 8.2.3.1 drøftet svikt i HSDs gjennomføring av og kontroll med at formaliserte opplæringskrav blir fulgt opp og gitt reelt innhold.
Det er imidlertid kapteinen som er fartøyets øverste ansvarlige og som har det direkte ansvaret for navigeringen og sikkerhetsstyringen om bord. Kapteinens plikter er omtalt i pkt. 8.2.2.3 om organisering og ansvarsfordeling i HSDs sikkerhetsstyringssystem.
Overstyrmannen er kapteinens stedfortreder. Han er fartøyets navigasjonsoffiser og sikkerhetsoffiser med ansvar for sikkerhetsopplæringen, se pkt. 8.2.2.3.
Det ligger i kapteinens og overstyrmannens stillingsansvar en plikt til å tilegne seg og vedlikeholde det nødvendige kunnskaps- og erfaringsgrunnlaget for å kunne utøve stillingsfunksjonen på forsvarlig måte.
Det er disse offiserene som har førstelinjeansvaret for egen og besetningens opplæring og øvelse, for navigering, herunder instrumentbruk og etterlevelse av brorutiner. Når en ulykke inntreffer har de ansvaret for ledelse, for å fremskaffe seg en oversikt over situasjonen og for valg av handlingsalternativer.
Den påviste svikten rammer derfor i første rekke navigatørene. Det påhviler dem å sikre at de selv, sammen med besetningen, behersker fartøyet, fartøysutrustningen og nødprosedyrene.
8.1.4.2 Øvrige besetningsmedlemmer
De øvrige besetningsmedlemmene – bortsett fra maskinsjefen – har ikke samme foranledning som navigatørene til selv å ta initiativ for å sikre eget kvalifikasjonsnivå.
I forhold til maskinsjefen er det ikke påvist svikt i kunnskapsnivå og gjennomføring av stillingsplikter på samme måte som for navigatørene.
8.2 Hardanger Sunnhordlandske Dampskipsselskap ASA
For å sette HSDs opptreden inn i et perspektiv vil kommisjonen først gi en oversikt over HSDs historiske utvikling, virksomhet og interne sikkerhetsstyringssystem. Deretter drøfter kommisjonen HSDs faktiske gjennomføring av sikkerhetsstyringskrav på sentrale styringsområder, samt rederiets forhold til fartøykonstruksjon og utrustning.
8.2.1 Kort om selskapet
8.2.1.1 Historie, eierforhold og hovedstruktur
Hardanger Sunnhordlandske Dampskipsselskap ble stiftet i 1880 ved sammenslåing av Det Søndhordlandske Dampskipsselskap og Interessentselskapet Hardangeren. I 1883 ble også Det Vestlandske Dampskipsselskap innlemmet. Senere er flere selskaper kommet til.
Selskapet er organisert som et konsern der hovedaktivitetene er lagt inn i divisjoner og datterselskaper med egne ledere.
Konsernets virksomhet var høsten 1999 inndelt i seks resultatområder: ferge, snøggbåt, buss, verksted, gods og eiendom. HSD foretok en organisasjonsendring våren 2000, 5 men denne vil ikke bli nærmere kommentert av kommisjonen. I det følgende er det organisasjonsstrukturen på ulykkestidspunktet som legges til grunn.
HSD er landets største kombinerte transportselskap med aktiviteter både på sjø og land. Selskapet startet hurtigbåtdrift i 1961 som et av landets første, og har siden vært en stor transportør også innen hurtigbåtsektoren.
I 1999, frem til fusjonen med Vest-Trafikk AS, hadde konsernet i underkant av 7 000 aksjonærer. Frem til november 1999 var Bergen Nordhordland Rutelag ASA (BNR) største aksjonær. Hele BNRs post ble kjøpt få dager før Sleipner-ulykken av Rogaland Trafikkselskap AS.
8.2.1.2 Transportmidler
Pr. november 1999 disponerte selskapet følgende transportmidler:
13 hurtigbåter, hvorav en innleid. Hurtigbåtdriften, med unntak av Flaggruten, mottok offentlige tilskudd.
Flere mindre fartøyer som drev skoleskyss under kontrakt med kommuner.
28 ferger som betjente 19 fergesamband, med grunnlag i kontrakter mellom HSD og det offentlige, ved staten eller fylkeskommuner.
450 busser, i det vesentlige drevet med fylkeskommunale tilskudd. Ekspress- og turkjøring mottok ikke tilskudd.
Ca. 100 egne godsbiler, og
Ca. 150 kontraktsinnleide godsbiler. Godstransportsystemet var landsomfattende og ble drevet sammen med en internasjonal samarbeidsparter, uten offentlige tilskudd.
I tillegg til transportmidlene driver HSD 15 verksteder.
8.2.1.3 Forretningsidé og økonomi
I årsmeldingen 1999 presenterte HSD seg som et tradisjonsrikt selskap i vekst, og det formulerte forretningsidéen sin slik:
«HDS skal vera ein konkurransedyktig og lønsam leverandør av varer og tenester med basis i transport. Selskapet skal vera leiande i dei tradisjonelle ruteområda i kraft av god service, kvalitet og effektivitet.»
Selskapets omsetning økte fra kr. 1 097 mill. i 1998 til kr 1 236 mill. i 1999. Likviditetsbeholdningen pr. 31. desember 1999 var kr. 112,9 mill., og konsernets evne til egenfinansiering av investeringer ble karakterisert som god. Egenkapitalandelen var på samme tidspunkt 14 %, etter at selskapet gjennom 1990-årene hadde foretatt investeringer for ca. kr. 1,3 mrd. Selskapet betegnet likevel resultatet for 1999 som ikke tilfredsstillende, jf. årsmelding 1999 side 7.
Kommisjonen legger til grunn at selskapets økonomiske situasjon ikke har vært til hinder for å gjennomføre ISM-og HSC-kodens bestemmelser.
8.2.1.4 Tidligere hurtigbåtulykker
I kapittel 11 om vurderingsforutsetninger, årsaks- og ansvarsforhold vil kommisjonen på generelt grunnlag si noe om personrisiko ved hurtigbåttransport.
Når det konkret gjelder HSDs hurtigbåtdrift, har selskapet hatt en del større og mindre uhell etter oppstarten i 1961. Av mer alvorlige hendelser nevnes at den første hydrofoilbåten, MS Teisten, grunnstøtte i 1968 og måtte kondemneres. I november 1991 fikk MS Tjelden motorhavari ved avgang fra kai på Flesland og drev i land på et skjær like ved. Den 22. juni 1998 kolliderte MS Vingtor og MS Sundhordland i tåke ved innseilingen til Haugesund. Etter Sleipner-forliset har rederiet hatt én hurtigbåtulykke av betydning; 5. januar 2000 gikk MS Baronen på grunn utenfor Flesland. Felles for de nevnte hendelsene er at de ikke har krevd menneskeliv. Den eneste dødsulykken med hurtigbåter i HSD er forliset av MS Sleipner.
Etter HSDs egne registreringer for perioden januar 1995 – august 2000, utarbeidet på oppdrag fra kommisjonen, er kollisjon med kai og flytende gjenstander de typene av uhell som inntreffer hyppigst med hurtigbåtene. I gjennomsnitt er det i perioden registrert 3,8 kollisjoner med kai og 2,3 kollisjoner med flytende gjenstander pr. år. I samme periode var det registrert i underkant av ett nesten-uhell pr. år. De hyppigste årsakene til de ulike hendelsene er kategorisert som «utilstrekkelig kontroll på skip» og «forhold utenfor skipets kontroll». Begge typer er registrert ca. tre ganger pr. år. Feilnavigering og uoppmerksomhet er registrert bare én gang hver i hele perioden, det vil si på 5,7 år.
Verken Sjøfartsdirektoratet, Statistisk Sentralbyrå eller andre som kommisjonen kjenner til, fører noen samlet statistikk over inntrufne ulykker med hurtigbåt i Norge. Kommisjonen kan derfor ikke uttale seg om HSD har en bedre eller dårligere ulykkesstatistikk enn landsgjennomsnittet. I alle tilfelle bør en være forsiktig med å trekke konklusjoner ut fra tallene, fordi antall ulykker med hurtigbåter har vært så vidt lavt at en enkelt ulykke fra eller til vil slå sterkt ut.
Kommisjonen har imidlertid gått inn i og vurdert selve sikkerhetsstyringssystemet i rederiet, rederiets opplæring av mannskaper og dets kontroll med overholdelse av sertifikater m.m. Dette blir omhandlet i det følgende.
8.2.2 Selskapets system for sikkerhetsstyring av hurtigbåtdriften
8.2.2.1 Innledning
Regelkravene til rederiers og fartøyers sikkerhetsstyringssystem fremgår av ISM-koden og tildels HSC-koden, se blant annet pkt. 3.5 ovenfor. I dette avsnittet skal kommisjonen gi en beskrivelse av hvordan HSD har satt disse kravene ut i livet. Beskrivelsen gjelder forholdene slik de var på ulykkestidspunktet.
8.2.2.2 Systembeskrivelse – håndbøker i sikkerhetsstyringssystemet
Kvalitetssystemet for drift av hurtigbåtene er dokumentert i håndbøker på tre nivåer:
Nivå 1: Bok 01-KS-Håndbok selskap. Denne boken gjelder for hele HSD-konsernet og gir en generell beskrivelse av kvalitetssystemets oppbygging, konsernets forretningsideer, mål, strategier, organisasjon, ansvar og myndighet.
Nivå 2: Håndbøker for definerte driftsområder. For rederivirksomheten (drift, operasjon og administrasjon av alle fartøyer) gjelder følgende håndbøker, i tillegg til bok 01:
Bok 2: Administrative forhold – Rederiadministrasjon. Boken omhandler blant annet «ledelsenes gjennomgang» (Management Review, jf. ISM-koden kap. 1.4 og 12.2). Kravet er at ledelsen jevnlig, i praksis gjerne en gang pr. år eller oftere, skal foreta vurdering av sikkerhetsstyringssystemets egnethet og kontrollere at bestemmelsene blir etterlevd i praksis. Gjennomgåelsen kan blant annet baseres på interne revisjonsrapporter, ulike analyser av avviksrapporter fra den daglige driften m.v.
Bok 3: Beredskapshåndbok/rederiadministrasjon.
Bok 4: Maritim drift/rederiadministrasjon. Kommisjonen bemerker at bok fire manglet noen kapitler, som imidlertid heller ikke var påkrevd etter ISM-koden.
Bok 5 Teknisk drift/rederiadministrasjon.
Nivå 3 : Fire typer av håndbøker:
Generelle håndbøker med gyldighet for alle fartøyer av samme kategori, blant annet sambandsrelatert datasamling, som også omfattet farvannsbeskrivelse for snøggbåter.
Spesielle håndbøker for det enkelte fartøy. Dette omfatter blant annet driftshåndbok for MS Sleipner, se pkt. 4.6 ovenfor. Som påpekt der, var driftshåndboken ikke komplett på ulykkestidspunktet.
Generelle divisjonsrettede håndbøker for avdelinger i land.
Spesielle avdelingsrettede håndbøker for avdelinger i land.
Selskapet benyttet et databasert system, TQM 9000, som hjelpemiddel for å holde oversikt, følge opp avvik mv. Viseadministrerende direktør stod for ledelsens gjennomgåelse av sikkerhetsstyringssystemet, men funn ble bare dokumentert hvis de førte til endringer i systemdokumentasjonen. Viseadministrerende direktør fulgte også med i hvilke enkeltavvik som ble registrert i TQM 9000. HSD har hevdet at det ble utført systematiske trendanalyser før ulykken, men dette er ikke dokumentert.
8.2.2.3 Organisering og ansvarsfordeling
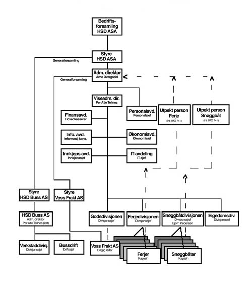
Hurtigbåtdriften i HSD var på ulykkestidspunktet organisert i snøggbåtdivisjonen. Organisasjonskart for HSD pr. ulykkestidspunktet er inntatt i figur 8.1 og figur 8.2.

Figur 8.1 Organisasjonskart HSD-konsernet fra 1. januar 1999

Figur 8.2 Organisasjonskart – Snøggbåtdivisjonen
Ansvaret for oppbyggingen, dokumentasjonen og oppfølgingen av kvalitetssystemet, herunder sikkerhetsstyringen, påhviler konsernledelsen under styrets tilsyn. Dette ansvaret var delegert til divisjonssjefene og systemansvarlig for sikkerhetsstyringssystemet.
Det daglige ansvaret for å holde systemet oppdatert og å påse at de enkelte bestemmelsene ble etterlevd, var lagt til divisjonssjefene i sjødivisjonene, systemansvarlig, utpekt person og administrerende kaptein. Videre følger ansvaret det enkelte besetningsmedlem, spesielt kaptein og overstyrmann. Den enkeltes ansvar i henhold til stillingsinstruksene er omtalt i det følgende.
Divisjonssjef
Divisjonssjefen i snøggbåtdivisjonen hadde det daglige, overordnede ansvaret for at sikkerhetsstyringssystemet for hurtigbåtene fungerte som forutsatt. Utførelsen av oppgavene var fordelt på systemansvarlig, utpekt person og administrerende kaptein. På opplæringssiden var oppgavene delegert til maritim instruktør.
Systemansvarlig
Inntil 1992 opererte HSD med en egen stilling som kvalitetssjef. Stillingen rapporterte direkte til administrerende direktør og var tillagt ansvaret for etablering og oppfølging av det generelle (overordnede) kvalitetssystemet i selskapet.
I 1992 ble ansvaret for kvalitetssikringen, inklusive sikkerhetsstyringen, desentralisert til de enkelte divisjonene. Den sentrale kvalitetssjefstillingen ble fjernet, og vedkommende ble i stedet utnevnt til prosjektsjef i fergedivisjonen. Denne stillingen rapporterte til divisjonssjefen i fergedivisjonen. Prosjektsjefen skulle imidlertid samtidig være «systemansvarlig» både i fergedivisjonen og i snøggbåtdivisjonen. Oppgavene som systemansvarlig innebar blant annet å følge opp driftssystemet gjennom avviksbehandling, erfaringstilbakeføring, system- og rutineforbedring. Den systemansvarlige skulle altså ivareta deler av den tidligere kvalitetssjefens oppgaver, men nå på divisjonsnivå. Han hadde dessuten ansvaret for å iverksette internrevisjoner i landorganisasjonen.
Utpekt person
Etter ISM-koden kap. 4 skal rederiet ha minimum én utpekt person som skal sikre kontakt mellom rederiets øverste ledelse og besetningen om bord. Utpekt person skal overvåke de sidene ved driften av fartøyene som angår sikkerhet og miljø, og sørge for at nødvendige ressurser blir brukt til arbeid med dette. Hovedansvaret knyttet til denne stillingen i HSD samsvarer med ISM-koden kap. 4 og fremgår av driftshåndbok for MS Sleipner kap. 4:
«For å sikre sikker drift av hvert fartøy og for å sørge for kontakt mellom selskapet og de ombordværende, har selskapet oppnevnt to personer i land, som skal ha direkte kontakt med det øverste nivå i ledelsen. De oppnevnte personenes ansvar og myndighet skal omfatte overvåking av de sidene av driften av hvert fartøy som angår sikkerhet og hindring av forurensning og å sikre at de nødvendige ressurser og landbasert støtte blir brukt etter behov.»
HSD valgte en løsning der Maritim inspektør i fergedivisjonen var Utpekt person for snøggbåtdivisjonen, og driftssjef i snøggbåtdivisjonen var Utpekt person for fergedivisjonen.
Av Bok 2 – Administrative forhold – Rederiadm., kap. 5.2 Ansvar (for revisjon)fremgår det dessuten at utpekt person for fergedivisjonen var ansvarlig for at det ble gjennomført internrevisjoner av snøggbåtdivisjonens fartøyer og vice versa.
Administrerende kaptein
MS Sleipner var i regulær trafikk store deler av døgnet og ble av den grunn bemannet med flere skift. For å koordinere enkelte oppgaver og ta beslutninger i spørsmål av felles karakter ble det oppnevnt en administrerende kaptein og en administrerende maskinsjef. Ansvaret knyttet til disse stillingene fremgår av driftshåndbok for MS Sleipner kap. 3.1:
«Administrerende kaptein og administrerende maskinsjef pekes ut av rederiet, for å ha overordnet ansvar for avgjørelser som ikke er knyttet til tjenesten på det enkelte skift, så som;
Holde à jour skipets sertifikater.
Planlegge og koordinere arbeidsoppgavene ombord.
Utarbeide verkstedlister.
Ha ansvaret for vedlikeholdsarbeid under verkstedopphold, også når det er andre skift ombord samtidig.
Planlegging av ombygninger og nyanskaffelser.»
Kaptein
Kapteinens ansvar og myndighet fremgår av driftshåndbok for MS Sleipner kap. 5. Av interesse for sikkerhetsstyringen er at kapteinen har ansvaret for at selskapets sikkerhets- og miljøpolitikk blir fulgt opp om bord. Han skal dessuten motivere besetningen til innsats og forståelse i forbindelse med fartøyets driftssystem, verifisere at fastsatte krav blir fulgt, og besørge at driftssystemet blir gjennomgått og mangler rapportert til selskapets ledelse. Instruksen sier ikke noe om når eller hvor ofte driftssystemet skal gjennomgås. Kapteinen er også pålagt hovedansvaret for at samtlige besetningsmedlemmer fyller kravene til sertifisering, opplæring og øvrige kvalifikasjoner som sjøfartsmyndighetene har fastsatt.
Overstyrmann
Overstyrmannens stillingsinstruks fremgår av driftshåndbok for MS Sleipner kap. 6.4.3. Av interesse i forbindelse med sikkerhetsstyringen er at overstyrmannen er fartøyets sikkerhetsoffiser. Som sådan er han ansvarlig for at fartøyets brann- og sikkerhetsutstyr er på plass og i forsvarlig stand til enhver tid. Han har dessuten ansvar for opplæring i nødutstyr, beredskapsutstyr og verneutstyr, og at samtlige besetningsmedlemmer er tilstrekkelig opplært til å håndtere krisesituasjoner. Som et ledd i dette har han ansvar for at øvelser blir planlagt og gjennomført etter gjeldende regler. Overstyrmannen er videre ansvarlig for at seilasplanlegging blir utført forskriftsmessig, og at nødvendige kart er tilgjengelige om bord.
8.2.2.4 Sikkerhetsstyringssertifikatene
Kommisjonen har redegjort for de enkelte sertifikater som kreves for drift av hurtigbåt, og hva som kreves for å oppnå dem i pkt. 3.7.1 ovenfor. Sertifiseringsprosessen knyttet til MS Sleipner har kommisjonen gjort rede for i pkt. 4.8.4. Her skal kommisjonen gjøre nærmere rede for de påkrevde sikkerhetsstyringssertifikatene.
I henhold til ISM-koden skal sikkerhetsstyringssystemet godkjennes av Sjøfartsdirektoratet. I overensstemmelse med dette har direktoratet utstedt følgende to sertifikater for henholdsvis selskapet og MS Sleipner:
Godkjenningsbevis for sikkerhetsstyring
Dette sertifikatet ( Document of Compliance; DOC) er utstedt til selskapet som sådan og bekrefter at selskapets (landorganisasjonens) sikkerhetsstyringssystem for ferger og hurtigbåter tilfredsstiller kravene i IMO-resolusjon A.741(18), jf. forskrift 24. oktober 1995 nr. 687 om sikkerhetsstyringssystem for passasjerskip. Godkjenningsbeviset for HSD er utstedt første gang 24. april 1996 og er fornyet ved årlige revisjoner, siste fornyelse før ulykken var 22. april 1999. Denne fornyelsen hadde gyldighet frem til 8. april 2000.
Midlertidig sikkerhetsstyringssertifikat for MS Sleipner
Dette sertifikatet er en midlertidig bekreftelse på at sikkerhetsstyringssystemet om bord i fartøyet er i henhold til bestemmelsene i IMO-resolusjon A.788(19) pkt. 3.3.4 og 3.3.5. Sertifikatet ble utstedt av daværende Skipskontrollen 20. august 1999 med gyldighet frem til 21. februar 2000. Ved utstedelsen la daværende Skipskontrollen blant annet til grunn at de viktigste elementene («key elements») i ISM-koden var ivaretatt, at rederiet hadde et gyldig «Godkjenningsbevis for sikkerhetsstyring» 6 og at selskapet ville bringe de resterende forholdene i orden innen det tidspunkt da gyldigheten av det midlertidige sertifikatet utløp.
8.2.2.5 Vurdering av sikkerhetsstyringssystemet
HSD har gjennom flere år lagt ned et betydelig arbeid for å bygge opp et sikkerhetsstyringssystem for snøggbåtdivisjonen med sikte på å oppfylle ISM-kodens krav.
Ansvar for sikkerheten er lagt til linjen. Hver og en i organisasjonen har ansvar for å ivareta sin del av sikkerheten, for de aktiviter og forhold innenfor vedkommendes arbeidsområde som påvirker sikkerheten. Dette er i overensstemmelse med prinsippene for moderne sikkerhetsledelse. Ansvarsfordelingen er beskrevet i håndbøker og stillingsinstrukser.
Driftshåndboken for MS Sleipner, som var en del av sikkerhetsstyringssystemet, var ikke komplett på ulykkestidspunktet.
8.2.3 Faktisk gjennomføring og oppfølging av sikkerhetsstyringskrav
I dette punktet drøfter kommisjonen faktisk gjennomføring av sikkerhetsstyringskrav på sentrale styringsområder.
8.2.3.1 Opplæring og utsjekk av besetningen
Kommisjonen har gjennomgått krav til og faktisk opplæring av besetningen i pkt. 3.6 og 4.7 ovenfor.
Kommisjonen har påpekt at det ikke ble foretatt ny utsjekk av besetningen ved overgang til ny fartøystype, hvilket er i strid med regelverket. Kommisjonen gir i denne sammenheng også uttrykk for at rederiet ikke har hatt noen rutiner for å sikre at mannskapet på MS Sleipner virkelig kunne betjene de navigasjonsinstrumentene som de var satt til å betjene, og for at rederiets opplæringsplan for hurtigbåtnavigatører er for snever.
Om restaurasjonsbesetningen legger kommisjonen til grunn at bare en hadde fyldestgjørende sikkerhetsopplæring.
Gjennomføring av øvelser om bord på MS Sleipner har kommisjonen redegjort for i pkt. 8.1.2.
Fra rederiets side synes det å være tale om både mangelfull innsikt i formelle regelkrav og sviktende erkjennelse av faktiske behov.
Forklaringen fra maritim instruktør og assisterende driftssjef i Snøggbåtdivisjonen i HSD er for så vidt illustrerende i begge henseender. 7 Han forklarte at han som instruktør hadde lite med MS Sleipner og MS Draupner å gjøre, ettersom det ikke var noen nye navigatører som skulle om bord i fartøyet. Kommisjonen viser her til det poenget som ble understreket ovenfor, nemlig at overtakelse av et nytt fartøy krever formell utsjekk av besetning uansett.
Som en annen grunn til at det ikke ble foretatt formell utsjekk av besetningen, viste maritim instruktør til at driftshåndbøkene og opplæringshåndbøkene for evakueringssystemene ikke var ferdige. I følge ham kunne man da ikke kontrollere besetningens ferdigheter i forhold til hvert enkelt kapittel, og man kunne dermed ikke gi formell utsjekk. Det er i denne sammenheng nærliggende for kommisjonen å spørre om man da ikke burde ha ventet med å sette fartøyene i drift, snarere enn å se bort fra de formelle kravene til utsjekk av besetningen.
Instruktøren forklarte videre at han oppfattet det slik at fartøyene hadde fått midlertidig driftstillatelse, og at man da hadde anledning til å komplettere både driftshåndbok og utsjekk av besetningen underveis. Dessuten opplyste han at han som instruktør ikke hadde noen oversikt over for eksempel kaptein Haglands konkrete opplæring på de nye fartøyene MS Draupner og MS Sleipner.
Han opplyste videre at man heller ikke på forhånd hadde utarbeidet rutiner for opplæring i forbindelse med anskaffelse av nytt utstyr.
Denne forklaringen stilles i relieff ved overstyrmann Skjetnes forklaring om den opplæring han hadde fått på den nye fartøystypen. Første gang han satt i overstyrmannsstolen og førte MS Sleipner, var den satt i rute. Også kaptein Haglands forklaring avdekket mangelfull opplæring i flere sammenhenger. 8
Det er videre betegnende at en tidligere ansatt i Selantic Industrier AS, som leverte flåtene til MS Sleipner og MS Draupner, har forklart at ca. tre uker før MS Sleipners forlis, ringte en kaptein i HSD til Selantic og spurte om Selantic kunne arrangere kurs i betjening av flåtearrangementet. Foranledningen var at flere offiserer følte usikkerhet og derfor behov for innføring og øvelse. 9
Etter kommisjonens oppfatning burde HSD ha ventet med å sette de nye fartøyene i drift til man hadde verifisert at besetningen var tilstrekkelig opplært og trenet i alt som var nytt for dem.
8.2.3.2 Etterlevelse av operasjonsbegrensninger
Midlertidig operasjonstillatelse
Operasjonstillatelse med gyldighet frem til 18. januar 2000 ble gitt av Sjøfartsdirektoratet 18. august 1999, med en operasjonsbegrensning på én meter signifikant bølgehøyde. Sjøfartsdirektoratet opplyste under det åpne møtet i Bergen at man valgte denne begrensningsformen for å gi rederiet et incitament til å foreta en hardværstest så snart som mulig. Da MS Sleipner gikk ned, hadde fartøyet vært i drift i tre måneder, uten at hardværstest var gjennomført. Kommisjonen har kommentert den manglende testgjennomføringen i pkt. 4.8.7 ovenfor. Her behandles rederiets forhold til operasjonsbegrensningen nærmere.
DNMI har utarbeidet et estimat over hvor ofte signifikant bølgehøyde over én meter forekom på Sletta i perioden august – november 1999. 10 For å sammenligne august – november 1999 med samme periode tidligere år, laget DNMI et automatisk utvalg av mulige situasjoner med bølgehøyde over én meter. Utvalget ble gjort ut fra vind- og bølgeobservasjoner for årene 1957–1998 på Utsira. DNMI understreker at det er tale om nokså usikre estimater. Tallene er likevel tankevekkende. I prosent av samlet tid vurderes bølgehøyden på Sletta til over én meter signifikant som i tabell 8.1.
Tabell 8.2 Hyppighet av bølger over én meter signifikant på Sletta – estimat
| 1957–98 | 1999 | |
|---|---|---|
| August | 14 % | 18 % |
| September | 28 % | 17 % |
| Oktober | 34 % | 34 % |
| November | 39 % | 48 % |
Særlig tankevekkende er tallene for november 1999, hvor DNMI anslår hyppigheten av bølger med signifikant høyde på mer enn én meter til 48 % av tiden.
Det må kunne legges til grunn at man i rederiet har hatt kunnskap om ordinære vær- og bølgeforhold i eget driftsområde. Det må videre kunne legges til grunn at bølgehøydebegrensningen i den midlertidige operasjonstillatelsen var kjent i rederiet. Det er riktignok så at overstyrmann Skjetne i åpent møte forklarte at han ikke kjente operasjonsbegrensningen, men dette må tilskrives opplærings- og kommunikasjonssvikt i forhold til ham. Operasjonstillatelsen var for øvrig slått opp om bord.
HSD la 18. oktober 2000 frem en oversikt som viser hvor ofte det ble satt opp busser forbi Sletta på strekningen Haugesund – Valevåg – Haugesund, fra MS Sleipner og MS Draupner ble satt i drift 25. august 1999 og frem til 26. november 1999.
Oversikten viser at enkelte ruter ble innstilt på åtte datoer, uten at det angis hvilket fartøy det er tale om, eller hva årsaken til bussbruken var.
MS Sleipners dekksdagbok ble med fartøyet ned og ble ikke gjenfunnet etter hevingen. Søsterskipet MS Draupners dekksdagbok gir imidlertid noen opplysninger om værforholdene i perioden. Dekksdagboken viser at kapteinen på MS Draupner innstilte seilasen over Sletta på grunn av dårlig vær ved fire anledninger fra første seilingsdato 25. august 1999 og frem til MS Sleipners forlis 26. november 1999.
Dekksdagboken viser flere eksempler på seilas i kuling, også i «sørlig sterk kuling» (30. oktober 1999) og «ssø stiv kuling» (5. november 1999) uten at seilasen over Sletta er blitt innstilt. Den 5. november 1999 heter det dessuten «kom ikke til kai i Moster pga. mye vind». Dekksdagboken denne dagen er undertegnet «S.H.», dvs. Sverre Hagland. Ulykkesdagen er vinden i følge MS Draupners dekksdagbok kl. 06.30 sørlig kuling, utpå dagen sørlig sterk kuling, ut på natten sørvestlig kuling m/haglbyger. Det må ansees lite sannsynlig at den signifikante bølgehøyden på Sletta vil være mindre enn én meter ved kuling fra sørvest. Se også MARINTEKs analyse, pkt. 5.5.4.4 ovenfor.
Oversikten over bruk av buss sammenholdt med opplysninger fra MS Draupners dekksdagbok viser at fartøyene MS Sleipner og MS Draupner gjorde ulik bruk av buss. MS Draupner innstilte ruter 11. oktober, 12. oktober, 31. oktober og 1. november 1999. MS Sleipner innstilte alene ruter også 29. august, 23. september, 5. november, 16. november og 17. november 1999. I MS Draupners dekksdagbok for 29. august, som er bussdag for MS Sleipner, er været beskrevet som «stille, pent, klart vær». 23. september heter det om været: «bris skyet regnbyger», 16. november «stille opphold» og 17. november «frisk bris, klart pent vær».
Ulikhetene synes å indikere at bussing ikke alltid skyldtes været. Ulikhetene indikerer også at driftshåndbokens bestemmelser for innstilling av ruter og innhenting av værinformasjon ikke er tilstrekkelig klare, se pkt. 4.6.2.
Ansatte i HSD forklarte under det åpne møtet i Bergen at forholdet mellom driftsbegrensningen og de faktiske værforholdene aldri var noe diskusjonstema i selskapet, verken innad i administrasjonen eller mellom administrasjonen og besetningen på fartøyene.
På spørsmål om operasjonsbegrensningen i den midlertidige driftstillatelsen svarte divisjonssjef Bjørn Pedersen i snøggbåtdivisjonen at han ikke selv var i stand til å vurdere bølgehøyde, og fortsatte: «Det er den som ferdes i farvannet som må ta konkret stilling til bølgehøyden. Dette har aldri vært eksplisitt diskutert med kapteinene, som heller aldri har vært pålagt føringer vedrørende forhold til signifikant bølgehøyde.» Med «føringer» forstod Pedersen: «For eksempel ved at man skulle begrense bussbruken [dvs. bussing forbi Sletta. Kommisjonens anmerkning] utover det som følger av driftstillatelsen». Pedersen fremholdt at det ikke var gjort økonomiske vurderinger i selskapet i forhold til begrensningen i driftstillatelsen.
Klassekrav vedrørende tillatte hastigheter
Klassesertifikatet har et eget vedlegg som oppstiller forutsetninger for drift innenfor klassekravene. Sentralt er her kravene til hastighetsreduksjon ved ulike bølgehøyder. Disse kravene var også tatt inn i driftshåndboken til MS Sleipner, se pkt. 4.1.3 ovenfor. Allerede ved signifikant bølgehøyde over 0,5 meter skulle hastigheten reduseres. Ved signifikant bølgehøyde mellom to og tre meter skulle farten ikke overstige 20 knop.
Kapteinen på MS Sleipner har forklart at han ulykkeskvelden ikke vurderte å redusere hastigheten. I følge MARINTEKs analyse var bølgehøyden på Sletta over to meter. Dette viser at kapteinen ikke kan ha forholdt seg til klassens krav til hastighetsreduksjon.
Konklusjon – etterlevelse av driftsbegrensninger
Operasjonsbegrensninger i forhold til bølgehøyde ble fastsatt av Sjøfartsdirektoratet allerede for de første hydrofoilbåtene i 1960. 11 Krav til hastighetsreduksjoner i henhold til vedlegg til klassesertifikat har også vært fastsatt for fartøyer som er bygget etter Det Norske Veritas «Rules for High Speed and Light Craft», se pkt. 4.1.3.
Slik kommisjonen ser det, viser rederiets behandling av operasjonstillatelsen og hastighetsbegrensninger unnfallenhet i forhold til sikkerhetsstyring og for så vidt også økonomistyring. Dette burde være et naturlig tilbakevendende tema for diskusjon og etterkontroll i forholdet mellom administrasjon og besetninger, ikke minst i forbindelse med fastsettelse av rutetider, som skal forholde seg til værforhold og operasjonstillatelse.
Unnlatelsen av å gjennomføre hardværstest i tre måneder, til tross for at det i perioden må ha vært mulig å finne passende bølgeforhold, indikerer at HSD ikke tok gjennomføringen av denne testen tilstrekkelig alvorlig.
Slik unnfallenhet kan ha vært vanskelig for fartøybesetningene å forholde seg til og gir inntrykk av en kultur som ikke er i samsvar med moderne sikkerhetsledelse.
8.2.3.3 Ajourføring av farvannsbeskrivelsen
Kommisjonen har i pkt. 5.6.2 påpekt at farvannsbeskrivelsen for strekningen Haugesund – Mosterhamn ikke var à jourført. Håskru lykt endret lyskarakter i oktober 1992. På ulykkestidspunktet stod fremdeles den gamle lyskarakteren i farvannsbeskrivelsen.
Dette indikerer at rederiet ikke har hatt rutiner som sørger for à jourføring av farvannsbeskrivelser.
8.2.3.4 Annet vedrørende drifts- og sikkerhetsstyring
I tiden etter forliset har det fra flere hold vært satt frem en rekke kritiske merknader mot HSDs drifts- og sikkerhetsstyring. Mangelfull ferdigstillelse av håndbøker og styringsverktøy er nevnt, mangelfull lukking av feil og avvik etter intern revisjon m.m. har også vært påpekt av flere.
En del av disse momentene kunne gi grunnlag for nærmere drøftelser. Kommisjonen vil likevel begrense seg til å fremheve to forhold.
For det første vil kommisjonen påpeke mangelen på foreskrevet kommunikasjon og samarbeid på broen (Bridge Resource Management/BRM-prinsippene), 12 jf. driftshåndboken kap. 8.1.8 samt pkt. 5.4.4 og 5.6.3 ovenfor. Dette burde ha vært innskjerpet av rederiet.
For det andre vil kommisjonen påpeke at HSD ikke har etablert en obligatorisk og innøvd prosedyre for sikker navigering i mørke og dårlig sikt. Disse to forholdene medførte at overstyrmannen ikke fungerte som den sikkerhetsbarriere han skulle utgjøre under seilasen. 13
8.2.4 Rederiet og MS Sleipner – fartøy og utrustning
8.2.4.1 Innledning
I tiden etter MS Sleipners forlis har fartøy og utrustning vært utsatt for kritikk av en rekke forhold. Kritikken har også rammet rederiet, som prosjekterte fartøyet og satte det i produksjon. Kommisjonen har i kapittel 4 ovenfor redegjort for fartøyet og dets utstyr og vurdert regelsamsvar, kvalitet og forbedringsmuligheter.
I dette punktet behandler kommisjonen rederiets forhold til fartøykonstruksjon og utrustning.
8.2.4.2 Fartøyet
Rederiet ville utvikle sitt eget hurtigbåtkonsept, basert på ønsket om bedret passasjerkomfort, redusert terminaltid og reduserte driftskostnader i forhold til eksisterende fartøyer. For rederiet var det videre en uttalt forutsetning at MS Sleipner og MS Draupner skulle oppfylle alle regelkrav.
Kommisjonen har i pkt. 4.2.8 slått fast at fartøyet var bygget i samsvar med klassens krav med hensyn til både styrke og arbeidsutførelse. Det var også bygget i samsvar med HSC-kodens krav til strukturell utførelse, arrangement, vanntett inndeling, stabilitet og flyteevne, og det oppfylte kravene både i uskadd tilstand og etter skade som definert i HSC-koden.
Det er riktignok påvist at luker i hoveddekket kunne fremstå som lukket uten å være det. Videre er det et faktum at de skadesituasjoner som fartøyet etter HSC-koden skal være i stand til å tåle, er av svært begrenset omfang i forhold til de skadesituasjoner som rent faktisk kan oppstå, og som oppsto ved MS Sleipners forlis.
I forbindelse med planleggingen av fartøyene, hadde HSD engasjert Paradis Nautica, et anerkjent konsulentfirma innen fartøykonstruksjon. Austal Ships, som er et av verdens største hurtigbåtverft, var engasjert for å bygge fartøyene. Fartøyene ble klasset av Det Norske Veritas, og de ble godkjent og sertifisert av Sjøfartsdirektoratet.
På denne bakgrunn kunne HSD etter kommisjonens oppfatning forvente at fartøyene var bygget i samsvar med gjeldende regelkrav.
Under politiets inspeksjon av vraket etter MS Sleipner ble det avdekket at et mannhull i langskipsstiveren mot tunnelen som dannes av langskipsstiverne, våtdekket og hoveddekket ikke var påmontert lokk. I politiavhør har maskinsjefen opplyst at lokket var fjernet fordi det ble for tungvint å skru lokket av og på hver gang man skulle peile smøreoljen. Dette måtte gjøres fra tunnelen. Forholdet ble tatt opp med teknisk leder på et fellesmøte for fartøyene i september 1999 uten at rutinen ble endret. Forholdet ble også påpekt av den interne revisjonen som ble avholdt noen dager forut for forliset. Det ble til revisjonsgruppen forklart at lokket ikke kunne skrus på før fjernpeiler var montert.
Kommisjonen legger til grunn at dette kan ha svekket fartøyets flyteevne etter grunnstøtingen.
8.2.4.3 Maskineri og el-opplegg
I pkt. 4.3.4 legger kommisjonen til grunn at MS Sleipners hovedmaskineri og hjelpemaskineri var i samsvar med klassens og HSC-kodens krav. I pkt. 4.3.2.3 er det påpekt at likeretter for tavle 1L og overgangsnødkraftkilden ikke er plassert i samsvar med regelverket.
Etter kommisjonens oppfatning kan HSD ikke bebreides for den feilaktige plasseringen av disse elementene. Kommisjonen ser det slik at verftet som produsent var nærmest til å sikre at plasseringen av integrert fartøysutrustning var i samsvar med reglene. Videre skulle Produkt- og elektrisitetstilsynet kontrollert og påtalt slike avvik. Erfarne skipskontrollører fra Sjøfartsdirektoratet burde også ha reagert på en slik uvanlig plassering.
8.2.4.4 Flåtearrangementet
Kommisjonen har i pkt. 4.4.2.5 vurdert flåtearrangementets funksjonalitet. Videre har kommisjonen i pkt. 4.8.2 redegjort for godkjennelsen av dette arrangementet.
Rederiet tok aktivt del i planleggingen av arrangementet, særlig sammen med Paradis Nautica, og i noen grad sammen med Selantic Industrier AS. Det fremgår av forklaringer fra representanter for Austal Ships at den valgte løsningen var sterkt ønsket av HSD, til tross for at verftsrepresentanter kom med uformelle kritiske merknader, og til tross for Sjøfartsdirektoratets skriftlige merknader under godkjennelsesprosessen. HSD har derfor i betydelig grad påvirket valget av flåtearrangementet.
Det synes imidlertid å ha vært bred enighet om løsningsvalget i de forberedende diskusjonene mellom rederiet, Paradis Nautica og Selantic Industrier. Senere ble arrangementet godkjent av Sjøfartsdirektoratet som kompetent myndighet.
Etter kommisjonens oppfatning kan HSD som oppdragsgiver på denne bakgrunn vanskelig kritiseres for valg av flåtearrangement.
Det samme gjelder spesielt for det faktum at flåtene bare ble montert med en fjernutløser, og ikke med en fjernutløser og en typegodkjent hydrostatsutløser. Denne feilen skyldes primært kunnskapssvikt hos flåteleverandøren Selantic, jf. pkt. 4.4.2, og hos Sjøfartsdirektoratet som godkjennende myndighet, som i følge brev 7. september 2000 overså feilen på grunn av manglende kunnskap om de to utløsermekanismenes funksjoner. Feilen burde også ha vært oppdaget av Sjøfartsdirektoratets besiktigelsesmann i Norge.
8.2.4.5 Redningsvester og redningsdrakter
Redningsvestene er behandlet i pkt. 4.4.4.1 og 4.8.6 ovenfor. Vestene var typegodkjent og akseptert for bruk i Norge da de ble valgt ut. Typegodkjennelse og aksept er senere trukket tilbake, og HSD har skiftet ut redningsvestene på MS Draupner.
Fra HSDs side var det et krav ved valg av redningsvester at disse var typegodkjent og akseptert for bruk i Norge. Innkjøp ble foretatt av Austal Ships i forhold til prisforutsetninger, og det foreslåtte alternativet ble akseptert av HSD.
Rederiet har etter kommisjonens vurdering ikke hatt noen spesiell foranledning til å tvile på at vestene var tjenlige. Det samme må kunne sies om Austal Ships. Samtidig vil kommisjonen påpeke at vestvalget ikke tyder på noen aktiv holdning til dette viktige redningsmidlet fra HSDs side. Selv om vesten var typegodkjent, kan den vanskelig sies å ligget i forkant av utviklingen på området. Videre ville enkel testing av vesten kunne ha avdekket dens svakheter.
Sjøfartsdirektoratet hadde ikke foranledning til å nekte aksept av de valgte redningsvestene, se pkt. 4.8.6 ovenfor. EØS-retten oppstiller skranker for gjennomføringen av en særnorsk vurdering, jf. pkt. 3.2.3, og vestene var godkjent av kompetent myndighet i Storbritannia.
Vurderingen av valget av redningsvester setter derfor i første rekke et skarpt lys på behovet for entydige testprosedyrer som sikrer reproduserbare testresultater i alle flaggstater som i utgangspunktet er forpliktet til å akseptere hverandres typegodkjennelser.
Redningsdraktene er omtalt i pkt. 4.4.4.2 ovenfor. Drakttypen var typegodkjent av Sjøfartsdirektoratet. I likhet med øvrige typegodkjente og aksepterte drakter er den utstyrt med fastlimte hansker. Sjøfartsdirektoratet har kun akseptert én type redningsdrakt uten hansker – dette skjedde 8. april 1999.
Det viste seg under ulykken at fastlimte hansker gjorde draktene vanskelige å håndtere for mannskapet. Den var dessuten vanskelig å ta på.
Selv om enkelte av mannskapet hadde prøvd drakten før ulykken fant sted, hadde ingen forsøkt å gjennomføre den omfattende evakueringsprosedyren med drakt på. Hvis dette var blitt forsøkt, ser ikke kommisjonen bort fra at draktens manglende funksjonsevne ville ha blitt avdekket.
HSD synes ikke å ha hatt noen bevisst holdning til valg av redningsdrakt. På den annen side bør et rederi kunne forvente at en typegodkjent drakt fra en anerkjent leverandør fungerer tilfredsstillende.
8.2.4.6 Navigasjons- og kommunikasjonsutrustning
Kommisjonen har behandlet MS Sleipners navigasjons- og kommunikasjonsutrustning i pkt. 4.5 ovenfor. Det utstyret som kreves i henhold til HSC-koden og hurtigbåtforskriften, var på plass.
8.2.4.7 Konklusjon – rederiets forhold til MS Sleipner
HSD forutsatte at de nye fartøyene skulle tilfredsstille alle regelkrav. Til å konstruere og bygge fartøyer som tilfredsstilte selskapets driftsbehov og regelkravene, engasjerte HSD kvalifiserte medhjelpere på alle plan, og fulgte de prosedyrer for bygging av skip som regelverket gir anvisning på. At de valgte løsningene på enkelte områder likevel ble lite tjenlige, og noen også regelstridige, kan rederiet formelt vanskelig kritiseres for.
8.2.5 Oppsummerende konklusjon – rederiet
HSD ønsket å bygge en ny, forbedret generasjon hurtigbåtfartøyer til betjening av rutestrekningen Bergen – Stavanger – Bergen. Dette hadde rederiet økonomi til. Det ble engasjert kvalifiserte medhjelpere på alle plan, og man fulgte de prosedyrer om bygging av skip som regelverket gir anvisning på. Vedrørende fartøy og utrustning er det vanskelig å se grunnlag for formell kritikk mot rederiet.
HSD hadde gjennom flere år lagt opp til utvikling av sikkerhetsstyringsverktøy i samsvar med gjeldende prinsipper for moderne sikkerhetsledelse. På formalplanet er det grunn til å tro at rederiet sammenlignet med mange andre hevder seg bra i så måte, selv om det gjenstod en del før håndbøker og rutiner var fullstendige og i samsvar med regelverket.
Kommisjonen legger imidlertid til grunn at rederiets kontroll med faktisk etterlevelse av sikkerhetsstyringskrav har sviktet på sentrale punkter. Det gjelder særlig gjennomføring av og kontroll med at formaliserte opplærings- og øvelseskrav til besetningen ble gitt reelt innhold, og tilretteleggelse av og kontroll med at fartsbegrensninger og prosedyrer for kommunikasjon og samarbeid på broen (BRM-konseptet) ble fulgt.
Etter kommisjonens oppfatning ville en mer aktiv kontroll og oppfølging av sikkerhetsstyringen fra selskapets ledelse og styre ha bidratt til å etablere en mer adekvat sikkerhetskultur. Her vil kommisjonen særlig fremheve behovet for et daglig handlingsmønster og holdninger til sikkerhet som er tilpasset risikoen ved å seile hurtigbåter innaskjærs i norske farvann, i lys og mørke, under sterkt varierende værforhold og med en fart av ca. 35 knop (ca. 18 m/sek eller 65 km/t).
Fotnoter
Møtebok 1 side 17.
Møtebok 1 side 36.
Se eksempelvis Møtebok 1 side 38.
Møtebok 1 side 109 flg.
Se vedlegg 2 til Møtebok 2.
Jf. vitne nr. 11 distriktssjef Magne Rødland, Møtebok 2 side. 37.
Se Møtebok 2 side 12 flg.
Se Møtebok 1 side 108 flg.
Se Møtebok 3.
Brev fra DNMI til kommisjonen 10. april 2000: Bølgehøyder på Sletta, se særskilt vedlegg del 6.
Bjørn Foss: «Hurtigbåten. Gammeldampens arvtager» side 37.
Bridge Resource Management (BRM-konseptet) anvender moderne kunnskap om «human factors», dvs. hvordan mennesket fungerer og hvilke naturgitte begrensninger mennesket har i samspill med tekniske innretninger, på en slik måte at besetningen utnytter all tilgjengelig informasjon, alt tilgjengelig utstyr og alle menneskelige ressurser og egenskaper på en optimal måte. Et grunnleggende prinsipp ved BRM er at f.eks. kaptein og overstyrmann skal kunne tre inn i hverandres sted umiddelbart, i tilfelle en krisesituasjon skulle oppstå (illebefinnende, brann, kollisjon, grunnstøting o.l.). I praksis betyr dette at begge til enhver tid under seilasen skal vite hva den andre planlegger å gjøre, hva han observerer og hvilke beslutninger han tar. De skal fungere som et team, dvs. overvåke hverandres disposisjoner og korrigere hverandre i tilfelle feil er i ferd med å begås. Dette forutsetter at de kommuniserer med hverandre etter visse grunnleggende prinsipper. De skal videre ikke basere seg på informasjon fra samme kilde, hvis det finnes uavhengige kilder. Hvis den ene konsentrer seg om radar og/eller det elektroniske kartet, skal den andre for eksempel observere fyrlyktene.
Med sikkerhetsbarriere menes en teknisk innretning, administrativ forordning eller planlagt menneskelig inngripen som er spesielt lagt inn for å unngå uønskede hendelser eller redusere konsekvensene av uønskede hendelser. Eksempler på sikkerhetsbarrierer kan være f.eks. dobbelt sett instrumenter, eget nødstrømanlegg, spesielle inspeksjonsrutiner, to navigatører i stedet for én (BRM-konseptet), egne nødprosedyrer m.v.