4 Forhåndsstemmer

4.1 Generelt

Valgstyret har ansvaret for både den første og den andre opptellingen av forhåndsstemmer, jf. valgloven §§ 10-7 første ledd og 10-10. Valgstyret trenger ikke å telle opp stemmesedlene selv.

Forhåndsstemmer skal telles opp i tre ulike kategorier:

  • Forhåndsstemmer som er avlagt rett i urnen i kommunen, skal telles opp for det valglokalet der de ble avgitt, dersom det er mottatt minst 60 forhåndsstemmer i valglokalet, jf. valgloven 10-8 andre ledd. Disse stemmene skal registreres i kategori «forhåndsstemmer – fra valglokalene» i EVA.
  • Forhåndsstemmer som ikke telles opp for hvert enkelt valglokale, skal telles opp samlet, jf. valgforskriften § 11-5, dersom det er mottatt minst 60 stemmesedler i denne kategorien. Disse stemmene skal registreres i kategori «forhåndsstemmer øvrige» i EVA.
  • Forhåndsstemmer som skal telles opp etter kl. 17 dagen etter valgdagen, jf. valgforskriften § 11-7. Disse stemmene skal registreres i kategori «forhåndsstemmer – telt etter kl. 17 dagen etter valgdagen» i EVA.

Krav til hvordan opptellingen skal gjennomføres gjennomgås i punkt 6 og 7.

4.2 Forhåndsstemmer som telles opp for hvert valglokale

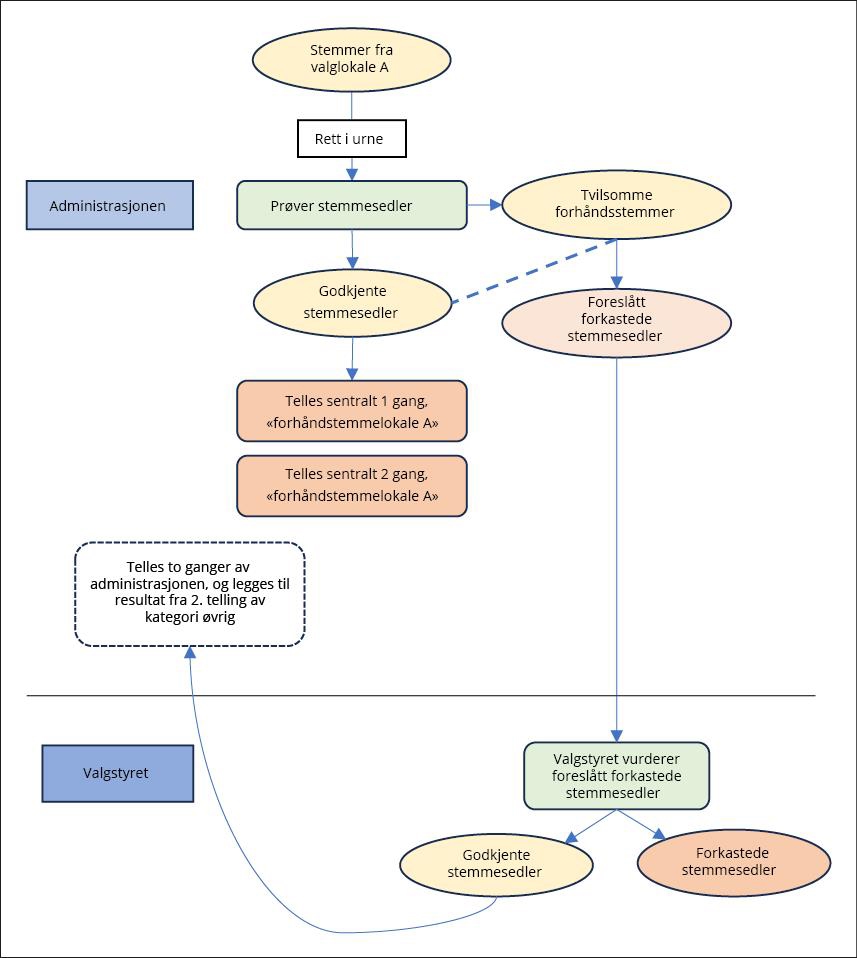
Forhåndsstemmer som er avlagt i egen kommune, skal telles opp for hvert valglokale, jf. valgloven § 10-8 andre ledd. Kravet om opptelling per valglokale gjelder kun forhåndsstemmer som er lagt rett i urne i de ordinære valglokalene i kommunene. Resultatet skal kunngjøres på samme måte som de er talt, dvs. etter det lokalet der stemmene er avgitt.

Det følger ikke noe krav av lov eller forskrift om at forhåndsstemmer skal legges til side som tvilsomme, før det gjøres en vurdering av om de skal foreslås forkastet. Dette er imidlertid en prosedyre som følger av oppbyggingen av EVA.

Det vil normalt være administrasjonen i kommunen som gjennomfører både prøving av stemmesedler og opptelling. Det er imidlertid ikke adgang til å delegere kompetansen til å forkaste stemmesedler, dette må forelegges valgstyret før opptellingen godkjennes. Dersom valgstyret skulle godkjenne en stemmeseddel som er foreslått forkastet av administrasjonen etter at opptellingen er gjennomført, skal stemmen telles to ganger manuelt av administrasjonen og legges til i resultatet i andre telling.

Figur 4.1 illustrerer prosessen for opptelling av forhåndsstemmer som skal telles opp for det lokalet der de er avlagt, jf. valgloven § 10-8 andre ledd.

Et bilde som inneholder tekst, skjermbilde, diagram, Font

KI-generert innhold kan være feil.

Figur 4.1 Opptelling av forhåndsstemmer som er lagt rett i urne i forhåndsstemmelokale A

Figuren viser hvordan tvilsomme stemmesedler som oppdages før den første opptellingen skal behandles videre. Dersom det oppdages flere tvilsomme stemmesedler etter at den første opptellingen er gjennomført, dvs. før den andre opptellingen starter, blir prosessen noe annerledes. Av pedagogiske hensyn er dette ikke tatt inn i figuren, se nærmere veiledning i EVA og på Valgmedarbeiderportalen.

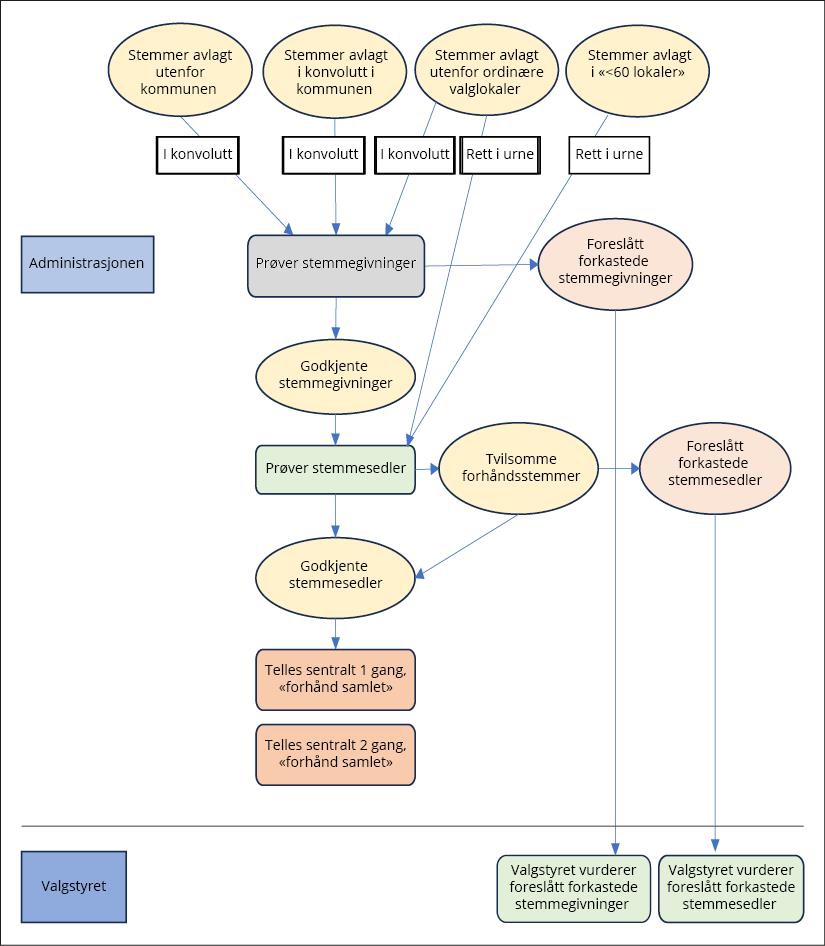
4.3 Samlet opptelling av forhåndsstemmer

Alle forhåndsstemmer som ikke telles opp for hvert enkelt valglokale, jf. valgloven § 10-8 andre ledd, skal telles opp samlet, jf. valgforskriften § 11-5. Dette kan både være stemmer som er tatt imot i konvolutt og stemmer som er tatt imot rett i urne i valglokaler hvor det er mottatt mindre enn 60 forhåndsstemmer.

4.3.1 Forhåndsstemmer som skal telles opp samlet

Stemmer som er avlagt utenfor kommunen:

  • Forhåndsstemmer avlagt i andre kommuner, jf. valgloven § 7-2 første ledd.
  • Forhåndsstemmer avlagt i utlandet, jf. valgloven § 8-3.
  • Forhåndsstemmer avlagt på Svalbard eller Jan Mayen, jf. valgloven § 7-2 femte og sjette ledd.

Stemmer som er avlagt i valglokaler med få forhåndsstemmer:

  • Forhåndsstemmer mottatt i valglokaler der det er mottatt mindre enn 60 forhåndsstemmer, jf. valgloven § 10-8 andre ledd andre punkt.

Stemmer som er avlagt utenfor ordinære valglokaler:

  • Forhåndsstemmer mottatt for eksempel på helse- og omsorgsinstitusjoner og fengsler, jf. valgloven § 7-2 tredje ledd.
  • Forhåndsstemmer som er mottatt der velgeren oppholder seg, jf. valgloven § 7-2 fjerde ledd.

Stemmer avlagt i konvolutt i kommunen:

  • Forhåndsstemmer som er mottatt der elektronisk manntall ikke er tilgjengelig, for eksempel ved mottak av stemmer på helse- og omsorgsinstitusjon, fengsler eller der velgeren oppholder seg (hjemmestemming).
  • Forhåndsstemmer som er mottatt i en beredskapssituasjon der det ikke har vært tilgang til manntallet.
  • Forhåndsstemmer der det av andre årsaker ikke har vært mulig å krysse av ved velgerens navn i manntallet ved stemmingen, for eksempel fordi velgerens adresse er sperret i folkeregisteret.

Disse stemmene skal telles samlet i kategorien «Forhåndsstemmer – øvrige» i EVA.

4.3.2 Tekniske opptellingskretser kan benyttes

Valgstyret kan bestemme at denne samlede opptellingen skal deles opp i tekniske opptellingskretser. Tekniske opptellingskretser ved forhåndsstemmingen innebærer at valgstyret kan organisere opptellingen på en hensiktsmessig måte ved å dele stemmene i mindre enheter. Selv om opptellingen er delt opp i tekniske opptellingskretser, er det det samlede resultatet fra opptellingen som skal kunngjøres.

4.3.3 Færre enn 60 forhåndsstemmer til samlet opptelling?

Dersom det er mottatt færre enn 60 forhåndsstemmesedler, som ikke skal telles opp for hvert enkelt valglokale, skal disse etter valgforskriften § 11-5 andre ledd isteden telles opp etter klokken 17 dagen etter valgdagen, sammen med stemmer som er mottatt etter at opptellingen har startet jf. punkt 4.4.

Disse stemmene skal telles i kategori «Forhåndsstemmer – telt etter kl. 17 dagen etter valgdagen» i EVA.

4.3.4 Prosess og ansvar

Det vil normalt være administrasjonen i kommunen som gjennomfører både prøving og opptelling. Det er imidlertid ikke adgang til å delegere kompetansen til å forkaste stemmegivninger og stemmesedler, dette må forelegges valgstyret før opptellingen godkjennes, se punkt 3.5.

Det fremgår ikke direkte av lov eller forskrift at forhåndsstemmer skal legges til side som tvilsomme, før det gjøres en vurdering av om de skal foreslås forkastet. Dette er imidlertid en prosedyre som følger av oppbyggingen av EVA.

Figur 4.2 viser hvordan de fire hovedkategoriene av forhåndsstemmer skal telles opp. Stemmegivninger og stemmesedler som er foreslått forkastet av administrasjonen, skal vurderes av valgstyret. Dersom valgstyret godkjenner foreslått forkastede stemmegivninger eller stemmesedler, skal stemmene telles to ganger av administrasjonen og resultatet legges til i kategorien øvrig, se illustrasjon i figur 4.1.

Et bilde som inneholder tekst, skjermbilde, diagram, Font

KI-generert innhold kan være feil.

Figur 4.2 Samlet opptelling av forhåndsstemmer

4.4 Stemmer som telles etter klokken 17 dagen etter valgdagen

Noen forhåndsstemmer skal først telles opp etter kl. 17 dagen etter valgdagen, jf. valgforskriften § 11-7. Det er tre ulike kategorier stemmer som skal telles opp etter kl. 17 dagen etter valgdagen. Stemmene skal telles opp samlet.

  • Godkjente stemmesedler blant forhåndsstemmegivninger som er lagt til side, jf. valgloven § 10-8 femte ledd.
  • Godkjente stemmesedler blant forhåndsstemmegivninger som er kommet inn etter at opptellingen av forhåndsstemmer har begynt.
  • Godkjente stemmesedler som er lagt til side fordi det var færre enn 60 stemmesedler til opptelling fra valglokalet, jf. valgforskriften § 11-5 andre ledd.

For å sikre at det er nok stemmer til at hemmelig valg ivaretas under opptellingen, skal 30 forhåndsstemmegivninger legges til side før den ordinære opptellingen av forhåndsstemmer starter. Disse stemmene skal blandes og telles sammen med forhåndsstemmegivninger som kommer inn etter at opptellingen har begynt.

Dersom det ikke er kommet inn minst 60 forhåndsstemmegivninger, gjelder ikke dette kravet. Den første opptellingen av forhåndsstemmene da må vente til samtlige av forhåndsstemmegivningene er godkjent, altså etter kl. 17 dagen etter valgdagen.