5 Valgtingsstemmer

5.1 Generelt

Alle valgtingsstemmer vil være avlagt i kommunen, og vil enten være lagt rett i urne i et valglokale eller i konvolutt. Grunnene til at en stemme må tas imot i konvolutt er i hovedsak de samme som ved forhåndsstemming. I tillegg vil kommuner som bruker papirmanntall også måtte ta imot stemmer fra velgere som stemmer i en annen stemmekrets enn den de tilhører, såkalte fremmede stemmer, i konvolutt.

Valgtingsstemmer skal enten telles opp i det lokalet de er avlagt i, eller de skal telles opp samlet. En kommune med tre valglokaler vil dermed ha fire opptellingskategorier for valgtingstemmene, én for hvert av de tre valglokalene og én for «valgtingstemmer øvrige».

Lederen i valglokalet har ansvar for den første opptellingen av stemmesedler som er avlagt rett i urne på valgtinget. Valgstyret har ansvar for den første opptellingen av øvrige valgtingsstemmer, det vil si stemmesedler som er avgitt i stemmeseddelkonvolutt, og for tvilsomme stemmesedler som er lagt til side. Hvordan opptellingen skal gjennomføres, gjennomgås i punkt 6 og 7.

5.2 Opptelling i hvert valglokale, § 10-8 tredje ledd

5.2.1 Stemmer som skal telles opp i hvert valglokale

Stemmesedler som er lagt rett i en urne på valgtinget, skal telles opp i valglokalet. Dette gjelder imidlertid bare hvis det er minst 100 navn i manntallet som hører til valglokalet.

Valgloven § 9-3 tredje ledd åpner for at det opprettes ekstra valglokaler for en stemmekrets dersom det er nødvendig for å sikre at velgerne får stemt. Hvis det opprettes slike valglokaler, følger det av valgloven § 10-8 tredje ledd at stemmer som er avlagt her, ikke skal telles opp særskilt. Stemmene skal telles sammen med stemmesedlene som er avgitt i det ordinære valglokalet i stemmekretsen.

5.2.2 Ansvar

Det er lederen i valglokalet som har ansvar for den første opptellingen og for protokollering av opptellingen.

Dersom det er opprettet et ekstra valglokale etter valgloven § 9-3 tredje ledd i stemmekretsen, er det leder for det ordinære valglokalet som har ansvar for opptellingen. De ansvarlige for det ekstra valglokalet bør likevel i utgangspunktet bidra inn i opptellingen. Deres kunnskap om hendelser under stemmingen kan være viktig for å kunne forklare eventuelle avvik i protokollen.

Opptellingen skal gjøres i henhold til omtalen i punkt 6.

5.2.3 Særskilt om behandling av tvilsomme stemmesedler fra valglokalene

Leder i valglokalet har ikke myndighet til å forkaste stemmesedler. Å forkaste en stemmeseddel er en prinsipiell avgjørelse som ikke kan delegeres, og er noe valgstyret selv må gjøre. Stemmesedler det er tvil om kan godkjennes, må derfor legges til side som tvilsomme i valglokalet.

Valgloven legger ikke opp til et skille mellom å legge en stemmeseddel til side som tvilsom, og å foreslå den som forkastet. I EVA er det derimot en rutine som gjør at alle stemmer som først legges til side som tvilsomme også må innom en vurdering sentralt i kommunen av om de skal foreslås forkastet. Til slutt skal valgstyret selv ta stilling til stemmesedlene som er foreslått forkastet.

Dersom stemmer lagt til side som tvilsomme fra et valglokale blir godkjent, skal de telles sammen med de valgtingstemmene som telles opp samlet. For å kunne vurdere avvik på en god måte, er det viktig at kommunen har oversikt over hvor mange stemmesedler som inngår i de ulike opptellingskategoriene. Dette gjelder særlig sammenligning med kryss i manntallet.

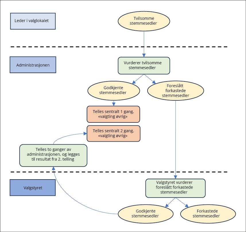
Figur 5.1 illustrerer prosessen for valgtingstemmesedler som legges til side som tvilsomme i valglokalet, og hvordan de senere skal behandles av administrasjonen i kommunen.

Et bilde som inneholder tekst, skjermbilde, diagram, Font

KI-generert innhold kan være feil.

Figur 5.1 Prosess for valgtingstemmesedler som er lagt til side som tvilsomme i valglokalet

5.2.4 Prosess og ansvar

Stemmesedler avgitt i konvolutt skal ikke prøves eller telles i valglokalet, men av kommunen sentralt.

Før stemmesedlene som er lagt rett i urnen kan telles, må stemmesedlene prøves. Leder i valglokalet har ansvar for at stemmesedler som det er tvil om kan godkjennes, legges til side som «tvilsomme». Tvilsomme stemmesedler skal prøves av kommunen sentralt, jf. reglene i valgloven § 10-4.

De stemmesedlene som er godkjent i valglokalet telles for første gang i valglokalet, i henhold til reglene det er redegjort for i punkt 6. Når opptellingen er ferdig, skal resultatet legges inn i EVA og protokollen for valglokalet skal godkjennes. Så sendes stemmesedlene til kommunen sentralt for den andre opptellingen.

Figur 5.2 viser opptellingen av valgtingsstemmer som er lagt rett i urne, og videre prosess for stemmegivninger som er avlagt i konvolutt og for stemmesedler som er lagt til side som tvilsomme. Stemmesedler som er lagt i konvolutt skal telles opp samlet, se punkt 5.3 og figur 5.3. Videre prosess for behandling og opptelling av stemmesedler lagt til side som tvilsomme stemmesedler er illustrert i figur 5.1.

Et bilde som inneholder tekst, skjermbilde, diagram, Font

KI-generert innhold kan være feil.

Figur 5.2 Opptelling av valgtingsstemmer

5.3 Samlet opptelling, jf. valgforskriften § 11-6

5.3.1 Bakgrunn for regelen

Valgforskriften § 11-6 fastsetter at alle stemmesedler som ikke telles opp i valglokalet, skal telles opp samlet. Dette gjelder stemmesedler fra valglokaler med færre enn 100 navn i manntallet, stemmesedler avgitt i konvolutt og tvilsomme stemmesedler fra valglokalene.

Bakgrunnen for dette er at det i mange kommuner vil kunne være såpass få stemmer i denne kategorien at det kan bli vanskelig å ivareta hemmelig valg.

5.3.1.1 Stemmer fra valglokaler med færre enn 100 navn i manntallet

For valglokaler som har mindre enn 100 navn i manntallet, kan ikke stemmene telles opp i valglokalet, jf. valgloven § 10-8 tredje ledd. Denne regelen skal ivareta hensynet til hemmelig valg.

5.3.1.2 Stemmer avgitt i konvolutt på valgtinget

Det er flere grunner til at en stemme tas imot i konvolutt. Hvis kommunen ikke har elektronisk manntall, må stemmer fra andre stemmekretser tas imot i konvolutt. Velgere som ikke står i manntallet, enten fordi de har bodd i utlandet i mer enn 10 år eller fordi de har hemmelig adresse og ikke står i det ordinære manntallet, må stemme ved hjelp av konvolutt. I en beredskapssituasjon der det elektroniske manntallet ikke er tilgjengelig, må også alle stemmer tas imot i beredskapskonvolutter.

5.3.1.3 Tvilsomme stemmesedler fra valglokalene

Stemmesedler det er tvil om kan godkjennes, skal sorteres ut som tvilsomme i valglokalet.

5.3.2 Prosess og ansvar

Det er valgstyret som har ansvar for både den første og den andre opptellingen av stemmesedler som skal telles samlet. Dette blir normalt delegert til administrasjonen. Forkastelser av stemmegivninger og stemmesedler kan imidlertid ikke delegeres da det er en prinsipiell avgjørelse. Det betyr at valgstyret selv må ta stilling til dette, se punkt 3.5.

Figur 5.3 viser prosessen for valgtingsstemmer som skal telles samlet. Prosessen i etterkant av at valgstyret vurderer foreslått forkastede stemmegivninger og stemmesedler er ikke inkludert i figuren. Eventuelle stemmesedler som godkjennes av valgstyret etter å ha vært foreslått forkastet skal telles to ganger av administrasjonen og legges til i resultatet fra de andre stemmene som er talt samlet.

Et bilde som inneholder tekst, skjermbilde, diagram, Font

KI-generert innhold kan være feil.

Figur 5.3 Samlet opptelling av valgtingsstemmer

I EVA er det lagt opp til at alle stemmesedler som ikke kan godkjennes, først legges til side som tvilsomme før det gjøres en ny vurdering og stemmesedlene foreslås forkastet. Dette steget er ikke tatt inn i figur 5.3 for å ikke komplisere illustrasjonen ytterligere.