Del 8
Myndighet og saksbehandling
18 Myndighetenes ansvarsområder og saksgangen ved internasjonal adopsjon
18.1 Innledning
Dette kapittelet presenterer både saksgangen i saker om adopsjon av barn fra utlandet, og hvilke organ som har ansvar for hvert trinn i prosessen frem til adopsjon. Flere av trinnene i prosessen er behandlet andre steder i utredningen, men for å gi et sammenhengende bilde av adopsjonsprosessen, blir de også nevnt her.
Kapittelet er bygget opp på samme måte som de fleste andre kapitler i utredningen, med en gjennomgang av gjeldende rett først (oppdelt i adopsjon via og utenom adopsjonsorganisasjon), deretter internasjonale forpliktelser og nordisk rett. Presentasjonen av Adopsjonslovutvalgets forslag til endringer utgjør hoveddelen av kapittelet. Adopsjonslovutvalget har flere forslag både når det gjelder gangen i en adopsjonssak, hvilke organ som bør ha ansvar for hvert trinn, og i hvilken grad gangen i saksbehandlingen bør nedfelles i loven. Utvalget mener at forslagene ikke vil medføre store omveltninger i adopsjonsfeltet, men at de vil gjøre adopsjonsprosessen mer samordnet og ansvarsfordelingen mer rasjonell.
Flere steder i kapittelet blir det henvist til saksbehandlingsregler. Det blir f.eks. noen steder kort slått fast at en avgjørelse er et enkeltvedtak eller ikke. Saksbehandlingsreglene blir ikke gått nærmere inn på her, men behandles i kapittel 20.
18.2 Gjeldende rett
18.2.1 Internasjonal adopsjon gjennom adopsjonsorganisasjon
18.2.1.1 Formidlingsbekreftelse
Som hovedregel skal internasjonal adopsjon skje gjennom en organisasjon som har tillatelse fra departementet til å drive med adopsjonsformidling etter adl. § 16d, jf. § 16f første ledd. En adopsjonsprosess starter derfor ofte med at adopsjonssøkerne tar kontakt med en adopsjonsorganisasjon for informasjon og veiledning. At søkerne tar kontakt med en adopsjonsorganisasjon før de tar kontakt med adopsjonsmyndighetene, er også anbefalt i gjeldende rundskriv, se rundskriv Q-1045 s. 27.
Adopsjonsorganisasjonenes ansvar i adopsjonssaker er regulert i forskrift 30. november 1999 nr. 1195 om krav til organisasjon som formidler barn fra fremmed stat med sikte på adopsjon. I tillegg har departementet gitt føringer gjennom rundskriv. Kapittel 17 i denne utredningen gir en fullstendig gjennomgang av adopsjonsorganisasjonenes oppgaver og ansvar, og Adopsjonslovutvalgets endringsforslag på feltet.
Adopsjonsorganisasjonene har samarbeidsavtaler med flere ulike land. Det er opp til søkerne selv å avgjøre hvilket land de ønsker å adoptere fra, og hvilken organisasjon de ønsker å benytte. Adopsjonsorganisasjonene tar på seg å formidle adopsjon til søkerne ved en formidlingsbekreftelse. Forskriften § 11 annet ledd knesetter en plikt for adopsjonsorganisasjonene til å formidle adopsjon for søkere med forhåndssamtykke til adopsjon.1 Denne plikten gjelder likevel ikke dersom opprinnelseslandets myndigheter «ikke finner å kunne tildele søkerne barn». Det samme gjelder dersom søkerne misligholder sine økonomiske forpliktelser overfor organisasjonen. Søkerne skal i slike tilfeller gis skriftlig og begrunnet beskjed, jf. forskriften § 11 tredje ledd.
Adopsjonssøkerne må altså oppfylle vilkårene opprinnelseslandet setter, for å kunne gis en formidlingsbekreftelse. Dersom adopsjonsorganisasjonen ikke kan gi en slik bekreftelse, kan heller ikke adopsjonsmyndighetene innvilge forhåndssamtykke, se Ot.prp. nr. 33 (2007–2008) s. 51 og Innst.O. nr. 63 (2007–2008) s. 11. I praksis innebærer dette at organisasjonene i dag ikke kan gi formidlingsbekreftelse til f.eks. likekjønnede par, fordi opprinnelseslandene krever at søkerparet er ulikkjønnede. Det samme gjelder i noen grad enslige, siden få land tillater adopsjon til enslige.
18.2.1.2 Utredning av adopsjonssøkere
For å søke om forhåndssamtykke, tar søkerne kontakt med adopsjonsmyndighetene. Adopsjonsmyndighetene utreder søkerne og fatter vedtak om å innvilge eller avslå forhåndssamtykke til adopsjon av barn bosatt i utlandet. Inntil nylig fastsatte adl. § 16e annet ledd at «kommunen» skulle utrede søkerne og gi «tilråding» før adopsjonsmyndighetene fattet vedtak om forhåndssamtykke. Ved lovendring 25. april 2014 nr. 13 (ikrafttredelse 1. februar 2015) ligger nå både utredningsansvaret og avgjørelsesmyndigheten til departementet, jf. adl. § 16e annet ledd:
«Departementet skal utrede søkerne før samtykke etter første ledd gis. Når departementet ber om det, skal kommunen bistå i å opplyse en søknad om forhåndssamtykke etter første ledd.»
Ved forskrift 11. september 2014 nr. 1192 er departementets utredningsansvar delegert til Bufetat region. Kommunene skal utrede søknader som fremmes før 1. februar 2015. Fordi det er så kort tid siden lovendringen, har departementet ikke utarbeidet forskrifter eller retningslinjer for hvordan regionene i Bufetat skal praktisere sitt nye ansvarsområde. I det følgende blir det derfor bare kort gjort rede for gjeldende ordning og retningslinjer, fordi disse ventelig blir skiftet ut i nær fremtid.
Det er utarbeidet retningslinjer om kommunens utredning og søkernes plikt til å gi opplysninger i forbindelse med søknaden, se rundskriv Q-0972 om utenlandsadopsjon, retningslinjene Q-1045 om saksbehandling, samt veiledningsheftet Q-1046 om utarbeidelse av sosialrapport ved søknad om adopsjon. Adopsjonslovutvalget antar at de nye retningslinjene og det nye regelverket vil bygge på disse rundskrivene.
Til nå har søkerne blitt utredet gjennom samtaler og hjemmebesøk. Kommunens saksbehandling resulterer i en sosialrapport, med tilråding eller fraråding om adopsjon. Departementet forutsetter at veiledningsheftet Q-1046 om utarbeidelse av sosialrapport ved søknad om adopsjon benyttes aktivt under hele arbeidet slik at alle de ulike temaene blir grundig drøftet med søkerne og tilstrekkelig opplyst i sosialrapporten, jf. rundskriv Q-1045 s. 27. I tillegg til at utredningen resulterer i en sosialrapport, er hensikten med utredelsesprosessen «å gi søkerne bedre kunnskap om hva det vil si å adoptere et barn, slik at de selv bedre kan vurdere om adopsjon vil være noe for dem», jf. rundskriv Q-1045 s. 27. Etter utredningen, sender kommunen søkernes søknad, sosialrapport, formidlingsbekreftelse samt en rekke erklæringer og attester2 til Bufetat region.
Det har vært opp til kommunene selv hvordan de vil organisere utredelsesarbeidet. I flere kommuner har arbeidet vært lagt til den kommunale barneverntjenesten eller organisert i et interkommunalt samarbeid mellom to eller flere kommuner, jf. rundskriv Q-1045 s. 27.
Regionene i Bufetat behandler søknadene i den rekkefølgen de innkommer, men slik at flergangssøkere blir prioritert. Bufetat region opplyser at de også prioriterer søknad om adopsjon av barn født av surrogatmor, på grunnlag av tilbakemeldinger fra departementet. Dersom Bufetat region mener at de trenger flere opplysninger for å avgjøre søknaden, kan de innhente disse selv, eller be kommunen om å gjøre det. Uansett er det Bufetat region som har ansvar for å få saken så godt opplyst som mulig etter fvl. § 17 første ledd før de treffer vedtak om forhåndssamtykke.
Dersom søkere har merknader på sin egenerklæring, legeerklæring, eller dersom andre forhold i saken tilsier det, vurderer Bufetat region om de skal innhente uttalelse fra sin rådgivende lege. Noen regioner er også tilknyttet rådgivende psykolog. Ved opprettelsen av Bufdir la departementet imidlertid følgende forutsetning til grunn (departementets brev datert 11. desember 2003):
«Det er ein føresetnad at regionane og ankeinstansen sjølve i utgangspunktet har nødvendig barnefagleg kompetanse innan psykologi. Ved behov for særskilt medisinsk vurdering i førehandssamtykkesakene vert det lagt til grunn at innhenting skjer gjennom den enkelte region. Ved etablering av regionar innan barnevernet som har grenser samanfallande med helseregionane, ligg tilhøva godt til rette for samarbeid.»
Hove-utvalget mente at det var uklart om forutsetningen som departementet skisserer, kan legges til grunn i praksis: «Det er blant annet ikke uten videre gitt at sammenfallende grenser med andre statlige organer nødvendigvis innebærer et godt samarbeid mellom disse organene», jf. NOU 2009: 21 s. 199.
18.2.1.3 Saksgang ved utstedelse av forhåndssamtykke
Når saken er ferdig utredet og forberedt, avgjør Bufetat region om søkerne skal få forhåndssamtykke til adopsjon. Vedtaket skal inneholde en anbefaling om adopsjon fra et bestemt land. Et forhåndssamtykke til adopsjon av ett barn, vil innbefatte tvillinger. Videre skal vedtaket om forhåndssamtykke inneholde anbefaling om tildeling av barn i en bestemt aldersgruppe, vanligvis fra 0 til 3 år. Dersom Bufetat region finner søkere «særlig godt egnet» til å adoptere noe eldre barn, og søkerne selv er innstilt på det, kan de få forhåndssamtykke til adopsjon av barn opp til 5 år. På samme vilkår kan de få forhåndssamtykke til adopsjon av to søsken når begge er under 5 år (rundskriv Q-1045 s. 28).
Hove-utvalget påpekte i sin utredning at ved utstedelse av forhåndssamtykke, fører regionen opp den aldersramme som fremkommer i formidlingsbekreftelsen fra adopsjonsorganisasjonene (NOU 2009: 21 s. 199). I så fall har adopsjonsorganisasjonene (og søkerne) mer innvirkning på rammene for forhåndssamtykke enn rundskrivet legger opp til.
Bufetat region sender forhåndssamtykke med vedlegg og sosialrapporten i sin helhet til adopsjonsorganisasjonen. Dersom adopsjonen skal innvilges etter at adoptivfamilien er kommet tilbake, sendes forhåndssamtykket også til Utlendingsdirektoratet for å sikre barnets innreise og oppholdstillatelse i Norge inntil adopsjonen kan gjennomføres. Dersom adopsjonen skal gjennomføres i barnets opprinnelsesland, blir barnet automatisk norsk statsborger ved adopsjonen og vil få utstedt norsk pass ved vedkommende utenriksstasjon, jf. statsborgerloven § 5.
Vedtak om forhåndssamtykke er et enkeltvedtak etter forvaltningsloven, og søkerne kan påklage avslag etter fvl. § 28. Klageinstans er Bufdir. Hove-utvalget la til grunn at klageadgangen «i prinsippet» også må gjelde dersom søkerne har fått forhåndssamtykke på vilkår eller under forutsetninger som søkerne ikke vil akseptere (NOU 2009: 21 s. 199).
18.2.1.4 Saksgang etter utstedelse av forhåndssamtykke
Etter at Bufetat region har gitt forhåndssamtykke, har adopsjonsorganisasjonene hovedansvaret for den videre saksbehandlingen fra norsk side. Ansvaret følger av bestemmelsene i forskrift 30. november 1999 nr. 1195 om krav til organisasjon som formidler barn fra fremmed stat med sikte på adopsjon, jf. også departementets rundskriv Q-1045 s. 30.
Barnets opprinnelsesland har ansvar for å vurdere om barn kan frigis til internasjonal adopsjon, og hvilke søkere som skal bli tildelt hvert konkrete barn. Adopsjonsorganisasjonene forvalter kontakten med opprinnelseslandet fra norsk side. Før de sender søknaden til myndighetene, eventuelt organisasjonenes samarbeidspartner eller kontakt i opprinnelseslandet, sørger organisasjonen for oversettelse av søkernes dokumenter, notarialbekreftelse av underskrifter m.v.. Når søknaden med nødvendige vedlegg er mottatt i opprinnelseslandet, blir den lagt i kø for tildeling der. Dersom opprinnelseslandet tildeler søkerne et konkret barn, henvender adopsjonsorganisasjonen seg til søkerne med informasjon om barnet. Adopsjonsorganisasjonen videreformidler opplysninger om barnet til adopsjonssøkerne, som på grunnlag av opplysningene tar stilling til om de ønsker at adopsjonsprosessen skal fortsette overfor det konkrete barnet.
Adopsjonsorganisasjonen må i alle tilfeller vurdere om barnet faller innenfor rammene av forhåndssamtykket til søkerne. Dersom barnet er eldre enn det er gitt forhåndssamtykke til, tildelingen gjelder søskenpar uten at søkerne er gitt forhåndssamtykke til dette, eller barnet/barna faller inn under kategorien «barn med behov for spesiell støtte», må norske myndigheter vurdere den konkrete tildelingen. Dersom tildelingen ikke faller inn under søkernes forhåndssamtykke fordi barnet er mellom 3 og 5 år, sender adopsjonsorganisasjonen saken til Bufetat region som vurderer om de kan utvide aldersrammene i søkernes forhåndssamtykke. Hvis tildelingen gjelder barn som har behov for spesiell støtte, eller søskenpar uten at søkerne har fått forhåndssamtykke til slik adopsjon, sender adopsjonsorganisasjonen tildelingen til godkjenning hos Faglig utvalg (rundskriv Q-1045 s. 30–31). For mer om Faglig utvalgs ansvar, se punkt 18.2.1.5 nedenfor.
Etter at myndighetene og søkerne har samtykket til tildelingen, skal det utstedes en erklæring om at adopsjonsprosessen kan fortsette. Dette følger av Haagkonvensjonen artikkel 17 bokstav c). I Norge er det er adopsjonsorganisasjonen som utsteder erklæringen, jf. brev fra departementet datert 3. mars 2004.
I fortsettelsen sørger adopsjonsorganisasjonene for at det rent praktiske ved adopsjonen gjøres. For eksempel har organisasjonene ansvar for å underrette adopsjonssøkerne om når og hvordan møtet med barnet skal foregå, organisasjonenes kontakter i opprinnelseslandet bistår søkerne der og så videre. For en mer detaljert gjennomgang av adopsjonsorganisasjonenes oppgaver og ansvar, se kapittel 17.
Forhåndssamtykket er gyldig i 3 år. Dersom søkerne ikke blir tildelt et barn innen den tid, kan de søke om 1 års forlengelse. De må da legge ved oppdatert helse- og vandelsattest (rundskriv Q-1045 s. 28). Dersom søkerne ikke blir tildelt et barn innen 4 år, må de søke om forhåndssamtykke på nytt.
18.2.1.5 Tildeling av barn med behov for spesiell støtte – spesielle tildelinger
Dersom norske søkere blir tildelt et barn fra utlandet som faller utenfor søkers forhåndssamtykke eller gjelder et barn med behov for spesiell støtte, må tildelingen gjennom en vurdering hos norske myndigheter. Barn med behov for spesiell støtte kan være barn med fysiske eller psykiske lidelser, barn over 5 år, eller søskenflokker på mer enn to barn. Da vurderer norske myndigheter tildelingen via Faglig utvalg (rundskriv Q-1045 s. 30). I tillegg skal Faglig utvalg vurdere tildelinger av søskenpar dersom adopsjonssøkerne ikke har søkt om slik utvidet godkjenning på forhånd. Det følger av departementets rundskriv Q-1045 side 31 at søkere «som allerede har fått utstedt forhåndssamtykke til adopsjon av kun ett barn, men som senere ønsker å adoptere et søskenpar, må få sin søknad behandlet som en spesiell tildeling. Regionen må likevel kunne ta stilling til en søknad som gjelder tvillinger under to år.» Saken går altså til Faglig utvalg selv om Bufetat region før tildeling har myndighet til å fatte vedtak om forhåndssamtykke til adopsjon av søskenpar opp til 5 år.
Dersom tildelingen må godkjennes av Faglig utvalg, skal søkerne gjøres kjent med, og samtykke til, at Faglig utvalg vurderer dem som foreldre til barnet. Søkerne må derfor få de opplysningene som er nødvendig for at de kan samtykke til det.
Det er adopsjonsorganisasjonene som tar stilling til om tildelingene må vurderes av norske myndigheter. I rundskrivet fremhever departementet organisasjonenes rolle (Q-1045 s. 31):
«I forberedelsen av saker som gjelder spesiell tildeling, har adopsjonsorganisasjonen en særlig viktig rolle. Det er organisasjonen som ut i fra de foreliggende opplysningene om barnet, vurderer om saken er en spesiell tildeling som skal forelegges Faglig utvalg. Spørsmålet om barnets fysiske eller psykiske helse vil alltid måtte bero på et konkret skjønn, der det stilles store krav til organisasjonens informasjonsplikt overfor søkere og myndigheter. Der organisasjonen er i tvil, skal den forelegge saken for sekretariatet for Faglig utvalg for adopsjonssaker. I disse sakene er det spesielt viktig at samarbeidet mellom organisasjonene og adopsjonsmyndighetene fungerer godt.»
Faglig utvalg behandler også de sakene hvor adopsjonsorganisasjonen har fått en forespørsel fra opprinnelseslandet om å finne foreldre til et konkret barn i Norge. Barna blir presentert på adopsjonsorganisasjonenes hjemmesider – «barn søker foreldre» – og ofte melder flere søkere seg til å adoptere disse barna. Søkerne blir vurdert av Faglig utvalg, som både avgjør om de aktuelle søkerne har de nødvendige forutsetninger til å adoptere det konkrete barnet og velger hvem av søkerne som skal få barnet tildelt.
Faglig utvalg oppnevnes av departementet, og består av tre medlemmer: lege, psykolog og psykiater. Bufdir er sekretariat for Faglig utvalg (rundskriv Q-1045 s. 31). Mens Faglig utvalgs ansvar i saker om innenlandsadopsjon er forskriftsregulert (30. november 1999 nr. 1194), følger Faglig utvalgs ansvar i saker om internasjonal adopsjon av utvalgets mandat fastsatt av departementet 20. november 1999, samt departementets rundskriv Q-1045.
Søkerne som presenteres for Faglig utvalg vil allerede ha et generelt forhåndssamtykke fra Bufetat region. Det innebærer at de enten har forhåndssamtykke for adopsjon av ukjent barn fra et bestemt land mellom 0 og 3 år, mellom 0 og 5 år, eller søskenpar opp til 5 år. Det følger av praksis at Faglig utvalg ikke kan overprøve avgjørelsen dersom søkerne har søkt om forhåndssamtykke til adopsjon av søskenpar under 5 år, eller barn opp til 5 år, og fått avslag på dette av Bufetat region.
Dersom søkerne allerede innledningsvis vet at de ønsker å få tildelt et barn med behov for spesiell støtte, må det fremgå av sosialrapporten. Rapporten skal da også inneholde en grundig vurdering av søkernes egnethet for en slik adopsjon. Adopsjonssøkere kan imidlertid ikke få forhåndssamtykke til å adoptere barn med behov for spesiell støtte. Dessuten kan søkere som ikke har uttrykt ønske om å bli tildelt barn med behov for spesiell støtte, bli tildelt barn som faller inn under denne kategorien. Uansett om adopsjonssøkerne er utredet for å ta imot et barn med behov for spesiell støtte eller ikke, må en eventuell tildeling til Faglig utvalg for vurdering og avgjørelse.
Faglig utvalg kan innhente nye og oppdaterte opplysninger om søkerne for å vurdere om de er motiverte og i stand til å ta imot det konkrete barnet. Faglig utvalg kan f.eks. innhente tilleggsrapport fra kommunen, eller be søkerne om å gi de nødvendige opplysningene direkte til Faglig utvalg (rundskriv Q-1045 s. 32).
Faglig utvalg må ifølge mandatet være samlet og enstemmig om beslutningen om å tildele et barn med behov for spesiell støtte til adopsjonssøkerne (mandater er fastsatt av departementet i brev 30. november 1999). Faglig utvalgs beslutning skal være skriftlig, undertegnet av medlemmene og følge saken videre til bevillingsmyndigheten. Etter departementets oppfatning er Faglig utvalgs avgjørelse ikke et enkeltvedtak og kan ikke påklages (rundskriv Q-1045 s. 7 og 31):
«Utvalgets primæroppgave er […] å sikre barnet et varig og godt hjem. Dette innebærer at søkere som ikke når opp i vurderingen i forhold til et konkret barn, ikke vil kunne påklage tildelingen. Formålet med behandlingen i Faglig utvalg, er å finne godt egnede foreldre til det enkelte barn».
Det er først dersom Faglig utvalg godkjenner en tildeling at de påtenkte foreldrene skal gi sitt samtykke til tildelingen. Søkerne må på dette tidspunkt få all tilgjengelig informasjon om barnet slik at de kan gi et informert samtykke. Adopsjonsmyndighetene skal ikke bruke unødvendig mye tid ved behandlingen av den enkelte sak, men søkerne må ha rimelig tid til å tenke seg om før de gir sitt endelige samtykke til adopsjon av det konkrete barnet (rundskriv Q-1045 s. 32). Bufdir region gir deretter søkerne et nytt forhåndssamtykke i tråd med Faglig utvalgs avgjørelse.
18.2.1.6 Særlig om endringer i grunnlaget for forhåndssamtykket
Det kan ta lang tid fra søknad om adopsjon er sendt til opprinnelseslandet til adopsjonssøkerne får tildelt et barn. Tidsforløpet øker sannsynligheten for endringer i tillatelsene som er gitt, f.eks. endringer av opprinnelsesland eller aldersramme. I slike tilfeller må adopsjonsorganisasjonen utstede en ny formidlingsbekreftelse og Bufetat region må treffe nytt vedtak om forhåndssamtykke. I den forbindelse kan det være behov for å innhente nye opplysninger om søkerne, særlig fordi ulike opprinnelsesland stiller forskjellige krav til søkerne.
En annen situasjon er at søkernes helsemessige, sosiale eller økonomiske forhold endrer seg i ventetiden. Søkerne har plikt til å underrette regionen dersom det skjer endringer som kan ha betydning for forhåndssamtykket. Endringene kan utløse behov for ny utredning i kommunen. De kan også danne grunnlag for omgjøring av vedtaket om forhåndssamtykke. Omgjøring av forhåndssamtykke er et enkeltvedtak som søkerne kan påklage til Bufdir, jf. fvl. § 28.
I forbindelse med endringer og omgjøringsadgang, pekte Hove-utvalget på at fvl. § 35 siste ledd forutsetter at adgangen til å endre vedtaket «følger av annen lov, av vedtaket selv eller av alminnelige forvaltningsrettslige regler.» Informasjon om opplysningsplikt og omgjøringsadgang fremgår i dag av selve vedtaket om forhåndssamtykke. Hove-utvalget understreket derfor viktigheten av at omgjøringsadgangen fortsetter å fremgå av vedtaket, idet dette ikke er hjemlet i loven, se NOU 2009: 21 s. 199–200. Adopsjonslovutvalget går nærmere inn på omgjøringsadgang i kapittel 20.7.
Søkers graviditet eller behandling for barnløshet
Dersom søker blir gravid i adopsjonsprosessen, kan det i følge departementet bli aktuelt å stille søknaden i bero, eller trekke godkjenningen tilbake (rundskriv Q-0972 s. 8). Rundskrivet kommenterer ikke nærmere kriteriet for videre behandling i saker hvor søker er blitt gravid i løpet av adopsjonsprosessen.
Hove-utvalget hadde flere overordnete synspunkter på hvilke hensyn som må tas om kvinner med forhåndssamtykke blir gravide og fremmet også konkrete forslag.
Hove-utvalget påpekte at de ikke støttet at myndigheter eller organisasjonene anmoder søkerne om å benytte seg av prevensjon for å unngå å bli gravid i ventetiden. Utvalget viste til at mange av søkerne har forsøkt å bli gravide i flere år, at ønsket om egne barn er allment antatt, og at søkerne på grunn av lengre ventetider risikerer aldri å få tildelt et barn (NOU 2009: 21 s. 104).
I Prop. 171 L (2012–2013) kommenterer departementet om søkere kan få forhåndssamtykke til adopsjon samtidig som de blir utredet og behandlet for ufrivillig barnløshet. Flere høringsinstanser hadde tatt opp spørsmålet i forbindelse med høringen av NOU 2009: 21. Høringen viste et knapt flertall for en slik mulighet. De instansene som var uenige pekte bl.a. på at «det kan være vanskelig for søkerne å motivere seg for adopsjon så lenge det er en mulighet for at søkerne kan få egne barn, og at eventuelle sorgreaksjoner over mislykket behandling bør være ferdig bearbeidet når det søkes om adopsjon», jf. Prop. 171 L (2012–2013) s. 37.
Til tross for at departementet så motforestillingene, falt de ned på at behandling for barnløshet ikke automatisk bør føre til avslag på søknaden om forhåndssamtykke: «Departementet er av den oppfatning at søkerne selv er i stand til å ta stilling til hvorvidt de er klare for å søke om adopsjon samtidig som de utredes og behandles for barnløshet. Departementet finner imidlertid grunn til å presisere at det i disse tilfellene er helt avgjørende at adopsjonsmyndighetene grundig utreder om søkerne virkelig er innstilt på adopsjon», jf. Prop. 171 L (2012–2013) s. 37.
18.2.1.7 Særlig om gjennomføring av adopsjon i Norge etter hentereise
Noen opprinnelsesland gjennomfører ikke selve adopsjonen før barnet og dets adoptivforeldre har returnert til mottakerlandet og oppholdt seg der en tid. I prøvetiden frem til adopsjonssøkerne får innvilget adopsjon, er adoptivforeldrene formelt sett verger/fosterforeldre for barnet. Avgjørelse om adopsjon avhenger gjerne av at opprinnelseslandet mottar et bestemt antall oppfølgningsrapporter fra adoptivforeldrene og/eller den kommunale barneverntjenesten. Slike adopsjoner gjennomføres i opprinnelseslandet etter at myndighetene der har godkjent plasseringen basert på rapportene.
18.2.2 Internasjonal adopsjon utenom adopsjonsorganisasjon
18.2.2.1 Forhåndssamtykke til adopsjon utenom adopsjonsorganisasjon
Avgjørelse av søknad om forhåndssamtykke til adopsjon utenom adopsjonsorganisasjon, er lagt til Bufetat region øst som førsteinstans og Bufdir som klageinstans. Heller ikke behandlingene av slike saker er regulert i lov eller forskrift, men også her gir departementets rundskriv Q-1045 noe veiledning.
Søkere som ønsker å adoptere utenom adopsjonsorganisasjon, må i stor grad gjøre det forberedende arbeidet selv. De må f.eks. skaffe til veie informasjon om hvilken instans som er den øverste eller sentrale myndighet for adopsjon i det aktuelle landet, hvilke andre instanser som vil være inne i bildet, aktuell informasjon om opprinnelseslandets lovgivning om adopsjon og opplysninger om hvilken bakgrunn de barna som er aktuelle for adopsjon i opprinnelseslandet kan ha. Søkerne sender søknaden med nødvendige vedlegg til Bufetat region øst. Slike saker har inntil nylig blitt sendt til søkernes hjemkommuner, som har stått for utredningen. Etter lovendringen av adl. § 16e annet ledd (trer i kraft 1. februar 2015), har regionene i Bufetat ansvar for utredelse av søkerne også i slike saker. Når søkerne er ferdig utredet, sendes saken tilbake til Bufetat region øst som fatter vedtak om forhåndssamtykke. I tillegg til at de alminnelige vilkårene for forhåndssamtykke må være til stede, følger det av departementets rundskriv Q-1045 at region øst ikke kan gi forhåndssamtykke før det foreligger tilstrekkelige opplysninger om adopsjonsprosessen i opprinnelseslandet, og om hvordan adopsjonen skal gjennomføres enten i opprinnelseslandet eller i Norge. Adopsjonsmyndighetene må forsikre seg om at adopsjonen kan gjennomføres på «forsvarlig måte og i samsvar med internasjonalt anerkjente prinsipper nedfelt i FNs barnekonvensjon og Haagkonvensjonen», jf. rundskriv Q-1045 s. 33.
Dersom søkerne får innvilget forhåndssamtykke, må søkerne selv sørge for å få oversatt og notarialbekreftet dokumentene. Bufetat region øst ivaretar imidlertid enkelte funksjoner som normalt ligger til adopsjonsorganisasjonen, som f.eks. å sende nødvendig dokumentasjon til myndighetene i opprinnelseslandet. Det følger av Haagkonvensjonen artikkel 22 nr. 1 og 5, jf. artikkel 15 at søkerne ikke kan stå for denne oversendelsen selv. Selve tildelingen skjer også via Bufetat region øst. Det følger ikke av regelverket, rundskriv eller Faglig utvalgs mandat hvorvidt Faglig utvalg skal behandle tildelinger av barn med behov for spesiell støtte i saker som går utenom organisasjon. Utvalgets sekretariat har fått opplyst av Bufetat region øst at de sender saker som gjelder barn med behov for spesiell støtte til Faglig utvalg for godkjenning.
18.2.2.2 Adopsjon uten forhåndssamtykke utenom adopsjonsorganisasjon
Dersom adoptivforeldrene hadde bopel i opprinnelseslandet når adopsjonen ble gitt, og adopsjonen er gyldig der, er den gyldig i Norge. Rettsvirkningen følger av adl. § 19 første ledd. Bufetat region øst foretar en kontroll av adopsjonsdokumentene som legges frem. Det er et ubetinget krav at adopsjonen er rettskraftig/endelig og er gitt av rette utenlandske myndighet.
I de tilfeller adoptivforeldrene hadde bopel i Norge da adopsjonen ble gitt, stiller saken seg annerledes. Søkerne skal da ha et forhåndssamtykke til adopsjon av barn fra utlandet fra norske adopsjonsmyndigheter på adopsjonstidspunktet, jf. adl. § 16e første ledd. Nordmenn stasjonert i utlandet og andre som bor i utlandet på midlertidig basis, skal følge samme fremgangsmåte og er omfattet av samme regelverk som adopsjonssøkere som bor i Norge. Dersom forhåndssamtykke ikke foreligger, er ikke adopsjonen automatisk gyldig i Norge slik som den vil være i tilfellene nevnt i avsnittet over. Norske myndigheter har imidlertid en skjønnsmessig adgang til å anerkjenne adopsjonen i ettertid, jf. adl. § 19 tredje ledd. Bufetat region øst avgjør også søknader om etterfølgende anerkjennelse. Det fremgår av Bufetats hjemmesider at søkerne i slike saker ofte må påregne lang saksbehandlingstid, særlig dersom adopsjonen er kommet i stand på en måte som er i strid med adl. § 16e. For en redegjørelse av vilkårene for anerkjennelse av adopsjon gjort i utlandet uten forutgående forhåndssamtykke, se kapittel 26 om interlegale spørsmål.
18.3 Internasjonale forpliktelser
Den sentrale bestemmelsen om adopsjon i FNs barnekonvensjon, artikkel 21, slår fast at saksbehandlingsregler skal bidra til at adopsjon skjer til barnets beste. Også Haagkonvensjonen og Europarådskonvensjonen inneholder saksbehandlingsregler, som f.eks. regulering av barnets rett til å bli hørt. Bortsett fra Haagkonvensjonen, er det imidlertid få internasjonale instrumenter som retter seg direkte mot saksgangen ved internasjonale adopsjoner. Ett av Haagkonvensjonens hovedformål er å etablere et system mellom opprinnelsesland og mottakerland for å sikre at internasjonale adopsjoner skjer til «barnets beste og med respekt for hans eller hennes grunnleggende rettigheter» slik de er anerkjent i folkeretten, og derved forhindre bortføring av eller handel med barn, jf. Haagkonvensjonen artikkel 1 bokstav b), jf. a). Saksgangen er i første rekke fastsatt i kapittel 4.
Artikkel 16 regulerer opprinnelseslandets ansvar for å forvisse seg om at barnet kan frigis til internasjonal adopsjon, mens artikkel 15 regulerer mottakerlandets ansvar for å undersøke at søkerne oppfyller vilkårene for å adoptere, og er egnet:
«Dersom sentralmyndigheten i mottakerstaten har forvisset seg om at søkerne oppfyller vilkårene og er egnet til å adoptere, skal den utarbeide en rapport med opplysninger om søkernes identitet, kvalifikasjoner og egnethet til å adoptere, bakgrunn, familie- og helsemessige forhold, deres sosiale miljø, grunnene for ønsket om å adoptere, skikkethet til å adoptere fra utlandet samt opplysninger om egenskapene til de barna som de måtte være skikket til å ha omsorg for.
Sentralmyndigheten i mottakerstaten skal oversende rapporten til sentralmyndigheten i opprinnelsesstaten.»
Haagkonvensjonen bygger på et system hvor statene er avhengige av å samarbeide for å oppfylle sine internasjonale forpliktelser. Et illustrerende eksempel er artikkel 20:
«Sentralmyndighetene skal holde hverandre underrettet om adopsjonssakens utvikling og om de tiltak som er truffet for å gjennomføre adopsjonen så vel som om hvorledes anbringelsen forløper dersom det kreves en prøveperiode.»
I praksis ligger imidlertid en stor andel av arbeidsbyrden på opprinnelseslandet. Opprinnelseslandet har både ansvar for å vurdere om barnet skal frigis, og for hvem av søkerne som skal få adoptere barnet. Men selv om opprinnelseslandet har ansvar for å velge foreldre til barna, har mottakerlandet et særlig ansvar for at søkerne som blir godkjent, er gode og kvalifiserte potensielle foreldre. I tillegg har mottakerlandet ansvar for å sikre at konvensjonsmålsettingene blir oppfylt også i opprinnelseslandet. Mottakerlandet må f.eks. avstå fra å drive aggressive tiltak i opprinnelseslandet for å få tildelt frigitte barn til sine søkere.
Haagkonvensjonen regulerer også myndighetenes ansvarsfordeling ved internasjonale adopsjoner. Etter artikkel 6 nr. 1 skal staten utpeke en sentralmyndighet «til å utføre de plikter som konvensjonen pålegger». Artikkel 6 må imidlertid leses i sammenheng med artikkel 8 og 9. Under visse forutsetninger og på visse vilkår fastsatt i den aktuelle statens regelverk, kan sentralmyndighetens funksjoner etter artikkel 8 delegeres til andre offentlige myndigheter, mens funksjonene i artikkel 9 kan delegeres til andre offentlige organer eller organer som er offentlig godkjente (i Norge: adopsjonsorganisasjonene). Det samme gjelder funksjonene som er lagt til sentralmyndigheten i kapittel 4, jf. artikkel 22 (Explanatory Report avsnitt 196).
18.4 Andre nordiske lands rett
18.4.1 Sammendrag
Samtlige nordiske land har ordninger hvor adopsjonssøkere som ønsker å adoptere et ukjent barn, må utredes og forhåndsgodkjennes av myndighetene før de kan søke om adopsjon i utlandet. I tillegg er det forvaltningen som både står for utredningen og godkjenningen av søkere til adopsjon fra utlandet i alle fire land. Både i Sverige og Finland spiller imidlertid domstolene en større rolle på adopsjonsfeltet, særlig ved klage.
I Danmark og Norge tar forvaltningen hånd om internasjonale adopsjoner, både i førsteinstans og i tilfelle klage. Slik sett har Norge et system med klarere likhetstrekk med Danmark enn med Sverige og Finland. Samtidig er avgjørelsesmyndigheten i Danmark lagt til flere ulike organer avhengig av om barnet er kjent eller ukjent, mens det i Norge er to instanser som avgjør både om det skal gis forhåndssamtykke og om det skal innvilges adopsjon (med unntak fra saker som ligger til Faglig utvalg). Dermed skiller også systemet i Danmark seg fra det norske.
Her følger en gjennomgang av dansk, svensk og finsk rett.
18.4.2 Dansk rett
Søknad om internasjonal adopsjon skal sendes til den regionen i statsforvaltningen adopsjonssøkerne tilhører. Statsforvaltningen er delt inn i ni avdelinger. For at vedtak om godkjennelse av internasjonal adopsjon skal kunne gis, må søkeren være godkjent etter den danske adopsjonsloven §§ 25a og 25b, jf. § 4a første ledd.
I hver avdeling i statsforvaltningen er det opprettet et adopsjonssamråd som gir vedtak om godkjennelse i internasjonal adopsjon (og nasjonal adopsjon av ukjent barn). Statsforvaltningen er sekretariat for samrådet og formulerer forslag til vedtak som fremlegges for samrådet i hver enkelt sak. Samrådets avgjørelse kan påklages til Adopsjonsnemnden (Adoptionsnævnet). Nærmere regler om saksbehandlingen i Adopsjonsnemnden følger av forskrift om forretningsordenen for Adopsjonsnemnden (BEK nr. 808 av 21. juni 2013). I følge forskriften § 5 er Ankestyrelsen også sekretariat for Adopsjonsnemnden. For en nærmere redgjørelse for statsforvaltningen og Ankestyrelsens familierettsavdeling, se kapittel 4.2.2.
Som den svenske sosialnemnden (se under) er også danske myndigheter involvert i tildelingsprosessen ved internasjonal adopsjon av ukjent barn. Prosedyren for behandling er nærmere regulert i forskrift om adopsjon (BEK nr. 807 av 21. juni 2013). Som i Norge, skal adopsjonsorganisasjonen i første rekke vurdere om barnet ligger innenfor søkernes forhåndssamtykke. I de tilfeller adopsjonsorganisasjonen mener at barnet «åbenbart» ligger innenfor forhåndssamtykket, og søkerne selv ønsker å fortsette adopsjonen, underretter adopsjonsorganisasjonen statsforvaltningen samtidig som opplysningene om barnet oversendes, jf. forskriften § 47. Dersom adopsjonsorganisasjonen vurderer at barnet som er tildelt ligger utenfor adopsjonssøkernes forhåndssamtykke, orienterer adopsjonsorganisasjonen søkerne om at de kan søke om å få sitt samtykke utvidet til å omfatte det konkrete barnet. Dersom søkerne ønsker slik utvidelse, orienterer adopsjonsorganisasjonene statsforvaltningen om dette, og sender opplysningene om barnet dertil. I slike saker er det adopsjonssamrådet som avgjør om forhåndssamtykket skal utvides til å omfatte det konkrete barnet, jf. forskriften § 48. Dersom adopsjonsorganisasjonen er i tvil om hvorvidt det forhold som gjelder det tildelte barnet faller utenfor eller innenfor søkernes forhåndssamtykke, forelegges saken adopsjonssamrådet. Det er da adopsjonssamrådet som orienterer søkerne om sin avgjørelse, formidler opplysningene om barnet videre til søkerne, og undersøker om søkerne ønsker å gå videre med adopsjonen, jf. forskriften § 50.
I tillegg har Adopsjonsnemnden til enhver tid oppnevnt et antall særlig sakkyndige barneleger som kan veilede adopsjonssøkerne i forbindelse med tildelinger, jf. forskrift om forretningsordenen for Adopsjonsnemnden § 2 nr. 3 bokstav b).
Nærmere om undersøkelse- og godkjenningsprosedyren
Adopsjonssøkere som skal adoptere barn internasjonalt (eller ukjent barn nasjonalt) må gjennom er undersøkelse- og godkjenningsprosedyre. Søknadsprosessen inndeles i tre faser, jf. forskrift om adopsjon § 31.
Det er først etter at søkerne har vært gjennom adopsjonsforberedende kurs (fase to) at de formelt skal ta stilling til om de vil søke internasjonal eller nasjonal adopsjon. Dersom statsforvaltningen mener det er nødvendig at adopsjonssøkerne gjennomgår en medisinsk, psykologisk eller annen spesialistundersøkelse, er det adopsjonssamrådet som tar avgjørelse om det, jf. forskrift om adopsjon § 32 tredje ledd.
I saker hvor søkerne utvilsomt oppfyller de generelle betingelsene i adopsjonsloven, har statsforvaltningen selv myndighet til å treffe avgjørelse om at søkerne kan fortsette til fase to. Når det foreligger tvil, eller statsforvaltningen mener vilkårene ikke er til stede, forelegges saken adopsjonssamrådet. Rådet gir så tillatelse til at søkerne kan fortsette til fase to, eller det gis avslag, jf. forskrift om adopsjon § 33.
Når adopsjonsforberedende kurs er fullført, må søkerne sende inn en erklæring om at de ønsker å gå videre i prosessen, og om de ønsker å søke om nasjonal eller internasjonal adopsjon. Dersom de ønsker å adoptere internasjonalt, må de legge frem en formidlingstillatelse fra en adopsjonsorganisasjon.
Etter en individuell vurdering fatter adopsjonssamrådet endelig vedtak i fase tre om godkjenning til adopsjon, jf. forskrift om adopsjon § 34.
18.4.3 Svensk rett
Ved adopsjon av barn bosatt i utlandet er det sosialnemnden (socialnämnden) i søkerens hjemkommune som vurderer hvorvidt de skal gis tillatelse til adopsjon, jf. den svenske sosialtjenesteloven kapittel 6 § 6. Sosialtjenesten i hjemkommunen utreder søkerne og skriver en utredningsrapport. Denne ligger til grunn for sosialnemndens beslutning.
Vedtak i sosialnemnden kan påklages til den allmenne forvaltningsdomstolen i Sverige (förvaltningsrätten), jf. den svenske sosialtjenesteloven kapittel 16 § 3.
Når adopsjonssøkerne har fått tildelt et bestemt barn av opprinnelseslandets myndigheter, tar søker først stilling til tildelingen. Dersom søker bestemmer seg for å gå videre med adopsjonen, melder søker i fra til sosialnemnden. Sosialnemnden skal «skyndsamt» og innen to uker vurdere om det skal gis samtykke til at adopsjonsprosedyren kan fortsette, jf. den svenske sosialtjenesteloven kapittel 6 § 14. I følge Handbok för socialtjänsten tilsvarer bestemmelsen Haagkonvensjonenes artikkel 17 bokstav c). Håndboken påpeker behovet for en vurdering om vilkårene for adopsjon er oppfylt både i opprinnelseslandet og mottakerlandet. Sosialnemnden gjør da «en bedömning av sökandens behörighet och lämplighet att adoptera det specifika barn som sökanden föreslagits bli adoptivförälder till.» På dette stadiet må det foreligge «starka och tydliga skäl» for at adopsjonen skal stoppes, jf. Adoption, Handbok för socialtjänsten, Socialstyrelsen (2008), s. 119.
18.4.4 Finsk rett
Saksbehandling og myndighet reguleres av den finske adopsjonsloven med tilhørende forskrift (Statsrådets förordning om adoption (3.5.2012/202)).
Dersom adopsjonssøkerne ønsker å adoptere et ukjent barn, må de motta rådgivning etter kapittel 4 i den finske adopsjonsloven. Rådgivning er obligatorisk og blir utført av hjemkommunens barnevern eller hos en adopsjonsorganisasjon som har fått tillatelse til å drive med rådgivning, jf. den finske adopsjonsloven § 21. Rådgivningen resulterer i en utredning hvor det mellom annet skal fremgå om rådgivningen har etterfulgt reglene i kapittel 4 i adopsjonsloven. Utredningens innhold er nærmere regulert i forskriften § 3.
Forhåndssamtykke, eller «tillstånd», bevilges av adopsjonsnemnden (adoptionsnämnden) etter søknad, jf. den finske adopsjonsloven § 44. Adopsjonsnemndens sammensetning og oppgaver er regulert i forskriften kapittel 3. Adopsjonsnemnden kan oppstille særskilte vilkår eller begrensninger i det konkrete forhåndssamtykke, jf. den finske adopsjonsloven § 45. Forhåndssamtykke bygger i stor grad på utredningen søkers hjemkommune utarbeider.
Adopsjonsnemnden avgjør om søkerne skal gis forhåndssamtykke både i saker som gjelder internasjonal adopsjon og i saker hvor barnet er bosatt i Finland. På den måten «säkras att enhetliga principer och samma kravnivå iakktas vid adoptioner inom landet och internationellt», jf. RP 47/2011 rd s. 25.
Adopsjonsnemndens avgjørelse kan påklages til en forvaltningsdomstol, jf. den finske adopsjonsloven § 50.
18.5 Adopsjonslovutvalgets vurderinger og forslag
18.5.1 Begrensninger i behandlingen her
Det følger av Adopsjonslovutvalgets mandat at utvalget skal «legge til grunn gjeldende organisering av adopsjonsfeltet, dvs. at de fem regionene i Barne-, ungdoms- og familieetaten (Bufetat) og Barne-, ungdoms- og familiedirektoratet (Bufdir) fortsatt skal være vedtaksinstanser». Adopsjonslovutvalget behandler følgelig ikke spørsmålet om nye vedtaksorganer, men ønsker å understreke at nåværende ordning fremstår som hensiktsmessig. Utvalget er i følge mandatet også bundet av de lovendringene i adopsjonsloven som Stortinget vedtok våren 2014.
Adopsjonslovutvalget behandler ikke Hove-utvalgets forslag om fasesystem. Hove-utvalgets forslag om å dele utredelses- og godkjenningsprosessen for forhåndssamtykke inn i tre faser etter modell fra Danmark, ble ikke fulgt opp i departementets høringsnotat (høringsnotat datert 26. oktober 2012 s. 14).
Adopsjonslovutvalget ser imidlertid gode grunner for å legge adopsjonsforberedende kurs – fase to i Hove-utvalgets forslag – til et fast sted i utredelses- og godkjenningsprosessen av adopsjonssøkere. Det skaper et ryddig system hvor deltakerne i stor grad befinner seg på samme sted i utredelsesprosessen når de deltar på kurset. Kursene kan da spisses mer inn mot den delen av prosessen adopsjonssøkerne befinner seg i, og innholdet i kurset vil egne seg bedre til forberedelse av søkerne. For mer om adopsjonsforberedende kurs, se kapittel 24.3.
I det følgende behandler Adopsjonslovutvalget forslag til endring av saksgang og ansvarsfordeling ved internasjonal adopsjon via adopsjonsorganisasjon.
18.5.2 Forslag til ny saksgang
I kapittel 17 om adopsjonsformidling og adopsjonsorganisasjoner legger Adopsjonslovutvalget frem flere forslag til endringer som får innvirkning på selve saksgangen i sak om internasjonal adopsjon. De blir kort gjort rede for her.
I kapittel 17 foreslår Adopsjonslovutvalget at søkere må ha forhåndssamtykke fra adopsjonsmyndighetene før de kan få formidlingsbekreftelse fra adopsjonsorganisasjonen de søker adopsjon gjennom. Forslaget er tuftet på et ønske om å flytte en del av utredningsansvaret fra adopsjonsorganisasjonene til adopsjonsmyndighetene. En sannsynlig konsekvens av endringen vil være at søkerne tidligere kommer i kontakt med Bufetat region. Bufetat region kommer dermed tyngre inn i informasjonsarbeidet mot søkerne. Videre foreslår Adopsjonslovutvalget at Bufdir overtar ansvaret for å utstede artikkel 17 c)-erklæring dersom tildelingen er i samsvar med søkernes forhåndssamtykke. Endelig foreslår Adopsjonslovutvalget at adopsjonsmyndighetene skal ha ansvar for at det blir utarbeidet oppfølgningsrapporter til opprinnelsesland som krever det.
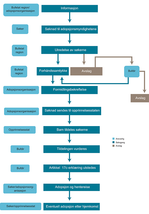
Adopsjonslovutvalget foreslår følgende saksgang og ansvarsfordeling for søknad om internasjonal adopsjon gjennom adopsjonsorganisasjon (se figur 18.1).

Figur 18.1
Adopsjonsprosessen innledes normalt med at søkerne tar kontakt med enten Bufetat region eller en adopsjonsorganisasjon for å skaffe seg informasjon om adopsjon. Bufetat region og adopsjonsorganisasjonen kan og skal bistå søkerne med informasjon på ulike områder. Det er derfor nødvendig at adopsjonsmyndighetene og -organisasjonene parallelt med å gi søkerne god og nødvendig informasjon, henviser søkerne til den andre.
Etter forslaget til ny ordning sender søkere søknad om forhåndssamtykke til den regionen i Bufetat de hører under som så setter i gang med utredningen. Dersom søkerne oppfyller vilkårene for forhåndssamtykke, se kapittel 14, utsteder Bufetat region et forhåndssamtykke til adopsjon. Deretter er det i hovedsak adopsjonsorganisasjonen som har ansvaret for søknaden på norsk side. Adopsjonsorganisasjonen utsteder en formidlingsbekreftelse, hvor organisasjonen tar på seg å formidle barn til søkerne. Adopsjonsorganisasjonen sender deretter søknaden, med de nødvendige vedlegg, til det aktuelle opprinnelseslandet, hvor søkerne står i kø for tildeling. Dersom søkerne tildeles et barn, sender adopsjonsorganisasjonene tildelingen, med alle opplysninger og dokumentasjon, til Bufdir. Dersom Bufdir godkjenner tildelingen, se punkt 18.5.4 i dette kapittelet, utsteder direktoratet en artikkel 17 c)-erklæring. Adopsjonsorganisasjonen og søkerne har deretter ansvar for å avklare tidspunkt for hentereise og adopsjon.
I tillegg til endringsforslagene i kapittel 17foreslår dermed Adopsjonslovutvalget tre endringer sammenlignet med gjeldende saksgang og ansvarsfordeling. For det første foreslår Adopsjonslovutvalget at alle søkere som får forhåndssamtykke til å adoptere barn fra utlandet, får forhåndssamtykke til å adoptere barn under 5 år og søskenpar under 5 år, det vil si det som i dag er et «utvidet forhåndssamtykke». For det andre foreslår Adopsjonslovutvalget at Bufdir får ansvaret for å vurdere hver enkelt tildeling som kommer fra utlandet. Dette forslaget henger sammen med Adopsjonslovutvalgets tredje forslag, nemlig endret vedtaksmyndighet i saker som gjelder barn med behov for spesiell støtte.
18.5.3 Forhåndssamtykkets godkjenningsrammer
Søkere kan i dag få to typer forhåndssamtykke til adopsjon av ukjent barn: «alminnelig forhåndssamtykke» som omfatter barn mellom 0 og 3 år, inkludert tvillinger, og «utvidet forhåndssamtykke» som omfatter barn mellom 0 til 5 år og søskenpar under 5 år. Søkerne kan ikke få forhåndssamtykke til å adoptere barn med behov for spesiell støtte, altså eldre barn, søskenflokker eller barn med fysiske og/eller psykiske utfordringer.
Hove-utvalget foreslo å innføre nye godkjenningsrammer, delt i tre (NOU 2009: 21 s. 228):
«Allmenn godkjenning 0–3 år» skulle omfatte barn opp til 3 år uten kjente fysiske eller psykiske forhold.
«Utvidet godkjenning 3–5 år og/eller andre mindre støttebehov» skulle omfatte adopsjon av barn fra fylte 3 år og opp til fylte 5 år, to søsken, barn med behov for noe spesiell støtte på grunn av mindre fysiske eller psykiske forhold, inkludert barn 0–5 år.
«Utvidet godkjenning 5 år+ og/eller andre større støttebehov» skulle omfatte barn fra fylte 5 år, tre eller flere søsken og barn med behov for spesiell støtte på grunn av større fysiske eller psykiske forhold.
Flere høringsinstanser var i utgangspunktet positive til nye godkjenningsrammer, men knyttet visse kommentarer til den praktiske gjennomføringen. Særlig etterlyste høringsinstansene fleksibilitet innenfor rammene.
Adopsjonsforum og Verdens barn påpekte at godkjenningsrammene ikke nødvendigvis samsvarte med opprinnelseslandenes godkjenningsrammer (høringsuttalelsen til Adopsjonsforum datert 19. mai 2010 s. 6 og høringsuttalelsen til Verdens Barn, udatert s. 8). Noen land har f.eks. aldersinndelingen 0–3 år og 3–6 år. Adopsjonsorganisasjonene mente at ordlyden i selve forhåndssamtykket fra adopsjonsmyndighetene derfor burde tilpasses situasjonen i det enkelte samarbeidsland. Videre mente Adopsjonsforum at de mest krevende sakene ikke kan avklares helt før tildeling (høringsuttalelsen til Adopsjonsforum datert 19. mai 2010 s. 6).
Også Bufdir støttet i utgangspunktet forslaget om innføring av nye godkjenningsrammer, men mente at det burde vurderes om vedtaksmyndigheten skal kunne begrense en godkjenning til å kun gjelde en spesifisert gruppe barn innenfor den enkelte godkjenningsramme (høringsuttalelsen til Bufdir datert 25. mai 2010 s.16).
Bufdir påpekte også at godkjenningsrammene ville innebære økt mulighet for adopsjon av barn med behov for spesiell støtte, og at i den «forbindelse bør det foretas en grundig vurdering av hvilke ressurser de ulike kommuner har og bør ha for å kunne ivareta både barna og deres nye familier på en god måte. Det bør etter vårt syn ikke åpnes for et økt antall adopsjoner av større barn/barn med støttebehov før en slik gjennomgang er foretatt og nødvendige tiltak er iverksatt og på plass. Dette gjelder selv om det i forbindelse med utredningen av søker også skal foretas en konkret vurdering av nærmiljøets muligheter for å yte adoptivbarnet og adoptivfamilien nødvendig støtte,» jf. høringsuttalelsen til Bufdir datert 25. mai 2010 s. 16.
Også Faglig utvalg mente at selv om det innføres en ordning med utvidet godkjenning, vil det fortsatt være behov for spesiell tildeling av det enkelte barnet (høringsuttalelsen til Faglig utvalg datert 20. mai 2010 s. 6):
«En utvidet godkjenning vil også være en generell godkjenning, selv om det settes større krav. Det er store forskjeller mht hva slags skader eller sykdommer barna har og hva de vil kreve av sine adoptivfamilier».
Ønskebarn mente at mange søkere vil bruke tid på å ta stilling til om de vil søke om mer enn en generell godkjenning på barn i kategorien 0–3 år, og at det for disse vil være for tidlig å ta endelig stilling til dette rett etter et adopsjonsforberedende kurs. Ønskebarn mente derfor at det vil være hensiktsmessig å beholde dagens generelle godkjenning, eksempelvis «godkjenning 0–3 år», jf. høringsuttalelsen til Ønskebarn datert 19. mai 2010 s. 4.
Forskjellen mellom dagens ordning og Hove-utvalgets forslag, er i første rekke at forslaget muliggjorde at adopsjonssøkerne på forhånd kunne få samtykke fra adopsjonsmyndighetene til å adoptere barn med behov for spesiell støtte. Det er flere fordeler med en slik ordning. Adopsjonssøkere som aktivt søker om å få tildelt barn med behov for spesiell støtte, vil antageligvis være mer motiverte og bedre forberedt på å ta imot barn med særlige støttebehov. Sett fra søkernes side vil en ordning med faste godkjenningsrammer gi en mer strukturert og forutsigbar prosess og gi et bedre grunnlag enn dagens ordning for å oppnå likebehandling. En ordning i tråd med Hove-utvalgets forslag kan muligens også føre til raskere tildelinger i utlandet fordi det på forhånd er avklart at norske myndigheter vurderer søkerne som egnet til å ta imot barn med behov for spesiell støtte. Det vil være positivt både for barna med behov for spesiell støtte og for søkerne.
Adopsjonslovutvalget har vurdert flere muligheter når det gjelder godkjenningsrammer innen forhåndssamtykke. Adopsjonslovutvalget ønsker å holde fast på noen prinsipielle utgangspunkter. Godkjenningsrammene må være hensiktsmessige slik at saksgangen i Norge korresponderer med saksgangen i opprinnelseslandene og saksgangen må være forståelig for søkerne. Samtidig må løsningen være praktisk gjennomførbar.
Adopsjonslovutvalget foreslår at godkjenningsrammen for forhåndssamtykke settes til barn fra 0 opp til 5 år (inkludert ett søskenpar under 5 år). Adopsjonslovutvalget har vurdert å fastholde de to godkjenningsrammene som blir benyttet i dag, men mener at én godkjenningsramme vil være det mest hensiktsmessige.
Etter dagens ordning er det kun søkere som ønsker det, og som er «særlig egnet», som får forhåndssamtykke til adopsjon av barn mellom 3 og 5 år og søskenpar som er under 5 år. En mulig innvending kan være at en høyere alminnelig aldersramme blir oppfattet som et signal om å heve terskelen for forhåndssamtykke. Adopsjonslovutvalget mener imidlertid at de egenskapene som adopsjonssøkerne må ha for å adoptere et barn mellom 0 og 3 år, ikke i vesentlig grad bør skille seg fra egenskapene som er nødvendige for adoptivforeldre som adopterer et barn mellom 3 og 5 år.
I tillegg må det endrede adopsjonsbildet få betydning. Andelen barn over 3 år som ble adoptert fra utlandet i 2013, lå på 51 % av det totale antallet adopsjon. Til sammenligning lå andelen på 15 % i 2006. Tabellen nedenfor inkluderer både adopsjoner gjennom og utenom adopsjonsorganisasjonene.
Tabell 18.1 Barn adoptert fra utlandet, etter alder
2006 | 2007 | 2008 | 2009 | 2010 | 2011 | 2012 | 2013 | |
|---|---|---|---|---|---|---|---|---|
Under 3 år | 372 | 316 | 244 | 239 | 232 | 183 | 111 | 75 |
3–4 år | 49 | 77 | 42 | 72 | 71 | 66 | 81 | 46 |
5–6 år | 16 | 16 | 8 | 21 | 22 | 33 | 26 | 22 |
7–11 år | 1 | 8 | 3 | 14 | 16 | 15 | 13 | 11 |
12–17 år | 0 | 0 | 1 | 0 | 2 | 0 | 0 | 0 |
18 år eller eldre | 0 | 0 | 0 | 0 | 0 | 0 | 0 | 0 |
Kilde: SSB
Når over halvparten av adopsjonene av barn fra utlandet i dag gjelder barn over 3 år, mener Adopsjonslovutvalget at saksgangen må tilpasses den faktiske situasjonen. En høyere aldersramme enn dagens ordning vil både sikre en effektiv saksbehandling og sikre gode foreldre til de barna som adopteres. Dersom søkerne ikke har et «utvidet forhåndssamtykke» etter dagens ordning, må de vurderes på nytt av norske myndigheter etter tildelingen ved adopsjon av eldre barn. Dette forsinker adopsjonsprosessen og er ikke til barnets beste.
Adopsjonslovutvalget har vurdert om adopsjonsmyndighetene skal ha et spillerom innen godkjenningsrammen på 0–5 år (inkludert ett søskenpar under 5 år), slik at søkere etter en konkret vurdering også kan få snevrere godkjenningsramme, f.eks. kun forhåndssamtykke til adopsjon av ett barn under 3 år, eller kun til adopsjon av barn mellom 0 og opptil 4 år. Adopsjonslovutvalget har kommet til at det ikke bør være mulig å begrense godkjenningsrammen på denne måten. Et slikt spillerom ville gitt større fleksibilitet enn gjeldende ordning, men Adopsjonslovutvalget mener en slik innsnevringsmulighet vil bli uoversiktlig og øke risikoen for forskjellsbehandling mellom regionene. Fleksibilitet innenfor godkjenningsrammen kunne vært hensiktsmessig dersom godkjenningsrammen var videre, men når den begrenser seg til 5 år og to søsken, vil det bli et for detaljert regelverk om en skal kunne skille mellom krav til søkerne innenfor rammen.
Adopsjonslovutvalget har vurdert om godkjenningsrammen bør utvides til å gjelde barn opp til 6 år. Adopsjonslovutvalget mener at godkjenningsrammen ikke bør utvides fordi barna normalt bør oppholde seg i Norge i minst ett år før han eller hun begynner på skole. Ved å sette grensen til opp til 5 år, sikrer en at barn minst har ett halvt år i Norge før de normalt starter på skolen.
Adopsjonslovutvalget har kommet frem til at det ikke bør være mulig å bli forhåndsgodkjent til å adoptere barn med behov for spesiell støtte. Adopsjonslovutvalget mener at det ikke vil være tilstrekkelig å gi et forhåndssamtykke som eneste vurdering av søkerne i slike saker. Hva slags utfordringer hvert enkelt barn har, varierer i så stor grad at norske myndigheter bør vurdere om de konkrete adopsjonssøkerne egner seg til å adoptere et barn med de konkrete utfordringene. Noen adopsjonssøkere vil kunne egne seg til adopsjon av et barn med noen bestemte utfordringer, mens de ikke vil egne seg til adopsjon av et annet barn med andre vansker. Siden utvalget mener at tildelinger som gjelder barn med behov for spesiell støtte uansett må gjennom en ny vurdering av norske myndigheter etter tildelingen, er det lite hensiktsmessig å gi forhåndssamtykke til adopsjon av barn med behov for spesiell støtte. Til det er denne gruppen barn for ulikeartet.
Som flere påpekte i høringsrunden til NOU 2009: 21 innebærer å adoptere et barn med behov for spesiell støtte for de fleste en modningsprosess. Det er dermed flere som ønsker å adoptere et barn med behov for spesiell støtte på tildelingstidspunktet enn det er på søknadstidspunktet. I tillegg ser en også i dag at personer uten ønske om å adoptere barn med behov for spesiell støtte, får barn med behov for spesiell støtte tildelt fra opprinnelseslandet. Adopsjonslovutvalget mener derfor både at det er ønskelig med en etterfølgende vurdering av tildelinger, og at en slik vurdering er nødvendig slik det internasjonale systemet fungerer i dag.
Et annet argument mot at søkere skal kunne få forhåndssamtykke til adopsjon av barn med spesiell støtte, er at det kan tenkes søkere som generelt og på forhånd ikke anses som egnet til å ta vare på et barn med behov for spesiell støtte, men som likevel er svært godt egnet til å ta vare på et konkret barn med behov for spesiell støtte. Et enkelt eksempel er dersom den ene søkeren er sterkt hørselshemmet, og det konkrete barnet også er det. Selv om søkerne på generelt grunnlag ikke er egnet til å adoptere barn med spesielle behov, kan de være meget godt egnet til å ivareta det konkrete barnet. Argumentet er underordnet, men illustrerer forskjellen på forhåndssamtykke til adopsjon før tildeling, og godkjenning av selve tildelingen.
18.5.4 Bufdir skal vurdere alle tildelinger
Hove-utvalget foreslo at adopsjonsmyndighetene selv burde vurdere, og gi sitt eventuelle samtykke til, opprinnelseslandets tildelinger. Hove-utvalget satt vurderingen i sammenheng med mottakerlandets ansvar for å utstede en artikkel 17c)-erklæring etter Haagkonvensjonen, se nærmere kapittel 17.4.3. Hove-utvalget viste også til dansk og svensk ordning.
Høringsinstansenes vurdering av forslaget om at adopsjonsmyndighetene selv burde vurdere tildelinger og eventuelt utstede artikkel 17 c)-erklæring, er gjennomgått i kapittel 17og Adopsjonslovutvalget nøyer seg derfor med å vise til gjennomgangen der.
Adopsjonslovutvalget er enig i Hove-utvalgets forslag om at adopsjonsmyndighetenes bør ha ansvar for å vurdere tildelinger. På den måten kan en skille klart mellom vurderingen av om søkerne skal få forhåndssamtykke til adopsjon, som et svar på deres søknad om adopsjon, og vurderingen av om den konkrete tildelingen skal godkjennes av norske myndigheter. Adopsjonslovutvalget mener at dette må anses som to ulike og uavhengige vurderinger. Mens forhåndsgodkjenningen er en mer abstrakt vurdering, gjelder tildelingen et konkret barn som adopsjonsmyndighetene har informasjon om og hvor de kan ta stilling til «matchingen» mellom søkernes egenskaper og barnets behov. I tillegg har norske myndigheter et faktisk grunnlag for å utstede artikkel 17c)-erklæring dersom de aktivt vurderer hver tildeling.
Adopsjonslovutvalget foreslår følgende saksgang ved vurdering av tildeling på grunnlag av forslag fra opprinnelseslandene (se figur 18.2).

Figur 18.2
Adopsjonslovutvalget foreslår at Bufdir vurderer tildelingene. Utvalget har vurdert om den regionen i Bufetat som har innvilget forhåndssamtykke bør vurdere tildelingen fordi den kjenner saken fra før. Adopsjonslovutvalget mener derimot at det er mest hensiktsmessig at oppgaven ligger på direktoratet. I saker som gjelder «barn som søker foreldre» kan det melde seg flere søkere, og søkerne kan da høre inn under forskjellige regioner. Det vil skape en uoversiktlig situasjon dersom søkere fra flere regioner melder seg som søkere på samme barn og alle regionene har vedtaksmyndighet overfor «sine» søkere. Videre er det også et spørsmål om saksbehandlingstid. Noen av tildelingene krever rask saksbehandling, og det er derfor avgjørende at tildelingene ikke blir liggende i saksbehandlingskø. Flere av regionene har få personer som arbeider med adopsjon, og en kunne da stått i fare for at en tildeling ikke ble vurdert tidsnok på grunn av ferieavvikling/sykdom eller lignende. Ved å legge ansvaret for å vurdere tildelinger til Bufdir, kan Bufdir både holde seg oppdatert på det internasjonale adopsjonsbildet, og opprettholde en utstrakt kontakt med adopsjonsorganisasjonene.
Når Bufdir vurderer tildelinger, er hovedsiktemålet å vurdere om saken gjelder et barn med behov for spesiell støtte, altså om barnet er fylt 5 år, om tildelingen gjelder søsken over 5 år, flere enn to søsken, eller om barnet/barna har fysiske eller psykiske utfordringer. Dersom tildelingen gjelder et barn som ikke har behov for spesiell støtte, godkjenner Bufdir tildelingen og utsteder en artikkel 17 c)-erklæring. Adopsjonslovutvalget mener at det skal mye til for at Bufdir kan nekte å godkjenne en tildeling som ikke gjelder et barn med behov for spesiell støtte. Det kan tenkes at forhold på søkers side har endret seg siden forhåndssamtykket ble gitt, men dersom de har endret seg såpass mye at adopsjonsmyndighetene ikke kan godkjenne tildelingen, vil det normalt være nødvendig å trekke tilbake forhåndssamtykke. En slik avgjørelse er et enkeltvedtak som kan påklages, se kapittel 20.
18.5.5 Tildeling av barn med behov for spesiell støtte – spesielle tildelinger
Dersom adopsjonsorganisasjonene mener at et barn som er tildelt norske søkere har behov for spesiell støtte, forelegger de saken for Faglig utvalg til godkjenning. Dersom Faglig utvalg godkjenner tildelingen, utsteder Bufetat region et forhåndssamtykke til adopsjon i tråd med Faglig utvalgs avgjørelse. Adopsjonslovutvalget mener at det er uklart ut fra dagens ordning om Faglig utvalg avgjør saker som gjelder barn med behov for spesiell støtte, eller om de kun kommer med en tilrådning til Bufetat region. Som en følge av dette, er det også uklart hvilken myndighet Bufetat region har i disse sakene.
Departementet foreslo i høringsnotat av 26. oktober 2012 at regionene i Bufetat skulle overta vurderingen av tildelinger som gjelder barn med behov for spesiell støtte. Det følger av Prop. 171 L (2012–2013) s.10 at fordi forslaget ikke krevde lovendring, men endring i Faglig utvalgs mandat, ville departementet følge forslaget opp «på annen måte». Adopsjonslovutvalget har fått opplyst av departementet at forslaget vil bli fulgt opp som et ledd i arbeidet med utarbeidelse av ny forskrift.
Som det fremgår av punkt 18.5.4 like over, foreslår Adopsjonslovutvalget at Bufdir overtar ansvaret for å vurdere alle tildelinger av barn fra utlandet. Dersom Bufdir mener at barnet har behov for spesiell støtte, foreslår utvalget at direktoratet selv skal gjøre en særlig vurdering av tildelingen. Adopsjonslovutvalget foreslår å lovfeste at Bufdir skal vurdere og eventuelt godkjenne tildelinger fra utlandet. Utvalget mener imidlertid at å vurdere tildelinger som gjelder barn med behov for spesiell støtte krever spesifikk fagkompetanse og relevant erfaring. Utvalget viser i denne sammenheng til den store variasjonen i saker som Faglig utvalg i dag behandler, samt Faglig utvalgs høringsuttalelse til NOU 2009: 21 datert 20. mai 2010. «Barn med behov for spesiell støtte» er barn med ulike utfordringer, sykdommer og traumatiske erfaringer av ulik art og alvorsgrad. Både symptomene, diagnosene og barnets framtidsutsikter med tanke på bedring og utvikling, kan variere stort. Adopsjonslovutvalget mener derfor at tildelinger av barn med behov for spesiell støtte må vurderes i samråd med kvalifiserte og erfarne fagfolk for å sikre at adopsjonssøkerne er søkere som er i stand til å gi det konkrete barnet den omsorg, støtte og oppfølging det trenger.
Adopsjonslovutvalget foreslår at Bufdir skal ha et rådgivende organ som regionene er pliktige til å forelegge saker om barn med behov for spesiell støtte for. Organets funksjon kan til en viss grad sammenlignes med Faglig utvalg i nåværende ordning, men med klar ansvarsfordeling mellom Bufdir og det rådgivende organet. Det rådgivende organet skal ikke ha vedtaks- eller avgjørelsesmyndighet, men gi positive og negative tilrådninger til Bufdir i saker som direktoratet mener omhandler barn med behov for spesiell støtte. Det er direktoratet som har avgjørelsesmyndighet. Adopsjonslovutvalget mener at et passende navn på organet er «Det rådgivende utvalget for adopsjonssaker» som dermed tydeliggjør organets funksjon.
Det bør normalt foreligge vektige grunner dersom Bufdir skal fravike tilrådningen fra det rådgivende utvalget. Det kan f.eks. ha fremkommet nye opplysninger av vesentlig betydning. Det rådgivende utvalget for adopsjonssaker bør bestå av minst tre personer med høy barnefaglig kompetanse og med adopsjonsfaglig bakgrunn. Adopsjonslovutvalget mener at utvalget kan være sammensatt på samme måte som Faglig utvalg er i dag. Departementet bør gi nærmere forskrift om behandlingsmåten i disse sakene og sammensetningen av utvalget.
Adopsjonslovutvalget mener at de nærmere kriteriene for når et barn skal regnes som å ha behov for spesiell støtte, ikke trenger å reguleres i lovutkastet. Adopsjonslovutvalget har ikke inntrykk av at vurderingen i dag byr på problemer, og foreslår at rammene for om barn skal regnes for å ha behov for spesiell støtte, utarbeides i retningslinjer, eventuelt forskrifter. Praksis i dag er at barnet blir vurdert i Faglig utvalg dersom det er tvil om det har behov for spesiell støtte. En slik praksis er etter utvalgets syn hensiktsmessig også i fortsettelsen.
Dersom en tildeling ikke blir godkjent av Bufdir, mener Adopsjonslovutvalget at dette er en avgjørelse som ikke bør kunne påklages. For en nærmere begrunnelse for dette standpunktet, se kapittel 20.3.2.
Etter Adopsjonslovutvalgets syn vil ikke utvalgets endringsforslag føre til store omveltninger på adopsjonsfeltet. Den største endringen er at ansvaret for vurdering av tildelinger flyttes fra adopsjonsorganisasjonene til Bufdir og at direktoratet får et tydelig ansvar for avgjørelsene i tildelinger av barn med spesielle behov.
Adopsjonslovutvalget ønsker å understreke at dersom forslaget om et rådgivende utvalg som bistår Bufdir ikke får gjennomslag, må Bufdir få tilført nødvendige ressurser til å knytte til seg fagpersoner som kan bistå direktoratet i sakene som gjelder barn med behov for spesiell støtte. Utvalget peker på at sakene som angår barn med behov for spesiell støtte er ulikeartede, og innebærer en rekke vurderinger som nødvendiggjør bred faglig kompetanse i direktoratet.
18.5.6 Internasjonal adopsjon utenom adopsjonsorganisasjon
Adopsjonslovutvalget foreslår ingen endringer ved adopsjonsmyndighetenes ansvarsområde eller saksgangen ved internasjonal adopsjon utenom adopsjonsorganisasjon. Sakene bør fortsatt behandles av en bestemt region i Bufetat, og med Bufdir som klageinstans. Adopsjonslovutvalget foreslår å lovfeste ansvaret. Ut over dette finner ikke Adopsjonslovutvalget at nærmere regler om ansvarsområde eller saksgang er nødvendig for disse adopsjonene. Det gjelder relativt få saker i året, og det er ønskelig at antallet fortsatt holdes lavt. Selve adgangen til internasjonal adopsjon utenom organisasjon, er behandlet i kapittel 16.
18.5.7 Forslag til hvilke regler som bør nedfelles i lov
På bakgrunn av det som er gjennomgått ovenfor, foreslår Adopsjonslovutvalget at Bufetat regions ansvar ved utstedelse av forhåndssamtykke og Bufdirs ansvar for vurdering av tildeling, lovfestes. Ansvarsområdet til Det rådgivende utvalg for adopsjonssaker, bør også lovfestes, og utvalget foreslår at sammensetning og behandlingsmåten i Det rådgivende utvalg i adopsjonssaker reguleres i forskrift.
Adopsjonslovutvalget foreslår i kapittel 14en bestemmelse som slår fast at personer som vil adoptere fra utlandet må ha forhåndssamtykke fra adopsjonsmyndighetene, se utkastet til § 18. Adopsjonslovutvalget foreslår at § 18 også regulerer rammene for forhåndssamtykke (0–5 år og ett søskenpar under 5 år).
Adopsjonslovutvalget foreslår ingen endringer når det gjelder kommunens ansvar for å bistå adopsjonsmyndighetene når de ber om det, både når det gjelder utredning i forbindelse med søknad om forhåndssamtykke, og bistand til å opplyse saker hvor adopsjonen skal fullføres etter at søkerne og barnet er kommet til Norge. Adopsjonslovutvalget har kommet til at kommunens ansvar for å bistå adopsjonsmyndighetene bør fremgå av samme bestemmelse som slår fast at Bufetat region har ansvar for utredning og vedtak ved søknad om forhåndssamtykke, se utkastet til § 19 annet ledd. Utvalget mener at det vil gi best sammenheng i regelverket dersom reglene som angår internasjonal adopsjon i størst mulig grad er samlet på ett sted.
19 Myndighetenes ansvarsområder og saksgangen ved nasjonal adopsjon
19.1 Innledning
Dette kapittelet tar opp saksgangen og ansvarsfordelingen ved nasjonal adopsjon, det vil si at en person som er bosatt i Norge adopterer en annen som er bosatt i Norge. For en nærmere redegjørelse av begrepet «bosatt», se kapittel 26 om interlegale spørsmål. Som nevnt i kapittel 18.2.1.7 krever enkelte opprinnelsesland at barnet må oppholde seg en stund i Norge sammen med sin kommende adoptivfamilie, en prøvetid, før myndighetene i opprinnelseslandet innvilger adopsjon. Selv om barnet da har tilhold i Norge på adopsjonstidspunktet, er barnet brakt til Norge i den hensikt å bli adoptert av adopsjonssøkerne. Slike adopsjoner regnes som internasjonale adopsjoner, og saksgangen følger derfor reglene for internasjonale adopsjoner.
Etter en gjennomgang av gjeldende rett og nordisk rett, redegjør Adopsjonslovutvalget for sine vurderinger og forslag på dette området. De internasjonale forpliktelsene retter seg ikke spesielt mot saksgangen i nasjonal adopsjon. Reglene og saksgangen må imidlertid være i samsvar med FNs barnekonvensjon og Europarådskonvensjonen, mens Haagkonvensjonen er begrenset til internasjonale adopsjoner. For en gjennomgang av relevante internasjonale forpliktelser på et mer generelt nivå, se kapittel 3.3 som gir en oversikt over internasjonale instrumenter på adopsjonsrettens område.
Flere steder i kapittelet blir det henvist til saksbehandlingsregler. Saksbehandlingsreglene blir ikke gått nærmere inn på her, men er behandlet i kapittel 20.
19.2 Gjeldende adopsjonsprosess og ansvarsfordeling
19.2.1 Det generelle utgangspunktet
Etter loven ligger det til departementet å treffe vedtak om adopsjonsbevilling, jf. adl. § 1. Allerede da loven ble vedtatt i 1986, var det nok ikke hensikten at departementet skulle treffe de enkelte vedtakene, fordi vedtaksmyndigheten helt siden 1935 hadde vært delegert til fylkesmennene. Fylkesmennene fortsatte å ha ansvaret for adopsjonssaker etter at adopsjonsloven trådte i kraft. Ved en delegasjonsbeslutning i 1999 ble myndigheten til å treffe adopsjonsvedtak i hovedsak tillagt Statens ungdoms- og adopsjonskontor (se Delegering av myndighet til Statens ungdoms- og adopsjonskontor etter adopsjonsloven 30. november 1999 nr. 1192). Delegasjonsbeslutningen ble kunngjort på samme måte som en forskrift, og den står fremdeles i Lovdatas base. Departementet var klageinstans for de fleste vedtak om adopsjon, i tillegg til at departementet også fattet en del vedtak selv.
Realiteten i dag er at myndigheten til å fatte adopsjonsvedtak ligger til Bufetat. Delegering av myndighet til Bufetat, både regionene og direktoratet, er ikke lovfestet eller kunngjort, men fremgår av brev fra Barne- og familiedepartementet datert 12. desember 2003. For søkere er hjemmesidene til Bufetat den viktigeste kilden til informasjon om saksgang og ansvarsfordeling i adopsjonsmyndighetene.
Norske myndigheter både utreder og avgjør søknader om nasjonal adopsjon. Den som søker å adoptere en person som er bosatt i Norge, sender søknad til den regionen i Bufetat han eller hun hører til, som utreder saken og avgjør søknaden, gjerne med bistand fra søkernes hjemkommune, jf. adl. 6 tredje ledd. Ved avslag på søknad om adopsjon, kan søkeren påklage vedtaket til Bufdir.
Den skisserte saksgangen gjelder ikke fullt ut for to typer nasjonale adopsjoner: adopsjon av spedbarn frigitt til nasjonal adopsjon og adopsjon av fosterbarn. Disse vies derfor særlig oppmerksomhet her. I tillegg er det noen adopsjonstyper hvor visse særlige forhold gjør seg gjeldende, uten at det gjør at de avviker fra den ordinære saksgangen ved nasjonal adopsjon. Disse diskuteres også særskilt.
Uansett omstendighetene som gjør at det er behov for adopsjon, gjelder de alminnelige vilkårene i adopsjonsloven ved alle nasjonale adopsjoner. Når adopsjonsmyndighetene utreder en søknad om nasjonal adopsjon, innledes derfor alle saker med at adopsjonsmyndighetene vurderer barnet. Dersom barnet er 7 år, eller yngre og i stand til å danne seg egne synspunkter, skal adopsjonsmyndighetene sørge for at barnet blir informert om adopsjonen og dens virkninger, og at barnet får anledning til å uttale seg, jf. adl. § 6 første ledd. Dersom barnet er fylt 12 år, er ett av vilkårene for adopsjon at barnet selv samtykker til adopsjonen, jf. adl. § 6 annet ledd. I tillegg må barnets foreldre samtykke til adopsjonen, jf. adl. § 7 første ledd. Foreldre uten del i foreldreansvaret skal få anledning til å uttale seg, jf. adl. § 7 tredje ledd. Veiledning og innhenting av nødvendige uttalelser og samtykker er en del av adopsjonsmyndighetenes utredningsarbeid. Ut over adl. § 6 tredje ledd som slår fast kommunens plikt til å bistå adopsjonsmyndighetene i å opplyse saken ved å informere og høre barnet, regulerer ikke adopsjonsloven hvordan adopsjonsmyndighetene skal innhente samtykker og uttalelser, eller hvordan de skal gjennomføre høringen av mindreårige barn. Temaet er behandlet i kapittel 6 om generelle vilkår for adopsjon og forhåndssamtykke.
19.2.2 Nasjonal adopsjon spedbarn frigitt til adopsjon
19.2.2.1 Innledning
Det forekommer noen få ganger i året at foreldre frigir sitt spedbarn til nasjonal adopsjon. Etter adl. § 7 annet ledd kan opprinnelige foreldre gi samtykke til adopsjon først to måneder etter fødselen. Reglene for saksgangen ved norsk samtykkeadopsjon følger av adl. § 16c med tilhørende forskrift 30. november 1999 nr. 1194 om formidling av innenlandsadopsjon der foreldrene samtykker til adopsjon. Faglig utvalg er oppnevnt til adopsjonsformidling av barn bosatt i Norge med hjemmel i adl. § 16c. Det er altså Faglig utvalg som tildeler foreldre til spedbarnet som er frigitt til nasjonal adopsjon.
Adopsjonsmyndighetene skal i følge forskriften § 6 legge vekt på departementets rundskriv Q-0972 ved avgjørelse av søknad om å bli registrert som adopsjonssøker til et norsk barn. Som det fremgår av utredningens kapittel 7 om vilkår for adopsjon av spedbarn frigitt til nasjonal adopsjon, er det langt på vei de samme vilkårene som gjelder ved adopsjon av spedbarn som er frigitt til nasjonal adopsjon som ved internasjonal adopsjon. Saksgangen frem til adopsjon er derimot ulik.
Saksbehandlingen ved nasjonal spedbarnsadopsjon kan deles i fire: behandling av søknad om å bli registrert som adopsjonssøker til et norsk barn, ivaretakelse av foreldre som ønsker å frigi barnet sitt til adopsjon, utvelgelse av foreldre til barnet, og innvilgelse av adopsjon.
19.2.2.2 Behandling av søknad om å bli registrert som adopsjonssøker
Det følger av forskriften § 5 første ledd at kommunen har ansvar for å utrede søkere ved søknad om nasjonal spedbarnsadopsjon. Ansvaret for utredningsprosessen er nå i endring. Hove-utvalget foreslo at Bufetat region selv skulle stå for utredningen av søkere. Forslaget ble fulgt opp i Prop. 171 L (2012–2013), og forskriften § 5 første ledd er endret med virkning fra 1. februar 2015, se forskrift 11. september 2014 nr. 1193. Når endringen trer i kraft, overtar Bufetat region ansvaret for å utrede søkere og gi tilrådning om adopsjon etter adl. § 16c kan anbefales eller ikke. Kommunen har ansvaret for utredningen i saker som kommer inn til kommunen før 1. februar 2015. Kommunen utreder ved hjelp av hjemmebesøk og møter. Utredningen resulterer i en sosialrapport hvor kommunen bl.a. gir sin tilrådning til om adopsjonssøkerne bør få adoptere eller ikke. Sosialrapporten danner et viktig grunnlag for utvelgelse av foreldre til barnet. Tilrådningen har derimot ingen bindende virkning og er ikke regnet som et enkeltvedtak. Søkere som er utredet, kan kreve å bli registrert som adopsjonssøkere uavhengig av om kommunens tilrådning er negativ eller positiv, jf. forskriften § 5 første ledd. Adopsjonslovutvalget er ikke kjent med hvilke rutiner og hvilken praksis Bufetat region vil følge når de overtar ansvaret for å behandle disse sakene.
Personer som søker om adopsjon av spedbarn som er frigitt til nasjonal adopsjon får ikke generell godkjenning på samme måte som søkere av internasjonal adopsjon. En ordning med forhåndssamtykke ble vurdert som unødvendig i lovens forarbeider (Ot.prp. nr. 63 (1997–98) s. 22, departementets kursivering):
«Forslaget forutsetter at det ikke er nødvendig med et forhåndssamtykke tilsvarende det som kreves ved utenlandsadopsjon. Til det er sakene for ulike; ved utenlandsadopsjon gis det samtykke til adopsjon av et for norske myndigheter ukjent barn, mens ved de norske samtykkeadopsjonene foretas det en konkret vurdering av søkerne opp mot et barn myndighetene har opplysninger om. En ordning med forhåndsgodkjenning av søkere til norske barn ville uansett være lite hensiktsmessig. Det synes unødvendig med et slikt system på et område der det er så få barn som adopteres årlig og der ytterst få søkere vil få tildelt et barn for adopsjon.»
Søknaden oversendes Faglig utvalgs sekretariat. Etter forskriften § 3 er sekretariatet administrativt underlagt Bufdir, og faglig underlagt Faglig utvalg. Det følger av § 4 at sekretariatet skal «utføre saksforberedelse og følge opp Faglig utvalgs beslutninger på utvalgets ansvarsområde vedrørende adopsjoner etter adopsjonsloven § 16c».
Departementet poengterer at sekretariatets oppgave er praktisk tilrettelegging av Faglig utvalgs arbeid. Det er imidlertid ikke sekretariatets oppgave å legge frem forslag til foreldre til det enkelte barn (rundskriv Q-1045 s. 22).
Alle søkere kan stå i registeret over søkere i ett år. Registeret følges opp av sekretariatet slik at søkerne etter endt år får beskjed per brev at deres søknad ikke lenger er aktuell. Formålet med ettårsfristen er å sikre sirkulasjon i køen av søkere og et oversiktlig system med tanke på å unngå at uaktuelle søkere står i registeret over tid (Hognestad og Steenberg (2000) s. 270). Tidligere registrerte søkere kan bare komme i registeret på nytt dersom de allerede har adoptert et barn etter adl. § 16c, jf. forskriften § 5 annet ledd. Departementet begrunner ordningen med at barnet da bør få mulighet til å få søsken, jf. Q-1045 s. 21.
Søkere kan stå i registeret over søkere for adopsjon av et norsk barn samtidig som de får sin søknad om forhåndssamtykke til adopsjon av barn fra utlandet behandlet. Søkerne blir fjernet fra registeret når forhåndssamtykket er innvilget og søknaden blir sendt til utenlandske myndigheter, jf. forskriften § 5 tredje ledd. Søkere som ønsker å søke både om nasjonal spedbarnsadopsjon og internasjonal adopsjon, løser det ofte praktisk med å registrere seg som søkere til nasjonal adopsjon etter at de er utredet for forhåndssamtykke. Når de så får forhåndssamtykke til internasjonal adopsjon, kan Bufetat region holde tilbake søknaden deres til utlandet til de har stått i det norske registeret over adopsjonssøkere i ett år.
Registrerte søkere plikter å melde fra til sekretariatet dersom det skjer eller de forventer endringer i familiens økonomiske, sosiale eller helsemessige situasjon som har eller kan ha betydning for søknaden, jf. forskriften § 5 fjerde ledd. Det samme gjelder dersom søkerne får avslag på søknad om forhåndssamtykke for adopsjon av barn fra utlandet.
19.2.2.3 Ivaretakelse av barnets biologiske foreldre
Personer som ønsker å frigi sitt spedbarn til nasjonal adopsjon, tar normalt kontakt med myndighetene i løpet av svangerskapet eller i forbindelse med fødselen. Det er Faglig utvalgs sekretariat som har ansvar for å gi informasjon om ordningen til personer som vurderer å bortadoptere sitt barn. Sekretariatet gir også informasjon om den hjelp og støtte foreldrene kan få dersom de velger å beholde barnet. Adopsjonslovutvalget har fått opplyst fra sekretariatet at de årlig mottar en rekke henvendelser fra personer i svangerskap som vurderer adopsjon, men som velger å beholde barnet etter å ha fått veiledning. I følge forskriften § 4 har sekretariatet ansvaret for å:
gi informasjon til barnets biologiske foreldre om hva en adopsjon innebærer,
tilrettelegge for at foreldrene som ønsker det får rådgivning i spørsmålet om adopsjon av barnet,
innhente og nedtegne opplysninger om biologiske foreldre,
innhente og nedtegne opplysninger om barnet,
opprette og vedlikeholde et register over adoptivsøkere som er utredet av kommunen med tanke på adopsjon.»
Det fremgår av departementets rundskriv at sekretariatet har et utvidet informasjonsansvar overfor opprinnelige foreldre, og for å ivareta de på en god måte. Sekretariatet må gi saklig og korrekt informasjon gjennom hele prosessen slik at foreldrene har «best mulige forutsetninger for å kunne gi et reelt samtykke eller uttalelse til adopsjonen», jf. rundskriv Q-1045 s. 22. Samtidig poengterer rundskrivet at sekretariatet ikke er et faglig rådgivningskontor for de opprinnelige foreldrene og at sekretariatet skal vise foreldre videre til rette faginstanser dersom de trenger veiledning.
Sekretariatet skal så tidlig som mulig klarlegge om opprinnelige foreldre har ønsker når det gjelder fremtidige adoptivforeldre. I de tilfeller mor er enslig, må sekretariatet få brakt på det rene om det er fastsatt hvem som er far til barnet etter reglene i barneloven. Er farskap fastsatt, skal sekretariatet også søke å komme i kontakt med far for å gi nødvendig informasjon om hva adopsjon innebærer og få hans uttalelse, eller eventuelt samtykke etter adl. § 7. Når det gjelder barnet, knytter sekretariatets oppgaver seg til å få tak i alle tilgjengelige opplysninger om barnet, slik at Faglig utvalg har et så godt grunnlag som mulig for sin beslutning om tildeling.
19.2.2.4 Utvelgelse av foreldre til barnet
Faglig utvalg har ansvaret for å foreta utvelgelse av foreldre til det enkelte barn. Dersom et spedbarn bosatt i Norge blir frigitt til adopsjon, tildeler Faglig utvalg foreldre til barnet ut fra det sentrale registeret over søkere. Faglig utvalg står fritt til å velge blant de som er registrert, og tildelingen beror ikke på et køsystem. Som nevnt er ikke søkerne gjennom en godkjenningsprosess på forhånd, men er utredet av hjemkommunen (snart Bufetat region). Faglig utvalg vurderer søkerne konkret opp mot det enkelte barn som er frigitt, og skal «så langt det er forenelig med hensynet til barnets beste» legge vekt på de opprinnelige foreldrenes ønske om adoptivforeldre til barnet, jf. forskriften § 6 første ledd.
Faglig utvalgs avgjørelse skal i følge dets mandat være enstemmig for å være gyldig. Forskriften § 8 bestemmer at søkerne ikke kan påklage Faglig utvalgs avgjørelser. Departementets rundskriv slår fast at tildeling i Faglig utvalg ikke er et enkeltvedtak, jf. rundskriv Q-1045 s. 7 og 23.
19.2.2.5 Innvilgelse av adopsjon
Faglig utvalg sender sin avgjørelse om tildeling til den regionen i Bufetat hvor adopsjonssøkerne hører til, og regionen utferdiger selve adopsjonsbevillingen. Departementet forutsetter i sine retningslinjer at regionen foretar en selvstendig vurdering av Faglig utvalgs beslutning, men påpeker også at det «vanskelig kan tenkes forhold som skulle tilsi at bevilling ikke bør gis» i tråd med Faglig utvalgs tildeling, «med mindre det er kommet til nye opplysninger av vesentlig betydning i saken», jf. rundskriv Q-1045 s. 24.
Departementet understreker at dersom det verserer sak om hvem som er far til barnet, skal Bufetat region ikke innvilge adopsjon før farskapssaken er endelig avsluttet. Det er viktig å informere adoptivforeldrene om at adopsjonssaken kan ta tid i påvente av farskapssaken (Q-1045 s. 24 og s. 22).
19.2.2.6 Særlig om midlertidig plassering av barnet
Opprinnelige foreldre med foreldreansvar kan først samtykke til adopsjonen to måneder etter fødselstidspunktet, jf. adl. § 7 annet ledd. Dersom adopsjonsprosessen settes i gang straks etter fødselen etter ønske fra de opprinnelige foreldrene, må adopsjonsmyndighetene vente i to måneder med å innhente samtykke og innvilge adopsjon. I tillegg mottar foreldrene kontinuerlig rådgivning og informasjon, og kan trekke sitt samtykke tilbake helt til adopsjonen er innvilget.
De fleste opprinnelige foreldre ønsker å gi fra seg omsorgen for barnet kort tid etter fødselen, og tomånedersfristen gjør at adopsjonsmyndighetene plasserer barnet midlertidig i påvente av adopsjon. Utover den lovfastsatte tomånedersfristen kan andre forhold gjøre at prosessen tar tid. Eksempel på forhold som kan forsinke adopsjonsprosessen, kan være at barnets medisinske tilstand er uavklart og at Faglig utvalg derfor har utilstrekkelig grunnlag til å ta stilling til hvilke søkere som har de beste forutsetningene til å ivareta det aktuelle barnet. Av samme grunn kan det være vanskelig for søkerne å gi et informert samtykke til adopsjon. Et annet eksempel kan være at barnets farskapssak ikke er avgjort.
I de tilfeller Faglig utvalg mener at barnet ikke kan plasseres direkte hos adopsjonssøkerne, følger det av forskriften § 7 at den statlig regionale barnevernmyndighet i den regionen barnet oppholder seg (altså Bufetat region) har ansvar for å finne frem til midlertidige tiltak for barnet. Bestemmelsen forutsetter at Faglig utvalg i slike tilfeller skal vurdere å plassere barnet direkte hos adopsjonssøkerne. Departementet kommenterer dette nærmere i sine retningslinjer (rundskriv Q-1045 s. 23):
«Dersom barnet anses friskt og det er rimelig grunn til å tro at foreldrene ikke vil ombestemme seg hva angår ønsket om å adoptere bort barnet, kan det være aktuelt å plassere barnet direkte fra sykehuset til søkerne. Dette stiller krav til at søkerne er innstilt på å ta i mot barnet på kort varsel og at det kan knytte seg en viss usikkerhet til hvorvidt adopsjon vil kunne gjennomføres.»
Barnet kan altså på nærmere gitte vilkår bli plassert midlertidig hos sine fremtidige adoptivforeldre før adopsjonsmyndighetene innvilger adopsjon. Tomånedersfristen i adl. § 7 annet ledd sammenholdt med forskriften § 7 tilsier at barnet uansett plasseres midlertidig en periode fra fødselen til adopsjon innvilges.
Uavhengig av om adopsjonsmyndighetene plasserer barnet i beredskapshjem eller hos sine fremtidige adoptivforeldre, vil barnet i denne perioden leve i en usikker juridisk situasjon hvor de opprinnelige foreldrene har foreldreskapet.
Adopsjonslovutvalgets sekretariat har vært i kontakt med Bufdir for å undersøke praksis ved midlertidig plassering. Bufdir opplyser at barn som er frigitt til adopsjon ved fødselen blir plassert i beredskapshjem frem til adopsjon er innvilget av regionen. Beredskapshjemmet kan ikke adoptere barnet. Ved uavklarte farskapssaker opplyser Bufdir at barna ikke blir plassert med tanke på adopsjon før farskapssaken er avgjort/avsluttet.
19.2.3 Adopsjon av fosterbarn
Dersom barneverntjenesten har overtatt omsorgen etter barnevernlovens regler, kan fosterforeldrene på et senere tidspunkt søke om å få adoptere fosterbarnet. En slik adopsjon kan følge to spor.
Det ene sporet går gjennom adopsjonsmyndighetene. I de fleste tilfeller hvor de opprinnelige foreldrene av ulike grunner er fratatt omsorgen for sitt barn, vil de ha foreldreansvaret i behold. Foreldrene har da kompetanse til å samtykke til adopsjon etter adl. § 7. Dersom de opprinnelige foreldrene samtykker til adopsjon, retter adopsjonssøkerne søknaden til Bufetat region som avgjør saken. I retningslinjene understreker departementet at Bufetat region i slike saker særlig må vurdere om det foreligger et informert og reelt samtykke fra de som har foreldreansvaret for barnet (rundskriv Q-1045 s. 24). Dersom det foreligger tvil om realiteten i samtykket, skal Bufetat region sende søknaden til kommunens barneverntjeneste, som må vurdere om de vil reise sak om fratakelse av foreldreansvaret og samtykke til adopsjon etter bvl. § 4-20 for fylkesnemnda for barnevern og sosiale saker.
Det andre sporet går gjennom fylkesnemnda for barnevern og sosiale saker. I tilfeller hvor de opprinnelige foreldrene nekter å samtykke til adopsjon, eller Bufetat region er i tvil om det er gitt et reelt samtykke, og barneverntjenesten likevel vurderer at vilkårene for adopsjon er oppfylt kan barneverntjenesten fremme sak for fylkesnemnda for barnevern og sosiale saker. I slike tilfeller forbereder barneverntjenesten saken for fylkesnemnda. Dersom fylkesnemnda fratar de opprinnelige foreldrene foreldreansvaret etter bvl. § 4-20, har ikke foreldrene lenger kompetanse til å gi samtykke til adopsjon etter adl. § 7 første ledd. Etter bvl. § 4-20 annet ledd kan fylkesnemnda gi samtykke til adopsjon i foreldrenes sted. Dersom fylkesnemnda fatter vedtak om adopsjon, skal kommunen oversende avgjørelsen og fosterforeldrenes adopsjonssøknad til Bufetat region. Det følger av adl. § 1 annet ledd at adopsjonsmyndighetene, her Bufetat region, ikke skal prøve om vilkårene for adopsjon er til stede i slike saker. Regionen skal kun kontrollere at vedtaket er endelig, eventuelt at dommen er rettskraftig dersom fylkesnemndas avgjørelse er brakt inn for domstolene for rettslig overprøving.
19.2.4 Stebarnsadopsjon av barn unnfanget ved assistert befruktning i utlandet
19.2.4.1 Innledning
Med «stebarnsadopsjon av barn unnfanget ved metoder for assistert befruktning i utlandet» mener Adopsjonslovutvalget adopsjon av barn som har en juridisk forelder i Norge og som er unnfanget ved metoder for assistert befruktning i utlandet som ikke er lovlig i Norge. I de fleste tilfeller hvor et barn er unnfanget i utlandet ved metoder for assistert befruktning som ikke er tillatt i Norge, vil bare en av barnets pretenderende foreldre kunne få fastsatt foreldreskapet sitt til barnet etter barnelovens regler (barnets biologiske far). Den juridiske forelderens samboer eller ektefelle kan da søke om å stebarnsadoptere barnet. Som det fremgår av kapittel 9 foreslår Adopsjonslovutvalget at slike adopsjoner ikke lenger skal hjemles i bestemmelsen om stebarnsadopsjon, men i en egen bestemmelse. Nedenfor følger en kort gjennomgang av gjeldende saksgang for disse sakene fordi den skiller seg noe ut fra den ordinære saksgangen ved nasjonale adopsjoner.
19.2.4.2 Barn skapt ved hjelp av anonym sæddonor
Etter bl. § 4a kan barn av to kvinnelige ektefeller eller samboere sikres to juridiske foreldre fra fødselen av. For at opprinnelig mors kvinnelige ektefelle eller samboer skal få status som medmor etter barneloven, må hun ha gitt samtykke til den assisterte befruktningen, befruktningen må ha skjedd på en godkjent helseinstitusjon, og sædgivers identitet må være kjent. Avhengig av om paret er gift eller samboere, kan mors kvinnelige partner få status som medmor etter bl. §§ 3 annet ledd eller 4 siste ledd. Adopsjon er dermed ikke nødvendig.
Dersom vilkårene i barneloven ikke er til stede, sæddonor er f.eks. ukjent, eller barnet ble til før lovendringen trådte i kraft 1. januar 2009, må foreldreskapet til mors kvinnelige partner fastsettes ved stebarnsadopsjon. Sæddonor er ukjent dersom paret har reist til et land hvor det er tillatt å bruke ukjent sæddonor og fått utført den assisterte befruktningen der. Selve saksgangen ved stebarnsadopsjon etter bruk av ukjent sæddonor tilsvarer i stor grad saksgang ved ordinær stebarnsadopsjon. Ved brev datert 12. mai 2006 endrer imidlertid departementet retningslinjene i Q-1045 vedrørende behandlingen av søknad om stebarnsadopsjon i partnerskap mellom to kvinner (Brev fra Barne-, likestillings- og inkluderingsdepartementet datert 19. mai 2006):
«Søknaden om stebarnsadopsjon med relevante vedlegg sendes av søker til den aktuelle region i Bufetat. Søknad om adopsjon kan allerede innsendes rett etter barnets fødsel. Når regionen mottar søknaden blir saken umiddelbart gått igjennom for å se om det mangler dokumenter i saken og om den for øvrig er tilstrekkelig opplyst. Regionen ber eventuelt på dette tidspunkt kommunen om bistand for å opplyse saken ytterligere og eventuelt søker om å innhente manglende dokumenter. I enkelte tilfeller vil søker allerede på søknadstidspunktet ha etablert kontakt med kommunen og selv ha innhentet opplysninger fra kommunen. Det skal imidlertid alltid foretas en konkret vurdering av om det er behov for ytterligere opplysninger i saken. Biologisk mors samtykke etter adopsjonsloven § 7 annet ledd må ettersendes dersom søknaden fremlegges før 2 måneder etter barnets fødsel. Søker og barnets biologiske mor må sørge for at avgjørelsen i farskapssaken etter barneloven oversendes regionen straks den foreligger. Når saken er tilstrekkelig opplyst tar regionen i Bufetat saken under realitetsbehandling og treffer sin avgjørelse.»
Som sitatet viser, skal adopsjonsmyndighetene behandle adopsjonssøknaden i samme system som ordinære stebarnsadopsjonssaker, men ut fra sammenhengen ser det ut til at adopsjonsmyndighetene skal prioritere disse sakene i sin saksbehandling. I følge departementet har barnet behov for to juridiske foreldre så tidlig som mulig i livet, og det er i barnets interesse at forholdet mellom foreldrene er avklart raskt etter fødselen.
19.2.4.3 Barn født av surrogatmor
Forbud mot eggdonasjon innebærer at surrogati ikke er tillatt i Norge, og en avtale om surrogati er ikke bindende. Det vil si at personer som har inngått en avtale om surrogati ikke kan få myndighetenes hjelp til å gjennomføre avtalen. Forbudet i Norge har ført til at noen reiser utenlands for å benytte seg av en surrogatmor. Surrogati kan benyttes av både enslige, og mannlige, kvinnelige og ulikkjønnede par. Dersom barnet er født av surrogatmor, er gjerne den mannlige partneren i ulikkjønnede par, eller den ene mannlige partneren i likekjønnede par, genetisk far til barnet. I slike tilfeller må den andre forelderen stebarnsadoptere barnet etter fødsel for å bli dets juridiske forelder. Dersom ulikekjønnede par benytter seg av surrogati, kan også mor være genetisk tilknyttet barnet. Hun må likevel adoptere barnet på grunn av regelen i bl. § 2 om at den kvinnen som føder barnet skal regnes som barnets mor.
Forholdene på søknadstidspunktet for adopsjon kan da minne mye om forholdene ved stebarnsadopsjon etter bruk av anonym sæddonor (se imidlertid kapittel 9.3.6for en gjennomgang av den midlertidige lovgivningen på området).
I brev til Bufdir datert 20. juni 2011 og brev til Bufetat, Skatteetaten og Arbeids- og velferdsetaten datert 9. oktober 2011, gir Barne-, likestilling- og inkluderingsdepartementet uttrykk for at lignende synspunkter som gjør seg gjeldende ved adopsjon etter bruk av sæddonasjon, også er aktuelle dersom barnet er født av surrogatmor. I førstnevnte brev skriver departementet:
«Ved søknad om stebarnsadopsjon av et barn født av surrogatmor, vil barnet som regel være lite, og det vil derfor ikke foreligge lang oppfostringstid når myndighetene skal vurdere adopsjonssøknaden. Myndighetene må på denne bakgrunn vurdere om fars ektefelle eller registrerte partner har et reelt ønske om å oppfostre barnet.
I disse sakene vil barnet ofte ha behov for trygge juridiske rammer, herunder juridisk tilknytning til begge sine omsorgspersoner i oppveksten. Departementet understreker imidlertid at det avgjørende uansett alltid vil være om adopsjonen samlet sett vil bli til barnets beste».
I sistnevnte brev gir departementet uttrykk for at det forutsettes fra departementets side at dersom alle de nødvendige opplysninger foreligger, herunder samtykker og uttalelser fra partene i saken, «vil søknaden om stebarnsadopsjon kunne behandles raskt», jf. brev datert 9. oktober 2011.
Også søknad om adopsjon av barn som er født av surrogatmor, skal etter gjeldende praksis altså prioriteres i saksbehandlingskøen.
19.2.5 Adopsjon av barn der foreldreansvaret er overtatt etter barneloven
Dersom ingen har foreldreansvaret for et barn etter et dødsfall, kan de som ønsker foreldreansvaret henvende seg til domstolen for å få det, jf. bl. §§ 38 og 63. De som får foreldreansvaret kan senere søke om å adoptere barnet gjennom ordinær saksgang i Bufetat region. Selv om søkerne i slike saker allerede har blitt vurdert av retten som egnet til å ha foreldreansvaret for barnet, skal Bufetat region prøve om de alminnelige vilkårene etter adopsjonsloven foreligger (rundskriv Q-1045 s. 25).
19.2.6 Adopsjon av personer som er fylt 18 år
Adopsjon av voksne personer kan f.eks. gjelde adopsjonssøkernes tidligere fosterbarn eller stebarn. Saksbehandlingen ved voksenadopsjoner er ikke regulert i lovgivningen. I praksis sender adopsjonssøkerne søknad om adopsjon til Bufetat region som avgjør saken etter de generelle vilkårene i adopsjonsloven. Departementet understreker i retningslinjene at også der hvor den som skal adopteres er fylt 18 år, skal opprinnelige foreldres syn på saken innhentes siden disse er parter i adopsjonssaken (rundskriv Q-1045 s. 25). Den som skal adopteres må samtykke etter adl. § 6.
19.3 Andre nordiske lands rett
19.3.1 Sammendrag
Det blir her gjort rede for dansk, svensk og finsk rett. Samtlige nordiske land skiller mellom adopsjon av kjent og ukjent barn. Både vilkår og saksgang ved nasjonal adopsjon av ukjent barn har flere likhetstrekk med internasjonal adopsjon. Både i Danmark, Sverige og Finland må søkere som skal adoptere et barn de ikke har forutgående tilknytning til, gjennom en mer omfattende utredningsprosess enn om barnet er kjent for dem. Det er forvaltningen som står for utredningen og godkjenningen av søkere til adopsjon i både Danmark, Sverige og Finland. I Sverige og Finland spiller imidlertid domstolene en større rolle ved nasjonal adopsjon. I Danmark og Norge avgjør forvaltningen alle adopsjonssaker både i førsteinstans og i tilfelle klage. Slik sett har Norge et system med klarere likhetstrekk med Danmark enn med Sverige og Finland. Samtidig er avgjørelsesmyndigheten i Danmark fordelt på flere ulike organer, mens det i Norge er to instanser som avgjør både om det skal innvilges adopsjon og forhåndssamtykke (med unntak for saker som ligger til Faglig utvalg).
19.3.2 Dansk rett
Nasjonal adopsjon av ukjent barn er i dansk rett regulert ved forskrift om adopsjon (BEK nr. 807 av 21. juni 2013) og forskrift om forretningsordenen for Adopsjonsnemnden (BEK nr. 808 av 21. juni 2013). Søkeren må være godkjent etter den danske adopsjonsloven §§ 25a og 25b, jf. § 4a.
Adopsjonssøkere som skal adoptere ukjent barn nasjonalt (eller internasjonalt) må gjennom en undersøkelse- og godkjenningsprosedyre. Søknadsprosessen inndeles i tre faser, jf. dansk forskrift om adopsjon § 31. Fasesystemet er gjennomgått i utredningen i kapittel 18.4.2.
I dansk rett deles imidlertid selve saksbehandlingen av adopsjon av ukjent barn i to, avhengig av om barnet skal adopteres anonymt eller om opprinnelige foreldrenes samtykke er gitt med henblikk på at barnet skal adopteres av bestemte søkere. Dersom barnet er frigitt til anonym, nasjonal adopsjon, skal Adopsjonsnemnden behandle saken, jf. dansk forskrift om adopsjon § 60 første punktum.
Dersom foreldrenes samtykke til adopsjon er gitt med henblikk på at barnet skal adopteres av en bestemt søker, behandles saken i statsforvaltningen. I hver avdeling i statsforvaltningen er det opprettet et adopsjonssamråd som gir vedtak om nasjonal adopsjon av ukjent barn. Statsforvaltningen er sekretariat for samrådet og formulerer forslag til vedtak og legger frem disse for samrådet i hver enkelt sak. Dersom adopsjonssamrådet godkjenner en søker til nasjonal adopsjon av et konkret barn, melder samrådet saken inn til Ankestyrelsens familierettsavdeling, jf. dansk forskrift om adopsjon § 62.
Også søknad om nasjonal adopsjon av kjent barn rettes til avdelingene i statsforvaltningen. Dette er saker som gjelder «adoption af ægtefælles barn eller adoptivbarn eller efter regler fastsat af social- og integrationsministeren i tilfælde, hvor der består nært slægtskab eller andet særligt tilknytningsforhold mellem adoptanten og adoptivbarnet eller dettes forældre». I saker som gjelder nasjonal adopsjon av kjent barn er det statsforvaltningen som utreder og fatter vedtak i saken, men adopsjonssøkerne må ikke bli godkjent på forhånd som ved adopsjon av ukjent barn, jf. den danske adopsjonsloven § 4a annet ledd. Statsforvaltningens vedtak kan påklages til Ankestyrelsens familierettsavdeling.
For en nærmere redgjørelse for statsforvaltningen og Ankestyrelsens familierettsavdeling, se kapittel 4.2.2.
19.3.3 Svensk rett
I Sverige fatter domstolen («tingsrätten» i første instans) avgjørelse om nasjonal adopsjon. Domstolen må først innhente opplysninger om adopsjonssøkerne og barnet hos sosialnemnden i deres kommune(r), jf. föräldrabalken kapittel 4 § 10.
Også i svensk rett skiller en mellom adopsjon av barn søkerne har en forutgående tilknytning til og ikke. Dersom adopsjonen gjelder et barn under 18 år som skal adopteres av «ett enskilt hem som inte tillhör någon av föräldrarna eller någon annan som har vårdnaden om honom eller henne» må adopsjonssøkeren ha tillatelse til adopsjon av sosialnemnden i hjemkommunen. Sosialnemnden må i denne sammenheng utrede adopsjonssøkerne og hjemmet, jf. den svenske sosialtjenesteloven kapittel 6 § 6.
Uavhengig av barnets tidligere tilknytning til adoptivforelderen, skal både barnets og adopsjonssøkerens hjemkommune gi et såkalt «yttrande» før domstolen tar avgjørelse om adopsjon. Domstolen vurderer om vilkårene for adopsjon i kapittel 4 i föräldrabalken er til stede.
19.3.4 Finsk rett
I finsk rett reguleres saksgangen og ansvarsfordelingen i adopsjonssaker av den finske adopsjonsloven med tilhørende forskrift om adopsjon (Statsrådets förordning om adoption (3.5.2012/202)).
Dersom adopsjonssøkerne ønsker å adoptere et ukjent barn, må de motta rådgivning etter kapittel 4 i den finske adopsjonsloven. Rådgivning er obligatorisk og blir utført av hjemkommunens barnevern eller hos en adopsjonsorganisasjon som har fått tillatelse til å drive med rådgivning, jf. finsk adopsjonslov § 21. Rådgivningen resulterer i en utredning hvor det mellom annet skal fremgå om rådgivningen er gjort etter reglene i kapittel 4 i den finske adopsjonsloven. Utredningens innhold er nærmere regulert i forskrift om adopsjon § 3.
Det er adopsjonsnemnden som bevilger forhåndssamtykke, eller «tillstånd», til adopsjon av ukjent barn, jf. finsk adopsjonslov § 44. Adopsjonsnemndens sammensetning og mer konkrete oppgaver reguleres i forskrift om adopsjon kapittel 3. Adopsjonsnemnden kan oppstille særskilte vilkår eller begrensninger i det konkrete forhåndssamtykke, jf. finsk adopsjonslov § 45. Forhåndssamtykke bygger i stor grad på utredningen som utarbeides i søkers hjemkommune.
Adopsjonsnemnden avgjør om søkerne skal gis forhåndssamtykke både i saker som gjelder internasjonal adopsjon og i saker hvor barnet er bosatt i Finland. På den måten «säkras att enhetliga principer och samma kravnivå iakktas vid adoptioner inom landet och internationellt», jf. RP 47/2011 rd s. 25.
Adopsjonssøkerne kan påklage adopsjonsnemndens avgjørelse til forvaltningsdomstolen etter den finske adopsjonslovens § 50.
Dersom adopsjonen derimot går ut på å rettslig fastsette den faktiske familiesituasjonen, er det domstolen som avgjør adopsjonsspørsmålet, jf. § 51. Adopsjonssøkerne må søke skriftlig til tingretten om å få adoptere det konkrete barnet, mens domstolen selv innhenter de utredninger som er nødvendig for å fastslå at de materielle vilkårene for adopsjon er til stede, jf. den finske adopsjonsloven §§ 52 og 53. Finsk rett krever ikke forhåndssamtykke til nasjonale adopsjoner som rettslig fastsetter den faktiske familiesituasjonen. Den finske adopsjonslovens forarbeider sier at forhåndssamtykke ikke «behöva sökas för familjeintern adoption. Tillstånd behövs inte heller om barnet annars på ett etablerat sätt har vårdats och uppfostrats av den blivande adoptivföräldern», jf. RP 47/2011 rd s. 25.
19.4 Adopsjonslovutvalgets vurderinger og forslag
19.4.1 Innledning
Adopsjonslovutvalget skal ifølge mandatet legge til grunn gjeldende organisering av adopsjonsfeltet, og foreslår følgelig ingen endringer vedrørende vedtakskompetansen til Bufetat region og Bufdir. Adopsjonslovutvalget mener for øvrig at dagens organisering og saksgangen ved nasjonal adopsjon, med Bufetat region som utrednings- og vedtaksinstans og Bufdir som klageinstans, fremstår som formålstjenlig. Adopsjonslovutvalget foreslår å lovfeste at Bufetat region behandler søknader om adopsjon.
Adopsjonslovutvalget foreslår noen endringer ved selve saksgangen og avgjørelseskompetansen i saker som gjelder fosterbarn og adopsjon av spedbarn som er frigitt til nasjonal adopsjon. Før endringsforslagene presenteres, gir Adopsjonslovutvalget en kort gjennomgang av andre endringsforslag i utvalgets utredning som vil ha innvirkning på utredningen av saker om nasjonal adopsjon.
19.4.2 Adopsjonslovutvalgets øvrige forslag med innvirkning på utredning av adopsjonssaken
I kapittel 6 om generelle vilkår for adopsjon og forhåndssamtykke, foreslår Adopsjonslovutvalget endringer som vil få innvirkning på utredningsprosessen før adopsjonsmyndighetene fatter vedtak om adopsjon ved nasjonal adopsjon. Adopsjonslovutvalget foreslår å lovfeste nye krav til samtykket både fra foreldre og barnet. I tillegg foreslår utvalget at barnet skal få en lovfestet rett på tilpasset veiledning og informasjon. Utover lovforslagene mener utvalget at adopsjonsmyndighetene bør vurdere å innføre nye rutiner for hvilket organ som skal hente inn uttalelse og samtykke fra barn som skal adopteres. Utvalget oppfordrer også departementet til å ta opp barnets deltakelse og samtykke i egen adopsjonssak i et rundskriv. For eksempel bør rundskrivet si noe om hva som er viktig å formidle til barnet, hvordan barnet skal gis informasjon og veiledning, i hvilke tilfeller det bør gjennomføres flere samtaler med barnet, hvilke krav som stilles til den som hører barnet, samt hvordan barnets synspunkt eller samtykke skal nedtegnes.
I kapittel 9 foreslår Adopsjonslovutvalget at adopsjon av barn unnfanget ved assistert befruktning i utlandet blir regulert i en egen bestemmelse i adopsjonsloven. Dersom Adopsjonslovutvalgets forslag blir fulgt opp, vil utredningen i disse sakene skille seg noe ut fra andre adopsjonssaker. Disse sakene krever til dels annen type faktagrunnlag enn andre saker om nasjonal adopsjon. Søkeren må dokumentere at han eller hun og ektefellen eller samboeren hadde et felles ønske om å oppfostre barnet sammen. Dersom barnet er født av surrogatmor, må søkeren fremlegge dokumentasjon på at både han eller hun, og barnets juridiske forelder, sammen inngikk kontrakten med surrogatmor, og opplysninger som gjør at surrogatmor kan identifiseres. På lik linje med andre barn som søkes adoptert, må det foreligge samtykke fra barnets mor (her surrogatmor), jf. nåværende adl. § 7 første ledd og utkastet til § 9. Dersom surrogatmor har sagt fra seg foreldreansvaret på forhånd, må det likevel innhentes samtykke om adopsjonen fra henne, jf. utkastet til § 7 femte ledd.
Selve saksgangen vil ikke skille seg fra gangen ved andre søknader om nasjonal adopsjon. Adopsjonslovutvalget mener f.eks. at søknader om adopsjon av barn som er unnfanget ved assistert befruktning i utlandet, ikke bør være gjenstand for forenklet eller raskere saksbehandling sammenlignet med andre former for nasjonal adopsjon. For at søknadene skal kunne bli behandlet etter vilkårene for adopsjon av barn som er unnfanget ved assistert befruktning, foreslår Adopsjonslovutvalget at søknaden må fremsettes innen 6 måneder etter at barnet er født.
19.4.3 Adopsjon av fosterbarn
Dagens system er som presentert foran to-sporet. Fosterbarn kan enten adopteres av sine fosterforeldre gjennom adopsjonsloven (vedtak av Bufetat region), eller gjennom barnevernloven (vedtak av fylkesnemnda med etterfølgende saksbehandling av Bufetat region). Adopsjon gjennom adopsjonsloven er betinget av at de opprinnelige foreldrene har foreldreansvaret og at disse samtykker til adopsjon. Dagens ordning har vært kritisert i juridisk teori (se Bendiksen (2009) s. 334–337). Hun fremhever særlig at grensen mellom «frivillighet og tvang [kan] bli uklar» (s. 335), særlig på grunn av barneverntjenestens dobbeltrolle i form av oppfølging og tilsyn med fosterhjemsplasseringen og som utreder av adopsjonssaken. Denne innvendingen vil få en annen karakter i saker som går for adopsjonsloven når utredningsansvaret ved adopsjon flyttes fra kommunene til Bufetat region, selv om kommunen fremdeles har et ansvar for å bistå ved utredningen. Bendiksen peker også på det paradoksale i at en sak om omsorgsovertakelse eller andre barnevernstiltak skal behandles i fylkesnemnda uavhengig av foreldrenes samtykke, men at det ikke er nødvendig dersom foreldrene samtykker til adopsjon som er det mest inngripende barnevernstiltaket. Hove-utvalget fremholdt at dagens ordning kunne problematiseres.
Adopsjonslovutvalget foreslår at flere av sakene som i dag følger adopsjonslovsporet skal penses inn på barnevernlovsporet. En adopsjon er et svært vidtrekkende tiltak, hvor det er viktig med grundig saksbehandling for å ivareta interessene til de involverte. Saksbehandlingen etter barnevernloven er gjennomgående grundigere enn etter adopsjonsloven. I tillegg har de opprinnelige foreldrene også bedre tilgang til rettshjelp ved denne behandlingsmåten siden de har krav på vederlagsfri advokatbistand (bvl. § 7-8, jf. rettshjelpsloven § 17). Samtidig er barnevernlovens saksbehandlingssystem fleksibelt. Dersom de opprinnelige foreldrene samtykker til adopsjonen, vil saken ofte ligge til rette for forenklet behandling ved at den avgjøres av nemndsleder alene (bvl. § 7-5 annet ledd) og uten forhandlingsmøte (bvl. 7-14 annet ledd bokstav a)). Begge disse forenklete behandlingsformene krever samtykke fra de opprinnelige foreldrene. En hovedbegrunnelse for å legge denne sakstypen til fylkesnemndsbehandling etter barnevernloven er å styrke rettssikkerheten til de involverte partene. Selv om endringen vil bli noe mer ressurskrevende, er denne begrenset, særlig på grunn av mulighetene for forenklet behandling. Endret saksbehandlingsform har også en side til tidsforløpet, men saksbehandlingstiden er neppe vesensforskjellig mellom adopsjonsmyndighetene og fylkesnemndene, i alle fall ikke for saker som avgjøres etter forenklet behandling.
Et annet argument for å la flere søknader om adopsjon av fosterbarn avgjøres av fylkesnemnda er sammenhengen med de andre tiltakstypene i barnevernloven. Vedtak om omsorgsovertakelse må avgjøres av fylkesnemnda, også hvor foreldrene samtykker til tiltaket (Lindboe (2012) s. 84). Siden adopsjon er et mer inngripende tiltak enn omsorgsovertakelse, gir det bedre sammenheng mellom reglene dersom adopsjon med foreldrenes samtykke behandles med de samme rettssikkerhetsgarantier som omsorgsovertakelse med foreldrenes samtykke.
En særlig utfordring er knyttet til avgrensningen av hvilke adopsjonssaker som skal følge barnevernlovens system, og hvilke som fortsatt skal avgjøres etter adopsjonsloven. Et illustrerende eksempel er barn som foreldrene selv har plassert utenfor hjemmet. Utgangspunktet er at private plasseringer faller utenfor barnevernloven, men barneverntjenesten kan på nærmere vilkår kreve å godkjenne plasseringsstedet, jf. bvl. § 4-7. Selv om barneverntjenesten her kan fatte vedtak, har foreldrene fremdeles en sentral rolle, og de kan når som helst avslutte plasseringen. Denne typen plasseringen skiller seg derfor klart fra omsorgsovertakelser. Et passende avgrensningskriterium kan derfor være at barneverntjenesten har overtatt omsorgen for barnet, enten etter hovedbestemmelsen bvl. § 4-12, eller etter andre bestemmelser som kobler seg opp mot § 4-12 (§ 4-8 annet og tredje ledd). Dagens praksis om å følge saksbehandlingsreglene i adopsjonsloven ved adopsjoner av barn som barneverntjenesten har overtatt omsorgen for hvor foreldrene samtykker beror på en tolking av regelverket og er ikke uttrykkelig lovregulert. Adopsjonslovutvalget foreslår at adopsjonsloven uttrykkelig regulerer hvilke typer saker som må behandles etter barnevernloven for å markere den endrete saksbehandlingsformen i forhold til dagens regelverk, jf. utkastet til § 11 annet ledd.
19.4.4 Adopsjon av spedbarn frigitt til nasjonal adopsjon
19.4.4.1 Innledning
Fremstillingen av adopsjon av spedbarn som er frigitt til nasjonal adopsjon, er todelt. Først redegjør Adopsjonslovutvalget for utvalgets vurdering av om adopsjonsmyndighetene fortsatt skal ha ansvaret for saker som gjelder nasjonal spedbarnsadopsjon, eller om ansvaret bør overføres til den kommunale barneverntjenesten på lik linje med adopsjoner av fosterbarn. Deretter presenterer Adopsjonslovutvalget de endringene som utvalget foreslår for saksgangen og ansvarsfordelingen ved adopsjon av spedbarn frigitt til nasjonal adopsjon.
19.4.4.2 Adopsjon av spedbarn frigitt til adopsjon skal behandles av adopsjonsmyndighetene
Adopsjonslovutvalget har vurdert om adopsjon av spedbarn som er frigitt til adopsjon i større grad bør behandles på samme måte som adopsjon av fosterbarn. I så fall ville den kommunale barneverntjenesten ha overtatt ansvaret for utredelse og valg av adoptivforeldre til spedbarna og selve vedtaket om adopsjon ville blitt fattet i fylkesnemnda for barnevern og sosiale saker.
Det er mange gode argumenter både for og mot å gi barneverntjenesten ansvar for adopsjon av spedbarn. Adopsjonslovutvalget er innforstått med at det svært lave antallet adopsjoner av denne typen (0 til 5 i året), tilsier at det er lite hensiktsmessig å opprettholde en særordning for disse sakene. Men denne typen utredning og utvelgelse av foreldre krever særlig kunnskap om og erfaring med adopsjon. Dersom en sprer avgjørelseskompetansen ut over landets samtlige kommuner, risikerer en at behandlende instans ikke har tilstrekkelig kunnskap om denne formen for adopsjon, i tillegg til at det vil bli vanskelig å sikre likebehandling av opprinnelige foreldre og adopsjonssøkere. Det lave antallet adopsjoner tilsier dermed at kompetansen bør holdes samlet i Bufetat.
Et annet argument som kan tale for å behandle adopsjon av spedbarn som er frigitt til adopsjon på samme måte som adopsjon av fosterbarn, er at de har visse fellestrekk. Grunnlaget for adopsjon av spedbarn som er frigitt til adopsjon, er at barnets opprinnelige foreldre mener at de ikke makter å ta seg av barnet. Også i saker som behandles etter barnevernloven er det tale om foreldre som ikke evner eller ikke ønsker å ivareta sine barn. Videre er det allerede en gråsone mellom disse to sakstypene. Dersom spedbarnets foreldre er i tvil om de skal frigi barnet for adopsjon, og det derfor går noe tid før det avgjøres om barnet skal adopteres, vil saken på et tidspunkt uansett måtte regnes for en «ordinær» fosterbarnsak og overføres til barneverntjenesten. På hvilket tidspunkt saken må overføres til barneverntjenesten er derimot ikke avklart. I slike tilfeller ville et sømløst system, hvor saker der spedbarn er frigitt til adopsjon behandles som barnevernssaker allerede fra starten av, kunne være en god løsning. Det ville hindret forskjellsbehandling mellom spedbarn som skal adopteres og ordinære fosterbarn, særlig i saker hvor saksbehandlingen trekker ut i tid.
Som det fremgår av kapittel 7 om vilkår for adopsjon av spedbarn frigitt til nasjonal adopsjon, foreslår Adopsjonslovutvalget at det er kun barn som er frigitt til nasjonal adopsjon i løpet av svangerskapet eller i forbindelse med fødselen, som skal rammes av bestemmelsen om adopsjon av spedbarn. Utvalget mener at forslaget om å sette som vilkår at barnet må være frigitt til adopsjon på et tidlig tidspunkt, i stor grad vil avhjelpe spørsmålet om å avgrense adopsjon av spedbarn som er frigitt til adopsjon, fra saker som gjelder fosterbarn.
I tillegg er det noen faktorer som gjør at de to formene for adopsjon ikke er like. Årsakene til at barn plasseres i fosterhjem er normalt andre enn de som gjør at foreldre frigir barnet sitt til nasjonal spedbarnsadopsjon. Bufdir opplyser at flertallet av foreldrene som frigir spedbarnet sitt til nasjonal adopsjon, har som sentral beveggrunn at adopsjon vil gi barnet bedre oppvekstforhold enn det de selv på nåværende tidspunkt kan gi. Typisk ser forelderen på sin lave eller høye alder, økonomi, sitt utdanningsforløp eller andre ytre forhold som et hinder for å gi barnet den omsorg eller de oppvekstforhold vedkommende mener er nødvendig. Det avgjørende for Adopsjonslovutvalgeter imidlertid at barneverntjenesten har et annet siktemål med sine tiltak enn det adopsjonsmyndighetene har i saker om nasjonal adopsjon av spedbarn som er frigitt fra fødselen av. I barnevernssaker er siktemålet å tilbakeføre barnet til sine foreldre. Ved nasjonal spedbarnsadopsjon er ikke tilbakeføring et mål, i alle fall ikke etter at tomånedersfristen i adl. § 7 annet ledd er utgått. Dette kan slå uheldig ut for spedbarna. Barna har mulighet til umiddelbart å få de stabile og gode omsorgsforhold som adopsjon gir. En ønsker ikke å lage en ordning som i praksis fører til at barna må vente lengre på stabile omsorgsforhold enn de ellers ville ha gjort.
Adopsjonsmyndighetenes kompetanse taler også for å beholde avgjørelseskompetansen hos adopsjonsmyndighetene. Riktignok har den kommunale barneverntjenesten bred erfaring både når det gjelder å veilede foreldre og med å finne passende foreldre til barn som trenger det. Men adopsjonsmyndighetene har særlig kunnskap om adopsjon. Adopsjonsmyndighetene har også god erfaring med å vurdere de spesielle vilkårene som gjelder ved adopsjon av spedbarn som er frigitt til nasjonal adopsjon, fordi de i stor grad er de samme som vilkårene for forhåndssamtykke til internasjonal adopsjon av ukjent barn.
I tillegg tilsier sammenhengen i regelverket at adopsjonsmyndighetene bør beholde avgjørelseskompetansen i disse sakene. Adopsjonslovutvalget går inn for at adopsjonsmyndighetene skal avgjøre saker som gjelder fosterbarn hvor foreldrene både samtykker til omsorgsovertakelse etter bvl. § 4-12 og senere til adopsjon, og adopsjon av spedbarn kan i stor grad sammenlignes med disse sakene. I tillegg er utredningsansvaret i saker om nasjonal spedbarnsadopsjon og internasjonal adopsjon nylig blitt løftet fra å være kommunens ansvar, til å bli Bufetat regions ansvar, jf. forskrift 30. november 1999 nr. 1194 § 5 første ledd og adl. § 16e annet ledd (ikrafttredelse 1. februar 2015). Det vil gi lite sammenheng i adopsjonslovgivningen dersom utredningsansvaret og avgjørelsesmyndigheten i saker om nasjonal spedbarnsadopsjon da flyttes til den kommunale barneverntjenesten.
Adopsjonslovutvalget mener dermed at adopsjonsmyndighetene fortsatt skal ha ansvaret for nasjonale spedbarnsadopsjoner.
19.4.4.3 Forslag til endringer ved nåværende ansvarsfordeling og saksgang
19.4.4.3.1 Innledning
Adopsjon av spedbarn som er frigitt til nasjonal adopsjon utgjør en liten andel av det totale antallet adopsjoner som blir gjennomført i Norge (antall tildelinger i årene 2009–2013 var 6, 3, 4, 1 og 4).3 Samtidig byr regulering av denne adopsjonstypen på flere strukturelle utfordringer. Hovedårsaken er at samtidig som det er svært få barn som blir frigitt til adopsjon, skal disse barna «matches» opp mot aktuelle søkere. Både hva som skal til for å komme i registeret over aktuelle søkere, og om søkerne samtidig kan stå i adopsjonskø i utlandet, er spørsmål om saksgangen som kan få strukturelle konsekvenser. Adopsjonslovutvalgets forslag søker å bedre prosessen i disse sakene.
Som et sentralt utgangspunkt ønsker Adopsjonslovutvalget å understreke viktigheten av at det faktisk foregår en «matching» av barnet opp mot de aktuelle adopsjonssøkerne. En ren «først-i-køen-ordning» vil være uheldig og underslå betydningen det har å sikre at barnet får de foreldrene som passer det best. Selv om samtlige søkere i registeret skulle være kompetente og gode omsorgspersoner, er det avgjørende å finne de foreldrene som passer det konkrete barnet, på barnets premisser. Hvor lenge adopsjonssøkerne har stått i kø, blir da uten betydning. Et system med «matching» er klart til barnets beste, og det gjelder uavhengig av om søkerne må gjennom en formell godkjenningsprosess før de blir registrert eller ikke. Adopsjonslovutvalget legger til at en slik «matching» også er vanlig fremgangsmåte i opprinnelseslandene ved internasjonal adopsjon.
19.4.4.3.2 Oppfølging av opprinnelig foreldre
En adopsjon av spedbarn som er frigitt til nasjonal adopsjon starter med at barnets mor og/eller far tar kontakt med myndighetene for å frigi barnet til adopsjon. Til nå har oppfølgingsansvaret lagt til sekretariatet til Faglig utvalg, i praksis altså til Bufdir. Bufdir anslår at de årlig får mellom 15 og 20 henvendelser fra personer som vurderer å frigi barnet sitt til adopsjon (høringsuttalelsen til Bufdir til NOU 2009: 21 datert 25. mai 2010 s. 6). På bare noen av disse blir det opprettet sak hos Bufdir. I årene 2009–2013 ble det opprettet mellom 6 og 15 saker om adopsjon av spedbarn frigitt til nasjonal adopsjon,4 og som nevnt innledningsvis gjennomføres det altså færre tildelinger. Differansen mellom antall henvendelser og gjennomførte tildelinger tilsier at veiledningen av barnets opprinnelige foreldre er viktig.
Hove-utvalget foreslo at Bufetat region burde utrede saker om nasjonal adopsjon av spedbarn og veilede og utrede barnets opprinnelige foreldre. Hove-utvalget viste imidlertid til at det begrensede antallet saker muligens tilsa at sak om adopsjon av spedbarn som er frigitt til nasjonal adopsjon bør behandles sentralt (NOU 2009: 21 s. 215–216).
Få høringsinstanser uttalte seg om forslaget. Bufdir støttet Hove-utvalget i at Bufetat region burde overta ansvaret for kontakt med mor og/eller far i slike saker, men mente at ansvaret ikke burde fordeles på alle de fem regionene. Bufdir mente at én region burde ha ansvaret for kontakten. Bufdir viste til det lave antallet henvendelser i året, og at hensynet til kompetanseutvikling og enhetlig praksis tilsa at ansvaret ikke burde stykkes opp, men holdes samlet (høringsuttalelsen til Bufdir datert 25. mai 2010 s. 6).
Også Faglig utvalg uttalte seg om forslaget. Faglig utvalg kunne «ikke se at det finnes gode argumenter for å regionalisere arbeidet med de norske samtykkeadopsjonene utenom utredningen av søkere, som naturlig nok utredes på lik linje med søkere til internasjonal adopsjon. Det dreier seg om få saker. Disse sakene krever i tillegg høg grad av konfidensialitet. Det dreier seg ofte om graviditeter som ønskes holdt skjult og det kan være vanskelige og traumatiske forhold som ligger bak en beslutning om å adoptere bort et barn. Mange har gitt uttrykk for at de har vært glade for at de kan forholde seg til en sentral instans. FU mener at respekt for foreldre som beslutter å adoptere bort barnet sitt, tilsier at arbeidet fortsetter å være sentralisert», jf. høringsuttalelsen til Faglig utvalg for adopsjonssaker datert 20. mai 2010 s. 6–7.
Adopsjonslovutvalget mener at det er viktig å gå varsomt frem i saker hvor foreldre ønsker å frigi sitt barn til adopsjon. Adopsjonsmyndighetene må sikre at foreldrene får korrekt og god informasjon om hjelpetjenester og selve prosessen, og at de ellers blir godt ivaretatt, særlig i perioden fra fødsel og frem til de gir samtykke til adopsjon. For å sikre interessene til barnet og de opprinnelige foreldrene, må adopsjonsmyndighetene ha gode rutiner og kompetente fagfolk. Kompetansebehovet sammenholdt med det lave antallet nasjonale adopsjoner av spedbarn i året, tilsier at den beste løsningen er at én region har ansvaret. Adopsjonslovutvalget foreslår derfor at én region i Bufetat får ansvaret for kontakt med foreldre som ønsker å frigi sitt spedbarn til adopsjon. Adopsjonslovutvalget foreslår at regionens ansvar fremgår av loven, og både hvilken region som skal ha ansvaret og selve innholdet i ansvaret reguleres i forskrift.
19.4.4.3.3 Utredelse- og godkjenning av adopsjonssøkere
I dag skjer utvelgelse av foreldre til barnet kun på bakgrunn av hjemkommunens (snart Bufetat region) sosialrapport og uten en forutgående godkjenning. I sosialrapporten gir hjemkommunen en negativ eller positiv tilrådning til adopsjon, men søkere kan kreve å bli registrert som aktuelle adoptivforeldre uavhengig av kommunens tilrådning. Det blir dermed opp til Faglig utvalg å vurdere hvilke registrerte søkere som oppfyller vilkår for adopsjon, er egnet som adoptivforeldre, og passer til det aktuelle barnet. Som nevnt i avsnittet om gjeldende rett, har Stortinget allerede vedtatt at Bufetat region skal overta utredningsansvaret for adopsjonssøkere.
Adopsjonslovutvalget har vurdert om utredningen bør resultere i et enkeltvedtak som avgjør om søkerne er aktuelle som adoptivforeldre for nasjonal spedbarnsadopsjon, eller om en bør beholde dagens ordning hvor alle søkere som er utredet kan kreve å bli registrert som søkere på adopsjon av spedbarn som er frigitt til nasjonal adopsjon. Hvis ordningen legges om, vil en søknad om nasjonal spedbarnsadopsjon være en søknad om forhåndssamtykke etter samme mønster som ved søknad om internasjonal adopsjon. Vedtaket vil enten innvilge eller avslå et forhåndssamtykke til nasjonal adopsjon av ukjent barn.
Adopsjonslovutvalget mener at det er betenkelig at søkere i dag blir satt i registeret over aktuelle søkere uten at det gjøres en godkjenningsprosess i Bufetat region eller Bufdir forut for en eventuell tildeling. Også Hove-utvalget utrykte bekymring angående gjeldende ordning (NOU 2009: 21 s. 216).
Adopsjonslovutvalget påpeker imidlertid at adopsjonsprosessen også må være praktisk gjennomførbar. Adopsjonslovutvalget mener at det er unødvendig med et system med vedtak om godkjenning på forhånd for adopsjonen all den tid det er så få søkere som får tildelt barn, og Bufetat region uansett også fatter vedtaket om adopsjon etter at adoptivforeldrene er valgt ut. Når Bufetat region nå overtar ansvaret for utredningen, vil regionene kunne tilpasse utredningen etter adopsjonstypen, de vil få bedre kjennskap til søkerne og vil kunne veilede dem i forbindelse med utredelsesprosessen. Utvalget foreslår derfor at utredningen av søkere til adopsjon av spedbarn frigitt til nasjonal adopsjon, ikke skal resultere i et enkeltvedtak, men i en rapport etter samme mønster som i tidligere ordning. Alle søkere som er utredet av sin region i Bufetat, kan så sende søknad og utredelsesrapport videre til tildelingsmyndigheten for nasjonale spedbarnsadopsjoner. Forslaget må ses i sammenheng med forslaget straks nedenfor om at Bufetat region overtar avgjørelsesmyndigheten i disse sakene.
19.4.4.3.4 Tildeling av barn
Tildelingsmyndighet
Adopsjonslovutvalget mener at tildelings- og vedtaksmyndighet ved adopsjon av spedbarn frigitt til nasjonal adopsjon bør ligge til en bestemt enhet i adopsjonsmyndighetene. Antallet adopsjoner av denne typen er lavt, og erfaring og kompetanse i avgjørelsesorganet er derfor viktig. Utvalget foreslår at den regionen i Bufetat som får ansvaret for å følge opp foreldre som ønsker å frigi sitt barn til adopsjon, også får ansvar for å administrere registeret over søkere, velge adoptivforeldre til barnet og fatte adopsjonsvedtak. Utvalget foreslår at regionens myndighet fremgår av loven, og at det reguleres i forskrift både hvilken av regionene som får myndigheten og hvilke rutiner som skal gjelde ved slike adopsjoner, herunder hvor lenge søkere kan stå i registeret osv. I den forbindelse mener Adopsjonslovutvalget at departementet bør se nærmere på hvor lenge søkere kan stå i registeret over søkere. Utvalget har fått opplyst av Bufdir at tallet på søkere i registeret aldri overstiger 30. For å sikre et tilstrekkelig antall søkere, oppfordrer utvalget departementet til å vurdere enten å utvide eller fjerne fristen for hvor lenge søkere kan stå i registeret.
I kapittel 18.5.5, foreslår Adopsjonslovutvalget at det opprettes et rådgivende utvalg for adopsjonssaker, som skal gi Bufetat region uttalelser ved internasjonal adopsjon av barn med behov for spesiell støtte. Det er naturlig at det rådgivende utvalget også gir råd til Bufetat region angående utvelgelse av foreldre til barn ved adopsjon av spedbarn som er frigitt til nasjonal adopsjon. Det rådgivende utvalget vil gjennom sitt arbeid med internasjonale adopsjoner ha bred erfaring med å «matche» barn og foreldre, kunnskap som er relevant ved utvelgelsen av foreldre til barn ved nasjonal spedbarnsadopsjon.
Parallelle søknader om nasjonal og internasjonal adopsjon
Etter Adopsjonslovutvalgets forslag vil det være mulig å bli utredet både for internasjonal adopsjon av ukjent barn og nasjonal spedbarnsadopsjon samtidig. Dersom det er søkt om begge deler, vil søkerne bli utredet for to formål, både for forhåndssamtykke til internasjonal adopsjon og for registeret til nasjonal spedbarnsadopsjon. Bortsett fra kravet om adopsjonsforberedende kurs, vil kravene til søkerne være de samme, se kapittel 7. Adopsjonslovutvalget mener at søkerne ikke trenger å utredes to ganger dersom de søker om begge typer adopsjoner.
Videre er Adopsjonslovutvalget enig med Hove-utvalget i at det ikke er ønskelig at adopsjonssøkerne både er registrert for tildeling av barn i Norge og står i kø for tildeling av barn i utlandet. Utvalget viser til Hove-utvalgets begrunnelse (NOU 2009: 21 s. 230–231):
«Registeret over søkere til norsk barn bør bestå av reelle søkere idet det nedlegges et betydelig arbeid med tildelingssakene. Utvalget mener at hensynet til organisasjonenes og opprinnelseslandenes arbeid i tildelingssaker tilsier at kun reelle søkere står i kø for tildeling av barn fra utlandet. Også hensynet til barna i opprinnelseslandene er tatt i betraktning. Avbrutte tildelingsprosser bidrar til at institusjonsopphold forlenges og barnets muligheter for å finne nye adoptivforeldre forringes».
Adopsjonslovutvalget har vurdert om det bør være opp til Bufetat region i hver enkelt sak å avgjøre om søkerne kan få stå i registeret over søkere til nasjonal spedbarnsadopsjon parallelt med at de står i kø i utlandet for internasjonal adopsjon. Ventetiden til adopsjon i utlandet kan være svært lang, og er økende. Avgjørelsen måtte i så fall avhenge av ventetiden i det landet søkerne ønsker å adoptere fra fordi det er store variasjoner mellom opprinnelseslandene. Adopsjonslovutvalget har kommet til at en slik ordning ville kunne føre til mange vanskelige vurderinger som ville økt risikoen for forskjellsbehandling. I tillegg kan forholdene i opprinnelseslandene være uforutsigbare, og raske endringer der kan få store utslag på ventetiden. Dette ville gjort det vanskelig for Bufetat region å sikre likebehandling.
Et alternativ til å velge enten å stå i registeret over søkere til nasjonal spedbarnsadopsjon eller i adopsjonskø i utlandet, er at søkerne kan be Bufetat region om ikke å sende deres forhåndssamtykke til internasjonal adopsjon før det har gått en viss tid (da de ikke lenger kan stå i registeret for tildeling i Norge). Så vidt Adopsjonslovutvalget vet, er dette allerede en mulighet som flere søkere benytter seg av.
Adopsjonslovutvalget foreslår dermed en slik saksgang ved søknad om adopsjon av spedbarn som er frigitt til nasjonal adopsjon (se figur 19.1):

Figur 19.1
Skjønnsmessig vurdering som resulterer i tildeling
Når et barn blir frigitt til nasjonal adopsjon, vil den regionen i Bufetat som får vedtaksmyndigheten, ha et register over personer som er utredet og som har søkt på nasjonal spedbarnsadopsjon. Dersom regionen finner det nødvendig for sakens opplysning, kan den innhente ytterligere informasjon/dokumentasjon enn det som fremgår av utredningsrapporten og søknaden. Når saken er tilstrekkelig opplyst etter fvl. § 17 første ledd, skal regionen legge saken frem for Det rådgivende utvalget for adopsjonssaker, som kommer med en tilrådning om hvem i registeret som bør tildeles barnet. Regionen tar tilrådningen med i betraktning når de avgjør hvem som skal få adoptere det konkrete barnet som er frigitt. Selv om det er regionen som har avgjørelsesmyndighet vil det skulle mye til for at regionen ikke vedtar adopsjon til de søkerne som Det rådgivende utvalget anbefaler. Hvilke momenter regionen og Det rådgivende utvalget for adopsjonssaker skal vektlegge når de avgjør hvilke søkere som skal få adoptere barnet, bør til dels reguleres i forskrift. Det bør bl.a. fremgå av forskriften at de opprinnelige foreldrenes ønsker kan tillegges vekt, dersom det anses å være til barnets beste. Likevel er denne vurderingen så avhengig av det konkrete barnet og de aktuelle søkerne, at det vanskelig kan sies mye generelt om hva som skal ligge i hensynet til barnets beste i disse sakene til forskjell fra andre saker.
Særlig om midlertidig plassering av barnet
Praksis i dag er at spedbarn som er frigitt til adopsjon ved fødselen blir plassert midlertidig i beredskapshjem. Når adopsjon er innvilget, flyttes barnet til adoptivforeldrene. Beredskapshjemmet kan ikke adoptere barnet. Adopsjonslovutvalget mener at barnet som hovedregel må plasseres hos sine tiltenkte adoptivforeldre og ikke i beredskapshjem. Unntak kan skje dersom barnets medisinske situasjon er uavklart slik at Bufetat region ikke får saken godt nok opplyst til å slå fast hvem av søkerne som passer til barnet. Et annet unntak kan være saker hvor de opprinnelige foreldrene er svært usikre på om de skal samtykke til adopsjon og ønsker utstrakt samvær i tenketiden. Et slikt samvær kan vanskelig gjennomføres siden adoptivforeldrene og de opprinnelige foreldrene skal holdes ukjente for hverandre, i tillegg til at adopsjonssøkerne kan ha vanskelig for å forholde seg til barnet når de kjenner til at mulighetene for adopsjon er svært usikre. Dersom forholdene ligger til rette for adopsjon, f.eks. fordi adopsjonsmyndighetene avventer utløpet av tomånedersfristen eller en avklaring i farskapssaken, mener utvalget at de tiltenkte adoptivforeldrene bør overta omsorgen for barnet. Utvalget har forståelse for at det vil være tungt for de tiltenkte adoptivforeldrene dersom adopsjonen likevel ikke gjennomføres. Men både risikoen for at adopsjonen ikke kommer i stand, og hvilken emosjonell konsekvens det vil ha, må vurderes ut fra barnets beste. Etter utvalgets syn bør barnet utsettes for færrest mulig flyttinger og minst mulig skifte i omsorgspersoner. Dersom barnet settes i beredskapshjem, vil spedbarnet i alle fall måtte flytte én gang. Dersom barnet plasseres direkte hos de tiltenkte adoptivforeldrene, kan utfallet bli flytting tilbake til de opprinnelige foreldrene, men sannsynligheten er liten. Fordelen ved direkte plassering hos de tiltenkte adoptivforeldrene er at barnet kan få ro og kan umiddelbart starte sin tilknytning til de som mest sannsynlig blir dets foreldre.
20 Spesielle saksbehandlingsregler for adopsjonssaker
20.1 Innledning
I dette kapittelet tar Adopsjonslovutvalget opp noen forvaltningsrettslige problemstillinger som melder seg ved behandlingen av adopsjonssøknader. Kapittelet er altså ikke en fullstendig gjennomgang av saksbehandlingsreglene, men en oversikt over saksbehandlingsregler som er spesielt relevante for adopsjonsfeltet. Adopsjonslovutvalget synliggjør på denne måten områder på adopsjonsfeltet hvor særregulering kan være aktuelt. Utvalget har noen forslag til endringer når det gjelder saksbehandlingsreglene ved søknad om adopsjon. Disse blir gjennomgått fortløpende under hvert emne eller problemstilling. Innsyn i anonyme adopsjonssaker er skilt ut i et eget, påfølgende kapittel, kapittel 21. I kapittel 18 og 19 presenterer utvalget flere endringsforslag av saksgangen ved ulike former for adopsjon. Utvalgets vurderinger og forslag i dette kapittelet er nært knyttet opp til endringsforslagene til saksgangen i kapittel 18 og 19.
Når det gjelder lovstruktur tar Adopsjonslovutvalget som utgangspunkt at lovutkastet til ny adopsjonslov i minst mulig grad bør inneholde bestemmelser som regulerer forhold som allerede er regulert i forvaltningsloven. Parallell regulering øker risikoen for å skape et uoversiktlig og utilgjengelig regelverk. Samtidig er det på enkelte punkt nødvendig med unntak eller presiseringen på adopsjonsfeltet i forhold til forvaltningslovens regulering.
20.2 Bakgrunn
Bestemmelsene i forvaltningsloven gjelder den virksomhet som drives av forvaltningsorganer, altså ethvert organ for stat eller kommune. Private rettssubjekter regnes som forvaltningsorganer i saker hvor de treffer enkeltvedtak eller utferdiger forskrift. Ved behandlingen av adopsjonssaker skal både kommunene, Bufetat region, Faglig utvalg for adopsjonssaker og Bufdir rette seg etter forvaltningslovens bestemmelser med mindre noe annet fremgår av adopsjonsloven selv. Adopsjonsorganisasjonene er private rettssubjekter og faller i utgangspunktet utenfor forvaltningslovens regulering, men regnes som forvaltningsorganer i den grad de fatter enkeltvedtak. I tillegg er adopsjonsorganisasjonenes aktiviteter begrenset av Bufdirs tilsyn og bestemmelsene i forskrift 30. november 1999 nr. 1195 om krav til organisasjon som formilder barn fra fremmed stat med sikte på adopsjon, se f.eks. § 5.
Ut over adl. § 11 som slår fast at fvl. § 18 første ledd ikke skal være til hinder for at partene i en adopsjonssak holdes ukjente for hverandre, inneholder ikke adopsjonsloven særreguleringer i forhold til forvaltningsloven. Ellers gjelder altså forvaltningslovens bestemmelser fullt ut ved saksbehandling av adopsjonssaker. Reglene i forvaltningsloven gjelder norske myndigheters behandling både ved nasjonal og internasjonal adopsjon.
20.3 Enkeltvedtak
20.3.1 Gjeldende rett
Enkeltvedtak er i fvl. § 2 første ledd bokstav b), jf. bokstav a), definert som «en avgjørelse som treffes under utøving av offentlig myndighet» og som er «bestemmende for rettigheter og plikter» til en eller flere bestemte personer. Hvorvidt en avgjørelse er et enkeltvedtak eller ikke, avgjør hvilke andre regler i forvaltningsloven som regulerer saksbehandlingen. Dersom en avgjørelse regnes som et enkeltvedtak, følger det av fvl. § 3 at både de alminnelige bestemmelsene i forvaltningsloven kapittel II og III og bestemmelsene i kapittel IV-VI kommer til anvendelse.
Adopsjonsmyndighetenes avgjørelse om å innvilge eller avslå søknad om adopsjon og forhåndssamtykke er enkeltvedtak etter fvl. § 2 første ledd bokstav a) og b). Ved internasjonal adopsjon har søkernes hjemkommuner tidligere hatt ansvaret for å utrede søkerne, og utredningen resulterte i en positiv eller negativ tilrådning om adopsjon. Tilrådningen var i følge departementet ikke et enkeltvedtak, fordi den ikke var en avgjørelse, men en anbefaling fra kommunen til adopsjonsmyndighetene (rundskriv Q-1045 s. 7).
Hvorvidt bestemte avgjørelser som blir gjort i adopsjonsprosessen er enkeltvedtak eller ikke, har vært mer omdiskutert ved avgjørelsene til Faglig utvalg for adopsjonssaker. Etter gjeldende ordning godkjenner Faglig utvalg tildelinger av adoptivbarn fra utlandet som faller utenfor adopsjonssøkernes forhåndssamtykke,5 og tildeler foreldre til spedbarn som er frigitt til nasjonal adopsjon. Departementets syn er at disse to typene avgjørelser ikke er enkeltvedtak etter forvaltningslovens bestemmelser (rundskriv Q-1045 s. 7 og 32). Departementet synes å begrunne standpunktet om at Faglig utvalgs avgjørelser ved nasjonale spedbarnsadopsjoner ikke er enkeltvedtak, ut fra behovet for en avgrensing av søkernes klageadgang (rundskriv Q-1045 s. 7):
«Tildelingen er basert på hva som antas å være det enkelte barnets beste, der eventuelle ønsker fra biologiske foreldre kan bli tillagt vekt. Utvalgets primæroppgave er derfor å sikre barnet et varig og godt hjem. Dette innebærer at søkere som ikke når opp i vurderingen i forhold til et konkret barn, ikke vil kunne påklage tildelingen.»
I tillegg fastsetter § 8 i forskrift 30. november 1999 nr. 1194 om innenlandsadopsjon at søkere ikke kan påklage Faglig utvalgs avgjørelser ved tildeling av foreldre til barn ved nasjonal spedbarnsadopsjon. Konkurrerende søkere som står i registeret hos sekretariatet har altså ikke klageadgang, se mer om saksgangen i kapittel 19.
20.3.2 Adopsjonslovutvalgets vurderinger og forslag
20.3.2.1 Innledning
Det er ikke tvilsomt at adopsjonsmyndighetenes avgjørelse av søknad om adopsjon og forhåndssamtykke er enkeltvedtak som kan påklages etter fvl. § 28. I en adopsjonsprosess tar adopsjonsmyndighetene også en rekke andre avgjørelser. I det følgende gir Adopsjonslovutvalget sine vurderinger av hvorvidt andre avgjørelser i utvalgets forslag til saksgang slik de er presentert i kapittel 18 og 19, skal regnes som enkeltvedtak eller ikke.
20.3.2.2 Utredning av adopsjonssøkere – prosessledende avgjørelser
Forvaltningslovens forarbeider skiller mellom enkeltvedtak og prosessledende avgjørelser. I Ot.prp. nr. 38 (1964–65) omtaler departementet «realitetsavgjørelser» som avslutter saken som enkeltvedtak, mens «prosessledende» beslutninger faller utenfor. Departementet viser til Forvaltningskomiteens innstilling side 272 hvor komiteen nevner eksempler på avgjørelser som ikke regnes som enkeltvedtak. Dette kan være avgjørelser som fastsetter en frist, beslutning om å innhente opplysninger, foreta gransking osv.
Et konkret eksempel fra adopsjonssaker, er utredning av personer som søker om forhåndssamtykke til internasjonal adopsjon. Som en del av saksbehandlingen vil adopsjonsmyndighetene kunne finne det nødvendig at en spesialist undersøker søkernes fysiske eller psykiske helse. Hove-utvalget mente at dersom adopsjonsmyndighetene i forbindelse med utredelsen vurderer det som nødvendig med en spesialistundersøkelse av søkers fysiske eller psykiske helse, burde det være adgang til å fatte «vedtak» om dette (NOU 2009: 21 s. 222 som forutsatte at parten skulle varsles og gis adgang til å uttale seg).
I høringsrunden uttalte Bufdir seg om hvorvidt en avgjørelse om igangsetting av en slik utredelse bør regnes som et vedtak (høringsuttalelsen til Bufdir datert 25. mai 2010 s. 12).
«Etter vår vurdering vil avgjørelsen være en prosessledende avgjørelse som ikke kan påklages, jf. forvaltningsloven § 28. Vi kan heller ikke se at det er grunn til å gi søker klagerett på slik avgjørelse om undersøkelse. Dersom søker ikke ønsker å gjennomføre en slik undersøkelse, må vedtaksmyndigheten ta stilling til søknaden slik den ligger. Resultatet vil da forutsetningsvis måtte bli at søknaden ikke kan innvilges fordi det ikke vil være mulig å foreta en forsvarlig vurdering av om søker oppfyller kravene til god helse. Avslaget/avvisningen vil imidlertid være et enkeltvedtak som vil kunne påklages. Søker kan også søke på nytt på et senere tidspunkt.»
Adopsjonslovutvalget er enig med Bufdir. Som sagt bygger forvaltningslovens forarbeider på et skille mellom realitetsvedtak og prosessledende avgjørelser. Også Høyesterett har holdt fast på dette skillet. Rt. 2011 s. 1433 gjaldt spørsmålet om en pasient hadde rett til å klage over et pålegg rettet til hans lege om utlevering av hans pasientjournal i forbindelse med kontroll av legens virksomhet. Høyesterett åpnet for at prosessledende avgjørelser kan regnes som enkeltvedtak dersom hensynet til pasienten tilsier det. I den konkrete saken inngikk imidlertid utleveringspålegget som et ledd i en undersøkelsessak mot legen, og kunne ikke regnes som et enkeltvedtak overfor pasienten. Avgjørelsen kunne derfor ikke påklages av pasienten.
Søkerne i en adopsjonssak kan unngå en undersøkelse ved å nekte å samtykke til undersøkelse, i motsetning til pasienten i Rt. 2011 s. 1433 som ikke kunne hindre at myndighetene fikk tilgang til hans helseopplysninger. Dersom søker nekter, kan det imidlertid få konsekvenser for utfallet av hans eller hennes søknad. Denne konsekvensen er likevel ikke så vidtrekkende at avgjørelsen kan anses som et enkeltvedtak.
20.3.2.3 Avgjørelser ved søknad om internasjonal adopsjon
I kapittel 18 om myndighetenes ansvarsområder og saksgangen ved internasjonal adopsjon, foreslår Adopsjonslovutvalget at Bufdir skal vurdere hver enkelt tildeling av barn fra utlandet. Ved vurderingen av tildelinger, skal Bufdir ta to ulike avgjørelser, avhengig av saksforholdet. Først avgjør Bufdir om tildelingen gjelder et barn med behov for spesiell støtte. Deretter avgjør Bufdir om tildelingen skal godkjennes eller ikke.
Dersom Bufdir mener at barnet som er tildelt ikke er et barn med behov for spesiell støtte, godkjenner Bufdir tildelingen og utsteder en erklæring i tråd med Haagkonvensjonen artikkel 17 bokstav c) til opprinnelseslandet. Adopsjonen kan dermed gjennomføres. Selv om tildelinger som ikke gjelder et barn med behov for spesiell støtte normalt skal bli godkjent, ligger det også her en vurdering og avgjørelse i bunn.
Utfallet i saken er ikke like selvsagt dersom Bufdir mener at barnet som er tildelt har behov for spesiell støtte. Direktoratet må da forelegge saken for Det rådgivende utvalget for adopsjonssaker. Dersom direktoratet mener at tildelingen som er gjort i barnets opprinnelsesland ikke er til barnets beste, godkjenner ikke direktoratet tildelingen. Søkernes søknad blir da tilbakeført til køen i opprinnelseslandet. Spørsmålet er om disse to avgjørelsene, vurdering av om barnet har behov for spesiell støtte og om tildelingen skal godkjennes, er enkeltvedtak etter fvl. § 2 første ledd bokstav b), jf. bokstav a).
Avgjørelsen om barnet som er tildelt har behov for spesiell støtte er etter Adopsjonslovutvalgets syn en prosessledende avgjørelse. Avgjørelsen gjelder sakens gang og den avslutter ikke saken. Adopsjonslovutvalget mener dermed at avgjørelsen ikke er et enkeltvedtak og at den ikke kan påklages.
Når Bufdir vurderer en tildeling, vil utfallet enten være at direktoratet godkjenner tildelingen (og utsteder erklæring i tråd med Haagkonvensjonens artikkel 17 bokstav c)) eller ikke godkjenner den (og sender søkernes søknad tilbake til opprinnelseslandet).
I nåværende ordning er det Faglig utvalg som vurderer om en tildeling skal godkjennes eller ikke. Hove-utvalget mente at Faglig utvalgs avgjørelser er enkeltvedtak etter forvaltningsloven, «idet det er Faglig utvalg som alene har myndighet til å godta forslag om tildeling av barn med behov for spesiell støtte. Adopsjon av barn med behov for spesiell støtte kan således kun gjennomføres der Faglig utvalg har behandlet saken og akseptert tildeling.» Hove-utvalget mente at forvaltningslovens regler førte til klageadgang på Faglig utvalgs avgjørelser og at et eventuelt unntak fra klageadgangen måtte hjemles i, eller i medhold av, lov. Så lenge et slikt unntak ikke finnes, mente Hove-utvalget at standpunktet om at vedtakene ikke kan påklages, måtte være feil, jf. NOU 2009: 21 s. 214.
Adopsjonslovutvalget har et annet syn på vurdering av tildelinger. Spørsmålet er om avgjørelsen om å godkjenne eller ikke å godkjenne en tildeling er «bestemmende» for søkernes rettigheter eller plikter, jf. fvl. § 2 første ledd bokstav b), jf. bokstav a). Den direkte konsekvensen av at en tildeling ikke blir godkjent, er at søkerne må fortsette å stå i tildelingskø i opprinnelseslandet. Konsekvensen av Bufdirs avgjørelse er dermed at søkerne enten får adoptere eller ikke adoptere barnet. Samtidig kan ikke avgjørelsen sies å være «bestemmende» for søkernes «rettigheter». En internasjonal adopsjon avhenger av at adopsjonsmyndighetene i opprinnelseslandet og mottakerlandet mener at søkerne «matcher» et barn som er frigitt til adopsjon. At søkeren har forhåndssamtykke fra norske myndigheter til å adoptere, gir kun en rettighet til å bli registrert som søker. Et forhåndssamtykke gir ingen rett til å adoptere et barn. Søkerne har forhåndssamtykket i behold selv om Bufdir ikke godkjenner den konkrete tildelingen. Direktoratets avgjørelse utelukker ikke søkerne fra å adoptere, men avgjør at søkerne ikke får adoptere det konkrete barnet som er til vurdering.
Adopsjonslovutvalget mener at en avgjørelse om å godkjenne eller ikke godkjenne en tildeling av barn fra utlandet til adopsjon, ikke kan regnes som et enkeltvedtak etter adopsjonsloven. Avgjørelsen kan dermed ikke påklages etter fvl. § 28.
Særlig om «barn søker foreldre»
En særegen saksbehandlingsmåte er internasjonal adopsjon av barn hvor flere søkere har meldt seg som søkere på det konkrete barnet. Dette skjer typisk i saker hvor et opprinnelsesland har tatt kontakt med en norsk adopsjonsorganisasjon med forespørsel om adopsjonsorganisasjonen kan bistå med å finne foreldre til barn som opprinnelseslandet ikke lykkes med å formidle via den ordinære ordningen. Adopsjonsorganisasjonen gjør barnet kjent for sine medlemmer, gjerne på en nettside kalt «barn søker foreldre», og søkere med forhåndssamtykke kan melde sin interesse som adoptivforeldre på bakgrunn av opplysningene der. Søkerne som melder seg blir vurdert av Faglig utvalg, og Faglig utvalg avgjør hvem av søkerne som kan tildeles barnet. Tildelingene i disse sakene skjer dermed i Norge, mens barnets opprinnelsesland vurderer tildelingen etterpå.
I kapittel 18 om myndighetenes ansvarsområder og saksgangen ved internasjonal adopsjonforeslår Adopsjonslovutvalget at Bufdir overtar Faglig utvalgs rolle også i disse sakene. Etter å ha forelagt saken for Det rådgivende utvalget for adopsjonssaker, avgjør Bufdir hvilken søker eller hvilket søkerpar som «matcher» det konkrete barnet. Selv om direktoratet i slike saker velger mellom flere søkere, mener Adopsjonslovutvalget at avgjørelsen om at en av søkerne eller ett av parene er en «match» for barnet, ikke er et enkeltvedtak. Til forskjell fra nasjonal spedbarnsadopsjon, hvor én region i Bufetat velger foreldre til barnet, er det ikke norske adopsjonsmyndigheter som fatter adopsjonsvedtak ved internasjonal adopsjon. Selve adopsjonsvedtaket blir gjort i opprinnelseslandet. Eventuelle andre søkere som har meldt seg, mister ikke sitt forhåndssamtykke, men går tilbake til søkerkøen i det opprinnelseslandet de har valgt. På sett og vis illustrerer denne spesielle saksgangen godt at Bufdirs oppgave ikke er å avgjøre en adopsjonssøknad, men å gjøre en foreløpig godkjenning av «matchen». Adopsjonsmyndighetenes oppgave er altså å finne de foreldrene som passer best til det konkrete barnet, ikke å innfri adopsjonssøkernes ønske om barn.
Forvaltningslovens bestemmelser er etter Adopsjonslovutvalgets syn tilstrekkelig for å fastslå hvilke avgjørelser i adopsjonsprosessen som skal regnes som enkeltvedtak eller ikke, og utvalget foreslår dermed ingen særlig bestemmelse i adopsjonsloven vedrørende enkeltvedtak.
20.3.2.4 Avgjørelser ved søknad om adopsjon av spedbarn som er frigitt til nasjonal adopsjon
I kapittel 19 om myndighetenes ansvarsområder og saksgangen ved nasjonal adopsjon foreslår Adopsjonslovutvalget at Bufetat region skal avgjøre hvem av de registrerte søkerne som skal få adoptere barnet som er frigitt til nasjonal adopsjon. Vurderingen skal skje etter uttalelse fra Det rådgivende utvalget for adopsjonssaker. I sin utredning uttalte Hove-utvalget seg om nåværende ordning, hvor Faglig utvalg står for utvelgelsen av adoptivforeldre til det enkelte barn. Selv om Adopsjonslovutvalget foreslår å endre hvilket organ som har avgjørelseskompetanse i disse sakene, er selve avgjørelsen om tildeling eller ikke den samme i nåværende ordning og i Adopsjonslovutvalgets forslag. Hove-utvalgets vurdering av nåværende ordning er dermed relevant.
Hove-utvalget mente at vedtak om «å tillate adopsjon av et konkret barn til konkrete adopsjonsforeldre er enkeltvedtak». Selv om gode grunner kunne tale for at avgjørelsen ikke kunne påklages, mente Hove-utvalget at det var tvilsomt om forskriften § 8 har nødvendig hjemmel til å fastsette unntak fra klageadgangen etter forvaltningsloven § 28, jf. NOU 2009: 21 s. 216. Hove-utvalget påpekte at dersom deres konklusjon om at avgjørelsen er et enkeltvedtak var uriktig, ville forskriften § 8 vært unødvendig, jf. NOU 2009: 21 s. 62. Fvl. § 28 siste ledd åpner for å begrense klageretten i forskrift dersom «tungtveiende grunner taler for det», og denne adgangen står åpen også i adopsjonssaker. Imidlertid fastsetter forvaltningslovsforskriften § 45 at saker om bruk av fvl. § 28 siste ledd må fremmes av Justis- og beredskapsdepartementet eller av vedkommende departement med Justis- og beredskapsdepartementets samtykke.
Adopsjonslovutvalget er enig med Hove-utvalget i at avgjørelsen om nasjonal spedbarnsadopsjon er et enkeltvedtak.
Forskjellen fra Bufdirs avgjørelse om å godkjenne eller ikke godkjenne en tildeling fra utlandet og Bufetat regions avgjørelse ved nasjonal spedbarnsadopsjon i Adopsjonsutvalgets forslag, er at ved nasjonal spedbarnsadopsjon er det norske adopsjonsmyndigheter som fatter selve adopsjonsavgjørelsen. Bufetat region innvilger adopsjon til ett av søkerparene (eller en av søkerne ved enslig adopsjon). Avgjørelsen er dermed «bestemmende» for disse søkernes rettigheter og utgjør et enkeltvedtak i forvaltningslovens forstand, jf. fvl. § 2 første ledd bokstav b), jf. bokstav a). Partene i adopsjonssaken, inkludert barnets opprinnelige foreldre, og barnets adoptivforeldre, har partsrettigheter og kan klage på vedtaket. Barnets opprinnelige foreldre vil f.eks. kunne hevde at deres samtykke til adopsjon ikke var reelt, jf. fvl. § 28 første ledd. For en redegjørelse av Adopsjonslovutvalgets syn på om andre søkere kan påklage vedtaket om adopsjon, se punkt 20.7.2.3 i kapittelet her.
20.3.2.5 Krav til avgjørelser som ikke er enkeltvedtak
Som diskutert foran mener Adopsjonslovutvalget at adopsjonsmyndighetenes avgjørelser om å utrede søkerne ved hjelp av spesialistundersøkelse, om å innhente uttalelse fra Det rådgivende utvalget for adopsjonssaker og om å godkjenne eller ikke godkjenne en tildeling av barn fra utlandet, er eksempler på avgjørelser i adopsjonsfeltet som ikke er enkeltvedtak. Selv om en avgjørelse ikke regnes som et enkeltvedtak, stiller forvaltningsretten visse minstekrav til saksbehandlingen. Det er et ulovfestet krav til all forvaltning at avgjørelsene skal være saklig begrunnet, og at saksbehandlingen skal være forsvarlig, se f.eks. Rt. 1977 s. 1035. Et utgangspunkt er at jo mer inngripende beslutningen er, desto strengere krav må stilles til saksbehandlingen, sml. Rt. 1981 s. 745.
Eksempelvis har Sivilombudsmannen stilt krav om skriftlighet for avgjørelser som ikke er enkeltvedtak (SOMB 2008–17 s. 84):
«Hensynet til god forvaltningsskikk tilsier videre at hovedpunktene i den vurdering som er foretatt nedtegnes skriftlig. Erfaring tilsier at skriftlighet er egnet til å bevisstgjøre beslutningstakere, og dermed bidra til å sikre at forvaltningen treffer korrekte avgjørelser med saklig begrunnelse. Skriftlighet vil også lette en eventuell etterfølgende kontroll av den avgjørelse som er truffet.»
Kravet om skriftlighet er dels begrunnet med at det sikrer at forvaltningen treffer riktige avgjørelser med saklig begrunnelse. Dette tyder på at det det kan oppstilles visse krav til begrunnelse for avgjørelser, selv om avgjørelsen ikke er et enkeltvedtak. Også juridisk teori stiller opp visse minstekrav til saksbehandlingen for avgjørelser som ikke er enkeltvedtak (se f.eks. Bernt/Rasmussen (2010) s. 278).
Både avgjørelse om å utrede søkerne ved hjelp av spesialistundersøkelse, avgjørelse om å forelegge saken for Det rådgivende utvalg for adopsjonssaker fordi tildelingen gjelder et barn med behov for spesiell støtte, og avgjørelse om å godkjenne eller ikke godkjenne en tildeling, er etter Adopsjonslovutvalgets syn avgjørelser som bør være skriftlige og kortfattet begrunnet.
20.4 Saksbehandlingstid
20.4.1 Gjeldende rett
Når søknad om adopsjon eller forhåndssamtykke er mottatt, skal adopsjonsmyndighetene forberede og avgjøre saken «uten ugrunnet opphold», jf. fvl. § 11a. Gjelder saken et enkeltvedtak, skal adopsjonsmyndighetene gi foreløpig svar innen en måned, jf. § 11a tredje ledd. Til nå har det vært søkernes hjemkommuner som har utredet adopsjonssøkerne og kommet med negativ eller positiv tilrådning til adopsjon (fra 1. februar 2014 overtar Bufetat region utredningsansvaret). Som nevnt ble ikke kommunens tilrådning regnet som et enkeltvedtak, og søkerne fikk derfor ikke foreløpig svar før selve søknaden ble sendt til Bufetat region. Hove-utvalget la i sin utredning til grunn at saksbehandlingstiden i kommunene varierte mye, og at svært mange søkere opplevde lang saksbehandlingstid. Utvalget viste til tilbakemelding fra referansegruppens medlemmer (NOU 2009: 21 s. 210).
Saksbehandlingsfristene til adopsjonsmyndighetene er gitt i de årlige tildelingsbrevene til Bufdir fra departementet. Fristene gir ikke søker rett til å få saken sin behandlet innen en fastsatt frist, men har mer karakter av en serviceerklæring.
Spørsmålet er om den fremtidige adopsjonslovgivningen bør inneholde konkrete saksbehandlingsfrister, altså særregler i forhold til forvaltningslovens bestemmelser.
20.4.2 Adopsjonslovutvalgets vurderinger
I tillegg til at Hove-utvalget foreslo at Bufetat region skal utrede søkerne selv før de fatter vedtak, foreslo utvalget også at departementet burde foreta «en kritisk gjennomgang av hvilke frister som i dag gjelder for saksbehandlingen i adopsjonssaker. Det bør gjøres en konsekvensanalyse før det settes frister for saksbehandling slik at fristene lar seg overholde i praksis og slik at disse blir realistiske. Utreder og vedtaksmyndighet må sikres ressurser til å kunne imøtekomme alle de krav som pålegges». Hove-utvalget mente likevel at departementets primære fokus burde være kvalitet snarere enn frister for saksbehandlingen (NOU 2009: 21 s. 232).
I høringsrunden til Hove-utvalgets utredning sa Bufdir seg enig med utvalget, men understrekte at det er «svært vanskelig å forutse saksbehandlingstid i adopsjonssaker fordi slike saker aldri er kurante og varierer svært fra sak til sak. En generelt angitt frist for saksbehandlingen vil derfor ofte ikke være reell, og vil kunne gi søker forventninger som det ikke er mulig for myndighetene å overholde», jf. høringsuttalelsen til Bufdir datert 25. mai 2010 s. 38.
De tre adopsjonsorganisasjonene var av en annen oppfatning og foreslo å innføre frist på 9 måneder for samlet saksbehandlingstid frem til forhåndssamtykke (høringsuttalelsen til InorAdopt datert 19. mai 2010 s. 3, høringsuttalelsen til Adopsjonsforum datert 19. mai 2010 s. 2 og høringsuttalelsen til Verdens Barn udatert s. 8).
I proposisjonen kommenterer departementet vurderingen av frister for utredelsesprosessen. Departementet mener at ved å flytte utredelseskompetansen til Bufetat region, «vil det bli lettere å legge til rette for en god, hensiktsmessig og forsvarlig saksbehandling. Det er derfor grunn til å anta at saksbehandlingstiden totalt sett vil gå ned. Departementet ser derfor ikke behov for å innføre en lovfestet saksbehandlingsfrist for utføringen av utredningsarbeidet, slik som adopsjonsorganisasjonene har uttrykt ønske om i sine høringsuttalelser», jf. Prop. 171 L (2012–2013) s. 18. På bakgrunn av departementets konklusjon, utreder ikke Adopsjonslovutvalget spørsmålet om krav til saksbehandlingstid for adopsjonssaker ytterligere.
Særlig om saker som angår barn med behov for spesiell støtte
Opprinnelseslandet som har tildelt et barn til norske foreldre, forutsetter i noen tilfeller at vurderingen av tildelingen i Norge skjer hurtig. For eksempel kan det være berammet rettsmøte for avgjørelse om adopsjon i opprinnelseslandet, og det vil da være avgjørende for adopsjonssøkerne at norske adopsjonsmyndigheter raskt vurderer og eventuelt godkjenner tildelingen. Adopsjonslovutvalget har derfor sett nærmere på om det bør settes en saksbehandlingsfrist for vurdering av tildelinger av barn fra utlandet.
I Adopsjonslovutvalgets forslag til ny saksgang, forutsetter utvalget at Bufdir fortløpende skal vurdere og eventuelt godkjenne hver tildeling. Videre legger Adopsjonslovutvalget til grunn at Bufdir raskt kan slå fast om barnet har behov for spesiell støtte. Utvalget mener dermed at vurderingen av tildelinger ikke skal ta lengre tid i den nye ordningen enn de gjør i dag. Adopsjonslovutvalget ser derfor ikke behov for å innføre en lovfestet saksbehandlingsfrist for vurderingsarbeidet av tildelinger.
Dersom det tildelte barnet har behov for spesiell støtte, må saken i tillegg vurderes av Det rådgivende utvalget for adopsjonssaker. Også i disse sakene legger Adopsjonslovutvalget til grunn at det relativt raskt vil kunne foreligge en avgjørelse av om tildelingen skal bli godkjent eller ikke. På grunn av at disse sakene gjerne er av et visst omfang og en viss kompleksitet, vil det likevel normalt ta lengre tid enn ved ordinære tildelinger. Det gjør det også i dag, når saken skal vurderes av Faglig utvalg for adopsjonssaker. Adopsjonslovutvalget ser ingen grunn til at det skal ta lengre tid med saksgangen som utvalget foreslår enn dagens ordning. Adopsjonslovutvalget ser derfor heller ikke behov for å innføre en lovfestet saksbehandlingsfrist for utføringen av vurderingsarbeidet av spesielle tildelinger. Et annet moment som utvalget særlig har tillagt vekt ved avgjørelsen om ikke å innføre en frist, er at det vil være stor variasjon i disse sakene. I noen tilfeller vil det være nødvendig å innhente ytterligere dokumentasjon enten fra opprinnelseslandet eller adopsjonssøkerne før saken er tilstrekkelig opplyst og kan avgjøres. Selv om rask saksbehandling er viktig, må saken også være forsvarlig opplyst. En adopsjon er et irreversibelt tiltak, og en saksbehandlingsfrist vil etter utvalgets syn hverken være et nødvendig eller ønskelig virkemiddel.
20.5 Parter i adopsjonssak
20.5.1 Gjeldende rett
20.5.1.1 Parter i adopsjonssak
Begrepet «part» forstås i fvl. § 2 første ledd bokstav e) som «person som en avgjørelse retter seg mot eller som saken ellers direkte gjelder». I følge forvaltningslovens forarbeider må det tas utgangspunkt i «den problemstilling vedkommende lov fastsetter» ved vurderingen av hvem som omfattes av definisjonen i § 2 første ledd bokstav e) (Ot.prp. nr. 3 (1976–77) s. 57). Et sentralt vurderingsmoment ved partsstatus er altså hvorvidt de interessene som står på spill er gitt rettslig vern i loven som danner grunnlag for tiltaket. Adopsjonsloven styrer dermed spørsmålet om hvem som er part i adopsjonssaker ved å regulere hva som etter adopsjonsloven er vernede interesser. I tillegg til rettslige virkninger kan også faktiske virkninger medføre partsstatus, dersom disse er av tilstrekkelig styrke.
Personer som regnes som «part» har bestemte rettigheter etter forvaltningsloven. Parter har f.eks. rett til forhåndsvarsel (§ 16), dokumentinnsyn (§ 18), underretning om og begrunnelse for vedtak (§§ 24, 25 og 27), samt klagerett (§ 28).
Ved søknad om forhåndssamtykke til adopsjon av barn bosatt i utlandet, er avgjørelsen rettet mot adopsjonssøkerne, og det er derfor bare de som er parter i saken i Norge. Opprinnelseslandets myndigheter ivaretar adoptivbarnet og de opprinnelige foreldrenes partsrettigheter etter det landets rett.
Ved søknad om nasjonal adopsjon har derimot både den som skal adopteres, adopsjonssøkerne og de opprinnelige foreldrene partsstatus, jf. rundskriv Q-1045 s. 7. De opprinnelige foreldrene har partstatus i adopsjonssaken selv om de ikke lenger innehar foreldreansvaret.
Særlig om barnets partsrettigheter
Når det gjelder barnets partsrettigheter må en skille mellom om barnet er part i forvaltningssaken, og om barnet kan opptre på egenhånd i saken. Adoptivbarnet er part i egen adopsjonssak, men adopsjonsloven har ingen direkte bestemmelser som regulerer barnets partsrettigheter. Et barn som er part i en sak kan normalt ikke utøve partsrettigheter på egenhånd. Barnet representeres av den eller dem som er verge for barnet om ikke annet er særskilt bestemt. Det er den eller dem som har foreldreansvaret for barnet som er barnets verge, jf. lov 26. mars 2010 nr. 9 om vergemål (vergemålsloven) § 16. I enkelte adopsjonssaker vil barn og foreldre (som verger) ha motstridende interesser, og da må fylkesmannen oppnevne midlertidig verge (setteverge), jf. vergemålsloven § 34, jf. § 27.
Barn som er fylt 15 år har på sin side flere selvstendige partsrettigheter. Det fremgår av fvl. § 16 at hvis en mindreårig som er fylt 15 år er part i saken og blir representert av verge, skal også den mindreårige selv få forhåndsvarsel. Barn over 15 år har også innsynsrett i opplysninger underlagt lovbestemt taushetsplikt etter fvl. § 18 første ledd siste punktum. Barn under 15 år har ikke slik innsynsrett. I adopsjonssaker oppstår dermed den noe spesielle situasjonen at barn som er fylt 12 år må samtykke for at adopsjon skal kunne innvilges, jf. adl. § 6 annet ledd, uten å ha innsynsrett i opplysninger som er underlagt lovbestemt taushetsplikt. Adopsjonslovutvalget har sett nærmere på problemstillingen, se punkt 20.5.2.2 i kapittelet her.
Særlig om parter i saker om fosterbarnsadopsjon
Ved adopsjon av fosterbarn etter bvl. § 4-20, er partsspørsmålet mer sammensatt, særlig med hensyn til foreldre uten foreldreansvar og adopsjonssøkerne, altså fosterforeldrene.
I Rt. 1999 s. 173 vurderte Høyesterett om foreldre som tidligere var fratatt foreldreansvaret, kunne reise søksmål om gyldigheten av fylkesnemndas vedtak om adopsjon. Høyesterett slo fast at foreldrenes rett til å uttale seg i adopsjonssaken etter adl. § 7 tredje ledd, ikke sikrer dem adgang til å få prøvd spørsmålet om adopsjon for domstolene. Søksmålsadgangen var regulert i daværende tvistemålslov § 476 første ledd, som forbeholdt retten til søksmål til «den som tvangsinngrepet er retta mot». I følge Høyesterett måtte bestemmelsen ses i sammenheng med barnevernloven, som «klart forutsetter at vedtak etter den loven er rettet ikke bare mot barnet, men også mot barnets biologiske foreldre». I rettspraksis er dette uten videre lagt til grunn i saker hvor vedtak om samtykke til adopsjon er fattet samtidig med vedtak om fratakelse av foreldreansvar, jf. Rt. 1997 s. 534.Høyesterett viste til at barnets opprinnelige foreldre ikke bør stå i en annen stilling dersom vedtak om fratakelse av foreldreansvar er fattet på et tidligere tidspunkt enn vedtak om adopsjon. Søksmålsretten bør være den samme enten vedtak om adopsjonssamtykke er fattet samtidig med vedtak om å frata foreldreansvar eller det er et etterfølgende vedtak. Høyesterett fravek dermed rettsoppfatningen kjæremålsutvalget ga uttrykk for i Rt. 1994 s. 1654.
Endringslov 17. juni 2005 (ikrafttredelse 1. januar 2006), fjernet dobbeltbehandlingen av adopsjonssaker etter bvl. § 4-20 og adopsjonsloven ved å innføre adl. § 1 annet ledd. I lovens forarbeider tar departementet opp partsspørsmålet. Med hensyn til foreldre uten foreldreansvar, legger departementet til grunn at «forslaget om å oppheve det tosporede systemet, må innebære at også foreldre som ikke har hatt foreldreansvar blir å regne som parter når spørsmålet om samtykke til adopsjon blir behandlet i fylkesnemnda». Departementet legger vekt på at hensynet til barnet tilsier at det er av særlig viktighet at saken blir så godt opplyst som mulig før fylkesnemnda treffer sin avgjørelse. Det er derfor av avgjørende betydning at fylkesnemnda «får grundig opplyst og avklart barnets forhold til begge sine biologiske foreldre», jf. Ot.prp. nr. 64 (2004–2005) s. 39.
Med hensyn til fosterforeldrenes rettigheter som adopsjonssøkere, skriver departementet (Ot.prp. nr. 64 (2004–2005) s. 40):
«Etter gjeldende rett er fosterforeldrene ikke å regne som parter i saken om samtykke til adopsjon for fylkesnemnda. Også i dag forutsettes det at fylkesnemnda vurderer om de formelle tilleggsvilkårene i adopsjonsloven er oppfylt før vedtak om samtykke til adopsjon treffes. Departementet legger til grunn at disse tilleggsvilkårene i adopsjonsloven sjelden er omtvistet, da de dreier seg om forhold som fosterforeldrene selv skal dokumentere og som for øvrig er lett dokumenterbare. Dette gjelder dokumentasjon på for eksempel fødsels- og vigselsattest.
Departementet viser videre til at barneverntjenesten vil kunne ivareta fosterforeldrenes interesser dersom det skulle vise seg at fylkesnemnda ikke samtykker til adopsjon. Forutsetningen er imidlertid at barneverntjenesten, etter fylkesnemndsavgjørelsen, fortsatt er av den oppfatning at adopsjon vil være til barnets beste. I slike tilfeller vil barneverntjenesten kunne bringe saken inn for domstolen for prøving. Det vil da være opp til domstolen å vurdere om fylkesnemndas vedtak retter seg mot fosterforeldrene i den grad at disse også må anses å ha rettslig interesse i saken. Forslaget er ikke ment å skulle utvide fosterforeldrenes muligheter til å få prøvet fylkesnemndsvedtaket i forhold til gjeldende rett.»
Etter departementets syn har dermed foreldre uten foreldreansvar partsstatus i adopsjonssaken ved behandlingen av samtykke til adopsjon. Fosterforeldrenes rettigheter forutsettes ivaretatt av barnevernstjenesten, eventuelt blir de regnet for å inneha partsrettigheter etter en konkret vurdering i domstolen.
20.5.1.2 Partsoffentlighet
Etter fvl. § 18 har en part rett til å gjøre seg kjent med sakens dokumenter, også de som er taushetsbelagte etter fvl. § 13, med mindre begrensningene i §§ 18 til 19 kommer til anvendelse. For eksempel legger departementet til grunn at en part har rett til å gjøre seg kjent med hele sosialrapporten med mindre den inneholder opplysninger som nevnt i fvl. §§ 18 til 19, jf. Q-1045 s. 11. Det følger av fvl. § 18 annet ledd at selv om det er adgang til å gjøre unntak fra innsynsretten, skal forvaltningsorganet vurdere å gi helt eller delvis innsyn. Forvaltningsorganet bør gi innsyn «dersom hensynet til parten veier tyngre enn behovet for unntak». Departementet antar at i de fleste tilfeller vil siktemålet om å praktisere størst mulig åpenhet overfor partene, tilsi at opplysningene gjøres kjent for dem, med mindre begrensningene i § 19 gjør seg gjeldende, jf. rundskriv Q-1045 s. 11. Etter fvl. § 19 er parter f.eks. avgrenset fra å få innsyn i opplysninger om en annens helseforhold, eller andre forhold som av særlige grunner ikke bør meddeles videre, jf. fvl. § 19 annet ledd bokstav a) og b). Forvaltningsloven § 19 annet ledd gir imidlertid rett til innsyn også i slike opplysninger dersom det er av «vesentlig betydning» for parten.
Adopsjonsloven § 11 inneholder en særbestemmelse i forhold til fvl. § 18 som begrenser innsynsretten ved anonyme adopsjoner. Ved nasjonal spedbarnsadopsjon, får barnets opprinnelige foreldre normalt ikke opplyst hvor og til hvem barnet blir adoptert. På samme måte får heller ikke adoptivforeldrene kunnskap om hvem de opprinnelige foreldrene er. I følge departementets retningslinjer vil regelen også komme til anvendelse i de tilfellene barnevernet har plassert barnet på sperret adresse forut for adopsjonen (rundskriv Q-1045 s. 11). Innsyn i anonyme adopsjonssaker er ett av temaene i kapittel 21.
20.5.2 Adopsjonslovutvalget vurderinger og forslag
20.5.2.1 Innledning
På tre ulike punkter har Adopsjonslovutvalget vurdert særregulering i forhold til forvaltningslovens regler om parter og partsoffentlighet. Adopsjonslovutvalget har vurdert om barn som skal samtykke i egen adopsjonssak etter adl. § 6 annet ledd, bør har rett til innsyn i sakens dokumenter på lik linje med myndige parter. Adopsjonslovutvalget har også sett nærmere på om adopsjonsloven uttrykkelig bør slå fast hvem som regnes som parter i adopsjonssaker. Til slutt har Adopsjonslovutvalget vurdert om personer som er registrert som søkere til nasjonal spedbarnsadopsjon, er parter i adopsjonssaken hvor en av søkerne/ett av søkerparene er tildelt et barn, og om eventuelt adopsjonsloven bør regulere dette partsspørsmålet.
20.5.2.2 Mindreåriges rett til innsyn
Etter fvl. § 18 første ledd siste punktum skal en mindreårig under 15 år ikke gjøres kjent med opplysninger som er underlagt lovbestemt taushetsplikt. I saker om adopsjon av barn over 12 år er et av vilkårene for innvilgelse at barnet selv samtykker til adopsjon, jf. adl. § 6 annet ledd. Det kan derfor stilles spørsmål ved om barnet da hindres i å gi et informert samtykke, all den tid han eller hun ikke har innsynsrett i taushetsbelagte opplysninger. Dersom saken avslås på grunn av de taushetsbelagte opplysningene, vil barnet heller ikke ha rett til innsyn i avslagets begrunnelse.
Det gir liten sammenheng i regelverket at det er et krav om at barnet skal samtykke til adopsjon, samtidig som barnet ikke har mulighet til å få innsyn i sakens opplysninger på lik linje med voksne. Dersom barnet har gitt sitt samtykke til adopsjon, og kanskje gitt tydelig uttrykk for et ønske om å bli adoptert, vil det virke underlig og urettferdig for barnet at han eller hun ikke får innsyn i eller forklaring på et eventuelt avslag. Myndighetenes opptreden vil fremstå enda mer uforståelig på barnet dersom han eller hun ved en senere anledning skulle få kunnskap om de taushetsbelagte opplysningene.
Adopsjonslovutvalget foreslår imidlertid ingen lovendring. Utvalget legger til grunn at problemstillingen sjelden vil oppstå. Utvalget vil understreke at det ikke er nødvendig å innhente samtykke, hverken voksnes eller barns, i klare avslagssaker, se kapittel 6.5.5.7. Dersom problemstillingen skulle oppstå, må adopsjonsmyndighetene vurdere saken konkret. Adopsjonslovutvalget viser til sitt forslag om å høyne aldersgrensen for krav om samtykke til 14 år. Dersom søknaden gjelder et barn på 14 år, og det foreligger taushetsbelagte opplysninger som ikke umiddelbart tilsier at saken må avslås, men at den må utredes nærmere, kan saken løses ved å avvente behandlingen av saken til barnet er 15 år og får krav på innsyn i opplysningene.
20.5.2.3 Ingen generell lovfesting av partsbegrepet i adopsjonsloven
Både søker, barnet og foreldre med og uten foreldreansvar, faller inn under ordlyden om partsbegrepet i fvl. § 2 første ledd bokstav b). At søker, barnet og foreldre med foreldreansvar har status som part i adopsjonssaken, med tilhørende rettigheter, fremstår ofte som selvsagt. Foreldre uten foreldreansvar har derimot normalt en mer tilbakeholden rolle i både adopsjonssaken og i barnets liv for øvrig. Dette kan føre til at hans eller hennes partsrettigheter blir oversett eller misforstått rent praktisk av de øvrige partene i saken, eller av adopsjonsmyndighetene. Formuleringen i adl. § 7 tredje ledd, at foreldre uten foreldreansvar skal «såvidt mulig få uttale seg» før vedtak blir gjort, kan forsterke denne oppfatningen. Også Hove-utvalget påpekte at forelder uten foreldrerett gjerne får en mindre eller forsvinnende rolle i adopsjonssaken: «Biologisk far forblir ofte et navn for myndighetene mens øvrige parter utredes ved hjemmebesøk og samtaler med utreder», jf. NOU 2009: 21 s. 121.
Adopsjonslovutvalget har vurdert om det bør fremgår direkte av adopsjonsloven hvem som er parter i søknad om adopsjon. På den ene siden kan en lovfesting virke pedagogisk fordi det vil være en påminner til både partene og myndighetene. På den andre siden vil en lovfesting kunne virke forvirrende. En lovfesting av regelen blir en gjentakelse av det som allerede følger av fvl. § 2 første ledd bokstav b). En risikerer at leseren får inntrykk av at partsbegrepet skal forstås annerledes i adopsjonsloven enn i forvaltningsloven. Adopsjonslovutvalget foreslår dermed ikke en generell bestemmelse i adopsjonsloven som regulerer hvem som er parter i adopsjonssaker.
20.5.2.4 Parter ved adopsjon av spedbarn frigitt til adopsjon
Ved adopsjon av spedbarn frigitt til nasjonal adopsjon, vil flere søkere på forhånd ha meldt sin interesse for det tilfelle at et spedbarn blir frigitt til adopsjon. I de tilfeller hvor flere personer «konkurrerer» om et gode, er det ved anvendelsen av forvaltningsloven ofte riktig å regne alle personer i saken som berørte parter i en og samme sak. Ved å være part i saken, følger en rekke rettigheter, f.eks. dokumentinnsyn etter fvl. § 18 og klagerett etter fvl. § 28. Parter vil ha mulighet til å gjøre seg kjent med forhold som gjelder andre parter, og opplysninger om andre parter – særlig den parten som er tildelt gode – kan være et nødvendig ledd i begrunnelsen i vedtaket. Adopsjonslovutvalget mener at disse reglene ikke passer på saker om adopsjon av spedbarn frigitt til nasjonal adopsjon. Spedbarnet anses ikke som et gode på samme måte som rettigheter eller tjenester fra forvaltningen. Barnet skal få tildelt de foreldrene som passer det, ikke de foreldrene som sammenlignet med de andre søkerne passer barnet best. I tillegg fører ikke adopsjonsvedtaket til at de søkerne som ikke får tildelt barnet, ikke lenger kan adoptere. De har fortsatt muligheten til å få tildelt et annet barn dersom et barn som «matcher» søkerne blir frigitt til adopsjon. Etter Adopsjonslovutvalgets syn er dermed søkere som ikke er tildelt det konkrete barnet, ikke parter i den konkrete adopsjonssaken. Avgjørelsen om adopsjon retter seg ikke mot dem eller gjelder dem direkte, jf. fvl. § 2 første ledd bokstav e).
For å unngå tvil om hvem som er parter i en sak om nasjonal spedbarnsadopsjon, foreslår Adopsjonslovutvalget at lovutkastet uttrykkelig slår fast at andre personer som også har søkt om nasjonal spedbarnsadopsjon, ikke er parter i adopsjonssaken. For Adopsjonslovutvalgets syn på andre personers klageadgang i disse sakene, se punkt 20.7.2.3 i kapittelet her.
Hensynene som taler for at andre søkere ikke skal ha partsstatus ved nasjonal spedbarnsadopsjon, gjelder også ved internasjonal adopsjon av barn som er frigjort til adopsjon via adopsjonsorganisasjonenes hjemmesider. Også her er det ofte flere adopsjonssøkere som ber om å få godkjent adopsjon av det samme barnet.
20.6 Taushetsplikt
20.6.1 Gjeldende rett
Etter forvaltningsloven § 13 første ledd nr. 1 plikter enhver som utfører tjeneste eller arbeid for et forvaltningsorgan, å hindre at andre får tilgang eller kjennskap til det han i forbindelse med tjenesten eller arbeidet får vite om «noens personlige forhold». Som personlige forhold regnes ikke fødested, fødselsdato og personnummer, statsborgerforhold, sivilstand, yrke, bopel og arbeidssted, med mindre slike opplysninger røper et klientforhold eller andre forhold som må anses som personlige, jf. fvl. § 13 annet ledd. Både utredere i kommunen, saksbehandlere i Bufetat region og i Bufdir er underlagt forvaltningslovens regler om taushetsplikt etter fvl. § 13 til 13 e. Også de som utfører tjeneste eller arbeid for en adopsjonsorganisasjon, har taushetsplikt i medhold av § 5 i forskrift 30. november 1999 om krav til organisasjon som formidler barn fra fremmed stat med sikte på adopsjon. Taushetsplikten til medlemmer og varamedlemmer i Faglig utvalg følger av utvalgets mandat 30. november 1999 punkt 3.5. Taushetsplikten gjelder også andre som tar oppdrag for adopsjonsmyndighetene, som sakkyndige.
Etter departementets rundskriv Q-1045 omfatter taushetsplikten i adopsjonssaker alle personopplysninger, også opplysninger om fødested, fødselsdato, fødselsnummer, statsborgerforhold, sivilstand, yrke, bopel og arbeidssted. Departementet legger til grunn at ved søknad om adopsjon vil slike opplysninger røpe et klientforhold eller forhold som må anses som personlig, jf. forvaltningsloven § 13 annet ledd. Hvem som er adopsjonssøkere i en sak, er dermed i seg selv opplysninger undergitt taushetsplikt (rundskriv Q-1045 s. 10). For at opplysninger skal være undergitt taushetsplikt, kreves at disse er mottatt i forbindelse med tjenesten eller arbeidet. Taushetsplikten er imidlertid ikke avhengig av hvor opplysningene mottas. Det er heller ikke avgjørende på hvilken måte en mottar opplysningene. Taushetsplikten gjelder også etter at vedkommende har avsluttet tjenesten eller arbeidet.
20.6.2 Adopsjonslovutvalgets vurderinger og forslag
Adopsjonslovutvalget foreslår at det fremgår direkte av adopsjonsloven at reglene om taushetsplikt gjelder. Utvalget viser til at brudd på taushetsplikten er så alvorlig at regelen bør synliggjøres i loven. Ved utformingen av lovutkastet har utvalget sett til bvl. § 6-7. Bestemmelsen i lovutkastet rammer enhver som utfører tjeneste eller arbeid for Bufetat eller en adopsjonsorganisasjon. Utvalget har som siktemål å lovfeste gjeldende rett, slik at lovbestemmelsen gjelder kommuner, Det rådgivende utvalget for adopsjonssaker, sakkyndige i tillegg til Bufetat og adopsjonsorganisasjonene. Adopsjonslovutvalget foreslår også at straffetrusselen fremgår uttrykkelig gjennom en henvisning i adopsjonsloven til straffeloven, se kapittel 27 om straff.
20.7 Klage, omgjøring og ugyldighet
20.7.1 Overodnete rettslige normer
Europarådskonvensjonen inneholder en egen bestemmelse om opphevelse og omstøting («Revocation and annulment») av adopsjon i artikkel 14. Bestemmelsen lyder:
«1. En adopsjon kan bare oppheves eller omstøtes etter avgjørelse truffet av kompetent myndighet. Barnets beste skal alltid være det overordnede hensynet.
2. Før barnet når myndighetsalder, kan en adopsjon bare oppheves når tungtveiende hensyn tilsier det og loven tillater opphevelse på dette grunnlag.
3. Søknad om omstøtelse må fremmes innen en frist fastsatt ved lov.»
Bestemmelsen skiller mellom det som i norsk oversettelse er «opphevelse» («revocation») og omstøting («annulment»). En «opphevelse» etter konvensjonen vil si en revurdering, f.eks. på grunn av foreldrene eller adoptivbarnas forhold. Som Adopsjonslovutvalget kommer tilbake til nedenfor ble adgangen til opphevelse avskaffet ved adopsjonsloven av 1986. Uttrykket «omstøting» er til vanlig brukt i norsk forvaltningsrettsterminologi, men vil motsvare omgjøring av ugyldige vedtak. En søknad om «omstøtelse» må fremmes innen en frist fastsatt ved lov, jf. artikkel 14 nr. 3. I forarbeidene er det fremhevet at statene må sette en tidsfrist (Explanatory report avsnitt 74):
«In order to prevent the granting of an annulment under too broad conditions, the Convention lays down a strict condition regarding the application for an annulment, which must be filed within the time limits prescribed by law. States Parties must therefore determine these time limits and are free to add further conditions.»
Adopsjonslovutvalget kommer tilbake til nødvendigheten av å innføre en tidsfrist under vurderingen nedenfor.
20.7.2 Gjeldende rett
20.7.2.1 Om klage og klageadgang
Vedtak om adopsjon eller forhåndssamtykke kan påklages etter fvl. § 28. Klagen skal sendes til den regionen i Bufetat som fattet vedtaket. Regionen har ansvar for å forberede klagesaken i samsvar med forvaltningsloven kapittel VI. Ved forberedelse av klagesaker gjelder forvaltningsloven kapittel IV og V tilsvarende. Regionen har et selvstendig ansvar for å opplyse klagesaken, jf. fvl. § 33, og skal underrette partene om klagen snarest mulig slik at de får anledning til å uttale seg. Hvis det er nødvendig, skal Bufetat region av eget tiltak innhente nye opplysninger, og opplysningene skal forelegges sakens parter. Vedtaksinstansen kan oppheve eller endre sitt eget vedtak dersom den finner klagen begrunnet, jf. fvl. § 33 annet ledd. I de tilfeller Bufetat region ikke finner grunn til å endre sitt eget vedtak, skal klagen sendes til klageinstansen, jf. fvl. § 33 fjerde ledd. Klageinstansen for adopsjonssaker er Bufdir.
I rundskrivet legger departementet til grunn at barnet kan klage på adopsjonsvedtaket hvis det hefter mangler ved eget samtykke, «for eksempel fordi barnet gir uttrykk for at det ikke har fått tilstrekkelig informasjon om hva en adopsjon innebærer». Departementet antar derimot at barnet «ikke har selvstendig klagerett dersom søknaden er avslått, siden barnets råderett er begrenset til samtykket etter adopsjonsloven § 6. Barnets rettigheter vil i slike tilfeller likevel være sikret ved at adopsjonssøker kan påklage vedtaket. Uten en klage fra adopsjonssøker faller selve grunnlaget for adopsjonen bort», jf. rundskriv Q-1045 s. 7.
Særlig om rettslig klageinteresse
De som ikke er å regne som parter, kan etter en konkret vurdering likevel ha rettslig klageinteresse i saken og dermed klagemulighet, jf. fvl. § 28 første ledd. Begrepet «rettslig klageinteresse» er inspirert av formuleringen «retslig interesse» i den tidligere tvistemålsloven § 54. Meningen var å gi klagerett i samme omfang som retten til å reise søksmål, og uttrykket må derfor stort sett tolkes på samme måte som – og i hvert fall ikke snevrere – enn de tilsvarende kriterier i sivilprosessen (Eckhoff/Smith (2014) s. 293), se mer i kapittel 22 om domstolsbehandling.
For å ha rettslig klageinteresse i en sak, må vedkommende ha en viss tilknytning til den. Tilknytningen kan være av forskjellig art, og behøver ikke være rettslig. Det er tilstrekkelig at interessen «er av en slik art og styrke at det er rimelig å gi [klageren] et rettskrav på å få vedtaket overprøvd», jf. Eckhoff/Smith (2014) s. 293. Departementet bruker besteforeldre eller andre som er gitt samværsrett med barnet i medhold av bl. § 45, og personer som får sin odelsrettslige stilling berørt av adopsjon, som eksempler på personer som kan ha rettslig klageinteresse i adopsjonssaken uten å være part i den (rundskriv Q-1045 s. 7–8).
20.7.2.2 Omgjøring av vedtak uten klage
Det kan være behov for å omgjøre et vedtak selv om vedtaket ikke er påklaget eller ikke kan påklages. Etter fvl. § 35 første ledd kan et vedtak omgjøres uten å være påklaget dersom endringen ikke er til skade for noen som «vedtaket retter seg mot eller direkte tilgodeser», «underretning om vedtaket ikke er kommet fram til vedkommende og vedtaket heller ikke er offentlig kunngjort», eller hvis vedtaket «må anses ugyldig». «Omgjøring» foreligger både når et vedtak endres, og når det tilbakekalles uten å bli erstattet av et nytt (Eckhoff/Smith (2014) s. 304.
Så lenge omgjøringen ikke fører til et vedtak som ligger utenfor forvaltningens kompetanse å treffe, er det liten grunn til å avskjære muligheten for omgjøring som ikke er til skade for private interesser, og det er i følge Eckhoff/Smith «vid adgang» til å omgjøre i slike tilfeller. Det blir derimot mer problematisk i de tilfeller omgjøringen vil ramme interesser som «må antas å være beskyttet av det opprinnelige vedtaket […]. Hvis ikke berettigede forventinger skal bli ofret, må man altså veie argumentene for omgjøring mot de private interesser som taler imot», jf. (Eckhoff/Smith (2014) s. 204, kursivert i originalen).
Dersom hensynet til andre privatpersoner eller offentlige interesser tilsier det, kan i tillegg overordnet myndighet omgjøre underordnet organs vedtak selv om det er til skade for den «vedtaket retter seg mot eller direkte tilgodeser» og selv om vilkårene i fvl. § 35 første ledd ikke foreligger, jf. fvl. § 35 tredje ledd. Overprøvingen må varsles parten innen 3 uker etter at vedtaket ble sendt, og vedtaket må bli omgjort innen 3 måneder, jf. fvl. § 35 tredje ledd andre punktum.
Begrensningene i fvl. § 35 første til tredje ledd gjelder ikke når endringsadgangen følger «av annen lov, av vedtaket selv eller av alminnelige forvaltningsrettslige regler», jf. fvl. § 35 siste ledd. Adgangen til å omgjøre etter de ulovfestede reglene fvl. § 35 siste ledd viser til, beror på en interesseavveining hvor offentlige og private interesser kan stå mot hverandre, eller private interesser i en sak kan trekke i ulike retninger. For at omgjøring skal kunne skje på grunnlag av bestemmelsens siste ledd, må de hensyn som taler for omgjøring, veie «vesentlig tyngre enn de som taler mot», jf. Eckhoff/Smith (2014) s. 309.
I rundskrivet har departementet lagt til grunn at dersom søkernes helsemessige, sosiale eller økonomiske forhold endrer seg, må adopsjonsmyndighetene vurdere om forutsetningene har endret seg i slik grad at forhåndssamtykket må trekkes tilbake fordi adopsjonen ikke lenger antas å være til barnets beste (rundskriv Q-1045 s. 34). Forvaltningsloven § 35 siste ledd er hjemmel for slik tilbaketrekking av forhåndssamtykke. Tilbaketrekking av forhåndssamtykke er et enkeltvedtak som kan påklages til Bufdir, jf. fvl. § 28.
Når det gjelder adopsjonsvedtak, antar Adopsjonslovutvalget at omgjøring uten forutgående klage, sjelden vil være aktuelt. Dersom et adopsjonsvedtak blir omgjort, vil det normalt måtte være ugyldig.
Særlig om opphevelse av adopsjonsvedtak
Av hensyn til barnets beste, er det i dagens regelverk ikke adgang til å oppheve en gjennomført adopsjon. Det har imidlertid ikke alltid vært slik. I 1917-loven fantes tre hovedgrupper opphevelse av adopsjon. Det var administrativ opphevelse etter enighet, eller etter adoptivforeldrenes død når hensynet til barnet gjorde det ønskelig (§ 21), opphevelse ved dom i adoptivbarnets interesse (§ 22) og opphevelse ved dom i adoptivforeldrenes interesse, det vil si på grunn av barnets forhold (§ 23).
Grunnlagene for opphevelse var opprinnelig i store trekk samsvarende i Sverige, Norge og Danmark. I Sverige ble adgangen til opphevelse av adopsjon avskaffet fullstendig ved lovendring i 1970. I Norge ble adgangen til opphevelse fjernet ved adopsjonsloven av 1986. Begrunnelsen for den svenske lovendringen omtales i den norske adopsjonslovens forarbeider og bygde på flere faktorer (Ot.prp. nr. 40 (1984–85) s. 19 som siterer høringsnotatet fra 1973):
«Det grunnsyn som ligger bak den svenske endringen er at et adopsjonsforhold mest mulig bør likestilles med biologisk slektskap, og derfor være uoppløselig. – I begrunnelsen for endringsforslaget drøftes hvert enkelt av de grunnlag for opphevelse som tidligere fantes. Når det gjelder opphevelse på grunn av adoptivbarnets forhold, pekes det på at opphevelse kan føre til det sosialt sett uønskete resultat at barnet blir stående alene, uten verken adoptivforeldre eller de opprinnelige foreldre. Dette er særlig uheldig ved adopsjon av barn fra fremmede land, som helt savner slektninger i det nye land. Det nevnes også at muligheten for opphevelse kan brukes som en trussel av den ene part, og at bedringer i barnevernsmyndighetenes undersøkelser forut for adopsjon gjør at en uventet utvikling i dag er mindre sannsynlig. – Om adgangen til opphevelse etter enighet anføres at den strider mot prinsippet om at statusspørsmål er unntatt fra partenes fri disposisjonsrett. – Spørsmålet om å fjerne adgangen til å heve en adopsjon på grunn av adoptivforeldrenes forhold blir betegnet som noe mer tvilsomt. I begrunnelsen for heller ikke å beholde denne opphevelsesgrunnen anføres imidlertid lovgivningens øvrige muligheter for å gripe inn til vern om barnet, noe som gjelder også adoptivbarn.»
Forarbeidene nevner også at flere andre land som kun har «sterk adopsjon», har ingen eller meget begrenset adgang til opphevelse. I Norge hadde en såkalte «svake adopsjoner» – adopsjoner uten arverettslige følger for barnet – som eneste alternativ frem til 1935. I 1935 ble loven endret og det ble åpnet for «sterke adopsjoner» med den rettsvirkning at adoptivbarn ble rettslig likestilt med egenfødte barn. Adoptantene kunne velge om adopsjonen skulle være «svak» eller «sterk». I 1956 ble adopsjonsloven igjen revidert, og det ble innført «sterk adopsjon» som eneste alternativ. Også i de øvrige nordiske land gjennomføres det i dag kun «sterke adopsjoner».
I Danmark ble adgangen til opphevelse på grunn av adoptivbarnets forhold avskaffet ved ny adopsjonslov i 1972. De øvrige grunnlag for opphevelse ble imidlertid beholdt og gjelder fremdeles, se den danske adopsjonsloven kapittel 3.
I Norge ble et forslag om å avskaffe en eller flere av de daværende opphevelsesgrunnene sendt på høring i 1973. Forslaget må ses i sammenheng med at det samtidig ble foreslått at det skulle åpnes for ny adopsjon av allerede adopterte, og et generelt ønske om å likestille adopterte barn med andre barn.
Forarbeidene henviser til en gjennomgang av opphevelsessaker fra perioden 1. januar 1970 til 23. november 1972. Det ble foretatt i alt 14 opphevelser i den aktuelle perioden (Ot.prp. nr. 40 (1984–85) s. 19):
«8 av sakene gjaldt opphevelse etter overenskomst (§ 21 første ledd), 1 sak gjaldt opphevelse etter adoptivforeldrenes død (§ 21 annet ledd). 4 saker gjaldt opphevelse etter dom i adoptivbarnets interesse (§ 22); i alle disse sakene var formålet med opphevelsen å åpne adgang til ny .adopsjon. (Jfr. nedenfor om at det bør overveies lovendring som åpner adgang til ny adopsjon av adopterte barn uten at man må gå veien om opphevelse.) Bare en sak gjaldt opphevelse etter dom på grunn av adoptivbarnets forhold (§ 23 annet ledd). Muligheten for å få fram en opphevelse på grunn av adoptivbarnets forhold kan imidlertid ha ligget under også i noen av tilfellene der opphevelsen skjedde etter overenskomst; det går fram av dokumentene i 3 av disse sakene at denne mulighet hadde vært overveid.»
En stor gruppe av høringsinstansene gikk inn for å avskaffe adgangen til å oppheve adopsjoner fullstendig, se f.eks. Sosialdepartementets høringsuttalelse gjengitt i Ot.prp. nr. 40 (1984–85) s. 19, mens en like stor gruppe gikk inn for å avskaffe opphevelsesgrunnene etter §§ 22 og 23. På bakgrunn av høringsrunden gikk departementet inn for en generell avskaffelse. Departementet la avgjørende vekt på at avskaffelse var best i tråd med det prinsipielle grunnsyn om likestilling mellom adoptivbarn og andre barn, og i samsvar med det som var vedtatt ved svenske og finske lovendringer. Departementet la også vekt på at en avskaffelse av muligheten for opphevelse av adopsjon, forenklet regelverket. Departement påpekte at adgangen til inngrep etter barnevernsloven, adgangen til ny adopsjon og adgangen til adopsjon av egne barn ga tilstrekkelig mulighet for å nå gode løsninger dersom det skulle være nødvendig å gripe inn i en foreldre-barn-relasjon etter adopsjon (Ot.prp. nr. 40 (1984–85) s. 19).
20.7.2.3 Ugyldighet
20.7.2.3.1 Innledning
Ett av alternativene for omgjøring av forvaltningsvedtak etter fvl. § 35 er at vedtaket er ugyldig. Ugyldighet er betinget av at det er begått rettslige feil. Grunnlaget for å vurdere om det foreligger ugyldighet, ligger normalt i hvem som kan treffe et vedtak, hvordan de må gå frem for å gjøre det og hva som kan bestemmes (Eckhoff/Smith (2014) s. 460). Det er likevel ikke nok at det er begått rettslige feil. Et viktig skille går mellom det Eckhoff/Smith kaller «innholdsmangel» og «tilblivelsesmangel».
20.7.2.3.2 Innholdsmangel
En avgjørelse lider av «innholdsmangel» dersom forvaltningen ikke hadde materiell kompetanse til å treffe en avgjørelse med et slikt innhold som avgjørelsen har. Innholdsmangler fører nesten alltid til ugyldighet. Hognestad og Steenberg nevner en rekke eksempler på innholdsmangler som kan oppstå ved et adopsjonsvedtak, f.eks. at adoptanten var under minstealderen i adl. § 3, manglende samtykker etter adl. §§ 4–8, eller at myndighetene ikke har forsøkt å innhente uttalelse etter adl. § 7 tredje ledd til tross for at dette hadde vært fullt mulig. Andre innholdsmangler vil kunne være atskillig vanskeligere å fastslå eller føre bevis for, fordi de gjelder mer skjønnspregede krav. For eksempel kan det være vanskelig å fastslå at et samtykke lider av innholdsmangler, eller at adopsjonsvedtaket ble gitt uten at det kunne antas at adopsjonen ville være til barnets beste etter adl. § 2. Men dersom det finnes bevist at et samtykke til adopsjon er ugyldig som viljeserklæring eller at en adopsjon er gitt i strid med adl. § 2, «lider bevillingen av en alvorlig innholdsmangel, som normalt ville måtte føre til ugyldighet», jf. Hognestad og Steenberg (2000) s. 203. En innholdsmangel kan også knytte seg til selve søknaden eller søkeren. Søknaden kan f.eks. være undertegnet under tvang, svik eller rettstridig påvirkning fra en som har økonomisk fordel av adopsjonen. En innholdsmangel vil som regel føre til at avgjørelsen anses ugyldig.
En av de få sakene for Høyesterett om adopsjon etter adopsjonsloven av 1917, Rt. 1939 s. 365, omhandlet spørsmålet om gyldighet av et adopsjonsvedtak. Spørsmålet var om barnets biologiske mor hadde gitt et informert samtykke til adopsjon. Vedtak om adopsjon av et 1 år gammelt barn ble kjent ugyldig fordi det ikke forelå sikkerhet for at morens samtykke ga uttrykk for hennes virkelige vilje. Dommen ble avsagt under dissens (4–3). Flertallet kom til at samtykket ikke ga uttrykk for at moren hadde ment å gi avkall på barnet for all fremtid, men at hun ved en misforståelse hadde oppfattet det slik at hun senere skulle få barnet tilbake. I tillegg til fortolkningen av samtykket, la flertallet vekt på at saken om å få kjent adopsjonen ugyldig, ble reist uten nevneverdig opphold. Mindretallet la på sin side vekt på at adopsjonsvedtaket stiftet et rettsforhold mellom barnet og adoptivforeldrene med vidtrekkende følger. Når det skulle avgjøres om mulige mangler ved morens samtykke skulle føre til opphevelse av adopsjonen, måtte det ikke bare tas hensyn til morens interesser, men også, og ganske særlig, til det som måtte anses å være til det beste for barnet. Mindretallet fant at det i et slikt tilfelle måtte kreves avgjørende bevis for at det var vesentlige mangler ved samtykket, og fant at det ikke var tilfelle i denne saken. Dommen er kommentert og kritisert av Andreas Støylen i en artikkel i Tidsskrift for rettsvitenskap 1939 s. 261 flg. Kritikken retter seg i hovedsak mot at flertallet etter Støylens syn la for stor vekt på morens interesser og i for liten grad tok hensyn til barnets interesser i saken.
20.7.2.3.3 Tilblivelsesmangel
En bevilling kan også bli kjent ugyldig på grunn av feil ved måten avgjørelsen er kommet i stand på. Slike feil kan f.eks. være kompetansemangler, saksbehandlingsfeil, uriktige faktiske eller rettslige forutsetninger for skjønn, samt mangler ved overveielser som har ledet frem til avgjørelsen. De har i juridisk teori fått samlebetegnelsen «tilblivelsesmangler». Hognestad og Steenberg nevner disse eksemplene på tilblivelsesmangler i adopsjonssaker (s. 206):
Skjønnet etter § 2 kan ha bygget på faktiske eller rettslige forutsetninger som viser seg å ha vært uholdbare. Adopsjonsmyndigheten har for eksempel bygget på faktiske opplysninger om barnets situasjon eller adopsjonssøkernes kvalifikasjoner som viser seg å være feil, slik at adopsjonen ikke kunne antas å være til gagn for barnet. Dette kan igjen være et resultat av at adopsjonsmyndigheten ikke har sørget for å opplyse saken så godt som mulig før bevilling ble gitt, jf. fvl. § 17 første ledd, altså en saksbehandlingsfeil.
Ved søknad om adopsjon av voksen person (stebarn eller annen) unnlater myndighetene å foreta undersøkelser ut fra oppfostringskriteriet i adl. § 2 eller om det foreligger annen særlig grunn til adopsjonen. Resultatet kan bli at bevilling gis uten at de materielle vilkår i adl. § 2 er oppfylt. På grunn av manglende undersøkelse, jf. fvl. § 17, første ledd kan de rettslige eller faktiske forutsetninger for skjønnet bli gale.
En mors/fars samtykke til adopsjon bygger på gale forutsetninger eller er fremkalt ved rettsstridig adferd […]. Dette kunne eventuelt ha vært oppdaget dersom adopsjonsmyndigheten hadde ivaretatt sitt informasjonsansvar etter fvl. § 11 og sin plikt til å få saken best mulig opplyst etter fvl. § 17 første ledd.
Myndighetene har ikke sørget for å innhente uttalelse fra en far eller mor uten del i foreldreansvaret til tross dor at dette hadde vært mulig. Dette er både en materiell innholdsmangel etter adl. § 7 tredje ledd og en saksbehandlingsfeil etter fvl. § 16.»
Tilblivelsesmangler fører som regel ikke til ugyldighet med mindre den kan ha virket inn på avgjørelsens innhold. Årsaken er at det anses som viktigst at avgjørelsens innhold er riktig. Eckhoff/Smith (2014) forklarer sammenhengen mellom spillerom for skjønnsutøvelse og konsekvensen av saksbehandlingsfeil (s. 465, utvalgets kursivering):
«Strengt lovbundne vedtak blir det sjelden spørsmål om å kjenne ugyldige på grunn av feil i saksbehandlingen. Hvis et slikt vedtak innholdsmessig er i samsvar med loven, kan man gå ut fra at eventuelle feil ikke kan ha hatt betydning. Og hvis vedtaket er i strid med loven, er dette tilstrekkelig grunn til å kjenne det ugyldig, slik at man ikke trenger å ta stilling til hvilken betydning saksbehandlingen har hatt. Men når resultatet for en del er overlatt til forvaltningens skjønn, er dette ofte aktuelt. Jo videre spillerom det er for skjønnet, desto større mulighet vil det være for at feil i saksbehandlingen kan ha virket inn.»
Flere av de materielle kompetansebestemmelsene i adopsjonsloven er sterkt skjønnspreget, se f.eks. adl. § 2. I tillegg kan vilkårene ofte dispenseres fra etter skjønnsmessige kriterier, se adl. § 3 hvor lavaldersbestemmelsen kan gjøres unntak fra når «sterke grunner taler for det». Saksbehandlingsfeil i adopsjonssaker vil derfor ofte kunne føre til at vedtaket er ugyldig.
20.7.2.3.4 Virkningen av en mangel
Som nevnt fører en innholdsmangel som regel til at avgjørelsen er ugyldig, mens en tilblivelsesmangel normalt fører til ugyldighet dersom mangelen kan ha innvirket på avgjørelsens innhold. Men det er ikke gitt at et vedtak vil bli omgjort etter fvl. § 35 første ledd bokstav c), eller kjent ugyldig av domstolene. For enkeltvedtak er rettstilstanden lovfestet i fvl. § 41 for så vidt gjelder saksbehandlingsfeil:
«Er reglene om behandlingsmåten i denne lov eller forskrifter gitt i medhold av loven ikke overholdt ved behandlingen av en sak som gjelder enkeltvedtak, er vedtaket likevel gyldig når det er grunn til å regne med at feilen ikke kan ha virket bestemmende på vedtakets innhold.»
Bestemmelsen i fvl. § 41 brukes i stor utstrekning analogisk på andre saksbehandlingsfeil (Eckhoff/Smith (2014) s. 489). Forvaltningsloven § 41 kan ikke tolkes antitetisk slik at feil som kan ha virket avgjørende på vedtakets innhold alltid fører til ugyldighet (Eckhoff/Smith (2014) s. 489). Hognestad og Steenberg mener at dette må særlig gjelde hvor «det har gått lang tid siden bevillingen ble gitt og barnet og adoptivforeldrene i god tro for lengst har innrettet seg etter bevillingen» fordi det da «ville det kunne virke svært urimelig for dem det gjelder om den ble kjent ugyldig», jf. Hognestad og Steenberg (2000) s. 209. Synet er støttet i lagmannsrettspraksis. RG 2001 s. 211 (Gulating) gjaldt spørsmålet om gyldigheten av et adopsjonsvedtak fra om lag 20 år tilbake i tid. Lagmannsretten fant ikke at vedtaket var ugyldig, men slo fast at når et adopsjonsvedtak først er fattet skal det «meget til for å få dette endret». Lagmannsretten grunnga den høye terskelen for endring med at adopsjon etablerer et familierettslig statusforhold som er utformet og regulert på bakgrunn av et prinsipielt grunnsyn om at adoptivbarn og andre barn er likestilt, og at dette gir et sterkt behov for stabilitet. Grunnsynet innebærer at betenkelighetene ved å kjenne en adopsjon ugyldig «forsterkes jo lengre tid som er gått siden adopsjonsbevillingen ble gitt». Det må kreves klare holdepunkter for at det foreligger mangler ved adopsjonsvedtaket og den som krever ugyldighet må «påvise en sterk interesse» i å få adopsjonsvedtaket kjent ugyldig. Se også f.eks. LH-2006–90455 hvor adopsjonen hadde funnet sted om lag 47 år tidligere. Lagmannsretten fant ikke rettslige eller faktiske mangler ved adopsjonsvedtaket, men pekte på at den lange tiden som var gått siden adopsjonen fant sted, og at så vel de involverte private parter som deres respektive familier hadde innrettet seg i tillit til vedtaket, uansett ville talt mot opphevelse.
20.7.2.3.5 Virkningen av ugyldighet
Hvis et adopsjonsvedtak kjennes ugyldig, blir spørsmålet hvilken virkning ugyldigheten skal ha. Tradisjonelt skilles mellom om vedtaket er en nullitet eller at det er angripelig. Ved nullitet har vedtaket vært ugyldig fra det ble gitt og må betraktes som ikke-eksisterende. Dersom vedtaket er angripelig, vil det si at vedtaket står ved lag inntil det blir satt til side ved omgjøringsvedtak eller dom. Eckhoff/Smith skriver at ugyldig tyngende vedtak (f.eks. påbud) normalt er nulliteter, mens begunstigende vedtak (f.eks. tillatelser) som hovedregel bare er angripelige (Eckhoff/Smith (2014) s. 476). Både avgjørelser som går ut på å ta til følge krav overfor det offentlige, og mer komplekse rettsforhold som statsborgerskap, ansettelse og ekteskap, vil normalt bare være angripelige. Ved grove kompetansemangler vil det likevel også her bli spørsmål om nullitet (Eckhoff/Smith (2014) s. 478–479). Er et adopsjonsvedtak f.eks. gitt etter svik eller rettsstridig adferd, eller ved klar tilsidesettelse av lovens vilkår, kan nok ugyldigheten føre til at vedtaket blir en nullitet (Hognestad og Steenberg (2000) s. 210).
Et angripelig adopsjonsvedtak har adopsjonens rettsvirkninger inntil det er satt til side ved omgjøringsvedtak eller dom. Hognestad og Steenberg antar at dersom et adopsjonsvedtak blir satt til side, «må resultatet være at de opprinnelige familie- og arverettslige bånd gjenopprettes. Rettigheter ‘adoptivbarnet’ ervervet i tilknytning til adopsjon, for eksempel norsk statsborgerskap og navnerett vil antagelig gå tapt […]», jf. Hognestad og Steenberg (2000) s. 210.
20.7.2.3.6 Kongens etterfølgende godkjenningsmyndighet etter § 9
I adopsjonssaker har Kongen etterfølgende godkjenningsmyndighet dersom vilkårene for adopsjon ikke var til stede når adopsjonsvedtaket ble fattet, jf. adl. § 9:
«Kongen kan godkjenne med tilbakevirkende kraft en adopsjonsbevilling som er gitt uten at lovens vilkår forelå».
Myndigheten er ikke delegert, og ligger dermed til Kongen i statsråd. Bestemmelsen er ny i nåværende adopsjonslov, men gjelder også eldre adopsjonsvedtak gitt uten at vilkårene i 1917-loven forelå, jf. adl. § 25. Både ordlyden i § 9, og plasseringen av bestemmelsen, tilsier at Kongens myndighet er begrenset til norske adopsjoner. Avgjørelsen av hvorvidt en utenlandsk adopsjon er gyldig og gjelder her i landet eller kan anerkjennes her, hører inn under departementet, jf. adl. § 19. Det tilkommer ikke Kongen å prøve selve ugyldighetsspørsmålet. Det må først være fastslått ved dom eller forvaltningsvedtak at vedtaket var ugyldig, før det kan vurderes om mangelen skal repareres gjennom statsrådsbehandling.
Bestemmelsen ble innført fordi det hendte at det ble gitt adopsjonvedtak til tross for at lovens vilkår ikke forelå. Forarbeidene nevner (Ot.prp. nr. 40 (1984–85) s. 15):
«at adoptanten var under 25 år
at samtykket var trukket tilbake
at tidligere adopsjon ikke var opphevd
at norsk adopsjon ikke var gyldig i adoptivbarnets hjemland
at norsk adopsjon ikke var gyldig i barnemorens hjemland fordi samtykket ikke fylte kravene etter hennes hjemlands rett.»
Som gjennomgått ovenfor vil slike innholdsmangler etter alminnelige forvaltningsrettslige regler i utgangspunktet gjøre vedtaket ugyldig, men «det kan tenkes at feilen blir leget på grunn av etterfølgende omstendigheter, f.eks. lenger tids forløp. Gyldighetsspørsmålet blir derfor etter forholdene noe skjønnsmessig», jf. Ot.prp. nr. 40 (1984–85) s. 15. Lovens forarbeider siterer fra Justisdepartementets høringsnotat fra 1973 hvor departementet påpeker at det er «neppe ubetinget heldig at gyldighetsspørsmålet avgjøres etter alminnelige forvaltningsrettslige regler». Det lanseres to alternative reguleringsmåter. En foreslo enten å innføre en regel om at lovstridige vedtak ikke, eller bare under visse forutsetninger, var ugyldige, eller at Kongen kunne godkjenne lovstridige vedtak. På bakgrunn av høringsinstansenes syn, falt departementet ned på sistnevnte alternativ (Ot.prp. nr. 40 (1984– 85) s. 16).
På grunnlag av listen fra forarbeidene sitert over, legger Steenberg og Hognestad til grunn at bevilling er gitt uten at lovens vilkår forelå dersom (Hognestad og Steenberg (2000) s. 202):
adoptanten var under lovens minstealder, jf. § 3
det var ikke gitt samtykker som kreves etter §§ 4–8
samtykke var trukket tilbake før bevilling ble gitt
samtykke var gitt mindre enn to måneder etter at barnet ble født, jf. § 7 annet ledd
bevilling var gitt til bare en av ektefellene (nå også samboere) til tross for at lovens vilkår for unntak ikke var oppfylt, jf. § 5 første ledd første punktum
andre enn ektefeller (nå også samboere) har fått bevilling til å adoptere sammen, jf. § 5 annet ledd
det var ikke forsøkt innhentet uttalelse etter § 7 tredje ledd til tross for at dette hadde vært fullt mulig.
Dersom det blir slått fast at en slik feil har skjedd, vil det være snakk om materielle kompetansemangler – innholdsmangler – som etter den alminnelige forvaltningsrettslige ugyldighetslære som hovedregel vil føre til ugyldighet. Hognestad og Steenbergs oversikt gjelder innholdsmangler som vanligvis er lette å konstatere, og det er «først og fremst slike klare feil Kongens godkjenningsmyndighet etter § 9 er ment å reparere», jf. Hognestad og Steenberg (2000) s. 203. Men etter Hognestad og Steenbergs syn kan i prinsippet også mangler ved mer skjønnsmessige krav i adopsjonsloven, som innholdsmangler ved partenes samtykke, repareres ved kongelig godkjenning etter adl. § 9 (Hognestad og Steenberg (2000) s. 203).
Etter Hognestad og Steenbergs mening omfatter neppe Kongens godkjenningsmyndighet adopsjonsvedtak som er ugyldig på grunn av «tvang, svik, rettstridig utnytting eller falsk. Her er det tale om ugyldighetsgrunner som ligger utenfor adopsjonslovens ramme», jf. Hognestad og Steenberg (2000) s. 204.
Kongens mulighet til å godkjenne vedtak gitt uten at lovens vilkår var tilstede, er en kan-regel hvor hensynet til barnets beste må veie tungt. Hognestad og Steenberg viser også til at det må «legges vekt på hvor gammel den ugyldige bevillingen er og om partene har innrettet seg etter den,» jf. Hognestad og Steenberg (2000) s. 204.
Adopsjonslovutvalgets sekretariat har fått opplyst av departementet at de ikke kjenner til saker hvor adl. § 9 er benyttet.
20.7.3 Adopsjonslovutvalgets vurderinger og forslag
20.7.3.1 Innledning
Adopsjonslovutvalget mener at det for de fleste spørsmål er lite hensiktsmessig å gi parallell regulering av forvaltningslovens bestemmelser om klage, omgjøring og ugyldighet. Det er imidlertid enkelte spørsmål utvalget mener det er nødvendig eller ønskelig at adopsjonsloven regulerer spesielt. Disse særreguleringen er foreslått delvis for å avklare rettstilstanden og delvis av mer pedagogiske hensyn.
20.7.3.2 Opphevelse og omgjøring av adopsjonsvedtak
Adopsjonslovutvalget har sett nærmere på muligheter for å endre adopsjonsvedtak på andre grunnlag enn de forvaltningsloven oppstiller, herunder muligheten for opphevelse av adopsjonsvedtak. Tema er særlig aktuelt ved stebarnsadopsjoner hvor adopsjonsmyndighetene rapporterer at det ikke er uvanlig at de får forespørsler om opphevelse fra partene i saken. Adopsjonslovutvalget er av den klare oppfatning at opphevelse etter at adopsjonen er gjennomført, ikke bør være mulig. Utvalget viser til at adopsjonens varige rettsvirkninger er en av adopsjonens store fordeler som virkemiddel for å skape trygge oppvekstsvilkår for barn. Utvalget legger til grunn at selv om terskelen for opphevelse ble lagt høyt, ville den trygghet og ro som adopsjonen gir adoptivbarn bli svekket dersom adoptivbarnet og adoptivforeldrene visste at adopsjonen kunne oppheves. En adgang til opphevelse vil ikke være til barnets beste. Utvalget viser ellers til den begrunnelsen som er gitt i forarbeidene til någjeldende adopsjonslov for å fjerne adgangen til opphevelse (Ot.prp. nr. 40 (1984–85) s. 19).
Adopsjonslovutvalget foreslår at adopsjonsloven uttrykkelig slår fast at adopsjonsvedtak bare kan omgjøres etter fvl. § 35 første til tredje ledd og dermed slå fast indirekte at § 35 fjerde og femte ledd ikke gjelder i adopsjonssaker. Hensikten er å løfte frem adopsjoners varige karakter. Regelen gjelder bare adopsjonsvedtak, og ikke andre vedtak adopsjonsmyndighetene gir, som f.eks. forhåndssamtykke til adopsjon av barn fra utlandet.
Europarådskonvensjonen artikkel 14 fastsetter at nasjonale myndigheter må sette en frist for når vedtak om adopsjon kan omgjøres, men setter ingen nærmere rammer for denne fristen, jf. punkt 20.7.1 i kapittelet her. Etter Adopsjonslovutvalgets syn bør det innføres en frist for å overholde konvensjonsforpliktelsene. Spørsmålet er hvor lang denne skal være. Et sentralt hensyn er behovet til den adopterte som gjerne vil ha ro rundt adopsjonsforholdet. Samtidig er terskelen for omgjøring på grunn av ugyldighet høy, og selve tidsforløpet er også et moment i ugyldighetsvurderingen. Ved vurderingen har utvalget sett hen til tvisteloven som setter en absolutt frist på 10 år for gjenåpning, jf. § 31-6 nr. 2. Utvalget foreslår derfor en absolutt frist på 10 år for omgjøring.
Utvalget har vurdert å særregulere omgjøringsbegjæringer fra private parter, f.eks. ved å lovfeste at disse må være innkommet innen en viss frist, eventuelt at adopsjonsmyndighetene kan forlenge 10-årsfristen for å avgjøre begjæringen. Spørsmål kan også oppstå dersom en privat part begjærer omgjøring, men får avslag, for så å reise sak om ugyldighet for domstolene. Behovet for særregulering er imidlertid lite, og 10-årsfristen er så romslig at utvalget mener at en absolutt 10-årsfrist er forsvarlig.
Adopsjonslovutvalget mener at nåværende adl. § 9 om Kongens adgang til å godkjenne adopsjonsvedtak som er gitt uten at vilkårene i adopsjonsloven er til stede, er en hensiktsmessig regel. Utvalget foreslår derfor en videreføring av regelen i utkastet til ny adopsjonslov.
20.7.3.3 Klageadgang ved adopsjon av spedbarn frigitt til nasjonal adopsjon
Det er på det rene at sakens parter har klageadgang i saker om adopsjon av spedbarn som er frigitt til nasjonal adopsjon. Som nevnt i punkt 20.5.2.4 i kapittelet, foreslår Adopsjonslovutvalget at adopsjonsloven uttrykkelig slår fast at andre søkere i en sak om nasjonal spedbarnsadopsjon ikke er part i adopsjonssaken. Det kan imidlertid stilles spørsmål ved om søkerne som ikke er part i adopsjonssaken, kan ha klagerett etter fvl. § 28 første ledd, dersom de har «rettslig klageinteresse» i adopsjonssaken.
For å ha rettslig klageinteresse i en sak, må en ha en viss tilknytning til den. Tilknytningen kan være av forskjellig art, og behøver ikke være rettslig. Det er tilstrekkelig at interessen til vedkommende «har en slik art og styrke at det er rimelig å gi ham et rettskrav på å få vedtaket overprøvd», jf. Eckhoff/Smith (2014) s. 293.
Adopsjonslovutvalget mener det er tvilsomt om andre adopsjonssøkere som har registrert seg som søkere på adopsjon av spedbarn som er frigitt til nasjonal adopsjon, har rettslig klageinteresse i adopsjonssaken. Ingen av adopsjonssøkerne har rett til å adoptere. Videre er ikke konsekvensen av adopsjonsmyndighetenes avgjørelse om å vedta adopsjon for ett av søkerparene/en av søkerne i registeret, at de andre søkerne ikke lengre kan adoptere. Vedtaket fører kun til at søkerne ikke får adoptere det konkrete barnet som blir vurdert i den konkrete saken.
Et annet moment er at det ikke vil være til barnets beste dersom det er mulig for andre enn sakens parter å klage på adopsjonsvedtaket. En klagesak kan trekke ut i tid, og i mellomtiden knytter spedbarnet seg til sine adoptivforeldre. I tillegg vil barnet gjennom denne prosessen befinne seg i en usikker juridisk situasjon.
For å unngå tvil rundt spørsmålet om klageadgang, foreslår Adopsjonslovutvalget at adopsjonsloven uttrykkelig slår fast at personer som søker om adopsjon av spedbarn som er frigitt til nasjonal adopsjon, ikke har anledning til å klage over at en annen har fått adoptere. I helse- og sosiallovgivningen har en tatt i bruk lignende bestemmelser ved regulering av konkurrerende søkeres mulighet til å klage på tildeling av et gode det er knapphet på. Ved utformingen av bestemmelsen har Adopsjonslovutvalget sett til § 2-7 i pasient- og brukerrettighetsloven. Ved å innføre en lignende bestemmelse, mener ikke Adopsjonslovutvalget at de spedbarna som er frigitt til nasjonal adopsjon er et gode som det offentlige har i sin besittelse og som det er «knapphet» på. Adopsjonslovutvalget mener imidlertid at en lignende regel er hensiktsmessig for å unngå at barnet blir gjenstand for en klagesak.
21 Innsyn i anonyme adopsjonssaker og adoptivbarns rett til opplysninger
21.1 Innledning
I saker hvor partene ikke kjenner til hverandre på forhånd for adopsjonssaken, åpner adopsjonsloven for at partene også etter adopsjonen kan holdes ukjent for hverandre, ved såkalte «anonyme adopsjoner». At partene kan holdes anonyme for hverandre, er en særregulering av forvaltningslovens bestemmelser om innsyn. Men samtidig som det i noen tilfeller vil være både i barnets og i de opprinnelige foreldrenes interesse at partene holdes skjulte for hverandre, har alle barn rett til å få kunnskap om sitt opphav. Adopsjonsloven løser denne interessekonflikten med å gi barnet rett til å få vite hvem de opprinnelige foreldrene er etter at barnet er fylt 18 år. For å legge til rette for realisering av rettigheten har adoptivforeldre en plikt til å fortelle barnet at det er adoptert. I dette kapittelet går Adopsjonslovutvalget gjennom adopsjonslovens særregulering av forvaltningslovens bestemmelser om innsyn. Utvalget har flere endringsforslag til någjeldende regler og foreslår også å innføre nye bestemmelser. Først blir gjeldende norsk og internasjonal rett på området gjennomgått.
21.2 Gjeldende rett
21.2.1 Forvaltningsloven § 18
En adopsjon er et enkeltvedtak. Utgangspunktet er at partene har rett til å gjøre seg kjent med sakens dokumenter med de unntakene som følger av fvl. §§ 18 til 19, jf. fvl. § 18 første ledd. Dermed vil både barnets opprinnelige foreldre, adoptivforeldre og barnet selv ha rett til innsyn i adopsjonssakens dokumenter etter lovens hovedregel. Dersom barnet er under 15 år, skal det ikke gjøres kjent med opplysninger som er underlagt lovbestemt taushetsplikt, jf. fvl. § 18 første ledd siste punktum.
21.2.2 Adopsjonsloven § 11
Adopsjonsloven § 11 gjør unntak fra fvl. § 18 første ledd ved at partene i en adopsjonssak kan holdes ukjente for hverandre:
«Forvaltningsloven § 18 første ledd skal ikke være til hinder for at partene i en adopsjonssak holdes ukjent for hverandre (anonym adopsjon)».
Bestemmelsen innebærer at parter i en sak som gjelder anonym adopsjon ikke har samme innsynsrett som parter i ordinære forvaltningssaker. Anonymiteten gjelder også etter at adopsjonen er innvilget (Hognestad og Steenberg (2000) s. 218). Bestemmelsen fastsetter ikke at partene skal holdes ukjente for hverandre. Justisdepartementets lovavdeling har lagt til grunn at adopsjonsmyndighetene på skjønnsmessig grunnlag kan gi opplysninger om de andre partenes identitet (se uttalelse 1. oktober 1978, jnr. 3698/78). Etter forvaltningslovforskriften (forskrift 15. desember 2006 nr. 1456) faller taushetsplikten i adopsjonssaker bort etter 100 år.
Adopsjonsloven § 11 er en videreføring av § 9a i 1917-loven. Den ble tilført ved lov 19. juni 1969 nr. 54 om ikraftsetting av forvaltningsloven m.v., jf. Ot.prp. nr. 27 (1968–69) s. 63. Praksis i adopsjonssaker frem til 1969 var at partene kunne holdes ukjente for hverandre. Det var derfor nødvendig å innføre en særregel i adopsjonsloven når forvaltningsloven med sine innsynsbestemmelser trådte i kraft 1. januar 1970. Bestemmelsen i adl. § 11 gjelder bare norske adopsjoner der både adoptivforeldrene og de opprinnelige foreldrene er bosatt i Norge (Hognestad og Steenberg (2000) s. 217). I praksis vil en adopsjon kunne gjennomføres anonymt ved nasjonal spedbarnsadopsjon og ved tvangsadopsjon av fosterbarn etter bvl. § 4-20 dersom barnet har bodd på skjult adresse med sine fosterforeldre forut for adopsjonen. Ved adopsjon fra utlandet avgjør lovgivningen i barnets opprinnelsesland om barnets og foreldrenes identitet skal eller kan holdes ukjent.
Begrensningen i adl. § 11 gjelder bare partenes identitet, altså opplysninger som gjør det mulig å identifisere dem. Hognestad og Steenberg skriver at bestemmelsen ikke er til hinder for at adopsjonssøkerne får andre opplysninger om de opprinnelige foreldrene, f.eks. deres alder eller sosiale og helsemessige forhold. Disse opplysningene vil kunne si noe om barnets helsemessige bakgrunn og dermed være relevante for adoptivforeldrene. På tilsvarende måte kan de opprinnelige foreldrene få generelle opplysninger om adoptivforeldrene, f.eks. om deres kvalifikasjoner som foreldre (Hognestad og Steenberg (2000) s. 218).
Innsynsretten i sakens øvrige dokumenter gjelder også den adopterte, jf. straks nedenfor om barnets innsynsrett etter adl. § 12. Adoptivbarnets rett til innsyn i andre opplysninger enn de opprinnelige foreldres identitet, blir i så fall fullt ut regulert av fvl. §§ 18 til 19 når barnet har fylt 18 år.
21.2.3 Adopsjonsloven § 12
Adoptivbarnets rett til opplysninger faller i to deler, adoptivforeldrenes plikt til å fortelle barnet at det er adoptert, og adopsjonsmyndighetenes plikt til å på forespørsel opplyse adopterte barn over 18 år hvem de opprinnelige foreldrene er. Begge deler er regulert av adl. § 12 og gjelder alle typer nasjonal og internasjonal adopsjon (men se nedenfor om den praktiske rekkevidden ved internasjonale adopsjoner). Bestemmelsen lyder:
«Adoptivforeldre skal så snart som tilrådelig fortelle adoptivbarnet at det er adoptert.
Fra barnet er 18 år har det krav på å få opplyst fra departementet hvem de opprinnelige foreldre er.»
Første ledd var en nyvinning ved adopsjonsloven. Tidligere ble adoptivforeldrene ved utstedelsen av adopsjonsbevillingen oppfordret til å fortelle barnet at det var adoptert så snart det var forsvarlig (Hognestad og Steenberg (2000) s. 219). I høringsrunden var alle høringsinstansene som uttalte seg om spørsmålet enige i at foreldrene skal ha plikt til å fortelle barnet at det er adoptert. Departementet mente at lovens formulering burde legge opp til en viss skjønnsmessig vurdering, og tilføyde «så snart som tilrådelig». Departementet forutsatte at foreldrenes orientering til barnet om at det er adoptert, skjer på et så tidlig tidspunkt at barnet ikke kommer i en situasjon hvor barnet får vite om adopsjonen av andre enn foreldrene (Ot.prp. nr. 40 (1984–85) s. 17). Adoptivforeldrene har dermed en aktiv informasjonsplikt og de skal ikke vente med å snakke med barnet om adopsjonen til barnet spør (Hognestad og Steenberg (2000) s. 220).
Også bestemmelsen i annet ledd er ny i någjeldende lov. Både tidligere praksis ved innsyn, og hvor vidt opprinnelige foreldre fikk opplyst på adopsjonstidspunktet at barnet kunne få opplysninger om dem når det fylte 18 år, var vekslende før någjeldende adopsjonslov. Adoptertes adgang til opplysninger om opprinnelige foreldres identitet førte til mye diskusjon under forberedelsen og vedtakelsen. Departementet endte med å gå inn for en regel som åpnet for å gjøre unntak dersom opprinnelige foreldre motsatte seg innsyn og sterke grunner talte imot innsyn (Ot.prp. nr. 40 (1984–85) s. 19). Komiteen gikk imidlertid for en reservasjonsfri regel (Innst. O. nr. 19 (1985–86 s. 5 og 6). For en mer detaljert gjennomgang av bestemmelsens historie, se Hognestad og Steenberg (2000) s. 221–222. Adoptivbarnets rett etter adl. § 12 annet ledd er dermed ubetinget.
Ved Borgarting lagmannsretts dom 27. oktober 1995 (LB-1994–2275) slo retten fast at innsynsadgangen også gjelder dersom adopsjonen skjedde før loven trådte i kraft og at en slik tolkning av regelen ikke er i strid med tilbakevirkningsforbudet i Grunnloven § 97. Lagmannsretten kom også til at adoptivbarnet ikke kan nektes å få opplysninger ut fra nødrettsliknende betraktninger.
Adoptivbarnet kan få opplyst «hvem de opprinnelige foreldrene er» etter adl. § 12 annet ledd. I praksis innebærer det at adoptivbarnet får opplyst de opprinnelige foreldrenes navn og deres bopel. Som part har adoptivbarnet innsynsrett også i taushetsbelagte opplysninger, jf. fvl. § 13b nr. 1. Nærmere opplysninger om helse- og personlige forhold kan eventuelt avskjæres etter med hjemmel i fvl. §§ 18–19 (se mer om disse bestemmelsene nedenfor).
Barn som er adoptert fra utlandet, har samme rett til å få opplysninger om sine opprinnelige foreldre som norskadopterte. Den praktiske muligheten for å få tak i opplysninger kan imidlertid være vesensforskjellig. En faktisk forutsetning for innsyn er at barnets opprinnelsesland har gitt opplysningene til Norge. Dersom norske myndigheter ikke har fått informasjon om barnet, kan ikke adoptivbarnet kreve opplysninger etter adl. § 12 annet ledd. I slike tilfeller må adoptivbarnet eventuelt henvende seg til opprinnelseslandet og forsøke å få tak i opplysninger der. Dersom opprinnelseslandet har gitt norske myndigheter opplysninger, kommer imidlertid norsk rett til anvendelse fullt ut, uansett hvilke restriksjoner som måtte gjelde i opprinnelseslandet.
Saksbehandlingen
Det er departementet som har plikt til å opplyse om biologisk opphav, men oppgaven er delegert til Bufdir (tidligere Statens ungdoms- og adopsjonskontor) og fylkesmannen. Forskrift 30. november 1999 nr. 1192 bestemmer:
«Den myndighet til å gi adopterte opplysninger om opprinnelige foreldre som i loven er lagt til departementet, jf. § 12, delegeres til Statens ungdoms- og adopsjonskontor for så vidt gjelder adopsjonsbevillinger som er gitt av departementet eller kontoret.»
Forskrift 30. november 1999 nr. 1193 bestemmer:
«Den myndighet til å gi adopterte opplysninger om opprinnelige foreldre som adopsjonsloven er lagt til departementet, jf. § 12, delegeres med dette til fylkesmannen for så vidt gjelder adopsjonsbevillinger gitt av fylkesmannen før den 1. desember 1999».
I adopsjonslovens forarbeider understreker departementet at bestemmelsen ikke pålegger fylkesmannen eller departementet plikt til å søke å fremskaffe opplysninger om de opprinnelige foreldrene dersom opplysningene ikke finnes på adopsjonstidspunktet. Departementet mente det var unødvendig å si uttrykkelig i lovteksten (Ot.prp. nr. 40 (1984–85) s. 19).
I rundskriv I-33/86 er det gitt veiledning om saksbehandlingen av adoptivbarnets rett til opplysninger om opprinnelige foreldre. Det er uklart om rundskrivet både gjelder ved nasjonal og ved internasjonal adopsjon, men det synes i praksis å være tilpasset nasjonal adopsjon der fylkesmannen har myndighet til å gi innsyn (NOU 2009: 21 s. 255). Rundskrivet poengterer viktigheten av at myndighetene forsøker å forberede en innsynssak på en mest mulig skånsom måte, og at de opprinnelige foreldrene orienteres om innsynssaken (rundskriv I-33/86):
«Fylkesmennene pålegges derfor ut fra de eksisterende opplysningene i saken et visst ansvar for at de biologiske foreldre får en orientering om at deres biologiske barn ønsker å bli kjent med sin opprinnelse. Det vil i denne forbindelse være nødvendig å gi de biologiske foreldre en frist til å uttale seg, slik at deres holdning til spørsmålet kan meddeles barnet før opplysningene gis ut. At biologiske foreldre ikke ønsker at opplysningene skal gis til barnet, gir imidlertid ikke grunnlag for å nekte barnet disse.
Dersom det viser seg umulig å oppspore de biologiske foreldre, må de opplysninger man sitter inne med uten videre gis ut. Det kan da være naturlig å gjøre adoptivbarnet oppmerksom på at Frelsesarmeens ettersøkingskontor kan bistå med å oppspore de biologiske foreldre.»
Så vidt Adopsjonslovutvalget vet, er det ikke utarbeidet spesielle retningslinjer for håndtering av saker om innsyn i internasjonale adopsjonssaker.
Den praktiske håndteringen av innsynssaker
Etter fvl. § 20 første ledd kan adopsjonsmyndighetene bestemme hvordan saksdokumentene skal gjøres tilgjengelig for adoptivbarnet. Den praktiske håndteringen av innsynssaker er beskrevet i NOU 2009: 21 s. 252–253. Praksisen gjengis kort her.
Håndteringen av innsynssaker blir gjort av tre instanser; fylkesmannen, Bufdir og adopsjonsorganisasjonene. Bufetat region har adopsjonsdokumentene i de sakene som er avgjort av regionene i sine arkiver, jf. høringsuttalelsen til Bufdir datert 25. mai 2010 s. 5. Som nevnt håndterer fylkesmannen saker om innsyn etter nasjonal adopsjon der adopsjonen er gitt før 1. desember 1999. Fylkesmannen følger retningslinjene i rundskriv I-33/86.
Bufdir har ansvar for innsynssaker i nasjonale adopsjonssaker etter 1. desember 1999 og alle saker om internasjonal adopsjon. I saker som gjelder nasjonal adopsjon, legger Bufdir opp til en prosedyre i tråd med rundskriv I-33/86. I saker hvor Bufdir ikke selv har opplysninger i sitt arkiv, oversender de saken til fylkesmannsembetet som har innvilget adopsjonen. Der Bufdir får henvendelser fra andre enn den adopterte selv, informerer Bufdir om at det kun er adoptivbarnet om har krav på opplysninger om opphav. Henvendelsen legges på adopsjonssaken slik at adoptivbarnet, i forbindelse med eventuell senere innsynssak, kan få informasjon om at opprinnelige slektninger ønsker kontakt.
Bufdir følger ikke samme prosedyre ved sak om innsyn i internasjonal adopsjonssak. Bufdir sender da de saksdokumentene de har direkte til den adopterte, uten møte med saksbehandler. Bufdir leser som regel gjennom engelskspråklige dokumenter før de oversender disse. Dokumenter på andre språk oversendes uten oversettelse eller gjennomlesning (NOU 2009: 21 s. 253).
Dersom den adopterte ønsker flere opplysninger enn de som Bufdir sender fra sitt arkiv, henviser Bufdir vedkommende til adopsjonsorganisasjonene. De norske adopsjonsorganisasjonene kan være et bindeledd ved sporing etter opprinnelse, men organisasjonen driver ikke selv sporingsarbeid. Den adopterte må dekke eventuelle kostnader i forbindelse med sporing i utlandet.
Adopsjonsorganisasjonene får også selvstendige henvendelser fra opprinnelige foreldre, eller de kan få informasjon om opprinnelige søsken i utlandet. Adopsjonsorganisasjonene oversender slike henvendelser eller informasjon til Bufdir som legger dem på den aktuelle saksmappen der.
21.2.4 Forholdet mellom adl. § 12 annet ledd og fvl. §§ 18–19
Hvorvidt adoptivbarnet har krav på andre opplysninger enn hvem de opprinnelige foreldrene er, følger av reguleringen i forvaltningsloven. Både barn som er adoptert i Norge og i utlandet er part i adopsjonssaken etter fvl. § 2 annet ledd bokstav e). De har dermed innsynsrett i saksdokumentene etter fvl. § 18 første ledd med de begrensninger som følger av §§ 18 til 19. Adopsjonsloven § 12 annet ledd kan ikke forstås slik at den innskrenker adoptivbarnets alminnelige innsynsrett etter forvaltningsloven (Hognestad og Steenberg (2000) s. 234). Barne- og familiedepartementet er av samme oppfatning (brev datert 23. oktober 1997).
Den adopterte må normalt kunne få gjøre seg kjent med dokumenter som angår hans eller hennes liv «forut for adopsjonen, hvordan adopsjonen kom i stand, formidlingen, hvilke barnehjem/institusjoner barnet eventuelt var på, vurderingen av adopsjonssøkerne, tilrådinger, de opprinnelige foreldrenes samtykkeerklæring m.v. Den adopterte bør også kunne få innsyn i opplysninger som angår de opprinnelige foreldrenes helsemessige og sosiale situasjon m.v.», jf. Hognestad og Steenberg (2000) s. 234.
Forvaltningsloven § 19 første ledd bokstav c) og annet ledd bokstav a) og b) vil eventuelt kunne begrense adoptivbarnets innsynsrett. Hognestad og Steenberg mener imidlertid at myndighetene bør være varsomme med å anvende unntaksbestemmelsene i forvaltningsloven i saker om personlig bakgrunn og identitet. Det gjelder selv om noen opplysninger vil være ubehagelige eller til og med opprivende for adoptivbarnet. Også opplysninger om andre personer kan finnes i adopsjonspapirene (eksempelvis biologiske søsken). Her vil hensynet til de aktuelle personenes privatliv (se Grunnloven § 102 og EMK art. 8) måtte veies opp mot om det er av «vesentlig betydning» for adoptivbarnet å få disse opplysningene, jf. fvl. § 19 annet ledd.
Innsynsretten etter adl. § 12 gjelder fra barnet fyller 18 år. En mindreårig har ikke krav på å få opplysninger om hvem de opprinnelige foreldrene er, men adopsjonsmyndighetene kan etter en konkret, skjønnsmessig vurdering gi han eller henne opplysningene. Når det gjelder andre opplysninger i saken, vil en mindreårig selv kunne kreve innsyn i egen adopsjonssak etter fvl. § 18 første ledd. Unntaksregelen i fvl. § 19 annet ledd bokstav b) kan i slike situasjoner tenkes å få oftere anvendelse enn ellers.
21.2.5 Internasjonale forpliktelser
Barns rett til å kjenne sitt opphav er fastslått i FNs barnekonvensjon artikkel 7:
«1. Barnet skal registreres umiddelbart etter fødselen og skal fra fødselen ha rett til et navn, rett til å erverve et statsborgerskap, og, så langt det er mulig, rett til å kjenne sine foreldre og få omsorg fra dem.
2. Partene skal sikre gjennomføringen av disse rettighetene i samsvar med sin nasjonale lovgivning og sine forpliktelser i henhold til relevante internasjonale instrumenter på dette området, særlig når barnet ellers ville blitt statsløs.»
Artikkel 7 gir barnet flere rettigheter, og barnets rett til å kjenne sine foreldre er regulert sammen med barnets rett til å få omsorg fra sine foreldre. For begge situasjoners del har konvensjonsteksten reservasjonen «så langt det er mulig» i formuleringen.
Forslaget om å innta en rett i FNs barnekonvensjon til å kjenne sitt opphav, kom fra en gruppe afrikanske/asiatiske land. Siktemålet med å innta regelen om retten til å kjenne sitt opphav, var å sikre barns psykologiske stabilitet (Detrick (1999) s. 153 med henvisninger). Reservasjonen «så langt som mulig» har gitt grunnlag for ulike fortolkninger. På bakgrunn av praksis fra Barnekomiteen legger Hodgkin og Newell (2007) s. 107 til grunn at retten til å kjenne sitt opphav er ganske ubegrenset:
«But it is clear that children’s right to know their parentage could only be refused on the ground of best interests in the most extreme and unambiguous circumstances, and children should be given the opportunity for this decision to be reviewed at a later date.»
Adoptivbarnets rett til innsyn i egen adopsjonssak er direkte regulert i Haagkonvensjonen. I artikkel 30 heter det:
«1) Vedkommende myndigheter i en kontraherende stat skal sørge for at det blir tatt vare på opplysninger de har om barnets opprinnelse, spesielt opplysninger vedrørende hans eller hennes foreldres identitet og helseopplysninger.
2) De skal sørge for at barnet eller hans eller hennes representant under egnet veiledning har tilgang til slik informasjon i den utstrekning lovgivningen i nevnte stat tillater dette.»
Barnets rett til innsyn i adopsjonssaken vurderes som en av en rekke etterfølgende forpliktelser som påhviler medlemslandene etter at adopsjonen er gjennomført. I den sammenheng understrekes det i Guide to Good Practice 2008 at adopsjon «is not a single event, but a life-long process», jf. avsnitt 565.
I følge Guide 2008 regulerer artikkel 30 to ulike spørsmål: «(1) the collection and preservation of the information concerning the child’s origins, and (2) the availability of or the access to such information by the child». Men adoptivbarnets rett til å få kunnskap om sitt opphav, må balanseres mot opprinnelige foreldres behov for ikke å få sin identitet avdekket i forbindelse med at barnet frigis til adopsjon:
«572. It is a well-accepted view that a child should have a right to obtain information about his or her origins. The child’s right to know his or her parents is provided for in Article 7(1) of the Convention on the Rights of the Child. However, this right must be balanced against the right of birth parents not to have their identity disclosed to the child who is relinquished for adoption. For example, in some countries an unmarried mother who had consented to the adoption might be later harmed by the disclosure of her past. Therefore, Article 30 does sanction some restrictions to the right of the child to have information, as access is only ‘in so far as is permitted by the law of that State.’ Furthermore, States of origin are permitted to withhold identifying information from the report on the child in accordance with Article 16(2)».
Tilgangen til informasjon skal gis i samsvar med lovgivningen i det landet hvor informasjonen er bevart, jf. Explanatory Report avsnitt 515. Det er opprinnelseslandets lovgivning som regulerer hvilke opplysninger som gis til mottakerlandet om opprinnelige foreldre utover det som er påkrevd etter artikkel 16. I følge Explanatory Report er det ikke et krav etter konvensjonen at opprinnelige foreldres identitet inngår i opprinnelseslandets rapport om barnet. Tvert imot gir artikkel 16 nr. 2 uttrykk for en underliggende bekymring når konvensjonen ble utarbeidet, nemlig at taushetsbelagte opplysninger kunne bli kjent gjennom adopsjon. Det kan være mange grunner til at foreldrenes identitet ikke bør bli avdekket, f.eks. kan det være en fare for barnets opprinnelige mor dersom svangerskapet blir kjent. Ved utformingen av Haagkonvensjonen ble det argumentert for at dersom en ikke tok tilstrekkelig hensyn til foreldrenes rett på konfidensialitet, kunne det føre til at adopsjon ikke ble et realistisk alternativ for foreldre i en del land (Explanatory Report avsnitt 537). Det er et visst spenningsforhold mellom Haagkonvensjonen som i noen grad åpner for å holde de opprinnelige foreldrenes identitet skjult overfor adoptivbarna, og Barnekonvensjonen – slik den er tolket av Barnekomiteen – som i større grad er skeptisk til å hemmeligholde denne informasjonen.
Europarådskonvensjonen artikkel 22 regulerer tilgang til og utlevering av opplysninger i adopsjonssaken. Artikkel 22 nr. 3 regulerer adoptivbarns rett til å kjenne sitt opphav:
«Det adopterte barnet skal ha tilgang til kompetent myndighets opplysninger om dets opprinnelse. Når dets opprinnelige foreldre har rett til å holde sin identitet skjult, skal det, i den utstrekning loven tillater det, være opp til kompetent myndighet å avgjøre om den skal sette denne rett til side og utlevere identifiserende opplysninger, og det skal da tas hensyn til omstendighetene og til barnets og de opprinnelige foreldrenes respektive rettigheter. Et adoptert barn som ikke har nådd myndighetsalder, kan få hensiktsmessig veiledning.»
Bestemmelsen synliggjør at retten til å kjenne sitt opphav må balanseres opp mot foreldrenes rett til å forbli anonyme. Vurderingen av hvilket hensyn som veier tyngst må i følge Europarådskonvensjonen ligge til en kompetent myndighet. Explanatory Report viser i den sammenheng til EMDs dom 13. februar 2003 Odièvre mot Frankrike (Explanatory Report avsnitt 84). Her kom Storkammeret til at den franske ordningen med anonym adopsjon ikke var i strid med EMK artikkel 8 og retten til privatliv (dissens 10–7).
21.3 Adopsjonslovutvalgets vurderinger og forslag
21.3.1 Innledning
Adopsjonslovutvalget mener at adopsjonsloven fortsatt bør inneholde en hjemmel for anonyme adopsjoner, og foreslår en bestemmelse som tilsvarer dagens adl. § 11. Utvalget har imidlertid visse endringsforslag både når det gjelder retten til innsyn i adopsjonssaker, og den adoptertes rett på opplysninger. I det følgende legger utvalget frem sine synspunkter på hvilket organ som bør ha ansvaret for henvendelser om innsyn i adopsjonssaker, behandlingen av innsynssaker og innholdet i den adoptertes rett til å få vite om sitt opphav. Utvalget ser også på andres adgang til innsyn i anonyme adopsjonssaker, om adoptivbarnet skal få opplysninger på adopsjonsmyndighetenes initiativ, og adoptivbarnets krav til å få opplysninger på adoptivforeldrenes initiativ.
21.3.2 Ansvaret for henvendelser om innsynsrett
Hove-utvalget foreslo at én instans burde behandle alle henvendelser om innsyn. Etter utvalgets oppfatning burde Bufetat region få dette ansvaret, uavhengig av hvilket organ som i sin tid fattet vedtaket (NOU 2009: 21 s. 254). Videre hadde Hove-utvalget synspunkter på den praksis at internasjonalt adopterte som ønsker innsyn i egen sak, blir henvist videre til adopsjonsorganisasjonene for ytterligere informasjon. Hove-utvalget mente at den adopterte må informeres om at adopsjonsorganisasjonene oversender alle dokumenter i saken til adopsjonsmyndighetene, slik at organisasjonen ikke har et eget arkiv som gir ytterligere opplysninger i adopsjonssaken: «Bufdir må legge til rette for at den adopterte får realistiske forventninger om hvilken bistand organisasjonene kan gi når det gjelder etteradopsjon», jf. NOU 2009: 21 s. 253.
Fylkesmannen i Rogaland, Fylkesmannen i Oslo og Akershus, samt Helsedirektoratet sluttet seg til forslaget om å legge ansvaret for innsynssakene til én instans. Bufetat region øst og Bufdir var på sin side i mot en ordning hvor regionene som eneste instans behandlet alle innsynssaker. Bufetat region øst mente at en slik løsning ville være lite hensiktsmessig all den tid Bufdir har ansvaret for adopsjonsarkivene (register over alle adopterte fra 1917 og frem til i dag). I tillegg påpekte Bufetat region øst at ansvaret for innsyn i anonyme adopsjonssaker er en viktig oppgave og at adopterte som søker sin bakgrunnshistorie kan ha behov for oppfølgning. Bufetat region øst var i «sterk tvil» om desentralisering av ansvaret var et egnet virkemiddel (høringsuttalelsen til Bufetat region øst datert 28. april 2010 s. 16).
Bufdir gikk inn for at det organ som har dokumentene i sine arkiver, burde forvalte innsynsretten, og at ansvaret dermed ble tredelt (høringsuttalelsen til Bufdir datert 25. mai 2010 s. 5). Bufdir tok også opp to tema som Hove-utvalget ikke hadde tatt opp. For det første gjaldt det henvendelser om hvorvidt det har funnet sted en adopsjon eller ikke (høringsuttalelsen til Bufdir datert 25. mai 2010 s. 5–6):
«Omtrent halvparten av de forespørsler om innsyn som Bufdir mottar i dag, gjelder slike forespørsler. Disse kommer fra den som påstår seg adoptert, tingretter, bobestyrere i forbindelse med skifte av dødsbo m.fl. For saker eldre enn 2004 kreves det tilgang til Det sentrale adopsjonsregisteret for å kunne besvare slike henvendelser, et register Bufdir i dag har ansvar for og som Bufetat region ikke har tilgang til. Vi mener at også ansvaret for slike henvendelser fortsatt bør ligge hos Bufdir.»
For det andre tok Bufdir opp spørsmål om henvendelser i forbindelse med dødsfall eller skifte (høringsuttalelsen til Bufdir datert 25. mai 2010 s. 42):
«I forbindelse med melding om dødsfall gir adopsjonsmyndighetene etter langvarig praksis rutinemessig bekreftelse til skifteretten og dokumenterte bobestyrere på om en adopsjon har funnet sted og på om denne i tilfelle er sterk eller svak. Det foreligger ingen klar hjemmel for slik informasjonsutveksling. Slike opplysninger er imidlertid nødvendig for å få klarhet i hvorvidt en mulig adoptert er arving i et dødsbo. Adopsjonsmyndighetene har derfor vurdert at slike bekreftelser kan finne sted i analogi med forvaltningsloven § 13 b nr. 5, jf. § 4 (sic) pkt a og b.
Det bør etter dette inntas en klar bestemmelse i lovgivningen om at adopsjonsmyndighetene i tilfeller som nevnt kan bekrefte/avkrefte hvorvidt det foreligger en sterk eller svak adopsjon av navngitt person.»
Det er i dag flere ulike organer som har adopsjonsdokumenter og -vedtak i sine arkiver, fordi ansvaret for adopsjonssaker over tid har endret seg. Slik sett er det mest hensiktsmessig at innsynsretten forvaltes av det organ som har fattet vedtaket i saken. Samtidig ser Adopsjonslovutvalget fordelene med å la én instans behandle alle forespørsler om innsyn, både ved anonym adopsjon og andre adopsjoner. Det vil forenkle arbeidet med å utarbeide gode rutiner knyttet til oppfølging av adopterte som søker sitt opphav. I tillegg vil det gjøre det enklere for den adopterte å vite hvor han eller hun skal henvende seg med forespørsel om innsyn. Adopsjonslovutvalget foreslår derfor en mellomløsning. Adopsjonslovutvalget mener at én instans bør ha det overordnede ansvaret for innsynssaker, både når det gjelder å ta imot henvendelser, men også for å utarbeide gode rutiner for å ivareta adopterte som ber om innsyn. Denne instansen kan eventuelt delegere selve forvaltningen av innsynssakene videre.
Adopsjonslovutvalget mener at Bufetat region ikke egner seg til å ha det overordnede ansvaret, fordi etaten er spredt på fem ulike regioner. Adopsjonslovutvalget mener at det overordnede ansvaret for innsynssaker derfor bør ligge til Bufdir. At direktoratet er én separat, overordnet enhet vil være en fordel ved utarbeidelsen av rutiner og praksis ved forespørsel om innsyn. Et annet moment som taler for at Bufdir skal ha det overordnede ansvaret for innsynssaker, er Bufdirs nåværende ansvar for adopsjonsarkivene (register over alle adopterte fra 1917 og frem til i dag). Adopsjonslovutvalget foreslår at Bufdirs overordnede ansvar vedrørende innsynsbegjæringer og adopsjonsarkivene lovfestes.
Hvordan Bufdir praktisk vil løse oppgaven, er opp til direktoratet selv. Adopsjonslovutvalget vil likevel trekke frem noen overordnete betraktninger. Dersom Bufdir delegerer ansvaret for å forvalte innsynssaker til en annen instans, må det avgjørende hensynet ved vurderingen være at den adopterte skal behandles på en god måte i forbindelse med innsynssaken. Både erfaring og geografisk nærhet vil normalt være viktige momenter som får betydning for om den adopterte blir godt ivaretatt. Når det gjelder erfaring, antar Adopsjonslovutvalget at Bufetat region og Bufdir vil ha bedre forutsetninger for å ivareta innsynssaker enn fylkesmennene fordi de oftere får spørsmål om innsyn, samtidig som de har kunnskap om adopsjon, adopsjonsregler og dagens adopsjonsbilde. Jo lenger det er siden fylkesmennene hadde ansvaret for å fatte vedtak i adopsjonssaker, jo sjeldnere vil fylkesmennene få spørsmål om innsyn. Videre vil Bufetat region normalt ligge geografisk nærmere den adoptertes bosted enn det Bufdir gjør. Det vil derfor etter Adopsjonslovutvalgets syn være mest hensiktsmessig at Bufdir delegerer ansvaret for å forvalte innsynssaker til Bufetat region. Bufdir bør imidlertid selv stå for utarbeidelse av interne rutiner for innsyn for adopterte. Dersom regionene og fylkesmennene skal forvalte innsynssaker, må Bufdir sørge for felles rutiner.
Adopsjonslovutvalget foreslår ikke en særlig hjemmel for informasjonsutveksling mellom adopsjonsmyndighetene og tingretten/bostyrer. Å gi slike opplysninger fremmer formålet med adopsjonslovgivningen ved å sikre at adopsjonene får de tilsiktete rettsvirkningene. Derfor er den hjemmelen som allerede er å finne i forvaltningsloven etter utvalgets syn tilstrekkelig, se fvl. § 13 b nr. 5.
Særlig om innsyn i saker som gjelder fosterbarnsadopsjon
Ved adopsjon av fosterbarn vil adopsjonsmyndighetene innhente barneverntjenestens dokumenter i saken og legge disse til grunn for avgjørelsen. Dersom saken er avgjort av fylkesnemnda for barnevern og sosiale saker, vil det meste av dokumentasjonen ligge hos barneverntjenesten. Etter rundskriv Q-2009–9001 skal kommunen bare oversende Bufetat region de dokumenter som er nødvendige for at regionen kan utstede adopsjonsbevillingen. De aktuelle dokumentene vil være fylkesnemndas vedtak om samtykke til adopsjon, alternativt den rettskraftige avgjørelsen fra domstolen, og søknaden fra fosterforeldrene med vedlegg. Departementet legger til grunn at Bufetat region arkiverer dokumentene for eventuell senere henvendelse om innsyn etter adl. § 12 annet ledd, jf. rundskriv Q-2006–9001.
Barnevernssaken vil ofte inneholde mer utførlige opplysninger om barnet og de opprinnelige foreldrene enn den etterfølgende adopsjonssaken. Barnet anses ikke som part i barnevernssaken i andre tilfeller enn de som følger av bvl. § 6-3 annet ledd. Barnevernloven har egne bestemmelser om taushetsplikt og innsyn, se bl.a. bvl. §§ 6-7 og 7-4. Hove-utvalget mente det var tvilsomt om den adopterte kan få fullt innsyn i barneverntjenestens dokumenter ved å henvende seg til adopsjonsmyndighetene (NOU 2009: 21 s. 255). Adopsjonssaken og barnevernssaken er to separate saker, hvor innsynsretten må avgjøres særskilt. På bakgrunn av en uttalelse fra Justisdepartementets lovavdeling (JDLOV-2009–1084) er praksis nå at barn som er fylt 15 år anses som å ha innsynsrett i egen, tidligere barnevernssak (se også sak fra Sivilombudsmannen i samme sakskompleks, SOMB-2009–12).
21.3.3 Innholdet i innsynsretten til den adopterte
Vedrørende innholdet i adoptertes innsynsrett viste Hove-utvalget til Haagkonvensjonen og mente at adl. § 12 var i tråd med konvensjonen, men lite i samsvar med realitetene i slike saker. Hove-utvalget la til grunn at adoptivbarnet hadde innsyn i hele adopsjonssaken, det vil si forvaltningssaken, etter fvl. § 18, med lovbestemte unntak etter fvl. § 19. Hove-utvalget foreslo derfor å endre § 12 annet ledds ordlyd (NOU 2009: 21 s. 255):
«Fra barnet er 18 år har det krav på innsyn i adopsjonssaken, derunder rett til å få vite hvem de opprinnelige foreldrene er dersom norske myndigheter har kjennskap til dette.»
Videre mente Hove-utvalget at adopsjonsmyndighetene burde ha en lovfestet plikt til å begrunne innvilgelsessaker, også i saker hvor partene er enige, selv om dette ikke er nødvendig etter fvl. § 24. Hovedargumentet var å sikre at den adoptertes innsynsrett skal ha realitet (NOU 2009: 21 s. 255).
I høringsrunden kommenterte daværende Fornyings-, administrasjons- og kirkedepartementet (FAD) omfanget av den adoptertes rett til innsyn i egen sak (høringsuttalelsen til FAD datert 20. mai 2010 s. 2, FADs kursivering):
«Når det gjelder adoptivbarnets rett til innsyn i egen sak, stiller FAD spørsmål ved om det er nødvendig for barnet å ha krav på innsyn i hele adopsjonssaken, slik det foreslås i endringen til adopsjonsloven § 12. Slik det er i dag, har den adopterte kun innsyn i opplysninger om de biologiske foreldrenes identitet i henhold til adopsjonsloven § 12. Vi vil imidlertid peke på at den foreslåtte endringen i § 12, slik at barnet får rett til ‘innsyn i adopsjonssaken’, vil kunne åpne for innsyn i svært sensitive opplysninger om adoptivforeldrene og andre som ble innhentet ved avgjørelsen av adopsjonssøknaden. Dette er informasjon som ingen av oss har krav på å få om våre foreldre, enten de er biologisk eller ikke. En slik ordlyd vil derfor kreve en egen legaldefinisjon av ‘adopsjonssaken’ som hindrer at barnet får innsyn i saken ut over informasjon om de biologiske foreldrene og ev. opplysninger om barnet fra tiden før adopsjonen.»
Etter dagens rettstilstand har mindreårige adoptivbarn rett på innsyn i saksdokumentene, med unntak av opplysninger om hvem de opprinnelige foreldrene er, også før barnet er fylt 18 år. Både opplysninger i saksdokumentene og opplysninger om hvem de opprinnelige foreldrene er, kan være opprivende for et adoptivbarn å få innsyn i. Adopsjonslovutvalget har derfor både vurdert rekkevidden av innsynskravet (hvilke opplysninger barnet bør få innsyn i) og hvilke aldergrenser som bør gjelde.
Dagens aldersgrense på 18 år for innsyn i foreldrenes identitet er en høy aldersgrense sammenlignet med andre typer innsynskrav, jf. f.eks. fvl. § 18 første ledd siste punktum (barn under 15 år som er parter skal ikke gjøres kjent med opplysninger underlagt taushetsplikt). Samtidig står identiteten til egne opprinnelige foreldre i en særstilling siden kunnskap om disse er nært knyttet til barnas egen personlighetsutvikling. Adopsjonslovutvalget foreslår likevel at adoptivbarn skal ha krav på innsyn i egen adopsjonssak, inkludert foreldrenes identitet, fra de er 15 år. Utvalget viser til at annet regelverk legger opp til at barn som er fylt 15 år er i stand til å bære opplysninger av høyst personlig karakter, som f.eks. opplysninger i egen barnevernssak. En 15-årsregel vil dermed skape symmetri i regelverket om innsyn. Utvalget understreker at unntaksreglene i forvaltningsloven gjelder, og at utvalgets forslag om å innføre et rutinemessig informasjonsbrev til adoptivbarn, knytter seg til tidspunktet for når adoptivbarnet fyller 18 år, se punkt 21.3.7 i dette kapittelet. Før barnet når myndighetsalder har dermed adopsjonsmyndighetene kun en plikt til å opplyse om opprinnelige foreldres identitet etter henvendelse. Når det gjelder hvilke opplysninger adoptivbarnet skal få kjennskap til har Adopsjonslovutvalget kommet til at lovutkastet ikke bør inneholde særbestemmelser ut over de som følger av forvaltningsloven. Adopsjonslovutvalget har særlig lagt vekt på at innsynsretten begrenses av forvaltningslovens bestemmelser, f.eks. fvl. § 19 annet ledd bokstav a) og b). Utvalget understreker at dersom en mindreårig søker innsyn i egne adopsjonspapirer, bør nok fvl. § 19 annet ledd bokstav b) oftere få anvendelse enn ellers.
Adopsjonslovutvalget mener at retten til innsyn etter fvl. § 18 første ledd også må gjelde barn som er adoptert fra utlandet. Deres innsynsrett vil imidlertid avhenge av hvilke opplysninger norske adopsjonsmyndigheter faktisk har mottatt fra barnets opprinnelsesstat.
Adopsjonslovutvalget understreker at adopsjonsmyndighetene ikke har en plikt til å søke å skaffe frem opplysninger om de opprinnelige foreldrene.
21.3.4 Behandlingen av saker om innsyn
Hove-utvalget mente at selve behandlingen av saker om innsyn, både ved saker om internasjonal adopsjon og adopsjon av spedbarn som er frigitt til nasjonal adopsjon, burde reguleres nærmere. Utvalget mente for så vidt at prosedyre og praksis for håndtering av saker om anmodning om innsyn i nasjonal adopsjonssak var gode nok, men at gjeldende praksis ved innsyn i internasjonal adopsjonssak var «kritikkverdig og neppe i tråd med Haagkonvensjonen», jf. NOU 2009: 21 s. 256. Utvalget viste til Haagkonvensjonen artikkel 30 som forutsetter at informasjonen gis «under egnet veiledning», noe som blir utdypet i Explanatory Report:
«518 No matter what the applicable law may provide, Article 30 prescribes that access to the information shall be granted ‘under appropriate guidance’, in order to avoid, as far as possible, any prejudicial results for the child, either emotionally or for any other reason. However, for obvious reasons, this requirement shall be complied with where the information is to be obtained by the child and not by his or her representative. Besides, the information is only to be given after all appropriate measures have been taken, having regard to the age of the adoptive child and his or her other personal conditions that may require special precautions.»
Hove-utvalget var særlig kritisk til praksisen med at innholdet i dokumenter på originalspråket ikke ble kontrollert før de ble sendt til adoptivbarnet. I disse dokumentene kan det fremkomme opplysninger som er vanskelig for adoptivbarnet å håndtere.
I høringsrunden beskrev Bufetat region øst forhold som illustrerer hvorfor det er viktig med en god ordning for adoptertes innsyn i adopsjonssaker. Beskrivelsen ble gitt under spørsmålet om hvilket organ som bør ha ansvar for innsynssakene, men er relevant også her. Bufetat region øst ønsket en mer helhetlig regulering av feltet velkommen (høringsuttalelsen til Bufetat region øst datert 28. april 2010 s. 16):
«Region øst vil imidlertid foreslå at denne sensitive og viktige oppgaven som innebærer å gi adopterte innsyn i sin bakgrunnshistorie, må styrkes. Adopterte som søker sin bakgrunnshistorie er ofte i en eksistensiell krise, og bør ha krav på en profesjonell og god oppfølging av fagpersoner. Dersom norske myndigheter skal fremstå ansvarlige i en helhetstenkning rundt adopsjon, bør tilbudet til adopterte over 18 år som søker opplysninger om sin bakgrunn, ivaretas på en profesjonell og sensitiv måte. På denne bakgrunn imøteser Region øst en nærmere regulering av innsynsretten, med fokus på enhetlig og kvalitetsmessig god behandling av både nasjonalt og internasjonalt adopterte som ønsker å benytte seg av innsynsretten.»
Fylkesmannen i Rogaland påpekte noe av det samme i sin høringsuttalelse datert 10. mai 2010.
Å få opplysninger om hvem de opprinnelige foreldrene er, og å få innsyn i andre deler av adopsjonssaken, kan være en svært følsom sak for adoptivbarnet. Det er derfor viktig at innsynssakene blir behandlet grundig og med etiske refleksjoner av adopsjonsmyndighetene. Adopsjonsmyndighetene må ta seg tid til adoptivbarnet, og gi han eller henne den tid vedkommende trenger. Dersom saken gjelder en nasjonal adopsjon, skal de opprinnelige foreldrene varsles, og også de må få tid på seg til å ta stilling til om de vil ha kontakt med barnet.
Adopsjonslovutvalget mener at den adopterte bør få opplysningene om adopsjonen og sin bakgrunnshistorie på en forsvarlig måte som sikrer at vedkommende blir godt ivaretatt. Utvalget er enig med Hove-utvalget i at dagens regulering ikke godt nok sikrer den oppfølgingsforpliktelsen som følger av Haagkonvensjonen artikkel 30 nr. 2. Utvalget foreslår derfor en lovbestemmelse som slår fast at den adopterte skal få opplysningene under nødvendig veiledning. Hva som ligger i «nødvendig veiledning» må vurderes konkret ut fra sakens dokumenter og adoptivbarnet. I noen tilfeller kan det være tilstrekkelig å skrive et informativt følgebrev. I andre tilfeller er det nødvendig å gå gjennom dokumentene sammen med den adopterte. Saksbehandlingen ved innsyn i internasjonale adopsjonssaker bør langt på vei likestilles med den som gjelder ved nasjonal adopsjon. For eksempel ligger det i kravet om «nødvendig veiledning» at myndighetene må tilby den adopterte et møte, samt oversettelse av dokumenter før disse utleveres slik at innsynsretten gjøres reell.
Dersom Adopsjonslovutvalgets forslag i kapittel 24 om adoptivfamiliers rett til oppfølgning blir fulgt opp, kan det være aktuelt å vise den adopterte videre til en av rådgiverne for oppfølgning. Som utvalget påpeker i kapittel 24, er et av siktemålene med ordningen med oppfølgningsrådgivere at det skal opparbeides en krets med rådgivere med spesiell kunnskap om adopsjonsspesifikke utfordringer, og at disse også skal kunne bistå adopterte som ikke lenger omfattes av den lovbestemte rettigheten til oppfølging.
Dersom utkastet til lovbestemmelse blir vedtatt, må Bufdir utarbeide rutiner for veiledning ved behandlingen av saker om innsyn. Innsynsreguleringen bør gjerne settes i sammenheng med arbeidet med forberedelse og oppfølging av adoptivfamilier.
21.3.5 Utvidet adgang for innsyn
Det er flere grupper som kan ha en legitim interesse i å få opplysninger om adopsjonssaken. En opprinnelig mor som har frigitt barnet sitt til adopsjon, eller hennes etterkommere, ønsker kanskje å få kontakt med barnet, både for å bli kjent med det og for å undersøke om det har hatt en god oppvekst. Et adoptivbarns etterkommere ønsker kanskje opplysninger om sin opprinnelige familie for å få vite mer om sin bakgrunn og identitet og bli kjent med adoptivbarnets opprinnelige slekt. Grovt sett er det altså snakk om to grupper mennesker: adoptivbarnets etterkommere og adoptivbarnets opprinnelig slekt, enten ved den adopteres opprinnelige foreldre, eller deres etterkommere.
Med hensyn til innsynsrett til adoptivbarnets etterkommere, delte Hove-utvalget seg i et flertall og et mindretall. Flertallet konkluderte med at det burde gis innsynsrett til den adoptertes etterkommere etter at den adopterte var død (NOU 2009: 21 s. 254):
«Den situasjon hvor utvalget ser at det er mest nærliggende med en utvidelse av innsynsretten, er når den adopterte er død og dens etterkommere ønsker innsyn. Utvalget ser at hensynet til å få kjennskap til biologisk opphav er viktig for mange. Utvalget er imidlertid delt i synet på hvorvidt det er ønskelig å utvide innsynsretten for etterkommere. Flertallet har funnet å ville konkludere med at en slik begrenset utvidelse, i tilfeller der den adopterte er død og etterkommer i neste ledd ønsker innsyn, er tilrådelig. Mindretallet har ikke funnet det nødvendig å formulere en formell dissens.»
Når det gjaldt hvorvidt andre parter burde få innsyn i adopsjonssaken, mente Hove-utvalget at spørsmålet måtte utredes nærmere før en eventuell endring.
En av høringsinstansene uttalte seg om dette spesifikke forslaget. Fylkesmannen i Oslo og Akershus støttet Hove-utvalgets synspunkter (høringsuttalelsen til Fylkesmannen i Oslo og Akershus datert 18. mai 2010 s. 2):
«Fylkesmannen mener det er tilrådelig at adoptivbarnets etterkommere, når adoptivbarnet er død, kan få informasjon om biologisk slekt og støtter utvalgets flertalls forslag. Hensynet til å få kjennskap til biologisk opphav er viktig for mange etterkommere av adoptivbarn. Fylkesmannen antar at dette vil dreie seg om få henvendelser.»
Når det gjaldt henvendelser fra opprinnelig slekt som ønsker informasjon om den adopterte, mente Fylkesmannen i Oslo og Akershus at det ikke burde skje en endring i praksis og at innsyn i anonyme adopsjonssaker burde utdypes nærmere i loven.
Adopsjonslovutvalget har vurdert hvorvidt andre parter enn den som er adoptert skal få opplysninger om adopsjonssaken. Adopsjonslovutvalget har forståelse for at kunnskap om og kjennskap til opprinnelig slekt kan være viktig for mange. Utvalget har likevel landet på at det avgjørende hensynet her må være hensynet til den adopterte, og at det bør ligge i dennes hender om vedkommende ønsker kontakt med opprinnelig slekt eller ikke. Hensynet gjør seg ikke like sterkt gjeldende etter den adoptertes død, og da kan kunnskap om biologisk opphav være viktig for den adoptertes etterkommere. Utvalget foreslår derfor at dersom den adopterte er død, kan adoptivbarnas etterkommere få innsyn i hvem de opprinnelige foreldrene er. Regelen er et unntak fra taushetsplikten og en særregulering i forhold til fvl. § 18. Adgangen gjelder bare opplysninger om identiteten til de opprinnelige foreldrene, og ikke hele adopsjonssaken. Tilsvarende adgang gis ikke til den adoptertes opprinnelige familie eller slekt. Dersom den adopterte er forsvunnet, mener utvalget at det må kreves dødsformodningsdom etter lov 23. mars 1961 nr. 1 om forsvunne personer m.v. for at etterkommerne skal kunne få opplysningene.
Et annet innsynsspørsmål er knyttet til tidsutløpet av taushetsplikten. Etter forvaltningsloven § 13c tredje ledd siste punktum faller taushetsplikten bort etter 60 år med mindre annet er bestemt. For barneverns- og adopsjonssaker fastsetter forvaltningslovsforskriften (15. desember 2006 nr. 1456) at taushetsplikten først faller bort etter 100 år. Særreguleringen er begrunnet ut fra at denne typen informasjon anses som svært sensitiv. Bortfallet av taushetsplikten gjelder overfor alle, men kanskje særlig vil familie av den adopterte eller av de opprinnelige foreldrene være interessert i denne typen informasjon. Foreningen adopterte har tatt til orde for at taushetsplikten i adopsjonssaker bør falle bort etter 60 år (brev til Justis- og beredskapsdepartementet av 9. mai 2014 i kopi til Adopsjonslovutvalget).
Adopsjonslovutvalget viser til at adopsjonssaker kan inneholde opplysninger av svært følsom karakter om de involverte personene. Settes tidsbegrensningen til 60 år, vil mange av de involverte kunne være i live. En sentral side ved taushetspliktsreglene er at den som opplysningene selv gjelder skal kunne råde over disse gjennom å samtykke til bortfall av taushetsplikt. Adoptivbarnet har tilgang på opplysninger ved å være part, og Adopsjonslovutvalget foreslår også å gi adoptivbarnets etterkommere rett til kunnskap om de opprinnelige foreldrenes identitet. På denne bakgrunn mener utvalget at de sentrale aktørene har tilstrekkelig tilgang på informasjon. Saken kan stille seg annerledes dersom alle de involverte primærpersonene er døde. Adopsjonslovutvalget vil derfor oppfordre Justis- og beredskapsdepartementet til å vurdere en endring av forvaltningslovsforskriften § 10 ved å innføre en kortere tidsfrist hvor de involverte primærpersonene er gått bort.
21.3.6 Varsel til den adopterte ved ønske om kontakt
Etter gjeldende praksis blir ikke den adopterte informert dersom opprinnelig slekt oppsøker adopsjonsmyndighetene med ønske om kontakt med den adopterte. Adopsjonslovutvalget mener en må skille mellom å informere den adopterte om at noen fra den opprinnelige familien har tatt kontakt, og å formidle kontakt. Adopsjonslovutvalget mener at myndighetene ikke fritt bør videreformidle henvendelser fra opprinnelige foreldre eller søsken. Utvalget er dermed enig med Hove-utvalget på dette punkt og viser til deres begrunnelse (NOU 2009: 21 s. 254):
«Utvalget har kommet til at det fortsatt bør være den adopterte selv som bør ta stilling til om det overhodet er ønskelig med mer informasjon om biologisk opphav samt tidspunkt for dette. Hensynet med innsynsretten må først og fremst være at den adopterte har mulighet til å søke etter sine røtter – dersom og når dette er ønskelig. En generell adgang til å videreformidle henvendelser fra biologiske foreldre/søsken vil av ulike grunner kunne oppleves som vanskelig for mange adopterte samt komme på et tidspunkt hvor adoptivbarnet ikke er beredt til å gå inn i en prosess med nyetablering eller reetablering av kontakt.»
Adopsjonslovutvalget mener heller ikke at det kan åpnes for en skjønnsmessig adgang til videreformidling. En skjønnsmessig vurdering vil være vanskelig å praktisere, og uansett bør adoptivbarnet og adoptivfamilien sikres ro og stabilitet, se også NOU 2009: 21 s. 254.
Adopsjonslovutvalget mener imidlertid at det kan være aktuelt med en justering av praksis i disse sakene. Adopsjonsmyndighetene bør kunne sende et varsel til adopterte som er fylt 18 år, dersom noen i nær, opprinnelig familie (søsken eller foreldre) oppsøker adopsjonsmyndighetene med ønske om å få kontakt med den adopterte. Den adopterte kan da selv ta stilling til om vedkommende også ønsker kontakt, og om vedkommende ønsker å lese henvendelsen som ligger på saken. Varselet fra adopsjonsmyndighetene må formuleres på en skånsom måte, og det må være tydelig at det er opp til den adopterte selv både om han eller hun ønsker å undersøke saken nærmere hos adopsjonsmyndighetene, og eventuelt om han eller hun ønsker kontakt. Det må bli gjort klart for den adopterte at han eller hun kan velge å forbli anonym for sin opprinnelige familie.
Etter Adopsjonslovutvalgets syn vil ikke et slikt varsel være et brudd med adopsjonsmyndighetenes taushetsplikt, og Adopsjonslovutvalget foreslår derfor ingen lovendring her.
21.3.7 Informasjonsskriv til adoptivbarnet når det fyller 18 år
Adopsjonslovutvalget foreslår at adoptivbarnet får et informasjonsskriv når han eller hun fyller 18 år om sine rettigheter til innsyn i adopsjonssaken. Den primære hensikten med et slikt informasjonsskriv er å gi den adopterte kunnskap om hvilke rettigheter han eller hun har til innsyn i saken. I tillegg vil barn som er adoptert anonymt kunne få muligheten til å gi adopsjonsmyndighetene tilbakemelding på om han eller hun på nåværende tidspunkt ønsker å bli varslet dersom noen i den opprinnelige familien ønsker kontakt. Et slikt informasjonsskriv vil også bidra til at barnets rett til å kjenne sitt opphav blir realisert.
Et motargument mot å innføre en ordning med informasjonsskriv, er at en risikerer at adoptivbarnet først får vite om adopsjonen når han eller hun mottar informasjonsskrivet. Adopsjonslovutvalget mener imidlertid at et informasjonsskriv vil øke sannsynligheten for at adoptivforeldrene forteller adoptivbarnet om adopsjonen i ung alder. Dette vil igjen sikre adoptivbarnets rett til å få kunnskap om sitt opphav.
Adopsjonslovutvalget foreslår at alle adoptivbarn får tilsendt et informasjonsskriv om sine rettigheter som adoptert når han eller hun fyller 18 år. Ved noen former for adopsjon, typisk stebarnsadopsjon, vil de aller fleste adoptivbarn kjenne sitt opphav. Det vil imidlertid ikke alltid være slik, og også disse adoptivbarna bør få informasjon om sine rettigheter. Det samme gjelder barn som er stebarnsadoptert etter assistert befruktning i utlandet og derfor ikke har fått sitt foreldreskap fastsatt etter barnelovens regler. På grunn av de ulike situasjonene adoptivbarn befinner seg i, kan det tenkes at informasjonsskrivet bør formuleres på ulike måter avhengig av adopsjonstypen.
Selv om adoptivbarnet vet at det er adoptert, kan adopsjonen være et sårt og ømtålig tema. Dette må adopsjonsmyndighetene ta høyde for når informasjonsskrivet utarbeides.
Adopsjonslovutvalget foreslår at adoptivforeldrene blir informert på adopsjonstidspunktet om praksis med å sende ut et informasjonsskriv når barnet er blitt myndig. Plikten til å sende informasjonsskriv bør være knyttet til innføringen av den nye adopsjonsloven.
21.3.8 Adoptivbarnets rett til opplysninger fra adoptivforeldrene
Adopsjonslovutvalget foreslår en lovbestemmelse som tilsvarer adl. § 12 første ledd. Utvalget påpeker at adoptivforeldrene skal tilstrebe at adopsjonen blir en naturlig del av adoptivbarnets identitet ved å snakke om adopsjonen med barnet fra barnet blir adoptert. I sin høringsuttalelse til utkastet til någjeldende adopsjonslov, uttalte daværende barneombud Målfrid Grude Flekkøy at «barnet må få vite at det er adoptert så tidlig at det ikke kan huske når det hørte det første gang» (referert i Hognestad og Steenberg (2000) s. 220). Adopsjonslovutvalget mener dette er en god tommelfingerregel i saker hvor barnet er så lite at det ikke husker adopsjonen.
I forlengelsen av barnets rett til å få vite at det er adoptert, har Adopsjonslovutvalget sett på et annet spørsmål som til dels handler om adoptivforeldrenes opplysningsplikt overfor barnet, og dels barnets rett til å kjenne sine foreldre.
Adopsjonslovutvalget viser til FNs barnekonvensjon artikkel 7 nr. 1 som slår fast at barnet har rett til å kjenne sine foreldre. Videre fremgår det av artikkel 20 nr. 3 at ved plassering av barnet utenfor familiehjemmet skal det «tas tilbørlig hensyn til ønskeligheten av kontinuitet i barnets oppdragelse og til barnets etniske, religiøse, kulturelle og språklige bakgrunn». Selv om disse to bestemmelsene regulerer andre forhold enn adoptivforeldrenes plikt til å gi opplysninger til adoptivbarnet, mener Adopsjonslovutvalget at en lojal etterfølgelse av barnets rettigheter etter artikkel 7 nr. 1 og artikkel 20 nr. 3, er å gi adoptivbarna en lovfestet rett på å få kunnskap sin etniske, religiøse, kulturelle og språklige bakgrunn. Adopsjonslovutvalget mener at informasjon om barnets bakgrunn er viktig for at barnet skal få nødvendig kunnskap om seg selv og sin identitet og et naturlig forhold til det å være adoptert. Det vil være ulikt fra barn til barn hvor vidt barnet interesserer seg for sin bakgrunn, og dette er selvsagt noe foreldrene må respektere. Adopsjonslovutvalget legger til grunn at adoptivforeldre flest snakker med barnet om hans eller hennes bakgrunn dersom barnet ønsker det, men mener at en bestemmelse om dette vil gi et godt signal om hvor viktig informasjonen kan være for barnet. Særlig vil dette gjelde barn som blir adoptert i relativt høy alder, noe som er vanligere nå enn før. Retten vil også være særlig viktig for fosterbarn som blir adoptert og som har en annen bakgrunn enn majoriteten i Norge og sine adoptivforeldre.
22 Domstolsbehandling og -kontroll
22.1 Innledning
I dette kapittelet ser Adopsjonslovutvalget nærmere på domstolenes behandling av adopsjonssaker. Temaene for kapittelet strekker seg fra domstolenes kontroll av adopsjonsvedtak til spørsmål om fri rettshjelp. Selv om temaene som tas opp er ulikeartede, behandler utvalget dem samlet fordi de alle gjelder spørsmål som oppstår ved domstolenes behandling av adopsjonssaker. Kapittelet er delt i to. I første del behandler utvalget problemstillinger som kan oppstå ved domstolsbehandling av adopsjonssaker. Andre del gjør rede for de spørsmål som Adopsjonslovutvalget har tatt opp til diskusjon i sitt arbeid. Utvalget trekker ikke inn utenlandsk eller internasjonal rett i dette kapittelet.
22.2 Gjeldende rett
22.2.1 Domstolenes kontroll av adopsjonsvedtak
Domstolenes myndighet til å prøve forvaltningens avgjørelser, regnes tradisjonelt for å bero på konstitusjonell sedvanerett (se bl.a. Andenæs/Fliflet (2006) kapittel 48), men Smith mener at den kan utledes av Grunnloven § 88 tolket i lys av sikker praksis (Smith (2009) s. 311). Ved revisjonen av menneskerettighetsvernet i mai 2014 ble retten til å få sin «sak avgjort av en uavhengig og upartisk domstol innen rimelig tid» tatt inn i Grunnloven (§ 95). Retten til domstolskontroll følger også av EMK, se særlig artikkel 6 slik den er tolket av EMD.
Forvaltningssaker kan komme for domstolene på to måter. For det første kan private parter bringe saken for domstolene ved å fremme krav overfor forvaltningen fordi de mener at forvaltningens avgjørelse lider av feil. I slike sammenhenger krever partene gjerne erstatning for tap på grunn av feilen, og/eller en fastsettelsesdom på at vedtaket er ugyldig. Krav om gjenopprettelse kan også forekomme. For det andre kan det reises sak for domstolene for å håndheve eller gjennomføre forvaltningsvedtaket overfor private. Som regel er det det offentlige som tar initiativ til slikt søksmål, men noen forvaltningsvedtak gir også private en rett som kan håndheves ved søksmål. En sak om vedtak om adopsjon eller forhåndssamtykke til adopsjon kommer normalt for domstolene fordi en privat part fremmer krav om at vedtaket lider av feil og derfor er ugyldig.
Søksmål om gyldigheten av et forvaltningsvedtak reises mot den myndighet som har truffet avgjørelsen i siste instans, jf. tvisteloven § 1-5. Et søksmål om å få en avgjørelse underkjent, kan ikke rettes mot tjenestemannen som har truffet avgjørelsen eller det organet han eller hun har handlet på vegne av. Dersom en privat part skal reise søksmål mot forvaltningen om et vedtak som gjelder adopsjon, må vedkommende rette søksmålet mot staten.
Noen sider ved en avgjørelse i den offentlige forvaltningen er ikke rettslig normert ved lov eller ulovfestede regler, men åpner for at avgjørelsen ligger innenfor forvaltningens skjønn. Gjennom rettspraksis er det innført begrensninger i domstolenes kontroll av forvaltningens skjønnsutøvelse. Begrensningene er bl.a. begrunnet med at visse saker kan ha et politisk eller faglig tilsnitt som det ikke er naturlig at domstolene overprøver, eller at forvaltningen er nærmest til å vurdere hvorvidt et vedtak eller tiltak er hensiktsmessig. Utgangspunktet om at domstolene kun fører legalitetskontroll av forvaltningen, har altså sin begrunnelse i arbeidsfordelingen mellom domstolene og den utøvende makt. Det konkrete skjønnet til forvaltningen kan ikke prøves ut over en kontroll av «om det er hjemmel for skjønnsligning, om saksbehandlingen og det faktiske grunnlaget for skjønnet er korrekt, om rettslige normer for hvordan skjønnet skal gjennomføres er fulgt, om det skjønnet som er utøvd er tilstrekkelig bredt og saklig, og at skjønnsresultatet ikke fremstår som åpenbart urimelig», jf. Rt. 2012 s. 1025 avsnitt 68 (saken gjaldt verdsettelsesskjønnet i skatteloven § 13-1 tredje ledd). Det er bare domstolens oppgave å ta stilling til om forvaltningens vedtak er hensiktsmessig dersom dette er særskilt bestemt eller kan utledes av lovgivningen. Derfor er reglene om ugyldighet langt på vei bestemmende for hva domstolene kan prøve (Eckhoff/Smith (2014) s. 523), se eksempelvis Rt. 2012 s. 1985 avsnitt 142.
Grensen mellom vurdering av om vedtak er ulovlig eller om det er urimelig er imidlertid ikke alltid like skarp (Eckhoff/Smith (2014) s. 521). Det er opp til lovgiver å avgjøre hvor grensen mellom rettslige spørsmål og forvaltningens skjønn går. Domstolene må tolke loven for å finne frem til hvordan grensen skal trekkes mellom «legalitet» og «skjønn», for så å vurdere hvorvidt forvaltningen i den enkelte sak har fulgt de pålegg og har holdt seg innenfor de grenser som følger av bestemmelsene på området (Eckhoff/Smith (2014), s. 521–522). Dersom retten kommer til at det foreligger feil ved rettsanvendelsen, skjønnsutøvelsen eller saksbehandlingen som fører til at vedtaket er ugyldig, må den underkjenne vedtaket.
I saker etter adopsjonsloven kan domstolene prøve om vedtaket er ugyldig på grunn av feil rettsanvendelse. Retten kan dermed eksempelvis prøve om de skjønnsmessige vilkårene i adopsjonsloven § 2 er til stede, om vedtaket om adopsjonsbevilling er ugyldig på grunn av saksbehandlingsfeil som kan ha virket bestemmende på vedtakets innhold, jf. fvl. § 41, om avgjørelsen bygger på uriktig faktum, samt om adopsjonsmyndighetenes skjønn har vært ulovlig ved at det er tatt utenforliggende hensyn eller at avgjørelsen er åpenbart urimelig. Domstolene har tilsvarende prøvingsrett dersom det skulle bli reist sak om avslag på søknad om adopsjon eller om forhåndssamtykke til adopsjon av utenlandsk barn etter adl. § 16e. Et særlig spørsmål i adopsjonssaker er vurderinger knyttet til barnets beste, jf. adl. § 3. I utlendingssaker har Høyesterett lagt til grunn at «hensynet til barnets beste» delvis er en vurdering som hører til forvaltningen (avsnitt 149):
«At hensynet til barnets beste […] må være forsvarlig vurdert og avveid mot eventuelle motstående hensyn, innebærer at det må fremgå av vedtaket at hensynet til barnets beste er tillagt vekt som et grunnleggende hensyn. Domstolene kan ikke prøve den konkrete interesseavveiningen.»
Dommen er avsagt under dissens, men også mindretallet mente at den konkrete interesseavveiningen hører inn under «forvaltningens frie skjønn» (avsnitt 203 med henvisning til Rt. 2009 s. 1261, avsnitt 77). Barnets beste skal i adopsjonssaker være det grunnleggende hensynet, og domstolene må derfor ikke foreta en interesseavveining mot andre, mer politiske hensyn, slik som lovgivningen åpner for i f.eks. i utlendingssaker. I adopsjonssaker må domstolene kunne prøve barnets-beste-vurderingen fullt ut (se også Hognestad og Steenberg (2000) s. 215), selv om domstolene ved mer faglige avveininger kan være tilbakeholdne med prøvingen. Også andre vilkår i adopsjonsloven kan inneholde vurderinger av mer faglig karakter som kan tilsi tilbakeholdenhet ved prøvingen.
Dersom domstolene mener at vedtaket er ugyldig, har Høyesterett åpnet for at domstolene samtidig kan fatte pålegg om hva vedtaket skal gå ut på («realitetsdom»), men bare helt unntaksvis (se Rt. 2001 s. 995, jf. også Rt. 2009 s. 170 og Rt. 2009 s. 560). Saker etter adopsjonsloven vil inneholde så mange skjønnsmessige elementer at domstolene ikke kan avgjøre om det skal gis adopsjonsvedtak eller forhåndssamtykke til adopsjon (Hognestad og Steenberg (2000) s. 215). Standpunktet er også lagt til grunn av Oslo tingrett i blant annet en sak om overprøving av avslag på forhåndssamtykke (dom 11. april 2014, sak 13–189490TVI-OTIR/06).
Særlig om utvidet prøvingsmyndighet – bvl. § 4-20
Domstolenes prøvingsrett overfor forvaltningsvedtak er utviklet gjennom rettspraksis, men lovgiver kan både utvide og begrense denne (innenfor rammene av konstitusjonelle skranker). På områder hvor domstolenes prøvingsmyndighet er lovbestemt utvidet, kan altså domstolene i tillegg til å føre legalitetskontroll av forvaltningens vedtak, prøve om vedtaket er hensiktsmessig og rimelig. Ofte er utvidet kompetanse kombinert med en plikt for domstolene til å prøve forvaltningens hensiktsmessighetsvurderinger.
I barnevernssaker kan nærmere bestemte vedtak av fylkesnemnda bringes inn for retten etter reglene i tvisteloven kapittel 36, jf. bvl. § 7-24 første ledd. Etter tvisteloven § 36-5 kan domstolene prøve «alle sider av saken». I saker etter tvisteloven kapittel 36 kan domstolene også avsi realitetsavgjørelse. Adopsjonsvedtak etter bvl. § 4-20 faller inn under denne bestemmelsen om domstolenes utvidede prøvingsmyndighet. Tvisteloven § 36-5 slår fast at domstolen «skal» benytte sin utvidede kompetanse.
Andre adopsjonssaker er ikke særlig lovregulert, og domstolenes kompetanse er derfor avgrenset etter de alminnelige domstolskapte reglene (se Hognestad og Steenberg (2000) s. 214).
22.2.2 Forbud mot prejudisiell prøving
Som hovedregel er det bare det rettsforholdet domsslutningen tar stilling til, som kan anses som rettskraftig avgjort som følge av dommen. Tilsvarende gjelder for vedtak som treffes av forvaltningen. Det hender derimot at domstolene tar et spørsmål opp til prejudisiell prøving. Prejudisiell prøving innebærer at domstolene først må ta stilling til et annet rettsforhold enn det tvisten egentlig gjelder for å komme frem til et resultat. Et typetilfelle vil være at domstolene i en arvetvist må ta stilling til om en adopsjon er gyldig for å avgjøre hvem som tar arv etter avdøde.
Prejudisiell prøving av adopsjonsvedtak er imidlertid avskåret ved adl. § 10 som slår fast at spørsmålet om gyldigheten av en adopsjonsbevilling «ikke kan tas opp til prejudisiell prøving i en sak som gjelder et annet spørsmål». Regelen innebærer at gyldigheten av et adopsjonsvedtak bare kan angripes ved søksmål som direkte gjelder gyldigheten av adopsjonen.
Forbudet mot prejudisiell prøving ble innført i nåværende adopsjonslov. Som begrunnelse viste departementet i forarbeidene bl.a. til Barnelovutvalgets utredning ved innføringen av en lignende regel i barneloven med hensyn til farskapssaker (Ot.prp. nr. 40 (1984–85) s.16):
«Dels er det ellers en risiko for motstridende prejudisielle avgjørelser i forskjellige saker, dels kan det ligge et vern i at farskapssak bare kan reises av de nærmeste, og endelig kan flere saker om så personlige spørsmål virke særlig opprivende. Barnelovutvalget mente at disse hensynene var så tungtveiende at de burde gå foran hensynet til den som ønsker spørsmålet prøvet prejudisielt, selv om han eller hun ofte ikke vil ha adgang til å reise farskapssak, og dermed ikke få noen mulighet til å få prøvd innsigelsen mot farskapet.»
Ønsket om å unngå motstridende prejudisielle avgjørelser og om å unngå flere saker om spørsmål som er særlig personlige, gjelder også ved prøving av gyldigheten av et adopsjonsvedtak. I tillegg viser forarbeidene til at hensynet til den som ønsker prejudisiell prøving ikke gjelder med samme styrke i adopsjonssakene (Ot.prp. nr. 40 (1984–85) s.16):
«Ut fra de vanlige reglene om rettslig interesse som vilkår for å reise søksmål, vil nemlig han eller hun som regel kunne reise sak om adopsjonsbevillingens gyldighet. Det som kan anføres mot å avskjære adgangen til prejudisiell prøving her, er først og fremst at dette vil forsinke saken og i det hele gjøre saksbehandlingen mer omstendelig.»
Regelen mot prejudisielle avgjørelser gjelder direkte vedtak om nasjonale adopsjoner. Hognestad og Steenberg mener at regelen også må omfatte utenlandske adopsjonsavgjørelser som gjelder her i landet eller som er anerkjent her. Dersom gyldigheten av en utenlandsk adopsjonsavgjørelse blir angrepet, vil det være naturlig for domstolen eller forvaltningsorganet å forelegge adopsjonsmyndighetene den utenlandske avgjørelsen til vurdering etter adopsjonsloven § 19 første og tredje ledd. Hognestad og Steenberg viser i den sammenheng til praksis i Utlendingsdirektoratet for saker som gjelder bosettingstillatelse for barn adoptert i utlandet (Hognestad og Steenberg (2000) s. 201).
22.2.3 Søksmål i tredjepartsforhold
Mange av forvaltningens avgjørelser berører flere enn den som avgjørelsen direkte retter seg mot. I en adopsjonssak kan spørsmålet om et adopsjonsvedtak er gyldig eller ikke bl.a. få betydning for spørsmål om arverett og odelsrett. I en sak om odelsrett kan f.eks. en part hevde at et adoptivbarn må settes ut av betraktning fordi adopsjonen er ugyldig.
Hvorvidt en tredjeperson som enkeltvedtaket ikke retter seg direkte mot, kan reise søksmål om gyldigheten av vedtaket, var etter den tidligere tvistemålsloven § 54 avhengig av om vedkommende hadde «retslig interesse» av at det ble fastsatt ved dom at et rettsforhold eller en rettighet var til eller ikke. I følge Eckhoff/Smith må «rettslig klageinteresse» i fvl. § 28 forstås på omtrent tilsvarende måte som rettslig interesse, og klageadgangen må i alle fall ikke være snevrere enn adgangen til domstolskontroll. Den som har rettslig klageinteresse i en forvaltningssak vil dermed som hovedregel også være berettiget til å bringe forvaltningsvedtaket inn for domstolene (Eckhoff/Smith (2014) s. 531 og 293).
Tvisteloven inneholder ikke et slikt uttrykkelig krav om rettslig interesse, men tvisteloven §§ 1-3, 1-4 og 19-7 gir generelle regler om hva det kan reises sak om og hvem som har søksmålsinteresse. Etter tvisteloven § 1-3 kan et søksmål anlegges når det er «et reelt behov for å få kravet avgjort i forhold til saksøkte».
Adopsjonslovens forarbeider stilte spørsmål ved om sak om gyldighet av adopsjonsvedtak i det hele tatt kan reises mellom private parter, men falt ned på at en særregulering ville føre til unødig komplisering av regelverket (Ot.prp. nr. 40 (1984–85) s. 16). Jakhelln kritiserte tilnærmingen og mente at spørsmålet om adopsjonen var ugyldig også måtte kunne avgjøres i saker mellom private (Jakhelln (1987) s. 7–8). Tvisteloven § 1-5 slår nå fast at søksmål om gyldigheten av forvaltningsvedtak skal reises mot den myndighet som har truffet avgjørelsen. Søksmål om gyldigheten av et forvaltningsvedtak kan dermed ikke reises mot den private part alene (Ot.prp. nr. 51 (2004–2005) s. 367. Tvisteloven stenger ikke for at spørsmålet om gyldigheten av et forvaltningsvedtak avgjøres prejudisielt mellom private, men denne muligheten er avskåret på adopsjonsfeltet, jf. adl. § 10.
Et annet spørsmål er om en tredjeperson som har et reelt behov for å få kravet sitt avgjort, skal saksøke både den eller de private parter i vedtaket og det forvaltningsorganet som har truffet vedtaket? Spørsmålet kan ikke besvares generelt, ut over at søksmålet i alle fall må rettes mot den eller de parter som må gjøres til saksøkt for at en dom i saksøkers favør skal få reelle virkninger for ham eller henne (Schei I (2013) s. 39). Dersom både det offentlige og den private part må saksøkes, står vi overfor en regel om tvungent prosessfelleskap på saksøktes side.
Spørsmålet om tredjepartsforhold ved søksmål ble ikke løst i tvistemålsloven. Tvistemålsutvalget foreslo at tvisteloven § 1-5 annet ledd skulle ha en regel om tvunget prosessfellesskap i saker der tvisten gjelder om et forvaltningsvedtak er gyldig. Utvalget foreslo å innføre tvungent prosessfellesskap «dersom saksøkerne bestrider gyldigheten av forvaltningsvedtak som innebærer rettigheter for en annen, og saksøkerens interesse i kravet om ugyldighet nødvendiggjør at vedkommende ikke skal kunne utøve denne rettigheten», jf. NOU 2001: 31 Rett på sak bind A, s. 198–200 og bind B, s. 654, jf. utkastet § 1-5 annet ledd. Departementet fulgte ikke opp forslaget, og Stortingets justiskomité sluttet seg til departementets vurderinger (Ot.prp. nr. 51 (2004–2005) s. 149–151 og Innst.O. nr. 110 (2004–2005) s. 31). Departementet forutsetter i proposisjonen at spørsmålet om hvem som må saksøkes, skal avgjøres etter den alminnelige regelen i § 1-3 annet ledd.
I Rt. 2005 s. 764 hadde B adoptert A og C. A reiste søksmål mot staten for å få kjent adopsjonen av C ugyldig. Staten tok til motmæle og nedla påstand om avvisning av saken på grunn av manglende rettslig interesse hos A. Spørsmålet var om «den omstendighet at søksmålet ikke også er reist mot adoptanten – her hans dødsbo – og adoptivsønnen [C], må lede til at det avvises». En dom i det søksmålet som A hadde anlagt, ville hverken være bindende for dødsboet eller C og ville ikke gi umiddelbare rettsvirkninger for A. En dom i As favør ville føre til at forvaltningen fikk en plikt til å vurdere omgjøring av adopsjonsvedtaket. Et sentralt spørsmål ble da «om en dom på ugyldigheten i et søksmål som bare er rettet mot staten, likevel vil ha slike rettsvirkninger for saksøkeren at hun kan sies å ha en rettslig interesse i å få en slik dom». Selv om utfallet av saken ikke ville ha direkte virkning for forholdet mellom staten og C, og heller ikke mellom As dødsbo og C, fant kjæremålsutvalget at B kunne oppnå en endret rettslig posisjon som tilsa at hun hadde rettslig interesse. Søksmålet ble tillatt fremmet. Kjennelsen er kritisert, se særlig Schei I (2013) s. 43 som mener avgjørelsen reelt sett er fraveket i Rt. 2006 s. 899 (se også Skoghøy (2014) s. 447). Rt. 2006 s. 899 gjaldt vedtak om adopsjon etter bvl. § 4-20. Fylkesnemnden hadde fratatt foreldrene foreldreansvaret og gitt samtykke til adopsjon. Bare moren hadde brakt vedtaket inn for domstolene. Faren krevde å være part i saken selv om han var enig i fylkesnemndas avgjørelse, og han vant frem (dissens i begrunnelsen).
Spørsmålet om rett saksøkt i tredjepartsforhold er viet stor oppmerksomhet i teorien, se bl.a. Skoghøy (2014) s. 447–452, Skoghøy, LoR 2006 s. 407, Skoghøy, LoR 2008 s. 220, Backer, LoR 2008 s. 67 og 436, Hov (2010) s. 370–372 og Schei (2013) s. 44.
22.2.4 Utvidet rettskraft i adopsjonssaker
I de aller fleste tilfeller har en dom kun bindende virkning for partene i saken. I prosesslovgivningen finnes det derimot en del særregler som gir en dom utvidet rettskraft. Dette gjelder bl.a. en del saker om familierettslig og personrettslig status. Eksempelvis finner vi slike bestemmelser i ekteskapsloven § 30 e om dom i ekteskapssak, i barneloven § 27 om dom i farskapssak, i barneloven § 29 d om dom i slektskapssak og i lov om forsvunne personer § 10 om dødsformodningsdom.
Til tross for at behovet for utvidet rettskraft vil være det samme som i andre statusavgjørelser, har ikke adopsjonsloven en tilsvarende bestemmelse. Hov går ut fra at avgjørelser i adopsjonssaker har tilsvarende rettskraftvirkninger, selv om det ikke finnes uttrykkelige lovbestemmelser (Hov II (2010) s. 1275).
Hognestad og Steenberg slutter seg til Hov (Hognestad og Steenberg (2000) s. 216–217 med henvisning til en tidligere utgave av Hov):
«Begrunnelsen for utvidet rettskraft er blant annet det offentliges interesse i sikkerhet og stabilitet når det gjelder borgernes familierettslige og personrettslige status. De hensyn som ligger til grunn for forbudet mot prejudisiell prøving er langt på vei de samme når det gjelder utvidet rettskraft. I bl. §§ 8 og 27 har man både forbud mot prejudisiell prøving av farskap og bestemmelse om utvidet rettskraft av dom i farskapssak. For adopsjon har man bare forbud mot prejudisiell prøving, men det er ingen grunn til å behandle en dom om en adopsjonsbevillings gyldighet annerledes enn andre statusavgjørelser hva angår utvidet rettskraft.»
Både Hov og Hognestad/Steenberg mener dermed at en avgjørelse om adopsjon vil ha utvidet rettskraft på lik linje med andre avgjørelser som angår familierettslig og personrettslig status.
Selv om en avgjørelse i en adopsjonssak har utvidet rettskraft, innebærer ikke dette at alle tidligere avgjørelser som er foretatt i tiltro til den tidligere (uriktige) oppfatningen av adopsjonssaken skal gjøres om igjen (se Backer (2008) s. 202–204 om den tilsvarende problemstillingen etter bl. § 27). Er et arveoppgjør gjort opp i tiltro til at avdøde hadde adoptivbarn og denne adopsjonen senere blir kjent ugyldig, må eventuell revisjon av arveoppgjøret skje etter reglene i skifteloven §§ 42 og 43. Tilsvarende spørsmål kan oppstå på andre felt (f.eks. ved odel), og må løses konkret for de enkelte rettsspørsmålene.
22.2.5 Fri rettshjelp
Det fremgår av rettshjelploven § 1 at fri rettshjelp skal sikre «nødvendig juridisk bistand til personer som ikke selv har økonomiske forutsetninger for å kunne ivareta et rettshjelpsbehov av stor personlig og velferdsmessig betydning.»
For noen sakstyper gis det fri rettshjelp uten at det kreves en innledende behovsprøving hvor hjelpens personlige og velferdsmessige betydning er avgjørende, jf. rettshjelpsloven § 11 om fritt rettsråd og § 16 om fri sakførsel. Dette gjelder bl.a. saker om tvangsadopsjoner. Den et tvangstiltak retter seg mot i saker om overprøving av administrative tvangsvedtak i helse- og sosialsektoren etter tvisteloven kapittel 36, har rett på fri sakførsel uten behovsprøving, jf. rettshjelploven § 16 nr. 2. Adopsjoner etter bvl. § 4-20 faller inn under denne bestemmelsen.
For adopsjoner som behandles etter adopsjonsloven, gjelder imidlertid reglene om behovsprøving i rettshjelploven § 11 tredje og fjerde ledd og § 16 tredje og fjerde ledd. I saker etter adopsjonsloven må altså behovet for fritt rettsråd og fri sakførsel vurderes fra sak til sak.
22.3 Adopsjonslovutvalgets vurderinger og forslag
Adopsjonslovutvalget har vurdert å innføre en tilsvarende prøvingsrett for domstolene i adopsjonssaker etter adopsjonsloven som adopsjonssaker etter bvl. § 4-20 og dermed gi domstolene myndighet til å prøve «alle sider av saken» i adopsjonssaker i sin alminnelighet, jf. bvl. § 7-24 første ledd, jf. tvisteloven § 36-5. Adopsjonslovutvalget mener at det ikke er behov for utvidet prøvingsmyndighet i saker om overprøving av vedtak etter adopsjonssaker. I en del saker foreligger det også forhold som tilsier at retten bør utvise tilbakeholdenhet ved overprøving av adopsjonsmyndighetenes faglige vurderinger. Eksempelvis gjelder dette søknad om utenlandsadopsjon. Når søkerne søker om forhåndssamtykke, er det ikke kjent hvilket barn de eventuelt blir tildelt. Avgjørelsen av om forhåndssamtykke til adopsjon fra utlandet skal gis, fordrer ikke bare en vurdering av søkernes situasjon, men også kjennskap til det enkelte land og de generelle utfordringene barn fra det landet kan ha. På dette området stiller adopsjonsmyndighetene med spesialkunnskap om lokale forhold i opprinnelseslandene, hvilke utfordringer en må ta høyde for og hvilken risiko som foreligger for at søkerne blir tildelt et barn med særlige utfordringer.
Adopsjonslovutvalget har også vurdert om parter i en adopsjonssak etter adopsjonsloven bør ha krav på fri sakførsel på linje med personer i sak om adopsjon etter bvl. § 4-20, men fremmer ikke forslag om dette. I tillegg til at sakene er av ulik karakter, vil partenes behov for juridisk hjelp i større grad variere fra sak til sak i adopsjonssaker enn i saker som reguleres av bvl. § 4-20. Etter utvalgets syn bør spørsmålet om fri rettshjelp derfor løses konkret etter reglene om behovsprøving i rettshjelpsloven.
Adopsjonslovutvalget mener at forbudet mot prejudisiell prøving bør føres videre i den nye adopsjonsloven. Utvalget viser til synspunktene som lå til grunn for innføringen av § 10 i någjeldende adopsjonslov, og slutter seg til disse (Ot.prp. nr. 40 (1984–85) s. 16). Videre er Adopsjonslovutvalget enig med Hognestad og Steenberg i at forbudet mot prejudisiell prøving også gjelder ved adopsjon fra utlandet, og formulerer bestemmelsen slik at den også omfatter internasjonale adopsjoner (Hognestad og Steenberg (2000) s. 201).
Adopsjonslovutvalget foreslår at adopsjonsloven uttrykkelig slår fast at avgjørelser om adopsjon har utvidet rettskraft. Det er i det offentliges interesse at borgernes familierettslige og personrettslige status er stabil. I tillegg viser utvalget til at annen lovgivning om borgernes familierettslige og personrettslige status lovfester utvidet rettskraft. Utvalget foreslår en bestemmelse i adopsjonsloven om utvidet rettskraft for dom på gyldigheten av et adopsjonsvedtak.
I forlengelsen av forslaget om utvidet rettskraft på dom for gyldigheten av et adopsjonsvedtak, foreslår Adopsjonslovutvalget at også adopsjonsvedtak fattet av adopsjonsmyndighetene bør ha utvidet rettskraft. Utvalget har bl.a. sett til barneloven § 8 som fastsetter at en avgjørelse om farskap eller medmorskap ikke kan prøves i andre saker. Både når foreldreskapet følger direkte av barneloven og er fastsatt ved forvaltningsvedtak skal domstoler og andre forvaltningsmyndigheter legge til grunn det foreldreskapet som følger av barneloven. Adopsjon har inngripende rettsvirkninger, og det vil være uheldig om domstoler eller forvaltningsorgan skulle legge til grunn at en adopsjon er ugyldig til tross for vedtaket som er gjort av adopsjonsmyndighetene. Utvalget foreslår derfor en bestemmelse i tråd med den regelen som følger av barneloven.
Bestemmelsene om prejudisiell prøving og utvidet rettskraft hører etter Adopsjonslovutvalgets mening hjemme i lovutkastets kapittel om virkninger av adopsjon, og utvalget foreslår dermed at bestemmelsene samles en egen paragraf i kapittel 5 i lovutkastet.
Adopsjonslovutvalget har vurdert om det bør innføres en regel om tvungent prosessfelleskap i adopsjonssaker. Tvunget prosessfellesskap er ingen nødvendig konsekvens av utvidet rettskraft, men mange lover som har bestemmelser om utvidet rettskraft har også regler om tvungent prosessfellesskap (se f.eks. ekteskapsloven § 30). Tvungent prosessfellesskap innebærer at ulike aktører blir tvungent inn i en rettslig prosess, selv om de ønsker å stå utenfor. Dette er særlig aktuelt der hvor en dom vil kunne ha så store virkninger for dem at de bør trekkes inn, både for sakens opplysning og for at de skal kunne gjøre sine interesser gjeldende (de kan evt. velge ikke å opptre aktivt, men bare slutte seg til de øvrige partenes anførsler). En mer pragmatisk innvending mot tvungent prosessfellesskap er at en slik regulering nødvendigvis vil bli ganske omfangsrik og teknisk, og kan virke noe malplassert med tanke på hvor få adopsjonssaker som kommer for domstolene. I adopsjonssaker er det avgjørende at de personene som et adopsjonsvedtak retter seg mot, får vite at det foreligger en sak for domstolene som angår gyldigheten av adopsjonsvedtaket. Utvalget foreslår derfor en regel om at de personene som er parter i adopsjonsvedtaket skal varsles dersom det reises sak om prøving av et adopsjonsvedtak. Da får de mulighet til å holde seg orientert og selv vurdere om de vil tre inn i saken. Utvalget foreslår at regelen inngår som et ledd i bestemmelsen som utvidet rettskraft og forbudet mot prejudisiell prøving.
23 Lovfesting av bevis- og prognosekravet
23.1 Innledning
For at myndighetene skal kunne innvilge en søknad om adopsjon, krever adopsjonsloven at det «kan antas» at adopsjonen vil bli til barnets beste, jf. adl. § 2. Hove-utvalget foreslo å endre ordlyden til at det «klart må antas» at adopsjonen vil bli til barnets beste (NOU 2009: 21 s. 236). Hensikten var å lovfeste et skjerpet beviskrav. Departementet fulgte opp forslaget i sitt høringsnotat datert 26. oktober 2012, men endret standpunkt i selve lovproposisjonen (Prop. 171 L (2012–2013) s. 10):
«I høringsnotatet foreslo departementet å tydeliggjøre kravet til bevisbyrde slik at adopsjonsbevilling bare må gis når det er klar sannsynlighetsovervekt for at adopsjonen vil bli til barnets beste. På bakgrunn av høringen har departementet kommet til at forslaget reiser flere problemstillinger og bør ses i en bred sammenheng. Vi mener derfor at spørsmålet om bevisbyrde i adopsjonsloven bør vurderes nærmere av lovutvalget som skal foreta den fullstendige revisjonen av adopsjonsloven.»
Det ligger dermed til Adopsjonslovutvalget å utrede og vurdere om adopsjonsloven bør inneholde et eget beviskrav og hvordan det eventuelt skal utformes. Adopsjonslovutvalget kommer først med noen generelle refleksjoner om bevis- og prognosekrav, før gjeldende rett, internasjonale forpliktelser og nordisk rett blir gjennomgått. Deretter går Adopsjonslovutvalget nærmere inn på de foregående forslagene og høringsuttalelsene til disse, før utvalget redegjør for sitt syn på saken.
23.2 Krav til bevis eller fremtidsprognose – Forholdet til andre beslektete spørsmål
Det er sjelden domstolene eller forvaltningen får klarlagt med sikkerhet hvordan faktum forholder seg før det fattes avgjørelse i en sak. Spørsmålet blir da hvilken grad av sannsynlighet som kreves for at et bestemt faktum skal kunne legges til grunn. Med «beviskrav» menes hvilket krav til sannsynlighetsgrad som stilles for at et bestemt faktum skal legges til grunn ved rettslige avgjørelser. Rettssaker handler ofte om hva som har hendt, og bevisvurderingen handler om å klarlegge et fortidig faktum. Ved adopsjon skal myndighetene ta stilling til om søkerne skal få adoptere barnet. Denne vurderingen vil dels bygge på kunnskap fra nåtid og fortid, men den innebærer også en fremtidsvurdering. Uttrykket «beviskrav» er innarbeidet og kan brukes også for fremtidsvurderinger, og et ordskifte vil kunne virke forvirrende. Adopsjonslovutvalget vil imidlertid fremheve den særegne utfordringen som ligger i at en avgjørelse om adopsjon er en fremtidsvurdering og vil derfor bruke kombinasjonen «bevis- og prognosevurdering». Hvor stort innslaget av fremtidsvurderinger vil være, beror dels på den aktuelle adopsjonstypen. I saker om stebarnadopsjon vil det allerede bestå et sosialt bånd som er fortidig og som i stor grad kan «bevises» i tradisjonell forstand, selv om myndighetene også må vurdere hvorvidt en adopsjon vil virke for barnet i fremtiden. I saker om adopsjon av spedbarn som er frigitt til nasjonal adopsjon vil fremtidsprognosen stå sentralt, men også her vil det være fortidige forhold som kan «bevises», f.eks. hvilken vandel søkerne har.
Søknader om å adoptere og søknad om å forhåndssamtykke til adopsjon avgjøres av myndighetene, og de færreste sakene ender opp for domstolene. Adopsjonslovutvalget vil derfor i første rekke diskutere kravet om bevis- eller fremtidsprognose slik spørsmålene oppstår for forvaltningsmyndighetene, men disse diskusjonene er også relevante for bevis- eller prognosespørsmålene som kan oppstå ved eventuell domstolsprøving.
Kravene til bevis- og fremtidsprognose må ses i sammenheng med saksbehandlingsreglene. Adopsjonsmyndighetene har etter fvl. § 17 et selvstendig ansvar for sakens opplysning, og utredningsplikten vil være omfattende på grunn av tiltakets inngripende og irreversible karakter. Skulle vedtak om å adoptere eller forhåndssamtykke komme for domstolene, vil partene mangle fri rådighet slik at domstolene har et større ansvar for sakens opplysning enn i andre sivile tvister. Disse reglene danner et viktig bakteppe for bevis- og prognosevurderingene fordi det offentlige har et selvstendig ansvar for at beslutningsgrunnlaget er tilstrekkelig.
Temaet i kapittelet her er kravet til bevis- eller fremtidsprognose, altså hvilke krav som gjelder til sannsynligheten for et faktum eller en fremtidsvurdering. I tillegg oppstår spørsmål om selve avveiningsnormen. Hvis en tar utgangspunkt i et kvalifisert krav, kan en skille mellom:
Klar overvekt av sannsynlighet for at adopsjon vil være til barnets beste (bevis- eller prognosevurderingen)
Adopsjon vil klart være bedre for barnet enn ikke-adopsjon (den materielle avveiningen)
Dette er to forskjellige vurderinger, selv om de i praksis ofte vil gli over i hverandre. I fortsettelsen vil Adopsjonslovutvalget diskutere «bevis- og prognosevurderingen», men vil avslutningsvis komme tilbake til forholdet mellom disse to vurderingene.
Som hovedregel i sivile saker i norsk rett må avgjørelsesmyndigheten legge til grunn det faktum som den finner mest sannsynlig. Dette kalles overvektprinsippet (Skoghøy (2014) s. 874 flg.) og vil heretter bli referert til som «alminnelig sannsynlighetsovervekt». «Alminnelig sannsynlighetsovervekt» danner et utgangspunkt, men kan fravikes ved kvalifiserte beviskrav. Noen ganger følger det uttrykkelig av lovbestemmelser eller av fortolking av loven at det kreves kvalifisert sannsynlighetsovervekt. Også uten uttrykkelig lovregulering vil beviskravet kunne variere ut fra saksfeltet og sakens karakter (Graver (2004) s. 479).
Det er vanlig i bevisteori å formulere ulike grader av sannsynlighet med stikkord, gjerne kombinert med et adjektiv eller adverb (Strandberg (2012) s. 337). I sin artikkel «Bevisbyrde og beviskrav i forvaltningsretten» legger Graver opp til tre grader av sannsynlighet: alminnelig sannsynlighetsovervekt (sannsynlig), overveiende sannsynlig (godtgjort eller åpenbart) og sikkert (ingen rimelig tvil), jf. Graver (2004) s. 467. Skoghøy oppstiller på sin side seks sannsynlighetsgrader: mulig, sannsynlig, godtgjort, klar overvekt åpenbart og sikkert (Skoghøy (2014) s. 876). Hvor mange beviskrav en kan operere med er slik sett «et spørsmål om hvor mange stikkord det er rimelig å skille fra hverandre», jf. Strandberg (2012) s. 337.
Hvilket beviskrav som gjelder på et rettsområde eller i en bestemmelse avhenger av flere faktorer. Dersom regelen potensielt kan føre til avgjørelser med alvorlige konsekvenser, kan dette tilsi et høyere beviskrav. Barnevernloven § 4-8 annet ledd er et eksempel på det (vedtak om omsorgsovertakelse for barn som bor utenfor hjemmet). Her er «overveiende sannsynlig» brukt som formulering for å markere et kvalifisert krav til fremtidsprognosen. Det er også et samspill mellom bevis- og prognosekrav og de innholdsmessige vilkårene. Dersom det foreligger omfattende vilkår ellers, kan dette tilsi at det er tilstrekkelig med «alminnelig sannsynlighetsovervekt». At best mulig beslutning tas, sikres da gjerne gjennom de innholdsmessige vilkårene.
Ofte vil ikke lovteksten eller etablert praksis gi klare føringer på hvilket beviskrav som gjelder. I slike situasjoner vil kravet måtte fastsettes på grunnlag av de kryssende hensynene. Beviskravet skal ivareta de hensynene som de innholdsmessige (materielle) reglene bygger på. Strafferetten er et klassisk eksempel på et strengt beviskrav som er satt av hensyn til tiltaltes rettssikkerhet og en målsetting om i størst mulig grad å unngå uriktige domfellelser. Ofte vil kryssende hensyn komme inn. Et typeeksempel er barnevernsretten, hvor reglene både skal sikre barn trygge oppvekstsvilkår og unngå urettmessige inngrep i familielivet.
23.3 Gjeldende rett
23.3.1 Adopsjonsloven
Etter adl. § 2 skal myndighetene bare gi adopsjonsbevilling dersom det «kan antas» at adopsjonen vil bli til barnets beste (vilkåret gjelder tilsvarende for søknad om forhåndssamtykke til adopsjon av barn fra utlandet, se kapittel 6). Bestemmelsen er en videreføring av adopsjonsloven av 1917 som brukte formuleringen «der er grund til at tro» at adopsjonen er til gagn for barnet (Ot.prp. 40 (1984–85) s. 24). Ordlyden i adl. § 2 er i første rekke rettet mot selve avveiningsnormen. Bestemmelsen er knapt kommentert i forarbeidene. Språklig sett skulle formuleringen tilsi at det er tilstrekkelig med en forhåpning om at adopsjon vil bli til beste for barnet, men juridisk teori har lagt til grunn at adopsjon må være en klart bedre løsning for barnet enn andre alternativ (se Hognestad og Steenberg (2000) s. 140.
Vender en blikket mot bevis- og prognosekravet inneholder hverken forarbeidene eller retningslinjene fra departementet uttalelser som tyder på at beviskravet i adopsjonsloven er skjerpet i forhold til det alminnelige kravet om sannsynlighetsovervekt.
23.3.2 Juridisk teori
I juridisk teori har beviskrav knyttet til adopsjonsloven i første rekke vært diskutert av Hognestad og Steenberg. De viser i sin diskusjon til Lindboe (1998). Han konkluderte med at beviskravet ved adopsjoner etter barnevernloven er skjerpet til «overveiende sannsynlighet» (standpunktet er senere noe reformulert, se nedenfor). Etter Hognestad og Steenbergs vurdering må bevisbedømmelsen og beviskravvurderingen som ligger til grunn for avgjørelser etter bvl. § 4-20 «langt på vei være retningsgivende for gagnsvurderingen etter adl. § 2», jf. Hognestad og Steenberg (2000) s. 139.
Som begrunnelse for at beviskravene bør samsvare med hverandre, viser Hognestad og Steenberg bl.a. til at adopsjonsmyndighetene også vurderer saker der fylkesnemnda har gitt samtykke etter bvl. § 4-20 andre og tredje ledd (Hognestad og Steenberg (2000) s. 139–140). Adopsjonsloven § 1 annet ledd er nå endret slik at adopsjonsmyndighetene i dag skal «utstede adopsjonsbevillingen uten å prøve om vilkårene i loven er til stede, når fylkesnemnda for barnevern og sosiale saker har fattet vedtak etter barnevernloven § 4-20 annet og tredje ledd». Etter lovendringer gjør ikke adopsjonsmyndighetene lenger en selvstendig vurdering i slike saker, se nærmere kapittel 19.2.3.
Et annet moment som i følge Hognestad og Steenberg taler for et høyere beviskrav, er at stebarnadopsjoner der opprinnelig forelder uten foreldreansvar motsetter seg adopsjon, har parallelle trekk med adopsjoner etter bvl. § 4-20 og at det i slike saker må legges stor vekt på om det er klart bedre for barnet å bli adoptert av steforelder enn å beholde kontakten med opprinnelig forelder. Med hensyn til internasjonale adopsjoner skriver Hognestad og Steenberg at det må fremstå som overveiende sannsynlig at adopsjonen vil være til barnets beste før det utstedes forhåndssamtykke (Hognestad og Steenberg (2000) s. 140). Som kursiveringene viser benytter Hognestad og Steenberg ulike betegnelser, og de diskuterer både selve avveiningsnormen knyttet til barnets beste og bevis- og prognosekravet. Adopsjonslovutvalget forstår det likevel som at forfatterne argumenterer for et skjerpet bevis- og prognosekrav i alle typer adopsjonssaker.
23.3.3 Tingrettspraksis
Det foreligger lite rettspraksis som kan kaste lys over adopsjonslovens bevis- og prognosekrav. De sakene som finnes er fra førsteinstans. For eksempel er beviskravet kommentert i Oslo tingretts dommer 31. oktober 2007 (Saksnr. 07–073215TVI-OTIR/07), 21. november 2008 (Saksnr. 08–077596TVI-OTIR/03) og 11. april 2014 (Saksnr. 13–189490TVI-OTIR/06). Alle de tre sakene omhandlet gyldigheten av avslag på søknad om forhåndssamtykke til adopsjon, og i alle sakene ble beviskravet satt til å være overveiende sannsynlighet. I dommen fra 28. november 2008 viste tingretten til Hognestad og Steenberg som grunnlag for beviskravet (s. 14):
«Det følger av Marianne Hognestad og Knut R. Steenberg […] at ‘formuleringen ‘kan antas’ i adl. § 2 innebærer at adopsjonsmyndigheten må foreta et skjønn, det vil si en sammensatt og helhetlig vurdering av mange ulike fakta og forhold for å kunne avgjøre om adopsjon vil bli til gagn for barnet’. Det er videre vist til at ‘overveiende sannsynlig’ er mer enn alminnelig sannsynlighetsovervekt, men mindre enn åpenbart og mindre enn bevisbyrden i straffesaker, jf. side 139. Ved adopsjon er barnets beste det eneste hensynet som skal tillegges vekt idet adopsjon er et definitivt og irreversibelt vedtak som medfører at barnet mister sine rettslige bånd til sin biologiske familie og etablerer et livsvarig bånd rettslig og på annen måte til sin adoptivfamilie. For utenlandsadopsjon styrkes behovet for dette ytterligere idet disse barna kan være i en særlig utsatt stilling, de skal ikke bare omplasseres til en ny familie, men også til en ny kultur, et nytt språk etc. Dette underbygger kravet om at det må være overveiende sannsynlig at adopsjonen blir til det beste for barnet.»
Tingretten opererte altså med et bevis- og prognosekrav høyere enn alminnelig sannsynlighetsovervekt, men lavere enn det kvalifiserte beviskravet i straffesaker.
23.3.4 Annen lovgivning. Særlig om barnevernloven
Det finnes flere rettsområder ved siden av strafferetten som opererer med et høyere bevis- eller prognosekrav enn «alminnelig sannsynlighetsovervekt». Det mest relevante rettsområdet for diskusjonen av adopsjonsfeltet er barnevernloven. Barnevernlovens regler om omsorgsovertakelse i § 4-12 inneholder ingen særregulering av bevis- eller prognosekravet (med ett unntak, jf. straks nedenfor). I mangel av andre holdepunkter legger derfor juridisk teori til grunn at utgangspunktet er «alminnelig sannsynlighetsovervekt» (se Ofstad og Skar (2009) s. 120–121 og Lindboe (2009) s. 54 og 84). Omsorgsovertakelse etter bvl. § 4-12 første ledd bokstav d) kan bare finne sted når det er «overveiende sannsynlig at barnets helse eller utvikling kan bli alvorlig skadd fordi foreldrene er ute av stand til å ta tilstrekkelig ansvar for barnet». Sosiallovutvalget hadde opprinnelig foreslått at beviskravet i § 4-12 første ledd bokstav d) skulle være åpenbart, men departementet modererte det til «overveiende sannsynlig» som følge av påpekninger i høringsrunden om at forslaget var for strengt (Ot.prp. nr. 44 (1991–92) s. 44). Loven bruker også samme beviskrav ved omsorgsovertakelse av barn som bor utenfor hjemmet, jf. bvl. § 4-8 annet ledd. Barnevernloven har en felles regel om oppheving av vedtak om omsorgsovertakelse. Fylkesnemnda skal oppheve et vedtak når det er «overveiende sannsynlig at foreldrene kan gi barnet forsvarlig omsorg» (med unntak for situasjoner hvor barnet har fått en nær tilknytning til fosterfamilien). Når barnevernloven bruker «overveiende sannsynlig», er ordvalget gjort for å markere en «høy grad av sannsynlighet» (se den uttrykkelige drøftelsen om § 4-8 i NOU 1985 18 s. 159 og Ot. prp. 44 (1991–92) s. 39). I barnevernloven brukes altså «overveiende sannsynlig» som synonym med «kvalifisert sannsynlig», selv om «overvekten» kan sies å inntre allerede ved mer enn 50 % sannsynlighet (sml. Rt. 1999 s. 1473, på s. 1484 om terminologi).
Særlig relevant for diskusjonen her er bevis- og prognosekravet for adopsjon av barn etter bvl. § 4-20. Når det gjelder foreldrenes omsorgsevne er kravet i lovteksten «sannsynlig», jf. bvl. § 4-20 tredje ledd bokstav a). Spørsmålet kommer sjelden opp i praksis fordi barna normalt sett har bodd så lenge i fosterhjem at det alternative vilkåret om nær tilknytning til fosterfamilien er oppfylt. Etter bestemmelsens tredje ledd bokstav b) kreves det at «adopsjon vil være til barnets beste». Ordlyden gir dermed ikke klare holdepunkter for et skjerpet krav ved denne vurderingen, men Høyesterett har lagt dette til grunn. I Rt. 1997 s. 534 formulerte førstvoterende kravet til adopsjonssamtykke som at det må «med relativt stor sikkerhet» sies at adopsjon vil være det beste for barnet (s. 538–539 i dommen). Høyesterett viste også til denne uttalelsen i Rt. 2001 s. 14. Begge avgjørelsene er avsagt under dissens, hvor flertallet konkluderte med at adopsjonssamtykke ikke kunne gis på grunn av usikkerhet om adopsjon var det beste for barna (Rt. 1997 s. 534, på s. 540 og Rt. 2001 s. 14, på s. 24). Det sentrale i disse dommene synes likevel ikke å være selve bevis- eller prognosekravet, men den materielle avveiningen hvor en er i tvil om tiltaket vil være til barnets beste
Det strenge kravet som disse to dommene gir uttrykk for, bygger på tidligere høyesterettspraksis, jf. Rt. 1991 s. 557, Rt. 1982 s. 1687 og Rt. 1987 s. 52. Den høye terskelen for adopsjon etter bvl. § 4-20 tredje ledd bokstav b) blir i dommene begrunnet med tiltakets inngripende karakter.
I den siste dommen om adopsjonssamtykke tok ikke Høyesterett opp spørsmålet, jf. Rt. 2007 s. 561. Etter Bendiksens vurdering bør ikke dette forstås som at retten mente å ta avstand fra «et godt begrunnet og i rettspraksis veletablert beviskrav», jf. Bendiksen (2008) s. 315. Også Lindboe (2012) mener at beviskravet i bvl. § 4-20 tredje ledd bokstav b) er skjerpet ut over vanlig sannsynlighetsovervekt (Lindboe (2012) s. 59). Han har tidligere lagt til grunn at beviskravet er «overveiende sannsynlig», men dette har han senere reformulert noe (se Lindboe 2003) s. 56–57). Bendiksen er av den oppfatning at «overveiende sannsynlig» og «med relativt stor sikkerhet» må forstås som det samme, og at «[u]avhengig av begrepsbruken kreves det altså høy grad av sannsynlighet for at adopsjon vil være den beste løsningen for barnet», jf. Bendiksen (2008) s. 316.
23.4 Internasjonale forpliktelser
Haagkonvensjonen artikkel 16 nr. 1 krever at barnets opprinnelsesland har «forvisset seg om at barnet kan adopteres». Hvorvidt et barn er tilgjengelig for adopsjon, reguleres i opprinnelseslandets lovgivning, men rammene for regelverket settes av Haagkonvensjonen. Flere av konvensjonens bestemmelser regulerer derfor hva som skal til for at barnet anses mulig å adoptere bort, bl.a. artikkel 4 bokstav b) som krever at opprinnelsesstaten «finner at barnet er best tjent med en internasjonal adopsjon». Bestemmelsen kan både forstås som en materiell avveiningsnorm og som bevis- eller prognosekrav.
Kravet er ikke kommentert ytterligere i konvensjonens to veiledere til god praksis. Den mest nærliggende tolkingen er at bestemmelsen regulerer den materielle vurderingen, men den gir også støtte til at nasjonale myndigheter må være overbevist i vurderingen av de bevis- og prognosekrav som de legger til grunn.
Som Haagkonvensjonen, benytter også Europarådskonvensjonen begrepet «satisfied» i sin engelske versjon. Det følger av konvensjonens artikkel 4 nr. 1 at kompetent «myndighet skal innvilge en adopsjon bare dersom den er overbevist om at adopsjonen vil være til barnets beste». I den norske oversettelsen er altså «satisfied» oversatt til «overbevist».
23.5 Andre nordiske lands rett
De øvrige nordiske lands lovgivninger sier ikke uttrykkelig hvilket beviskrav som gjelder ved avgjørelse av adopsjonssøknad. Sett bort fra at dansk og islandsk adopsjonslovgivning fastsetter at det må foretas en undersøkelse for å avgjøre hva som er det beste for barnet, er de nordiske lands rett i stor grad sammenfallende på dette punkt.
Selv om nordisk rett tier om hvor sterke bevisene eller prognosen må være for at adopsjonssøknad skal innvilges, gjelder det skjerpede beviskravet i de internasjonale konvensjonene også her. Det fremgår av forarbeidene til den finske loven at en antar at artikkel 4 i Europarådskonvensjonen samsvarer med både den tidligere og den nye finske adopsjonsloven. Det vises i denne sammenheng til den finske adopsjonsloven § 3: «Adoption av ett mindreårig barn kan fastställas, om adoptionen prövas vara till barnets bästa och det har utretts att barnet kommer att få en god vård och uppfostran» og den finske adopsjonsloven § 2 som slår fast at barnets beste skal være et grunnleggende hensyn ved alle avgjørelser som gjelder adopsjon (RP 47/2011 rd. s. 36).
Utredningen som foreslår nye adopsjonsregler i Sverige, SOU 2009: 61 Modernare adoptionsregler, omtaler både Europarådskonvensjonen, Haagkonvensjonen og FNs barnekonvensjon. Utredningen tolker konvensjonene slik at det må være «säkerställt» at adopsjon er til barnets beste (SOU 2009: 61 s. 70, 93 og 197). Utredningen foreslår at den svenske Föräldrabalken får en ny bestemmelse i § 2 som slår fast at barnets beste «ska vara avgörande för alla beslut om adoption av barn».
Det kan synes som at oppfatningen i både svensk og finsk rett er at ved å slå fast i loven at barnets beste er det eneste avgjørende hensyn ved beslutninger som angår adopsjon, sikres internasjonale konvensjoners krav om at myndighetene må være «satisfied» om at adopsjon er til barnets beste.
23.6 Forutgående forslag
Hove-utvalget la frem forslag om å endre ordlyden i adl. § 2 til at det «klart må antas» at adopsjonen vil bli til barnets beste (NOU 2009: 21 s. 236). Utvalget begrunnet forslaget med at adopsjon er et svært inngripende vedtak for barnet det gjelder. Utvalget pekte på at ulike adopsjonssituasjoner kan tilsi at det bør variere hvor stor sikkerhet som kan kreves. Beviskravet kan både avhenge av selve adopsjonstypen, men også av at det kan være vanskelig å håndheve et høyere beviskrav ved visse adopsjonstyper, da særlig ved internasjonale adopsjoner. Utvalget mente likevel at det bør gjelde et generelt beviskrav for alle adopsjoner, ogat det bør kreves «klar sannsynlighetsovervekt for at adopsjonen vil bli til barnets beste» for at beviskravet er oppfylt (utvalgets forslag til beviskrav gjaldt ikke såkalt «tvangsadopsjon» etter bvl. § 4-20).
I høringsrunden til NOU 2009: 21 uttalte seks høringsinstanser seg spesielt om forslaget om en skjerping/tydeliggjøring av beviskravet. Alle var positive.
Departementet fulgte opp Hove-utvalgets forslag i høringsnotatet om forslag til endringer i adopsjonsloven (høringsnotat datert 26. oktober 2012 s. 24–25). Som begrunnelse for endringen viste departementet til Europarådskonvensjonen artikkel 4. Videre bemerket departementet at «det også i dag praktiseres et kvalifisert krav til sannsynlighet, nærmere bestemt at det må anses som overveiende sannsynlig at en adopsjon vil bli til barnets beste», jf. høringsnotatet s. 25. Basert på dommerforeningens høringsuttalelse ble forslaget til formuleringen endret fra «klart kan antas» til at det må foreligge «klar sannsynlighetsovervekt». Endringen ble begrunnet med at «klar sannsynlighetsovervekt» er innarbeidet som en rettslig standard.
I høringsrunden til departementets forslag gikk tre høringsinstanser nærmere inn på forslaget. De resterende tok ikke opp tematikken, eller kommenterte helt kort at de støttet forslaget.
Den norske Advokatforening støttet departementets forslag, og mente at «klar sannsynlighetsovervekt» er et innarbeidet og dermed bedre rettslig uttrykk enn det som først var foreslått, jf. høringsuttalelsen til Advokatforeningen datert 7. januar 2013 s. 2.
Bufdir var positiv til at beviskravet «tydeliggjøres», men mente at begrepet «klar sannsynlighetsovervekt» ikke ville være klargjørende for «folk flest». Bufdir foreslo å innføre Europarådskonvensjonens krav, altså at adopsjonsmyndighetene må være «overbevist om at adopsjon vil være til barnets beste». Bufdir mente at «overbevist» var bedre egnet til å tydeliggjøre «at det er betydelig sannsynlighetsovervekt som kreves før en adopsjonssøknad kan innvilges. Uttrykket synes etter vår oppfatning også mer i tråd med gjeldende rett», jf. høringsuttalelsen til Bufdir datert 7. januar 2013 s. 6.
Regionsenter for barn og unges psykiske helse, Helseregion Øst og Sør (RBUP) var eneste høringsinstans som uttalte seg imot forslaget. Sammen med endringsforslaget om å innføre «barnets beste» istedenfor «til gagn for barnet», mente RBUP at formuleringen kunne bidra til å heve terskelen for adopsjon, selv om en slik heving ville være utilsiktet (høringsuttalelsen til RBUP datert 7. januar 2012, s. 1–2).
Som nevnt foran, fulgte ikke departementet opp forslaget fra høringsnotatet om omformulering av beviskrav i adopsjonsloven i proposisjonen (Prop. 171 L (2012–2013) s. 10).
23.7 Adopsjonslovutvalgets vurderinger og forslag
23.7.1 Generelle synspunkt til bevis- og prognosekravet
Ellers i lovgivningen er bevis- og prognosekrav ofte uregulert og bygger på praksisbaserte regler, selv om enkeltområder kan inneholde lovfestete normer. Barnevernloven er ett slikt eksempel, men reguleringer i barnevernloven er likevel knyttet til enkeltbestemmelser. Høringsrunden etter Hove-utvalget og departementets høringsnotat har vist at fagfeltet i stor grad har en felles oppfatning, men Adopsjonslovutvalget mener at en lovfesting er ønskelig med sikte på klargjøring. Dessuten diskuteres den materielle vurderingen av barnets beste og bevis- og prognosekrav under ett. Behovet for et særskilt bevis- og prognosekrav er mindre så lenge det er et kvalifisert krav om at adopsjon «klart» er til barnets beste, men lovutvalget har falt ned på at utkastet også bør inneholde et særskilt bevis- og prognosekrav.
Spørsmålet er hvilket bevis- og prognosekravkrav lovgivningen bør operere med. Kravet må ses i sammenheng med formålet om å sikre barn trygge oppvekstsvilkår, jf. utkastet til § 1. Hensynet til søkerne er altså underordnet når bevis- og prognosekravet på adopsjonsfeltet skal reguleres. Samtidig gir ikke hensynet til barnets beste alltid veiledning for bevis- og prognosekravet. Et særpreg ved adopsjon er de omfattende rettsvirkninger. Barnet bryter alle rettslige bånd til sin opprinnelige familie og etablerer nye til adopsjonssøkerne. I tillegg er adopsjonen irreversibel. Selv om et vedtak om ikke å adoptere også kan være inngripende, vil et avslag sjelden ha like stor innvirkning på barnets livssituasjon som et vedtak om å adoptere. Et vedtak om ikke å adoptere vil dessuten ofte ha en midlertidig funksjon, ved at saken kan tas opp på ny. Siden konsekvensen av adopsjon er så omfattende, bør bevis- og prognosekravet etter Adopsjonslovutvalgets syn være høyere enn sannsynlighetsovervekt.
En mulig innvending mot et skjerpet bevis- og prognosekrav kan være at lovgivningen allerede bygger på at adopsjon skal være til barnets beste og at et ytterligere bevis- og prognosekrav dermed fører til at terskelen for adopsjon blir for høy. En tilsvarende innvending er at summen av ulike materielle vilkår, som alle bygger på ulike kvalifiserte kriterier, fører til en for høy terskel. Etter Adopsjonslovutvalgets oppfatning må en være bevisst samspillet mellom de ulike vilkårene. Innvilgelse av adopsjon beror på en svært sammensatt vurdering, hvor bevis- og prognosekravet bare er ett av flere element.
En tenkbar mulighet vil være å ha ulike bevis- og prognosekrav knyttet til de forskjellige vilkårene, f.eks. et krav om simpel sannsynlighetsovervekt for at adoptivforeldrene er egnet og et krav om kvalifisert sannsynlighetsovervekt knyttet til hvordan fremtidssituasjonen for barnet vil være. En kan også tenke seg ulike krav for de forskjellige adopsjonstypene, f.eks. ved å stille høyere krav til bevis- og prognose ved stebarnsadopsjoner siden barnet her uansett vil ha tilknytning til en av de opprinnelige foreldrene. Selv om ulike bevis- og prognosekrav kan ha gode grunner for seg, vil en slik lovgivning være vanskelig å praktisere. Det kan også være vanskelig å formidle den rasjonelle begrunnelsen bak de ulike kravene. Adopsjonslovutvalget har derfor blitt stående ved å operere med samme bevis- og prognosekrav for ulike adopsjonstyper.
Den grunnleggende problemstillingen ved adopsjon vil gjennomgående være hvordan søkerne vil fungere som omsorgspersoner fremover. Noen ganger vil barnet være kjent for myndighetene og søkerne, mens barnet andre ganger vil være ukjent. Mens tradisjonelle bevisvurderinger ofte er knyttet til én enkelt, fortidig hendelse, skal myndighetene ved adopsjon vurdere et sett av faktorer, som ofte er avhengige av hverandre og som i stor grad er fremtidsrettete. Et hjelpemiddel for adopsjonsmyndighetene ved denne vurderingen kan være å sette opp to alternative handlingsforløp, hvor det ene bygger på en forutsetning om adopsjon, mens det andre legger til grunn at adopsjon ikke gis.
23.7.2 Formuleringen av bevis- og prognosekravet
Som gjennomgangen i dette kapittelet viser, har beviskravet i adopsjonsloven blitt formulert både som «klart kan antas», «overveiende sannsynlig», «klar sannsynlighetsovervekt» og «overbevist». Mangfoldet i forslagene illustrerer behovet for en avklaring av hvilket bevis- og prognosekravkrav som faktisk gjelder, og i hvilken grad det dreier seg om et kvalifisert krav. En tydelig formulering i lovteksten vil både virke avklarende og fremme likebehandling. I tillegg vil en lovfesting gi et mer pedagogisk regelverk som i større grad gjør det mulig for potensielle søkere å forutberegne sin rettsposisjon.
Adopsjonslovutvalget mener også at en lovfesting vil være i samsvar med Norges internasjonale forpliktelser, se Haagkonvensjonen artikkel 16 nr. 1 og Europarådskonvensjonen artikkel 4 nr. 1.
Adopsjonslovutvalget mener at beviskravet bør formuleres med en betegnelse som er lett å forstå, både for de som skal søke om adopsjon og for myndighetene som skal behandle søknadene. I høringsrunden til NOU 2009: 21 foreslo Dommerforeningen «klar sannsynlighetsovervekt», nettopp fordi denne betegnelsen er innarbeidet (høringsuttalelsen til Dommerforeningens fagutvalg datert 27. mai 2010 s. 1). Ordet «sannsynlighetsovervekt» kan virke som noe tungvint. Ordet «klart» får frem at beslutningstaker skal være sikker. Adopsjonslovutvalget har likevel vært i tvil om uttrykket i tilstrekkelig grad gir tilkjenne at sannsynligheten skal være kvalifisert. Utvalget er blitt stående med at ordet «klart» er tilstrekkelig presist, selv om «sterkt sannsynlig» kunne vært et alternativ. Adopsjonslovutvalget foreslår derfor å bruke «klart sannsynlig» i lovutkastet og koble dette bevis- og prognosekravet til den innholdsmessige avveiningen av barnets beste. Selv om en slik kobling står i fare for å skape forvirring fordi det kobler sammen den innholdsmessige avveiningen og bevis- og prognosekravet, er det i praksis en glidende overgang mellom disse vurderingene.
Barnevernloven bruker «overveiende sannsynlighet», og Adopsjonslovutvalget har vurdert å bruke samme formulering for at lovgivningen skal bli mer ensartet. Adopsjonslovutvalget foreslår likevel «klart sannsynlig» fordi «overveiende sannsynlig» kan forveksles med sannsynlighetsovervekt, som gjerne brukes som en betegnelse på «alminnelig sannsynlighetsovervekt». Videre mener Adopsjonslovutvalget at «klart sannsynlig» bedre beskriver det gjeldende bevis- og prognosekravet.
Adopsjonslovutvalget understreker at forslaget til bevis- og prognosekrav i adopsjonsloven blir formulert generelt. Det er ment å gjelde for alle adopsjonstyper, også søknad om forhåndssamtykke.
Adopsjon av voksne personer reiser særlige problemstillinger siden de involverte er myndige, men også for denne gruppen er adopsjon et inngripende og irreversibelt vedtak. Det vil dessuten i praksis være vanskelig med differensierte bevis- og prognosekrav. Adopsjonslovutvalget foreslår derfor at «klart sannsynlig» skal være bevis- og prognosekrav også ved adopsjon av voksne
23.7.3 Nærmere om kravet til «klart sannsynlig»
Et vilkår om «klart sannsynlig» stiller opp et skjerpet krav sammenlignet med «alminnelig sannsynlighetsovervekt», men kravet er ikke like strengt som for å konstatere straffeskyld. «Klart sannsynlig» eller «klar sannsynlighetsovervekt» er et beviskrav som bl.a. benyttes ved krav om forsikringsutbetaling etter skade som kan ha oppstått som følge av en straffbar handling. Det kreves også «klar sannsynlighetsovervekt» for at skaden har oppstått som følge av en straffbar handling, dersom staten skal yte voldsoffererstatning, jf. voldsoffererstatningsloven § 3 siste ledd, jf. § 1. I sin omtale av beviskravet i voldsoffererstatningslovens forarbeider, uttalte Justisdepartementet at det «neppe» er noen realitetsforskjell mellom begrepene «sterk overvekt av sannsynlighet» og «klar sannsynlighetsovervekt», jf. Ot.prp. nr. 4 (2000–2001) s. 24.
Fotnoter
Fordi adopsjonsprosessen for de fleste søkere starter hos en adopsjonsorganisasjon, har organisasjonen normalt utstedt en formidlingsbekreftelse på forhånd, som vedlegges søknadsskjema om forhåndssamtykke. Myndighetene forutsetter denne ordningen: Det fremgår både av søknadsskjema og departementets rundskriv Q-1045 at formidlingsbekreftelse skal vedlegges.
Av søknadsskjema fremgår det at bl.a. søkernes fødselsattest, vigselsattest, uttømmende politiattest, legeattest, ligningsattest og egenerklæring skal legges ved.
Statistikk fra Bufdir.
Statistikk fra Bufdir.
Dersom søkerne har forhåndssamtykke på barn mellom 0 og 3 år, men tildeles et barn på 4, vil saken gå til Bufetat region som vurderer om utvidelse av forhåndssamtykke kan gis. Hvis tildelingen gjelder søsken uten at søkerne er forhåndsgodkjent for dette, eller barn med behov for spesiell støtte, vurderer Faglig utvalg tildelingen og sender sin avgjørelse til Bufetat region som utvider søkernes forhåndssamtykke i tråd med Faglig utvalgs avgjørelse.