3 Skipstrafikk og risiko
3.1 Risikobegrepet og risikoanalyser
3.1.1 Generelt om risiko
Enhver menneskelig aktivitet er forbundet med en risiko for at aktiviteten kan resultere i uønskede og utilsiktede konsekvenser.
Risiko er et uttrykk for potensielle akutte hendelser som kan oppstå, og potensielle negative konsekvenser av disse hendelsene. Risiko er med andre ord ikke et uttrykk for noe som er, men for noe som kan skje. Ingen aktivitet kan foregå uten risiko, det vil si uten usikkerhet om hva konsekvensene av aktiviteten kan bli.
Risiko er ikke en statisk egenskap som det ikke er mulig å påvirke. Risiko utvikler seg over tid. Eksempler på faktorer som påvirker risikoutviklingen over tid er læring fra tidligere ulykker, feil og suksesser, bruk av ny teknologi, oppdatering av regelverk og iverksetting av tiltak både i næringens og myndighetenes regi. Selv om all menneskelig aktivitet er forbundet med risiko, kan risikoen altså påvirkes ved å iverksette gode og relevante tiltak.
Risiko vil normalt påvirkes av flere ulike faktorer og kombinasjoner av disse. Risikovurderinger kan ikke dekke alle mulige faktorer som påvirker risikoen, og må baseres på en rekke forutsetninger og antagelser. Risikovurderinger representerer derfor forenklinger av det faktiske risikobildet vi står overfor.
Risikovurderinger innebærer dels en analyse av risikoens størrelse og en vurdering av om risikonivået er akseptabelt. Risikovurderinger gir ofte også grunnlag for analyser av mulige tiltak for å redusere risikoen.
En måte å definere risiko på er å se den som et forhold mellom sannsynligheten for at en uønsket hendelse skal inntreffe og eventuelle konsekvenser eller tap som følge av denne hendelsen. Risiko kan da utrykkes som produktet av de to, det vil si sannsynlighet multiplisert med konsekvens.
Sannsynligheter kan graderes på to ulike måter:
Den kan graderes i en skala som strekker seg fra svært liten til meget stor sannsynlighet.
Den kan kvantifiseres i tallstørrelser, for eksempel prosentvis sannsynlighet for at en hendelse skal inntreffe.
Tilsvarende kan konsekvenser rangeres, enten etter en skala for alvorlighetsgrad (fra liten til stor konsekvens), eller som målbare størrelser i kroneverdi.
Det er ofte stor usikkerhet knyttet til vurderinger av både sannsynlighet og konsekvens. Å framstille risiko som et enkelt produkt av målbare størrelser kan derfor være misvisende, og nyere definisjoner av risiko inkluderer gjerne usikkerhetsfaktorene i større grad. Usikkerheten er i stor grad knyttet til at risiko uttrykker noe om fremtiden. Selv om det foreligger historiske erfaringer (statistikk mv.) som forteller noe om hyppighet og omfang av hendelser over tid, så vil fremtiden likevel være påvirket av nye og til dels ukjente faktorer og utviklingstrekk.
Generelt gir ikke risikoanalyser fullstendige risikobilder eller objektive mål på risiko. De kan derfor heller ikke gi nøyaktige svar på hvor stor risiko vi kan akseptere før vi iverksetter tiltak.
3.1.2 Risikovurderinger som grunnlag for å vurdere lostjenesten
Identifisering av risiko, med tilhørende forståelse av mulige ulykkesscenarioer og -konsekvenser, er selve utgangspunktet for alt sikkerhetsarbeid. En god risikoforståelse er nødvendig for å kunne iverksette tiltak som forebygger ulykker og etablere en hensiktsmessig beredskap.
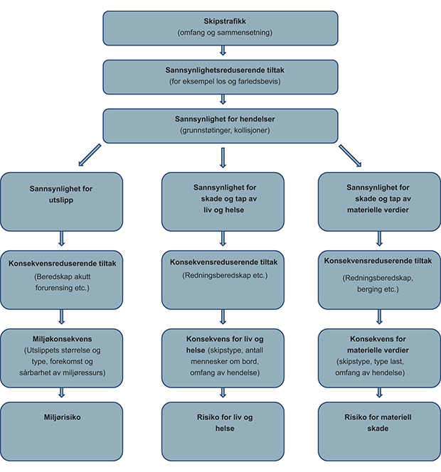
Los og farledsbevis er tiltak som er iverksatt for å redusere sannsynligheten for visse uønskede hendelser, særlig grunnstøtinger og kollisjoner. Ulykkeshendelsene grunnstøting og kollisjon kan ha konsekvenser for liv og helse, miljø og materielle verdier. I risikoanalysene som ligger til grunn for vurderingen av lostjenesten, opereres det med tre ulike risikogrupper; risiko for liv og helse, miljørisiko og risiko for materiell skade.

Figur 3.1 Fremstilling av miljørisiko, risiko for liv og helse og risiko for materiell skade.
For å kunne danne seg et bilde av det aktuelle risikonivå i en gitt situasjon eller sammenheng, vil en risikomatrise gi en forholdsvis enkel og skjematisk fremstilling, jf. figur 3.2. Dette har etter hvert blitt et velkjent arbeidsverktøy i både offentlig og privat virksomhet.

Figur 3.2 Risikomatrise.
Risikomatriser kan også brukes ved vurderinger av lospliktens innretning og omfang. I tilfeller der sannsynligheten for kollisjoner eller grunnstøtinger er relativt liten og de potensielle konsekvensene ved mulige hendelser er relativt små (grønt område i matrisen), vil vi ut fra en risikobetraktning kunne slutte at losplikt ikke er nødvendig. I dag er den generelle grensen for losplikt satt til fartøy med lengde 70 meter eller over. En måte å betrakte dette på er at fartøy under 70 meter allerede befinner seg i «grønt område», og at det derfor ikke er nødvendig å innføre ytterligere tiltak som bruk av los eller farledsbevis.
For seilaser som med relativt høy sannsynlighet kan medføre hendelser med alvorlige konsekvenser (rødt område i matrisen), vil risikonivået på den annen side vurderes som uakseptabelt. I slike tilfeller er det naturlig å vurdere å sette i verk sannsynlighetsreduserende og/eller konsekvensreduserende tiltak, medregnet losplikt. Er konsekvensene store nok, vil tiltak være nødvendig selv om sannsynligheten er relativt lav. Vi kan se på losplikt for store tankfartøy og cruiseskip som tiltak som er nødvendige ut i fra en slik risikovurdering. Tilsvarende vil gjelde for krav om bruk av taubåt i en del situasjoner.
Mellom ytterpunktene nevnt over, har vi skipstyper/seilaser som befinner seg i randsonen mellom rød og gul sone i figuren. I disse tilfellene kan det for eksempel vurderes å åpne for bruk av farledsbevis, som vil være et mindre omfattende og ressurskrevende tiltak enn bruk av los.
I praksis knytter det seg stor usikkerhet til beregning av både sannsynligheten for ulykker langs norskekysten og de mulige konsekvensene av en gitt ulykke. Risikobildet endres over tid, som følge av blant annet teknologisk utvikling, konjunktursvingninger, strukturendringer innenfor skipsfarten, regelverksendringer og innføring av risikoreduserende tiltak. Videre er statistikkgrunnlaget til dels mangelfullt. I de siste årene har vi fått tilgang til data fra fartøyenes antikollisjonssystem (Automatic Identification System, AIS), og det gir oss bedre oversikt over skipstrafikken. For en nærmere beskrivelse av AIS, se kapittel 7.7.3. Dette har imidlertid bare vært tilgjengelig over en relativt kort tidsperiode, samtidig som AIS-dekningen har vært under stadig utvikling. Det er videre usikkerhet knyttet til den ulykkesstatistikk som blant annet Sjøfartsdirektoratet utarbeider. Det gjelder blant annet usikkerhet knyttet til underrapportering og ulik rapportering i ulike områder og for ulike skipstyper. Dette innebærer at ulykkesstatistikk ikke uten videre kan sammenlignes over tid, og at det er utfordrende å finne pålitelige tall for sannsynlighet for ulykker justert for trafikkomfang. Risikoutviklingen over tid er derfor vanskelig å vurdere.
3.2 Skipstrafikk og bruk av lostjenester
3.2.1 Skipstrafikk langs norskekysten
Losutvalget har, som grunnlag for sine vurderinger, fått utarbeidet en rapport av Det Norske Veritas som analyserer skipstrafikk, ulykkesstatistikk og ulike sjøsikkerhetstiltak (DNV, 2013). Rapporten gir en oversikt over skipstrafikken langs kysten, bruken av los, samt hendelser og ulykker. DNV har tatt utgangspunkt i ulykkesstatistikk fra Sjøfartsdirektoratet, AIS-data og årsrapporter fra Kystverket, havnestatistikk og tall fra Statistisk sentralbyrå (SSB) i analysen av utviklingen i skipstrafikken.

Figur 3.3 Utseilt distanse (1 000 nm) innenfor Norges økonomiske sone (NØS) basert på AIS-data.
Kilde: DNV, 2013
AIS-data gir tall på skipstrafikk målt i utseilt distanse. En analyse basert på AIS-data vil imidlertid overvurdere trafikkveksten fordi dekningsgraden for å fange opp AIS- signaler har økt i perioden. Sikre konklusjoner om utviklingen i utseilt distanse kan per i dag ikke utledes fra denne statistikken fordi tilstrekkelig lange tidsserier med sammenlignbart tallmateriale ikke er tilgjengelig. Havnestatistikk og andre SSB-tall, sammen med Kystverkets statistikk på lospliktige seilaser, gir et mer pålitelig bilde av trafikken enn hva AIS-data alene kan gjøre for øyeblikket.

Figur 3.4 Havneanløp godsfartøy, alle havner.
Kilde: SSB, tabell 06203

Figur 3.5 Millioner tonn gods transportert langs norskekysten fra 1980 til 2011.
Kilde: DNV, 2013
De ulike datakildene gir noe sprikende resultater når det gjelder utviklingen for skipstrafikken. AIS-dataene indikerer en betydelig vekst i skipstrafikken de to siste årene (24 prosent økning i seilt distanse). Havnestatistikken gir motsatt resultat, med en nedgang i antall havneanløp siden toppåret i 2007, men en svak oppgang fra 2009 til 2010. SSBs tall viser en betydelig økning i et langtidsperspektiv (fra 1980 til 2011). Statistikk fra Kystverket over antall losoppdrag, figur 3.6, viser en relativt stabil utvikling siden 1996, med et toppår i 2007, nedgang til og med 2009 og deretter en stabil utvikling i 2010 til 2012 på noe under nivået i 2007. Antall seilaser med farledsbevis har økt merkbart i perioden 2009 til 2012, og det totale antall lospliktige seilaser viser en økende trend.
Det er ikke mulig å si noe sikkert om trafikkutviklingen på bakgrunn av datakildene. I den grad det kan dras konklusjoner av materialet, må det være at det ikke har vært noen dramatisk endring i trafikkutviklingen. Basert på prognosene i Nasjonal Transportplan 2014–2023, må det forventes en økning i trafikkmengden i årene som kommer. Dette samsvarer med de internasjonale trendene for sjøtransporten.
3.2.2 Bruk av los og farledsbevis
DNV-rapporten viser at antall losoppdrag nådde et toppunkt i 2007 med 47 047 oppdrag. Tallene for 2012 viser en nedgang på én prosent fra 2011, og ligger med 44 522 losoppdrag, 2525 oppdrag (5,36 prosent) under toppåret 2007. Tallene for seilas med farledsbevis før 8. juni 2008 er basert på antall fakturaer, og er således mer usikre enn tallene fra og med 2009. Antall seilaser med farledsbevis har økt merkbart i perioden 2009 til 2012. I 2011 ble det utført 50 225 seilaser med farledsbevis, som er en økning på åtte prosent fra året før. Dette betyr også at det nå gjennomføres flere lospliktige seilaser med farledsbevis enn med los. Av det samlede antall lospliktige seilaser på 100 213 i 2012, utgjorde seilas med los 45 prosent, seilas med farledsbevis 53 prosent og seilas med dispensasjon to prosent. Kystverkets rapport for første tertial 2013 bekrefter denne tendensen, der det er 42 prosent seilas med los, 57 prosent seilas med farledsbevis og en prosent seilas med dispensasjon.

Figur 3.6 Antall seilaser med farledsbevis, los og på dispensasjon fra losplikt 1996–2012.
Kilde: DNV, 2013 (oppdatert av Kystverket)
3.3 Hendelser og ulykker
3.3.1 Utvikling i ulykkesstatistikken
Bruk av los og farledsbevis påvirker først og fremst sannsynligheten for navigasjonsulykker, altså ulykker som har sammenheng med navigering og manøvrering. Dette inkluderer kontaktskader, kollisjoner og grunnstøtinger. Figurene under fremstiller ulykkesfrekvensen for slike navigasjonsulykker.
Statistikkene viser at antallet grunnstøtinger og kollisjonsulykker er lavt sammenlignet med aktivitetsnivået (utseilt distanse/antall anløp), og det tilsier at sjøtransporten er en svært sikker transportform med få ulykker.

Figur 3.7 Antall navigasjonsulykker langs norskekysten for alle fartøy over 70 meter (unntatt bilferjer og fiskefartøy).
Kilde: DNV, 2013
Figur 3.7 gir et bilde av ulykkesutviklingen for lospliktig trafikk, og viser at antallet ulykker har vært relativt stabilt i statistikkperioden for de mest alvorlige ulykkeskategoriene (grunnstøting og kollisjon). Det er årlige variasjoner mellom topp og bunn på inntil 31 ulykker, og antallet kollisjoner og grunnstøtinger ligger i intervallet tolv til 35 ulykker.

Figur 3.8 Antall grunnstøtings- og kollisjonsulykker langs norskekysten (alle lengder).
Kilde: DNV, 2013
Figur 3.7 viser at den langsiktige tendensen i statistikkperioden er at antall ulykker er tilnærmet uendret eller svakt nedadgående. I perioden fra 1993–1994 og fram til 2002–2003 er tendensen fallende, med nesten en halvering i antall ulykker, for så å stige igjen fram mot 2009–2010, opp mot tidligere nivå. Dette sammenfaller med tendensen for lasteskip og passasjerskip som vises i figur 3.8. De siste årene skjer en utflating. Kystverket sin statistikk over ulykker med los, farledsbevis og dispensasjon i perioden 2008 til 2012, som vist i figur 3.9, viser en nedgang i antall ulykker de siste tre år.
Som omtalt i kapittel 3.2.1, er datagrunnlaget for fartøybevegelser tynt, særlig før 2008, og det gjør det vanskelig å si noe om utviklingen i ulykkesfrekvensen per utseilt distanse. Antall ulykker per havneanløp har økt siden 2002, men på grunn av lav ulykkesfrekvens, kan eventuell feilrapportering eller endring i rapporteringsrutinene gi betydelige utslag i resultatene.
3.3.2 Ulykker med lospliktige fartøy
Med ulykker ved lospliktige seilaser menes navigasjonsulykker i form av grunnstøting, kollisjon eller kontaktskade med kai.

Figur 3.9 Antall ulykker for seilaser med los, farledsbevis og dispensasjon.
Kilde: Kystverket
Figur 3.9 viser at antall ulykker generelt er høyere med farledsbevis enn med los. Statistikken gir imidlertid ikke informasjon om ulykker per utseilt distanse. Videre fremgår det at det har vært en reduksjon i antall navigasjonsrelaterte ulykker som involverer lospliktige fartøy siden 2008. Nedgangen er særlig markant i 2011 og 2012. I hovedsak er det samsvar mellom denne statistikken og figur 3.7.
3.3.3 Årsaker til kollisjoner og grunnstøtinger
DNV har gjennomført en analyse av rapporterte årsaker til kollisjoner og grunnstøtinger langs norskekysten. Årsaker knyttet til menneskelig svikt, som for eksempel feilvurdering, feilhandling, feilnavigering, innsovning på vakt og brudd på prosedyrer, viser en stigende tendens gjennom hele perioden siden 1981.
For grunnstøtinger, kollisjoner og kontaktulykker er innsovning på vakt, etterfulgt av feilnavigering, brudd på prosedyrer og feilvurdering, den hyppigst rapporterte årsaken alle fartøystyper under ett for perioden 1981 til 2011. For fartøy over 70 meter er brudd på prosedyrer, feilvurdering og feilnavigering årsakene til flest navigasjonsulykker. Når det gjelder bakenforliggende årsaker til menneskelig svikt, er mangelfull observasjon og feilbedømmelse av fartøysbevegelse mest rapportert.
Statistikken over årsaksforhold er imidlertid svært følsom for mangelfull eller uriktig rapportering. Rapporteringsrutinene har tydelig forandret seg siden 1981, da det manglet rapportert årsaksforhold for en stor andel av ulykkene. Siden slutten av 1990-tallet ser dette ut til å ha endret seg gradvis, noe som innebærer at det er vanskelig å vurdere utvikling over tid. Resultatene må derfor tolkes med stor forsiktighet.
3.3.4 Statens havarikommisjon for transport sine undersøkelser av årsaker til ulykker
Losutvalget har, i tillegg til DNVs analyse, innhentet innspill fra Statens havarikommisjon for transport (SHT) om årsaker til ulykker og hendelser til sjøs.
Sjøfartsavdelingen ved SHT ble operativ fra 1. juli 2008, og erstatter den tidligere ordningen med sjøfartsinspektører og sjøforklaring. Den strafferettslige vurderingen av ulykker og hendelser blir ivaretatt av politiet og påtalemyndigheten, og SHTs undersøkelser har ikke som formål å fordele strafferettslig skyld og ansvar.
I henhold til lovverket skal kommisjonen undersøke alle sjøulykker med norske passasjerskip, samt sjøulykker med andre norske skip, medregnet fiskefartøy, der mannskap, skipsfører eller noen annen som følger med skipet har eller antas å ha mistet livet eller har kommet betydelig til skade. Videre kan kommisjonen undersøke ulykker med utenlandske skip som forulykker innenfor Norges territorialfarvann, samt ulykker med utenlandske skip som forulykker i andre farvann når flaggstaten samtykker eller det i henhold til folkeretten kan utøves norsk jurisdiksjon. Havarikommisjonen kan også undersøke andre ulykker, medregnet ulykker med fritidsfartøy, dersom det å klarlegge årsaksforholdene kan bidra til økt sikkerhet til sjøs.
Som for ulykker innen de andre transportformene, er formålet med å undersøke ulykker til sjøs å kartlegge forhold av betydning for å forebygge nye ulykker og alvorlige hendelser, og å bedre sjøsikkerheten generelt. SHTs undersøkelser peker på sikkerhetsproblemer og mulige løsninger på disse. På denne bakgrunn fremmes det sikkerhetstilrådninger til berørte aktører.
SHT har presentert for utvalget undersøkelser av tre ulykker der los har vært involvert: «Godafoss» (2011), «Crete Cement» (2008) og «Federal Kivalina» (2008). Ulykker der los ikke har vært involvert ble ikke presentert. Undersøkelsene fokuserer dessuten på den enkelte ulykke, og funnene er derfor i liten grad tilrettelagt for generaliseringer omkring årsaksforhold bak ulykker.
De tre undersøkelsene legger vekt på samarbeid og kommunikasjon mellom los og mannskap. En av årsakene bak alle tre ulykkene ser ut til å være manglende samarbeid mellom los og brobesetning om navigeringen, samt mangelfull kommunikasjon. Losen ivaretok i stor grad navigeringen i alle tre tilfellene, og brobesetningen var i liten grad involvert i navigeringen etter at losen kom om bord. Flere av sikkerhetstilrådningene retter seg derfor mot å styrke samarbeid og kommunikasjon gjennom bedre Bridge Resource Management (BRM). Se også kapittel 7.4.3.

Figur 3.10 Antall omkomne i grunnstøtingsulykker.
Kilde: DNV, 2013
3.4 Konsekvenser av ulykker
3.4.1 Nærmere om risiko for liv og helse
Risiko for liv og helse kan defineres som sannsynligheten for hendelser og ulykker med personskade kombinert med de mulige konsekvensene av slike hendelser.
Sjøfartsdirektoratet fører statistikk over hendelser og ulykker knyttet til skipstrafikken i norske farvann og for norske skip internasjonalt. For hendelser som resulterer i skader og dødsfall, skiller Sjøfartsdirektoratet mellom rene personulykker uten skade på skip og skipsulykker der skader eller dødsfall er et resultat av hendelser som også omfatter skip.
Svært få skipsulykker langs norskekysten har ført til dødsfall, og mellom 2000 og 2010 var seks av ti dødsfall rene personulykker. De aller fleste skipsulykker som rapporteres til Sjøfartsdirektoratet resulterer bare i begrenset materiell skade.
Kantring og grunnstøtinger er de ulykkeskategoriene som medfører flest antall omkomne. Forekomsten av kantring har vært nedadgående i de senere år og er en ulykkestype som har liten sammenheng med fartøyets navigering og losens bidrag til sjøsikkerhet. De ulykkene som typisk knytter seg til fartøyenes navigering, er grunnstøtinger og kollisjoner. Det er ingen tydelige trender å se når det gjelder antall omkomne ved grunnstøtinger. Når det gjelder omkomne som følge av kollisjoner, kan det se ut som om trenden har vært nedadgående over tid.
Det har vært en kraftig reduksjon i antallet personulykker de siste ti årene, men det er ingen tilsvarende klar tendens for skader som har sammenheng med skipsulykker. Totalt sett er det en nedadgående trend når det gjelder dødsfall, til tross for økt antall skipsulykker generelt. Dette kan skyldes økt rapportering av mindre alvorlige ulykker, og at konsekvensene av ulykker er mindre enn tidligere på grunn av ulike konsekvensreduserende tiltak.

Figur 3.11 Antall omkomne i kollisjonsulykker.
Kilde: DNV, 2013
3.4.2 Nærmere om miljørisiko
Med miljørisiko forstås kombinasjonen av sannsynlighet for forurensning og de mulige miljøkonsekvensene hvis ulykken inntreffer. Det er i hovedsak hendelser som medfører akutt forurensing, altså utslipp av olje, oljeprodukter eller andre farlige eller skadelige stoffer, som kan få betydelige akutte miljøkonsekvenser. Grunnstøting er den vanligste hendelsen med skip som fører til slike utslipp, men også kollisjon og forlis eller havari av andre årsaker kan føre til akutt forurensing.
DNV har bearbeidet statistikk over antall utslippshendelser innenfor grunnlinjen og beregnet utslippsfrekvenser i ulike kystområder. Dette gir et bilde av sannsynligheten for utslipp. Statistikk over utslippsmengde fra skip langs norskekysten er hentet fra Kystverkets årsrapport for 2011.

Figur 3.12 Antall utslippsulykker fra skip langs norskekysten (innenfor grunnlinjen) fordelt på kystregion fra 1982 til 2011.
Kilde: DNV, 2013
Figur 3.13 viser at det med ujevne mellomrom inntreffer ulykker med betydelig utslipp. Ut over de større utslippene, er utslippsnivået lavt og relativt stabilt.
Akutt oljeforurensning har potensielt en rekke negative effekter på miljøet. Skademekanismene kan oppsummeres slik:

Figur 3.13 Utslippsmengde fra skip langs norskekysten fra 2003 til 2011.
Kilde: Kystverket
Olje som driver på overflaten og strander, kan ramme sjøfugl, andre fuglearter og pattedyr som lever i tilknytning til sjøen.
Olje som strander kan tilsøle og forårsake giftvirkninger for planter og dyr i fjæra, strandsonen og på strandenger.
Olje som løses ned i vannmassene kan gi giftvirkninger hos fisk, fiskeegg, larver og andre planktoniske organismer.
Olje som driver eller strander vil redusere bruksverdien av områder for friluftsliv og rekreasjon.
Oljeforurensning kan medføre båndlegging av områder og restriksjoner på salg av sjømat.
Miljøkonsekvensene avhenger av en rekke faktorer, blant annet utslippstype (hvilke egenskaper stoffet som slippes ut har), utslippsmengde og varighet, værforhold, geografisk område, utslippets drivbane, samt forekomst av sårbare arter eller miljøtyper i området som rammes. Miljørisikoen i et geografisk område er ikke statisk. Risikoen for miljøskade kan reduseres både gjennom ulykkesforebyggende tiltak som minsker sannsynligheten for oljeutslipp og gjennom oljevernberedskap som søker å hindre eller redusere de negative konsekvensene. Miljørisikoen vil også variere med tidspunkt på året, da ulike deler av dyr- og planteliv vil være mer sårbart på enkelte tider av året (eksempelvis yngelperioder).
Influensområdet til et akutt utslipp bestemmes av utslippssted, vær, vind, strømforhold og tiltak som iverksettes for å begrense forurensningen. Utslipp nær land i forholdsvis skjermede områder vil generelt påvirke et mindre sjøareal enn et tilsvarende utslipp langt fra kysten, ettersom noe av forurensningen raskt vil treffe land og ikke bli spredt videre. Samtidig er konsentrasjonen av sårbare arter og naturtyper i de fleste tilfeller høyere langs kysten enn til havs, og kystnære utslipp vil derfor kunne ha betydelig skadepotensial. Ofte fører kystnære utslipp av tungolje fra skipstrafikk til landpåslag og omfattende strandrenseaksjoner. Et eksempel på en langvarig strandrenseaksjon er aksjonen etter utslippet av tung bunkersolje fra Full City-ulykken utenfor Langesund sommeren 2009.
Erfaringer med faktiske oljeutslipp viser at utslippene har miljøkonsekvenser. De siste ti årene har vi hatt fire betydelige akutte oljeutslipp fra skip i norske farvann; Rocknes (2004, anslagsvis 300 tonn olje sluppet ut), Server (2007, ca. 530 tonn olje), Full City (2009, ca. 300 tonn olje) og Godafoss (2011, ca. 112 tonn olje). Samtlige av hendelsene er kystnære skipshavarier med utslipp av tung bunkersolje, og de ble håndtert gjennom statlige aksjoner mot akutt forurensing ledet av Kystverket. Det er gjennomført miljøundersøkelser etter samtlige utslipp for å få oversikt over miljøskader og konsekvenser.
Havforskningsinstituttet har oppsummert resultatene av undersøkelsene i rapporten «Erfaringer etter oljeutslipp langs kysten av Norge» (2012). Miljøundersøkelsene viser generelt at naturressurser i sjøoverflaten, øvre deler av vannsøylen og strandsonen blir mest utsatt for belastning. Sjøfugl har vært relativt hardt rammet; det er for eksempel estimert at mellom 3200 og 8000 sjøfugl døde som følge av oljeforurensing etter forliset av MV Server. Skadene har ikke vært så store at det har truet bestandene av de enkelte artene i de påvirkete områdene. Anslagene over hvor mange sjøfugl som har gått tapt betegnes som usikre. Virkningene på fisk og skalldyr har vært små i alle de undersøkte tilfellene.
Det ble gjennomført omfattende strandrensingsaksjoner, og dette har hatt direkte betydning for utvikling av skadebildet og restitusjonstid i strandsonen. Undersøkelsene viser at flora og fauna i strandsonen var bra restituert etter to år. Kort oppsummert er det ikke dokumentert langtidsvirkninger av betydning eller konsekvenser på bestandsnivå for de rammede artene, og undersøkelsene tyder på at naturen i de aktuelle områdene i stor grad er restituert etter få år. De undersøkte utslippene har imidlertid vært av moderat størrelse, og konsekvensene kan bli andre med mer omfattende utslipp.

Figur 3.14 Containerskipet Godafoss har grunnstøtt på Kvernskjær i Hvalerskjærgården 18. februar 2011.
Kilde: Foto: Kystverket
Den statlige beredskapen mot akutt forurensing (omtales nærmere under) er dimensjonert med utgangspunkt i kunnskap om miljørisiko. Kystverket gjennomførte i 2011 en miljørisiko- og beredskapsanalyse som grunnlag for å utvikle og styrke den statlige beredskapen mot akutt forurensing. I den forbindelse fikk DNV i oppdrag å utrede og beregne miljørisiko i de ulike norske havområdene. Resultatene ble presentert i rapporten «Miljørisiko ved akutt oljeforurensing fra skipstrafikken langs kysten av Fastlands-Norge for 2008 og prognoser for 2025» (DNV, 2011).
Rapporten tar utgangspunkt i fire ressursgrupper: sjøfugl, sjøpattedyr, naturtyper (inklusive strandområder) og fisk, og analyser er gjort for de fire årstidene. Miljørisiko er vist for hvert kystsegment som sannsynlighet for utslipp kombinert med konsekvens (ulike konsekvensklasser) for de fire ressursgruppene. Miljørisiko illustreres ved sannsynligheten for ulike miljøkonsekvenser (konsekvensklasser) og kan angis med sannsynlighet per år (det vil si hvor sannsynlig det er at denne konsekvensen inntreffer innenfor et kystsegment i løpet av et år).
Det fremgår av rapporten at beregnet miljørisiko for både sjøfugl, strandhabitater og fisk er høyere i sør enn i nord i 2008. De mulige konsekvensene er i hovedsak mer alvorlige i nord, og konsekvensene for sjøfugl og fisk kan bli svært alvorlige ved store utslipp på ugunstige tidspunkt. Miljørisikoen beregnes likevel som høyere i sør på grunn av høyere utslippssannsynlighet som følge av langt mer omfattende trafikk. Fram mot 2025 ventes en økning i skipstrafikk, medregnet olje- og gasstransport i nordområdene, med tilhørende økning i miljørisiko. Også i sør ventes det at skipstrafikken vil øke i perioden. På grunn av større trafikkmengde og høyere forventet ulykkesfrekvens, beregnes miljørisiko fortsatt som høyere i sør enn i nord.

Figur 3.15 Miljørisiko for sjøfugl i 2008 vist som returperiode (antall år) for ulike miljøkonsekvenser (konsekvensklasse K1 til K6 der K6 er mest alvorlig) i ulike kystsegmenter.
Den effekten sjøsikkerhetstiltak som slepebåtberedskap og trafikkseparasjon har på sannsynligheten for utslipp, er ikke beregnet for Sør-Norge.
Kilde: DNV, 2011
3.4.3 Nærmere om økonomiske konsekvenser
Risiko for fartøy og last kan defineres som sannsynligheten for hendelser og ulykker kombinert med mulige konsekvenser forbundet med skade på fartøy og last (materielle konsekvenser). I tillegg kommer mulige økonomiske konsekvenser med opprydning av utslipp, skade på tredjeparts eiendom og lignende.
Mulige økonomiske konsekvenser av ulykker og hendelser har sterk sammenheng med aktuell ulykkeskategori. Konsekvenser for fartøy og last, samt de økonomiske konsekvenser som følger av dette, vil være langt mindre alvorlige for en ulykkeskategori som sammenstøt med kai enn ved havari som følge av grunnstøting eller kollisjon. De mest alvorlige økonomiske konsekvensene får vi ved ulykker som resulterer i både tap av fartøy og last og betydelig akutt forurensing.
Utvalget har ikke innhentet statistikk over skade på fartøy og last og andre økonomiske konsekvenser forbundet med skipsulykker, da det i liten grad foreligger tilgjengelig kvalitetssikret tallmateriale på dette området. Vi vet imidlertid at de økonomiske konsekvensene av skade på eller tap av fartøy og last ved ulykker, samt andre økonomiske konsekvenser for fartøys- og lasteiere, kan være betydelige.
Kostnader knyttet til aksjoner mot akutt forurensing kan være svært omfattende. Det følger av lov 13. mars 1981 nr. 6 om vern mot forurensninger og om avfall (forurensningsloven) at det er den ansvarlige forurenser som har det fulle og hele ansvaret for å rydde opp ved et eventuelt oljesøl. Dette følger også av det internasjonalt anerkjente prinsippet om at forurenser skal betale. Forurensningsmyndigheten har imidlertid en vid kompetanse til å iverksette tiltak på forurensers bekostning. Forurenser har plikt til å refundere kostnader som statlige og kommunale myndigheter har forskuttert ved å sette i verk tiltak mot forurensning. Det forekommer imidlertid at kravet ikke blir refundert fullt ut, blant annet på grunn av manglende dekningsmuligheter eller at det er opprettet et begrensingsfond i medhold av kapittel i 9 i lov 24. juni 1994 nr. 39 om sjøfarten (sjøloven).
Tabell 3.1 Eksempler på kostnader staten har hatt i forbindelse med forurensningsaksjoner knyttet til ulykker til sjøs 2002–2011, og som kreves refundert av ansvarlig forurenser.
År | Fartøy | Hendelse | Beløp (kroner) |
|---|---|---|---|
2002 | Nordland | Grunnstøtte | 290 002,- |
2002 | Skude Jura | Grunnstøtte | 322 592,- |
2002 | Apollo Tiger | Grunnstøtte | 208 413,- |
2002 | Murman | Grunnstøtte og havarerte | 641 979,- |
2002 | Gudrun Gisladottir | Grunnstøtte og sank | 36 183 101,- |
2003 | Sveafjell | Grunnstøting | 177 873,- |
2004 | Rocknes | Grunnstøtte og kantret | 133 707 827,- |
2005 | Fjord Champion | Kom i brann og grunnstøtte | 4 866 327,- |
2006 | Gitta Kosan | Fartøy i drift | 256 279,- |
2006 | MV Stones | Fartøy i drift | 125 000,- |
2006 | Klevstrand | Grunnstøting | 231 526,- |
2006 | BBC Iceland | Fartøy i drift | 187 500,- |
2007 | Skurin | Fartøy i drift | 586 244,- |
2007 | Anja | Grunnstøtte | 58 734,- |
2007 | Herøy | Grunnstøtte og sank | 420 857,- |
2007 | Server | Grunnstøtte og akterskipet sank | 196 894 167,- |
2007 | Kvitholmen | Grunnstøtte | 39 712,- |
2008 | Tali | Grunnstøtte | 302 577,- |
2008 | Federal Kivalina | Grunnstøtte | 748 678,- |
2008 | Crete Cement | Grunnstøtte og strandsatt | 19 804 043,- |
2009 | Mirabelle | Grunnstøtte | 3 020 417,- |
2009 | Pater Noster | Grunnstøtte | 166 340,- |
2009 | Princess Daphne | Oljeutslipp | 56 620,- |
2009 | Petrozavodsk | Grunnstøtte | 1 122 455,- |
2009 | Full City | Drev på land | 256 064 842,- |
2011 | Godafoss | Grunnstøtte | 92 902 170,- |
Oversikten omfatter bare statens kostnader i forbindelse med ulykker med akutt forurensing eller fare for akutt forurensing. Tømming av skipsvrak for olje, håndtering av ubåten U-864 og fjerningen av vraket etter krysseren «Murmansk» er derfor ikke tatt med i oversikten.
Kilde: Kystverket/ Fiskeri- og kystdepartementet