Retningslinjer for Utenrikstjenestens håndtering av mistanke om økonomiske misligheter
Brosjyre/veiledning | Dato: 11.12.2018 | Utenriksdepartementet
Gjelder fra 11. desember 2018. Oppdatert 6. mai 2025. (Erstatter tidligere retningslinjer av 18. mars 2011)
1. Innledning
Utenrikstjenesten har nulltoleranse for økonomiske misligheter. Dette innebærer at utenrikstjenesten vil reagere på et hvert avvik fra de forutsetningene som ligger til grunn for forvaltning av departementets midler, herunder avtaler knyttet til drift og tilskuddsforvaltning. Reaksjonen vil være tilpasset avvikets karakter og alvorlighetsgrad.
Prinsippet om nulltoleranse gjelder i hele tilskuddskjeden, fra midler bevilges og ut til endelig mottaker eller målgruppe. Disse retningslinjene har som formål å sikre korrekt håndtering av saker som gjelder mistanke om økonomiske misligheter. Retningslinjene gjelder for utenrikstjenesten (Utenriksdepartementet og utenriksstasjonene), og skal ha virkning for alle midler som forvaltes av utenrikstjenesten, både drifts- og tilskuddsmidler.
Retningslinjene må ses i sammenheng med gjeldende relevant regelverk og etiske retningslinjer for statstjenesten.
2. Hva retningslinjene omfatter
2.1 Økonomiske misligheter og mislighold
Begrepet økonomiske misligheter brukes i disse retningslinjene som et samlebegrep for økonomiske forhold som er ulovlige eller som innebærer misbruk av departementets midler.
Eksempler på økonomiske misligheter kan være korrupsjon, underslag, økonomisk utroskap, bedrageri, tyveri, regnskapsovertredelser, favorisering/nepotisme eller annen misbruk av stilling i tilknytning til den norske støtten. Tilskuddsavtalene definerer og gir eksempler på økonomiske misligheter som omfattes av avtalene, og straffelovgivningen regulerer korrupsjon og annen økonomisk kriminalitet.
Begrepet mislighold brukes som et samlebegrep på ulike former for brudd på forutsetninger og avtaler. Begrepene økonomiske misligheter og mislighold er delvis overlappende, siden økonomiske misligheter vil utgjøre mislighold av en avtale. Mange typer mislighold, eksempelvis forsinket rapportering vil imidlertid ikke utgjøre økonomiske misligheter. Også mislighold vil kunne gi grunnlag for reaksjoner, avhengig av misligholdets karakter og bestemmelsene i den konkrete avtalen.
Når departementet stiller midler til rådighet gjennom en avtale, påtar avtalepartneren seg en forpliktelse til å bruke tildelte midler i tråd med avtalen, også der midlene er delegert videre. Ethvert avvik gir grunnlag for reaksjon fra departementets side, med utgangspunkt i avtalens innhold.
Saker som gjelder økonomiske misligheter vil bli fulgt opp av Sentral kontrollenhet, mens det er den enheten som har forvaltningsansvaret for den aktuelle avtalen som normalt vil følge opp saker som gjelder mislighold som ikke er relatert til misligheter.
2.2 Andre kritikkverdige forhold
Utenrikstjenesten har egne retningslinjer for håndtering av konflikter, trakassering eller annen utilbørlig opptreden. Disse regulerer saker av ren personalmessig karakter. Saker som gjelder andre kritikkverdige forhold, slik som brudd på lover, regelverk og instrukser i forbindelse med saksbehandling eller embetsutøvelse, skal håndteres i tråd med retningslinjene som gjelder mistanke om økonomiske misligheter så langt de passer.
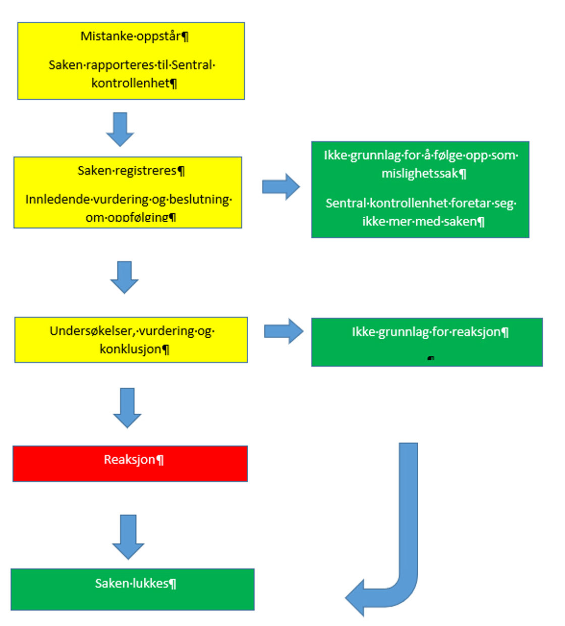
3 Saksgang
Noe forenklet kan saksgangen illustreres som følger:
De enkelte trinnene er nærmere beskrevet nedenfor.
3.1 Mistanken oppstår. Rapportering til Sentral kontrollenhet
Vanligvis oppstår mistanke om økonomiske misligheter i forbindelse med ordinær saksbehandling. Typiske tilfeller er at informasjon ikke stemmer, er uforståelig eller uteblir.
Avvik varierer i art og omfang, og beskrives enklest ved at det foreligger en handling eller unnlatelse i strid med gjeldende regelverk eller avtale. Dersom avviket er relatert til en konkret avtale, vil avtalen være en viktig referanse i vurderingen av om det foreligger avvik og hvordan saken bør følges opp.
Den enheten som har budsjettansvar for de aktuelle midlene har undersøkelsesplikt for alle avvik som oppdages. Mistanke om økonomiske misligheter skal rapporteres skriftlig og uten ugrunnet opphold til Sentral kontrollenhet. I tvilstilfeller skal Sentral kontrollenhet kontaktes for avklaring.
Normalt vil rapporteringen til Sentral kontrollenhet skje gjennom linjen, men den enkelte ansatte kan også ta direkte kontakt.
Enhver har rett til å varsle om kritikkverdige forhold. Som ansatt har man plikt til å varsle arbeidsgiver om forhold som kan påføre arbeidsgiver, ansatte eller omgivelsene tap eller skade.
Ansatte har plikt til å varsle om økonomiske misligheter.
Alle varslere kan velge å være anonyme.
Mistanke kan også oppstå ved at samarbeidspartneren avdekker og rapporterer om avvik fra regelverk eller avtale som del av sin prosjektoppfølging. I noen tilfeller varsler interne kilder om mulig irregulære forhold.
Utenrikstjenesten skal arbeide for at multilaterale organisasjoner, globale fond og programmer og andre internasjonale samarbeidspartnere, etablerer tilfredsstillende systemer for forebygging, avdekking og oppfølgning av økonomiske misligheter. Sentral kontrollenhet skal holdes orientert om hvordan disse aktørene følger opp arbeidet på feltet. Samarbeidsavtaler skal sikre at mislighetssaker rapporteres til Sentral kontrollenhet når norske midler er berørt.
- oppgi referanse til avtale (PTA-nummer, eventuelt annen type informasjon om avtalen)
- vær så konkret som mulig med hensyn til hva som har skjedd og hvor sikker informasjonen er
- opplys hva som er gjort og hva som planlegges for å kartlegge de faktiske forholdene
- oversend eller gi tilgang til relevant dokumentasjon
- oppgi annen informasjon som du mener Sentral kontrollenhet bør være kjent med for å vurdere oppfølging av saken
- regler om håndtering av personopplysninger eller skjermingsverdig informasjon
3.2 Registrering, innledende vurdering og beslutning om oppfølging
Sentral kontrollenhet vil deretter gjøre en første vurdering av saken og beslutte om det skal opprettes en varslingssak og hvordan den bør håndteres videre.
Sentral kontrollenhet vil registrere henvendelsen i UD-sak og informere avsender om saksnummer. Henvisning til dette saksnummeret skal benyttes i all videre korrespondanse. Saker om økonomiske misligheter og andre kritikkverdige forhold har tilgangsbegrensning i UD-sak.
Den som rapporterte saken vil normalt bli informert om hvordan saken vil bli fulgt opp, eventuelt at Sentral kontrollenhet har besluttet ikke å foreta videre oppfølging. Unntak fra dette vil gjelde i situasjoner hvor det foreligger hensyn som tilsier at slik informasjon ikke kan deles, f.eks. av personvernhensyn eller fordi det kan skade granskingen.
Multilaterale organisasjoner, globale fond og programmer, FMO og offentlig-private partnerskap vil som oftest selv ha ansvar for videre undersøkelser og håndtering av saker om økonomiske misligheter. I slike tilfeller vil Sentral kontrollenhet ikke følge opp gjennom egne undersøkelser.
3.3 Undersøkelse, vurdering og konklusjon
Berørte enheter i utenrikstjenesten vil bli orientert når det besluttes å følge opp en sak som varslingssak. Det samme gjelder Norad og Fredskorpset dersom saken kan være relevant for dem, f.eks. fordi det har samarbeid med den organisasjonen som saken gjelder.
Videre vil det som hovedregel bli gitt instruks fra Sentral kontrollenhet om at videre overføringer til prosjekt skal stanses inntil saken er avklart eller risikodempende tiltak iverksatt. Hensikten med dette er å forhindre ytterligere misbruk av norske midler. Stans vil normalt bare gjelde nye utbetalinger under den aktuelle avtalen[1].
Når undersøkelsene gjelder mulige misligheter i en organisasjon som er registrert i PTA, skal Sentral kontrollenhet vurdere å be om at det legges inn en markør (varseltrekant) på vedkommende organisasjon i PTA, med beskjed om å kontakte Sentral kontrollenhet før det inngås nye avtaler med organisasjonen om ytterligere støtte.
I de fleste tilfeller er det nødvendig å undersøke en mistanke om økonomiske misligheter ytterligere. Sentral kontrollenhet fatter beslutning om igangsetting av undersøkelser, normalt etter samråd med berørte enheter. Er andre givere eller kontraktsparter berørt, bør det tas kontakt med disse med sikte på samarbeid om videre undersøkelser.
Utgangspunktet for undersøkelsesfasen er at det er nødvendig å få dokumentert de faktiske forholdene slik at mistanken om økonomiske misligheter enten bekreftes eller avkreftes. Undersøkelsesfasen vil ofte legge vekt på dokumentinnsamling (rapporter, regnskap, revisjonsrapporter, inkludert Management Letter, referat fra møter mv.) Enkelte ganger kan det være aktuelt med feltbesøk. Undersøkelsene må gjøres på en slik måte at de ikke øker faren for bevisforspillelse.
Berørte enheter i utenrikstjenesten vil normalt bli bedt om å fremskaffe relevant dokumentasjon i saken og også bli tatt med på råd om hvordan saken bør følges opp. Sentral kontrollenhet vil også kunne be enhetene om praktisk støtte i forbindelse med oppfølgingen av saken.
I en del tilfeller vil det være nødvendig å engasjere ekstern spesialistkompetanse til å foreta en spesialrevisjon og/eller annen form for gransking for å få avkreftet/bekreftet mistanken om at økonomiske misligheter har funnet sted.
- Oppdragsbeskrivelse for spesialrevisjon/gransking må tilpasses den konkrete varslingssake
- Anskaffelser skal skje i tråd med regelverket for offentlige anskaffelser, samt departementets egne instrukser og rutiner (for økonomiforvaltning og anskaffelser). Rammeavtaler om spesialrevisjon og gransking skal brukes så langt det finnes hensiktsmessig og de er relevante for det konkrete oppdraget.
- Sentral kontrollenhet godkjenner oppdragsbeskrivelsen, velger leverandør og dekker utgiftene for spesialrevisjonen/granskingen. Eventuelle avvik fra dette skal avtales skriftlig.
Hensynet til kontradiksjon skal ivaretas. Det er likevel slik at dersom det av hensyn til videre undersøkelser er viktig at den/de det varsles om ikke gjøres kjent med varslingen, skal den/de det blir varslet om ikke gjøres kjent med den.
Saken må være ferdig utredet før foreldelsesfrister og frister for å anmelde eventuelle straffbare forhold utløper. Frister vil variere med ulike lands regelverk og hvilket lands rett som gjelder for avtalen. Det bør på et tidlig stadium avklares hvilke frister som gjelder. I noen tilfeller kan det være hensiktsmessig å følge opp foreldete saker. Dette vurderes konkret.
I en del saker vil Sentral kontrollenhet avvente intern gransking hos den berørte kontraktspartneren før det tas stilling til om det er behov for ytterligere undersøkelser. I slike saker kan det være aktuelt for Sentral kontrollenhet å gi føringer for hvilke undersøkelser som bør gjøres av kontraktspartneren. I spesielle tilfeller kan Sentral kontrollenhet tilby å dekke kostnadene ved undersøkelsene helt eller delvis.
Når saken er tilstrekkelig opplyst, skal Sentral kontrollenhet konkludere med hensyn til reaksjon i saken. Ved behov vil berørte enheter og/eller Rettsavdelingen bli konsultert før saken konkluderes. Dersom det ut fra gjeldende retningslinjer kan være tvil om hvordan en sak bør konkluderes, skal den forelegges utenriksråden for beslutning.
3.5 Reaksjon
Sentral kontrollenhet beslutter hvilke reaksjoner som skal gjøres gjeldende ved økonomiske misligheter. Aktuelle reaksjonsformer er beskrevet i dokumentet «Nulltoleranse for økonomiske misligheter», og inkluderer krav om suspendering av utbetaling, oppsigelse av avtalen, krav om tilbakebetaling, erstatningskrav, rettslige skritt herunder strafferettslig forfølgning, arbeidsrettslige forføyninger og avvikling av samarbeid.
Oppfølging av krav
I forbindelse med tilbakebetaling må departementet fremsette krav innen rimelig tid, og foreldelsesreglene setter absolutte frister for når krav om tilbakebetaling rettslig sett kan føre frem.
Reglement for og bestemmelser om økonomistyring i staten setter nærmere rammer for oppfølging av krav. Utenriksdepartementet har inngått en avtale med Statens innkrevingssentral om inndriving av krav.
Sivilt søksmål
Dersom motparten er uenig i kravet, skal departementet vurdere rettslige skritt for å få midlene inndrevet. Hvilke skritt som skal tas må vurderes ut fra bl.a. forholdets karakter, beløpets størrelse, avtalens bestemmelser, prosessrisiko og inndrivingsmuligheter. Beslutningen om dette fattes av Sentral kontrollenhet etter samråd med berørte enheter og Rettsavdelingen.
Dersom sivilt søksmål må reises for utenlandsk domstol, vil søksmålet kunne påvirke statens og de utsendtes immunitet. Spørsmål knyttet til statsimmunitet og/eller diplomatisk immunitet skal vurderes i samråd med Rettsavdelingen før søksmål reises. Dersom utsendt personell anmodes om å vitne eller avgi forklaring, må uttrykkelig samtykke innhentes fra Utenriksdepartementet på forhånd slik det fremgår av utenriksinstruksen kapittel 5, § 3.
Strafferettslig forfølging
Når det er blitt tilstrekkelig dokumentert og det er sannsynlighetsovervekt for at økonomiske misligheter har funnet sted, skal det alltid vurderes å anmelde saken til relevant påtalemyndighet. Utgangspunktet for departementet er at alle straffbare forhold skal anmeldes. Dette gjelder også straffbare forhold utført av ansatte i utenrikstjenesten.
Det rettslige grunnlag for anmeldelse, i hvilket land det skal anmeldes og hvem som er relevant påtalemyndighet, må vurderes i den enkelte sak. Likeledes må det vurderes om saken skal oversendes til norsk påtalemyndighet, i stedet for eller i kombinasjon med anmeldelse til lokal påtalemyndighet.
Det kan forekomme tilfeller hvor det er tilstrekkelig som reaksjon at vedkommende lands påtalemyndighet og/eller utenriksmyndighet informeres om sakens realiteter og oppfordres til å iverksette straffeprosessuelle skritt etter sitt lands rettssystem.
I avgjørelsen om man skal ta initiativ til å straffeforfølge en sak, må det alltid gjøres en nærmere vurdering av hvordan rettssystemet fungerer i det landet hvor en eventuell rettsprosess vil finne sted. Sentralt i en slik vurdering må være om rettssystemet fungerer i overensstemmelse med grunnleggende prinsipper for rettssikkerhet. Momenter som kan inngå i en slik vurdering er bl.a. hvorvidt en rettsprosess vil kunne føre til dødsstraff eller andre typer straff som ikke aksepteres i Norge, om en kan anta at rettsstatlige prinsipper vil bli lagt til grunn for behandling av saken, hvor lang tid rettsprossen vil kunne ta og hvilke kostnader en slik prosess vil innebære. Dersom departementet vurderer anmeldelse i utlandet, vil man måtte ta stilling til om staten dermed blir part i saken og/eller norske tjenestemenn vil måtte medvirke i rettergangen, f.eks. som vitner. I begge tilfeller utløser det særlige vurderinger av eventuelt avkall på immunitet.
3.6 Lukking av saken
En varslingssak lukkes hvis det konkluderes at det ikke er grunnlag for videre oppfølging – enten fordi det konstateres at det ikke har skjedd misligheter eller av andre grunner, for eksempel at kravet er foreldet – eller når utenrikstjenestens krav er innfridd. Vedtak om lukking av saken fattes av Sentral kontrollenhet.
I komplekse saker skal det lages et kort oppsummeringsnotat som grunnlag for lukkingen. I andre saker kan lukking skje på bakgrunn av en kort tilrådning med henvisning til grunnlaget for å avslutte saken.
4 Dokumentbehandling / Informasjon
Alle arkivverdige dokumenter i varslingssaker arkiveres av Sentral kontrollenhet. Distribusjon av saksdokumenter skal gjøres med varsomhet. I utgangspunktet skal en sak om mistanke om økonomiske misligheter avgrenses til berørte organisasjonsenheters saksbehandlere, ledere, relevant utenriksstasjon og Sentral kontrollenhet.
Oppbevaring av saksdokumenter skal skje på forsvarlig måte i tråd med gjeldende regler. Personopplysningsloven med forskrift stiller særlige krav om behandling og oppbevaring av personopplysninger. Skjermingsverdig informasjon skal håndteres i tråd med sikkerhetsloven eller beskyttelsesinstruksen.
Sentral kontrollenhet håndterer begjæringer om innsyn i varslingssaker. Den berørte organisasjonsenheten informeres om saken. Innsyn vurderes etter offentleglova eller forvaltningslovens regler om partsinnsyn. Opplysninger som er underlagt taushetsplikt i lov eller i medhold av lov er unntatt fra innsyn etter offentleglova § 13.
Sentral kontrollenhet publiserer kvartalsvise oversikter på www.regjeringen.no over varslingssaker som er avsluttet med reaksjon. Sentral kontrollenhet utgir også årsrapport om varslingssaker.
Fotnote
1. Stans i utbetalinger under eksisterende avtaler må skilles fra de tilfeller der nye avtaler settes på vent på grunn av mistanke om misligheter. Dette er en forvaltningsrettslig og avtalerettslig annen situasjon enn stans i utbetalinger under en eksisterende avtale.