5 Rettslig regulering og relevante instanser mv.
5.1 Innledning
Helse- og omsorgssektoren er stor, både i antall ansatte, offentlige og private tjenesteytere, og i antall pasienter og brukere. Sektoren er stor også når det gjelder kostnader, og tjenestene finansieres i stor grad over offentlige budsjetter. Det er et betydelig antall offentlige etater som er involvert i å legge til rette for og sikre gode og trygge tjenester i sektoren, og et omfattende lov- og forskriftsverk som regulerer virksomheten. Det produseres også et stort antall veiledninger og retningslinjer som ikke er direkte bindende.
Her i kapittel 5 redegjøres for instanser og regelverk som på ulike måter er relevante for utvalgets arbeid, som en del av bakteppet for utvalgets drøftelser og vurderinger. Utvalgets mandat er vidt, se punkt 2.3 om avgrensing. Noen av de feltene som utvalget har valgt ikke å gå nærmere inn på i sine vurderinger, er likevel omtalt her i kapittel 5 som bakgrunnsstoff. Dette for å gi et bredere bilde av relevante ordninger og kompleksiteten på feltet.
Relevant helserettslig lovgivning omtales sammen med de aktuelle instansene i punktene nedenfor. I noen utstrekning nevnes også sakstall for deler av virksomheten som er av særlig betydning for utvalgets felt.
Innledningsvis gis en kort oversikt over helse- og omsorgstjenestenes organisering og tjenestelovenes krav til styring og kvalitets- og pasientsikkerhetsarbeid i virksomhetene mv., jf. punkt 5.2.
I punkt 5.3 omtales helsepersonell med henvisning til helsepersonellovens krav og plikter, autorisasjonsordningen mv.
Rettigheter for pasienter, brukere og pårørende omtales i punkt 5.4, mens pasient- og brukerombudene omhandles i punkt 5.5.
Deretter følger i punkt 5.6 kort omtale av Helsedirektoratets oppgaver med blant annet faglig normering og forvaltning. Noen av direktoratets oppgaver beskrives nærmere i punkt 5.7 hvor det redegjøres meldeordningen etter spesialisthelsetjenesteloven § 3-3, meldeordning og tilsyn med medisinsk utstyr og enkelte andre meldeordninger (blod, celler og vev).
I punkt 5.8 omtales fylkesmannen og Statens helsetilsyn og deres virksomhet etter helsetilsynsloven, herunder Undersøkelsesenheten som mottar varsler etter spesialisthelsetjenesteloven § 3-3 a. I punktet beskrives også de former for administrative reaksjoner disse tilsynsmyndighetene har til rådighet overfor helsepersonell og virksomheter, og Statens helsepersonellnemnd som er klageinstans ved reaksjoner mot helsepersonell.
Punkt 5.9 omhandler Statens legemiddelverk og andre instanser på legemiddelfeltet, og da særlig tilsyn og meldinger om bivirkninger.
Nasjonalt folkehelseinstitutt har oppgaver blant annet innen kunnskapsformidling, vaksinebivirkninger, overvåkning av infeksjoner, rettsmedisin mv., jf. punkt 5.10.
Krav om økonomisk kompensasjon ved pasientskader behandles av Norsk pasientskadeerstatning og Pasientskadenemnda etter pasientskadeloven og omtales i punkt 5.11.
Det redegjøres for relevante straffebud, vilkår for straff og politietterforskning mv. i punkt 5.12.
Statens strålevern1 har tilsynsoppgaver mv. som også omfatter virksomheter som benytter stråling til medisinsk bruk, jf. punkt 5.13.
Datatilsynet og personvern, herunder pasientjournalloven og helseregisterloven, omtales kort i punkt 5.14.
I punkt 5.15 redegjøres kort for relevante sider ved Arbeidstilsynets oppgaver og arbeidsmiljøloven.
Det er grenseflater og til dels noe overlapping mellom flere av instansenes ansvarsområder, og ulike instanser kan være involvert i ulike stadier eller ulike sider av en sak.
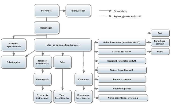
Figur 5.1 gir en skjematisk oversikt over det norske helsesystemet. Figuren er ikke uttømmende og reflekterer ikke endringer etter utarbeidingen i 2013. Det skjer flere endringer fra 1. januar 2016.

Figur 5.1 Oversikt over det norske helsesystemet
Kilde: Det norske helsesystemet 2013, Ringard Å, Sagan A, Saunes IS, Lindahl AK. – 2014. ISSN 1817-6127. S. 13. http://www.kunnskapssenteret.no/publikasjoner/det-norske-helsesystemet-2013
5.2 Helse- og omsorgstjenestene
5.2.1 Innledning og oversikt
Stortinget, regjeringen og Helse- og omsorgsdepartementet har det øverste politiske ansvaret for helsesektoren. Regelverk og bevilgninger setter de ytre rammene for virksomheten i helse- og omsorgstjenestene.
Ansvaret for å yte helse- og omsorgstjenester er delt på ulike instanser og nivåer. I pasient- og brukerrettighetsloven2 er begrepet «helse- og omsorgstjenesten» definert slik: «den kommunale helse- og omsorgstjenesten, spesialisthelsetjenesten, tannhelsetjenesten og private tilbydere av helse- og omsorgstjenester».
I forarbeidene til helse- og omsorgstjenesteloven påpekes at det må skilles mellom den videre helse- og omsorgstjenesten som omfatter hele sektoren, og den kommunale helse- og omsorgstjenesten som er et snevrere begrep.3
I punkt 5.2.2 redegjøres kort for «sørge for»-ansvaret for de ulike tjenestenivåene og finansieringen av tjenestene. I punkt 5.2.3 omtales kravet til forsvarlighet for virksomheter som yter helse- og omsorgstjenester. I punkt 5.2.4 redegjøres for andre krav og plikter som berører arbeid med kvalitetsforbedring og pasientsikkerhet mv.
Et omfattende lov- og forskriftsverk regulerer tjenestene. Sentrale lover er helse- og omsorgstjenesteloven4, spesialisthelsetjenesteloven5 og tannhelsetjenesteloven6. I tillegg er det en rekke andre lover som regulerer virksomhet i helse- og omsorgstjenesten, herunder psykisk helsevernloven7, transplantasjonsloven8, bioteknologiloven9, helseforskningsloven10 og andre lover som regulerer særskilte felt eller deler av virksomheten.
Apotek og legemidler er regulert i særskilte lover, apotekloven11 og legemiddelloven12, se punkt 5.9.
Andre sentrale lover er helsepersonelloven13, se punkt 5.3, og pasient- og brukerrettighetsloven, se blant annet punkt 5.4.
Blant forskriftene er særlig forskriften om internkontroll i helse- og omsorgstjenesten14 sentral, se punkt 5.2.4 og 7.4.
Utvalget tar ikke for seg alternativ behandling og uønskede hendelser i forbindelse med slik behandling, jf. lov 27. juni 2003 nr. 64 om alternativ behandling av sykdom mv., se også punkt 2.3.
5.2.2 «Sørge for»-ansvaret mv.
Kommunene har ansvaret for å sørge for de tjenestene som omfattes av helse- og omsorgstjenesteloven, det vil si «offentlig organiserte helse- og omsorgstjenester som ikke hører under stat eller fylkeskommune», jf. § 3-1 fjerde ledd. Kommunens ansvar omfatter «alle pasient- og brukergrupper, herunder personer med somatisk eller psykisk sykdom, skade eller lidelse, rusmiddelproblem, sosiale problemer eller nedsatt funksjonsevne», jf. andre ledd. For å oppfylle ansvaret må kommunen i henhold til § 3-2 blant annet tilby helsefremmende og forebyggende tjenester, svangerskaps- og barselomsorgstjenester, legevakt, heldøgns medisinsk akuttberedskap, medisinsk nødmeldetjeneste, utredning, diagnostisering og behandling (herunder fastlegeordning), habilitering og rehabilitering. Videre må kommunen tilby andre helse- og omsorgstjenester som helsetjenester i hjemmet, personlig assistanse, herunder praktisk bistand og opplæring og støttekontakt, plass i institusjon, herunder sykehjem og avlastningstiltak.
Tjenestene ytes av kommunen selv eller av andre offentlige eller private etter avtale med kommunen, jf. § 3-1 femte ledd.
Meld. St. 26 (2014–2015) Fremtidens primærhelsetjeneste – nærhet og helhet beskriver utfordringer og tiltak for å forbedre de kommunale helse- og omsorgstjenestene. Meldingen må ses i sammenheng med meldingen om kommunereformen15.
Staten har det overordnede ansvaret for at befolkningen gis nødvendig spesialisthelsetjeneste, jf. spesialisthelsetjenesteloven § 2-1. Landet er delt i fire helseregioner, med hver sitt regionale helseforetak (RHF) som eies av staten ved departementet. Staten ved de regionale helseforetakene eier helseforetak (HF) som kan bestå av ett eller flere sykehus mv. De regionale helseforetakene har et overordnet ansvar for å iverksette den nasjonale helsepolitikken i helseregionen, og skal planlegge, organisere, styre og samordne virksomheten i helseforetakene som de eier. Organiseringen av begge nivåene er i regulert i helseforetaksloven16.
I henhold til spesialisthelsetjenesteloven § 2-1 a skal de regionale helseforetakene sørge for spesialisthelsetjeneste i og utenfor institusjon, herunder sykehustjenester, medisinske laboratorietjenester og radiologiske tjenester, akuttmedisinsk beredskap, medisinsk nødmeldetjeneste, ambulansetjenester og tverrfaglig spesialisert behandling for rusmiddelavhengighet. Tjenestene ytes av helseforetakene eller av andre offentlige virksomheter eller private etter avtale med RHF/HF. En ny ordning med fritt behandlingsvalg planlegges satt i kraft høsten 2015.
Det er oppnevnt et offentlig utvalg som skal utrede hvordan det statlige eierskapet til spesialisthelsetjenesten kan organiseres uten de regionale helseforetakene.17
Både helse- og omsorgstjenesteloven og spesialisthelsetjenesteloven har bestemmelser om samarbeid mellom kommuner og (regionale) helseforetak18. Det skal inngås samarbeidsavtale mellom kommunestyret og det regionale helseforetaket i helseregionen eller med helseforetak som det regionale helseforetaket bestemmer. Kommunen kan inngå avtale alene eller sammen med andre kommuner. Samarbeidet skal ha som målsetting å bidra til at pasienter og brukere mottar et helhetlig tilbud om helse- og omsorgstjenester. Avtalen skal blant annet omfatte «enighet om hvilke helse- og omsorgsoppgaver forvaltningsnivåene er pålagt ansvaret for og en felles oppfatning av hvilke tiltak partene til enhver tid skal utføre». Avtalen skal også gi «retningslinjer for samarbeid i tilknytning til innleggelse, utskrivning, habilitering, rehabilitering og lærings- og mestringstilbud for å sikre helhetlige og sammenhengende helse- og omsorgstjenester til pasienter med behov for koordinerte tjenester». Pasient- og brukererfaringer skal inngå i vurderingsgrunnlaget ved utarbeidelsen av avtalen, og pasient- og brukerorganisasjoner skal medvirke.
I en viss utstrekning ytes det tjenester på rent privat basis ved siden av de offentlig organiserte eller finansierte tilbudene, for eksempel ved private sykehus.
Fylkeskommunene skal i henhold til tannhelsetjenesteloven sørge for at tannhelsetjenester, herunder spesialisttjenester, i rimelig grad er tilgjengelige for alle som bor eller midlertidig oppholder seg i fylket. Fylkeskommunen har også ansvar for Den offentlige tannhelsetjenesten som i første rekke omfatter tannhelsetjenester til barn og unge og enkelte andre sårbare grupper, jf. lovens § 1-3. Tjenestene utføres av fylkeskommunens ansatte eller av privatpraktiserende tannleger som har inngått avtale med fylkeskommunen. Tannhelsetjenester til voksne ytes i hovedsak av privatpraktiserende tannleger uten avtale med det offentlige. Tannhelsetjenesteloven har en del bestemmelser som i noen grad tilsvarer bestemmelser for spesialisthelsetjenesten og den kommunale helse- og omsorgstjenesten som omtales nedenfor, men utvalget går i liten grad inn på dette, jf. også punkt 2.3. Det har lenge vært planlagt revisjon av tannhelsetjenesteloven, og feltet er i forbindelse med kommunereformen foreslått overført fra fylkeskommunene til kommunene.
Visse typer helsetjenester omfattes ikke av «sørge for»-ansvaret til noen offentlig instans, for eksempel kiropraktorbehandling og fotterapi. Slike tjenester ytes på privat basis.
Om finansiering av helse- og omsorgstjenester, se særlig helse- og omsorgstjenesteloven kapittel 11, spesialisthelsetjenesteloven kapittel 5 og tannhelsetjenesteloven kapittel 5.
Staten yter årlig rammetilskudd til delvis dekning av kommunenes utgifter til helse- og omsorgstjenester. Tilskuddene fordeles gjennom inntektssystemet for kommunene. En del av finansieringen av tjenester utenfor institusjon skjer gjennom folketrygdens stønad til dekning av utgifter til helsetjenester etter de regler som er fastsatt i folketrygdloven19 kapittel 5 med forskrifter.
Også visse andre typer tjenester i offentlig eller privat regi kan på nærmere vilkår gi grunnlag for stønad fra folketrygden til dekning av hele eller deler av utgiftene.
Finansieringssystemet for spesialisthelsetjenesten er sammensatt. I tillegg til basisbevilgninger kommer innsatsstyrt finansiering (ISF). For somatisk spesialisthelsetjeneste dekkes om lag halvparten av ISF, som er en aktivitetsbasert finansieringsordning som har som hovedformål å understøtte «sørge for»-ansvaret til RHFene. Fra 2014 er det innført en prøveordning med kvalitetsbasert finansiering (KBF) med det formål å bidra til høyere måloppnåelse i kvalitets- og pasientsikkerhetsarbeidet. En andel av de regionale helseforetakenes totale inntekter gjøres avhengig av måloppnåelse ved bruk av kvalitetsindikatorer og prestasjonskriterier. Ordningen skal evalueres etter tre år. Dessuten betaler kommunene for utskrivningsklare pasienter.20
5.2.3 Krav til forsvarlighet
Helse- og omsorgstjenester skal være forsvarlige. Dette er et grunnleggende krav som er uttrykkelig fastsatt både i helse- og omsorgstjenesteloven (§ 4-1) og spesialisthelsetjenesteloven (§ 2-2). Det kravet til forsvarlighet som stilles til virksomhetene (systemkrav), må ses i sammenheng med forsvarlighetskravet i helsepersonelloven § 4 som gjelder for helsepersonell (individkrav), jf. punkt 5.3.3. I forarbeidene til helse- og omsorgstjenesteloven heter det blant annet:
«Kravet om forsvarlighet er en rettslig standard. Det innebærer at innholdet bestemmes av normer utenfor loven. Forsvarlighetskravet for helse- og omsorgstjenesten er forankret i anerkjent fagkunnskap, faglige retningslinjer og allmenngyldige samfunnsetiske normer. Innholdet i forsvarlighetskravet endrer seg dermed også i takt med utviklingen av fagkunnskap og endringer i verdioppfatninger.
Forsvarlighetskravet har en dobbel funksjon. Det er en rettesnor for tjenesten og viser til normer som beskriver hvordan tjenestene bør være. Disse normene utgjør kjernen i forsvarlighetskravet og kan betegnes som god praksis. Samtidig danner normene utgangspunkt for å fastlegge hvor grensen mot det uforsvarlige går. Det vil si de konkrete vurderingene av hvor store avvik fra god praksis som kan aksepteres før avviket medfører at tjenesten blir uforsvarlig.
Mellom god praksis, og forsvarlighetskravets nedre grense, vil det være rom for at kommunen kan utøve skjønn. Det følger imidlertid av forsvarlighetskravet at tjenestene må holde tilfredsstillende kvalitet, ytes i tide og i tilstrekkelig omfang.»21
I Helsedirektoratets rundskriv til spesialisthelsetjenesteloven heter det blant annet:
«Selv om retningslinjer og veiledere ikke beskrives som direkte rettslig bindende, er de klart normgivende for hva som oppfattes som faglig forsvarlig. Retningslinjer og veiledere inngår som ett av flere aksepterte grunnlag for vurdering av hva som er faglig forsvarlig.
[…]
Avvik fra faglig retningslinjer og veiledere vil sjelden være eneste grunnlag for å si at en praksis eller handling er uforsvarlig, men vil inngå i en totalvurdering, der det for eksempel også kan legges vekt på at avvik fra retningslinjer og veiledere ikke er (tilstrekkelig) begrunnet og dokumentert.
Kjennskap til og implementering av faglige retningslinjer og veiledere er en del av kvalitetssikring i tjenesten, og dermed noe som skal gjøres til gjenstand for internkontroll, og dermed også til gjenstand for tilsyn. Det å sørge for forsvarlige tjenester er en kontinuerlig prosess som fordrer at virksomheten arbeider systematisk med kvalitetsforbedring. Det kan for eksempel komme nye faglige retningslinjer eller annen ny fagkunnskap som virksomheten må ta stilling til og vurdere hvordan skal implementeres.»22
I spesialmotivene til helse- og omsorgstjenesteloven § 4-1 heter det blant annet:
«Forsvarlighetskravet innebærer ikke bare at deltjenestene hver for seg skal være forsvarlige. Kommunens tilbud som helhet må også være forsvarlig. […] Et helhetlig og koordinert tjenestetilbud innebærer blant annet krav til koordinering mellom de ulike tjenestene slik at formålet med tjenestene kan oppfylles.
[…]
Kravet til et verdig tjenestetilbud kan allerede i dag innfortolkes i dagens forsvarlighetskrav. Kravet til forsvarlighet innenfor helse- og omsorgstjenesten har utviklet seg over tid. Et tjenestetilbud som ikke oppfyller grunnleggende verdighetskrav, vil heller ikke kunne oppfattes som et forsvarlig tjenestetilbud.
Ved å fremheve begrepet verdighet tydeliggjøres at dette er et grunnleggende element i en forsvarlig helse- og omsorgstjeneste. Retten til et verdig tjenestetilbud faller inn under, og er en del av, det generelle for[s]varlighetskravet.»23
Virksomhetsledelsen på de ulike nivåene har ansvaret for forsvarlig drift. Overordnedes instruksjonsrett og arbeidsgivers styringsrett må utøves innenfor de rammene som kan utledes av forsvarlighetskravet. Prinsippet om forsvarlighet vil ha forrang i faglige spørsmål.24 Det er i både helse- og omsorgstjenesteloven og spesialisthelsetjenesteloven presisert at forsvarlighetskravet blant annet innebærer at tjenestene må tilrettelegges slik at helse- og omsorgstjenesten og personellet som utfører tjenestene blir i stand til å overholde sine lovpålagte plikter. Dette omfatter blant annet plikten til forsvarlighet etter helsepersonelloven § 4. Det følger også av helsepersonelloven § 16 at virksomhet som yter helse- og omsorgstjenester skal organiseres slik at helsepersonellet blir i stand til å overholde sine lovpålagte plikter. I helse- og omsorgstjenesteloven er det dessuten presisert at kommunen skal tilrettelegge sine tjenester slik at tilstrekkelig fagkompetanse sikres i tjenestene, jf. § 4-1 første ledd bokstav d.
I Helsedirektoratets rundskriv om helsepersonelloven25 heter det om § 16:
«Formålet med bestemmelsen er å sikre helsepersonell slike arbeidsforhold at de kan yte faglig forsvarlig helsehjelp.
[…]
Bestemmelsen medfører i praksis at virksomheten skal sørge for tilstrekkelige personal-ressurser med nødvendige kvalifikasjoner, tilstrekkelig og adekvat utstyr, tydelig fordeling av ansvar, oppgaver og myndighet, nødvendige instrukser, rutiner og prosedyrer for de ulike oppgavene mv., dvs. organisatoriske elementer som tilrettelegger for at helsepersonell kan utføre sine oppgaver i tråd med lovpålagte plikter og faglig forsvarlighet.
Brudd på § 16 kan for eksempel være mangelfulle rutiner for organisering og tilkalling av ekstra hjelp ved stort arbeidspress. Et annet eksempel på brudd kan være at det samlede kompetanse- og erfaringsnivået hos personalet på en vakt er for lavt til at det kan ytes faglig forsvarlig helsehjelp. Et tredje eksempel er mangelfulle rutiner for dokumentasjon og mangelfulle journalsystemer. Virksomheten kan straffes for brudd på § 16 med hjemmel i helsepersonelloven § 67, jf. straffeloven § 48 a om straffeansvar for foretak.
Det enkelte helsepersonellet har plikt til å varsle tilsynsmyndighetene dersom organiseringen av virksomheten kan medføre fare for pasientenes eller brukernes sikkerhet. Dette følger av helsepersonelloven § 17.»
I helse- og omsorgstjenesteloven §§ 4-1 og 8-2 og spesialisthelsetjenesteloven § 3-10 presiseres at virksomheten har ansvar for at virksomheten har tilstrekkelig fagkompetanse og at de ansatte sikres nødvendig videre- og etterutdanning.
Kravet til forsvarlighet må også ses i sammenheng med kravet til internkontroll og andre krav til virksomhetenes arbeid med kvalitetsforbedring og pasientsikkerhet, jf. punkt 5.2.4. Internkontroll er et hjelpemiddel for å sikre forsvarlighet gjennom styringssystem for virksomheten.
5.2.4 Krav til helse- og omsorgstjenestens arbeid med kvalitetsforbedring og pasientsikkerhet mv.
Helse- og omsorgstjenesteloven og spesialisthelsetjenesteloven har flere parallelle bestemmelser om forsvarlighet, internkontroll, systematisk kvalitetsarbeid mv. Om forsvarlighetskravet og kravet om at virksomhet som yter helse- og omsorgstjenester skal organiseres slik at helsepersonellet blir i stand til å overholde sine lovpålagte plikter, se punkt 5.2.3.
Helse- og omsorgstjenestene utsetter pasienter for risiko. Internkontroll og kvalitetssikring skal bidra til at pasienter ikke utsettes for unødvendig risiko.
Begge tjenestenivåer har «plikt til å planlegge, gjennomføre, evaluere og korrigere virksomheten slik at tjenestenes omfang og innhold er i samsvar med krav fastsatt i lov eller forskrift».26
Det heter i forarbeidene at bestemmelsene «løfter av pedagogiske grunner opp i lov de grunnleggende kravene til styring som i dag fremgår av blant annet internkontrollforskriften».27
Internkontrollforskriften28 er hjemlet i begge lovene samt i helsetilsynsloven29 og helsepersonelloven § 16, og gjelder for alle typer helse- og omsorgstjenester både i offentlig og privat regi. Internkontrollforskriften angir kravene til styringssystem eller kvalitetssystem. Forskriften er under revidering, jf. punkt 7.4.
Plikten til internkontroll gjelder også for de regionale helseforetakene, som blant annet skal «etablere kontrollsystemer som sikrer at beslutninger blir fulgt opp overfor helseforetakene».30
Fylkesmannen skal etter helsetilsynsloven § 3 andre ledd påse at alle som yter helse- og omsorgstjenester har etablert internkontrollsystem og fører kontroll med sin egen virksomhet på en slik måte at det kan forebygge svikt i tjenestene. Om tilsyn, se for øvrig punkt 5.8.
Formålet med internkontrollforskriften er «å bidra til faglig forsvarlige helse- og omsorgstjenester og at helse- og omsorgslovgivningen oppfylles gjennom krav til systematisk styring og kontinuerlig forbedringsarbeid i tjenestene», jf. forskriftens § 1. I § 3 defineres internkontroll som «systematiske tiltak som skal sikre at virksomhetens aktiviteter planlegges, organiseres, utføres og vedlikeholdes i samsvar med krav fastsatt i eller i medhold av sosial- og helselovgivningen».
Internkontrollen eller styringssystemet skal tilpasses virksomhetens størrelse, egenart, aktiviteter og risikoforhold og ha det omfang som er nødvendig for å etterleve kravene i relevant regelverk, jf. § 4. Dokumentasjonen for internkontrollen skal også tilpasses disse forholdene. Dokumentasjonen skal til enhver tid være oppdatert og tilgjengelig.
Den sentrale bestemmelsen i internkontrollforskriften er § 4 andre ledd som lyder:
«Internkontroll innebærer at den/de ansvarlige for virksomheten skal:
a) beskrive virksomhetens hovedoppgaver og mål, herunder mål for forbedringsarbeidet samt hvordan virksomheten er organisert. Det skal klart fremgå hvordan ansvar, oppgaver og myndighet er fordelt,
b) sikre tilgang til aktuelle lover og forskrifter som gjelder for virksomheten,
c) sørge for at arbeidstakerne har tilstrekkelig kunnskap og ferdigheter innenfor det aktuelle fagfeltet samt om virksomhetens internkontroll,
d) sørge for at arbeidstakerne medvirker slik at samlet kunnskap og erfaring utnyttes,
e) gjøre bruk av erfaringer fra pasienter/tjenestemottakere og pårørende til forbedring av virksomheten,
f) skaffe oversikt over områder i virksomheten hvor det er fare for svikt eller mangel på oppfyllelse av myndighetskrav,
g) utvikle, iverksette, kontrollere, evaluere og forbedre nødvendige prosedyrer, instrukser, rutiner eller andre tiltak for å avdekke, rette opp og forebygge overtredelse av sosial- og helselovgivningen,
h) foreta systematisk overvåking og gjennomgang av internkontrollen for å sikre at den fungerer som forutsatt og bidrar til kontinuerlig forbedring i virksomheten.»
Internkontrollforskriften beskriver kravet til innholdet i styringssystemet (eller kvalitetssystemet) til virksomhetene. Dette ledelsesverktøyet bygger på «Demings sirkel», også kalt «forbedringshjulet», jf. Helsedirektoratets veileder Hvordan holde orden i eget hus – Internkontroll i sosial- og helsetjenesten31. Veilederen gir en innføring i hvordan internkontroll kan gjennomføres. Om avdekking og håndtering av avvik og uønskede hendelser, se blant annet veilederens punkt 3.1.7 (ss. 21–22).
Hvordan virksomhetene konkretiserer oppbyggingen av sitt styringssystem, varierer. I kravet til styringssystem ligger en forventning om at ledelsen skal være proaktiv ved at de skal etterspørre og følge med på hvor det er risiko for at det kan oppstå svikt (§ 4 bokstav f) og vurdere om det er behov for kompenserende tiltak for å forebygge svikt. Det forutsettes også at ledere gjennom internkontrollen fanger opp alvorlige hendelser og annen svikt (avvik) og sørger for å ha rutiner som gjør at disse blir håndtert forsvarlig i etterkant (§ 4 bokstav g) både overfor pasienter, brukere, pårørende og helsepersonell. Nøyaktig hvordan dette skjer, må tilpasses den enkelte virksomhet og den konkrete hendelse.
Både for kommunale helse- og omsorgstjenester og spesialisthelsetjenester er det dessuten særskilt fastsatt at enhver tjenesteyter har plikt til å sørge for at virksomheten arbeider systematisk for kvalitetsforbedring og pasient- og brukersikkerhet.32 Det heter i forarbeidene at dette er et prosesskrav som først og fremst setter «krav til systematisk styring og ledelse av den aktuelle tjenesten og tydeliggjør at dette er en viktig virksomhetsoppgave». Systematisk arbeid med kvalitetsforbedring og pasient- og brukersikkerhet skal være en del av virksomhetens internkontroll (styringssystem/kvalitetssystem).
Departementet har ikke benyttet hjemlene for å gi forskrift med nærmere bestemmelser om plikten. Det heter i forarbeidene at »[s]ystematisk pasient- og brukersikkerhetsarbeid vil være alle systematiske tiltak for å opprette og vedlikeholde vern mot unødig skade». Det heter videre at kvalitetsbegrepet skal forstås i lys av Nasjonal strategi for kvalitetsforbedring i sosial- og helsetjenesten: Og bedre skal det bli! (2005–2015)33, Nasjonal helse- og omsorgsplan34 og arbeidet med utvikling av nasjonale kvalitetsindikatorer i regi av Helsedirektoratet.35
Etter loven påhviler plikten alle (enhver) som yter tjenester. I forarbeidene heter det:
«Selv om ansvaret i prinsippet er lagt til øverste leder, for eksempel rådmannen i en kommune eller administrerende direktør ved et helseforetak, vil myndigheten i praksis være delegert til leder av den aktuelle virksomhet når det gjelder den praktiske gjennomføringen av internkontrollen (styringssystemet).»36
Departementet kan i forskrift fastsette krav til politisk behandling av kvalitetskrav i kommunestyret eller annet folkevalgt organ, for «å sikre at de folkevalgte i kommunene deltar både i utarbeidelsen av kvalitetskravene og oppfølgingen av dem»37. Slikt krav er ikke fastsatt, men har vært på høring38.
Virksomheter i helse- og omsorgstjenesten kan være pålagt krav om internkontroll også gjennom andre lover. Det kan lages et helhetlig styrings- eller internkontrollsystem som omfatter alle kravene.39
Det kan nevnes at kommunelovutvalget blant annet skal vurdere tiltak for å styrke den kommunale egenkontrollen og vurdere bestemmelsene om internkontroll. Det heter i mandatet at utvalget kan «vurdere om eksisterende bestemmelser om internkontroll i spesiallovgivningen bør oppheves og eventuelt innarbeides i ny kommunelov, eller erstattes av nye bestemmelser i kommuneloven».40
Etter internkontrollforskriften § 4 andre ledd bokstav c skal det sørges for at «arbeidstakerne har tilstrekkelig kunnskap og ferdigheter innenfor det aktuelle fagfeltet». I helse- og omsorgstjenesteloven § 8-2 og spesialisthelsetjenesteloven § 3-10 er det dessuten særskilte bestemmelser om opplæring, etterutdanning og videreutdanning som er påkrevet for å holde faglige kvalifikasjoner ved like eller for at den enkelte skal kunne utføre sitt arbeid forsvarlig.
I departementets rundskriv Lederansvaret i sykehus41punkt 2 er det påpekt:
«Som i annen virksomhet vil ledere i sykehus inneha arbeidsgiverrollen med de rettigheter og plikter som følger av dette. Arbeidsgiver har styringsrett som gir vedkommende rett til å organisere, lede, kontrollere og fordele arbeidet, og arbeidstaker har lojalitetsplikt overfor sin arbeidsgiver. Det følger av styringsretten at arbeidsgiver også må kunne gi nødvendige instrukser innen arbeidsforholdet. En arbeidstaker vil imidlertid ikke være forpliktet til å utføre noe som er ulovlig. På den annen side vil arbeidsgiver kunne holdes ansvarlig for skade oppstått som følge av ansattes uaktsomhet, selv om arbeidsgiver ikke selv kan bebreides.»
Tilsvarende vil gjelde i forholdet mellom arbeidsgiver og ansatte i annen virksomhet, herunder i den kommunale helse- og omsorgstjenesten. Arbeidsmiljøloven42 har bestemmelser om blant annet arbeidsgivers og arbeidstakers plikter, oppsigelse, avskjed og suspensjon, jf. lovens kapittel 2 og 15. Se også utvalgets bemerkninger i punkt 7.4.4.1 og 7.4.6 om behovet for at arbeidsgiver griper inn overfor helsepersonell som ikke utfører sitt arbeid forsvarlig. Arbeidsmiljøloven har også bestemmelser om varsling om kritikkverdige forhold i virksomheten og vern mot gjengjeldelse som følge av varsling. Se også punkt 5.15.
Det er i liten grad regulert hvordan virksomheter som yter helse- og omsorgstjenester skal være organisert. Organiseringen må være slik at tjenestene som ytes er forsvarlige og helsepersonellet settes i stand til å overholde sine lovpålagte plikter, og slik at den enkelte pasient eller bruker gis et helhetlig og koordinert tjenestetilbud mv., jf. spesialisthelsetjenesteloven § 2-2 og helse- og omsorgstjenesteloven § 4-1.
Helsepersonelloven retter seg i hovedsak mot helsepersonell, ikke virksomheter, men loven stiller også visse krav til virksomheter, jf. særlig § 16 om at virksomheten skal organiseres slik at helsepersonellet blir i stand til å overholde sine lovpålagte plikter. Det heter i direktoratets rundskriv43 at bestemmelsen «representerer […] en begrensning i arbeidsgivers styringsrett og frie organisering av virksomheten». Se for øvrig punkt 5.2.3 om forsvarlighetskravet.
Helselovgivningen inneholder også en rekke bestemmelser som legger kompetanse eller oppgaver til leger eller andre yrkesgrupper, eller pålegger at det utpekes personer som er ansvarlige for visse oppgaver. Dette begrenser ledelsens styringsrett.44
Spesialisthelsetjenesteloven har noen bestemmelser om organisering og styring som ikke har paralleller i helse- og omsorgstjenesteloven.
Helseforetaksloven regulerer organiseringen av helseforetak mv., men verken helseforetaksloven eller spesialisthelsetjenesteloven regulerer i særlig grad intern organisering i det enkelte sykehus eller annen virksomhet. Sykehus skal imidlertid organiseres slik at det er en ansvarlig leder på alle nivåer, jf. spesialisthelsetjenesteloven § 3-9. For hver organisatoriske enhet i sykehuset skal det være én leder som har det overordnede og helhetlige ansvaret for virksomheten i enheten, både administrativt og faglig. Ledelsen kan ikke deles mellom flere ledere på samme nivå. Bestemmelsen er utdypet i rundskrivet Lederansvaret i sykehus45, hvor det blant annet heter at formålet er å «sørge for at sykehusene etablerer klare ansvarslinjer og ansvarsforhold for ledere på alle nivåer i sykehusorganisasjonen». Det er ikke gitt forskrift med krav om at lederen skal ha bestemte kvalifikasjoner slik det er hjemmel for. Men det følger av loven at det skal pekes ut medisinskfaglige rådgivere dersom kravet til forsvarlighet gjør det nødvendig.
I rundskrivet understrekes at ledere på alle nivåer har ansvar for den helsefaglige virksomheten i sykehuset, herunder systematisk kvalitets- og pasientsikkerhetsarbeid. Det heter at arbeidet skal forankres hos og etterspørres av toppledelsen, men at spesielt ledere som arbeider nær pasienten har en nøkkelrolle, jf. også Meld. St. 10 (2012–2013) God kvalitet – trygge tjenester. Rundskrivet omtaler også internkontroll, se rundskrivet punkt 3.
Etter internkontrollforskriften § 4 bokstav h skal den/de ansvarlige for virksomheten foreta systematisk overvåking og gjennomgang av internkontrollen for å sikre at den fungerer som forutsatt og bidrar til kontinuerlig forbedring i virksomheten. Dette omtales ofte som «ledelsens gjennomgang». Lederne skal etterspørre resultater og kontrollere at styringen virker som forutsatt.46
De regionale helseforetakene er i helseforetaksloven § 37 a pålagt å etablere en uavhengig og objektiv internrevisjon, som også skal omfatte helseforetakene som det regionale helseforetaket eier, og inngåelse og oppfølging av avtaler med andre tjenesteytere. Gjennom en systematisk og strukturert metode og avgivelse av bekreftelse skal internrevisjonen både bekrefte om praksis er i samsvar med vedtatte rutiner og bidra til forbedringer i risikostyring, internkontroll og virksomhetsstyring.
Som ledd i det systematiske arbeidet med internkontroll og spesielt kvalitetsforbedring og pasientsikkerhet, skal helseinstitusjoner i spesialisthelsetjenesteloven opprette kvalitets- og pasientsikkerhetsutvalg, jf. spesialisthelsetjenesteloven § 3-4. Dette er en videreføring av tidligere regler om kvalitetsutvalg. Det er understreket at ansvaret for kvalitets- og pasientsikkerhetsarbeid ligger på ledelsen selv om det er opprettet slike utvalg.47 Det kan opprettes et eller flere utvalg. Det kan opprettes separate kvalitetsutvalg og pasientsikkerhetsutvalg, eller felles utvalg. Organiseringen må tilpasses institusjonen, og det kan opprettes utvalg på ulike nivåer. Departementet har ikke benyttet hjemmelen til å gi forskrift med nærmere bestemmelser om utvalgenes arbeid, herunder om informasjon til pasienter og om habilitet for utvalgets medlemmer. Utvalgene kan uten hinder av taushetsplikt kreve opplysninger som er nødvendige for utførelse av deres arbeid.
I tillegg til annet arbeid vil utvalgene kunne ha en rolle i forbindelse med meldeplikten ved betydelig personskade på pasient og hendelse som kunne ha ført til dette, jf. spesialisthelsetjenesteloven § 3-3. Spesialisthelsetjenesten har også plikt til å varsle Statens helsetilsyn om alvorlige hendelser etter spesialisthelsetjenesteloven § 3-3 a. Se nærmere om dette i henholdsvis punkt 5.7.2 og 5.8.5. Tilsvarende ordninger gjelder ikke for den kommunale helse- og omsorgstjenesten eller andre tjenester utenom spesialisthelsetjenesten. Se punkt 7.6.6 og 7.7.3.2 om spørsmålet om utvidelse av ordningene. Om meldeplikter i medhold av særlover på helsefeltet, se punkt 5.7.3 til 5.7.5 samt punkt 5.9.2 og 5.13.
Med virkning fra 1. januar 2014 ble det gjort endringer i pasient- og brukerrettighetsloven for å styrke pasienters, brukeres og pårørendes stilling i tilsynssaker og ved uønskede hendelser i helse- og omsorgstjenesten.48 Det ble blant annet lovfestet en mer omfattende informasjonsplikt for helse- og omsorgstjenesten ved skade eller dødsfall hvor utfallet er uventet i forhold til påregnelig risiko. Departementet understreket i proposisjonen hvor viktig det er at helse- og omsorgstjenesten følger opp pasienter, brukere og pårørende på en god måte når en uønsket hendelse har skjedd. Det ble også innført bestemmelser i tjenestelovene for å tydeliggjøre informasjonsplikten på virksomhetsnivå, jf. spesialisthelsetjenesteloven § 3-11 andre ledd og helse- og omsorgstjenesteloven § 4-2 a. Bestemmelsene fastsetter plikt for henholdsvis helseinstitusjon og kommune til å sørge for informasjon som skal gis etter pasient- og brukerrettighetsloven §§ 3-2 og 3-3 tredje ledd. I helseinstitusjoner skal informasjonen gis av den som helseinstitusjonen utpeker, jf. helsepersonelloven § 10 første ledd andre punktum. Se også Helsedirektoratets veileder IS-2213 Pasienters, brukeres og nærmeste pårørendes rett til informasjon ved skade eller alvorlige komplikasjoner og punkt 5.4.2.
Det er fremmet lovforslag49 om innføring av kontaktlege for pasienter med alvorlig sykdom, skade eller lidelse som har behov for behandling eller oppfølging i spesialisthelsetjenesten «av en viss varighet». Kontaktlegen skal ivareta tre primæroppgaver: være tilgjengelig for pasienten, gi informasjon til pasienten og ha en rolle i behandlingsteamet rundt pasienten. Etter forslaget skal kontaktlegen være den faste medisinskfaglige kontakten til pasienten og bidra til å sikre god kontinuitet. Kontaktlege skal komme i tillegg til dagens ordning med koordinator for pasienter med behov for komplekse eller langvarige og koordinerte tjenester etter spesialisthelsetjenesteloven § 2-5 a, jf. også tilsvarende bestemmelse for kommunale helse- og omsorgstjenester50.
I helse- og omsorgstjenesteloven § 3-10 og helseforetaksloven § 35 er det bestemmelser om at representanter for pasienter og brukere skal bli hørt ved planlegging og utformingen av tjenestene. Virksomheter som yter helse- og omsorgstjenester skal etablere systemer for innhenting av pasienters og brukeres erfaringer og synspunkter. Den kommunale helse- og omsorgstjenesten skal dessuten legge til rette for samarbeid med brukergruppenes organisasjoner og med frivillige organisasjoner som arbeider med de samme oppgaver som helse- og omsorgstjenesten.
5.3 Helsepersonell – helsepersonelloven og autorisasjonsordningen mv.
5.3.1 Innledning – helsepersonellfeltet
I punkt 5.3 omtales regelverk og ordninger knyttet til helsepersonells utdanning og virksomhet mv. Det redegjøres for helsepersonelloven i punkt 5.3.2 og forsvarlighetskravet i punkt 5.3.3. Utdanning og autorisasjonsordningen for helsepersonell omtales i henholdsvis punkt 5.3.4 og 5.3.5, og saksbehandlingen ved søknad om autorisasjon mv. i punkt 5.3.6. Helsepersonellregisteret beskrives kort i punkt 5.3.7. I punkt 5.3.8 omtales kort personell som yter helsetjenester i Norge på midlertidig basis uten norsk autorisasjon eller lisens i henhold til EØS-regelverk.
Tilbakekall av autorisasjon og andre reaksjoner mot helsepersonell ved brudd på helsepersonelloven omhandles i punkt 5.8 om tilsyn, se særlig punkt 5.8.8 om administrative reaksjoner. Se punkt 5.12 om strafforfølgning for brudd på helsepersonelloven mv.
5.3.2 Helsepersonelloven
Helsepersonelloven51 fastsetter hvem som er å anse som helsepersonell, og regulerer forhold knyttet til autorisasjon, lisens, spesialistgodkjenning mv. Loven setter krav til helsepersonells yrkesutøvelse og organisering av virksomhet og regulerer taushetsplikt og opplysningsrett, opplysningsplikt, meldeplikt og dokumentasjonsplikt mv. Loven inneholder først og fremst plikter for det enkelte helsepersonell, men også noen bestemmelser som retter seg mot virksomheter som yter helsetjenester, se for eksempel § 16 om at virksomhet som yter helse- og omsorgstjenester, skal organiseres slik at helsepersonellet blir i stand til å overholde sine lovpålagte plikter, jf. punkt 5.2.3 og 5.2.4.
Lovens § 3 inneholder definisjoner av begrepene helsepersonell, helsehjelp og helseinstitusjon. Helsepersonell er dels personer med autorisasjon eller lisens, jf. lovens kapittel 9. Det er 29 helsepersonellgrupper som omfattes av autorisasjonsordningen, se punkt 5.3.5. Helsepersonell er også «personell i helse- og omsorgstjenesten eller i apotek som utfører handlinger som nevnt i tredje ledd» og «elever og studenter som i forbindelse med helsefaglig opplæring utfører handlinger som nevnt i tredje ledd». I tredje ledd defineres helsehjelp som «enhver handling som har forebyggende, diagnostisk, behandlende, helsebevarende, rehabiliterende eller pleie- og omsorgsformål og som utføres av helsepersonell». Til tross for at begrepet etter ordlyden i definisjonen omfatter handlinger med «omsorgsformål» faller en rekke omsorgstjenester utenfor det som regnes helsehjelp, jf. punkt 7.7.4.
Helsepersonelloven gjelder tilsvarende for personell som yter tjenester etter helse- og omsorgstjenesteloven selv om de ikke faller inn under definisjonen av helsepersonell jf. helse- og omsorgstjenesteloven § 2-1. Dette omfatter ikke personell i støttefunksjoner, men personell som er mer direkte involvert i de tjenestene loven regulerer, selv om de ikke utøver slike handlinger som er definert som helsehjelp. Det er gjort unntak for helsepersonelloven kapittel 8 om dokumentasjonsplikt for slikt personell. Helsepersonelloven gjelder ikke for personer som mottar omsorgslønn.52
Helsepersonell har ikke monopol på å behandle syke, men i lov 27. juni 2003 nr. 64 om alternativ behandling av sykdom mv. §§ 5 til 7 er det fastsatt at bruk av visse typer inngrep og behandling av visse sykdommer er forbeholdt helsepersonell. Medisinske inngrep eller behandling som kan medføre alvorlig helserisiko for pasienter, skal bare utøves av helsepersonell. Dette kan for eksempel være kirurgiske inngrep. Behandling av allmennfarlige smittsomme sykdommer, som definert i smittevernloven, og andre alvorlige sykdommer, er med visse unntak forbeholdt helsepersonell.
Etter helsepersonelloven § 4 skal helsepersonell utføre sitt arbeid i samsvar med de krav til faglig forsvarlighet og omsorgsfull hjelp som kan forventes ut fra helsepersonellets kvalifikasjoner, arbeidets karakter og situasjonen for øvrig. Helsepersonellet skal innrette seg etter sine faglige kvalifikasjoner, og skal innhente bistand eller henvise pasienter videre der dette er nødvendig og mulig. Dersom pasientens behov tilsier det, skal yrkesutøvelsen skje ved samarbeid og samhandling med annet kvalifisert personell.
Ved samarbeid med annet helsepersonell, skal legen og tannlegen ta beslutninger i henholdsvis medisinske og odontologiske spørsmål som gjelder undersøkelse og behandling av den enkelte pasient, jf. § 4 tredje ledd.
Departementet har i liten grad benyttet hjemmelen § 4 siste ledd til å bestemme at visse typer helsehjelp bare kan gis av personell med særskilte kvalifikasjoner.
Se nærmere om forsvarlighetskravet i punkt 5.3.3. Mange av de øvrige bestemmelsene i helsepersonelloven kan anses som en konkretisering eller presisering av det generelle forsvarlighetskravet i § 4 og må ses i sammenheng med dette.53 I kravet om «omsorgsfull hjelp» ligger det en etisk og humanistisk dimensjon, som har betydning ved siden av og sammen med kravet om faglig forsvarlighet.54
Helsepersonell kan etter § 5 overlate bestemte oppgaver til annet personell hvis det er forsvarlig ut fra oppgavens art, personellets kvalifikasjoner og den oppfølgning som gis. Medhjelpere er underlagt helsepersonells kontroll og tilsyn.
Lovens §§ 6, 8 og 9 inneholder bestemmelser om ressursbruk, pliktmessig avhold og forbud mot gaver i tjenesten, mens § 7 fastsetter plikt til å yte øyeblikkelig hjelp.
Etter lovens § 10 skal den som yter helse- og omsorgstjenester, gi informasjon til den som har krav på det etter reglene i pasient- og brukerrettighetsloven §§ 3-2 til 3-4, jf. punkt 5.4.2. Retten til informasjon omfatter blant annet opplysninger om påført skade eller alvorlige komplikasjoner. Dersom utfallet var uventet i forhold til påregnelig risiko, skal pasienten eller brukeren, eventuelt nærmeste pårørende, også informeres om hvilke tiltak helse- og omsorgstjenesten vil iverksette for at lignende hendelse ikke skal skje igjen. I helseinstitusjoner skal informasjon etter første punktum gis av den som helseinstitusjonen utpeker.
I henhold til helsepersonelloven § 16 skal virksomhet som yter helse- og omsorgstjenester, organiseres slik at helsepersonellet blir i stand til å overholde sine lovpålagte plikter, jf. punkt 5.2.3 og 5.2.4. Men det enkelte helsepersonellet har plikt til å varsle tilsynsmyndighetene dersom organiseringen av virksomheten eller andre forhold kan medføre fare for pasientenes eller brukernes sikkerhet. Helsepersonell skal av eget tiltak gi tilsynsmyndighetene informasjon om slike forhold, jf. § 17. I henhold til forarbeidene er det «tilstrekkelig at forholdet representerer en fare, slik at skade ikke behøver å ha inntrådt». Videre heter det:
««Fare for pasienters sikkerhet» skal tolkes strengt og innebærer at forholdet må være av en slik art at det er påregnelig/sannsynlig at pasienters helsetilstand kan forverres eller at pasienter påføres skade, smitte o l. Med «forhold» menes tiltak, rutiner, teknisk utstyr, svikt og mangler i organiseringen av tjenesten, herunder manglende helsepersonell. Det kan også være enkeltpersoner som på bakgrunn av manglende personlige eller faglige kvalifikasjoner representerer en alvorlig fare for pasientens sikkerhet, for eksempel på bakgrunn av psykiske lidelser, rusmiddelmisbruk, manglende oppdatering av faglige kvalifikasjoner eller vilje til å innrette seg etter egne kvalifikasjoner.»55
I Helsedirektoratets rundskriv om helsepersonelloven heter det:
«Bestemmelsen i § 17 opphever ikke helsepersonells taushetsplikt om pasienters helsemessige – eller personlige forhold. Bestemmelsen kan derfor ikke anvendes til å melde fra om taushetsbelagte forhold som helsepersonell er blitt kjent med i kraft av å yte helsehjelp til annet helsepersonell. Det kan for eksempel gjelde en fastlege som blir oppmerksom på at en av hennes pasienter, som er anestesisykepleier ved et sykehus, har et rusmisbruksproblem i et slik[t] omfang at det er en fare for pasientsikkerheten. I slike tilfeller er det ev. helsepersonelloven § 23 nr. 4 som etter en konkret vurdering kan gi legen adgang til å melde fra om sykepleierens rusmisbruk til virksomheten der vedkommende er ansatt eller til helsemyndighetene.
Også anonym informasjon blir vurdert av tilsynsmyndighetene, selv om anonymitet ofte vil gjøre det vanskelig å undersøke forholdet og følge det opp tilsynsmessig. Men dersom det senere skulle komme tilsvarende opplysninger fra andre, vil den anonyme informasjonen kunne være av stor betydning.
Helsepersonell kan alternativt ta opp risikoforhold internt via tjenestevei. Det er imidlertid ikke et krav at helsepersonellet har gått tjenestevei for at saken skal kunne følges opp av tilsynsmyndighetene.
Retten til å varsle om kritikkverdige forhold i virksomheten følger for øvrig også av arbeidsmiljøloven § 2-4. For annet personell enn helsepersonell vil det være denne bestemmelsen som regulerer retten til å varsle. Arbeidsmiljøloven § 2-5 gir varsleren beskyttelse mot gjengjeldelse fra arbeidsgiver.»56
Lovens kapittel 5 til 7 regulerer helsepersonells taushetsplikt, opplysningsrett, opplysningsplikt og meldeplikt.
Etter anmodning skal helsepersonell – uten hinder av taushetsplikten – gi Statens helsetilsyn og fylkesmannen adgang til virksomhetens lokaler, og gi alle de opplysninger, dokumenter mv. som ansees påkrevd for utøvelsen av tilsyn med helsepersonells virksomhet, jf. lovens § 30. Se punkt 5.8 om tilsyn med helsepersonell og virksomheter, og punkt 5.8.6 spesielt om opplysningsplikten.
Om melding til politiet ved unaturlig dødsfall etter § 36, se punkt 5.12.6.
Helsepersonelloven § 38 om at helsepersonell med autorisasjon eller lisens snarest mulig skal gi skriftlig melding til fylkesmannen om betydelig personskade som voldes på pasient som følge av ytelse av helsehjelp mv., er ikke satt i kraft. I Prop. 91 L (2010–2011) heter det at departementet foreslår å oppheve bestemmelsen fordi det «kan virke uryddig at den fortsatt skal stå i loven når det nå synes uaktuelt å la den tre i kraft».57 Det ble vist til at bestemmelsen i første rekke ville være aktuell for helsepersonell som arbeider i kommunene ettersom disse ikke er omfattet av meldeplikten etter spesialisthelsetjenesteloven § 3-3, og at dersom det blir aktuelt å utvide meldeordningen til å omfatte kommunale helse- og omsorgstjenester, vil man uansett måtte fremme forslag om lovendring. Opphevelse av helsepersonelloven § 38 ble imidlertid ikke tatt med i selve lovforslaget, slik at bestemmelsen ikke er opphevet. Se punkt 7.6.6 om utvidelse av meldeplikten og utvalgets lovutkast i kapittel 10 hvor § 38 foreslås opphevet.
Helsepersonelloven kapittel 8 regulerer dokumentasjonsplikt, jf. også forskrift 21. desember 2000 nr. 1385 om pasientjournal. Den som yter helsehjelp, skal føre journal for den enkelte pasient. I helseinstitusjoner skal det utpekes en person som skal ha det overordnede ansvaret for den enkelte journal, og herunder ta stilling til hvilke opplysninger som skal stå i pasientjournalen, jf. lovens § 39. Journalen skal føres i samsvar med god yrkesskikk og skal inneholde relevante og nødvendige opplysninger om pasienten og helsehjelpen, samt de opplysninger som er nødvendige for å oppfylle meldeplikt eller opplysningsplikt fastsatt i lov eller i medhold av lov, jf. § 40. Forskriftens § 8 stiller nærmere krav til journalens innhold. Journalen skal være lett å forstå for annet kvalifisert helsepersonell. Retting og sletting av journaler er regulert i lovens §§ 42 til 44. Det skal fremgå hvem som har ført opplysningene i journalen. Den som yter helsehjelp, skal gi innsyn i journalen til den som har krav på det etter reglene i pasient- og brukerrettighetsloven § 5-1. Se også pasientjournalloven.
Reaksjoner ved brudd på helsepersonellovens bestemmelser er regulert i lovens kapittel 11, og omfatter blant annet advarsel, suspensjon, begrensning og tilbakekall av autorisasjon, se punkt 5.8.8.3 om slike administrative reaksjoner. Om straffebestemmelsen i helsepersonelloven § 67, se punkt 5.12.3.
5.3.3 Nærmere om forsvarlighetskravet i § 4
Det generelle kravet til forsvarlig yrkesutøvelse er et grunnleggende og sentralt prinsipp i helseretten. Kravet er drøftet i lovforarbeider58, rundskriv59 og litteratur60. Her omtales forsvarlighetskravet som gjelder for det enkelte helsepersonell (individkrav) og som er nedfelt i helsepersonelloven § 4. Forsvarlighetskravet for virksomheter som yter helse- og omsorgstjenester (systemkrav) er omtalt i punkt 5.2.3. Individkravet og systemkravet må ofte ses i sammenheng.
Kravet om forsvarlighet skal beskytte pasienter og samfunnet mot handlinger og unnlatelser som innebærer unødig risiko for skade. I tillegg til kvalitet og sikkerhet har forsvarlighetskravet betydning for tilliten til helsepersonell og helse- og omsorgstjenesten.
Forsvarlighetskravet er en generell norm, en såkalt rettslig standard. Begrepet rommer både en rettslig og en faglig norm for hvordan yrkesutøvelsen bør innrettes, og dessuten en etisk standard. Innholdet må fastlegges ut fra normer utenfor loven. Hva forsvarlighetskravet innebærer i det enkelte tilfelle må bedømmes ut fra den til enhver tid gjeldende status i legevitenskapen og andre helsefag, slik det er kommet til uttrykk i blant annet lærebøker, tidsskriftsartikler, veiledere, erfaringer fra praksis innen de ulike helseprofesjonene mv. Kravet er dynamisk, innholdet vil variere over tid. Dette innebærer også en plikt til å holde seg faglig oppdatert.
Forsvarlighetskravet gjelder alle stadier i tjenesteytingen, så som forebygging, undersøkelse og diagnostisering, medisinsk behandling, oppfølging og omsorg. Forsvarlighetskravet har mange sider og kan knyttes både til hva slags hjelp som skal ytes og av hvem, og hvor, når og hvordan hjelpen skal ytes. Når en vurderer om det enkelte helsepersonell har opptrådt forsvarlig, må en se på hver enkelt handlingssituasjon, ikke helsehjelpen som helhet. Et helsepersonell kan ha brutt forsvarlighetskravet selv om svikten for eksempel ikke førte til skade for pasienten fordi annet personell fanget opp svikten.
Forsvarlighetsvurderingen for eksempel i tilsynssaker skal være retrospektiv (tilbakeskuende).61 Vurderingen skal knyttes til de muligheter som forelå i den aktuelle situasjonen, og ikke foretas i «etterpåklokskapens lys». Vurderingen må foretas ut fra en rekke skjønnsmomenter og i lys av de presiserende faktorene i lovbestemmelsen i helsepersonelloven § 4. Det må tas hensyn til den faktiske økonomiske og faglige situasjonen, tidspress mv., og ikke vurderes ut fra en ideell situasjon. Det er ikke et krav om at en skal gjøre alt som er mulig for pasienten eller brukeren. Hensynet til sikkerhet, kvalitet og tillit for den enkelte tjenestemottaker må balanseres mot hensynet til å få dekket helse- og omsorgsbehovene i hele befolkningen.
I litteraturen pekes på at forsvarlighetskravet i betydelig grad bygger på samme tenkning som den erstatningsrettslige culpa-vurderingen (skyld-vurderingen) hvor det også legges vekt på normer utenfor erstatningsretten, som sedvane, etikk, skrevne atferdsnormer og sakkyndige uttalelser. Alminnelige erstatningsrettslige momenter vil ofte også ha betydning i forsvarlighetsvurderingen, slik som handlingens skadeevne og nytteevne, risikoens synbarhet, alternative handlingsmuligheter og rammebetingelser som ressurser, tid og hjelpemidler. Det samme gjelder skadevolders forhold, for eksempel om regelverk og retningslinjer er fulgt, og skadelidtes forhold, herunder samtykke, aksept av risiko og medvirkning. Det legges til grunn at det helserettslige forsvarlighetskravet er strengere enn det erstatningsrettslige aktsomhetskravet. Atferd som er uaktsom vil også være uforsvarlig, men ikke alle uforsvarlige handlinger eller unnlatelser er uaktsomme. Det kan ofte være vanskelig å angi presist hvor terskelen mellom det forsvarlige og det uforsvarlige går.
I Helsedirektoratets rundskriv til helsepersonelloven heter det om § 4:
«Helsepersonelloven § 4 er en sentral bestemmelse i helseretten. Bestemmelsen stiller krav til faglig forsvarlighet og omsorgsfull hjelp og til helsepersonells profesjonsutøvelse. Den er grunnlag for de vurderinger som gjøres i tilsynssaker mot helsepersonell.
[…]
Første ledd stiller krav til helsepersonell om å utøve arbeidet sitt i samsvar med krav til faglig forsvarlighet og omsorgsfull hjelp.
[…]
Hva som skal til for at et helsepersonell anses å handle faglig forsvarlig, skal bedømmes ut fra det en kan forvente på bakgrunn av helsepersonellets kvalifikasjoner, arbeidets karakter og situasjonen for øvrig.
Med kvalifikasjoner siktes det til både formelle og reelle kvalifikasjoner, dvs. helsefaglig utdanning, tilleggsutdanning og erfaring. Fag- og yrkesorganisasjoners normer og yrkesetiske regler vil også være veiledende for hvilke forventninger man kan ha til kvalifikasjoner hos de respektive helsepersonellgrupper. Videre må forventninger knyttes til innholdet i den enkelte helsepersonellgruppes utdanning og til kravene til autorisasjon mv. Autorisasjon, lisens, grenselisens og spesialistgodkjenning stiller visse krav til utdanning mv., og bidrar til å sikre at grupper av helsepersonell har særskilt kyndighet for yrkesutøvelse innen sine områder, men er ikke nødvendigvis tilstrekkelig til at det enkelte autoriserte helsepersonell er kvalifisert til å utføre en bestemt oppgave i enhver sammenheng. Hva den enkelte er kvalifisert til, er en objektiv vurdering, men forsvarlighetskravet tilsier at det enkelte helsepersonell vurderer om det har tilstrekkelige kvalifikasjoner eller om pasienten bør viderehenvises, eventuelt spesialistkompetanse innhentes. Forventningene til handlemåte vil være annerledes for en erfaren spesialist enn til helsepersonell med kort tids erfaring.
Hva som kan forventes ut fra kvalifikasjoner vil dessuten variere med den konkrete situasjon, dvs. med arbeidets karakter og situasjonen for øvrig. Det sentrale er hvordan helsepersonellet burde ha opptrådt i situasjonen på bakgrunn av egne kvalifikasjoner, ikke hvordan helsepersonellet burde opptrådt i en ideell situasjon. De forutsetninger og handlingsalternativer som helsepersonellet har i den konkrete situasjon vil kunne medføre modifikasjoner i forsvarlighetskravet. Det innebærer blant annet en avgrensning mot forhold som helsepersonellet ikke har herredømme over eller kan lastes for, for eksempel fordi det skyldes en systemsvikt. Det innebærer også at helsepersonell ikke kan anses å opptre uforsvarlig når de yter helsehjelp ut over området for egne kvalifikasjoner, dersom det ville innebærer en uforsvarlig unnlatelse eller en uforsvarlig handling ikke å yte helsehjelpen.
[…]
Andre ledd første punktum forutsetter at helsepersonell innhenter nødvendig bistand og viderehenviser pasienter der egne kvalifikasjoner ikke strekker til.
Mange metoder og behandlingsformer krever medisinsk kyndighet og kravet til forsvarlighet tilsier da at annet helsepersonell henviser til leger, eventuelt med spesialistkompetanse, for å diagnostisere, undersøke og behandle pasienten.
Bestemmelsen utelukker ikke at helsepersonell uten autorisasjon eller nødvendig fagkompetanse kan gå utover sin kompetanse i nødssituasjoner, for eksempel ved å forsøke å gi livreddende helsehjelp. Det kan neppe sies at forsøk på å redde pasientens liv kan medføre alvorlig helserisiko – alternativet blir ikke å forsøke livreddende hjelp. Dette er i overensstemmelse med alminnelige nødrettsbetraktninger og den interesseavveining som da finner sted.
Andre ledd andre punktum krever at yrkesutøvelsen skjer ved samarbeid og samhandling med annet kvalifisert personell dersom pasientens behov tilsier det. Dersom det er nødvendig for å oppfylle forsvarlighetskravet og for å gi pasienten et adekvat og helhetlig tjenestetilbud, skal helsepersonell samarbeide om pasientbehandlingen. Det vises til helse- og omsorgstjenesteloven § 3-4 og spesialisthelsetjenesteloven § 2-1e som pålegger kommunene og de regionale helseforetakene å legge til rett for samhandling og samarbeid.»62
Plikt for det enkelte helsepersonell til å være faglig oppdatert innenfor det fagfeltet vedkommende arbeider, er nedfelt i helse- og omsorgstjenesteloven § 8-2 tredje ledd, i tillegg til at det følger av forsvarlighetskravet i helsepersonelloven § 4.63
Det er et lovpålagt ledelsesansvar å sikre at helsepersonellet har nødvendige kvalifikasjoner og ferdigheter til å møte de utfordringene og løse de oppgavene de blir stilt ovenfor på en forsvarlig måte, jf. helsepersonelloven § 16, helse- og omsorgstjenesteloven §§ 4-1 og 8-2 og spesialisthelsetjenesteloven §§ 2-2 og 3-10. Se punkt 5.2.3, 5.2.4 og 7.4.
5.3.4 Helsepersonellutdanning
Grunnutdanningene innenfor helse- og sosialfagene tilbys ved universiteter (eksempelvis medisin, ernæringsfysiologi, odontologi og psykologi) og høyskoler (eksempelvis fysioterapi, ergoterapi, sykepleie, sosionom og vernepleier) og innenfor videregående skole og opplæring (eksempelvis helsefagarbeider, apotektekniker og ambulansearbeider).
Universitetene fastsetter selv det faglige innholdet i utdanningene gjennom studieplaner. For høyskoleutdanningene kan Kunnskapsdepartementet med hjemmel i universitets- og høyskoleloven fastsette nasjonale rammeplaner for å sikre at utdanninger som tilbys ved flere høyskoler har felles faglig basis. På bakgrunn av rammeplanene utarbeider høyskolene fagplaner. Utdanningsdirektoratet er delegert myndighet til å utarbeide og fastsette læreplaner for den videregående opplæring.
På alle tre nivåer må det i utarbeidelsen av planene tas hensyn til kravene for godkjenning av utdanningen etter EØS-regelverket, jf. yrkeskvalifikasjonsdirektivet64.
Lærestedene har ansvar for kvaliteten i egne utdanningstilbud. NOKUT er et faglig uavhengig organ under Kunnskapsdepartementet som arbeider for å sikre og fremme kvalitet i høyere utdanning og fagskoleutdanning, slik at samfunnet har tillit til at utdanningskvaliteten ved lærestedene er god. Dette gjøres dels gjennom å føre tilsyn med og stimulere til utvikling av kvaliteten i utdanningen ved norske læresteder, og dels gjennom analyse- og utredningsarbeid for å øke kunnskapen om forhold som har betydning for kvaliteten i studiene. NOKUT er også nasjonalt kompetansesenter for utenlandsk utdanning og gir råd om godkjenning av utenlandsk utdanning til blant annet norske nasjonale godkjennings- og autorisasjonsmyndigheter. NOKUT er kontaktpunkt for spørsmål knyttet til yrkeskvalifikasjonsdirektivet.
I pasientsikkerhetsprogrammet inngår en delstrategi for pasientsikkerhet og forbedringsarbeid i de helsefaglige utdanningene, jf. Pasientsikkerhetsprogrammet I trygge hender 24–7 – Strategi 2014–2018 med vedlegget som beskriver fire delstrategier. Det heter at utdanningsinstitusjonene ikke har samme sterke fokus på pasientsikkerhet og forbedringsarbeid som helse- og omsorgstjenesten, og at temaene i liten grad er en del av pensum ved de helsefaglige grunnutdanningene. Sekretariatet for pasientsikkerhetsprogrammet skal være en pådriver for å gjøre temaene til en integrert del av pensum, jf. strategidokumentets punkt 8.2. Blant de tiltakene som er beskrevet under delstrategien, er dialog med Universitets- og høgskolerådet65.
Utvalget legger til grunn at det i noen utstrekning undervises i og trenes på temaer knyttet til forbedringsarbeid og pasientsikkerhet mv. i ulike helsepersonellutdanninger selv om dette i liten grad fremgår av ramme- eller læreplaner, se punkt 4.6.3. Se punkt 7.5 om utvalgets anbefalinger vedrørende helsepersonellutdanning.
Etter universitets- og høyskoleloven66 § 4-10 kan det fastsettes for enkelte utdanninger at utdanningsinstitusjonen skal vurdere om den enkelte student er skikket for yrket. En student som ikke tilfredsstiller dette, kan stenges ute fra studiet, og vitnemål for fullført utdanning forutsetter at studenten er vurdert som skikket for yrket. Det er fastsatt at det skal foregå skikkethetsvurdering gjennom hele studiet for blant annet audiograf (audiolog), bioingeniør, ergoterapeut, farmasøyt (inkludert reseptar), fysioterapeut, jordmor, klinisk ernæringsfysiolog, lege, optiker, ortopediingeniør, psykolog, radiograf, sosionom, sykepleier, tannlege, tannpleier, tanntekniker og vernepleier.67
Kommunene og de regionale helseforetakene har plikt til å legge til rette for praksisplasser for helsefaglige elever/lærlinger/studenter, jf. helse- og omsorgstjenesteloven § 8-1 og spesialisthelsetjenesteloven §§ 3-5 og 3-8.
Arbeidsgivere har et ansvar for å sørge for nødvendig opplæring, videre- og etterutdanning, jf. punkt. 5.2.3 og 5.2.4. Helsepersonell har plikt til å holde seg faglig oppdatert, jf. punkt 5.3.3.
5.3.5 Autorisasjon, lisens og spesialistgodkjenning
Autorisasjonsordningen for helsepersonell skal bidra til pasient- og brukersikkerhet og kvalitet i helse- og omsorgstjenestene samt tillit til helsepersonell og tjenestene. Ordningen omfatter 29 yrkesgrupper som er listet opp i helsepersonelloven § 48 første ledd.
Autorisasjonsordningen gir tittelbeskyttelse, jf. helsepersonelloven § 74, men innebærer ikke et monopol for personer med autorisasjon eller lisens til å behandle sykdom mv., jf. punkt 5.3.2.
Vilkår for autorisasjon, lisens og spesialistgodkjenning fremgår i lovens kapittel 9 med forskrifter, mens tildeling og bortfall av autorisasjon er regulert i kapittel 10 med forskrifter. Om tilbakekall av autorisasjon og andre administrative reaksjoner etter lovens kapittel 11, se punkt 5.8.8.3.
Rett til autorisasjon etter søknad har den som har bestått eksamen i vedkommende fag ved norsk universitet, høgskole eller videregående opplæring, har gjennomført praktisk tjeneste fastsatt i forskrift gitt av departementet, er under 80 år68 og ikke er uegnet for yrket, jf. helsepersonelloven § 48 a første og andre ledd med forskrifter.
Krav om praktisk tjeneste (turnustjeneste) for leger ble i 2012 vedtatt omlagt, og i en overgangsperiode frem til 1. januar 2016 gjelder to ulike ordninger. Omleggingen medførte at turnustjeneste ikke lenger er et krav for å få autorisasjon som lege. Turnustjenesten inngår som første del av spesialistutdanningen, og tjenesten må være gjennomført før legen kan tilsettes i stilling for lege i spesialisering (LIS-lege) i sykehus og kommune.69 For fysioterapeut, ortopediingeniør og kiropraktor gjelder krav om turnustjeneste som vilkår for autorisasjon.
Rett til autorisasjon har også den som har utenlandsk eksamen som er anerkjent etter avtale om gjensidig godkjenning, jf. helsepersonelloven § 48 a første ledd bokstav b, § 52 og forskrift 8. oktober 2008 nr. 1130 om autorisasjon, lisens og spesialistgodkjenning for helsepersonell med yrkeskvalifikasjoner fra andre EØS-land eller fra Sveits. Utdanning av lege, sykepleier, tannlege, jordmor og provisorfarmasøyt i disse landene er harmonisert ved at det foreligger felles minimumskrav til utdanningens innhold, nivå og varighet som den enkelte stat er forpliktet til å oppfylle, jf. forskriftens kapittel 2 og yrkeskvalifikasjonsdirektivet. De andre helsepersonellutdanningene er ikke harmonisert, men direktivet har regler om kvalifikasjonsnivåer mv. som har betydning for godkjenning, jf. forskriftens kapittel 3. Etter forskriftens § 24 er det for begge grupper og for helsepersonell som skal utøve midlertidig tjeneste i samsvar med kapittel 4, et krav at de innehar de språkkunnskaper som er nødvendige for en forsvarlig yrkesutøvelse, og arbeidsgiver og helsepersonellet selv skal påse at språkkunnskapene er tilstrekkelige. Dette behøver ikke dokumenteres i forbindelse med autorisasjonssøknaden.
Overenskomst om felles nordisk arbeidsmarked gir også grunnlag for autorisasjon etter helsepersonelloven § 48 a første ledd bokstav b. Etter denne avtalen har arbeidstakere med utdanning fra og godkjenning i et av de andre nordiske landene, rett til samme autorisasjon i de øvrige landene.70
Autorisasjon gis også på grunnlag av annen utenlandsk eksamen som anerkjennes som jevngod med tilsvarende norsk utdanning og eksamen, jf. helsepersonelloven § 48 a første ledd bokstav c og forskrift 24. februar 2004 nr. 460 om tilleggskrav for autorisasjon for helsepersonell. Dessuten skal autorisasjon gis dersom søkeren på annen måte har godtgjort å ha den nødvendige kyndighet ved bestått eksamen i helsefaglig utdanning og tilleggsutdanning eller yrkeserfaring, jf. lovens § 48 a første ledd bokstav d. Det må da foretas en konkret vurdering av søkerens utdanning, yrkeserfaring mv. for å bedømme om vedkommende har de nødvendige kvalifikasjoner. Utkast til forskrift om tilleggskrav for autorisasjon av helsepersonell med yrkeskvalifikasjoner fra land utenfor EØS og Sveits har vært på høring.71 Det foreslås krav om bestått språkprøve og prøve i nasjonale fag samt fagprøve for visse helsepersonellgrupper.
Om språkkrav, se også punkt 7.4.4.5.
I henhold til helsepersonelloven § 53 andre ledd kan autorisasjon mv. nektes hvis det foreligger omstendigheter som ville gitt grunnlag for tilbakekall etter lovens § 57. Hvis det er grunn til å tro at tilbakekallsgrunn foreligger, kan vedkommende etter § 53 fjerde ledd pålegges å underkaste seg undersøkelser som omtalt i § 60, det vil si medisinsk eller psykologisk undersøkelse av sakkyndige.
Den som ikke har rett til autorisasjon, kan gis lisens begrenset i tid eller begrenset til en bestemt stilling, til visse typer helsehjelp eller på annen måte, tilpasset den grad vedkommende er skikket til å utøve yrket, jf. helsepersonelloven §§ 49 og 50 og forskrift 21. desember 2000 nr. 1379 om lisens til helsepersonell.
Spesialistgodkjenning forutsetter autorisasjon (eller lisens) som lege eller tannlege og videre utdanning innen en avgrenset del av det helsefaglige området, jf. lovens § 51 og forskrift 21. desember 2000 nr. 1384 om spesialistgodkjenning av helsepersonell og turnusstillinger for leger §§ 1 til 7 og bestemmelser fastsatt i medhold av forskriften72. Det er 44 spesialiteter for leger73 og 7 for tannleger. Det er påbegynt et arbeid med ny struktur og organisering av spesialistutdanningen for leger.74 Forskriftens § 6 om offentlig spesialistgodkjenning for optikere er opphevet fra 1. januar 2015, men med en overgangsordning.75 Flere andre helsepersonellgrupper har videreutdanningsordninger som ikke gir offentlig spesialistgodkjenning etter helsepersonelloven.
Autorisasjon, lisens eller spesialistgodkjenning bortfaller etter § 54 ved fylte 80 år med mindre vedkommende får særskilt lisens, jf. forskrift 21. desember 2000 nr. 1379 om lisens til helsepersonell kapittel 2. Lisensen gis på fastsatte vilkår og for et nærmere bestemt tidsrom av inntil ett år av gangen.
5.3.6 Saksbehandlingen ved søknad om autorisasjon mv.
Søknad om autorisasjon eller lisens behandles av Statens autorisasjonskontor for helsepersonell (SAK). Myndigheten er delegert fra Helsedirektoratet, jf. helsepersonelloven § 53. Direktoratet behandler søknad om spesialistgodkjenning. Fra 1. januar 2016 innlemmes Statens autorisasjonskontor for helsepersonell i Helsedirektoratet.
SAKs nettsider76 inneholder omfattende informasjon om søknadsprosedyrer, dokumentasjonskrav mv. for de ulike helsepersonellgruppene, også for søkere som er utdannet i andre land.
Søknad må sendes til SAK for å få norsk autorisasjon selv om helsepersonellet har autorisasjon fra annet EU/EØS-land som omfattes av ordningen med «automatisk godkjenning» med basis i yrkeskvalifikasjonsdirektivet, jf. forskrift 8. oktober 2008 nr. 1130 om autorisasjon, lisens og spesialistgodkjenning for helsepersonell med yrkeskvalifikasjoner fra andre EØS-land eller fra Sveits § 21.
Ved søknad om autorisasjon på grunnlag av kvalifikasjoner ervervet i et annet EU/EØS-land skal bekreftelse på autorisasjonsstatus i form av Certificate of Current Professional Status (CCPS) sendes direkte til SAK fra myndighetene i utdanningslandet eller siste arbeidsland. Unntak gjelder Danmark, Sverige og Finland på grunn av særskilt avtale. Autorisasjonsstatus søkes også klarlagt i forbindelse med søknader fra helsepersonell med kvalifikasjoner fra land utenfor EU/EØS, men det kan etter omstendighetene være vanskelig å få bekreftelse fra relevante myndigheter.
Det betales et gebyr for behandlingen av søknaden. Det er fastsatt frister for SAKs behandling av søknader, og fristene løper fra gebyr er betalt og all nødvendig dokumentasjon er sendt inn. Tilsvarende gjelder for søknad om spesialistgodkjenning, se Helsedirektoratets nettsider.77
Vedtak om innvilgelse eller avslag på autorisasjon mv. er enkeltvedtak etter forvaltningsloven, jf. helsepersonelloven § 53 tredje ledd. Avslag kan påklages til Statens helsepersonellnemnd, jf. lovens kapittel 12 og forskrift 21. desember 2000 nr. 1383 om Statens helsepersonellnemnd – organisering og saksbehandling. Helsepersonellnemnda er klageorgan også for vedtak etter helsepersonelloven §§ 56 til 59 a og 62 til 65 a som i hovedsak gjelder tilbakekall av autorisasjon og andre reaksjoner ved brudd på helsepersonelloven, se lovens kapittel 11 og 12 og punkt 5.8.8.4 om Helsepersonellnemndas organisering og behandling av slike klager. Nemndas vedtak kan bringes inn for retten, som kan prøve alle sider av saken, jf. helsepersonelloven § 71.
5.3.7 Helsepersonellregisteret
Helsepersonellregisteret (HPR) er helsemyndighetenes register over alle 29 grupper av helsepersonell med autorisasjon eller lisens etter helsepersonelloven. Registeret benyttes også til registrering av grunnutdanning, spesialistgodkjenning, rett til å praktisere som allmennlege, fullført turnustjeneste og rekvisisjonsrett. Advarsler og andre administrative reaksjoner mot helsepersonellet (se punkt 5.8.8.3) registreres også. Registeret eies av Helsedirektoratet, mens data oppdateres og brukes av Statens helsetilsyn, SAK og spesialistgodkjenningsteamet i Helsedirektoratet.
Helsepersonellregisteret brukes blant annet ved kontroll av elektroniske sykmeldinger og resepter og av arbeidsgivere til kontroll av godkjenningsstatus ved tilsettinger. Ved søk i helsepersonellregisteret gis opplysning om gjeldende autorisasjon, lisens og forskrivningsrett, og eventuelle begrensninger i disse, samt eventuell spesialitet for leger, tannleger og optikere.
Enhver kan søke i registeret via SAKs nettsider78, men det krever at en oppgir helsepersonellets ID-nummer/HPR-nummer eller fødselsdato og etternavn.
Fylkesmannen kan også gi opplysninger om autorisasjonsstatus og eventuelle administrative reaksjoner.
5.3.8 Midlertidig tjenesteyting i Norge
Helsepersonell med autorisasjon fra et annet EU/EØS-land har på visse vilkår rett til å utøve yrke som helsepersonell midlertidig i Norge uten norsk autorisasjon, lisens eller spesialistgodkjenning, jf. § 52 første ledd og forskrift 8. oktober 2008 nr. 1130 om autorisasjon, lisens og spesialistgodkjenning for helsepersonell med yrkeskvalifikasjoner fra andre EØS-land eller fra Sveits kapittel 4.
Første gang tjenesten ytes, eller dersom det senere foreligger en vesentlig endring, skal tjenesteyteren dokumentere sine yrkeskvalifikasjoner mv., jf. forskriftens § 17. Det skal dokumenteres at vedkommende er lovlig etablert i en annen EØS-stat eller i Sveits med det formål å utøve den aktuelle virksomheten og at det på tidspunktet for utstedelsen ikke er forbudt for vedkommende å praktisere, heller ikke midlertidig. Helsedirektoratets adgang til å kontrollere tjenesteyterens yrkeskvalifikasjoner er regulert i forskriftens § 18.
Om bruk av norsk yrkestittel, se forskriftens § 27.
Om utveksling mellom landene av opplysninger om administrative reaksjoner mot helsepersonell, se punkt 5.8.8.3.
5.4 Pasient- og brukerrettigheter
5.4.1 Pasient- og brukerrettighetsloven
Pasient- og brukerrettighetsloven79 trådte i kraft 1. januar 2001. Før dette kunne visse rettigheter for pasienter utledes av de plikter som gjaldt for helsetjenesten og for ulike grupper av helsepersonell, særlig legeloven80.
Loven er omtalt i rundskriv81 og litteratur82 hvor også framveksten av pasientrettigheter i Norge er beskrevet.
Loven må sees i sammenheng med helsepersonelloven og de lovene som regulerer helse- og omsorgstjenestene, og helsetilsynsloven.
Lovens formål er i § 1-1 beskrevet slik:
«Lovens formål er å bidra til å sikre befolkningen lik tilgang på tjenester av god kvalitet ved å gi pasienter og brukere rettigheter overfor helse- og omsorgstjenesten.
Lovens bestemmelser skal bidra til å fremme tillitsforholdet mellom pasient og bruker og helse- og omsorgstjenesten, fremme sosial trygghet og ivareta respekten for den enkelte pasients og brukers liv, integritet og menneskeverd.»
Loven gjelder i utgangspunktet for alle typer helse- og omsorgstjenester, men noen bestemmelser gjelder bare visse tjenestetyper. I første rekke gjelder dette reglene i lovens kapittel 2 om retten til helsehjelp.
I § 1-3 defineres flere begreper. Bestemmelsen lyder slik:
«§ 1-3. Definisjoner
I loven her menes med
pasient: en person som henvender seg til helse- og omsorgstjenesten med anmodning om helsehjelp, eller som helse- og omsorgstjenesten gir eller tilbyr helsehjelp i det enkelte tilfelle;
pasientens pårørende: den pasienten oppgir som pårørende og nærmeste pårørende. Dersom pasienten er ute av stand til å oppgi pårørende, skal nærmeste pårørende være den som i størst utstrekning har varig og løpende kontakt med pasienten, likevel slik at det tas utgangspunkt i følgende rekkefølge: ektefelle, registrert partner, personer som lever i ekteskapslignende eller partnerskapslignende samboerskap med pasienten, barn over 18 år, foreldre eller andre med foreldreansvaret, søsken over 18 år, besteforeldre, andre familiemedlemmer som står pasienten nær, verge eller fremtidsfullmektig med kompetanse på det personlige området. Ved tvungen observasjon eller tvungent psykisk helsevern har den som i størst utstrekning har hatt varig og løpende kontakt med pasienten tilsvarende rettigheter som den nærmeste pårørende etter psykisk helsevernloven og loven her, dersom ikke særlige grunner taler mot dette.
helsehjelp: handlinger som har forebyggende, diagnostisk, behandlende, helsebevarende, rehabiliterende eller pleie- og omsorgsformål, og som er utført av helsepersonell;
helse- og omsorgstjenesten: den kommunale helse- og omsorgstjenesten, spesialisthelsetjenesten, tannhelsetjenesten og private tilbydere av helse- og omsorgstjenester;
helsepersonell: personer som nevnt i lov om helsepersonell § 3;
bruker: en person som anmoder om eller mottar tjenester omfattet av helse- og omsorgstjenesteloven som ikke er helsehjelp etter bokstav c.»
Om hvem som etter disse definisjonene kan ansees som bruker, se forarbeidene83 og litteraturen84. Se utvalgets bemerkninger til noen av definisjonene i punkt 7.7.4.
Loven gjelder i hovedsak også ved svangerskapsavbrudd, uttak av organ for transplantasjon fra levende donor, kosmetisk kirurgi mv. selv om dette ikke faller direkte inn under lovens ordlyd, men se også egne lover om abort85 og organdonasjon/transplantasjon86.
Pasient- og brukerrettighetsloven har regler om rett til helse- og omsorgstjenester (kapittel 2), rett til informasjon og medvirkning (kapittel 3), samtykke til helsehjelp (kapittel 4), helsehjelp til pasienter uten samtykkekompetanse som motsetter seg helsehjelpen (kapittel 4A), rett til journalinnsyn (kapittel 5), barns særlige rettigheter (kapittel 6), klagemuligheter (kapittel 7) og pasient- og brukerombud (kapittel 8).
Om rett til informasjon og klagemuligheter, se punkt 5.4.2 og 5.4.3.
Om pasient- og brukerombud, se punkt 5.5.
En del av rettighetene i pasient- og brukerrettighetsloven speiles i plikter fastsatt i helsepersonelloven eller tjenestelovene, blant annet gjelder dette informasjon til pasient, bruker og pårørende.
Pasient- og brukerrettighetsloven regulerer ikke krav til forsvarlighet eller pasientsikkerhet. Se punkt 5.2.3 og 5.3.3 om forsvarlighetskravet som gjelder for både helsepersonell og virksomhet, og punkt 5.2.4 om lovfestede krav til helse- og omsorgstjenestens arbeid med kvalitetsforbedring og pasientsikkerhet.
Virksomheter som yter helse- og omsorgstjenester skal etablerere systemer for innhenting av pasienters og brukeres erfaringer og synspunkter, jf. helse- og omsorgstjenesteloven § 3-10 og helseforetaksloven § 35, jf. også punkt 5.2.4 og 5.10. Representanter for pasienter og brukere skal høres ved planlegging og utforming av tjenestene. Den kommunale helse- og omsorgstjenesten skal også legge til rette for samarbeid med brukergruppenes organisasjoner og med frivillige organisasjoner som arbeider innenfor tilsvarende områder som helse- og omsorgstjenesten.
5.4.2 Pasienters, brukeres og pårørendes rett til informasjon ved uønskede hendelser mv.
Med virkning fra 1. januar 2014 ble det gjort endringer i pasient- og brukerrettighetsloven for å styrke pasienters, brukeres og pårørendes stilling i tilsynssaker og ved uønskede hendelser i helse- og omsorgstjenesten.87
Det ble blant annet lovfestet en mer omfattende informasjonsplikt for helse- og omsorgstjenesten ved skade og dødsfall hvor utfallet er uventet i forhold til påregnelig risiko. Lovendringene tydeliggjorde også pårørendes rett til informasjon og til å anmode fylkesmannen om å vurdere om det har funnet sted brudd på helselovgivningen.
Departementet understreket i proposisjonen hvor viktig det er at helse- og omsorgstjenesten følger opp pasienter, brukere og pårørende på en god måte når en uønsket hendelse har skjedd, og det ble også innført bestemmelser i tjenestelovene for å tydeliggjøre informasjonsplikten på virksomhetsnivå i tillegg til den plikt som gjelder for det enkelte helsepersonell etter helsepersonelloven § 10. Spesialisthelsetjenesteloven § 3-11 andre ledd og helse- og omsorgstjenesteloven § 4-2 a fastsetter plikt for henholdsvis helseinstitusjon og kommune til å sørge for informasjon som skal gis etter pasient- og brukerrettighetsloven lovens §§ 3-2 og 3-3 tredje ledd.
I kommentarutgaven til loven bemerker Syse at den styrkede informasjonsplikten samtidig kan innebære en styrking av tillitsforholdet mellom pasienter og helsevesenet. Han peker på at det fremdeles er alminnelige oppfatninger om at helsevesenet «dekker over» begåtte feil, og at «helsepersonell dekker hverandre».88
Lovens § 3-2 regulerer rett til informasjon for pasient og bruker. Første til tredje og sjette ledd gjelder bare pasienter, mens syvende ledd spesielt gjelder brukere og fjerde og femte ledd gjelder begge grupper. Etter første ledd skal pasienten ha informasjon som er nødvendig for å få innsikt i sin helsetilstand og innholdet i helsehjelpen, og informasjon om mulige risikoer og bivirkninger. Visse unntak er fastsatt i andre og tredje ledd. Etter syvende ledd skal brukere ha den informasjon som er nødvendig for å få tilstrekkelig innsikt i tjenestetilbudet og for å kunne ivareta sine rettigheter. Fjerde og femte ledd regulerer informasjon ved skade og alvorlig komplikasjon, noe som omtales nærmere nedenfor. Omtalen gjelder også nærmeste pårørende når de har rett til slik informasjon etter § 3-3, uten at det spesifiseres nærmere i teksten.
Lovens § 3-3 regulerer rett til informasjon for nærmeste pårørende til pasient (alle ledd) og bruker (siste ledd). Etter § 3-3 første ledd skal pasientens nærmeste pårørende ha informasjon om pasientens helsetilstand og den helsehjelp som ytes, dersom pasienten samtykker til det eller forholdene tilsier det. Pårørendes rett til informasjon når pasienten er under 16 år, reguleres i § 3-4. Er pasienten over 16 år og åpenbart ikke kan ivareta sine interesser på grunn av fysiske eller psykiske forstyrrelser, demens eller psykisk utviklingshemning, har både pasienten og dennes nærmeste pårørende rett til informasjon etter reglene i § 3-2, jf. § 3-3 andre ledd. Dersom en pasient eller bruker dør og «utfallet er uventet i forhold til påregnelig risiko», har pasientens eller brukerens nærmeste pårørende rett til informasjon etter § 3-2 fjerde og femte ledd, så langt taushetsplikten ikke er til hinder for dette, jf. § 3-3 tredje ledd.
Det er bare pasientens eller brukerens «nærmeste pårørende» som etter loven har rett til informasjon, jf. definisjonen i lovens § 1-3 bokstav b som er gjengitt i punkt 5.4.1. Helsedirektoratet har utarbeidet en veileder om pasienters, brukeres og pårørendes rett til informasjon ved alvorlige hendelser mv.89 I veilederen gis retningslinjer for når, hvordan og hva slags informasjon som skal gis som følge av nye bestemmelsene.
Lovens § 3-2 fjerde ledd fastsetter at dersom pasienten eller brukeren blir påført skade eller alvorlige komplikasjoner, skal pasienten eller brukeren informeres om dette. Dette omfatter blant annet skade som følge av utilsiktede hendelser i forbindelse med ytelse av helse- og omsorgstjenester, men det omfatter også skade som kunne påregnes som følge av risikofylt behandling, for eksempel stråleskade i forbindelse med kreftbehandling. Skaden kan også skyldes forsinket helsehjelp. Skaden kan være forbigående eller gi varig mén.90
Det skal samtidig informeres om adgangen til å henvende seg til pasient- og brukerombudet, til å anmode tilsynsmyndigheten om vurdering av eventuelle pliktbrudd etter lovens § 7-4, og adgangen til å søke erstatning hos Norsk pasientskadeerstatning.91
Dersom skaden eller komplikasjonene var «uventet i forhold til påregnelig risiko», skal pasienten eller brukeren også informeres om hvilke tiltak helse- og omsorgstjenesten vil iverksette for at lignende hendelse ikke skal skje igjen, jf. femte ledd. Mange former for undersøkelse og behandling innebærer en viss risiko for skade eller komplikasjoner. For eksempel medfører noen operasjoner risiko for blodpropp selv om forholdsregler er tatt. Om det da oppstår blodpropp vil dette være uønsket, men ikke nødvendigvis uventet ut fra påregnelig eller normal risiko. Det skal uansett informeres om skade og alvorlig komplikasjon etter fjerde ledd, men bestemmelsen i femte ledd kommer bare til anvendelse når hendelsen er uventet ut fra påregnelig risiko.
I alle tilfeller som faller inn under fjerde ledd må det informeres om skaden og hva den innebærer, årsaken, hva som vil bli gjort for å rette opp eller lindre skaden og hvordan pasienten eller brukeren skal forhold seg videre. Informasjonen må ofte gis i flere omganger. Helsepersonellet har ikke nødvendigvis innsikt i skadeomfanget, årsaksforholdene og oversikt over videre behandling og oppfølging når informasjon om skaden gis første gang. Men også fordi det kan være vanskelig for mottakeren å oppfatte alt i første omgang, kan det være behov for å gi informasjon flere ganger. Noe informasjon bør også gis skriftlig.92 Dersom informasjon gis i forbindelse med hendelsen eller videre behandling, bør det gis tilbud om ytterligere informasjon i et planlagt møte. «Det bør settes av god tid, og rammene rundt møtet skal gi trygghet for at man kan ha en åpen, lyttende og respektfull dialog.»93
I de tilfellene som også omfattes av femte ledd skal det dessuten informeres om hvilke tiltak helse- og omsorgstjenesten vil sette i verk for å unngå at lignende skjer igjen. Slik informasjon er ofte ikke mulig å gi tidlig, men når det klarlagt, må det gis (tilbud om) slik informasjon.
Virksomheten må sørge for god dialog, også i tiden etter hendelsen og etter eventuell utskrivelse.94
Se punkt 7.4.6 hvor utvalget foreslår en lovfestet plikt til å tilby møter etter hendelser som omfattes av § 3-2 femte ledd.
Etter sjette ledd skal pasienten om mulig informeres dersom det etter at behandlingen er avsluttet, oppdages at pasienten kan ha blitt påført betydelig skade som følge av helsehjelpen.
Informasjon til pasient, bruker og pårørende skal være tilpasset mottakerens individuelle forutsetninger, som alder, modenhet, erfaring og kultur- og språkbakgrunn, og skal gis på en hensynsfull måte, jf. § 3-5. Personellet skal så langt som mulig sikre seg at mottakeren har forstått innholdet og betydningen av opplysningene. Om nødvendig må tolk benyttes.95
Informasjonen må tilpasses ikke bare pasientens og de pårørendes generelle forutsetninger, men også hvordan de er påvirket av situasjonen fysisk og psykisk.
Det er ikke regulert hvem som skal gi informasjonen. Det heter i direktoratets veileder at informasjon om hendelsen fortrinnsvis bør gis av personell som har førstehåndskunnskap om hendelsesforløpet. Vedkommende bør kunne gi utfyllende svar på spørsmål. Det heter videre at det er viktig at personellet som har vært behandlingskontakt/nærmeste behandler også er til stede selv om informasjonen skal gis av en overordnet, og at det bør informeres om årsaken dersom «den som har førstehåndskunnskap om hendelsen ikke kan forklare seg direkte».96
Etter helsepersonelloven § 10 påhviler det i utgangspunktet et hvert helsepersonell å gi informasjon som pasienter, brukere og pårørende har rett til etter pasient- og brukerrettighetsloven §§ 3-2 til 3-4. Plikten må gjelde den enkeltes fag- og ansvarsområde. I helseinstitusjoner skal informasjonen gis av den som institusjonen utpeker, jf. § 10 første ledd andre punktum. Det heter i forarbeidene og rundskriv:
«Virksomheten må vurdere konkret hvordan dette best kan gjennomføres ut i fra interne organisasjonsforhold o.l. Denne personen må foreta en samordning samt en viss styring med hvilken informasjon pasienten får. Hensikten er å forhindre at informasjonen gir pasienten et uklart og forvirrende bilde av egen helsetilstand, noe som lett ville kunne bli tilfelle hvis for mange personer gir informasjon.
[…]
Bestemmelsen i andre punktum fritar imidlertid ikke det enkelte helsepersonell for å gi informasjon innenfor sitt ansvarsområde og som de er nærmest til å gi.»97
Bestemmelsen må ses i sammenheng med spesialisthelsetjenesteloven § 2-5 a som pålegger helseinstitusjoner å utpeke koordinator for pasienter med behov for komplekse eller langvarige og koordinerte tjenester.98
Opplysning om den informasjon som er gitt, skal nedtegnes i pasientens eller brukerens journal.
Helsepersonelloven § 10 a har bestemmelser om plikt for helsepersonell til å bidra til informasjon og ivaretakelse av mindreårige barn til pasienter med alvorlig sykdom mv.99 Etter spesialisthelsetjenesteloven § 3-7 a skal helseinstitusjoner ha «barneansvarlig personell» med ansvar for å fremme og koordinere helsepersonells oppfyllelse av pliktene etter helsepersonelloven § 10 a. Plikten gjelder overfor mindreårige barn av «pasient med psykisk sykdom, rusmiddelavhengighet eller alvorlig somatisk sykdom eller skade» og omfatter «det behovet for informasjon og nødvendig oppfølging [barnet] kan ha som følge av forelderens tilstand».
I forarbeidene fremgår at bakgrunnen for bestemmelsen særlig var kunnskap om manglende oppfølging av barn av pasienter med psykisk sykdom eller rusmiddelavhengighet. Det ble vurdert dit hen at det kan være behov for ivaretakelse av pasienters barn også ved andre alvorlige tilstander. Kreft og omfattende skader etter en ulykke er nevnt som eksempler på «alvorlig somatisk sykdom eller skade». Det heter også:
«Alvorleg psykisk utviklingshemming og alvorleg funksjonshemming er inkludert i dette sjukdomsomgrepet. Avgjerande for vurderinga vil vera om helsetilstanden til pasienten er slik at han får, eller ein kan rekna med at han får, vesentlege konsekvensar for nær familie og borna til pasienten spesielt».100
Dersom en pasient med en tilstand som nevnt dessuten blir utsatt for en alvorlig hendelse i forbindelse med helse- og omsorgstjenester, vil dette kunne øke behovet for informasjon eller ivaretakelse av barnet. I tilfeller hvor det ikke har vært behov for særskilt oppfølgning fra helsepersonellet, vil dette kunne endre seg dersom det oppstår en alvorlig hendelse.
Utvalget legger til grunn at plikten etter helsepersonelloven § 10 a også inntrer dersom forelderen i utgangspunktet ikke er blant de nevnte pasientgrupper, men det skjer en alvorlig hendelse som medfører at pasienten får en betydelig skade, jf. kriteriet «alvorlig somatisk sykdom eller skade». Det må dessuten kunne innfortolkes at plikten også gjelder dersom forelderen dør som følge av en alvorlig hendelse, slik at helsepersonellet i den første fasen etter dødsfallet bidrar til informasjon og ivaretakelse av barnet i tråd med intensjonene bak bestemmelsen.
Bestemmelsen gjelder bare mindreårige barn. Det heter i forarbeidene:
«Grunngjevinga for ikkje å omfatta vaksne pårørande som ektefelle, foreldre o.l. er at vaksne pårørande alt har klåre lovfesta rettar i pasientrettighetsloven, som rett til informasjon, klage og samtykke.
[…]
Dei aller fleste høyringsinstansane stør forslaget om at det er mindreårige born under 18 år som skal sikrast hjelp. Ungdom over 18 år er i større grad i stand til å ta ansvar for eige liv og til å søkja eventuell helsehjelp for eigen del. Ungdom over 18 år vil kunna reknast som næraste pårørande etter pasientrettighetsloven og i større grad verta involverte i sjukdomen til foreldra. Departementet vel difor å avgrensa verkeområdet for lovforslaget til mindreårige born under 18 år.»101
Se punkt 7.4.5.3 for utvalgets bemerkninger vedrørende dette temaet.
5.4.3 Klage og anmodning om vurdering av pliktbrudd – innsyns- og uttalerett i tilsynssaker
Pasient- og brukerrettighetsloven kapittel 7 har bestemmelser om klagemuligheter mv. Det skilles mellom rettighetsklager, som reguleres i §§ 7-2, 7-3 og 7-5, og anmodninger om vurdering av pliktbrudd, som er regulert i §§ 7-4 og 7-4 a.
Den som mener at rettigheter etter loven ikke er oppfylt, kan klage til fylkesmannen, jf. § 7-2. Denne klagemuligheten (rettighetsklage) kan benyttes ved manglende oppfyllelse av materielle og prosessuelle rettigheter. For eksempel kan en klage dersom en mener å ha behov for sykehjemsplass eller hjemmesykepleie, men ikke får innvilget dette. Et annet eksempel er at en ikke får innsyn i sin journal eller ikke får den informasjon en mener å ha rett til etter pasient- og brukerrettighetsloven §§ 3-2 og 3-3.
Pasienten, brukeren eller pårørende behøver ikke sende en separat anmodning om oppfyllelse til tjenesteyteren før klage fremsettes, slik ordningen var tidligere. Men klagen skal «sendes til den som har truffet enkeltvedtaket eller avgjørelsen», noe som samsvarer med forvaltningslovens alminnelige regler. Dette gir mulighet for oppfyllelse eller oppklaring av saken før klagen eventuelt går til behandling hos fylkesmannen. Den som har ansvaret for tjenesten skal ha vurdert saken på nytt før fylkesmannen behandler klagen.
Fylkesmennene fattet i 2014 om lag 3000 vedtak i slike klagesaker.102 Klager fikk medhold i 27 prosent av sakene. Fylkesmannens vedtak kan ikke påklages, men Helsetilsynet kan eventuelt omgjøre vedtaket etter reglene i forvaltningsloven § 35. Vedtak kan bringes inn for domstolene.103
Anmodning om vurdering av pliktbrudd kan for eksempel være aktuelt dersom en har fått helsehjelp, men mener at reglene i helselovgivningen ble brutt. Det kan for eksempel være at pasienten mener at hjelpen som ble gitt ikke var forsvarlig eller at en ikke ble møtt med respekt, eller eksempelvis at en ikke fikk den informasjonen en burde fått før et inngrep.
Forenklet kan en si at rettighetsklage skal benyttes ved forhold hvor en ønsker at en rettighet skal oppfylles og dette fortsatt kan skje. Anmodning om pliktbrudd benyttes når en ønsker at tilsynsmyndighetene skal undersøke hva som har skjedd og eventuelt vurdere om det bør reageres mot tjenesteyteren eller helsepersonellet. En anmodning skjer i etterkant av en hendelsen og gjøres ikke med tanke på oppfyllelse.
I en sak uttalte Sivilombudsmannen blant annet at det kan
«[…] være en uklar grense mellom en rettighetsklage etter pasientrettighetsloven § 7-2 første ledd, jf. § 7-1, og en anmodning om vurdering av mulig pliktbrudd fra helsepersonellets side etter lovens § 7-4. Det kan i enkelte tilfeller være vanskelig for tilsynsmyndighetene å avgjøre om henvendelser fra pasienter som gir uttrykk for misnøye med helsetjenesten, er ment som en rettighetsklage eller en anmodning om at det opprettes tilsynssak. Det vil først og fremst måtte bero på en konkret tolkning av pasientens henvendelse til Helsetilsynet hvordan henvendelsen skal behandles. Dersom det ikke fremgår klart av klagen, må Helsetilsynet søke å få formålet med henvendelsen avklart med pasienten og om nødvendig gi veiledning.»104
Etter § 7-4 om «anmodning om vurdering av mulig pliktbrudd» kan pasienten eller brukeren be tilsynsmyndigheten om en vurdering dersom vedkommende mener bestemmelser om plikter fastsatt i eller i medhold av helsepersonelloven, spesialisthelsetjenesteloven, helse- og omsorgstjenesteloven og tannhelsetjenesteloven er brutt til ulempe for seg. Tilsvarende rett gjelder for nærmeste pårørende til avdød pasient eller bruker og for nærmeste pårørende til pasient eller bruker over 18 år uten samtykkekompetanse. Pasienter og brukere kan for øvrig la seg representere av pårørende eller andre, og pårørende kan fremme anmodning dersom de mener de nevnte lovene er brutt til ulempe for barn under 16 år.105
Lovendringene106 som trådte i kraft 1. januar 2014, tydeliggjorde pårørendes rett til informasjon og til å anmode om fylkesmannens vurdering av mulig pliktbrudd, jf. §§ 3-3 og 7-4. Bestemmelsen om retten til å anmode om vurdering av pliktbrudd ble for øvrig endret til også å gjelde systemfeil, og ikke bare individfeil.
Pårørendes rett til informasjon og til å anmode om vurdering er nærmere regulert. Rettigheten gjelder ikke for enhver pårørende, heller ikke for enhver som er å anse som «nærmeste pårørende», se pasient- og brukerrettighetsloven § 3-3 om informasjon, og § 7-4 om anmodning.107 Innsynsrett for pårørende reiser for øvrig særskilte spørsmål om informasjon som i utgangspunktet er undergitt taushetsplikt, jf. nedenfor. I tillegg til de lovregulerte tilfellene hvor pårørende har rett til informasjon, vil de ofte få informasjon etter samtykke fra pasienten.
I § 7-4 andre ledd er det av informasjonshensyn inntatt at tilsynsmyndigheten eventuelt kan ilegge en administrativ reaksjon etter helsepersonelloven kapittel 11, begjære påtale etter helsepersonelloven § 67 og gi pålegg til virksomhet etter helsetilsynsloven § 5 og spesialisthelsetjenesteloven § 7-1.108 Se punkt 5.8.8 om de administrative reaksjonene som kan benyttes og punkt 5.12 om politietterforsking og straff.
Fylkesmannen (og eventuelt Statens helsetilsyn109) skal vurdere de synspunkter som er fremsatt i anmodningen om vurdering av mulig pliktbrudd, og kan også ta opp forhold som ikke er berørt i anmodningen, jf. § 7-4 a. Fylkesmannen kan etter en vurdering opprette tilsynssak med hjemmel i helsetilsynsloven § 2. Hvis fylkesmannen mener at det bør ilegges en reaksjon som nevnt i § 7-4 andre ledd, skal saken oversendes Helsetilsynet. Om behandlingen av tilsynssaker, se for øvrig punkt 5.8, særlig punkt 5.8.3 og 5.8.4.
Det ble i den nevnte proposisjonen drøftet om pasienter, brukere og pårørende burde få klagerett til Helsetilsynet over fylkesmannens avgjørelse i tilsynssaker. Det ble vist til deres klare interesse i hvordan uønskede hendelser blir fulgt opp både av helse- og omsorgstjenesten og av tilsynsmyndigheten. Departementet konkluderte med at det ikke burde gis klageadgang, men innsyns- og uttalerett for pasienter, brukere og pårørende i utredningsfasen av tilsynssaker.110 Pasienter, brukere og pårørende har heller ikke klagerett over Helsetilsynets avgjørelse i de sakene som blir oversendt fra fylkesmannen.
Etter lovendringene har pasienter, brukere og pårørende innsyns- og uttalerett i utredningsfasen av tilsynssaker, se § 7-4 a tredje ledd. Uttaleretten innebærer at pasienten, brukeren eller nærmeste pårørende får en mulighet til å uttale seg i saken innen en rimelig frist før saken avsluttes.
Innsyns- og uttaleretten gjelder i tilsynssaker som behandles av fylkesmannen og i saker hvor Undersøkelsesenheten i Helsetilsynet behandler varsel om alvorlig hendelse etter spesialisthelsetjenesteloven § 3-3 a. Retten gjelder ikke når Helsetilsynet behandler en sak som er oversendt fra fylkesmannen for videre behandling med tanke på mulige reaksjoner mot helsepersonell eller virksomhet.
Det skal gis innsyn i «relevante saksdokumenter» og anledning til å uttale seg til disse, så langt taushetsplikt ikke er til hinder for dette.
I følge forarbeidene skal innsyns- og uttaleretten for pasienter og pårørende etter pasient- og brukerrettighetsloven § 7-4 a så langt det passer være på linje med parters innsyns- og uttalerett etter forvaltningsloven, jf. forvaltningsloven kapittel 4.111
I Helsetilsynets saksbehandlingsveileder112 heter det at «relevante saksdokumenter» skal sendes uoppfordret, med mindre den som har anmodet om vurderingen, har uttalt at han/hun ikke ønsker å motta saksdokumenter, eller taushetspliktbestemmelsene i helsepersonelloven og/eller forvaltningsloven er til hinder for innsynet.
Det må foretas en konkret vurdering av hvilke dokumenter som er relevante.
«Opplysninger av vesentlig betydning som det må forutsettes at den som har fremsatt anmodningen har grunnlag og interesse for å uttale seg om, må forelegges. Dette kan for eksempel være uttalelse i saken fra involvert helsepersonell/virksomhet og sakkyndig uttalelse.»113
Etter det utvalget er kjent med varierer den praktiske gjennomføringen av retten til innsyn. Noen fylkesmenn oversender automatisk alle innhentede dokumenter til den som har fremsatt anmodning, såfremt taushetsplikten ikke er til hinder for det. Andre fylkesmenn sender bare helsepersonellets/virksomhetens uttalelse, eventuelt deler av pasientjournalen som er særlig relevante i saken og et brev med tilbud om å få resten av dokumentene. Utvalget legger til grunn at rettighetene kan oppfylles på begge måter. Se punkt 7.7.4 om utvalgets anbefaling vedrørende dette.
Samtidig med at de relevante dokumentene oversendes, skal det orienteres om retten til å uttale seg og gis en rimelig frist for dette. Dokumenter vedkommende allerede har fått tilgang til, er det ikke nødvendig å sende kopi av. Mottar fylkesmannen nye relevante saksdokumenter under saksbehandlingen, skal disse også sendes til klager med ny uttalefrist.
På grunn av taushetsplikt er innsynsretten begrenset med hensyn til personlige forhold hos helsepersonellet og opplysninger om andre pasienter og brukere.
Taushetsplikten må også vurderes når det er nærmeste pårørende som har anmodet om vurdering av mulig pliktbrudd. Dette gjelder uansett om pasienten eller brukeren er i live.114 Overfor nærmeste pårørende til avdød pasient/bruker, må tilsynsmyndigheten blant annet vurdere om det foreligger særlige grunner som tilsier at nærmeste pårørende ikke skal gis innsyn i opplysningene, jf. pasient- og brukerrettighetsloven § 5-1 og helsepersonelloven § 24. Ved tvil skal tilsynsmyndigheten søke en avklaring av dette hos aktuelt helsepersonell som har nærmere kjennskap til pasienten.115
Helsetilsynet eller fylkesmannen skal gi den som har fremsatt en anmodning om vurdering av mulig pliktbrudd, underretning om resultatet av sin behandling av saken og en kort begrunnelse for resultatet, så langt taushetsplikt ikke er til hinder for dette, jf. § 7-4 a fjerde ledd. I praksis vedlegges ofte kopi av avgjørelsen i saken, i stedet for at det bare gis en kort begrunnelse.
Departementet har ikke benyttet adgangen etter § 7-4 a siste ledd til å fastsette nærmere bestemmelser om Helsetilsynets og fylkesmannens saksbehandling eller fastsette frist for framsettelse av anmodning.
Ifølge Statens helsetilsyns Veileder i behandling av hendelsesbaserte tilsynssaker del I (saksbehandlingsveileder for fylkesmannen)116 skal fylkesmannen ikke opprette tilsynssak dersom forholdene som ledet til den uønskede hendelsen, ligger fem år eller mer tilbake i tid. Unntak gjelder dersom det foreligger nyere forhold som dette kan ses i sammenheng med, eller alvorligheten ved forholdet/saken tilsier noe annet, for eksempel ved påstand om vold, overgrep og omsorgssvikt. Det opprettes heller ikke tilsynssak dersom en henvendelse er åpenbart grunnløs. I vurderingen tas utgangspunkt i henvendelsens innhold og den kunnskap som tilsynsmyndigheten generelt har. Å unnlate å opprette tilsynssak vil blant annet kunne være aktuelt for henvendelser som innebærer å gjenoppta en sak som allerede er fulgt opp, med mindre det foreligger nye opplysninger.
Se for øvrig punkt 5.8 om tilsynsvirksomheten, herunder også om «lokal avklaring», jf. punkt 5.8.3.
5.5 Pasient- og brukerombudene
Pasient- og brukerrettighetslovens formål er å bidra til å sikre befolkningen lik tilgang på tjenester av god kvalitet ved å gi pasienter og brukere rettigheter overfor helse- og omsorgstjenesten. Lovens bestemmelser skal bidra til å fremme tillitsforholdet mellom pasient og bruker og helse- og omsorgstjenesten, fremme sosial trygghet og ivareta respekten for den enkelte pasient og brukers liv og integritet og menneskeverd. Pasient- og brukerombudsordningen er etablert som et tiltak for å bidra til at pasienter og brukere får oppfylt disse rettighetene i møte med helse- og omsorgstjenestene.
Om framveksten av pasientombudsordninger, lovfesting og statliggjøring av ordningen, se forarbeidene117 og kommentarutgaven118 til pasient- og brukerrettighetsloven. I boken omtales også organiseringen og ombudenes rolle og virksomhet, herunder grenseflaten mot tilsynsmyndighetene.
Staten skal sørge for at det er et pasient- og brukerombud i hvert fylke, jf. pasient- og brukerrettighetsloven § 8-2 første ledd. Fylkene Hedmark og Oppland har ett felles ombud. Det samme gjelder Oslo og Akershus, men med en særskilt ordning, slik at ombudet også er sosial- og eldreombud i Oslo.119
I tillegg til den personen som er ansatt som ombud, er det ved hvert ombudskontor ansatt flere medarbeidere. Kontorene er tverrfaglig sammensatt, ofte med juridisk og helsefaglig kompetanse. Totalt er det om lag 75 ansatte ved landets pasient- og brukerombudskontor.
Ombudene er administrativt underlagt Helsedirektoratet og finansiert av det offentlige120. Ombudet skal utføre sin faglige virksomhet selvstendig og uavhengig, jf. § 8-2 andre ledd. Verken tjenesteytere, direktoratet eller departementet kan instruere ombudet. Ombudet har frihet til å velge ulike tiltak for å fylle sitt mandat.
Pasient- og brukerombudet «skal arbeide for å ivareta pasientens og brukerens behov, interesser og rettssikkerhet overfor den statlige spesialisthelsetjenesten og den kommunale helse- og omsorgstjenesten, og for å bedre kvaliteten i disse tjenestene», jf. lovens § 8-1. Ombudets arbeid er således todelt. Ombudet skal gi råd og gi veiledning i enkeltsaker og være et bindeledd og talerør for pasienter, brukere og pårørende overfor tjenesteytere. Videre skal ombudet arbeide med å bidra til forbedring og utvikling av tjenestene.
Ombudenes virksomhet omfatter den offentlige spesialisthelsetjenesten og den kommunale helse- og omsorgstjenesten. Privat tjenesteytelse som ikke skjer etter avtale med det offentlige, omfattes i utgangspunktet ikke av ombudenes arbeidsområde. Tannhelsetjenester omfattes ikke, heller ikke når tjenestene ytes av den offentlige tannhelsetjenesten som fylkeskommunen har ansvaret for. Se nærmere om avgrensingen av arbeidsområdet i punkt 7.3.4.
Enhver kan kontakte pasient- og brukerombudet for å få råd, veiledning og informasjon om sine rettigheter som pasient, bruker eller pårørende. Henvendelsene kan ha ulik karakter og alvorlighetsgrad. Mange tar kontakt på grunn av oppstått pasientskade/komplikasjon, forsinket eller feil behandling og uheldige hendelser. Andre har spørsmål om rettigheter i forbindelse med tjeneste- og behandlingstilbud, og noen vil bare formidle sine erfaringer og opplevelser i forbindelse med mottatt helsehjelp.
Henvendelser kan rettes til det pasient- og brukerombudet en selv ønsker, ikke nødvendigvis ombudet i det fylket der en bor eller har mottatt helsehjelp. Henvendelse kan skje muntlig eller skriftlig. En kan også velge å være anonym i sin kontakt med ombudet, jf. § 8-3.
Ombudets bistand er gratis. Ombudet skal være et lavterskeltilbud hvor en kan ta direkte kontakt uten henvisning, venting eller lang saksbehandlingstid.
Forvaltningsloven og offentlighetsloven gjelder for ombudets virksomhet, men ombudet fatter ingen avgjørelser som er enkeltvedtak eller som kan påklages. Pasient- og brukerombudene og de øvrige ansatte ved ombudskontorene har taushetsplikt etter forvaltningsloven.
Også andre enn pasienter og brukere, herunder ansatte i helse- og omsorgstjenesten, kan henvende seg til ombudet, for eksempel med spørsmål eller for å gi opplysninger om forhold som de mener ombudet bør se nærmere på. Pasient- og brukerombudet kan også ta saker opp til behandling av eget tiltak.121
Pasient- og brukerombudet skal «i rimelig utstrekning» gi den som ber om det, informasjon, råd og veiledning om forhold som hører under ombudets arbeidsområde, jf. § 8-7 første ledd. Arbeidet med en henvendelse vil kunne variere fra en kort veiledningssamtale til mer omfattende bistand. Ombudet kan tilpasse bistanden etter det den enkelte pasient og bruker har behov for. Ombudet har ikke plikt til å foreta nærmere undersøkelse av alle saker de gjøres kjent med, og avgjør selv om en henvendelse gir tilstrekkelig grunn til å ta en sak opp til behandling. Dersom pasient- og brukerombudet ikke tar saken opp til behandling, skal den som har henvendt seg gis underretning og en kort begrunnelse for dette, jf. § 8-4.
Gjennom råd og veiledning vil ombudet primært forsøke å sette pasienten eller brukeren selv i stand til å ivareta egne interesser og fremme sin egen sak. Andre har behov for mer konkret bistand, for eksempel utforming av brev med spørsmål til virksomhetene, utforming av klage, anmodning om vurdering av pliktbrudd, deltakelse i møte med tjenestene, søknad om erstatning mv.
Informasjon og råd fra ombudet i saker som gjelder uønskede hendelser vil variere avhengig av omstendighetene og ønskene til den som henvender seg.
Ofte vil det være aktuelt for ombudet å orientere om muligheten for å ta opp saken direkte med det tjenestested hvor hendelsen skjedde for å få i stand en dialog om hendelsen. Ombudet vil kunne fungere som konfliktforebygger og megler, jf. også lovens forarbeider.122
Det kan også være aktuelt å informere om muligheten for å søke erstatning fra Norsk pasientskadeerstatning for å få økonomisk kompensasjon dersom man mener det har oppstått en pasientskade. Ombudet vil også gi informasjon om muligheten for å be fylkesmannen som tilsynsmyndighet foreta en vurdering av om helsehjelpen representerer et pliktbrudd, jf. pasient- og brukerrettighetsloven § 7-4, og eventuelt bistå med utforming av henvendelsen.
Ombudets veiledning vil kunne bidra til å øke pasientens forståelse for hva som er realistisk å forvente seg av helse- og omsorgstjenestene, herunder tjenestenes begrensninger og prioriteringer, og hva som vil kunne være realistisk resultat av en rettighetsklage, erstatningssak eller tilsynssak.
Dersom ombudet henvender seg til andre instanser i anledning en konkret sak, skjer det etter fullmakt fra den som har henvendt seg om saken. Ombudet skal ha en mer nøytral rolle enn en advokat.
Ombudet skal gi den som har henvendt seg til ombudet, underretning om resultatet av sin behandling av en sak og en kort begrunnelse for resultatet.
Når pasienter henvender seg til ombudet, vil de vanligvis gi samtykke til innhenting av opplysninger, slik at taushetsplikt ikke er til hinder for å utlevere opplysningene.
I andre tilfeller kan ombudet innhente opplysninger i medhold av lovens § 8-5 om at offentlige myndigheter og andre organer som utfører tjenester for forvaltningen, skal gi ombudet de opplysninger som trengs for å utføre ombudets oppgaver. Det heter at »[r]eglene i tvisteloven kapittel 22 får tilsvarende anvendelse for ombudets rett til å kreve opplysninger». Dette kapitlet omhandler nærmere bestemmelser om bevisforbud og bevisfritak for opplysninger undergitt lovbestemt taushetsplikt og betroelser til særlige yrkesutøvere mv. Dette innebærer blant annet at ombudet ikke kan kreve opplysninger av helsepersonell om noe som er betrodd dem i deres stilling, og at departementet må samtykke for at ombudet skal få opplysninger fra personer som er undergitt taushetsplikt etter forvaltningsloven.123
Adgangen til å bringe en sak inn for Sivilombudsmannen er ikke avskåret selv om saken er eller har vært til behandling hos pasient- og brukerombudet.
Pasient- og brukerombudet har rett til å uttale sin mening om forhold som hører under ombudets arbeidsområde, og til å foreslå konkrete tiltak til forbedringer, jf. § 8-7 tredje ledd. Bakgrunnen for denne bestemmelsen er at ombudene skal bidra til å utvikle kvaliteten på tjenestene, og oppmerksomhet skal rettes mot både helsepersonell, virksomheter og myndigheter. Forslagene kan gjelde forebyggende tiltak eller andre forhold. Pasient- og brukerombudet bestemmer selv hvem uttalelsene skal rettes til. Uttalelsene er ikke bindende, men i forarbeidene til pasient- og brukerrettighetsloven legges det til grunn at de berørte virksomhetene i utgangspunktet vil etterleve ombudenes råd og ta hensyn til eventuell kritikk. Ombudene fatter ikke enkeltvedtak, og det er ikke adgang til å påklage uttalelsene som ombudene gir.124
Pasient- og brukerombudet skal underrette tilsynsmyndighetene om tilstander som det er påkrevet at disse følger opp, jf. § 8-7 fjerde ledd. Dette kan særlig være aktuelt dersom det er forhold som tyder på systemfeil.
Pasient- og brukerombudet skal ha fri adgang til alle lokaler hvor det ytes statlige spesialisthelsetjenester og kommunale helse- og omsorgstjenester, jf. § 8-6. Dette kan for eksempel være aktuelt for å undersøke forholdene dersom ombudet har mottatt henvendelser om uverdige forhold i en institusjon.
Pasient- og brukerombudene skal sørge for å gjøre ordningen kjent, jf. § 8-7 femte ledd.
Pasient- og brukerombudet arbeider også utadrettet som deltaker/observatør i brukerråd og kvalitetsutvalg, som innledere på konferanser og seminarer, gjennom utstrakt kontakt med brukerorganisasjonene, som høringsinstans, gjennom oppslag i media mv.
Det er ikke gitt nærmere bestemmelser til gjennomføring og utfylling av loven i medhold av § 8-8.
De siste årene har landets pasient- og brukerombud samlet mottatt om lag 14 000 henvendelser per år. Fortsatt mottar ombudene flest henvendelser vedrørende spesialisthelsetjenesten. Ombudene viser til at de fleste treffpunktene mellom tjenestene og pasient og bruker skjer i kommunene, men at terskelen for å klage på de kommunale tjenestene synes høy. Ombudene mener at noen er redd for represalier dersom de klager. Antall henvendelser som gjelder de kommunale helse- og omsorgstjenestene er imidlertid stigende i tråd med ombudenes uttalte målsetting, og utgjorde om lag 33 prosent i 2014. For de kommunale helse- og omsorgstjenestene har det vært flest saker vedrørende fastlege og sykehjem.125
For spesialisthelsetjenesten gjelder mange henvendelser ortopedisk kirurgi, psykisk helsevern for voksne og kreftbehandling.
I 2013 var de vanligste årsakene til henvendelsene «pasientskade og komplikasjoner», «informasjon, medvirkning og samtykke», «venting», «forsinkelse i behandling/tjenesteyting», «diagnoseproblematikk» og «mangelfulle rutiner, systemsvikt».126
Pasient- og brukerombudene i de ulike fylkene har faglig samarbeid, og utgir en samlet årsmelding127 i tillegg til hver sin melding. Årsmeldingene har statistisk materiale, omtaler særskilte forhold og gir konkrete anbefalinger om kvalitetsutviklende tiltak. Pasient- og brukerombudenes årsmeldinger har bidratt til Meld. St. 11 (2014–2015) Kvalitet og pasientsikkerhet 2013, den årlige melding som regjeringen vil legge frem for Stortinget for å gi et bilde av status og utfordringer innen kvalitet og pasientsikkerhet i helse- og omsorgstjenesten.
Ombudene har kommet med ulike forslag til tiltak som kan føre til bedre kvalitet i tjenestene. I årsmeldingen for 2014 har ombudene samlet seg om disse anbefalingene (s. 4):
«Fastlegeordningen
Fastlegenes rolle i helsetjenesten må evalueres
Pasienter må tilbys kopi av henvisninger, epikriser og prøvesvar
Pasienter som bruker flere legemidler skal alltid få med seg en oppdatert legemiddelliste etter konsultasjon hos fastlege
Sykehjem
Helsetjenestene i kommunene må innlemmes i meldeordningene til Nasjonalt kunnskapssenter og Statens helsetilsyn
Det bør i større grad føres stedlig tilsyn med sykehjem, og pasienter og pårørende må involveres i tilsynet
Samhandlingsreformen
Epikrise må følge med når en pasient skrives ut fra sykehus til hjelpetiltak i kommunen. Kopi må gå til pårørende og kommunen. Det er sykehuset som må beskrive hjelpebehovet, men kommunen avgjør hvordan behovet skal dekkes
Kommunal saksbehandling
Det må iverksettes tiltak for å styrke kompetansen til kommunale saksbehandlere
Pasienter, brukere og pårørende må tilbys en felles og oppdatert serviceerklæring med kortfattet informasjon om sine rettigheter
Klage- og tilsynsmyndighetene
Tilsynsmyndighetene må ha tilstrekkelige ressurser og en organisering som bidrar til kortere saksbehandlingstid og bedre begrunnede avgjørelser, samt ivaretar deres uavhengige rolle overfor helse- og omsorgstjenesten»
Fra 1. september 2009 ble ombudsordningen utvidet til å omfatte kommunale helse- og omsorgstjenester i tillegg til spesialisthelsetjenesten, og navnet ble endret fra pasientombud til pasient- og brukerombud.128 Den utvidede ordningen skulle evalueres etter to års drift. I evalueringsrapportens oppsummering av prosjektgruppens vurderinger heter det blant annet:
«I dag kjenner i overkant av halvparten av befolkningen til ombudsordningen. Målet er at 80 % av befolkningen skal ha kjennskap til pasient- og brukerombudsordningen og ha kunnskap om ombudets rolle og hvilken bistand de kan gi.
De som har hatt bistand fra ombudene er gjennomgående svært fornøyd med den hjelpen de har fått. Tjenestestedene gir også gode tilbakemeldinger på dialogen med ombudene, i enkeltsakene og i arbeidet med systemforbedringer.
Særlig brukerorganisasjonene påpekte viktigheten av at ombudene har stor oppmerksomhet knyttet til gjennomføring og ikke minst følgene av samhandlingsreformen. Flere brukerorganisasjoner presiserte at en rekke brukergrupper hadde for lite kjennskap til ombudet for eksempel personer med psykiske lidelser, rusavhengighet eller demens.
Men ikke alle som kan ha behov for bistand fra ombudene er stand til å ta kontakt. Her må ombudene ha en særlig oppmerksomhet rettet mot hvilke tiltak som er nødvendig for å oppnå kontakt og bistå også disse gruppene. Brukerorganisasjonene må inkluderes i dette arbeidet.
Dersom pasient- og brukerombudene skal lykkes i arbeidet for den enkelte og med å bidra til økt kvalitet i helse- og omsorgstjenesten, er det avgjørende at ombudene har tilstrekkelig legitimitet i befolkningen. I spørreundersøkelsen fremgår det at åtte av ti av de som kjente til ordningen mener ombudene utfører en viktig samfunnsoppgave. Dette er i samsvar med resultatene fra evalueringsseminarene.»
Det heter også at
«64 % av de som har vært i kontakt med ombudet er tilfredse med ombudet. Ombudet skal være et lavterskeltilbud og har et handlingsrom som gjør det rimelig å forvente at tilfredshet med ombudet bør være høyere enn 64 %. Vi mener at ombudene skal strekke seg etter et måltall på 80 %.»129
Prosjektgruppen tilrådde blant annet at ordningen gjøres bedre kjent og at ombudenes informasjons- og mediestrategi «revitaliseres og videreutvikles». Det ble foreslått øremerkede årsverk til felles medierådgiver og felles WEB-redaktør som skal betjene alle ombudskontorene. Videre ble det foreslått
«[…] at ombudskontorene settes i stand til å gjennomføre egne risikovurderinger der målet er å vurdere om den bistanden ombudet til enhver tid gir har den kvalitet den skal ha og at den oppfattes som nyttig hos pasienter og brukere som tar kontakt og etterspør hjelp.»
Under henvisning til manglende kunnskap om effekten av ombudenes virksomhet ble det foreslått et prosjekt som ser på ulike sider av ombudenes arbeid med og bidrag til kvalitetsutvikling av helse- og omsorgstjenestene. Prosjektgruppen foreslo også styrking av bemanningen ved ombudskontorene med 30 årsverk hvorav fire til felles administrative funksjoner. Dette er i liten grad fulgt opp.
Enkelte organisasjoner bistår også pasienter og pårørende på lignende måte som pasient- og brukerombudene, men uten å være en offentlig instans. Norsk Pasientforening130 er en frivillig organisasjon med statlig driftstilskudd som bistår enkeltpasienter uavhengig av pasientgruppe som opplever problemer i forhold til helsevesenet og arbeider for at pasienters interesser blir ivaretatt og styrket i samfunnet.
5.6 Helsedirektoratet
Helsedirektoratet er et fagdirektorat og myndighetsorgan underlagt Helse- og omsorgsdepartementet. Helsedirektoratet arbeider for å styrke befolkningens helse gjennom innsats på tvers av tjenester, sektorer og forvaltningsnivå. Direktoratet har flere roller, som fagorgan, regelverksforvalter og iverksetter på helsepolitiske områder. I rollen som fagorgan skal direktoratet blant annet følge med på forhold som påvirker folkehelsen og utviklingen i helse- og omsorgstjenestene, gi råd og veiledning om strategier og tiltak og sammenstille kunnskap og erfaringer i faglige spørsmål. Helsedirektoratet forvalter tilskudds- og refusjonsordninger og forvalter og fortolker helselovgivningen. Helsedirektoratet skal også iverksette vedtatt politikk i tråd med føringer gitt i styringsdokumenter som statsbudsjett og tildelingsbrev, stortingsmeldinger, nasjonal helse- og omsorgsplan og regjeringens strategier og handlingsplaner.131
Helsedirektoratet utgir årlig et rundskriv til kommunene, fylkeskommunene, de regionale helseforetakene og fylkesmennene om nasjonale mål og prioriteringer på helse- og omsorgsområdet. Dette er basert på statsbudsjettet, departementets tildelingsbrev til Helsedirektoratet og direktoratets strategiske plan. Rundskrivet må sees i sammenheng med blant annet nasjonale strategidokumenter, oppdragsdokumenter til regionale helseforetak, embetsoppdraget til fylkesmennene mv.
I rundskrivet for 2015132 understrekes at tjenestene skal ha god kvalitet, være trygge, tilgjengelige, effektive, og med kortest mulig ventetider. Blant de konkrete oppfordringene til kommunene er å styrke ledelseskompetansen blant annet ved å benytte lederutdanningstilbud som er utviklet på oppdrag fra Helsedirektoratet, å arbeide for å oppfylle krav og forventninger i det nasjonale pasientsikkerhetsprogrammet og å etablere gode rutiner for samarbeid med brukere, pårørende, frivillige og aktuelle tjenesteytere, samt hvordan man støtter og avlaster pårørende. De regionale helseforetakene og helseforetakene anmodes blant annet om å ha særlig oppmerksomhet på pasienter/pasientgrupper der kommunikasjon og utveksling av informasjon ikke fungerer godt nok, ivareta brukermedvirkning i alle ledd og legge til rette for gode rutiner for å melde om uønskede hendelser samt åpenhet og regelmessig gjennomgang av avviksmeldinger.
Se også Nasjonal strategi for kvalitetsforbedring i sosial- og helsetjenesten … Og bedre skal det bli (2005–2015).133
Helse- og omsorgstjenesteloven § 12-5 lyder:
«§ 12-5. Nasjonale faglige retningslinjer, veiledere og kvalitetsindikatorer
Helsedirektoratet skal utvikle, formidle og vedlikeholde nasjonale faglige retningslinjer og veiledere som understøtter de mål som er satt for helse- og omsorgstjenesten. Retningslinjer og veiledere skal baseres på kunnskap om god praksis og skal bidra til kontinuerlig forbedring av virksomhet og tjenester.
Helsedirektoratet skal utvikle, formidle og vedlikeholde nasjonale kvalitetsindikatorer som hjelpemiddel for ledelse og kvalitetsforbedring i den kommunale helse- og omsorgstjenesten, og som grunnlag for at pasienter og brukere kan ivareta sine rettigheter. Kvalitetsindikatorene skal gjøres offentlig tilgjengelig.»
Spesialisthelsetjenesteloven har en tilsvarende bestemmelse i § 7-3. Bestemmelsene innebærer at Helsedirektoratets ansvar for nasjonale faglige retningslinjer, veiledere og kvalitetsindikatorer er lovfestet. Helsedirektoratets faglige retningslinjer og veiledere er ikke rettslig bindende for tjenesteyterne, men beskriver nasjonale helsemyndigheters oppfatning av hva som er god faglig praksis, hvordan relevant regelverk skal tolkes, og hvilke prioriteringer mv. som er i samsvar med vedtatt politikk på helse- og omsorgstjenesteområdet. Det heter i forarbeidene at retningslinjer og veiledere er klart normgivende for hva som oppfattes som faglig forsvarlig selv om det ikke er rettslig bindende, og at de inngår som ett av flere aksepterte grunnlag for vurdering av hva som er faglig forsvarlig. Dersom tjenesteyteren velger en annen praksis enn det som foreslås i retningslinjer eller veiledere, bør den være basert på en konkret og begrunnet vurdering. Videre pekes det på at det på de områdene hvor det er utviklet nasjonale faglige retningslinjer og veiledere, er et ledelsesansvar å sikre at disse blir implementert i virksomheten. Se også punkt 5.2.3.
I tillegg til å utvikle nasjonale faglige retningslinjer, må Helsedirektoratet ha oversikt over det internasjonale tilfanget av retningslinjer, for å gjøre disse tilgjengelige for tjenesten.134
For nærmere informasjon om arbeidet med nasjonale faglige retningslinjer, se Helsedirektoratets nettsider.135
Helsedirektoratet utvikler, formidler og vedlikeholder også nasjonale kvalitetsindikatorer – i tråd med anbefalinger gitt i nasjonale retningslinjer. Indikatorene er ment som hjelpemiddel for ledelse og kvalitetsforbedring og som grunnlag for at pasienter og brukere kan ivareta sine rettigheter.136 Kvalitetsindikatorer benyttes også i prøveordningen med kvalitetsbasert finansiering (KBF) for spesialisthelsetjenesten som har til formål å bidra til høyere måloppnåelse i kvalitets- og pasientsikkerhetsarbeidet, jf. punkt 5.2.2.
Helsedirektoratet har sekretariatet for det nasjonale pasientsikkerhetsprogrammet «I trygge hender 24–7» som skal bidra til å redusere pasientskader og øke pasientsikkerheten i Norge. Det er et femårig program med målrettede tiltak i hele helsetjenesten, jf. punkt 3.2.2. Programmet er et oppdrag fra Helse- og omsorgsdepartementet, og viderefører arbeidet som ble startet under pasientsikkerhetskampanjen ved samme navn i perioden 2011 til 2013.
Programmet har tre overordnede målsettinger: å redusere pasientskader, å bygge varige strukturer for pasientsikkerhet og å forbedre pasientsikkerhetskulturen. Programmet innfører konkrete forbedringstiltak på utvalgte innsatsområder.137 Innsatsområdene er identifisert av norske fagmiljøer etter en bred gjennomgang og prioritering av eksisterende initiativ i helsetjenesten. De er valgt ut fra bestemte kriterier, slik som potensial for forbedring, at det finnes tiltak som er dokumentert effektive, og om det eksisterer gode metoder for å evaluere effekt av tiltakene. Det er også utviklet tiltak vedrørende ledelse og styrking av kompetansen i forbedringsarbeid.
En bredt sammensatt styringsgruppe, ledet av helsedirektøren, har ansvaret for alle sentrale beslutninger i programmet. Alle helseforetak har programledere som bistår og veileder iverksettingen av programmet regionalt og lokalt. Utviklingssentre for sykehjem og hjemmetjenester (USHT) har en sentral rolle i spredningsarbeidet i kommunene.138
Helsedirektoratet er også sekretariat for Nasjonalt system for innføring av nye metoder i spesialisthelsetjenesten139. Mange aktører er etter oppdrag fra Helse- og omsorgsdepartementet involvert i etablering, drift og videreutvikling av systemet.
Helsedirektoratet har også oppgaver vedrørende medisinsk utstyr, jf. punkt 5.7.3, og andre særskilt felt, jf. punkt 5.7.4 og 5.7.5 om oppgaver etter blodforskriften og forskrift om krav til kvalitet og sikkerhet ved håndtering av humane celler og vev.
Statens autorisasjonskontor for helsepersonell (SAK), jf. punkt 5.3.6, og noen av oppgavene til Nasjonalt kunnskapssenter for helsetjenesten innlemmes fra 1. januar 2016 i Helsedirektoratet, herunder ansvaret for flere av meldeordningene, jf. punkt 5.7. Samtidig blir Statens strålevern en etat i Helsedirektoratet. Se punkt 5.13 om strålevern.
5.7 Meldeordninger, medisinsk utstyr mv.
5.7.1 Innledning
Det er i alt om rundt tyve meldesystemer som er relevante for helse- og omsorgstjenesten avhengig av virksomhets art.
Helseinstitusjoner i spesialisthelsetjenesten har plikt til å melde om uønskede hendelser etter reglene i spesialisthelsetjenesteloven § 3-3. Denne generelle ordningen omtales i utredningen som «Meldeordningen» for å skille den fra andre meldesystemer. Meldeordningen beskrives i punkt 5.7.2.
I tillegg er det en rekke meldeordninger for særskilte felt. Kunnskapssenteret har hatt ansvar for flere av meldeordningene og har på sine nettsider en oversikt over mange av meldeordningene med linker til skjemaer etc.140 Disse meldeordningene vil etter 1. januar 2016 drives av Helsedirektoratet, mens hoveddelen av Kunnskapssenterets oppgaver legges til Folkehelseinstituttet, jf. punkt 5.10.
I punkt 5.7.3 omtales meldeordningen for medisinsk utstyr sammen med kort informasjon om godkjennings- og tilsynsordningene på dette feltet. I punkt 5.7.4 omtales Hemovigilanssystemet, og punkt 5.7.5 omhandler meldesystemet for celler og vev.
Om en del av de andre meldepliktene eller meldeordningene, se punkt 5.8.5 om varsel til tilsynsmyndigheten om alvorlige hendelser, punkt 5.9.2 om legemiddelbivirkninger, punkt 5.12.6 om meldeplikt til politiet, og 5.13 om strålevernhendelser. Se punkt 5.10 om infeksjonsovervåking. Det planlegges også et meldesystem for organer.141
Se punkt 7.6 for utvalgets vurderinger og forslag vedrørende Meldeordningen. Se også punkt 7.6.7 om opprettelse av felles meldeportal. Det arbeides også med et nasjonalt system for klassifisering av uønskede pasienthendelser.
5.7.2 Meldeordningen for uønskede hendelser i spesialisthelsetjenesten
Helseinstitusjoner i spesialisthelsetjenesten har plikt til å melde om uønskede hendelser etter reglene i spesialisthelsetjenesteloven § 3-3. Denne ordningen omtales i utredningen som Meldeordningen, jf. punkt 5.7.1.
Allerede etter sykehusloven142 gjaldt en meldeplikt for helseinstitusjoner. Meldingene gikk da til tilsynsmyndighetene. Denne ordningen ble videreført i spesialisthelsetjenesteloven § 3-3. Loven ble senere endret143 slik at meldingene fra 1. juli 2012 sendes til Nasjonalt kunnskapssenter for helsetjenesten (Kunnskapssenteret) som er et faglig uavhengig forvaltningsorgan uten kontrollfunksjon eller sanksjonsmyndighet. I forbindelse med omorganiseringen av den sentrale helseforvaltningen endres meldingsmottaker fra 1. januar 2016. Ansvaret for å motta og behandle meldingene overføres til Helsedirektoratet, samtidig som hoveddelen av Kunnskapssenteret innlemmes i Folkehelseinstituttet, som nevnt i punkt 5.10. Denne endringen medfører ikke andre endringer i Meldeordningen. På grunn av endringen brukes begrepet Meldeordningen i det følgende, ofte også der det ellers ville vært naturlig å skrive Kunnskapssenteret.
Bakgrunnen for å endre ordningen i 2012 var blant annet tilrådinger fra internasjonale organer om at det bør opprettes sanksjonsfrie meldeordninger som ledd i pasientsikkerhetsarbeidet, jf. punkt 3.2.2 og 6.1. Se nærmere om begrunnelsen for endringene i forarbeidene.144
Meldeordningen er omtalt i Helsedirektoratets Veileder til spesialisthelsetjenesteloven § 3-3 – meldeplikt til Nasjonalt kunnskapssenter for helsetjenesten (IS-1997).145 På Kunnskapssenterets nettsider er det samlet omfattende informasjon om Meldeordningen og materiale som er utarbeidet med bakgrunn i meldingene.
«Formålet med meldeplikten er å forbedre pasientsikkerheten. Meldingene skal brukes for å avklare årsaker til hendelser og for å forebygge at tilsvarende skjer igjen.
[…]
Nasjonalt kunnskapssenter for helsetjenesten skal behandle meldingene for å bygge opp og formidle kunnskap til helsepersonell, helsetjenesten, brukere, ansvarlige myndigheter og produsenter om tiltak som kan iverksettes for å forbedre pasientsikkerheten.»146
Det heter i veilederen at meldeplikten ikke erstatter, men skal understøtte helseinstitusjonenes eget arbeid med systematisk kvalitetsforbedring og pasientsikkerhet i samsvar med spesialisthelsetjenesteloven § 3-4 a og internkontrollforskriften. Kunnskapssenteret har ingen kontrollfunksjon, og ordningen skal være
«[…] et rent rapporterings- og læringssystem hvor informasjonen i meldingene utelukkende brukes til å kartlegge og analysere risiko for og årsaker til at skader oppstår. Hendelsene skal ses i et systemperspektiv og formålet vil være å forebygge fremtidig skade.»
Det skal meldes om «betydelig personskade på pasient som følge av ytelse av helsetjeneste eller ved at en pasient skader en annen». Det skal også meldes om hendelser som kunne ha ført til slik skade, jf. § 3-3 andre ledd. Kunnskapssenteret har på sine nettsider angitt eksempler på hva som skal meldes.147 Der nevnes hendelser som førte til død og hendelser der livreddende behandlingstiltak var nødvendig eller som førte til forlenget eller uventet opphold i intensiv-, overvåknings- eller akuttavdeling. Videre nevnes hendelser som førte til forlenget sykehusopphold eller behov for ekstra behandling, rehabilitering eller lignende. Dessuten nevnes hendelser som førte til mén som varte eller sannsynligvis vil vare mer enn to uker, samt hendelser som medførte annen fysisk eller psykisk skade som vurderes som betydelig. Det heter at skaden «anses som betydelig dersom den er av en slik art og/eller grad at den vil få vesentlige konsekvenser for pasientens sykdom, lidelse eller innebærer vesentlige smerter eller redusert livsutfoldelse på kortere eller lengre sikt». Kunnskapssenteret uttaler at
«[h]endelsen skal sees fra pasientens perspektiv – uavhengig av hvordan hendelsen har oppstått. Vurderingen av om skaden er, eller kunne vært betydelig vil alltid være skjønnsmessig. Det er viktig å melde hendelser som har læringspotensiale. Er man i tvil, skal man som hovedregel melde.»
Ordlyden i § 3-3 avgrenser ikke mot hendelser som er utslag av en påregnelig risiko, i motsetning til § 3-3 a om varsel til Helsetilsynet. I Helsedirektoratets veileder om Meldeordningen heter det imidlertid:
«Skader innenfor normal risiko, skal ikke meldes. Med skader som ligger innenfor normal risiko menes skader som er utslag av en kjent risiko og som inntrer til tross for at behandlingen m.v. på alle måter er korrekt faglig utført. Unntak er sjeldne komplikasjoner som medfører betydelig skade. Slike skader anses ikke å ligge innenfor normal risiko og skal derfor meldes. Tilsvarende skal kjente komplikasjoner som skyldes svikt i behandlingen meldes.»148
Dette er en videreføring fra Helse- og omsorgsdepartementets rundskriv I-54/2000 om den tidligere meldeplikten til fylkeslegen om betydelige personskader hvor det sto at »[s]kader som ligger innenfor normal risiko i forbindelse med ytelse av helsetjeneste skal ikke meldes».149 Se nærmere om dette i punkt 7.6.4.
Meldeplikten gjelder helseinstitusjoner som omfattes av spesialisthelsetjenesteloven, jf. lovens § 3-3 andre ledd. Det vil si at både offentlige og private helseinstitusjoner har meldeplikt. Spesialisthelsetjenester utenfor institusjon omfattes ikke av meldeplikten. Dette gjelder for eksempel privatpraktiserende legespesialister med eller uten avtale med (regionalt) helseforetak. Departementet har foreløpig ikke benyttet forskriftshjemmelen i § 3-3 siste ledd til å utvide meldeplikten til andre virksomheter enn helseinstitusjoner.
Departementet har i sitt høringsnotat om forskriftsregulering av fritt behandlingsvalg i spesialisthelsetjenesten foreslått en bestemmelse om at private virksomheter som er godkjent for å yte slike tjenester på det offentliges bekostning uten avtale med helseforetak, skal sende melding etter spesialisthelsetjenesteloven § 3-3.150
Meldeordningen er i hovedsak integrert med helseforetakenes interne elektroniske avvikssystemer der ansatte registrerer hendelsen. Virksomheten selv bestemmer saksgangen internt før melding sendes. På noen sykehus går meldingene fra helsepersonell («primærmelder») til kvalitets- og pasientsikkerhetsutvalg som avgjør hva som skal meldes til Meldeordningen. På noen sykehus velger primærmelder selv om kopi av avviksmeldingen skal gå direkte til Meldeordningen. Tilbakemeldinger fra Meldeordningen sendes elektronisk til den aktuelle saken i avvikssystemet. Meldingene utveksles gjennom Norsk Helsenett.
Melding kan også sendes via Meldeordningens nettsider.151
Melding skal i følge loven sendes «straks». Det er i forarbeidene presisert at «straks» skal tolkes som «senest innen 24 timer etter at forholdet ble kjent».152 Bestemmelsen skal legge til rette for at Meldeordningen tidlig etter hendelsen kan gi innspill til den interne avvikshåndteringen. Videre gir det Meldeordningen grunnlag for å fange opp trender i en tidlig fase og varsle nasjonalt. Dette fordrer at helseinstitusjonene gjennomgår og tilrettelegger saksgangen slik at det blir mulig å overholde fristen. Mellom 40 og 50 prosent av meldingene er sendt innen tre dager etter at hendelsen skjedde.153
Mange av de virksomhetene som har meldeplikt etter spesialisthelsetjenesteloven § 3-3 har også plikt til å varsle Helsetilsynet om alvorlige hendelser etter lovens § 3-3 a. Dette innebærer at Helsetilsynet og Meldeordningen kan få inn varsel/melding om samme hendelse. Hendelser som skal varsles til Helsetilsynet, skal også meldes til Meldeordningen så fremt virksomheten omfattes av begge bestemmelsene. Dette vil etter dagens regler være helseinstitusjoner som drives av eller har avtale med helseforetak eller regionalt helseforetak. En rekke hendelser skal bare meldes til Meldeordningen fordi denne meldeplikten også omfatter nesten-hendelser.
Meldeordningen svarer på hver enkelt melding, om mulig med forslag til oppfølging for å understøtte læring og forbedring internt i helseinstitusjonen. Det legges i hovedsak et systemperspektiv til grunn i vurderingen av mulige årsaker til hendelsen.154 Meldeordningen kan innhente supplerende informasjon i forbindelse med behandling av meldingene. Meldeordningen kan komme med råd og forslag til videre håndtering, med informasjon om for eksempel forskningsbasert kunnskap om effektive tiltak og om erfaringer andre har gjort i lignende tilfeller. Saksbehandlerne i Meldeordningen er fagpersoner som har sin hovedstilling i klinisk virksomhet. Noen saker diskuteres i et tverrfaglig forum som har analyse- og systemperspektiv som sin hovedkompetanse.155 Det er helseinstitusjonen selv som velger hvordan hendelsen videre skal følges opp. Det er presisert at ansvaret for å følge opp hendelsene ligger på institusjonene, uavhengig av Meldeordningens tilbakemelding.156
Meldeordningen skal også bruke meldingene til å samle data for å avdekke nasjonale trender og hittil ukjente risikofaktorer og til å kartlegge mønstre som kan skade pasientene. Kunnskapssenteret skriver:
«Gjennom analyser av mottatte meldinger har Meldeordningen bekreftet kjente risikoområder, identifisert nye områder med risiko for uønskede pasienthendelser og avdekket risikoforhold innenfor de tilsynelatende kjente risikoområdene.»157
Arbeidet skal gi kunnskap om tiltak som kan iverksettes for å bedre pasientsikkerheten. Kunnskapen skal deles med «helsepersonell, helsetjenesten, brukere, myndigheter og produsenter».158 Meldeordningen gir ut nyhetsbrev og læringsnotater som de publiserer på sine nettsider. I noen tilfeller gis det ut hastenotater. Data analyseres på aggregert nivå, og det utarbeides rapporter innenfor ulike temaer. Kunnskapen kan blant annet bidra i arbeidet med nasjonale anbefalinger og retningslinjer og føre til at det identifiseres områder med behov for mer forskning.159 Det er fastsatt at Meldeordningen skal sikre at opplysninger om enkeltpersoner i meldingene ikke kan tilbakeføres til den det gjelder, jf. § 3-3 fjerde ledd, se også veilederen punkt 7.1. Dette gjelder både pasient og involvert helsepersonell.160 Det er opp til institusjonen å avgjøre om det skal meldes med eller uten navn internt.
Etter § 3-3 sjette ledd kan meldingene ikke i seg selv danne grunnlag for å innlede sak eller fatte vedtak om administrativ reaksjon mot helsepersonell eller begjæring om påtale etter helsepersonelloven § 67 annet ledd. Bestemmelsen ble tilføyd samtidig med at meldeordningen etter spesialisthelsetjenesteloven § 3-3 ble flyttet fra Helsetilsynet i fylket til Kunnskapssenteret. Et viktig formål med denne endringen var å øke antall meldinger. Bestemmelsen skal legge til rette for at helsepersonell ikke frykter sanksjoner på bakgrunn av de meldingene som sendes til Meldeordningen. Det er ikke handlingen som er vernet ved bestemmelsen, men tilsynsmyndigheten kan ikke bruke selve meldingen til Meldeordningen som grunnlag for å innlede en sak mot personellet eller begjære påtale. Dersom myndighetene får kjennskap til saken på annen måte, for eksempel fra pasient, pårørende eller media, kan tilsynssak og eventuelt straffesak opprettes. Vernet mot sanksjoner gjelder for øvrig bare helsepersonell, ikke virksomheten.
Ved mistanke om alvorlig systemsvikt skal Meldeordningen varsle Helsetilsynet, jf. § 3-3 femte ledd. Hittil er det sjelden eller aldri sendt slik varsel.
I forarbeidene161 heter det:
«Femte ledd forutsetter at hvis Kunnskapssenteret får opplysninger gjennom meldingene som tyder på alvorlig systemsvikt som krever tilsynsmessig oppfølging, skal det varsles Statens helsetilsyn. Med alvorlig systemsvikt menes at det på bakgrunn av en eller flere meldinger vurderes at risikoen for at pasienter blir utsatt for betydelig skade i spesialisthelsetjenesten er så stor, at det er behov for at Statens helsetilsyn vurderer å gripe inn for å forhindre at slik skade oppstår i fremtiden.»
Samarbeidet mellom Meldeordningen og Helsetilsynet er beskrevet i Rapport om avklaring av samarbeidsrutiner og grenseflater knyttet til meldeplikt etter spesialisthelsetjenesteloven § 3-3 og varslingsplikt etter spesialisthelsetjenesteloven § 3-3 a.162
I rapporten vises det til føringer i Prop. 91 L (2010–2011) og legges til grunn at Meldeordningen bør varsle Helsetilsynet der det på bakgrunn av en eller flere meldinger vurderes at det er stor risiko for framtidig skade som følge av den mulige alvorlige systemsvikten, og at det er behov for at tilsynsmyndigheten vurderer å gripe inn for å avverge framtidig skade.
Meldeordningen sendte i 2014 ingen varsler til Helsetilsynet.163
SINTEF gjennomførte høsten 2014 en evaluering164 av Meldeordningen på oppdrag fra Helse- og omsorgsdepartementet etter forslag fra utvalget, jf. punkt 4.6.6.
I årsrapportene om Meldeordningen er det samlet omfattende informasjon om de mottatte meldingene mv.
I 2014 mottok Meldeordningen 9536 meldinger, hvorav 443 gjaldt dødsfall (6 prosent) og 1057 gjaldt betydelig skade (13 prosent). Blant dødsfallene var det 137 selvmord. Ved 2713 hendelser (34 prosent) var det ikke registrert noen skade på pasienten.
Meldeordningen har i 2014 publisert tre læringsnotater.
Se punkt 7.6 om utvalgets vurderinger og tilrådinger knyttet til Meldeordningen, herunder spørsmålet om utvidelse av ordningen og kriterier for å melde, men også andre sider ved ordningen.
5.7.3 Medisinsk utstyr
Helsedirektoratet er nasjonal fagmyndighet for medisinsk utstyr i Norge. Dette innebærer at direktoratet har forvaltnings- og rådgivningsoppgaver knyttet til regelverket, og er tilsynsmyndighet overfor produsenter, distributører og tekniske kontrollorgan. Som en del av markedsovervåkingen skal alle norske produsenter av medisinsk utstyr registrere seg i utstyrsdatabasen. Helsedirektoratet har ansvaret for meldesystemet for meldinger om uønskede hendelser med medisinsk utstyr.165
EU-direktivene om medisinsk utstyr er implementert i norsk lovgivning gjennom lov 12. januar 1995 nr. 6 om medisinsk utstyr og forskrift 15. desember 2005 nr. 1690 om medisinsk utstyr. Loven regulerer produksjon, markedsføring, omsetning og bruk av medisinsk utstyr, og forskriften retter seg mot den som produserer, markedsfører eller omsetter utstyr for bruk i Norge eller annen EØS-stat, og tekniske kontrollorgan. Formålet med regelverket er å forhindre uhell, ulykker og skadevirkninger for pasienter, brukere eller andre, samt å sikre at medisinsk utstyr utprøves og anvendes på en faglig og etisk forsvarlig måte. Forskrift 29. november 2013 nr. 1373 om håndtering av medisinsk utstyr gjelder for helse- og omsorgstjenestens håndtering av medisinsk utstyr og enhver offentlig og privat virksomhets håndtering av elektromedisinsk utstyr. Formålet med denne forskriften er å sikre at medisinsk utstyr til enhver tid er sikkert, vedlikeholdes korrekt og brukes forsvarlig i samsvar med sitt formål. Forskriften har blant annet regler om opplæring, bruk og vedlikehold av utstyr. Elektromedisinsk utstyr og strålegivende medisinsk utstyr reguleres også i el-tilsynsloven166 og strålevernloven167, som forvaltes av henholdsvis Direktoratet for samfunnssikkerhet og beredskap (DSB) og Statens strålevern168. Om strålevern, se punkt 5.13.
Medisinsk utstyr er definert i lovens § 3 og forskrift om medisinsk utstyr § 1-5. Medisinsk utstyr er utstyr som fra produsentens side er laget for å diagnostisere, forebygge, overvåke, behandle eller lindre sykdom, skade eller handikap hos mennesker. Enkelte svangerskapsforebyggende midler, samt hjelpemidler til funksjonshemmede regnes også som medisinsk utstyr. Produktene blir stadig mer avanserte, og utviklingen går i retning av utvidet bruk av bio-, gen- og nanoteknologi. Samtidig kan det medisinske utstyrer inneholde blant annet legemidler, celler/vev og derivater av blod. Produkter som oppnår sin hovedeffekt gjennom farmakologisk, immunologisk eller metabolsk virkning på kroppen er ikke medisinsk utstyr, og slike produkter hører inn under ansvarsområdet til Statens legemiddelverk.
Produsenter av medisinsk utstyr og deres ansvarlige representanter har ansvar for egenkontroll. Medisinsk utstyr må oppfylle de grunnleggende krav gitt i forskrifter og direktiver før utstyret kan CE-merkes som tegn på at regelverkets krav er oppfylt. Medisinsk utstyr som er CE-merket i ett EU/EØS-land kan fritt omsettes og markedsføres i alle EU/EØS-land.
Hendelsesavvik, feil eller svikt der medisinsk utstyr er eller kan ha vært involvert, skal meldes i henhold til lovens § 11. Den som «produserer, omsetter, eier eller i sin virksomhet bruker utstyret og som er kjent med hendelsesavviket, feilen eller svikten» plikter å gi melding. Meldeplikten er utdypet noe i forskriftene.
Etter forskrift om håndtering av medisinsk utstyr § 16 plikter virksomheten uten unødig opphold å gi melding om hendelser som har eller kan ha sammenheng med bruk av medisinsk utstyr og som har ført til eller kunne ha ført til død, eller alvorlig forverring av en pasients, brukers eller annen persons helsetilstand. Aktuelt medisinsk utstyr skal ikke kastes, og identiteten til det medisinske utstyret skal kunne spores.
I forskrift om medisinsk utstyr § 2-11 er det angitt nærmere kriterier for hvilke typer hendelser som skal meldes av den som produserer eller omsetter utstyr.
Melding skal sendes Helsedirektoratet. Meldeskjema og retningslinjer som utdyper meldeplikten finnes på Helsedirektoratets nettsider.169 Det er ulike meldeskjemaer for virksomheter og brukere, produsenter og omsettere. Gjennom det europeiske markedsovervåkingssamarbeidet på området medisinsk utstyr170 mottar Helsedirektoratet også meldinger fra andre EU/EØS-land.
Helsedirektoratet er koordinerende etat og mottar alle meldinger, men videresender alle meldinger vedrørende elektromedisinsk utstyr direkte til Direktoratet for samfunnssikkerhet og beredskap (DSB) for registrering og oppfølging. Det pågår et arbeid i Helsedirektoratet og DSB med å gjennomgå myndighetsansvaret for produktregelverket for medisinsk utstyr.
Totalt mottas om lag 2000 meldinger årlig. Meldingene kommer fra brukere i norsk helse- og omsorgstjeneste, fra norske produsenter og distributører av medisinsk utstyr, fra produsenter eller deres representanter i EU-land og fra europeiske utstyrsmyndigheter. Alle innkommende meldinger blir vurdert raskt. Omtrent halvparten av meldingene sendes direkte videre til DSB, og Helsedirektoratet er ikke videre involvert i oppfølgingen av disse. Av de om lag 1000 meldingene som Helsedirektoratet selv registrerer, gjelder om lag ti prosent hendelser inntruffet i Norge.
Alle utstyrsbrukere som sender melding, mottar bekreftelse fra Helsedirektoratet. Direktoratet sørger for at produsenten av utstyret, eller den som opptrer på vedkommendes vegne, informeres om hendelsesavviket, feilen eller svikten. Produsenten har ansvar for å undersøke antatt svikt ved deres utstyr, og Helsedirektoratet skal føre tilsyn med dette.
Helsedirektoratet legger i sin oppfølging av meldingene vekt på om hendelsen har funnet sted i Norge eller om hendelsen gjelder utstyr som også brukes i Norge, hvilken type utstyr det gjelder, om det er én enkelthendelse eller flere liknende hendelser, og om produsenten synes følge opp på en god måte mv. Direktoratet har opplyst at de ofte er i dialog med melder (bruker) ved hendelser inntruffet i Norge.
Helsedirektoratet har opplyst at det trolig er stor grad av underrapportering og at direktoratet arbeider med å gjøre meldeplikten for medisinsk utstyr bedre kjent.
Tilsyn på feltet er regulert i lovens §§ 9 og 12, forskrift om medisinsk utstyr kapittel 6 og forskrift om håndtering av medisinsk utstyr §§ 18 og 19. Tilsynet er delt. Fylkesmannen og Statens helsetilsyn fører tilsyn med bruken av medisinsk utstyr ved ytelse av helse- og omsorgstjenester. DSB fører tilsvarende tilsyn med håndtering av elektromedisinsk utstyr og fører dessuten tilsyn med produsenter, importører og distributører av elektromedisinsk utstyr. Helsedirektoratet fører tilsyn med produsenter, importører og distributører av annet medisinsk utstyr samt helse- og omsorgstjenestens gjenbruk av medisinsk engangsutstyr, egentilvirkning og sammenstilling av medisinsk utstyr som ikke er elektromedisinsk.
Tilsynsmyndigheten «gir de pålegg og treffer de enkeltvedtak ellers som er nødvendige for gjennomføringen av tilsynet», jf. lov om medisinsk utstyr § 9. I pålegg kan det fastsettes en løpende tvangsmulkt for hver dag, uke eller måned som går etter utløpet av den frist som er satt for oppfylling av pålegget, inntil pålegget er oppfylt, jf. lovens § 12. Tvangsmulkt kan også fastsettes som engangsmulkt. Påløpt tvangsmulkt kan frafalles.
Etter lovens § 13 kan den som forsettlig eller uaktsomt overtrer eller medvirker til overtredelse av bestemmelser eller pålegg gitt i eller i medhold av loven, straffes med bøter eller fengsel inntil 3 måneder eller under særlig skjerpende omstendigheter med bøter eller fengsel inntil 2 år.
5.7.4 Meldesystem og tilsyn etter blodforskriften
Helsedirektoratet er ansvarlig for godkjenning og organisering av blodbanker etter forskrift om tapping, testing, prosessering, oppbevaring, distribusjon og utlevering av humant blod og blodkomponenter og behandling av helseopplysninger i blodgiverregistre (blodforskriften)171. Forskriften er basert på EØS-regelverk og fastsetter blant annet krav om godkjenning av blodbanker, opplæring av personell, internkontroll mv.
Det er en egen nasjonal meldeordning på feltet, som har vært drevet av Nasjonalt kunnskapssenter for helsetjenesten etter oppdrag fra Helsedirektoratet. Fra 1. januar 2016 drives den av Helsedirektoratet. Nasjonalt register for alvorlige bivirkninger og alvorlige uønskede hendelser hos blodmottakere og blodgivere – hemovigilanssystemet172 – er regulert i blodforskriften kapittel 3.
Formålet er å få oversikt over alvorlige bivirkninger og alvorlige uønskede hendelser hos blodmottakere og blodgivere ved å samle inn og behandle data fra blodbanker og transfusjonsenheter. Dataene skal gi grunnlag for overvåking av transfusjonstjenesten og for kvalitetssikring, utvikling og overordnet styring av transfusjonstjenesten. Videre skal dataene understøtte sporbarhetssystemet og plikten til å trekke tilbake blod og blodkomponenter som kan forbindes med alvorlige bivirkninger og/eller alvorlige uønskede hendelser.
Plikten til å melde om alvorlige bivirkninger og alvorlige uønskede hendelser gjelder både ved enkeltstående tilfeller, jf. §§ 3-4 og 3-5, og samlet årlig rapportering av slike tilfeller etter § 3-6.173 Alvorlige bivirkninger skal meldes selv om de er påregnelige eller innenfor normal risiko.
Virksomhetene skal straks melde mistanke om alvorlige bivirkninger hos mottaker under eller etter transfusjonen som kan tilskrives blodets eller blodkomponentens kvalitet eller sikkerhet. Det skal også meldes dersom feil blod eller blodkomponent er overført. Virksomhetene melder til blodbanken, som skal kontrollere opplysningene straks de er mottatt og melde dem videre til hemovigilanssystemet, jf. § 3-4. Blodbanker og transfusjonsenheter skal sørge for å registrere alvorlige uønskede hendelser i forbindelse med tapping, testing, prosessering, oppbevaring, distribusjon og transfusjon av blod, som kan tilskrives blod eller blodkomponenters kvalitet og sikkerhet, jf. § 3-5. Slike hendelser skal snarest undersøkes for å identifisere årsaker og iverksette tiltak for å redusere risikoen for nye hendelser. Hendelsene skal deretter meldes til hemovigilanssystemet. Dersom en alvorlige uønsket hendelse kan utgjøre en fare for andre blodgivere og/eller mottakere enn dem som er direkte berørt av hendelsen, skal blodbanken straks melde hendelsen til hemovigilanssystemet, jf. § 3-5 tredje ledd.
Melding etter §§ 3-4 og 3-5 skal sendes på fastsatt nettbasert skjema.174 Det skilles mellom rapport om komplikasjoner ved tapping av blodgivere, om komplikasjoner ved blodtransfusjon, og om andre uønskede hendelser.
Navn på pasient eller helsepersonell opplyses ikke i meldingen, men navn på melder. Dermed kan det innhentes tilleggsopplysninger og gis råd. Dette gjøres i enkelte tilfeller.
Også andre hendelser enn de som er meldepliktige, kan meldes via skjemaet. Det oppfordres til dette i Veiledning ved melding til Hemovigilans175hvor også meldeprosedyrer, kriterier mv. omtales nærmere.
Etter dagens system skal Kunnskapssenteret rapportere videre til Helsedirektoratet umiddelbart etter at de har mottatt meldinger etter §§ 3-4 og 3-5, for at direktoratet skal kunne oppfylle sine plikter etter blodforskriften. Direktoratet har ansvar for å følge opp transfusjonstjenesten gjennom blant annet kvalitetssikring, utvikling og overordnet styring. Det foreligger en aktiv plikt for hemovigilanssystemet til å reagere dersom blodbanken ikke følger opp sine plikter.176
Blodbanker skal én gang per år rapportere det samlede antall alvorlige bivirkninger og alvorlige uønskede hendelser til hemovigilanssystemet, jf. § 3-6.
I tillegg til det nasjonale meldesystemet er det etablert et «Rapid Alert»-system for blod og blodkomponenter (RAB) i EU-regi hvor også Norge deltar. Systemet skal gi medlemsstatenes myndigheter og Europakommisjonen et effektivt og sikkert verktøy for utveksling av informasjon og presserende tiltak knyttet til blod og blodkomponenter. Dette systemet brukes parallelt med eksisterende nasjonale meldesystemer. Varsler fra EU-land om uønskede hendelser som påvirker eller potensielt kan påvirke virksomheter i Norge, blir meldt til Helsedirektoratet som følger opp saken og gjennomfører tiltak om nødvendig.
Fra 2004 til 2013 har hemovigilanssystemet mottatt mer enn 6 000 meldinger, herunder i overkant av 2 500 meldinger om komplikasjoner ved blodgivning, om lag 3 000 meldinger om transfusjonskomplikasjoner og feil blod transfundert og om lag 650 meldinger om andre uønskede hendelser knyttet til framstilling og transfusjon av blodprodukter.
Melding av alvorlige bivirkninger og andre uønskede hendelser til hemovigilanssystemet ble obligatorisk fra 2007. Det nye meldesystemet ble etablert i løpet av 2007, og fra 2008 er alvorlige uønskede hendelser i henhold til blodforskriftens definisjoner blitt meldt videre til Helsedirektoratet. Det er sendt fra 14 til 28 slike meldinger årlig. Blant disse alvorlige uønskede hendelsene har det gjennomgående vært størst andel av transfusjonskomplikasjoner og feil blod transfundert.177
De øvrige meldingene brukes i hovedsak til utarbeidelse av årsrapporter.
Forhold som skal meldes i hemovigilanssystemet kan også utløse meldeplikt etter spesialisthelsetjenesteloven § 3-3 (se punkt 5.7.2), noe om som også er presisert i blodforskriften.178
Statens legemiddelverk og Statens helsetilsyn fører tilsyn på feltet, se punkt 5.9.1.
Helsetilsynet gjennomførte i 2014 seks tilsyn med blodbankvirksomhet og håndtering av blod og blodkomponenter etter blodforskriften. Ved fem av tilsynene ble det funnet til sammen ni avvik.179
5.7.5 Meldesystem og tilsyn etter forskrift om celler og vev
Helsedirektoratet er godkjenningsmyndighet etter forskrift 7. mars 2008 nr. 222 om krav til kvalitet og sikkerhet ved håndtering av humane celler og vev. Forskriften fastsetter særskilte krav om godkjenning, organisering og styring av virksomheten, internkontroll mv. Forskriften er basert på EØS-regelverk.180
Det er en egen nasjonal meldeordning på feltet, som har vært drevet av Nasjonalt kunnskapssenter for helsetjenesten etter oppdrag fra Helsedirektoratet. Fra 1. januar 2016 drives den av Helsedirektoratet.
Meldingsregister for celler og vev er et nasjonalt register over alvorlig uønskede hendelser og alvorlig bivirkninger, regulert i forskriftens kapittel 10. Registerets formål er å «samle inn og behandle data fra virksomheter som håndterer celler og vev som skal anvendes på mennesker for å fremme sporbarhet, kvalitets- og sikkerhetskontroller», jf. forskriftens § 52 som også regulerer hva registeret kan benyttes til. Registeret kan på forskriftens område blant annet benyttes til å understøtte virksomhetenes plikt til å spore og trekke tilbake celler og vev som kan forbindes med alvorlig uønskede hendelser, og undersøke og evaluere slike hendelser og alvorlige bivirkninger for å identifisere årsaker. Registeret kan også gi grunnlag for overvåkning av kvalitet og sikkerhet på nasjonalt nivå, for nasjonalt arbeid med pasientsikkerhet og kvalitet i helse- og omsorgstjenesten, og for formidling av relevante opplysninger om alvorlig uønskede hendelser og alvorlige bivirkninger til andre myndigheter.
Det skal meldes om «alvorlig uønskede hendelser som skjer ved uttak, testing, prosessering, oppbevaring og distribusjon som kan påvirke kvaliteten og sikkerheten til celler og vev» (§ 53) og alvorlig bivirkninger hos donor eller pasient som oppstår under eller i forbindelse med uttak eller anvendelse av celler og vev og som kan påvirke eller ha sammenheng med kvaliteten og sikkerheten til celler og vev som uttas eller anvendes (§ 54).181
Melding skal sendes straks på fastsatt skjema via Kunnskapssenterets nettsider.182 Det sondres mellom melding om hendelse ved donasjon, pasientkomplikasjon og generell hendelse.
Navn på pasient eller helsepersonell opplyses ikke i meldingen, men navn på melder. Dermed kan det innhentes tilleggsopplysninger og gis råd. Dette gjøres i enkelte tilfeller.
Meldeplikten hviler på virksomheten. Virksomheten skal også iverksette egen evaluering eller egne undersøkelser for å identifisere årsaker mv. Konklusjonene skal meldes på eget skjema. Ved alvorlige bivirkninger skal virksomheten også gi opplysninger om hvilke tiltak som er truffet om eventuell sporing og tilbaketrekking av andre impliserte celler og vev som er blitt distribuert for anvendelse på mennesker.
Etter dagens ordning følger Kunnskapssenteret opp meldingene. Det vurderes om det må innhentes ytterligere informasjon, om det bør gis tilbakemelding med råd om tiltak mv. De fleste meldingene registreres bare for bruk i arbeidet med årsrapporten. Men dersom det inntreffer alvorlige uønskede hendelser eller alvorlige bivirkninger som kan ha betydning for andre virksomheter og som kan kreve at det gjennomføres tiltak fra Helsedirektoratets side, skal Kunnskapssenteret straks (innen 24 timer) videresende meldingene til Helsedirektoratet. Tiltak kan være tilbaketrekking av godkjenning, videreformidling av informasjon om hendelsen til andre potensielt involverte virksomheter, endring av rutiner ved virksomheten eller for selve godkjenningsprosessen.
I tillegg til det nasjonale meldingsregisteret finnes det et «Rapid Alert»-system for humane celler og vev (RATC) i EU-regi hvor også Norge deltar. Systemet skal gi medlemsstatenes myndigheter og Europakommisjonen et effektivt og sikkert verktøy for utveksling av informasjon og presserende tiltak knyttet til humane celler eller vev overført over landegrensene. Dette systemet brukes parallelt med eksisterende nasjonale årvåkenhetssystemer som samler og håndterer varsler vedrørende humane celler og vev. Varsler fra EU-land om uønskede hendelser som påvirker eller potensielt kan påvirke virksomheter i Norge, blir meldt til Helsedirektoratet som følger opp saken og gjennomfører tiltak om nødvendig.
I 2014 kom det ni meldinger til Kunnskapssenteret (en melding om uønsket hendelse og åtte meldinger om bivirkninger/følger av inngrep). Videre kom det tolv meldinger fra RATC. Ingen av meldingene fra Kunnskapssenteret krevde tiltak fra Helsedirektoratet. Ett av tilfellene som var meldt av RATC krevde tiltak i form av e-post/telefon-henvendelse og tilbakemelding fra samtlige aktuelle virksomheter.
Forhold som skal meldes i disse systemene kan også utløse meldeplikt etter spesialisthelsetjenesteloven § 3-3 (se punkt 5.7.2), noe om som også er presisert i forskriften om celler og vev.
Statens legemiddelverk og Statens helsetilsyn fører tilsyn på feltet, se punkt 5.9.1.
Helsetilsynet gjennomførte i 2014 elleve tilsyn med håndtering av humane celler og vev (egg, sæd, embryo, beinvev, hematopoetiske stamceller, hornhinner, navlestrengsblod, smittetesting av donorer). Ved sju av tilsynene ble det funnet til sammen ni avvik.183
5.8 Tilsyn med helse- og omsorgstjenester og helsepersonell
5.8.1 Statens helsetilsyn og fylkesmennene – helsetilsynsloven
Statlig tilsyn er ett av flere virkemidler for å følge opp intensjonene i lovverket. Tilsyn kan sees som »[m]yndighetsapparatets kontroll med hvordan rettslige forpliktelser knyttet til ekstern produksjon, aktivitet eller posisjon etterleves, samt eventuelle etterfølgende reaksjoner ved avvik».184
Statens helsetilsyn185 og fylkesmennene er de myndighetene som fører tilsyn med helsepersonell og helse- og omsorgstjenester. Dette følger av lov 30. mars 1984 nr. 15 om statlig tilsyn med helse- og omsorgstjenesten m.m. (helsetilsynsloven), men tilsynsvirksomheten reguleres i noen grad også av andre lover og forskrifter, se nedenfor.
Det overordnede faglige tilsynet med helse- og omsorgstjenesten i landet ligger hos Helsetilsynet, et faglig uavhengig forvaltningsorgan som administrativt er underlagt Helse- og omsorgsdepartementet.186 Helsetilsynet er den sentrale tilsynsmyndigheten også for barneverntjenester og sosiale tjenester i arbeids- og velferdsforvaltningen (Nav).
Det overordnede tilsynsansvaret innebærer at Helsetilsynet overvåker om de tjenester som ytes svarer til befolkningens behov for tjenester og samfunnets krav til tjenestene. Helsetilsynet styrer tilsynsarbeidet på overordnet nivå og behandler dessuten enkeltsaker om alvorlige hendelser i helse- og omsorgstjenestene, jf. punkt 5.8.5 om Undersøkelsesenheten. Helsetilsynet behandler også saker der det er aktuelt med vedtak om administrativ reaksjon mot virksomhet eller helsepersonell, jf. punkt 5.8.8. Helsetilsynet sørger for å formidle tilsynserfaringer til forvaltningen og tjenestene. Helsetilsynet styrer også hoveddelen av den klagesaksbehandlingen som gjelder rett til tjenester etter pasient- og brukerrettighetsloven (rettighetsklager), noe som ikke omtales nærmere her.187
Det er redegjort for tilsynsoppdraget til Helsetilsynet i flere lovproposisjoner de siste femten årene.188
Fylkesmennene er tilsynsmyndighet for helse- og omsorgstjenester, barneverntjenester og sosiale tjenester i Nav i sine fylker. Helsetilsynet har den faglige styringen på disse saksfeltene, mens fylkesmennene i administrative saker styres av Kommunal- og moderniseringsdepartementet. Helsetilsynet fastsetter mål og krav til fylkesmennene innenfor de rammene Stortinget og departementene setter. Helsetilsynet utvikler metoder, driver opplæring i tilsyn og rettleder om policy og saksbehandling blant annet for å legge til rette for at det føres lik praksis i hele landet.
I hvert fylke skal det være en fylkeslege, jf. helsetilsynsloven § 1 tredje ledd. Fylkeslegen var tidligere en egen instans, men fylkeslegeembetene ble fra 2003 integrert i fylkesmannsembetene. Fylkeslegen utøvet dels myndighet som i lov eller forskrift er lagt direkte til fylkeslegen, og dels myndighet som var lagt til Helsetilsynet i fylket. Fylkeslegene er fra 1. januar 2012 innlemmet i fylkesmannsembetene, og begrepet Helsetilsynet i fylket er ikke lenger i bruk. Fylkeslegen leder en avdeling hos fylkesmannen, men organiseringen av tilsyn med velferdstjenestene varierer noe mellom fylkene.189
Fylkesmannen skal føre tilsyn med helse- og omsorgstjenestene i fylket og med alt helsepersonell og annet personell i fylket som yter helse- og omsorgstjenester190, jf. helsetilsynsloven § 2. I tilknytning til tilsynet skal fylkesmannen «gi råd, veiledning og opplysninger som medvirker til at befolkningens behov for helse- og omsorgstjenester blir dekket». Fylkesmannen skal holde Helsetilsynet orientert om forholdene i helse- og omsorgstjenesten i fylket og om forhold som innvirker på disse. Fylkesmannen skal informere Helsetilsynet om forhold som tilsier administrative reaksjoner mot helsepersonell eller virksomhet i og med at fylkesmannen selv ikke har myndighet til å fatte vedtak om slike reaksjoner.
Kongen kan bestemme at en fylkesmann skal ha mer enn ett fylke i sin embetskrets. Det er 18 fylkesmannsembeter i landet i og med at Fylkesmannen i Oslo og Akershus er ett embete. Det samme gjelder fylkeslegene. Fra 1. januar 2016 slås fylkesmannsembetene i Aust-Agder og Vest-Agder sammen. Det er i Meld. St. 14 (2014–2015) Kommunereformen – nye oppgaver til større kommuner punkt 7.5 varslet at det skal foretas «en utredning av fylkesmannens framtidige struktur og størrelse» med tanke på å fastsette ny geografisk inndeling våren 2017.191
Helsetilsynet kan gi den enkelte fylkesmann oppgaver som omfatter et større geografisk område enn eget fylke (eller egne fylker), jf. lovens § 1 i.f.
Noen helseforetak dekker flere fylker, og det er da fylkesmannen i ett av fylkene som har ansvar for tilsynet med helseforetaket.
I hver av de fire helseregionene er det en kontaktfylkesmann (tidligere kontaktfylkeslege) som koordinerer kontakten mellom fylkesmennene/fylkeslegene i regionen og det regionale helseforetaket (RHF). Fylkesmennene i Hordaland, Sør-Trøndelag og Troms er kontaktfylkesmenn i sine regioner, mens funksjonen som kontaktfylkesmann i helseregion Sør-Øst er delt mellom fylkesmennene i Oslo og Akershus, Hedmark og Aust-Agder192.
Rammene for Helsetilsynets og fylkesmennenes virksomhet når det gjelder tilsyn med helse- og omsorgstjenester er gitt i helsetilsynsloven, men dette må sees i sammenheng med annet regelverk. Det er den lovgivningen som regulerer helse- og omsorgstjenestene som fastsetter hvilke krav og plikter som gjelder, og det er dette som danner grunnlaget for tilsynsmyndighetenes vurdering av om tjenesteyterne oppfyller sine plikter.
Dessuten er det noen lover og forskrifter som har særskilte bestemmelser om tilsyn og reaksjoner, se blant annet helse- og omsorgstjenesteloven §§ 5-9 og 12-3, spesialisthelsetjenesteloven §§ 3-3 femte ledd, 3-3 a, 6-2, 7-1 og 7-2, tannhelsetjenesteloven § 6-2, pasient- og brukerrettighetsloven §§ 7-4 og 7-4 a og helsepersonelloven §§ 17 og 30 og kapittel 11 og 12 samt § 73. Det er også relevante bestemmelser i særlover som smittevernloven, helseforskningsloven, behandlingsbiobankloven, legemiddelloven, pasientjournalloven, helseregisterloven og noen forskrifter på særskilte felt.193 For enkelte felt er det spesielt fastsatt at det er Helsetilsynet som fører tilsyn, og fylkesmennene fører da ikke tilsyn på disse områdene. Noen lover og forskrifter fordeler myndigheten til å føre tilsyn mellom Helsetilsynet og andre instanser som Statens legemiddelverk, Helsedirektoratet, Direktoratet for samfunnssikkerhet og beredskap og Datatilsynet, se punkt 5.9.1 (legemidler, blod, celler og vev), 5.7.3 (medisinsk utstyr) og 5.14 (personopplysninger).
Helsetilsynet og Statens legemiddelverk har inngått en samarbeidsavtale om tilsyn med apotek og apotekansatte, se punkt 5.9.1. Statens helsetilsyn har også samarbeidsavtale med Arbeids- og velferdsetaten og med Helseøkonomiforvaltningen (HELFO).194
På nettsidene til Helsetilsynet er det omfattende informasjon om hvordan det føres tilsyn med helse- og omsorgstjenestene, og alle tilsynsrapporter publiseres.195 Tilsyn utføres i hovedsak enten som planlagt tilsyn med virksomheter, for eksempel helseforetak eller kommunale helse- og omsorgstjenester, jf. punkt 5.8.2, eller som «hendelsesbasert» tilsyn med virksomheter og/eller helsepersonell, jf. punkt 5.8.3. Se punkt 5.8.5 spesielt om hendelsesbasert tilsyn som følge av varsel om alvorlig hendelse i spesialisthelsetjenesten. De reaksjonsformene tilsynsmyndighetene har til rådighet i form av vedtak om administrativ reaksjon er omtalt i punkt 5.8.8.
Saksbehandlingsreglene i forvaltningsloven gjelder for tilsynsmyndighetene med mindre annet er bestemt, jf. forvaltningsloven § 1 første punktum.
Helsetilsynet gjennomfører i 2015 et prosjekt med formål å finne gode metoder for hvordan tilsynsmyndighetene hensiktsmessig og konkret kan styrke involveringen av pasienter, brukere og pårørende i de ulike tilsynsaktivitetene, se punkt 7.7.4.
5.8.2 Planlagt tilsyn
Helsetilsynet beslutter hvert år overordnede tilsynstema for landsomfattende tilsyn. Valg av tema skjer gjennom en prioriteringsprosess på grunnlag av begrunnede og risikovurderte innspill fra departementer, direktorater, ombud, fylkesmannsembeter og egne fagavdelinger samt eventuelt forskning og offentlige rapporter. Helsetilsynet møter også fagfelt og brukerorganisasjoner under beslutningsprosessen.
Planlagt (proaktivt) tilsyn med virksomheter utføres av fylkesmennene, men Helsetilsynet gir fylkesmennene konkrete tilsynsoppdrag og veiledere for slike landsomfattende tilsyn.196 Det angis hvilken type virksomheter det skal føres tilsyn med, tema for tilsynene, antallet tilsyn samt frist for når tilsynene skal være gjennomført.
Hvert år skal kontaktfylkesmannen i helseregionen dessuten sende Helsetilsynet en tilsynsplan hvor det skal fremgå hvilke planlagte tilsyn som skal gjennomføres med spesialisthelsetjenesten i helseregionen og med hvilke tema. Denne planen inkluderer også egeninitierte tilsyn i regionen.
Fylkesmennene i hver av de fire regionene samarbeider om det planlagte tilsynet med helseforetakene. De setter sammen et tilsynslag med deltakere fra alle fylkene i regionen for hvert tema og tilsyn. Ved behov suppleres laget med en sakkyndig. Disse tilsynslagene gjennomfører alle tilsyn i helseregionen. I Helse Sør-Øst blir det som oftest flere tilsynslag fordi helseregionen er større enn de andre og har tre kontaktfylkesmenn. Formålet med ordningen er å samordne, harmonisere og effektivisere tilsynet med spesialisthelsetjenesten både når det gjelder gjennomføring og vurderinger. Det blir utarbeidet nasjonale oppsummeringsrapporter etter landsomfattende tilsyn. Disse er ment for at tilsvarende tjenesteytere skal kunne gå etter sin egen virksomhet og lære av funnene. Tilsynsmyndighetene gir også generelle tilrådinger på grunnlag av de funn som er gjort.
Planlagte tilsyn i den kommunale helse- og omsorgstjenesten gjennomføres av den enkelte fylkesmann med mindre fylkesmennene seg imellom inngår samarbeid om tilsynet.
De planlagte tilsynene har vært systemrettet og derfor i mindre grad egnet for solopraktikere. Det utføres i liten grad planlagt tilsyn med enkeltpersonell som driver selvstendig virksomhet med eller uten avtale med kommune eller helseforetak. Helsetilsynet har imidlertid begynt å utvikle metoder for tilsyn med fastlegers virksomhet tilsvarende øvrig planlagt tilsyn.
De fleste planlagte tilsyn gjennomføres som systemrevisjon. Metoden baserer seg på en ISO-standard for kvalitetsrevisjon,197 tilpasset helsetjenestene. Systemrevisjon er «en systematisk undersøkelse innenfor ett eller flere på forhånd angitte områder», og oppmerksomheten til tilsynet rettes inn mot hvordan virksomheten (en kommune, en kommunal tjeneste eller et helseforetak) arbeider for å sikre at nærmere angitte myndighetskrav blir overholdt.
Tilsynet er et faglig tilsyn som krever innsikt og kunnskap innen det fagområdet og tema som det føres tilsyn med. Tilsynet kan avdekke svikt og regelbrudd i selve tjenesteutøvelsen eller i styringen (internkontrollen) av tjenesteutøvelsen. Svikt i styringen kan på sikt føre til uforsvarlighet. Tilsynet vil dermed kunne forebygge brudd på lover og forskrifter.
Ved systemrevisjon får virksomheten vanligvis varsel om tilsyn seks til åtte uker før tilsynsbesøket. For å få et bilde av om, og på hvilken måte, virksomheten har innrettet seg for å etterleve kravene, gjennomgås skriftlig dokumentasjon, og ledere og andre ansatte intervjues i det antall som trengs for å få belyst og bekreftet forholdene. Dokumentasjon om virksomheten blir innhentet og program for tilsynsbesøket blir sendt ut to til tre uker før besøket. Tilsynsbesøket blir åpnet med et møte der revisjonsteam og tilsynstema presenteres for ledelsen og alle som skal intervjues. Det gjennomføres også stikkprøver (verifikasjoner) for å avklare om rutiner og prosedyrer er kjent og etterleves i praksis, og om de er effektive i forhold til oppgaven eller problemet som skal løses. Tilsynsbesøket blir avsluttet med å presentere funn fra tilsynet. Etter tilsynsbesøket blir tilsynsrapport utarbeidet og sendt virksomheten i foreløpig versjon for kommentarer. I henhold til interne retningslinjer skal den foreløpige rapporten sendes virksomheten innen ti virkedager. Virksomheten får deretter ti virkedager på å gi sin tilbakemelding på om faktum er korrekt (kontradiksjon) før rapporten ferdigstilles etter fire uker.198
Når fylkesmannen avdekker regelbrudd blir dette påpekt som avvik fra aktuelt regelverk. Fylkesmannen ber da virksomheten om å presentere en plan for utbedring av forholdene innen en fastsatt frist, og følger opp saken videre, jf. punkt 5.8.4. Hvis en helse- og omsorgstjeneste drives på en måte som kan ha skadelige følger for pasienter eller andre, eller på annen måte er uheldig eller uforsvarlig, og virksomheten ikke retter forholdene som følge av dialogen, kan fylkesmannen sende saken til Helsetilsynet for vurdering av om det skal gis pålegg om retting, se punkt 5.8.8.2 og 7.7.5.3.
I 2014 gjennomførte fylkesmennene 282 planlagte tilsyn i den kommunale helse- og omsorgstjenesten. Dette omfattet 171 systemrevisjoner. Av disse ble 49 gjennomført som ledd i det landsomfattende tilsynet med kommunenes folkehelsearbeid. Samme år utførte fylkesmennene 50 planlagte tilsyn i spesialisthelsetjenesten. Av disse var 28 systemrevisjoner, der 7 inngikk i det landsomfattende tilsynet med psykisk helsevern for barn og unge.199 I 2013 utførte fylkesmennene 232 systemrevisjoner og tilsvarende etter helse- og omsorgstjenesteloven. Av disse var 78 ledd i det landsomfattende tilsynet med helsestasjonstjenester til barn i alderen 0 til 6 år. Videre utførte fylkesmennene 75 planlagte tilsyn med spesialisthelsetjenesten, hvorav 20 systemrevisjoner var del i det landsomfattende tilsynet med psykisk helsevern til barn og unge.200
5.8.3 Hendelsesbasert tilsyn
Hendelsesbasert tilsyn er tilsynssaker som opprettes på bakgrunn av en hendelse, en situasjon eller et forhold som har oppstått eller blitt kjent. Hjemmelen for å starte opp denne type sak, følger av helsetilsynsloven § 2. Det vanligste er at saken opprettes fordi pasienten anmoder fylkesmannen om vurdering av mulig pliktbrudd. Se punkt 5.4.3 om pasienters, brukeres og pårørendes rett til om be tilsynsmyndigheten vurdere om plikter i de sentrale helselovene er brutt.
Tilsynsmyndighetene kan òg på eget initiativ opprette sak som følge av hendelser eller forhold som tilsynsmyndighetene blir kjent med på andre måter, for eksempel ved henvendelser fra virksomheten selv, helsepersonell, arbeidsgivere til helsepersonell, apotek, politi og andre myndigheter eller media. Tilsynssak som opprettes på bakgrunn av varsel om alvorlig hendelse til Helsetilsynet etter spesialisthelsetjenesteloven § 3-3 a, er også hendelsesbasert tilsyn. Se nærmere om behandlingen av slike varsler i punkt 5.8.5.
I helsetilsynsloven § 2 femte ledd og helsepersonelloven § 67 a er det fastsatt at melding til Nasjonalt kunnskapssenter for helsetjenesten etter spesialisthelsetjenesteloven § 3-3 ikke i seg selv kan danne grunnlag for å innlede sak eller fatte vedtak om reaksjon i medhold av helsepersonelloven kapittel 11. Dette har sammenheng med at meldeordningen skal være sanksjonsfri, jf. punkt 5.7.2 og 6.1. Tilsynsmyndighetene vil ikke regelmessig få kjennskap til meldingene, men om det skjer, kan ikke meldingen brukes som grunnlag for å opprette tilsynssak. Bestemmelsen er imidlertid ikke til hinder for at samme forhold som meldingen gjelder, danner grunnlag for tilsynssak dersom myndighetene har fått informasjon om hendelsen på annen måte, for eksempel fra pasient eller pårørende. Videre gjelder bestemmelsen bare overfor helsepersonell, ikke overfor virksomhet.201
Med unntak av de sakene som varsles til Helsetilsynet som alvorlig hendelse, starter en tilsynssak i alminnelighet hos fylkesmannen.
Helsetilsynet har utarbeidet saksbehandlingsveiledere for gjennomføringen av slikt tilsyn: Veileder i behandling av hendelsesbaserte tilsynssaker del I (saksbehandlingsveileder for Fylkesmannen)202, heretter kalt Veileder del I, og Veileder i behandling av hendelsesbaserte tilsynssaker del II (saksbehandlingsveileder for Statens helsetilsyn)203, heretter kalt Veileder del II.
I Veileder del I er det grundig redegjort for hvordan fylkesmennene skal vurdere henvendelser og hvordan saken skal behandles dersom det opprettes tilsynssak. Forvaltningslovens regler kommer til anvendelse.
Det er presisert at fylkesmannen ikke har plikt til å opprette tilsynssak på grunnlag av enhver henvendelse om forhold i helse- og omsorgstjenestene. For det ene må det vurderes konkret hva formålet med henvendelsen er, herunder om det er tale om en rettighetsklage204 eller anmodning om vurdering av mulig pliktbrudd. For det andre må det vurderes om henvendelsen gir grunn til å opprette sak for å foreta nærmere undersøkelser. Selv om pasient, bruker og pårørende har rett til å anmode om vurdering av om det foreligger pliktbrudd, innebærer ikke dette en rett til å få saken utredet. Etter § 7-4 a første ledd skal fylkesmannen «vurdere de synspunkter som er fremsatt i anmodningen og kan også ta opp forhold som ikke er berørt i anmodningen». Fylkesmannen avgjør etter en vurdering av henvendelsen om det er grunn til å opprette tilsynssak og hvilke forhold som skal undersøkes. Fylkesmannen har ikke plikt til å besvare alle anførsler.205
Sivilombudsmannen har flere ganger vurdert saker knyttet til dette.206 I november 2008 uttalte Sivilombudsmannen:
«Formålet med statlig tilsyn med helsetjenester er primært å sikre kvaliteten på slike tjenester og å fremme tilliten til helsetjenestene. Tilsynsmyndighetene må ut fra formålet selv vurdere hvilke forhold som gir grunn til å opprette en tilsynssak, og hvilke konkrete forhold som eventuelt skal undersøkes i en slik sak.»
Utvalget legger til grunn at endringene i pasient- og brukerrettighetsloven207 ikke rokker ved dette. I 2014 har Sivilombudsmannen også uttalt at det ikke kan forventes svar på alle forhold som tas opp i tilknytning til en tilsynssak.208 Det heter imidlertid i Veileder del I punkt 2.1.2:
«Fylkesmannen skal så langt det lar seg gjøre besvare de spørsmål som er stilt. Det er et siktemål at den eller de som har fremsatt anmodningen skal oppleve at deres synspunkter er sett, forstått og besvart.»
Dersom den som har henvendt seg, gir eksplisitt uttrykk for at vedkommende ikke ønsker at det skal opprettes tilsynssak, må fylkesmannen foreta en konkret vurdering. Fylkesmannen kan om nødvendig opprette sak dersom de mottatte opplysningene tilsier at det må gripes inn eller at forholdene må undersøkes for å avklare om det drives uforsvarlig virksomhet.
Det opprettes ikke tilsynssak dersom det er tale om en «åpenbart grunnløs henvendelse». Som hovedregel gjelder dette også dersom det forholdet henvendelsen gjelder, ligger fem år eller mer tilbake i tid.
Helsepersonellet eller virksomheten som forholdet gjelder, skal som hovedregel underrettes om henvendelsen og fylkesmannens beslutning selv om det ikke opprettes tilsynssak.
Det er ikke klagerett over beslutning om ikke å opprette tilsynssak eller over fylkesmannens avgjørelser i behandlingen av tilsynssaker utover det som følger av forvaltningslovens alminnelige regler. Dette gjelder både den som anmoder om vurdering av pliktbrudd (pasient, bruker eller pårørende) og den som er gjenstand for tilsyn (virksomhet eller helsepersonell). Pålegg om utlevering av opplysninger kan påklages etter forvaltningsloven § 14, men for øvrig er det bare vedtak som fattes av Helsetilsynet om administrative reaksjoner som kan påklages.209 Den som er gjenstand for tilsyn er part i tilsynssaken. Den som anmoder om vurdering av pliktbrudd er ikke part i en tilsynssak, men har visse partslignende rettigheter, jf. pasient- og brukerrettighetsloven § 7-4 a og Veileder del I punkt 4.2.7 hvor også spørsmål om taushetsplikt er nærmere omtalt. Se nærmere i punkt 5.4.3.
Både den som er part i saken og den som har anmodet som vurdering av mulig pliktbrudd kan la seg bistå av advokat eller annen representant.
I forbindelse med den innledende vurderingen av saken må det også foretas habilitetsvurderinger, jf. forvaltningsloven kapittel II. Saken skal ikke behandles av noen som anses inhabil. Saker hvor fylkeslegen eller fylkesmannen er inhabil behandles av fylkesmannen i et annet fylke. Habilitetsspørsmål må også vurderes senere i saken dersom det for eksempel viser seg å være flere involverte.
Fylkesmannen må vurdere om det er grunn til å sende saken til Helsetilsynet umiddelbart for vurdering av suspensjon av autorisasjon, eller om saken bør anmeldes til politiet. Fylkesmannen skal konferere med Helsetilsynet dersom det er tale om anmeldelse for brudd på helselovgivningen.
Det er i Veileder del I presisert at fylkesmannen i behandlingen av tilsynssaker allerede i starten av saksbehandlingen skal rette oppmerksomhet mot virksomheten, også dersom henvendelsen kun omtaler enkeltpersonells handlinger eller unnlatelser. Det vises til at det har vært en dreining mot et virksomhetsperspektiv, slik at man i større grad skal rette oppmerksomhet mot virksomhetens ansvar og systemer for å sikre forsvarlig drift, herunder hindre og avdekke feil. Tilsynsmyndighetene skal «fokusere på myndighetskrav rettet mot virksomheten, herunder på ledelsesmessige og organisatoriske forhold ved virksomheten».210 En tilsynssak kan rettes mot både virksomhet og helsepersonell når omstendighetene tilsier det.
Innen spesialisthelsetjenesten rettes tilsynssaker langt oftere mot virksomheten enn mot enkeltpersonell. Saker som gjelder kommunale helse- og omsorgstjenester rettes noe oftere mot helsepersonell enn mot virksomheten.211
Når forholdene ligger til rette for det, kan fylkesmannen henvise saken til «lokal avklaring», det vil si at saken søkes løst i minnelighet i dialog mellom den som har henvendt seg til fylkesmannen, og virksomheten og/eller helsepersonellet. Denne fremgangsmåten kan benyttes i saker av mindre alvorlighet og hvor det synes lite trolig at det har funnet sted pliktbrudd. Fylkesmannen ber virksomheten/personellet om å ta initiativ til dialog og gir en frist for tilbakemelding om resultatet. Den som har henvendt seg til fylkesmannen blir orientert i et eget brev. Dersom dette ikke fører fram, vil anmodningen om vurdering av pliktbrudd bli vurdert og behandlet på vanlig måte.212
Når det er opprettet tilsynssak har fylkesmannen utredningsplikt etter forvaltningsloven, det vil si ansvar for å opplyse saken tilstrekkelig. Det må vurderes konkret hva som er tilstrekkelig i den enkelte sak. Noen mindre alvorlige saker avsluttes etter en forenklet behandling. Noen saker oversendes Helsetilsynet uten omfattende undersøkelser fordi fylkesmannen ser at forholdet er av en slik karakter at det må vurderes administrativ reaksjon og det foreligger bevis for hendelsen, for eksempel straffedom, erkjennelse eller dokumentasjon for ulovlig rusmiddelbruk.
Det er vanligst med skriftlig saksbehandling, men fylkesmannen kan også foreta stedlige undersøkelser, avholde møte med helsepersonell og andre representanter for virksomheten(e) eller med pasient, bruker og/eller pårørende. Det kan i noen tilfeller også være grunnlag for å gjennomføre et planlagt tilsyn med virksomheten på bakgrunn av de opplysningene som er fremkommet. Dette kan særlig være aktuelt dersom flere hendelsesbaserte saker tyder på omfattende eller vedvarende problemer i virksomheten, se eksempel på dette omtalt i punkt 7.7.2.2.
Vanligvis sender fylkesmannen brev til virksomheten og ber om opplysninger og aktuell pasientjournal. Det må vurderes nærmere hvilke opplysninger det skal bes om. Se Veileder del I punkt 4.2 for rutiner for innhenting av opplysninger og eksempler på spørsmål som bør søkes belyst. Fylkesmannen kan be virksomheten innhente uttalelse fra involvert helsepersonell, eller fylkesmannen kan gjøre det selv ved direkte henvendelse til personellet. Om opplysningsplikt til tilsynsmyndigheten, se punkt 5.8.6.
Den som har anmodet om vurdering av mulig pliktbrudd, har innsyns- og uttalerett etter pasient- og brukerrettighetsloven § 7-4 a, jf. punkt 5.4.3. Det kan etter omstendighetene også være behov for å innhente opplysninger fra andre pasienter, brukere eller pårørende.
Behov for ytterligere opplysninger og prinsippet om kontradiksjon kan medføre at saken på ny må sendes til virksomheten/helsepersonellet etter at pasient, bruker eller pårørende har uttalt seg.
Fylkesmannen må på ulike stadier i saken vurdere om det er behov for bistand dersom de ansatte ikke selv innehar den nødvendige spesialkompetanse på feltet. Det kan oppnevnes sakkyndig, eller ansatte hos en annen fylkesmann eller Helsetilsynet kan trekkes inn for å bistå. Saksforholdet som undersøkes kan kreve mer eller mindre grundig undersøkelse avhengig av alvorlighet, kompleksitet mv. Se også punkt 7.7.2.4. Når saken er tilstrekkelig opplyst, må fylkesmannen vurdere om det har funnet sted pliktbrudd og i så fall hvordan dette skal følges opp, herunder om saken skal oversendes til Helsetilsynet for vurdering av administrativ reaksjon. Forløpet i saker med pliktbrudd vil være forskjellig avhengig av om det er virksomheten eller enkeltpersonell som holdes til ansvar. Se punkt 5.8.4.
Tilsynssakene er ofte sammensatt, slik at mange av dem blir vurdert etter mer enn én pliktbestemmelse (mer enn ett vurderingsgrunnlag).213
Utfall av hendelsesbaserte tilsynssaker i helse- og omsorgstjenestene behandlet av fylkesmennene i 2014, var at 15 prosent ble avsluttet uten vurdering (lokal avklaring); 30 prosent ble avsluttet uten bemerkninger; i 14 prosent ble det ikke funnet pliktbrudd, men det ble gitt veiledning; i 27 prosent ble det funnet minst ett pliktbrudd (uten at saken ble sendt Helsetilsynet) og 14 prosent ble sendt til Helsetilsynet for vurdering av administrativ reaksjon.214
Saker hvor det ikke konstateres pliktbrudd (eller annet grunnlag for administrativ reaksjon) avsluttes med et brev fra fylkesmannen hvor det redegjøres for hvilke saksforhold som legges til grunn, sentrale vurderingstemaer, relevante rettsregler og normer samt fylkesmannens vurdering, se Veileder del I punkt 5. Brevets grundighet og omfang vil variere med forholdene i saken. Brevet kan konkludere med at det ikke er noe å bemerke, eller fylkesmannen kan gi råd og veiledning om god praksis på området selv om forholdene har ligget over forsvarlighetsgrensen. Brevet sendes til parten(e), det vil si virksomhet og/eller helsepersonell. Den som anmodet om vurdering har krav på underretning om resultatet av sin behandling av saken og en kort begrunnelse for resultatet, så langt taushetsplikt ikke er til hinder for dette, jf. pasient- og brukerrettighetsloven § 7-4 a. I praksis får den som har anmodet om vurdering av pliktbrudd, og eventuelt andre pasienter, brukere eller pårørende som har vært involvert i saken, som oftest tilsendt kopi av hele brevet og således en mer omfattende redegjørelse enn det loven krever.
I statsbudsjettet for 2015 er det fastsatt følgende vedrørende saksbehandlingstid for tilsyn med helse- og omsorgstjenester:
«Median saksbehandlingstid for tilsynssaker som avsluttes i Statens helsetilsyn skal være seks måneder eller mindre ved maksimalt 300 nye saker, og hos Fylkesmannen, fem måneder eller mindre ved maksimalt 2500 nye saker.»
Kravet er det samme som foregående år. Det er ikke angitt hvilken økning i saksbehandlingstid som vil være akseptabel ved et større sakstall selv om antallet nye saker flere år har vært høyere enn henholdsvis 300 og 2500.
Kravet innebærer at median saksbehandlingstid samlet ikke skal være mer enn 11 måneder i saker som oversendes fra fylkesmennene til Helsetilsynet. Dette er de alvorligste sakene i den forstand at det er avdekket svikt eller andre forhold av en slik art og alvorlighetsgrad at det vurderes administrativ reaksjon overfor helsepersonell eller virksomhet, se punkt 5.8.4 og 5.8.8.
I 2014 kom det inn 3301 nye hendelsesbaserte saker i hele landet, mot 2987 saker i 2013.215 Antall saker er jevnt økende, men ujevnt fordelt over landet216. Det nevnte kravet til saksbehandlingstid nås ikke av alle fylkesmennene, og det er stor variasjon mellom embetene, se Helsetilsynets årsrapport.217 Kravet ble oppnådd ved 10 fylkesmannsembeter i 2013 og 2014, mot 14 i 2012. Kravet ble likevel nådd for alle embetene sett under ett, idet henholdsvis 51 prosent og 54 prosent av sakene i 2014 og 2013 på landbasis hadde en kortere saksbehandlingstid enn fem måneder. Median saksbehandlingstid hos Helsetilsynet i 2014 var 6,5 måneder, mot 6,4 måneder i 2013 og 5,5 måneder i 2012. Målet for saksbehandlingstiden ble således ikke nådd av Helsetilsynet i 2013 og 2014.
5.8.4 Oppfølging ved pliktbrudd og oversendelse av tilsynssak fra fylkesmannen til Helsetilsynet
Etter å ha opplyst saken tilstrekkelig må fylkesmannen ta stilling til om det foreligger pliktbrudd, og hvem som i så fall skal holdes til ansvar, virksomhetens ledelse, enkeltpersonell, eller begge.
Helsetilsynet har i Veileder del I punkt 5.7 gitt nærmere retningslinjer for hvordan fylkesmennene skal avslutte saker, herunder når saken skal sendes til Helsetilsynet for vurdering av administrativ reaksjon overfor helsepersonell eller virksomhet. Det er Helsetilsynet som har vedtaksmyndighet. Om de reaksjoner som kan benyttes overfor henholdsvis virksomhet og helsepersonell og vilkårene for slike reaksjoner, se punkt 5.8.8.2 og 5.8.8.3.
Mange saker hvor det foreligger pliktbrudd avsluttes hos fylkesmannen fordi lovens nærmere vilkår for administrativ reaksjon ikke er oppfylt, eller fordi det vurderes som tilstrekkelig at det gis råd og veiledning og eventuelt oppfølgning for å påse at forholdene rettes.
Saker som ikke oversendes Helsetilsynet, avsluttes med brev fra fylkesmannen. I Veileder del I punkt 5.7.2 er det angitt hvem brev med påpeking av pliktbrudd og omtale av kritikkverdige forhold skal rettes til. Avhengig av tjenestenivå skal brev om pliktbrudd i virksomhet rettes til leder ved sykehus/helseforetak, kommunens rådmann e.l. eller leder av privat virksomhet. Dersom virksomheten har avtale med det offentlige skal det sendes kopi til den aktuelle instansen. Brev om helsepersonells pliktbrudd skal sendes helsepersonellet med kopi til eventuell arbeidsgiver. Om informasjon til pasient/pårørende der disse har anmodet om vurdering av pliktbrudd, se punkt 5.4.3 og 5.8.3.
Saker med pliktbrudd der det er ledere i virksomheten som må ta ansvaret for svikten, avsluttes vanligvis av fylkesmannen. Pliktbrudd fra virksomhetens side følges opp av fylkesmannen på annen måte enn saker mot helsepersonell før det eventuelt blir aktuelt å sende saken til Helsetilsynet for vurdering av administrativ reaksjon. Helsetilsynet har utarbeidet Retningslinjer for oppfølging og avslutning av tilsyn ved lovbrudd i virksomheter218 som gjelder både ved planlagt og hendelsesbasert tilsyn. Tilsyn skal følges opp ved dialog mellom tilsynsmyndigheten og virksomheten, og retningslinjene angir hva virksomheten skal bes om og hvordan tilsynsmyndigheten (fylkesmannen eller Undersøkelsesenheten) skal følge opp. Tilsynsmyndigheten skal fastsette frister for virksomhetens innlevering av plan for retting, og frister for å rapportere at tiltakene i planen er satt i verk, for å bekrefte at lovbruddene er rettet og for å bekrefte at virksomhetens ledelse har kontrollert og vurdert at rettetiltakene har effekt. Fristene fastsettes i den enkelte sak og tilpasses omstendighetene. Retningslinjene omhandler perioden frem til virksomheten har rettet lovbruddet eller til tilsynsmyndigheten vurderer å gi pålegg. Ifølge retningslinjene skal tilsynet avsluttes når tilsynsmyndigheten er «rimelig sikker» på at virksomhetens ledelse har rettet lovbruddet og har lagt til rette for at tjenestene fremover vil kunne ytes i samsvar med aktuelle lov- og forskriftskrav.
Hvis dialogen ikke fører frem, skal fylkesmannen sende saken til Helsetilsynet for vurdering av om det skal gis pålegg om retting av forholdene. I følge Veileder del I punkt 5.7.3 skal fylkesmannen ved oversendelsen ikke foreta en vurdering og konklusjon med hensyn til om pålegg bør ilegges.
Når helsepersonell holdes til ansvar for pliktbrudd, er det i tilsynsmyndighetenes styringsdokumenter ikke like entydig hvordan oppfølging skal skje. Fylkesmannen skal imidlertid ikke sende over til Helsetilsynet alle saker hvor det konstateres at helsepersonell har begått pliktbrudd eller alle saker hvor vilkårene for en administrativ reaksjon strengt tatt synes å være til stede, se nedenfor. Om de reaksjoner som kan benyttes overfor helsepersonell, se punkt 5.8.8.3.
Fylkesmannen må foreta en helhetlig og skjønnsmessig vurdering av om saken skal sendes til Helsetilsynet for vurdering av reaksjon. Ifølge Veileder del I punkt 5.7.6 skal det vanligvis mye til for at Fylkesmannen kan unnlate å sende over en sak hvor vilkårene for reaksjon er til stede, og særlig om vilkårene for tilbakekall av helsepersonells autorisasjon er oppfylt.
Noen momenter som – alene eller sammen – kan tale for at saken ikke oversendes er at det kritikkverdige forholdet ligger langt tilbake i tid (mer enn tre år), at virksomhetens systemer eller mangel på systemer har medført en vanskelig arbeidssituasjon for det helsepersonellet som tilsynssaken gjelder, at helsepersonellet har handlet i samsvar med ordre/instruks/standard fra overordnet, at det er et enkeltstående tilfelle, at pliktbruddet er erkjent og vedkommende har innrettet seg eller at det er gitt andre reaksjoner som ivaretar formålet. Dersom forholdet er grovt uaktsomt eller nær dette, skal saken som hovedregel sendes over selv om ett eller flere av disse momentene er til stede.
Ved oversendelse til Helsetilsynet for vurdering av om det skal ilegges reaksjon, skal fylkesmannen redegjøre for saksforholdene, aktuelle vurderingstemaer og regelverk. Fylkesmannen skal imidlertid ikke gi uttrykk for at det bør ilegges en reaksjon og i så fall hvilken, jf. Veileder del I punkt 5.7.5, hvor det pekes på faren for at helsepersonell som mottar kopi av brevet kan misforstå og tro at saken er avgjort. Kopi av eventuelle tidligere tilsynssaker mot helsepersonellet skal legges ved, også om de ble avsluttet hos fylkesmannen. For virksomheter gjelder dette eventuelle tidligere saker om samme type forhold, slik at man kan se «om det foreligger et mønster». Dersom saken gjelder flere personer eller virksomheter eller både personell og virksomhet, skal saken sendes over samlet selv om det ut fra fylkesmannens vurdering ikke synes å være grunnlag for reaksjon mot alle.
Saken skal normalt ikke sendes til Helsetilsynet før den er tilstrekkelig utredet til at avgjørelse kan fattes. Visse omstendigheter kan tilsi at saken skal oversendes uten omfattende saksforberedelser for å unngå dobbeltbehandling og dermed få en kortere samlet saksbehandlingstid, både av hensyn til de(n) saken gjelder og av hensyn til sikkerheten i helse- og omsorgstjenesten, jf. Veileder del I punkt 3.3. Dette gjelder saker hvor det er klart at det må vurderes administrativ reaksjon, særlig tilbakekall, og det foreligger bevis for forholdene, for eksempel dom eller klar erkjennelse. Det gjelder også saker hvor fylkesmannen mener at helsepersonellets autorisasjon e.l. bør suspenderes mens saken behandles ferdig.
Også når saken er ferdig forberedt fra fylkesmannen før oversendelse, foretar Helsetilsynet en selvstendig vurdering av om vilkårene for å ilegge en reaksjon er til stede og om det er grunn til å ilegge reaksjon.
Det er gitt detaljerte retningslinjer for saksbehandlingen i Helsetilsynet i Veileder del II.219 Blant annet omtales fordeling, vurdering og prioritering av innkomne saker og kontakt med fylkesmannen og andre instanser for avklaringer eller innhenting av ytterligere opplysninger.
Helsetilsynet orienterer virksomheten og/eller helsepersonellet om at tilsynssaken er tatt til behandling. Det gis da også forhåndsvarsel om at det kan bli fattet vedtak om administrativ reaksjon med mindre det er klart at dette ikke er aktuelt. Samtidig kan det bes om opplysninger og uttalelser som Helsetilsynet finner behov for dersom saken ikke er utredet godt nok.
Både fylkesmannen og Helsetilsynet kan oppnevne en eller flere sakkyndige i saker hvor det er behov for det. Sakkyndig erklæring kan også innhentes fra Norsk pasientskadeerstatning, men det er ingen samordning mellom tilsynssaker og saker om pasientskadeerstatning. Se punkt 5.11 om pasientskadeloven.
Innsyns- og uttaleretten for pasienter, brukere og pårørende etter pasient- og brukerrettighetsloven § 7-4 a gjelder ikke direkte i saker som Helsetilsynet behandler etter oversendelse fra fylkesmennene, men det heter i Veileder del II punkt 12 at tilsvarende praktiseres både overfor den som har anmodet om vurdering av pliktbrudd og andre involverte pasienter, brukere og pårørende som har gitt uttrykk for at de ønsker innsyn og mulighet for å uttale seg.
Veileder del II inneholder også nærmere retningslinjer for den skjønnsmessige vurderingen av om det skal ilegges administrativ reaksjon og hvordan sakene skal avsluttes. Om reaksjonene, se punkt 5.8.8.
I 2014 avsluttet fylkesmennene sin behandling av om lag 3030 hendelsesbaserte tilsynssaker, hvorav om lag 530 uten vurdering220, om lag 2060 saker med vurdering som ble avsluttet hos fylkesmannen, og 444 saker som ble sendt til Helsetilsynet for vurdering av administrativ reaksjon. I de om lag 2500 sakene hvor det ble foretatt vurderinger, var det 3830 vurderingsgrunnlag. Disse var ganske jevnt fordelt mellom virksomheter og helsepersonell. Det ble funnet pliktbrudd ved om lag halvparten av vurderingene, knyttet til 1300 saker. Av disse var det som nevnt 444 som ble sendt Helsetilsynet.221
Det er således et betydelig antall saker, også saker med pliktbrudd, som blir avsluttet hos fylkesmennene.
Dersom tilsynsmyndighetene mener forholdet er av en slik art at det bør vurderes en straffereaksjon, kan forholdet meldes til politiet. Helsetilsynet kan begjære påtale ved forsettlig eller grovt uaktsomt brudd på helsepersonelloven, jf. lovens § 67 og punkt 5.12.7.6. Dette ble gjort i 10 saker i 2014. I to saker der påtalefristen var utløpt anbefalte Helsetilsynet påtale. Helsetilsynet anmeldte fire helsepersonell til politiet på grunn av mistanke om straffbart forhold, og anmeldte en kommune og anbefalte foretaksstraff. Se punkt 5.12.8 for tall for tidligere år. Se også punkt 5.12.7.2 om foreleggelse for tilsynsmyndighetene av spørsmålet om etterforsking i saker hvor politiet har fått underretning om unaturlig dødsfall mv.
5.8.5 Behandling av varsler om alvorlige hendelser – Undersøkelsesenheten i Helsetilsynet
I noen tilfeller starter tilsyn hos Helsetilsynet etter varsel fra spesialisthelsetjenesten om alvorlig hendelse.
Varslingsplikt er pålagt i spesialisthelsetjenesteloven § 3-3 a hvor første ledd lyder:
«For å sikre tilsynsmessig oppfølging skal helseforetak og virksomheter som har avtale med helseforetak eller regionale helseforetak straks varsle om alvorlige hendelser til Statens helsetilsyn. Med alvorlig hendelse menes dødsfall eller betydelig skade på pasient hvor utfallet er uventet i forhold til påregnelig risiko.»
I henhold til helsetilsynsloven § 2 sjette ledd «skal Helsetilsynet snarest mulig foreta stedlig tilsyn dersom dette er nødvendig for at tilsynssaken skal bli tilstrekkelig opplyst». Varslene mottas og behandles av Undersøkelsesenheten, som er en avdeling i Helsetilsynet med 20 årsverk (per 1. oktober 2015). Dette er både jurister, leger, sykepleiere og annet helsepersonell. I tillegg trekkes andre ansatte i Helsetilsynet inn i sakene ved behov.
Helsetilsynet uttaler at de fikk
«[…] tydelige føringer gjennom Meld. St. 10 (2012–2013) og Helse- og omsorgsdepartementets oppdragsbrev av 20. mai 2010 og 28. juni 2013 for hvordan Helsetilsynet skulle gripe an oppdraget: det skulle jobbes raskere og tettere på de involverte og berørte for å få oversikt over hendelsen, sikre innsamling av relevant informasjon, identifisere uforsvarlige forhold, undersøke og analysere årsakssammenhenger, stimulere til læring i tjenestene og dermed bidra til å redusere risiko for at det samme skal skje igjen».222
Undersøkelsesenheten ble etablert som en prøveordning for to år fra 1. juni 2010 under betegnelsen «Utrykningsgruppen». Ordningen ble lovfestet fra 1. januar 2012 uten å avvente den forutsatte evalueringen etter to år. Evaluering ble likevel foretatt i 2012.223
Konklusjonen ved evalueringen var at etableringen av utrykningsgruppen i all hovedsak var blitt positivt mottatt av Helsetilsynet, personell i utrykningsgruppen, helsepersonell som hadde vært involvert i utrykningssaker og lokal ledelse i helseinstitusjonene.
«Utrykningsgruppens medlemmer rapporterer også positive erfaringer med kontakten med pårørende, mens de pårørende evalueringsgruppen har vært i kontakt med, rapporterer mer blandede erfaringer.»224
I rapporten konkluderes det med at utrykningsgruppen kan bidra til økt pasientsikkerhet og at utrykningsgruppens aktivitet derfor bør videreføres.
Mye informasjon om opprettelsen av ordningen, Undersøkelsesenhetens virksomhet, statistikk og eksempler på avsluttede saker mv. er samlet på Helsetilsynets nettsider. Det samme gjelder to brev fra Helsetilsynet med svar på henvendelser fra utvalget.225 I desember 2014 holdt Helsetilsyn en erfaringskonferanse for helsepersonell og ledere i somatisk spesialisthelsetjeneste om ordningen. Materiale og oppsummering av innspill og tilbakemeldinger fra konferansedeltagerne er tilgjengelig på nettsidene. Tilsvarende konferanse for psykisk helsevern planlegges.
Varslingsplikten gjelder både sykehus og andre tjenesteytere som har avtale med helseforetak eller regionale helseforetak. Plikten gjelder derimot ikke tjenesteytere som yter spesialisthelsetjenester uten avtale. Varselordningen gjelder heller ikke helse- og omsorgstjenester som ikke er spesialisthelsetjenester. Se punkt 7.7.3.2 om spørsmålet om utvidelse av ordningen.226
Varsel skal sendes «straks», noe som ifølge forarbeidene innebærer at det skal sendes snarest og senest innen påfølgende dag. Erfaring viser at noen varsler kommer senere. Varsel skal sendes på e-post uten nærmere opplysninger om hendelsen, men med opplysninger om virksomhetens navn og en kontaktperson som har god kjennskap til hendelsen og er tilgjengelig.
Når Undersøkelsesenheten mottar varsel kontaktes virksomhetens kontaktperson snarest mulig for å innhente informasjon om hendelsen og hvordan foretaket har ivaretatt pasient/pårørende og fulgt opp hendelsen. Dette skjer vanligvis første virkedag etter at varselet er mottatt. Kopi av pasientjournalen innhentes i noen tilfeller, og der det anses som nødvendig, innhentes informasjon fra andre kilder. Deretter tas det stilling til om det er grunnlag for videre tilsynsmessig oppfølging og i så fall hvordan. I vurderingen av hva som er mest hensiktsmessig oppfølging vektlegges ulike faktorer. Det kan være uklart eller komplisert hendelsesforløp, motstridende opplysninger, mange involverte helsepersonell, enheter, sykehus eller andre virksomheter. Det legges også vekt på om det er risiko for at tilsvarende svikt kan ramme andre pasienter i samme eller annet sykehus, slik at det er behov for korrigerende tiltak og at det er læringspotensial i saken. Ett eksempel på dette er hvis det er grunnleggende tegn på svikt i organiseringen, samhandlingen og kompetanse. Beslutning om hva som er hensiktsmessig oppfølging tas som regel i samråd med fylkesmannen i det aktuelle fylket for å sikre at lokal kunnskap inngår i vurderingen.
Det foretas stedlige undersøkelser227 i noen utvalgte saker, fra 12 til 20 saker årlig de siste årene.228 Stedlige undersøkelser er en måte å opplyse saken på. Det er ressurskrevende arbeidsform som benyttes når det ansees å være bedre egnet enn innhenting av ytterligere opplysninger skriftlig eller et enkelt tilsynsmøte. Fylkesmannen er som oftest representert ved de stedlige undersøkelsene sammen med Undersøkelsesenheten.
En stor andel av sakene (40 til 45 prosent) oversendes til fylkesmannen for behandling som vanlig tilsynssak (skriftlig behandling og eventuelle møter). Dersom fylkesmannen gjennom sin saksbehandling avdekker at virksomheten ikke overholder helselovgivningen, blir dette fulgt opp til forholdene er rettet opp, jf. punkt 5.8.4. Dersom det avdekkes forhold der det er aktuelt med administrativ reaksjon mot virksomhet eller helsepersonell, oversendes saken ferdig utredet til Helsetilsynet for endelig vurdering og beslutning, jf. punkt 5.8.4 og 5.8.8.
Nærmere 60 prosent av varslene blir fulgt opp enten med stedlige undersøkelser eller gjennom skriftlig saksbehandling hos fylkesmannen eller i Helsetilsynet. I de resterende sakene har Helsetilsynet ved de innledende undersøkelsene ikke funnet indikasjon på svikt i helsetjenesten, slik at det ikke var grunnlag for videre tilsynsmessig oppfølging.229
Utfallet av varselvurderingen formidles skriftlig til virksomheten. Helsetilsynet minner i brevet om informasjonsplikten overfor pasienter og pårørende. Det forutsettes at virksomheten informerer pasient/pårørende om hendelsen og Helsetilsynets beslutning i saken og om at de har anledning til å anmode fylkesmannen om vurdering av pliktbrudd. Helsetilsynet har opplyst at de vil endre sin praksis og selv informere pasienter og pårørende direkte om dette for å sikre at de faktisk får denne informasjonen. Det er ingen klageadgang på beslutning om hvordan varselet skal følges opp verken for virksomheten, helsepersonell eller pasient/pårørende.
I noen saker ber Helsetilsynet om en redegjørelse fra virksomheten om hvordan hendelsen er fulgt opp under henvisning til kravet om internkontroll mv. Foretaket får en svarfrist, og når svaret foreligger, vurderes det om saken kan avsluttes eller ikke.
Det er utarbeidet et eget informasjonsskriv til pasienter og pårørende med orientering om rettigheter og gangen i saker som varsles til Undersøkelsesenheten. I tilknytning til stedlige undersøkelser tilbyr Undersøkelsesenheten regelmessig samtaler med pasient/pårørende dersom de ønsker det. Det kan ofte bidra til god opplysning av saken. Helsetilsynet har opplyst at det er gjennomført samtale med pårørende i 70 prosent av tilfellene. I 20 prosent av sakene fikk pårørende tilbud om kontakt, men ønsket det ikke. I de øvrige tilfellene var det ingen pårørende eller Undersøkelsesenheten oppnådde ikke kontakt eller det var andre grunner til at pårørende ikke ble kontaktet.230 Kontakten med pårørende skjer vanligvis i forbindelse med tilsynsbesøket på sykehuset.
Stedlige undersøkelser gjennomføres vanligvis en til tre uker etter at varsel er mottatt.231
Når Undersøkelsesenheten har besluttet å gjennomføre stedlige undersøkelser, avklares det om hendelsen/dødsfallet også er meldt til politiet og om politiet har innvendinger mot at det foretas stedlige undersøkelser, jf. punkt 5.12.7.4. Dersom politiet har startet etterforsking og vurderer at Helsetilsynets stedlige undersøkelser kan påvirke dette arbeidet, utsettes undersøkelsene som oftest. Politiets vurderinger er i de fleste tilfellene at Helsetilsynet kan gjennomføre stedlige undersøkelser som planlagt og uten forsinkelse.
Etter stedlige undersøkelser utarbeides utkast til rapport som sendes til virksomheten og pasient/pårørende for uttalelse før endelig rapport ferdigstilles. I rapporten gis en beskrivelse av relevante organisatoriske forhold og pasientforløpet/-historien, hendelses- og årsaksanalyser, vurdering av lov- eller forskriftsbrudd og eventuelt krav til nødvendig oppfølging i foretakene før saken kan endelig avsluttes.
Undersøkelsesenheten anlegger i stor grad et virksomhets- eller systemperspektiv. Vurdering av helsepersonellets handlemåter inngår i vurderingen, og det startes tilsynssak mot helsepersonell når det vurderes som nødvendig.
Helsetilsynet ønsker at andre skal lære av rapportene deres, og mange rapporter publiseres for læringsformål i anonymisert versjon på nettsiden. Det uttales også:
«Undersøkelsesenheten erfarer at vårt bidrag til læring og endring i virksomhetene blir særlig effektivt når helseforetakene selv gjennomgår hendelsen i etterkant og at dette skjer parallelt med vår tilsynsmessige oppfølgning. Enheten har også god erfaring med å avholde møter med foretakene og med pårørende i etterkant av at den endelige rapporten foreligger, for å avklare eventuelle misforståelser og sikre adekvat oppfølgning.»232
I statsbudsjettet for 2015233 heter det at Statens helsetilsyn skal «videreutvikle tilsynsmetodikken for å følge opp alvorlige hendelser, og utarbeide tydeligere kriterier for varsling», «gjennomføre årsaksanalyser med tanke på andre forhold som har betydning for pasient- og brukersikkerheten» og «utarbeide årlig rapport fra Undersøkelsesenheten som utformes særlig med tanke på læring ute i tjenestene».
Se punkt 7.6.4 og 7.7.3.4 om utformingen av kriteriene for hva som skal varsles.
Antall varsler har vært jevnt stigende siden ordningen ble innført, og synes ikke å ha stabilisert seg enda. I 2013 og 2014 kom det henholdsvis 399 og 414 varsler, mens det per 31. august 2015 var kommet 342 varsler.234
Noe over halvparten av varslene gjelder somatiske helsetjenester. I 2014 var 48 prosent av varslene fra «psykisk helsevern/rus». Denne kategorien omfatter mange selvmord og en del selvmordsforsøk, selvskading og dødsfall/skade som følge av overdose. Dette utgjorde i 2014 til sammen 43 prosent av alle de varslede hendelsene. Hver av kategoriene «fødsel» og «kirurgisk inngrep/operasjon» utgjorde 10 prosent av varslene. De resterende 37 prosent var knyttet til blant annet legemidler, medisinsk utstyr, infeksjoner, undersøkelse/diagnostikk, overvåkning og fall. I 2013 og 2014 gjaldt 73 prosent av varslene dødsfall, mens 15 eller 16 prosent gjaldt betydelig skade.235 Av de 20 stedlige undersøkelsene i 2014 var 18 i den somatiske spesialisthelsetjenesten og 2 i psykisk helsevern.
Det er fastsatt som mål at Helsetilsynet skal håndtere 90 prosent av varslene innen sju virkedager.236 I 2014 ble 72 prosent av varslene håndtert innen sju virkedager.237 Etter stedlig undersøkelse er målet at foreløpig rapport skal sendes til virksomhetene innen åtte uker og at endelig rapport skal være avsluttet innen seks måneder fra gjennomføring av den stedlige undersøkelsen. I 2014 ble 13 endelige rapporter etter stedlige undersøkelse ferdige. I seks av disse 13 sakene (46 prosent) var den foreløpige rapporten ferdig innen åtte uker. Bare i én sak var den endelige rapporten ferdig innen seks måneder. I 2014 ble det avsluttet fem saker som var eldre enn ett år.238 I saker som ble avsluttet i perioden 1. januar 2014 til 30. april 2015 var den gjennomsnittlige saksbehandlingstiden tolv måneder fra stedlig undersøkelse til endelig rapport var ferdig.
Helsetilsynet har gitt ut to årsrapporter om Undersøkelsesenheten som inneholder refleksjoner fra pårørende og virksomheter i tillegg til Helsetilsynets egne betraktninger og tallmateriale.239
Helsetilsynet arbeider med en veileder til bruk i helseforetakene på bakgrunn av erfaringer fra varslene fra psykisk helsevern med veiledning blant annet om hvilke typer saker det skal sendes varsel om.240
5.8.6 Opplysningsplikt mv. i forbindelse med tilsyn
Helsetilsynsloven regulerer ikke prosessuelle spørsmål som hvem som har opplysningsplikt til tilsynsmyndighetene og myndighetenes adgang til virksomhetens lokaler, tilgang til dokumenter mv. Dette er i noen grad regulert i helsepersonelloven § 30, spesialisthelsetjenesteloven § 6-2, helse- og omsorgstjenesteloven § 5-9 og tannhelsetjenesteloven § 6-2 samt enkelte andre lover og forskrifter på særskilte områder.
I henhold til helsepersonelloven skal helsepersonell gi Helsetilsynet og fylkesmannen adgang til virksomhetens lokaler, og gi alle de opplysninger som ansees påkrevd for utøvelsen av tilsyn med helsepersonells virksomhet. Helsepersonell skal uten hinder av taushetsplikten utlevere de dokumenter, lyd- og bildeopptak og lignende som kreves av Helsetilsynet og fylkesmannen.
Bestemmelsene i spesialisthelsetjenesteloven og helse- og omsorgstjenesteloven har en noe annen utforming, men er innbyrdes nærmest identiske og pålegger «enhver som utfører tjeneste eller arbeid som omfattes av loven» å gi Helsetilsynet eller fylkesmannen opplysninger som tilsynsorganet finner nødvendige for å kunne utføre sine oppgaver i medhold av lov, forskrift eller instruks. Helsetilsynet og fylkesmannen skal også gis adgang til virksomheten. Opplysninger kan gis uten hinder av taushetsplikt dersom det antas å være nødvendig for å fremme tilsynsorganets oppgaver. Dette gjelder også om slike opplysninger gis tilsynsmyndigheten av eget tiltak. Opplysningene kan uten hinder av taushetsplikten forelegges sakkyndige til uttalelse eller departementet til orientering.
For kommunenes vedkommende må bestemmelsen sees i sammenheng med helse- og omsorgstjenesteloven § 12-3, jf. også kommuneloven § 60 c om fylkesmannens innsyn i kommunal virksomhet.
Rutiner for innhenting av informasjon er omtalt i Veileder del I241 punkt 4.2.
Opplysningsplikten overfor tilsynsmyndighetene tolkes dit hen at helsepersonell har plikt til å bidra til å opplyse saken, for eksempel redegjøre for hendelsesforløp og andre fakta, men ikke har plikt til å svare på spørsmål om vurderinger av egne eller andres handlinger og egne synspunkter på det som har skjedd. For eksempel dersom de faktiske opplysningene som fremgår i pasientjournalen ikke er tilstrekkelige, og tilsynsmyndigheten ber om svar på konkrete spørsmål, har helsepersonellet plikt til å svare. Helsepersonell har anledning til, men ikke plikt til å gi uttrykk for vurderinger, og det skal fra tilsynsmyndighetenes side opplyses at det er frivillig. Når det gjelder ledelsen i virksomheten kan det stille seg noe annerledes med hensyn til å be om vurderinger.
Opplysningsplikten gjelder ikke helsepersonellets egne helseforhold. I saker hvor det vurderes tilbakekall av autorisasjon kan helsepersonell imidlertid pålegges å la seg underkaste medisinsk eller psykologisk sakkyndig undersøkelse, jf. punkt 5.8.8.3.
Den som blir pålagt å gi opplysninger kan påklage dette etter reglene i forvaltningsloven § 14.
Dersom tilsynsmyndighetene gir opplysninger videre til politiet, må det utvises forsiktighet slik at vernet mot selvinkriminering ikke krenkes, se punkt 5.12.7.4 og 7.8.3.
Pasienter, pårørende og brukere har ikke opplysningsplikt overfor tilsynsmyndighetene, men den som har anmodet om vurdering av pliktbrudd har en uttalerett, se punkt 5.8.3 og 5.4.3, jf. også punkt 5.8.5.
Bestemmelsen i pasient- og brukerrettighetsloven § 3-6 tredje ledd kan etter omstendighetene tilsi at pasient eller bruker skal informeres om at opplysninger er gitt til tilsynsmyndighetene.242 Vedkommende har ikke klagerett over utleveringen.243
5.8.7 Særskilt om tilsyn med kommunenes tjenester
Helsetilsynsloven må sees i sammenheng med helse- og omsorgstjenesteloven § 12-3 når det gjelder tilsyn med tjenester som kommunene har «sørge for»-ansvaret for.
I henhold til § 12-3 første ledd første punktum skal fylkesmannen «føre tilsyn med lovligheten av kommunens oppfyllelse av plikter pålagt i kapitlene 3 til 10 og §§ 11-2, 11-3 og 11-4», det vil si det alt vesentlige av lovens materielle bestemmelser.
Ved visse tiltak med tvang og makt overfor personer med psykisk utviklingshemning (etter § 9-5 tredje ledd bokstavene b og c), er det fastsatt at det skal føres stedlig tilsyn, jf. § 12-3 første ledd andre punktum. Fylkesmannen kan gjennomføre stedlige undersøkelser også i andre tilfeller, men i de nevnte tilfellene er det lovpålagt. Tilsynsbesøk i forbindelse med tiltak etter lovens kapittel 9 kan gjennomføres uten beboerens samtykke. Pårørende blir ofte involvert i denne sammenheng.
Kommuneloven244 kapittel 10 A om statlig tilsyn med kommunen eller fylkeskommunen gjelder tilsvarende med unntak av § 60 d om pålegg, jf. helse- og omsorgstjenesteloven § 12-3 andre ledd første punktum. Etter andre punktum kan Statens helsetilsyn gi pålegg etter helsetilsynsloven § 5.
Bakgrunnen for bestemmelsene er det kommunale selvstyret. Kommunen kan bare kontrolleres, instrueres eller overprøves med hjemmel i lov. Slik hjemmel er gitt i helse- og omsorgstjenesteloven § 12-3 med tanke på kontroll med oppfyllelse av nasjonale velferdsrettslige standarder i helse- og omsorgstjenestene. Etter kommuneloven § 60 b kan fylkesmannen «føre tilsyn med lovligheten av kommunens eller fylkeskommunens oppfyllelse av plikter pålagt i eller i medhold av lov», altså føre lovlighetskontroll. Tilsynet er underlagt de samme begrensningene som domstolene med hensyn til å overprøve det frie skjønnet til kommunen eller fylkeskommunen.245 Fylkesmannen kan imidlertid gi kommunene råd og veiledning i den grad den enkelte kommune etterspør dette.246
Helsetilsynet kan som nevnt gi pålegg om å rette forholdene dersom virksomhet innen de kommunale helse- og omsorgstjenestene drives på en måte som kan ha skadelige følger for pasienter eller andre eller på annen måte er uforsvarlig, jf. helsetilsynsloven § 5. Ordlyden i helsetilsynsloven § 5 ble endret for å markere at påleggskompetansen ikke skal omfatte skjønnsmessige vurderinger som ligger innenfor rammene av kommunens frie skjønn.247 Det er ikke hjemmel for å gi tvangsmulkt knyttet til slikt pålegg, i motsetning til det som gjelder overfor spesialisthelsetjenesten, jf. punkt 5.8.8.2. Se utvalgets forslag til endring av dette i punkt 7.7.5.3.
Forholdet mellom staten og kommunesektoren er også omtalt i Meld. St. 14 (2014–2015) Kommunereformen – nye oppgaver til større kommuner, se meldingens kapittel 7 og særlig punkt 7.3 om statlig tilsyn med kommunene. Det er satt i gang et arbeid med gjennomgang av den statlige styringen av kommunene, med sikte på redusert detaljstyring av større kommuner, bedre koordinering og effektivisering av tilsynet.
Det er nedsatt et offentlig utvalg som skal foreta en helhetlig gjennomgang av kommuneloven for å styrke det kommunale selvstyret og foreslå en ny kommunelov. Det heter i mandatet at dette innebærer blant annet å vurdere om reglene i dagens lovverk er nødvendige eller om de legger for sterke begrensninger på kommunenes handlefrihet. Utvalget skal vurdere tiltak for å styrke den kommunale egenkontrollen, og skal herunder vurdere bestemmelsene om internkontroll og reglene for lovlighetskontroll. Utvalget skal ikke foreslå endringer i de grunnleggende prinsippene for statlig tilsyn.248
5.8.8 Administrative reaksjoner overfor virksomheter og helsepersonell
5.8.8.1 Innledning og formålet med administrative reaksjoner
Fylkesmannen skal informere Helsetilsynet om forhold som tilsier at det fattes vedtak om administrativ reaksjon mot helsepersonell eller virksomhet. Det er Helsetilsynet som har myndighet til å ilegge slike reaksjoner. Myndigheten som framgår av helsetilsynsloven §§ 2 og 5 må sees i sammenheng med blant annet helsepersonelloven kapittel 11, spesialisthelsetjenesteloven §§ 7-1 og 7-2 og helse- og omsorgstjenesteloven § 12-3. Se nærmere punkt 5.8.8.2 og 5.8.8.3 om de reaksjoner som kan anvendes mot henholdsvis virksomheter og helsepersonell. Overfor virksomheter følges pliktbrudd først opp på annen måte, jf. punkt 5.8.4, og administrative reaksjoner benyttes i mindre grad.
Se nærmere om bruk av ulike reaksjonsformer i punkt 5.8.8.2 til 5.8.8.5.
Formålet med de reaksjoner Helsetilsynet har til rådighet er i første rekke å ivareta sikkerheten i helse- og omsorgstjenestene. Et annet relevant hensyn er å unngå at tilliten til tjenestene og helsepersonell svekkes i betydelig grad. Reaksjonene skal anvendes når disse hensynene tilsier det, og ikke som en sanksjon med straffende preg overfor helsepersonell eller virksomhet. Noen av de administrative reaksjonene er svært sterke virkemidler, og lovens vilkår er søkt utformet slik at reaksjonene bare benyttes når det er reelt behov for det, jf. også punkt 5.8.4 om når fylkesmannen skal sende saken til Helsetilsynet for vurdering av om det skal ilegges administrativ reaksjon. Tilbakekall av autorisasjon er meget inngripende overfor helsepersonellet i og med at det innebærer at vedkommende ikke kan utøve sitt yrke. Det er imidlertid lagt til grunn at slike reaksjoner ikke er å anse som straff i relasjon til forbudet mot gjentatt strafforfølgning, se punkt 5.12.3, jf. også punkt 5.12.7.4.
Beviskravet i tilsynssaker er i utgangspunktet alminnelig sannsynlighetsovervekt, men det kan i enkelte tilfeller være strengere.249
5.8.8.2 Administrative reaksjoner overfor virksomhet
Se punkt 5.8.4 om oppfølgning av virksomhet ved pliktbrudd før saken eventuelt sendes til Helsetilsynet for vurdering av administrativ reaksjon.
Etter helsetilsynsloven § 5 kan Helsetilsynet gi pålegg om å rette forholdene dersom en virksomhet «drives på en måte som kan ha skadelige følger for pasienter eller andre eller på annen måte er uforsvarlig». Dette gjelder alle typer virksomhet innen helse- og omsorgstjenesten, herunder kommunal virksomhet, jf. helse- og omsorgstjenesteloven § 12-3, se også punkt 5.8.7.
Spesialisthelsetjenesteloven har dessuten særskilte regler i § 7-1 om pålegg om retting og eventuelt stenging, og § 7-2 om tvangsmulkt. Det gjelder ikke tilsvarende regler for kommunale helse- og omsorgstjenester.
Vilkår for pålegg om retting er der at driften er i strid med spesialisthelsetjenesteloven eller bestemmelser gitt i medhold av den og antas å kunne ha skadelige følger for pasienter. Pålegg skal inneholde en frist for når retting skal være utført. Dersom Helsetilsynet finner det nødvendig, kan det gis pålegg om stenging av helseinstitusjonen.
Helsetilsynet kan fastsette en løpende tvangsmulkt for hver dag/uke/måned som går etter utløpet av fristen, inntil pålegget er oppfylt. Tvangsmulkt kan også fastsettes som engangsmulkt, men sett hen til at formålet med å fastsette en tvangsmulkt vil være å fremtvinge at virksomheten retter forholdene i henhold til pålegget, må det antas at en løpende mulkt oftest vil være mer hensiktsmessig. Helsetilsynet kan frafalle påløpt tvangsmulkt. Bestemmelsen om tvangsmulkt ble tilføyd ved lovendring i 2002.250
Pålegg og tvangsmulkt kan påklages eller omgjøres uten klage etter reglene i forvaltningsloven kapittel VI. Arbeids- og sosialdepartementet er gitt myndighet til å behandle klager over Helsetilsynets vedtak om pålegg og tvangsmulkt på spesialisthelsetjenestens område, og eventuelt omgjøre slike vedtak uten klage.251 Dette har sammenheng med at det er staten ved Helse- og omsorgsdepartementet som eier de regionale helseforetakene. Ved pålegg overfor andre virksomheter er det Helse- og omsorgsdepartementet som er klageinstans.
Etter spesialisthelsetjenesteloven § 7-1 i.f. skal klage over pålegg gis oppsettende virkning hvis ikke Helsetilsynet bestemmer at vedtaket straks skal iverksettes. Helsetilsynsloven § 5 har ingen tilsvarende bestemmelse.
Inndrivelse av fordringer mot statlige helseforetak følger reglene i helseforetaksloven § 7. Tvangsmulkt er tvangsgrunnlag for utlegg, jf. tvangsfullbyrdelsesloven252 § 7-2 bokstav d, men dette er ikke aktuelt overfor helseforetakene m.fl., jf. lovens § 1-2.
Smittevernloven § 7-10 a har en egen hjemmel for Helsetilsynet til å pålegge retting dersom virksomheten drives på en måte som er i strid med loven, forskriftene eller enkeltvedtak med hjemmel i loven, og dette kan ha skadelige følger for pasienter eller andre, eller på andre måter er uheldig eller uforsvarlig. Bestemmelsen gir ikke adgang til å fastsette tvangsmulkt.
Strålevernloven har hjemmel for pålegg om retting, stansing og tvangsmulkt, se punkt 5.13. Lov om medisinsk utstyr har hjemmel for pålegg og tvangsmulkt, jf. punkt 5.7.3. Legemiddelloven har hjemmel for pålegg om retting, tvangsmulkt og lovbruddsgebyr (overtredelsesgebyr), jf. punkt 5.9.1. Pasientjournalloven253 og helseregisterloven254 har begge hjemmel for pålegg om retting og tvangsmulkt, men har dessuten hjemmel for lovbruddsgebyr (overtredelsesgebyr), se punkt 5.14. Det er henholdsvis Statens strålevern, Helsedirektoratet, Statens legemiddelverk og Datatilsynet som har myndighet til å benytte disse hjemlene.
Helsetilsynet skriver i Årsrapporten 2014:
«Statens helsetilsyn ga 291 reaksjoner i 2014, mot 259 i 2013. Av reaksjonene var 247 rettet mot helsepersonell og 44 rettet mot virksomheter. Vi avsluttet 132 saker uten å gi reaksjon (141 i 2013).
[…]
I 2014 behandlet Statens helsetilsyn 80 saker mot virksomheter i spesialisthelsetjenesten og den kommunale helse- og omsorgstjenesten (68 i 2013). Vi påpekte brudd på helselovgivningen overfor 44 virksomheter (31 i 2013). I seks av sakene forelå det brudd på opplysningsplikten til tilsynsmyndigheten og i to av disse sakene ga vi pålegg. Videre ga vi et pålegg om stans av et forskningsprosjekt og et pålegg til en kommune om å etablere nødvendig styringssystem.»
Helsetilsynet har på sine nettsider255 noe informasjon om saker der det har vært gitt pålegg og eventuelt tvangsmulkt. Det er bare nevnt to tilfeller av tvangsmulkt. Stenging har sjelden eller aldri vært benyttet.256
Pålegg ble i perioden 2004 til 2006 benyttet overfor en rekke kommuner og noen helseforetak på grunn av manglende plan for helsemessig og sosial beredskap og i noen tilfeller på grunn av manglende smittevernplan. Pålegg er også benyttet i noen enkeltstående saker om overbelegg og korridorpasienter, uforsvarlig ambulansetjeneste, uforsvarlig drift ved AMK-sentral og i tilknytning til et forskningsprosjekt. Helsetilsynet ga i 2013 pålegg til en kommune i Vestfold om å sikre et forsvarlig og langsiktig bo- og tjenestetilbud til en person med psykisk utviklingshemning.
Tvangsmulkt ble i 2007 gitt til et regionalt helseforetak på grunn av manglende oppfyllelse av pålegg i 2005 og 2007 om umiddelbart å treffe tiltak for å sørge for at driften ble forsvarlig ved psykiatriske akuttposter/korttidsavdelinger ved et helseforetak hvor det var vedvarende problemer med overbelegg og korridorpasienter. Tvangsmulkten ble satt til kr. 600 000 per måned inntil oppfyllelse, og var fastsatt skjønnsmessig med utgangspunkt i den antatte besparelsen ved ikke å etterkomme pålegget. Det var i vedtaket angitt nærmere hva som måtte oppfylles og dokumenteres for at tvangsmulkten skulle slutte å løpe.257
Tvangsmulkt er også benyttet i en nyere sak. Helsetilsynet ga i juli 2013 pålegg om retting og månedlig rapportering på grunn av for lang aksesstid (svartid ved anrop til 113) ved en AMK-sentral, noe som hadde ført til flere tilfeller av uforsvarlig pasientbehandling. Helseforetaket opplyste at det, på kort og lengre sikt, skulle iverksettes flere tiltak for å redusere aksesstiden. I desember 2013 var aksesstiden fortsatt uakseptabel lang. Med virkning fra 1. januar 2014 ga Helsetilsynet foretaket en tvangsmulkt på kr. 100 000 per måned inntil pålegget var oppfylt. Helseforetaket opplyste at de ville iverksette flere tiltak i mars 2014, som ville gi en vesentlig bedring av aksesstiden. Helsetilsynet utsatte derfor inndrivelsen av tvangsmulkten, men da rapporten for mars viste at de aktuelle tiltakene fortsatt ikke var gjennomført, og at aksesstiden fortsatt var uforsvarlig lang, besluttet Helsetilsynet å inndrive tvangsmulkten for å få helseforetaket til å iverksette de planlagte tiltakene snarest.258
5.8.8.3 Administrative reaksjoner overfor helsepersonell
Det er fastsatt i helsepersonelloven kapittel 11 hvilke administrative reaksjoner som kan anvendes overfor helsepersonell, og hva vilkårene er for å anvende de ulike reaksjonene.
De reaksjonsformene som kan benyttes er advarsel og begrensning, suspensjon eller tilbakekall av autorisasjon, lisens eller spesialistgodkjenning. For leger og tannleger kan det også reageres med suspensjon eller helt eller delvis tap av retten til å rekvirere visse legemidler. Et alternativ til en reaksjon ilagt av Helsetilsynet kan være at helsepersonellet frivillig gir avkall på autorisasjonen, jf. helsepersonelloven § 61.
Reaksjonsformene er nærmere omtalt blant annet i Helsedirektoratets rundskriv259 og i litteraturen260.
Den mildeste reaksjonen er advarsel. Advarsel kan benyttes overfor alt helsepersonell, jf. definisjonen i lovens § 3, og overfor annet personell som helsepersonelloven gjelder tilsvarende for i medhold av helse- og omsorgstjenesteloven § 2-1 med forskriftsregulering261. Det samme gjelder straff etter helsepersonelloven § 67. De øvrige reaksjonene i kapittel 11 er kun aktuelle overfor helsepersonell med autorisasjon, lisens eller spesialistgodkjenning. For enkelhets skyld omtales heretter i hovedsak helsepersonells autorisasjon, selv om tilsvarende reaksjoner kan benyttes for lisens og spesialistgodkjenning. For personell med spesialistgodkjenning kan det ut fra omstendighetene være aktuelt å fatte vedtak som bare berører denne eller vedtak som også berører grunnautorisasjonen/-lisensen.
Advarsel kan gis til helsepersonell som forsettlig eller uaktsomt overtrer plikter etter helsepersonelloven (med forskrifter) hvis «pliktbruddet er egnet til å medføre fare for sikkerheten i helse- og omsorgstjenesten, til å påføre pasienter eller brukere en betydelig belastning eller til i vesentlig grad å svekke tilliten til helsepersonell eller helse- og omsorgstjenesten», jf. § 56 første ledd. I informasjon på Helsetilsynets nettsider heter det blant annet at advarsel bare kan gis dersom helsepersonellet har «handlet uaktsomt, dvs. han/hun hadde reelle handlingsalternativer og kan bebreides for ikke å ha handlet annerledes».262
Advarsel kan også gis til helsepersonell som «har utvist en atferd som er egnet til i vesentlig grad å svekke tilliten til vedkommende yrkesgruppe», jf. § 56 andre ledd. Dette innebærer en mulighet til å gi advarsel selv om det ikke foreligger brudd på helsepersonelloven. Dette kan typisk være aktuelt ved graverende handlinger begått uten tilknytning til yrkesutøvelsen. Denne muligheten ble tilføyd ved lovendring i 2008.263
Advarsel er et enkeltvedtak etter forvaltningsloven på samme måte som de øvrige administrative reaksjonene.
Dersom helsepersonellet til tross for en advarsel unnlater å innrette seg etter lovbestemte krav, vil dette kunne være grunnlag for tilbakekall av autorisasjon, jf. helsepersonelloven § 57 andre ledd. Tilbakekall eller andre reaksjoner etter kapittel 11 forutsetter ellers ikke at det allerede er gitt en advarsel etter § 56.
Hovedbestemmelsen om tilbakekall i § 57 første ledd lyder slik:
«Statens helsetilsyn kan kalle tilbake autorisasjon, lisens eller spesialistgodkjenning dersom innehaveren er uegnet til å utøve sitt yrke forsvarlig på grunn av alvorlig sinnslidelse, psykisk eller fysisk svekkelse, langt fravær fra yrket, bruk av alkohol, narkotika eller midler med lignende virkning, grov mangel på faglig innsikt, uforsvarlig virksomhet, grove pliktbrudd etter denne lov eller bestemmelser gitt i medhold av den, eller på grunn av atferd som anses uforenlig med yrkesutøvelsen.»
Andre grunnlag for tilbakekall er at det viser seg at vilkårene for å få autorisasjon, lisens eller spesialistgodkjenning etter lovens §§ 48 a, 49 og 51 ikke er til stede, eller at en utenlandsk godkjenning som var grunnlaget for å gi den norske, taper sin gyldighet, jf. § 57 tredje og fjerde ledd. Om utveksling av informasjon med andre lands myndigheter, se nedenfor.
Fordi saksbehandlingen kan ta lang tid, har Helsetilsynet myndighet til å suspendere en autorisasjon inntil det er tatt endelig beslutning i saken, jf. § 58. Forutsetningen er at det er grunn til å tro at vilkårene for tilbakekall er til stede og helsepersonellet anses å være til fare for sikkerheten i helse- og omsorgstjenesten. Suspensjonen kan gjøres gjeldende i seks måneder, og kan forlenges én gang med ytterligere seks måneder. Tilsvarende gjelder også suspensjon av rekvireringsrett for leger og tannleger, med den forskjell at forlengelse av suspensjonen krever at «helsepersonellet forhaler saken», jf. § 64.
Retten til å rekvirere legemidler i gruppe A og B kan tilbakekalles helt eller delvis dersom legens eller tannlegens rekvirering anses uforsvarlig, jf. § 63. Retten kan tilbakekalles for en bestemt tid eller for alltid.
I saker hvor det vurderes tilbakekall kan helsepersonellet pålegges å underkaste seg medisinsk eller psykologisk undersøkelse av sakkyndige, jf. § 60. Helsetilsynet kan suspendere autorisasjonen så lenge slikt pålegg ikke etterkommes, uavhengig av vilkårene for suspensjon etter § 58.
I tilfeller hvor vilkårene for tilbakekall er oppfylt, men hvor Helsetilsynet anser helsepersonellet skikket til å utøve virksomhet på et begrenset felt under tilsyn og veiledning, kan det fattes vedtak om å begrense autorisasjonen til å gjelde utøvelse av bestemt virksomhet under bestemte vilkår, jf. § 59. I Helsedirektoratets rundskriv IS-8/2012 Helsepersonelloven med kommentarer s. 140–141 er det gitt eksempler på begrensninger som har vært gitt.
Selv om vilkårene for tilbakekall ikke er oppfylt, kan Helsetilsynet begrense autorisasjonen til å gjelde utøvelse av bestemt virksomhet under bestemte vilkår hvis vilkårene for advarsel etter § 56 er oppfylt, men advarsel ikke fremstår som tilstrekkelig for å sikre lovens formål, jf. § 59 a. Det skal «særlig legges vekt på om det er grunn til å tro at helsepersonellet av grunner som nevnt i § 57 kan bli uegnet til å utøve sitt yrke forsvarlig dersom autorisasjonen ikke begrenses». Denne muligheten ble også tilføyd ved en lovendring i 2008.264
Søknad om å oppheve begrensninger av autorisasjonen avgjøres av Helsetilsynet, jf. § 59 tredje ledd og § 59 a andre ledd. Helsepersonellet må godtgjøre at det ikke lenger er grunnlag for begrensningene eller at vilkårene som ble stilt er oppfylt.
Det er også Helsetilsynet – ikke Statens autorisasjonskontor – som avgjør om det skal gis ny autorisasjon dersom en person søker om det etter at autorisasjonen er tilbakekalt eller vedkommende har gitt frivillig avkall på autorisasjonen, jf. helsepersonelloven § 62. Vedkommende må godtgjøre å være skikket. Ny autorisasjon kan eventuelt begrenses etter § 59.
Ved tilbakekall og suspensjon av autorisasjon kan helsepersonell pålegges å levere sitt pasientjournalarkiv til fylkesmannen eller Norsk helsearkiv, jf. § 62 a.265 Formålet er å sikre pasienters rett til innsyn i sine journaler og at pasientjournaler ikke kommer på avveie, men blir forsvarlig oppbevart når helsepersonellet ikke lenger har autorisasjon. Det er ingen generell regel om innlevering av pasientjournalarkiv ved tilbakekall av autorisasjon, men Helsetilsynet kan i det enkelte tilfelle gi slikt pålegg.
Helsetilsynets vedtak kan påklages til Statens helsepersonellnemnd, med unntak av vedtak etter § 60 om sakkyndig undersøkelse. Se punkt 5.8.8.4 og punkt 7.7.5.2 og 7.7.8.
Se punkt 5.8.8.5 for opplysninger om antall og type ilagte administrative reaksjoner de siste årene og grunnlaget for reaksjonene. Se også Helsepersonellnemndas årsrapporter med sammendrag av nemndas vedtak.
Tilsynsmyndighetene skal informere helsepersonellets arbeidsgiver om administrative reaksjoner i medhold av helsepersonelloven kapittel 11 og frivillig avkall på autorisasjon, jf. helsetilsynsloven § 2 i.f. og helsepersonelloven § 66. Slik melding skal også gis offentlig myndighet som har driftsavtale med helsepersonellet. Når helsepersonellet driver selvstendig praksis med slik avtale, skal det også gis forhåndsvarsel til vedkommende myndighet når det foreligger berettiget mistanke om at vilkårene for slikt vedtak er oppfylt og vedtaket vil få betydning for muligheten til å oppfylle driftsavtalen, jf. § 66 første ledd andre punktum og andre ledd.
Helsetilsynet skal også underrette land Norge «er folkerettslig forpliktet til å informere» om administrative reaksjoner og frivillig avkall på autorisasjon, jf. § 66 tredje ledd. Dette gjelder etter ordlyden ikke advarsel. I henhold til forskrift266 skal Helsetilsynet «så vidt mulig underrette kompetent myndighet i annen avtalestat hvor søker utøver virksomhet som omhandlet i forskriften, dersom yrkesutøveren her i landet gis administrative reaksjoner, ilegges strafferettslige sanksjoner eller det oppstår andre alvorlige omstendigheter som kan få konsekvenser for utøvelse av yrket». Dersom kompetent myndighet i en annen avtalestat har bedt om slike opplysninger, skal opplysningene gis så snart som mulig og senest innen to måneder etter at forespørselen ble mottatt.
Se spesialmotivene til § 66 i Ot.prp. nr. 13 (1998–99) Om lov om helsepersonell m v (helsepersonelloven) og Ot.prp. nr. 26 (2007–2008) Om lov om endringer i helsepersonelloven og alternativ behandlingsloven (gjennomføring av direktiv 2005/36/EF om godkjenning av yrkeskvalifikasjoner for helsepersonell) kapittel 6 om administrativt samarbeid med andre lands godkjenningsmyndigheter og utveksling av opplysninger etter regler i yrkeskvalifikasjonsdirektivet.
EU-kommisjonen har innenfor rammene av yrkeskvalifikasjonsdirektivet arbeidet med å etablere et varslingssystem som skal gjøre det mulig med varsling og informasjonsdeling om helsepersonell som har fått visse typer tilsynsreaksjoner. Varslingssystemet er ventet å være operativt i løpet av 2016. Norge deltar i dette arbeidet.
Helsetilsynet underretter aktuelle utenlandske ambassader i Norge om tilbakekall av norsk autorisasjon og andre administrative reaksjoner når helsepersonellet også innehar autorisasjon i andre land utenom Norden.267
De nordiske land har også en gjensidig underretningsplikt etter Nordisk overenskomst om felles arbeidsmarked for helsepersonell.268 Dessuten er det en egen avtale med Sverige og Danmark om utveksling av informasjon om advarsel.
De ulike landenes rutiner for tilgang til og utlevering av opplysninger om autorisasjonsforhold mv. synes å variere noe.269
Overfor helsepersonell som utøver yrket midlertidig i Norge uten norsk autorisasjon mv. i medhold av helsepersonelloven § 52, kan det vedtas administrative reaksjoner tilsvarende reaksjonene i §§ 56 til 59 a, 63 og 64, men da slik at for eksempel tilbakekall ikke gjelder den utenlandske autorisasjonen, men retten til å utøve yrket midlertidig i Norge, jf. § 65 a. Se spesialmotivene til § 65 a i Ot.prp. nr. 26 (2007–2008) punkt 8.1.
Det er i helsepersonelloven § 73 presisert at det kan det kreves erstatning for lidt tap etter vanlige erstatningsrettslige regler dersom vedtak om suspensjon eller tilbakekall viser seg å være ugyldig eller blir omgjort av annen grunn.
5.8.8.4 Statens helsepersonellnemnd – klagebehandling
Statens helsepersonellnemnd er klageorgan for Helsetilsynets vedtak etter helsepersonelloven §§ 56 til 59 a og 62 til 65 a.
Det er bare helsepersonellet som kan klage. Klagefristen er tre uker fra vedtaket ble mottatt. Klagen framsettes til Helsetilsynet som har mulighet for å omgjøre vedtaket. Dersom vedtaket blir opprettholdt, oversendes klagesaken til Helsepersonellnemnda for videre behandling.
Nemndas organisering og virksomhet er regulert i helsepersonelloven kapittel 12 og forskrift 21. desember 2000 nr. 1383 om Statens helsepersonellnemnd – organisering og saksbehandling. Se også departementets merknader til forskriften.270
Nemnda behandler også klager over visse vedtak etter apotekloven, og nemnda kaller seg da Apotekklagenemnda (AKN). Videre behandler nemnda klager fra helsepersonell over vedtak om avslag på søknad om autorisasjon og lisens eller søknad om spesialistgodkjenning truffet av henholdsvis Statens autorisasjonskontor for helsepersonell og Helsedirektoratet, jf. punkt 5.3.6.
Helsepersonellnemnda «skal være et uavhengig organ med høy helsefaglig og juridisk ekspertise som oppnevnes av departementet for tre år av gangen». Nemnda skal bestå av tre jurister, tre personer med helsefaglig bakgrunn og en legrepresentant. Det heter i merknadene til forskriften at departementet
«[…] vil tilstrebe en jevn fordeling av ulike grupper helsepersonell blant helsepersonellnemndas medlemmer. Det er i den sammenhengen naturlig å ta utgangspunkt i de helsepersonellgrupper det antas vil få flest saker brakt inn for nemnda».
For tiden er de tre henholdsvis lege, psykolog og sykepleier. Nemnda ledes av en av juristene, og lederen bør ha dommererfaring. Medlemmene kan gjenoppnevnes slik at de sammenhengende kan være knyttet til nemnda i seks år. Det oppnevnes personlige varamedlemmer som bør ha samme faglige kompetanse som de nemndsmedlemmene de skal representere.
Leder for nemnda kan alene treffe avgjørelser av prosessuell karakter eller delegere til sekretariatet å treffe slike avgjørelser. Forvaltningsloven gjelder for saksbehandlingen i nemnda og sekretariatet som forbereder sakene. Sekretariatet ledes av en direktør og skal ha juridiske saksbehandlere. Nasjonalt klageorgan for helsetjenesten som opprettes i forbindelse med omorganiseringen av den sentrale helseforvaltningen, skal bli sekretariat for nemnda.271
Nemnda kan oppnevne to sakkyndige for bistand i den enkelte sak. Klageren skal få uttale seg til valget av sakkyndig og har innsynsrett i den sakkyndiges uttalelse og rett til å uttale seg til den. Det kan ofte være naturlig at de(n) sakkyndige har samme faglige bakgrunn/nivå som klager.
Nemnda settes i hver sak med syv medlemmer. Avgjørelser som avslutter en klagesak (realitetsbehandling eller avvisning av saken) skal treffes av den samlede nemnd i møte/fjernmøte eller ved sirkulasjon av skriftlig utkast til avgjørelse. Det heter i departementets merknader til forskriften at nemnda selv avgjør formen ut fra hensyn til effektivitet og sakens kompleksitet, men at saker om tilbakekall og suspensjon av autorisasjon/godkjenning ikke kan avgjøres ved sirkulasjon av saksdokumenter. Det opplyses på nemndas nettsider at den i hovedsak fatter sine vedtak i møter, og at den vanligvis har møte en gang per måned.
Nemnda kan i særlige tilfeller treffe vedtak når den består av fem medlemmer, så fremt dette omfatter leder, et av de øvrige juridiske medlemmene, to helsefaglige medlemmer samt legrepresentanten. Dette kan være aktuelt for eksempel ved sykdom eller inhabilitet som gjør at verken medlem eller varamedlem kan møte.
Nemnda treffer vedtak med alminnelig flertall. Det skal fremgå om vedtaket er enstemmig, og ved uenighet skal både flertallets og mindretallets syn begrunnes.
Klagere som får medhold i nemnda kan etter bestemmelsene i forvaltningsloven § 36 tilkjennes dekning av vesentlige kostnader i klageomgangen som har vært nødvendige for å få endret vedtaket.
Om erstatning ved ugyldig vedtak eller omgjøring av andre grunner, se helsepersonelloven § 73.
Nemndas vedtak kan ikke påklages videre forvaltningsmessig, men kan bringes inn for retten, som kan prøve alle sider av saken, jf. § 71. Retten kan ved kjennelse beslutte at nemndas vedtak ikke skal ha virkning før det er truffet endelig vedtak i saken eller før endelig dom foreligger. Det er fremmet forslag om lovendring som innebærer at søksmål må reises innen seks måneder fra det tidspunkt vedtak i Helsepersonellnemnda har kommet fram til den som har klaget til nemnda. Det foreslås samtidig at søksmål likevel i alle tilfelle kan reises når det er gått seks måneder fra klage første gang ble framsatt, og det ikke skyldes forsømmelse fra klagerens side at nemndas avgjørelse ikke foreligger.272
Vedtak kan også bringes inn for Stortingets ombudsmann for forvaltningen, jf. § 71 tredje ledd.
Nemndas avgjørelser er omtalt i årsrapportene, og nemndas nettside har en søkefunksjon for avgjørelser273.274 For tallmateriale, se punkt 5.8.8.5.
Se punkt 7.7.8 om utvalgets forslag vedrørende behandling av klager over administrative reaksjoner mot helsepersonell dersom tilsynsmyndigheten omorganiseres slik utvalget foreslår i punkt 7.7.6 og 7.7.7.
5.8.8.5 Tallmateriale og eksempler – administrative reaksjoner mot helsepersonell
Helsetilsynet ga 291 reaksjoner i 2014, mot 259 i 2013. Reaksjoner mot helsepersonell utgjorde 247 av de 291.275
En stor andel av reaksjonene mot helsepersonell er advarsler. I 2013 og 2014 fikk henholdsvis 114 og 94 helsepersonell advarsel, herunder 64 og 54 leger.
Av de 247 reaksjonene mot helsepersonell i 2014 var 98 rettet mot leger, 63 mot sykepleiere og 18 mot hjelpepleiere. Av 228 reaksjoner mot helsepersonell i 2013 var tilsvarende tall 102 leger, 50 sykepleiere og 19 hjelpepleiere.
Det var 134 helsepersonell som mistet autorisasjonen i 2014, mot 93 i 2013 og i 2012. De 134 mistet til sammen 137 autorisasjoner, det vil si at enkelte mistet mer enn én autorisasjon. Blant dem som mistet autorisasjonen var det 32 leger, 52 sykepleiere og 17 hjelpepleiere.
Årsakene til at autorisasjonen ble tilbakekalt er i mange tilfeller misbruk av rusmiddel, legemiddeltyveri, seksuell utnytting av pasient eller annen atferd uforenlig med yrkesutøvelsen. Dette omfatter handlinger både i og utenfor tjenesten som svekker tilliten til helsepersonellet i så stor grad at vedkommende er uegnet som helsepersonell. Andre eksempler på slike handlinger er narkotikaforbrytelser og vold mot pasient. Faglig svikt var grunnlaget for tilbakekall i 30 tilfeller i 2014 mot 23 og 15 tilfeller i henholdsvis 2012 og 2013.
Helsetilsynet suspenderte i 2014 autorisasjonen/lisensen til 39 helsepersonell mens saken var til behandling.
Ni helsepersonell fikk begrensninger i sin autorisasjon i 2014, mot ti i 2013. Henholdsvis seks og sju av begrensningene gjaldt leger.
Hvert av årene mistet seks leger retten til å rekvirere legemidler i gruppe A og B, og 2014 også en tannlege.
Tretten helsepersonell ga frivillig avkall på sin autorisasjon i 2014, og seks leger ga frivillig avkall på retten til å rekvirere legemidler i gruppe A og B.
Det har vært en stor økning i antall avsluttede saker og antall administrative reaksjoner i perioden fra 2003. Det har vært en økning fra 171 saker og 128 reaksjoner i 2003 til 400 saker og 247 reaksjoner i 2014.
Helsetilsynet oversendte 100 klager på vedtak til Helsepersonellnemnda i 2014, mot i overkant av 80 i 2013. I 2014 var 77 klager på vedtak om administrativ reaksjon (inkludert 11 suspensjonsvedtak), 20 klager på avslag på søknad om ny autorisasjon/begrenset autorisasjon og 2 avslag på søknad om ny rekvireringsrett for legemidler i gruppe A og B. En klage gjaldt avslag på søknad om oppheving av begrensning i autorisasjon. Samme år behandlet nemnda 72 klager over Helsetilsynets vedtak, hvorav 68 ble stadfestet, 1 ble opphevet (fordi vedtaket var ugyldig), og 3 ble omgjort til en mildere eller ingen reaksjon. I 2013 ble 7 vedtak omgjort blant 78 behandlede klager.276
5.9 Legemiddelfeltet mv.
5.9.1 Legemiddelloven, Statens legemiddelverk mv.
I dette punktet omtales instanser, regelverk og ordninger som er særskilte for legemiddelfeltet. Arbeid og ordninger som gjelder for helsetjenesten mer generelt vil i noen grad omfatte eller overlappe det som spesielt gjelder legemiddelfeltet og eventuelt forutsette samarbeid mellom de aktuelle instansene, jf. nedenfor. Punkt 5.9.2 omhandler legemiddelovervåkning og bivirkningsmeldinger.
Legemiddelloven277 regulerer sammen med et omfattende forskriftsverk tilvirkning, utprøving, godkjenning, omsetning og overvåking av legemidler mv. Loven må sees i sammenheng med apotekloven278.
Begrepet legemiddel er i lovens § 2 definert som
«[…] stoffer, droger og preparater som er bestemt til eller utgis for å brukes til å forebygge, lege eller lindre sykdom, sykdomssymptomer eller smerter, påvirke fysiologiske funksjoner hos mennesker eller dyr, eller til ved innvortes eller utvortes bruk å påvise sykdom».
Statens legemiddelverk er en etat under Helse- og omsorgsdepartementet som har det overordnede ansvaret for å sikre at alle legemidler som blir brukt i Norge har god kvalitet, er trygge å bruke og har ønsket virkning. Legemiddelverket har en rekke oppgaver knyttet til forvaltning, tilsyn og overvåkning, informasjon og veiledning samt internasjonalt samarbeid.
Etaten godkjenner legemidler og gir tillatelser til tilvirkning, import, grossistvirksomhet, inn- og utførsel samt omsetning av legemidler. Andre forvaltningsmessige oppgaver er å sikre at befolkningen har tilgang til gode legemidler uavhengig av betalingsevne og at legemidler brukes faglig forsvarlig og økonomisk riktig og har lavest mulig pris.
Legemiddelverket overvåker bivirkninger og andre utilsiktede effekter av legemiddelbruk og behandler meldinger om kvalitetssvikt ved legemiddel. Legemiddelverket fører tilsyn med produsenter, importører, grossister, apotek, blodbanker, kliniske utprøvinger og reklame for legemidler. Dessuten gir etaten informasjon og veiledning blant annet om medisinsk trygg bruk av legemidler. Legemiddelverkets nettsider inneholder omfattende informasjon beregnet både på forsyningskjeden, helsepersonell, pasienter, pårørende og allmennheten.
Regelverket på legemiddelfeltet er i stor grad basert på EØS-regelverk279, og Legemiddelverket bidrar på ulike måter i det europeiske legemiddelsamarbeidet. Dette skjer gjennom deltakelse i vitenskapelige komiteer og arbeidsgrupper under komiteene ved Det europeiske legemiddelkontoret (EMA) og gjennom koordineringsgruppene for godkjenning av legemidler til henholdsvis mennesker og dyr. I tillegg utreder blant annet Legemiddelverket søknader om godkjenning av legemidler og overvåker visse legemidler på vegne av de øvrige landene i EØS.
Statens legemiddelverk fører tilsyn etter legemiddelloven § 28 etter delegering fra departementet.
Legemiddelloven § 28 gir hjemmel for å kreve utlevering av de oppgaver, opplysninger og prøver som er nødvendige for å ivareta tilsynet og for å foreta de nødvendige kontroller av virksomheter, produksjon og omsetning mv. Lovbestemt taushetsplikt er ikke til hinder for tilsynet.
Det kan gis pålegg om retting dersom bestemmelser i eller med hjemmel i loven ikke overholdes. Pålegget skal rettes til den ansvarlige for virksomheten. Dersom frist for oppfyllelse av pålegg oversittes, kan det ilegges tvangsmulkt i form av engangsmulkt eller løpende dagsmulkt. Tvangsmulktens størrelse fastsettes under hensyn til hvor viktig det er at pålegget blir gjennomført og hvilke kostnader det anses å medføre. Det kan i visse tilfeller treffes vedtak om lovbruddsgebyr (overtredelsesgebyr), jf. § 28 sjette ledd.
Forskrift 30. oktober 2009 nr. 1321 om klinisk utprøving av legemidler til mennesker kapittel 6 har bestemmelser om tilsyn og inspeksjon i forbindelse med slik utprøving. Legemiddelverket fører tilsyn med at bestemmelsene i forskriften overholdes, men Helsetilsynet fører tilsyn med helsetjenesten som ytes ved utprøvinger.
Etter blodforskriften280 § 5-1 skal både Legemiddelverket og Helsetilsynet føre tilsyn med «tapping, testing, prosessering, oppbevaring og distribusjon av blod og blodkomponenter til bruk i fraksjonering, samt blodkomponenter til transfusjon fram til disse er frigitt for bruk». Legemiddelverket fører tilsyn og fatter de nødvendige vedtak etter legemiddelloven § 28, mens Helsetilsynet fører tilsyn innenfor sitt ansvarsområde, jf. helsetilsynsloven. Tilsyn med blodbanker skal gjennomføres jevnlig og minst hvert annet år.
I departementets merknader til forskriftens § 5-1 heter det blant annet:
«Etter legemiddelloven med forskrifter er det Statens legemiddelverk som skal føre tilsyn med blod til legemidler. I praksis vet man ikke i forkant om blodet skal gå til transfusjon eller til legemidler, og ofte brukes blodet til begge formål. Dette innebærer at det er to tilsynsmyndigheter som har overlappende tilsyn. Det forutsettes at Statens helsetilsyn og Statens legemiddelverk samarbeider nært om tilsynet med denne virksomheten, og at de gjensidig holder hverandre orientert om relevante forhold. Kopi av tilsynsrapportene sendes til Helsedirektoratet, som er godkjenningsmyndighet for blodbanker.»
Om nasjonalt register for alvorlige bivirkninger og alvorlige uønskede hendelser hos blodmottakere og blodgivere, hemovigilanssystemet, se punkt 5.7.4.
Helsedirektoratet er godkjenningsmyndighet også etter forskrift 7. mars 2008 nr. 222 om krav til kvalitet og sikkerhet ved håndtering av humane celler og vev, se punkt 5.7.5. Etter forskriftens § 56 er tilsynet med om forskriften overholdes, delt mellom Helsetilsynet og Legemiddelverket. Legemiddelverket fører tilsyn etter legemiddelloven § 28 med donasjon, uttak og testing når cellene eller vevet skal inngå i framstilte produkter som klassifiseres som legemidler. Tilsyn med virksomhetene skal utføres jevnlig og minst hvert annet år.281 Om register for meldinger om alvorlig uønskede hendelser og bivirkninger (meldingsregister for celler og vev), se forskriftens kapittel 10 og punkt 5.7.5.
Helsetilsynet og Legemiddelverket har inngått en samarbeidsavtale om tilsyn med apotek og apotekansatte.282 Etatene283 skal samarbeide, utveksle informasjon mv. for å sikre forsvarlig utredning av alle sider ved tilsynssaker som berører apotek, og sikre korrekte og forenlige vurderinger og konklusjoner i slike saker. Det er også et mål å forhindre at instansene behandler sakene hver for seg slik at tilsynsmyndighetene ikke fremstår som koordinerte, og for å unngå dobbeltbehandling som vil kunne være en tilleggsbelastning for den/de det føres tilsyn med.
Legemiddelverket fører således tilsyn med aktørene i legemiddelforsyningskjeden, med blodbanker, virksomheter som håndterer humane celler og vev, kliniske studier og systemer for legemiddelovervåking. Legemiddelverket klassifiserer avvik etter alvorlighetsgrad. De mest alvorlige klassifiseres som kritiske, og må rettes opp umiddelbart (senest innen en måned). I 2014 ble det gjennomført 96 tilsyn og avdekket kritiske avvik ved i alt 10 av tilsynene.284
RELIS – regionale legemiddelinformasjonssentre – er etablert for å bidra til rasjonell og riktig legemiddelbruk gjennom produsentuavhengig legemiddelinformasjon til helsepersonell. RELIS har siden 2001 vært etablert ved universitetssykehus i samtlige helseregioner. Sentrene er knyttet til de klinisk farmakologiske fagmiljøene ved universitetssykehusene. Lederne ved de fire RELIS-sentrene utgjør ledergruppen for RELIS. RELIS-sentrene sender ut elektronisk nyhetsbrev og har en felles hjemmeside (www.relis.no) der legemiddelrelaterte nyheter og problemstillinger publiseres. Hjemmesiden gir tilgang til en gratis, søkbar spørsmål-svar database (www.relis.no/database) hvor helsepersonell kan få hjelp i legemiddelspørsmål, ofte tilpasset den enkelte pasient fordi generell informasjon om preparater, samt retningslinjer, ofte ikke tilstrekkelig utdypende i forhold til problemstillingen. RELIS har et aktivt og bredt samarbeid med helsepersonell i regionene. RELIS finansieres ved tilskudd fra Helse- og omsorgsdepartementet. En viktig rolle for RELIS er også legemiddelovervåkning, se punkt 5.9.2.
Nasjonalt kompetansenettverk for legemidler til barn ble opprettet i 2009 for å øke kompetansen på området legemidler til barn både innenfor spesialist- og primærhelsetjenesten. Nettverket er tverrfaglig og består av leger, sykepleiere og farmasøyter. Helsedirektoratet har tillagt nettverket oppgaver innen pasientsikkerhet, kompetanseheving, kunnskapsformidling og vitenskapelig arbeid.
Tre av innsatsområdene i det nasjonale pasientsikkerhetsprogrammet285 omhandler riktig bruk av legemidler.
5.9.2 Legemiddelovervåkning – bivirkningsmeldinger
Legemiddelmyndighetene godkjenner et legemiddel etter å ha vurdert legemidlets nytte og risiko på grunnlag av resultatene av blant annet prekliniske og kliniske studier for å sikre at pasientene ikke utsettes for uakseptable bivirkninger. Når legemidlet tas i vanlig bruk hos flere pasienter, vil det oppdages bivirkninger og interaksjoner som ikke er kartlagt under utprøvningen. Nye og så langt ukjente bivirkninger kan oppdages i hele legemidlets levetid, og sikkerheten av alle legemidler overvåkes så lenge de er på markedet for å sikre at legemidlet har større nytte enn risiko. Legemiddelmyndighetene samler fortløpende inn informasjon om praktiske erfaringer med bruk av legemidlet for analyse.
I Norge og de fleste andre land som har bivirkningsovervåkning, bruker myndighetene et spontanrapporteringssystem dit leger, annet helsepersonell og pasienter kan melde fra om mistenkte bivirkninger av et legemiddel som oppdages i vanlig bruk, slik at man kan fange opp signaler om alvorlige, sjeldne eller til nå ukjente reaksjoner på legemidler. I analyse av informasjonen brukes både epidemiologiske og statistiske metoder for å se nærmere på om signalet kan bekreftes, må overvåkes videre eller kan avkreftes.
Legemiddelovervåking foregår både på nasjonalt og internasjonalt nivå. Samme overvåkingsmetode benyttes i hele EØS-området, slik at de europeiske legemiddelmyndighetene lettere kan utveksle informasjon seg imellom.
Legemiddelovervåkingsarbeidet (pharmacovigilance) omfatter bivirkninger, interaksjoner (virkninger i kombinasjon med andre legemidler), nye behandlingseffekter, manglende behandlingseffekter, feilbruk, avhengighet, misbruk mv.
Legemiddelovervåkningssystemet i Norge reguleres i hovedsak av legemiddelforskriften286 kapittel 10. I 2013 ble definisjonen av bivirkning i § 10-1 endret287 i forbindelse med gjennomføring av nytt EØS-regelverk om legemiddelovervåking. Begrepet omfatter nå ikke bare skadelige og utilsiktede virkninger av normale doser av legemidler, men også uønskede virkninger ved feilmedisinering, misbruk og bruk utenfor godkjent bruksområde. Definisjonene av bivirkninger til bruk i kapittel 10 om legemiddelovervåking av legemidler til mennesker lyder slik:
«a) bivirkning: skadelig og utilsiktet virkning av et legemiddel,
b) alvorlig bivirkning: en bivirkning som er livstruende, ender med død, krever eller forlenger en sykehusinnleggelse, som medfører vedvarende eller betydelig nedsatt funksjonsevne eller arbeidsuførhet, eller er en medfødt anomali/fødselsdefekt,
c) uventet bivirkning: en bivirkning hvis karakter, alvorlighetsgrad eller utfall ikke er i samsvar med preparatomtalen,
d) alvorlig uventet bivirkning: en bivirkning som er både alvorlig og uventet»
Legemiddelverket har en viktig rolle i å oppdage og overvåke bivirkninger av alle legemidler, men legemiddelfirmaet som markedsfører det enkelte legemidlet, har hovedansvaret for at midlet virker som det skal og er trygt å bruke. Forskriftens §§ 10-2 til 10-9 regulerer krav til legemiddelovervåking rettet mot innehaveren av markedsføringstillatelse til et legemiddel. Legemiddelfirmaene er pålagt å ha gode systemer for å samle inn, behandle og lagre bivirkningsmeldinger. Alvorlige bivirkningsmeldinger skal videresendes til myndighetene innen gitte tidsfrister, og alle meldinger om uønskede hendelser skal oppsummeres i en såkalt periodisk sikkerhetsrapport (PSUR). Firmaene skal fortløpende vurdere nytten av legemidlet mot risikoen. All utveksling av meldinger mellom legemiddelindustrien og Legemiddelverket foregår elektronisk.
Bivirkningsmeldinger fra vanlig klinisk praksis er viktige i arbeidet med å fange opp bivirkningssignaler, identifisere mulige risikofaktorer og oppdatere produktinformasjonen. Meldeplikt for helsepersonell framgår av forskriftens § 10-11 som sier at behandlende lege eller tannlege skal sende melding ved mistanke om at bruk av ett eller flere legemidler har ført til dødelige eller livstruende bivirkninger, bivirkninger som har gitt varige alvorlige følger, eller uventede eller nye bivirkninger. Tilsvarende skal helsepersonell som gir vaksiner, sende melding ved mistanke om at bruk av en eller flere vaksiner har forårsaket slike bivirkninger.
Helsepersonell melder bivirkninger ved å sende inn et papirbasert meldeskjema og/eller ved å sende utskrift av journal, epikrise eller brev. Det er viktig for evalueringen av bivirkningen at meldingen inneholder så fullstendig informasjon som mulig om hendelsen og relevante omstendigheter. Meldingen sendes i posten til det regionale legemiddelinformasjonssenteret (RELIS) i helseregionen, men til Folkehelseinstituttet (FHI) når det gjelder vaksiner. FHIs avdeling for vaksine fungerer som nasjonalt senter for vaksinebivirkninger og behandler meldinger på vegne av Legemiddelverket. Bivirkninger eller mistanke om bivirkninger etter vaksinasjon registreres i Vaksinasjonsregisteret (SYSVAK). Hendelser som kan utgjøre kontraindikasjon mot gjentatt bruk av samme vaksine, skal meldes på samme måte som bivirkninger omtalt i legemiddelforskriften § 10-6, jf. SYSVAK-registerforskriften288 §§ 1-7 og 2-1.
Helsepersonell som sender bivirkningsmelding må på forhånd innhente muntlig samtykke fra pasienten eller nærmeste pårørende dersom bivirkningsmeldingen inneholder personidentifiserende opplysninger (navn, adresse, personnummer). Samtykket skal dokumenteres ved avkrysning på meldingen. Krav om samtykke gjelder ikke for vaksinemeldinger (på grunn av annen lovhjemmel) og meldinger som ikke inneholder personidentifiserende opplysninger. Opplysninger om fødselsdato, alder, kjønn og initialer regnes ikke som personidentifiserende. Disse opplysningene er nødvendige for å kontrollere om samme bivirkningshendelse er meldt fra flere kilder.
Det er foreslått at samtykkekravet skal bortfalle.289Etter den nye helseregisterloven290 er System for bivirkningsrapportering blant de lovbestemte helseregistre, jf. lovens § 11 bokstav i, og det kan i forskrift gis en dekkende hjemmel for helsepersonells meldeplikt291. Slik forskrift er foreløpig ikke gitt.
RELIS/FHI gjør en vurdering av årsakssammenheng for hver enkelt bivirkningsmelding og innhenter ytterligere informasjon fra melder når dette er nødvendig. Det sendes tilbakemelding inkludert vurdering av årsakssammenheng til helsepersonellet som har meldt hendelsen.
Alle bivirkningsmeldinger blir kodet etter et internasjonalt kodeverk, slik at symptomer, sykdommer og legemidler gis et standardisert format, blant annet for at man skal kunne søke etter nye bivirkningssignaler på tvers av landegrenser. De kodede meldingene legges inn i den nasjonale bivirkningsdatabasen ved Legemiddelverket. Etter koding inneholder ikke meldingene direkte personidentifiserbare opplysninger. Data fra meldingene som er lagt inn i bivirkningsdatabasen, utveksles med den virksomheten som innehar markedsføringstillatelsen for produktet, den europeiske bivirkningsdatabasen (EudraVigilance), Det europeiske legemiddelkontoret (EMA) og Verdens helseorganisasjon (WHO). Disse samler bivirkningsmeldinger i standardiserte formater fra ulike land og søker etter nye bivirkningssignaler.
Meldeordningen for pasienter er frivillig og ikke regulert i lov eller forskrift. Ordningen er nettbasert, og meldingene sendes i det elektroniske meldesystemet PASRAPP direkte til Legemiddelverket. Meldeskjemaet ligger i Altinn (med lenke fra Legemiddelverkets nettsider) og krever innlogging ved hjelp av elektronisk ID. Pasientmeldingene er anonyme, men det må gis opplysninger om fødselsdato, initialer, kjønn og bostedsfylke for å avdekke duplikater av bivirkningsmeldinger. Pasienten bes om å beskrive sin legemiddelbruk og bivirkningen(e) samt å gi andre relevante opplysninger som vil øke nytten av meldingen, men svært få felter i skjemaet er obligatoriske. Det er ikke mulig for Legemiddelverket å kontakte pasienten i ettertid for å innhente mer informasjon eller gi individuell tilbakemelding.
Pasienter og helsepersonell oppfordres – blant annet på Legemiddelverkets nettsider – til å melde mistenkte bivirkninger ved alle legemidler, og særlig legemidler som står på overvåkingslisten. Denne felles europeiske listen omfatter legemidler som myndighetene følger særlig tett fordi det er behov for mer og bedre informasjon om bivirkninger, for eksempel fordi virkestoffet er nytt på markedet eller fordi det kun finnes begrenset informasjon om langtidsbruk. Et legemiddel kan settes på overvåkingslisten når det godkjennes eller når som helst senere i dets levetid. Legemidlet forblir på listen i fem år eller inntil PRAC vedtar å ta det vekk fra listen. Så lenge legemidlet står på overvåkingslisten, vises en svart trekant i preparatomtale og pakningsvedlegg. Denne merkingen ble tatt i bruk i 2013 og innføres gradvis.
Ved behov kan det være aktuelt for eksempel å innføre nye begrensninger i måten legemidlet skal brukes på eller gi ny informasjon om sikker bruk, eller i alvorligere tilfelle suspendere eller kalle tilbake markedsføringstillatelsen for et legemiddel, jf. forskriftens § 10-10 om endringer i markedsføringstillatelsen.
Forskrift 30. oktober 2009 nr. 1321 om klinisk utprøving av legemidler til mennesker kapittel 7 regulerer meldeplikt i forbindelse med slik utprøving, jf. definisjonene i § 1-5.
Statens legemiddelverk publiserer hver vår en rapport der nøkkeltall for bivirkningsmeldingene som er mottatt foregående år oppsummeres, og viktige bivirkningshendelser omtales.
I 2014 ble det mottatt 3015 bivirkningsmeldinger fra helsepersonell, pasienter og legemiddelprodusenter, en økning på i underkant av 3 prosent fra 2013. Over halvparten (55 prosent) av meldingene gjaldt alvorlige bivirkninger. Det var 154 meldinger om dødelig utgang, mens det i 2013 og 2012 var 145. Tre legemiddelgrupper bidro til 96 prosent av de meldte dødsfallene.
I 2014 nådde man den høyeste meldefrekvensen av bivirkninger noensinne. Det har vært en jevn økning i meldinger direkte fra pasienter til Legemiddelverket. I 2014 kom det 434 slike meldinger, det vil si mer enn en dobling fra året før. Legemiddelverket hadde ingen aktive kampanjer for å øke rapporteringen blant pasienter i 2014, men økningen kan skyldes ny informasjon til pasienter i pakningsvedlegget om muligheten for å melde bivirkninger selv.
Meldeordningen for bivirkninger av legemidler har vesentlig overlapp med meldeordningen etter spesialisthelsetjenesteloven § 3-3 hvor en relativt stor andel av meldingene gjelder legemiddelfeil, selv om ikke alle er å anse som bivirkninger fordi hendelsen ikke har ført til en skadelig og utilsiktet virkning. I 2014 utgjorde feil ved legemiddelfeilhåndtering tyve prosent av meldingene. Feil i forbindelse med utdeling (hovedsakelig feil legemiddel eller feil dose, styrke eller frekvens) var hyppigst forekommende. Se Kunnskapssenterets Årsrapport 2014 for meldeordningen for uønskede hendelser i spesialisthelsetjenesten (juni 2015) ss. 34–36 om fordelingen på ulike typer legemiddelfeil og alvorlighetsgraden for skaden på pasientene. Nærmere om Meldeordningen, se punkt 5.7.2.
Legemiddelverket og Kunnskapssenteret er i dialog og utveksler jevnlig informasjon om meldinger og signaler som fanges opp i de respektive systemene. Dersom kunnskap fra Meldeordningen for eksempel tilsier at det er nødvendig å endre merkingen på legemiddelpakningene for å forebygge kvalitetssvikt, har Legemiddelverket de regulatoriske virkemidlene som skal til for å gjennomføre dette. Samarbeidet omfatter også Giftinformasjonssentralen som gjennom sin svartjeneste får informasjon som omfatter feilbruk og misbruk av legemidler.
5.10 Folkehelseinstituttet – kunnskapsformidling, infeksjonsovervåkning, rettsmedisin mv.
Nasjonalt folkehelseinstitutt (Folkehelseinstituttet – FHI)292 er et statlig forvaltningsorgan underlagt Helse- og omsorgsdepartementet. Instituttet er en nasjonal kompetanseinstitusjon på fagområdene smittevern, psykisk og fysisk helse, miljøfaktorer, rusmidler, tobakk, ernæring, fysisk aktivitet og andre forhold som påvirker helsetilstanden og ulikhet i helse, helsefremmende og forebyggende tiltak i befolkningen, internasjonal helse og rettsmedisin. Folkehelseinstituttet skal først og fremst levere kunnskap for folkehelse og rettssikkerhet. Kunnskapen understøtter instituttets samfunnsoppdrag når det gjelder beredskap, rådgivning, helseanalyse, forskning og tjenester på fagområder hvor instituttet er nasjonalt kompetanseorgan.293
I forbindelse med omorganiseringen av den sentrale helseforvaltningen fra 1. januar 2016 innlemmes Statens institutt for rusmiddelforskning (SIRUS), (hoveddelen av) Nasjonalt kunnskapssenter for helsetjenesten og sekretariatet for Vitenskapskomiteen for mattrygghet i Folkehelseinstituttet.
Oppgaver som overføres fra Kunnskapssenteret omfatter blant annet kunnskapsoppsummering og annen forskning om kvalitet og pasientsikkerhet. Kunnskapssenteret har oppgaver knyttet til det nasjonale kvalitetsindikatorsystemet for helse- og omsorgstjenesten og annen måling av kvalitet og analyser, herunder helseøkonomiske analyser. I arbeidet inngår også undersøkelser av hvordan pasientene, befolkningen og sykehuspersonalet opplever tjenestene og pasientsikkerheten i norske sykehus. Kunnskapssenteret har ansvaret for de nasjonale brukererfaringsundersøkelsene (PasOpp-undersøkelser). Innsamlet data analyseres og resultatene formidles til blant annet Helsenorge.no. Brukererfaringsdataene kan benyttes i kvalitetsforbedringsarbeid. Kunnskapssenteret arbeider også med å utvikle og innføre metoder for kvalitetsforbedring, blant annet gjennom veiledning i forbedringsarbeid i sykehus, kommunale tjenester og i prosjekter for å bedre samhandlingen mellom tjenestenivåer.
Folkehelseinstituttet har ansvar for mange av de sentrale helseregistrene. Det finnes ulike typer helseregistre, som kvalitetsregistre og sentrale helseregistre. De sentrale helseregistrene er etablert for å ivareta landsomfattende helseoppgaver. Et helseregister består av systematisk innsamlede opplysninger om befolkningens helse. Helseregistre gir mulighet til å følge med på helsetilstanden i befolkningen, studere kvalitet på behandling, finne årsaker til sykdom samt planlegge og styre helsetjenesten. De innsamlede opplysningene analyseres for å finne tendenser i samfunnet. Ved hjelp av helseregistre vil en raskt kunne oppdage og oppklare utbrudd av smittsomme sykdommer og identifisere unormal opphopning av sykdommer og skader. Helseregistrene skal også bidra til å avdekke eventuelle forskjeller i kvalitet mellom behandlingsmetoder og forskjeller i behandlingsresultat mellom sykehusene. Helseregisterloven294 gir hjemmel for registrene og skal sikre at personvernet blir ivaretatt, jf. punkt 5.14.
FHI arbeider blant annet med infeksjonsovervåkning. Forskrift om Norsk overvåkingssystem for antibiotikabruk og helsetjenesteassosierte infeksjoner (NOIS-registerforskriften)295 åpner i utgangspunktet for overvåking av alle helsetjenesteassosierte infeksjoner (HAI) og all antibiotikabruk i sykehus, dagkirurgiske klinikker og sykehjem. Hva som faktisk overvåkes i NOIS, fastsettes av Helsedirektoratet. Direktoratet har fastsatt at informasjon om infeksjoner i operasjonsområdet etter fem ulike kirurgiske inngrep skal inngå i NOIS. Sykehus som gjennomfører de fastsatte inngrepene er pålagt å sende NOIS-data om pasienter som har gjennomgått et av disse inngrepene, og om hvem som utvikler en infeksjon i operasjonsområdet. NOIS er et avidentifisert register med begrenset informasjon om den enkelte pasient.
NOIS-data leveres til Folkehelseinstituttet tre ganger per år. Sykehus, dagkirurgiske klinikker og sykehjem skal også delta i to punktprevalensundersøker i året hvor de registrerer forekomsten av de fire vanligste HAI-typene. Alle sykehus, sykehuseiere samt myndigheter får tilbakemelding om infeksjonsforekomst ved det enkelte sykehus sett i forhold til nasjonalt gjennomsnitt. Den viktigste bruken av NOIS er oppfølging av egne resultater lokalt i sykehuset. Det er tydeliggjort av FHI at det er et lokalt ansvar å reagere på en eventuelt høy infeksjonsforekomst. Ved mange sykehus er det faste møter mellom smittevernpersonell, ledelsen og kirurgisk ledelse hvor NOIS-tall gjennomgås og eventuelle tiltak vurderes.
Folkehelseinstituttet har ansvar for Dødsårsaksregisteret som skal føre oversikt over dødsfall i Norge. Ved hjelp av data fra Dødsårsaksregisteret kan man overvåke befolkningens helsetilstand og dødsårsaker, kvalitetssikre helsetjenester og forske på årsaker til sykdom. Norge er forpliktet til å utarbeide offisiell dødsårsaksstatistikk. Alle dødsfall meldes av lege som fyller ut en legeerklæring om dødsfall («Dødsattesten»), jf. helsepersonelloven § 36.296 Meldingene samles i Dødsårsaksregisteret der opplysningene bearbeides. Det innhentes i en del tilfeller tilleggsopplysninger, og Dødsårsaksregisteret får tilsendt resultater fra alle obduksjoner, både medisinske og rettsmedisinske, p.t. om lag 3000 per år. På legeerklæringen er det en rubrikk for avmerking for at dødsfallet kan skyldes «Medisinsk feil». Se punkt 4.2.3 om antall dødsfall i denne kategorien i meldinger til Dødsårsaksregisteret. Ved unaturlig dødsfall skal det også gis melding til politiet muntlig eller telefonisk så snart som mulig. Dette omfatter blant annet dødsfall som kan skyldes «feil, forsømmelse eller uhell ved undersøkelse eller behandling av sykdom eller skade».297 Se punkt 5.12.6.
Folkehelseinstituttets divisjon for rettsmedisinske fag driver utstrakt oppdragsvirksomhet innenfor rettsgenetikk, rettspatologi, klinisk rettsmedisin og rettstoksikologi.298 Instituttet leverer vitenskapelig basert, biomedisinsk kunnskap for anvendelse i rettsvesenet, kriminalomsorgen, NAV og helsevesenet.299 Ved FHIs avdeling for rettspatologi utføres rettsmedisinske undersøkelser av både døde og levende på oppdrag fra rettsvesenet eller påtalemyndigheten. Instituttet mottar årlig om lag 1000 anmodninger om slike rettsmedisinske undersøkelser.300
Rettsmedisinske erklæringer og uttalelser som gis av sakkyndige i straffesaker kvalitetssikres av Den rettsmedisinske kommisjon (DRK)301, jf. punkt 5.12.7.5.
Dødsstedsundersøkelse er undersøkelse av dødsstedet når et barn under fire år dør plutselig og uventet. Dette er en ordning i regi av helsetjenesten, og ansvaret for arbeidet er lagt til Folkehelseinstituttet. Det er obligatorisk å tilby de pårørende slik dødsstedsundersøkelse, men undersøkelsen er frivillig, og det kreves skriftlig samtykke. Ordningen har virket siden 1. november 2010. Formålet med ordningen er å fastslå dødsårsaken og innhente kunnskap for å forebygge krybbe- og spedbarnsdød. I følge Folkehelseinstituttets retningslinjer skal dødsstedsundersøkelse i regi av helsetjenesten ikke gjennomføres dersom det iverksettes politietterforsking. Påbegynt undersøkelse skal avbrytes dersom det avdekkes mistanke om straffbart forhold, slik at den videre oppfølging skjer i regi av politiet.302 I riksadvokatens rundskriv nr. 2/2011 omtales forholdet mellom dødsstedsundersøkelse og politiets arbeid, se rundskrivets punkt 2.2. Se punkt 5.12.7.4.
Folkehelseinstituttet har også oppgaver vedrørende vaksinebivirkninger, se punkt 5.9.2.
5.11 Pasientskadeerstatning
5.11.1 Pasientskadeloven – innledning
Pasientskadeloven303 regulerer en særskilt erstatningsordning for pasientskader.
Loven fastsetter vilkår for erstatning som er gunstigere for den skadelidte enn det som følger av den alminnelige erstatningsretten hvor den skadelidte som hovedregel må kunne bevise at skadevolderen har utvist erstatningsbetingende uaktsomhet. Lovens system med administrativ utredning og behandling av erstatningskrav innebærer dessuten at pasienten ikke behøver å gå til søksmål for å fremme erstatningskravet selv om skadevolderen ikke erkjenner ansvar eller partene ikke blir enige om erstatningsbeløp. Se nærmere om saksbehandling i punkt 5.11.2 og ansvarsgrunnlag i punkt 5.11.4.
Pasientskadeloven gjelder for all helsetjeneste, både offentlig og privat. Pasientskader voldt utenfor den offentlige helsetjenesten ble innlemmet i ordningen fra 1. januar 2009, mens loven for øvrig trådte i kraft 1. januar 2003. En midlertidig ordning gjaldt fra 1988.304 Se nærmere om virkeområdet i punkt 5.11.3.
Det er noe Høyesterettspraksis vedrørende helsepersonells erstatningsansvar, i første rekke fra tiden før pasientskadereglene ble gitt anvendelse. Den erstatningsrettslige skyldvurderingen har fellestrekk med den helserettslige forsvarlighetsvurderingen, men de er ikke sammenfallende.305 Se punkt 5.2.3 og 5.3.3 om forsvarlighetskravet for henholdsvis virksomhet og helsepersonell.
5.11.2 Saksbehandlingen mv.
Saksbehandlingen i Norsk pasientskadeerstatning og eventuell klagebehandling i Pasientskadenemnda er gratis for den skadelidte. Under visse forutsetninger dekkes også utgifter til advokatbistand, jf. lovens § 11.
Norsk pasientskadeerstatning (NPE) behandler erstatningskrav etter pasientskadelovens regler og beregner erstatningsbeløp.306
NPE innhenter uttalelse fra tjenestestedet, pasientjournal og annen relevant dokumentasjon. Erstatningssøkeren får tilsendt kopi av uttalelsen fra behandlingsstedet og har mulighet til å kommentere denne.
For de medisinske vurderingene benyttes sakkyndige som er spesialister på det aktuelle medisinske fagområdet. Av habilitetshensyn velges leger som ikke arbeider på det tjenestestedet der skaden har skjedd.307
Det er ingen samordning mellom saker om pasientskadeerstatning og tilsynssaker.
Med hensyn til erstatningsutmåling og skadelidtes medvirkning mv. kommer reglene i skadeserstatningsloven308 til anvendelse, jf. pasientskadeloven § 4 første ledd første punktum. Erstatninger ytes for påløpte og fremtidige utgifter som personskaden antas å påføre skadelidte, tap i inntekt og framtidig erverv, og som menerstatning ved varig og betydelig skade av medisinsk art. Ved dødsfall kan det være aktuelt med erstatning for forsørgertap og gravferdsutgifter. Krav under kr. 5 000309 dekkes ikke etter pasientskadeloven, jf. § 4 første ledd andre punktum.
Erstatning for ikke-økonomisk tap i form av oppreisning dekkes heller ikke etter pasientskadeloven, jf. § 4 første ledd andre punktum. Oppreisning er erstatning for den voldte tort og smerte og for annen krenking eller skade av ikke-økonomisk art. Et vilkår for å få tilkjent oppreisning er at skadevolderen har handlet forsettlig eller grovt uaktsomt, jf. skadeserstatningsloven § 3-5. Pasienten (eller etterlatte) kan gå til søksmål for å fremme krav om oppreisning mot skadevolderen, eventuelt sammen med krav etter pasientskadeloven, jf. lovens § 4 tredje ledd første og andre punktum.310
Loven er ikke til hinder for at erstatningskrav gjøres gjeldende overfor andre enn Norsk Pasientskadeerstatning, typisk direkte mot skadevolder. Krav som kan fremmes etter loven, kan likevel ikke fremmes mot staten, regionale helseforetak, helseforetak, fylkeskommuner og kommuner, jf. § 4 tredje ledd.
Pasientskadenemnda (PSN) behandler klager over vedtak truffet av NPE, jf. §§ 15 til 17, jf. § 14. Det er bare den som krever erstatning som kan klage, det vil si pasienter eller andre som mener å ha lidt tap som følge av pasientskade, ofte pårørende. Tjenesteyteren er ikke part i saken og har ikke klagerett. Klagen kan gjelde spørsmål om pasienten har krav på erstatning eller ikke (ansvarsgrunnlaget) eller utmåling av erstatningen. Det kan også klages over NPEs avgjørelse om delutbetaling av erstatning samt avgjørelse om dekning av utgifter til advokatbistand etter lovens § 11.
Etter at en klage er avgjort av Pasientskadenemnda, kan den skadelidte bringe saken inn for domstolene, jf. § 18. Det er selve kravet som prøves av retten, og ikke forvaltningsvedtaket.311
Norsk pasientskadeerstatning og Pasientskadenemnda er statlige etater som administrativt er underlagt Helse- og omsorgsdepartementet, men de er uavhengige forvaltningsorganer og kan ikke instrueres verken av organenes styre eller departementet om lovtolkning, skjønnsutøvelse eller avgjørelse av enkeltsaker, jf. forskrift 20. desember 2002 nr. 1625 om Norsk Pasientskadeerstatning og Pasientskadenemnda §§ 1 og 2.
Pasientskadenemnda treffer vedtak med alminnelig flertall. Både flertallets og mindretallets syn skal begrunnes. Nemndas leder skal ha juridisk embetseksamen. Nemnda settes i hver sak med fem medlemmer. To medlemmer skal medisinsk sakkyndige og to jurister, inklusiv lederen. Ett medlem skal være brukerrepresentant.
Helse- og omsorgsdepartementet har i et høringsnotat foreslått flere endringer i pasientskadeloven med forskrift. Det foreslås blant annet å avvikle styret for Norsk pasientskadeerstatning, at Pasientskadenemnda som hovedregel bare skal settes med tre medlemmer i hver sak, og at den nedre grensen for hvilke erstatningskrav som skal behandles etter pasientskadeloven heves fra kr. 5 000 til kr. 10 000. Nasjonalt klageorgan for helsetjenesten som opprettes i forbindelse med omorganiseringen av den sentrale helseforvaltningen skal bli sekretariat for nemnda.312
5.11.3 Saklig virkeområde
Pasientskadelovens saklige virkeområde er regulert i § 1. Loven gjelder skader som er voldt i institusjon under spesialisthelsetjenesten og den kommunale helse- og omsorgstjenesten eller under ambulansetransport. Andre steder gjelder loven når skade er voldt av helsepersonell som yter helsehjelp i henhold til offentlig autorisasjon eller lisens, personer som opptrer på vegne av disse, personer som har rett til å utøve yrke som helsepersonell midlertidig i Norge uten norsk autorisasjon, lisens eller spesialistgodkjenning, eller andre personer i henhold til forskrift.
I forskrift 16. desember 2011 nr. 1254 om kommunal helse- og omsorgsinstitusjon § 1 er det fastsatt hva som etter pasientskadeloven § 1 regnes som institusjon under den kommunale helse- og omsorgstjenesten. Dette omfatter institusjon med heldøgns helse- og omsorgstjenester for barn og unge under 18 år som bor utenfor foreldrehjemmet som følge av behov for tjenester (barnebolig), herunder avlastningsboliger, og institusjon med heldøgns helse- og omsorgstjenester for rusmiddelavhengige, aldershjem, sykehjem samt døgnplasser som kommunen oppretter for å sørge for tilbud om døgnopphold for øyeblikkelig hjelp.
Betydningen av at loven gjelder slike steder er begrenset fordi loven bare gjelder «pasientskade», og ikke gjelder annen skade som oppstår hos brukere i forbindelse med omsorgstjenester selv om de ytes de nevnte stedene.313 I pasientskadeloven § 1 andre ledd er det angitt hva som regnes som pasientskade. Dette er skader
«[…] voldt under veiledning, undersøkelse, diagnostisering, behandling, ekspedisjon av legemidler fra apotek, pleie, vaksinasjon, prøvetaking, analyse av prøver, røntgen, forebygging av helseskader, medisinsk forsøksvirksomhet samt donasjon av organer, blod og vev».
Det må foretas en konkret vurdering av om skaden omfattes av dette, jf. særlig alternativet «pleie».
Om erstatning for personskade voldt av legemiddel eller under utprøving av legemiddel, se lov 23. desember 1988 nr. 104 om produktansvar (produktansvarsloven) kapittel 3 Særregler om legemiddelansvaret. Det er blant annet fastsatt pliktig medlemskap i Legemiddelansvarsforeningen. Norsk pasientskadeerstatning behandler legemiddelsaker på vegne av Legemiddelforsikringspoolen og Norsk Legemiddelforsikring AS.314
5.11.4 Ansvarsgrunnlag mv.
Det er i lovens § 2 første ledd angitt hvilke skadeårsaker som er erstatningsbetingende. Hovedregelen i § 2 første ledd bokstav a er at pasienten har krav på erstatning når skaden skyldes svikt ved ytelsen av helsehjelp, selv om ingen kan lastes. Videre omfattes b) teknisk svikt ved apparat, redskap eller annet utstyr som er brukt ved ytelsen av helsehjelp, c) smitte eller infeksjon når dette ikke i hovedsak skyldes pasientens tilstand eller sykdom, d) vaksinasjon samt e) forhold som medfører ansvar for helse- og omsorgstjenesten eller helsepersonell etter alminnelige erstatningsregler.
Ved skader som skyldes vaksinasjon gjelder et objektivt ansvar. Videre er smitte og infeksjon langt på vei en form for objektivt ansvarsgrunnlag, men med noen viktige unntak. Bestemmelsen om ansvar etter alminnelige erstatningsregler vil derimot trolig sjelden ha selvstendig betydning, men vil for eksempel være aktuell dersom helsepersonellet forsettlig påfører pasienten skade i forbindelse med helsehjelpen.
Om tolkning og praktisering av § 2 første ledd, se forarbeidene315 og litteraturen.316
Det skal i vurderingen av om det foreligger ansvarsgrunnlag sees hen til de krav skadelidte med rimelighet kunne stille til virksomheten eller tjenesten på skadetidspunktet. Utilstrekkelige ressurser skal ikke medføre ansvar dersom de tilgjengelige ressursene var forsvarlig fordelt og virksomheten i alminnelighet holder en forsvarlig standard, jf. § 2 andre ledd.
Etter § 2 tredje ledd kan det unntaksvis ytes erstatning selv om vilkårene for ansvar etter første og andre ledd ikke er tilstede. Dette kan være aktuelt dersom skaden er særlig stor eller særlig uventet, og ikke kan anses som utslag av en risiko pasienten må akseptere. Det skal legges vekt på om det var gitt tilstrekkelig informasjon på forhånd.
Pasientskadeloven § 3 har bestemmelser om uoppklarte årsaksforhold. Etter første ledd skal det normalt antas at skade skyldes feil eller svikt ved ytelsen av helsehjelpen dersom årsaken ikke kan bringes på det rene og «skaden sannsynligvis skyldes ytre påvirkning på en pasient under behandlingen». Etter § 3 andre ledd gjelder det en omvendt bevisbyrde for skader som følge av anbefalte eller påbudte vaksiner etter smittevernloven. Erstatning skal gis med mindre den ansvarlige godtgjør at en eller flere andre årsaker til skaden er mer sannsynlige.317
5.11.5 Finansiering og erstatningsutbetalinger
Utgiftene ved pasientskadeordningen dekkes ved tilskudd fra staten, de regionale helseforetak, kommuner og fylkeskommuner samt helsetjenesteytere utenfor den offentlige helsetjenesten, jf. pasientskadeloven §§ 7 og 8. Fordelingen mellom de fire regionale helseforetakene blir beregnet ut fra hvor stor andel av erstatningsutbetalingene de siste fem år som gjelder det enkelte regionale helseforetaket. I tillegg betaler det enkelte sykehus en egenandel i saker hvor det betales erstatning, jf. forskriftens § 17. Fylkeskommunene finansierer utbetalinger for den offentlige tannhelsetjenesten, og kommunene finansierer utbetalinger i forbindelse med de kommunale helse- og omsorgstjenestene. Fylkeskommunene og kommunene betaler en andel ut fra innbyggertallet, men betaler ikke egenandel i den enkelte sak. Skader som har oppstått før 1. januar 2003 behandles etter de midlertidige reglene og finansieres av staten. Når det gjelder privat helsetjeneste finansieres ordningen gjennom tilskudd fra virksomhetene som sysselsetter helsepersonell. Tilskuddene skal samlet dekke erstatningsutbetalinger, utgifter til advokathjelp og driftsutgifter for NPE og Pasientskadenemnda knyttet til privat sektor.318
Regress kan bare kreves mot den som selv har voldt skaden forsettlig eller som har unnlatt å betale tilskudd etter lovens § 8, jf. § 4 i.f.
De siste årene har NPE mottatt noe over 5000 erstatningssøknader per år. Om lag 30 prosent av søknadene fører til erstatningsutbetaling. Utbetalingene var i 2014 på over en milliard kroner. I 2013 ble det utbetalt om lag 950 millioner kroner og i 2012 om lag 700 millioner kroner. På NPEs nettsider319 er det statistikk og nærmere informasjon om sakene og utbetalingene med fordeling på medisinsk område og tjenestenivå mv., jf. punkt 5.11.6.
5.11.6 Informasjon, statistikk, bidrag til skadeforebyggende arbeid
Etter forskrift 20. desember 2002 nr. 1625 om Norsk Pasientskadeerstatning og Pasientskadenemnda § 4 bokstav a skal Norsk pasientskadeerstatning sørge for at det blir utarbeidet og formidlet informasjon om erstatningsordningen og pasientskadeloven til helsepersonell og pasienter.
Dersom pasient eller bruker blir påført skade eller alvorlige komplikasjoner, skal virksomheten informere pasienten eller brukeren, eventuelt pårørende, om dette og om adgangen til å søke erstatning hos Norsk pasientskadeerstatning mv., jf. pasient- og brukerrettighetsloven § 3-2 fjerde ledd, jf. punkt 5.4.2.
Norsk pasientskadeerstatning skal også legge til rette for at opplysninger om statistikk og oversikt over skader, skadeomfang og risiko gjøres tilgjengelig i det skadeforebyggende arbeidet, jf. forskriftens § 4 bokstav b.
NPEs statistikk for de regionale helseforetakene for femårsperioden 2009 til 2013 viste at svikt i behandling eller svikt i diagnostikk (feil eller forsinket diagnose) var de hyppigste årsakene til medhold for erstatningssøker. Dette utgjorde med henholdsvis 56 og 26 prosent av medholdssakene, mens smitte eller infeksjon utgjorde 14 prosent. Se nærmere om årsakene til svikt i behandling og diagnostikk i erstatningssakene i rapporten ss. 16 til 18.320
NPEs bidrag til helsesektorens skadeforebyggende arbeid skjer i hovedsak gjennom driftingen av en egen database. Denne inneholder opplysninger om alle saker NPE behandler. Det registreres opplysninger om hvorfor pasienten ble behandlet; hva slags type behandling som ble gitt; skaden som oppsto som følge av behandlingen; årsak til medhold eller avslag i erstatningssaken; og hvorfor det oppsto svikt ved behandling eller diagnostikk.
NPE utarbeider blant annet statistikk for de regionale helseforetakene til bruk i pasientsikkerhetsarbeidet. Tallene er presentert per helseregion og fordelt på de aktuelle helseforetakene. Oversiktene er valgt på bakgrunn av hva NPE hyppigst får henvendelser om fra helseforetakene og inneholder også opplysninger om hvorfor det oppsto svikt i behandlingen.321
5.12 Politi og påtalemyndighet – strafforfølgning
5.12.1 Innledning
Strafforfølgning er en mulig reaksjon ved noen av de alvorlige hendelsene i helse- og omsorgstjenesten. Nedenfor i punkt 5.12.2 redegjøres kort for organiseringen av politi og påtalemyndighet. Punkt 5.12.3 og 5.12.4 omhandler aktuelle straffebud, mens bruken av foretaksstraff omtales i punkt 5.12.5. Deretter omtales plikten til å underrette politiet om unaturlige dødsfall i punkt 5.12.6, og hovedtrekkene i den videre saksbehandlingen med utgangspunkt i relevant regelverk og rundskriv fra riksadvokaten og Statens helsetilsyn, jf. punkt 5.12.7. I punkt 5.12.8 presenteres noe tallmateriale.
5.12.2 Politi og påtalemyndighet
Politiet har en rekke oppgaver som framgår av politiloven322 § 2. En av oppgavene er å «avdekke og stanse kriminell virksomhet og forfølge straffbare forhold i samsvar med regler gitt i eller i medhold av lov».
Landet er inndelt geografisk i politidistrikter med en politimester som sjef for hvert distrikt, jf. politiloven § 16. Det er i dag 27 politidistrikter. I NOU 2013: 9 Ett politi – rustet til å møte fremtidens utfordringer analyseres utfordringene i norsk politi og det pekes på forslag til forbedringspunkter og tiltak for å legge til rette for bedre oppgaveløsing og mer effektiv ressursbruk i politiet. Utvalget foreslo blant annet en regionsmodell med bare seks politidistrikter for å få mer robuste distrikter, jf. NOU 2013: 9 punkt 12. Det er i 2015 vedtatt at det skal bli 12 politidistrikter.323 Disse 12 politidistriktene vil formelt etableres fra 1. januar 2016.
Politidistriktene er administrativt og faglig underlagt Politidirektoratet, mens riksadvokaten har ansvaret for den overordnede faglige ledelsen av straffesaksbehandlingen i politiet og ved statsadvokatembetene. Det samme gjelder politiets særorganer som har et faglig ansvar innen sitt spesifikke fagfelt og som har ansvar for å utføre visse nasjonale oppgaver. Eksempler på slike særorganer er Kripos og Økokrim, som er utøvende politienheter, men også har påtalefunksjon og dermed er underlagt riksadvokaten i straffesaksbehandlingen. Kripos er den nasjonale enhet for bekjempelse av organisert og annen alvorlig kriminalitet. I tillegg til å etterforske egne saker fungerer Kripos som et sentralt bistandsorgan og kompetansesenter for politiet med spisskompetanse innen teknisk og taktisk etterforsking samt nasjonalt og internasjonalt politisamarbeid. Se nærmere omtale av politiets oppgaver og organisering i NOU 2013: 9.
Etterforsking iverksettes og utføres av politiet. Vedtak om å sette i verk etterforsking er en påtaleavgjørelse. I praksis treffes avgjørelsen ofte av polititjenestemenn etter nærmere ordre eller fullmakt, jf. riksadvokatens rundskriv Del II – nr. 3/1999 punkt V. Påtalemyndigheten leder etterforskingen og avgjør om det skal tas ut tiltale i ferdig etterforskede saker eller om det skal utferdiges forelegg, gis påtaleunnlatelse eller om saken skal henlegges. Slike avgjørelser kan påklages til nærmeste overordnet påtalemyndighet etter reglene i straffeprosessloven324 § 59 a. Riksadvokatens avgjørelser kan ikke påklages. Saker hvor det er tatt ut tiltale, bringes inn for retten, og påtalemyndigheten representerer staten under rettsforhandlingene.
Påtalemyndigheten ledes av riksadvokaten. På mellomnivået er det ti regionale statsadvokatkontorer som er overordnet politidistriktene i regionen. Det er også et nasjonalt statsadvokatembete som har ansvaret for fagledelse og straffesaksbehandling ved Kripos og Den sentrale enhet i Politiets sikkerhetstjeneste. Sammen med Økokrim utgjør de nevnte instansene Den høyere påtalemyndighet. Påtalemyndigheten i politiet består av politimestrene og politijurister med påtalekompetanse, slik det framgår av straffeprosessloven § 55.
Det er ikke egne enheter i politiet eller påtalemyndigheten for håndtering av saker som gjelder lovbrudd knyttet til helse- og omsorgstjenester. I Oslo politidistrikt har sakene tidligere vært behandlet ved Kriminalavdelingens voldsavsnitt, men de ble fra 1. juli 2014 overført til finans- og miljøavsnittet. Kripos har heller ikke en egen enhet for denne sakstypen. Kripos har likevel siden 1996 bistått ved etterforsking av helsepersonell for feilbehandling hvor det er mistanke om, eller pretenderes, at slik behandling har medført pasientens død eller alvorlig legemsskade, eller nærliggende fare for dette. Se riksadvokatens rundskriv nr. 5/2001 Lov om helsepersonell – påtalemessige direktiver punkt IV.4. Fra 1999 ble bistandstilbudet utvidet til også å omfatte saker hvor det er aktuelt å etterforske helsepersonell eller andre som kan mistenkes for å ha begått, eller forsøkt å begå, «barmhjertighetsdrap», «aktiv dødshjelp», «assistert suicid» eller lignende i helseinstitusjon. Riksadvokaten har gitt uttrykk for at politimestrene bør vurdere å anmode om bistand i saker hvor det settes i verk etterforsking rettet mot helsepersonell eller helseinstitusjoner. Det forutsettes at bistand kan gis raskt. Kripos deltar i arbeidet eller overtar etterforskingen bare dersom politidistriktet som har saken, ber om bistand. Det er noen få medarbeidere hos Kripos som håndterer sakene, og disse har bygget opp god kompetanse selv om de bare er involvert i et lite antall saker, vanligvis tre til fem saker per år. Det er for tiden tre etterforskere ved Kripos’ seksjon for seksuallovbrudd som arbeider med helsesakene.325
Retten til forsvarer er regulert i straffeprosessloven kapittel 9. Siktede har rett til å la seg bistå av en forsvarer etter eget valg på ethvert trinn av saken, og skal gjøres kjent med dette, jf. § 94. Det skal oppnevnes offentlig forsvarer etter nærmere regler, og da i hovedsak ved varetektsfengsling og i forbindelse med hovedforhandling. Offentlig forsvarer honoreres av det offentlige.
Retten til bistandsadvokat er regulert i straffeprosessloven kapittel 9a. Fornærmede har rett til å få oppnevnt bistandsadvokat i saker om overtredelse av visse bestemmelser i straffeloven, og dessuten blant annet i saker «hvor det er grunn til å tro at fornærmede som følge av handlingen får betydelig skade på legeme eller helbred». I saker hvor noen under 18 år er død som følge av en straffbar handling, har den som hadde foreldreansvar, rett til å få oppnevnt bistandsadvokat. Etter straffeprosessloven § 107 a tredje ledd kan det oppnevnes bistandsadvokat i andre tilfeller der sakens art og alvor, hensynet til de berørte eller andre særlige forhold tilsier at det er behov for advokat. Dette vil normalt være den aktuelle hjemmel for oppnevning av bistandsadvokat i de tilfeller hvor det er mistanke om feilbehandling mv. Det er ikke uten videre slik at noen er å anse som fornærmet ved for eksempel brudd på helsepersonelloven § 67.326 Slik utvalget oppfatter domstolspraksis vil kriteriene ikke bli vurdert veldig strengt innledningsvis, men at det i stedet settes noen vilkår eller begrensninger ved oppnevnelsen, dersom det er berettiget tvil om det bør oppnevnes bistandsadvokat.
Bistandsadvokaten skal vareta fornærmedes og etterlattes interesser i forbindelse med etterforsking og hovedforhandling i saken og gi slik annen hjelp og støtte som er naturlig og rimelig i forbindelse med saken.327 Politiet skal informere om muligheten for å få oppnevnt bistandsadvokat ved første kontakt med fornærmede og etterlatte. Bistandsadvokat oppnevnes av retten. Dersom det vil kunne skade etterforskingen å vente på rettens oppnevning, kan politiet tilkalle advokat for fornærmede eller etterlatte. Bistandsadvokaten har de rettigheter og plikter som framgår av loven, og kan også utøve de rettigheter som er gitt til fornærmede eller etterlatte på deres vegne. Bistandsadvokat honoreres av staten. Utenom de tilfellene hvor det er krav på oppnevnt bistandsadvokat, har fornærmede eller etterlatte rett til å la seg bistå av advokat på egen regning. I slike tilfeller kan den privat antatte advokaten bare utøve de rettigheter som fornærmede eller etterlatte selv har.
5.12.3 Straffebudet i helsepersonelloven § 67
Helsepersonelloven har en særskilt straffebestemmelse i § 67 som rammer forsettlige og grovt uaktsomme overtredelser av bestemmelser i eller i medhold av helsepersonelloven. Strafferammen er bøter eller fengsel i inntil tre måneder.
Straffebudet omfatter i prinsippet brudd på alle typer plikter fastsatt i helsepersonelloven, for eksempel taushetsplikt, dokumentasjonsplikt, melde- og opplysningsplikt, uberettiget bruk av beskyttet tittel, avholdsplikt, plikt til å yte øyeblikkelig hjelp mv. Se for eksempel Rt. 2014 s. 222 som gjaldt overtredelse av helsepersonelloven §§ 21 og 21 a om taushetsplikt og urettmessig tilegnelse, bruk og besittelse av taushetsbelagte opplysninger.
Når det gjelder skade eller dødsfall som følge av en alvorlig hendelse i forbindelse med helsehjelpen, vil det særlig være aktuelt å vurdere om det foreligger brudd på forsvarlighetskravet, som for helsepersonell fremgår av lovens § 4, se nærmere omtale i punkt 5.3.3. Virksomheter må etter lovens § 16 «organiseres slik at helsepersonellet blir i stand til å overholde sine lovpålagte plikter», jf. punkt 5.2.3 og 5.2.4, og kan straffes etter helsepersonelloven § 67 for brudd på dette, jf. punkt 5.12.5.
Skyldkravet i § 67 er forsett eller grov uaktsomhet. Brudd på forsvarlighetskravet er ikke synonymt med uaktsomhet. Selv om det konkluderes med at det ikke er gitt forsvarlig helsehjelp, må det foretas en nærmere vurdering av om det er utvist uaktsomhet, og spesielt om uaktsomheten er grov. I straffeloven 2005328 § 23 heter det at uaktsomhet foreligger når noen «handler i strid med kravet til forsvarlig opptreden på et område, og [som] ut fra sine personlige forutsetninger kan bebreides». Uaktsomheten er grov «dersom handlingen er svært klanderverdig og det er grunnlag for sterk bebreidelse». Det skal således være tale om et relativt stort avvik fra det som er god praksis før forholdet er straffbart.
Til skyldkravet bemerker riksadvokaten i rundskriv nr. 5/2001 Lov om helsepersonell – påtalemessige direktiver punkt IV at terskelen for å anvende straff ved uhell under pasientbehandling «bør være relativt høy, men at det reageres overfor de markante avvik fra forsvarlig virksomhet». Det vises til at
«[…] helsepersonale har som oppgave å yte behandling – ikke sjelden av livreddende karakter og under tidspress – hvor konsekvensene av små feil lett blir katastrofale. Det har også en viss vekt at en for intensiv straffeforfølgning kan lede til dårligere behandlingstilbud totalt sett. Overdreven engstelse for konsekvensene av å begå feil, kan medføre uheldig ressursbruk for å gardere seg mot kritikk og straffeforfølgning.»
Skyldkravet etter straffebestemmelsen i legeloven329 § 53 var forsett eller uaktsomhet, men i en sak som gjaldt overtredelse av forsvarlighetskravet i legeloven § 25, la Høyesterett til grunn at det måtte kreves kvalifisert uaktsomhet opp mot det grovt uaktsomme, jf. Rt. 1997 s. 1800. Det ble blant annet uttalt at «reelle hensyn [taler] for å stille et slikt krav i profesjonsforhold, især hvor det foreligger et lovregulert administrativt reaksjonssystem». Skyldkravet er ikke nærmere drøftet i forarbeidene til helsepersonelloven. I NOU 1993: 33 Helsepersonells rettigheter og plikter. Utkast til lov med motiver ble det foreslått at skyldkravet skulle være forsett eller uaktsomhet som i legeloven og flere andre dagjeldende lover som regulerte enkeltgrupper av helsepersonell. I Ot.prp. nr. 13 (1998–99) Om lov om helsepersonell m v (helsepersonelloven) ble det foreslått krav om forsett eller grov uaktsomhet, trolig på bakgrunn av den nevnte høyesterettsavgjørelsen.
Som eksempler på straffesak etter helsepersonelloven § 67, jf. § 4 om forsvarlighet, kan nevnes to saker som gjaldt dødsfall i forbindelse med eller etter operasjon. I begge sakene nektet vedkommende anestesilege å vedta forelegg. I den ene saken ble legen dømt i tingretten, men frifunnet i lagmannsretten.330 Anke til Høyesterett fra påtalemyndigheten ble nektet fremmet.331 Den andre legen ble frifunnet i tingretten.332 I begge sakene kom retten til at kravet om grov uaktsomhet ikke var oppfylt. Det var tilfelle også i en sak som gjaldt en farmasøyt som hadde utlevert feil preparat i forhold til en resept. Farmasøyten nektet å vedta forelegg og ble frifunnet i tingretten og lagmannsretten, under dissens i begge instanser.333 Anke til Høyesterett fra påtalemyndigheten ble tillatt fremmet, men ankesaken ble senere hevet etter at påtalemyndigheten trakk anken.334
Eksempler på foretaksstraff ved brudd på helsepersonelloven er omtalt i punkt 5.12.5.
Utvalget bemerker at skyldkravene og beviskravene ikke er de samme i strafferetten som i erstatningsretten. Til dette kommer at det er fastsatt særskilte regler i pasientskadeloven som i noen grad avviker fra prinsippene i den alminnelige erstatningsretten, se punkt 5.11.4.
Etter straffeloven 2005 § 56 kan rettighetstap idømmes den som har begått en straffbar handling som viser at vedkommende er uskikket til eller kan misbruke en stilling, virksomhet eller aktivitet.335 Forutsetningen er at allmenne hensyn tilsier det. Slikt rettighetstap er å regne som straff og kan idømmes i tillegg til eller i stedet for den eller de straffarter som er nevnt i det aktuelle straffebudet. Forholdet mellom idømt rettighetstap etter straffeloven og tilbakekall av autorisasjon etter helsepersonelloven ble drøftet i forarbeidene til helsepersonelloven hvor det blant annet heter at
«[…] tilsynsmyndighetene i utgangspunktet kan vurdere administrative reaksjoner som tilbakekall uavhengig av resultatet av en straffesak med eller uten påstand om rettighetstap etter straffeloven § 29 mot samme person. Ved avgjørelsen av om en autorisasjon skal tilbakekalles eller ei, er det hensynet til å beskytte pasienter mot helsepersonell som er uskikket, som er det avgjørende.»336
Straff og administrative reaksjoner er et tosporet system, og de to sporene har forskjellige formål og virkning. Videre i forarbeidene heter det imidlertid blant annet at det forutsettes at tilsynsmyndigheten og påtalemyndigheten søker å samarbeide
«[…] for å komme fram til en løsning på reaksjonsspørsmålet som ikke samlet sett er urimelig hard for helsepersonellet, forutsatt at pasienters sikkerhet ikke utsettes for risiko.»
Forbud mot dobbeltforfølging følger av artikkel 4 nr. 1 i Protokoll nr. 7 til Den europeiske menneskerettskonvensjon (EMK). Forbudet kan ha betydning også i forbindelse med reaksjoner som ikke er fastsatt i straffebud og som derfor ikke formelt sett er straff. Dette kan typisk være tilsynsmyndigheters avgjørelser, men da særlig når det gjelder administrative sanksjoner som har et straffende preg, for eksempel tilleggsskatt, jf. Rt. 2002 s. 497. I Rt. 2004 s. 1343 kom Høyesterett enstemmig til at suspensjon eller tilbakekall av legelisens ikke er straff sett opp mot forbudet mot dobbeltforfølgning. Høyesteretts flertall (dissens 3–2) kom til at det heller ikke var noe til hinder for administrativt tilbakekalls- eller suspensjonsvedtak etter legelovens bestemmelser selv om domstolene hadde behandlet spørsmålet om strafferettslig rettighetstap, men uten å ta en påstand om rettighetstap til følge. Saken ble brakt inn for Den europeiske menneskerettighetsdomstolen (EMD) som i likhet med Høyesterett fant at det ikke forelå brudd på forbudet mot gjentatt strafforfølgning.337 Se også punkt 5.12.7.4.
Offentlig påtale etter helsepersonelloven § 67 finner sted hvis allmenne hensyn krever det eller etter begjæring fra Statens helsetilsyn, jf. andre ledd. Se nærmere om dette i punkt 5.12.7.6.
5.12.4 Andre aktuelle straffebud
Innledningsvis bemerkes at mange handlinger som daglig utføres i forbindelse med helsehjelp, i seg selv oppfyller den objektive gjerningsbeskrivelsen i straffelovens alminnelige bestemmelser om kroppskrenkelse eller kroppsskade. Dette gjelder for eksempel injeksjoner og kirurgiske inngrep selv når alt går etter planen og behandlingen medisinsk sett er vellykket. Selv om slike handlinger dekkes av den objektive gjerningsbeskrivelsen i et straffebud, vil de likevel gjennomgående være straffrie. Samtykke fra den som utsettes for handlingen, vil ofte frita for straff.338 Men for eksempel en amputasjon vil kunne innebære betydelig skade på kropp eller helse, og samtykke alene har da ikke straffriende virkning. Handlingen vil like fullt kunne være straffri ut fra den ulovfestede rettsstridsreservasjonen som innebærer at et straffebud ikke kan anvendes på alle tilfeller som dekkes av ordlyden i straffebudet. Normalt vil heller ikke de subjektive vilkår for straff være til stede. I vurderingen av om handlingen er rettsstridig vil viktige elementer i tillegg til pasientens samtykke være formålet med handlingen og omstendighetene, herunder om den er utført av autorisert personell innenfor rammen av lovregulert virksomhet mv.339
Straffelovens alminnelige bestemmelser om uaktsomt drap, kroppsskade mv. kan i prinsippet benyttes ved alvorlige hendelser i helse- og omsorgstjenesten, forutsatt at de objektive og subjektive vilkårene for straff er til stede, og det ikke er andre straffrihetsgrunner. Men slik strafforfølgning forekommer sjelden. I følge riksadvokatens rundskriv nr. 5/2001 Lov om helsepersonell – påtalemessige direktiver vil det i de aller fleste saker bare være aktuelt å vurdere straffansvar etter helsepersonelloven, og tiltale for uaktsomt drap «bør – til tross for at skyldkravet er simpel uaktsomhet – bare være aktuelt ved de mest alvorlige forhold». Argumentasjonen for en høy terskel for straff i tilknytning til helsepersonelloven § 67, gjengitt i punkt 5.12.3 ovenfor, gjør seg gjeldende også her.
Et eksempel på domfellelse for uaktsomt drap er Rt. 1977 s. 639. En lege ble dømt for uaktsomt å ha forvoldt en pasients død ved en sprøyte med et morfinpreparat. Døden skyldtes en kombinasjon av dette preparatet og alkoholpåvirkning hos pasienten. Legen ble også dømt for promillekjøring, og samlet straff ble satt til åtte måneders fengsel samtidig som legen i medhold av straffeloven 1902 § 29 nr. 2 for alltid ble fradømt retten til å praktisere som lege. Tiltalte var også tidligere straffedømt i forbindelse med sin yrkesvirksomhet.
Straffeloven har enkelte bestemmelser om smitteoverføring som etter omstendighetene vil kunne være aktuelle dersom pasienter blir smittet i helse- og omsorgstjenesten, jf. NOU 2012: 17 Om kjærlighet og kjøletårn – Strafferettslige spørsmål ved alvorlige smittsomme sykdommer punkt 5.3.6 hva gjelder straffeloven 2005.
Dessuten kan naturligvis helsepersonell straffes etter alminnelige straffebestemmelser om vinningsforbrytelser, seksuallovbrudd mv. også når slike lovbrudd har skjedd i forbindelse med yrkesutøvelsen. I tillegg til klare seksuelle overgrep, kan det være tale om utilbørlig rolleblanding og misbruk av stilling. Se for eksempel Rt. 2007 s. 24 om en fysioterapeut som var dømt for å ha forsøkt å skaffe seg seksuell omgang ved misbruk av stilling eller tillitsforhold, jf. straffeloven 1902 § 193 første ledd. Når helsepersonell strafforfølges for seksuallovbrudd overfor pasient, anvendes ikke sjelden straffeloven i konkurrens340 med helsepersonelloven § 67, jf. § 4 om kravet til forsvarlighet.
Et annet eksempel på anvendelse av helsepersonelloven i konkurrens med straffeloven, er domfellelse av en psykiater og en psykolog for å ha utstedt flere bevisst uriktige lege- og psykologerklæringer mot betaling i den hensikt å påvirke soningsforhold eller å oppnå utsettelse av rettssaker. De ble domfelt for grov korrupsjon (straffeloven 1902 § 276 b, jf. § 276 a), overtredelser av straffeloven 1902 § 189 om uriktig erklæring og § 166 om falsk forklaring, samt helsepersonelloven §§ 4, 15 og 40. Straffen ble satt til fengsel i to og et halvt år for begge. En av dem ble også domfelt for overtredelser av ligningsloven og ilagt en bot på kr. 100 000. Videre ble legen i medhold av straffeloven 1902 § 29 for alltid fratatt retten til å skrive erklæringer, attester og lignende som lege, herunder ikke innbefattet sykmeldinger og resepter. Begge de domfelte ble også ilagt inndragning av utbytte.341
Legemiddelloven342 har en egen straffebestemmelse i § 31 som rammer forsettlig eller uaktsomt overtredelse av loven eller forskrifter, forbud eller påbud som er gitt med hjemmel i loven, samt besittelse og bruk av narkotika, og erverv, besittelse og bruk av dopingmidler.
I strålevernloven343 § 23 er det en egen straffebestemmelse som rammer forsettlig eller uaktsom overtredelse av bestemmelser eller pålegg gitt i eller i medhold av loven, eller medvirkning til dette, se punkt 5.13.
Flere andre relevante lover har også egne straffebestemmelser, herunder pasientjournalloven344 § 30 og helseregisterloven345 § 30 som begge rammer forsettlig eller grovt uaktsom overtredelse av bestemmelser om taushetsplikt og forbud mot urettmessig tilegnelse av helseopplysninger samt visse andre lovbrudd. Disse straffebestemmelsene omfatter også unnlatelse av å gi opplysninger til eller etterkomme pålegg fra tilsynsmyndighetene mv. Se punkt 5.14.
Se også om strafferettslige spørsmål knyttet til medisinsk praksis i litteraturen.346
5.12.5 Foretaksstraff
Straffansvar er aktuelt både for helsepersonell og virksomhet, for eksempel helseforetak eller kommune, jf. reglene om foretaksstraff i straffeloven 1902 kapittel 3a og straffeloven 2005 kapittel 4.
Foretaksstraff kan i prinsippet benyttes ved alle typer straffebud. Foretaksstraff gis i form av bot, og uten subsidiær fengselsstraff. Foretaket kan også fradømmes retten til å utøve virksomheten eller forbys å utøve den i visse former, se straffeloven 1902 § 48 a, jf. § 29, og straffeloven 2005 § 28, jf. § 56.
Bakgrunnen for reglene om foretaksstraff er at slik straff vil kunne bidra til å styrke ledelsens insitament til å forhindre lovbrudd og sørge for ledelse, styring og organisering av virksomheten som legger til rette for å overholde lovpålagte plikter. Ordningen vil også kunne motvirke pulverisering av ansvar.
Foretak kan straffes når et straffebud er overtrådt av noen som har handlet på vegne av foretaket. Det gjelder selv om ingen enkeltperson har utvist skyld. Ved avgjørelsen av om det skal ilegges foretaksstraff, og ved utmålingen av straffen, skal det etter loven særlig tas hensyn til straffens preventive virkning, overtredelsens grovhet, om foretaket ved retningslinjer, instruksjon, opplæring, kontroll eller andre tiltak kunne ha forebygget overtredelsen, om overtredelsen er begått for å fremme foretakets interesser, og om foretaket har hatt eller kunne ha oppnådd noen fordel ved overtredelsen. Videre skal det legges vekt på foretakets økonomiske evne, og om andre reaksjoner som følge av overtredelsen blir ilagt foretaket eller noen som har handlet på vegne av det, blant annet om noen enkeltperson blir ilagt straff.
I henhold til riksadvokatens rundskriv nr. 5/2001 Lov om helsepersonell – påtalemessige direktiver bør foretaksstraff regelmessig vurderes ved feil og uhell i helseinstitusjon, og da i første rekke i grovere tilfeller av svikt i organiseringen av virksomheten, jf. helsepersonelloven § 16. Selv om ingen enkeltperson kan straffes, kan summen av enkeltfeil eller forsømmelser utgjøre et grovt uaktsomt forhold for institusjonen. «Anonyme feil» kan danne grunnlag for straffansvar for virksomheten, slik at det ikke er nødvendig å identifisere hvem som har begått feil. Det samme gjelder kumulative feil, det vil si tilfeller hvor ingen enkeltperson alene har utvist tilstrekkelig skyld. Men feilen eller summen av feil må uansett utgjøre et markant avvik for at det skal foreligge grov uaktsomhet, slik at skyldkravet er oppfylt, jf. punkt 5.12.3. Se Helsetilsynets rundskriv IK-2/2008 Retningslinjer for behandling av saker etter helsepersonelloven § 67 punkt 4.2 med nærmere beskrivelse av forhold som kan medføre at grensen for det straffbare er overtrådt for virksomhetens vedkommende.
Riksadvokaten uttaler at straffansvaret bør legges «så nær feilen som mulig» for å ha best preventiv virkning, og at dette kan tilsi at forelegg utstedes mot den aktuelle institusjonen, ikke eieren.
Som nevnt i punkt 5.12.3 er det også naturlig å se på om de samlede reaksjonene er rimelige dersom vilkårene for både straff og administrative reaksjoner er til stede. Det er flere typer administrative reaksjoner som kan benyttes overfor helsepersonell, noen svært inngripende som utelukker videre yrkesutøvelse. Overfor virksomheter har en et mer begrenset sett av administrative virkemidler, jf. punkt 5.8.8.2 og 7.7.5.3.
Helsetilsynet har vist til dette i klage over henleggelse av en straffesak mot en kommune. Kommunen hadde ikke sørget for at en eldre, dement kvinne fikk forsvarlig omsorg. Politiet hadde ikke funnet rimelig grunn til å undersøke om det forelå noe straffbart forhold. Helsetilsynet hadde anmeldt saken etter å ha konkludert med at de helse- og omsorgstjenestene pasienten fikk, var langt under den faglige standarden som kreves. Avviket var så alvorlig at det ble vurdert som et markant avvik fra forsvarlighetsstandarden, og det ble vurdert dithen at kommunen som foretak hadde opptrådt grovt uaktsomt. Helsetilsynet påpeker i klagen at foretaksstraff kan forhindre framtidig uforsvarlig virksomhet i eldreomsorgen, og at preventive hensyn taler for å forfølge saken strafferettslig selv om kommunen har iverksatt tiltak for å forhindre at lignende skjer igjen. Det ble blant annet vist til at økonomiske motiv kan ha medvirket til den uforsvarlige virksomheten og bør møtes med en straffesanksjon, og til at en annen kommune i 2012 ble ilagt en bot i en sak med lignende problemstilling. Helsetilsynet uttalte blant annet:
«I henhold til IK-2/2008 skal Statens helsetilsyn, i vurderingen av om vi skal anbefale påtalemyndigheten å begjære straff mot virksomhet, også ta i betraktning om forholdet faller inn under vårt sanksjonssystem. Statens helsetilsyns adgang til å ilegge pålegg i medhold av helsetilsynsloven § 5, jf. helse- og omsorgstjenesteloven § 12-3, forutsetter en pågående uforsvarlig virksomhet på vedtakstidspunktet, noe som ikke er tilfellet i den foreliggende saken. Vårt eneste sanksjonsmiddel var således å påpeke brudd på helselovgivningen overfor kommunen, slik vi har gjort i brev av 4. februar 2014. Etter Statens helsetilsyns vurdering taler dette for at saken følges opp strafferettslig.»347
Statsadvokaten opprettholdt politiets henleggelse, og saken er avsluttet.
Det kan reises straffesak både mot individ og foretak i samme sak. Et eksempel er saken i Rt. 1997 s. 1800 hvor det var utferdiget forelegg mot tre leger og mot sykehuset for overtredelse av legeloven § 53, jf. 25. Sykehuset vedtok forelegget, mens de tre legene ikke vedtok. De ikke vedtatte foreleggene ble bragt inn for retten, hvor de tre legene ble frifunnet.
Et eksempel på foretaksstraff mot helseinstitusjoner ved en alvorlig hendelse er Benjamin-saken hvor Vestre Viken HF i 2010 vedtok et forelegg på kr. 500 000 for overtredelse av helsepersonelloven § 67, jf. § 4 og § 16 første ledd, jf. internkontrollforskriften § 4.348 Pasienten døde fordi han ikke fikk forsvarlig helsehjelp etter en kneoperasjon. Det ble ikke ført tilstrekkelig tilsyn med pasienten etter at han hadde fått en stor mengde smertestillende middel. Sykehusets rutiner var ikke fulgt i forbindelse med forordningen av legemidlet og tilsynet med pasienten. Det heter i forelegget at sykehuset ikke hadde sørget for «tilstrekkelig internkontroll og/eller nødvendig kunnskaper hos de ansatte», og ikke hadde sørget for nødvendige rutiner eller andre tiltak for å avdekke, rette opp og forebygge overtredelser av regelverket. Det heter videre at sykehuset hadde unnlatt å skaffe tilstrekkelig oversikt over områder i virksomheten hvor det var fare for svikt, herunder risiko i forbindelse med opioidbehandling, overvåkning og varsling av lege. Se også punkt 7.4 hvor saken er nærmere omtalt.
Et annet eksempel er en sak hvor Oslo universitetssykehus HF i 2013 vedtok et forelegg på kr. 700 000 for overtredelse av helsepersonelloven § 67, jf. § 16 første ledd og § 4, jf. spesialisthelsetjenesteloven § 2-2 og internkontrollforskriften § 4. Grunnlaget var at det ikke ble gitt forsvarlig helsehjelp i forbindelse med en hjerteoperasjon. Pasienten fikk alvorlig hjerneskade og døde som følge av en feilkobling i tilknytning til hjerte- og lungemaskinen. Det heter i forelegget blant annet at sykehuset i forkant av operasjonen hadde hatt manglende systematikk i styring av sikkerhet, erfaringsoverføring og opplæring av helsepersonell, og heller ikke hadde noen overordnet risikobasert prosedyre for å ivareta de risiki som forelå ved gjennomføring av den aktuelle typen kirurgi.
I begge disse foreleggene er det angitt at allmenne hensyn krever påtale.
Påtalemyndigheten utferdiget et forelegg overfor Oslo kommune på kr. 500 000 som foretaksstraff for overtredelse av helsepersonelloven § 67, jf. § 16, etter at to eldre kvinner med stort behov for helse- og omsorgstjenester var funnet døde henholdsvis hjemme og utenfor hjemmet i en bydel i Oslo. Helsetilsynet hadde gjennomgått saken og konkludert med at ingen enkeltpersoner hadde handlet uforsvarlig, men hadde anmeldte kommunen som ansvarlig for organisering og drift av de aktuelle helse- og omsorgstjenestene. Forelegget ble ikke vedtatt av kommunen, og straffesak ble fremmet for Oslo tingrett. Under hovedforhandlingen la aktor og forsvarer begge ned påstand om frifinnelse. Retten frifant kommunen på tre ulike grunnlag. Retten konkluderte med at det verken forelå organiseringssvikt eller uforsvarlig yrkesutøvelse fra enkeltpersonell eller samlet sett, og kom derved til at det heller ikke var handlet grovt uaktsomt.349
5.12.6 Legers plikt til å underrette politiet om unaturlige dødsfall
Etter helsepersonelloven § 36 første og andre ledd skal leger gi erklæring om dødsfall som de blir kjent med i sin virksomhet. Legene skal også gi opplysninger om dødsårsak. Kommunelegen skal gi opplysningene om dødsårsak videre til Dødsårsaksregisteret. Er det grunn til å tro at dødsfallet er unaturlig, skal legen dessuten underrette politiet i samsvar med forskrift, jf. § 36 tredje ledd. Er etterforsking iverksatt for å avklare om døden er voldt ved straffbar handling, skal legen gi retten opplysninger av betydning for saken, dersom retten ber om dette, jf. fjerde ledd.
Etter forskrift 21. desember 2000 nr. 1378 om leges melding til politiet om unaturlig dødsfall o.l. § 1 skal legen snarest mulig underrette politiet dersom det er grunn til å tro at et dødsfall er unaturlig. Underretningen kan gis personlig eller telefonisk til nærmeste politimyndighet, og den muntlige meldingen skal følges av en skriftlig melding på fastsatt skjema350. På legens erklæring om dødsfall skal det anmerkes dersom muntlig melding er gitt til politiet.
Forskriftens § 2 angir når dødsfall anses unaturlig, og nevner dødsfall som kan skyldes drap eller annen legemskrenkelse, selvmord eller selvvoldt skade, ulike typer ulykker, yrkesulykke eller yrkesskade og misbruk av narkotika. Videre nevnes dødsfall som skyldes «feil, forsømmelse eller uhell ved undersøkelse eller behandling av sykdom eller skade» og dessuten dødsfall av «ukjent årsak når døden har inntrådt plutselig og uventet» samt dødsfall i fengsel eller under sivil eller militær arrest og funn av ukjent lik.
Det er ikke regulert hvem som skal gi melding til politiet når en lege selv har vært involvert i hendelse som har forårsaket dødsfall i forbindelse med helsehjelp. I praksis varierer det trolig hvem som melder i slike tilfeller.
Etter det utvalget har fått opplyst, kommer de fleste saker om alvorlige hendelser i helse- og omsorgstjenestene som etterforskes, til politiets kunnskap som følge av melding etter helsepersonelloven § 36 tredje ledd. Utvalget har søkt å få oversikt over antall meldinger til landets politidistrikter i saker som gjelder helse- og omsorgstjenestene og behandlingen av meldingene, jf. punkt 5.12.7.2 og 7.8.3. Dette har ikke lyktes, men det synes å være grunn til å anta at ikke alle aktuelle tilfeller blir meldt i samsvar med reglene.
I noen tilfeller politianmeldes forhold av pasient eller pårørende eller av tilsynsmyndighetene, eventuelt i tillegg til melding fra lege etter § 36.
5.12.7 Saksbehandlingen – regelverk og retningslinjer fra riksadvokaten og Helsetilsynet
5.12.7.1 Straffeprosessloven – påtaleinstruksen – rundskriv
Det er i hovedsak straffeprosessloven351 og påtaleinstruksen352 som regulerer etterforsking ved mistanke om straffbare forhold og de videre fasene i strafforfølgningen. Bevis og bruk av tvangsmidler er regulert i lovens del 3 og 4, mens del 5 omhandler saksbehandlingens enkelte ledd, herunder etterforsking, som er regulert i kapittel 18.
Formålet med etterforsking fremgår av straffeprosessloven § 226. Formålet er blant annet å skaffe til veie de nødvendige opplysninger for å avgjøre spørsmålet om tiltale, for å tjene som forberedelse for rettens behandling av spørsmålet om straffeskyld og eventuelt spørsmålet om fastsettelse av reaksjon. Dersom en bestemt person er mistenkt, skal etterforskingen søke å klarlegge både det som taler mot ham og det som taler til fordel for ham. Etterforskingen skal gjennomføres så raskt som mulig og slik at ingen unødig utsettes for mistanke eller ulempe.
I riksadvokatens rundskriv Del II – nr. 3/1999 punkt II.1 heter det blant annet:
«Den faktainnsamling som etterforskingen består i, skjer med rettslige normer som bakgrunn, ramme og mål. Det er bare rettsrelevante fakta som er av interesse. Målet for innsamlingen er å etablere grunnlag for at påtalemyndigheten (og eventuelt senere retten) kan vurdere om en straffebestemmelse er overtrådt, og om gjerningsmannen fyller de tre øvrige hovedvilkår for straff […]».
Helsetilsynet og riksadvokaten har blitt enige om retningslinjer for behandling av saker etter helsepersonelloven § 67, som er nedfelt i riksadvokatens rundskriv nr. 5/2001 Lov om helsepersonell – påtalemessige direktiver og Helsetilsynets rundskriv IK-2/2008 Retningslinjer for behandling av saker etter helsepersonelloven § 67. Dessuten gir riksadvokatens rundskriv nr. 2/2011 Etterforskingsplikt – barn og unge under 18 år punkt 2.3 anvisning på visse endringer i forbindelse med opprettelsen av utrykningsgruppen i Helsetilsynet (nå Undersøkelsesenheten) som ikke bare gjelder spørsmål knyttet til etterforsking når barn dør.
Saksbehandlingsrutinene skal sikre hensiktsmessig samarbeid mellom politiet og tilsynsmyndighetene. Utvalget er ikke nærmere kjent med i hvilken grad praksis er i samsvar med retningslinjene.
Riksadvokaten uttaler i rundskriv nr. 5/2001 at kontakten mellom politiet og tilsynsmyndighetene i alminnelighet bør være begrenset til det som er beskrevet i rundskrivet. Det understrekes at det av hensyn til begge etater ikke må kunne stilles spørsmål ved deres uavhengighet og selvstendige avgjørelser, og at politiet har eneansvar for etterforsking og påtaleavgjørelse på samme måte som tilsynsmyndighetene alene er ansvarlig for mulige administrative reaksjoner i anledning saken. Se også punkt 5.12.7.4.
Rutinene som er fastlagt i rundskrivene avviker noe fra det som følger av straffeprosessloven § 229 og påtaleinstruksen § 7-3 fordi det i saker som gjelder helsepersonell og virksomheter som yter helsehjelp, ofte er behov for tilsynsmyndighetens vurdering nettopp av om det kan antas å være begått et straffbart forhold og om saken bør etterforskes. Videre ville det være uhensiktsmessig om Helsetilsynet måtte ta stilling til påtalespørsmålet før saken er (ferdig) etterforsket, slik § 229 legger opp til.
Mange av de aktuelle sakene begynner med at politiet får melding om unaturlig dødsfall etter helsepersonelloven § 36, jf. punkt 5.12.6. Retningslinjene gjelder imidlertid også så langt de passer når politiet får kjennskap til forholdet ved anmeldelse eller på annen måte.
Politianmeldelse, vurdering av påtalespørsmålet mv. er for øvrig omtalt i Helsetilsynets saksbehandlingsveiledere353, blant annet med henvisning til rundskriv IK-2/2008.
5.12.7.2 Foreleggelse for fylkesmannen av spørsmålet om iverksettelse av etterforsking
Politiet skal etter retningslinjene i riksadvokatens rundskriv nr. 5/2001 og Helsetilsynets rundskriv IK-2/2008 forelegge saker hvor det kan være aktuelt med strafforfølgning etter helsepersonelloven § 67 for fylkesmannen354 for å få en vurdering av om det bør iverksettes etterforsking. Dette kan være saker som er meldt til politiet etter helsepersonelloven § 36 eller kommet til politiets kunnskap på annen måte.
Når Undersøkelsesenheten i Helsetilsynet behandler tilsynssak om forholdet, skal denne enheten vurdere spørsmålet om etterforsking i stedet for fylkesmannen, jf. riksadvokatens rundskriv nr. 2/2011 Etterforskingsplikt – barn og unge under 18 år punkt 2.3. Ved henvendelse fra politiet skal fylkesmannen i slike saker henvise til Undersøkelsesenheten. Det som nedenfor skrives om fylkesmannens behandling av saken vil gjelde tilsvarende for Undersøkelsesenheten så langt det passer. I saker som Undersøkelsesenheten overfører til fylkesmannen for behandling som tilsynssak, vil det variere om det er Undersøkelsesenheten eller fylkesmannen som tar stilling til spørsmålet om det skal tilrås etterforsking.
I tillegg til dødsfall som meldes etter helsepersonelloven § 36 fordi de skyldes «feil, forsømmelse eller uhell ved undersøkelse eller behandling av sykdom eller skade», forelegges i noen tilfeller meldinger etter § 36 om dødsfall som skyldes selvmord, selvvoldt skade eller misbruk av narkotika, fordi det kan være indikasjoner på at mangelfull helsehjelp har hatt betydning for hendelsen. Det samme kan gjelde dødsfall av «ukjent årsak når døden har inntrådt plutselig og uventet». Når barn under 18 år dør plutselig og uventet skal imidlertid saken alltid etterforskes med mindre det er åpenbart at dødsfallet ikke skyldes en straffbar handling, jf. riksadvokatens rundskriv nr. 2/2011 Etterforskingsplikt – barn og unge under 18 år punkt 1. Se rundskrivets punkt 4.2.2 om dødsfall på sykehus eller annen helseinstitusjon eller ved medfødte eller andre på forhånd diagnostiserte sykdommer.
Politiet behøver ikke å forelegge saken for fylkesmannen dersom det er åpenbart at det bør iverksettes etterforsking. Det kan i noen tilfeller være grunn til å iverksette etterforsking umiddelbart, for eksempel dersom det er åpenbart at det har skjedd noe straffbart og det er viktig å sikre bevis så fort som mulig eller det er andre etterforskingsskritt som ikke kan vente. Også der etterforsking iverksettes uten fylkesmannens vurdering, skal politiet orientere fylkesmannen om saken.
Foreleggelse kan også unnlates dersom det er grunnlag for umiddelbar henleggelse for eksempel fordi det synes klart at det ikke er rimelig grunn til å sette i verk etterforsking eller at en anmeldelse er åpenbart grunnløs. Meldinger etter helsepersonelloven § 36 som politiet ikke finner grunn til å vurdere nærmere, blir bare loggført.
Riksadvokaten rettet på vegne av utvalget en henvendelse til samtlige politidistrikt med anmodning om å sende utvalget opplysninger om antall mottatte meldinger av den aktuelle typen etter helsepersonelloven § 36 i perioden 2011 til 1. juli 2014. Det ble også bedt opplyst hvordan meldingene ble behandlet, og om eventuell etterforsking hadde ført til positive påtalevedtak. Kun syv politidistrikt besvarte henvendelsen. Svarene tyder på ulik praksis når det gjelder behandling av meldingene og den videre oppfølgingen av slike og andre saker hvor det er aktuelt med strafforfølgning etter helsepersonelloven § 67. Det synes blant annet å være ulik praksis med hensyn til hvor regelmessig det innhentes råd fra fylkesmannen om det bør iverksettes etterforsking, og hvordan sakene blir ført i politiets systemer (PO/BL). Se også punkt 7.8.3 om utvalgets tilrådinger vedrørende politiets håndtering av helsesaker.
Politiet må regelmessig foreta noen enkle undersøkelser for å kunne gi fylkesmannen tilstrekkelig grunnlag for å vurdere saken, herunder innhente pasientjournal. Se også riksadvokatens rundskriv nr. 3/1999 Etterforsking punkt II.4. Det heter at saken bør sendes fylkesmannen så snart som mulig, senest i løpet av en til to uker etter at meldingen er mottatt.
Dersom det ikke foreligger tilstrekkelige opplysninger til at fylkesmannen kan vurdere saken, må politiet kontaktes snarest med henstilling om å innhente ytterligere opplysninger, og fylkesmannen bør gi råd om hva som bør innhentes. Ifølge Helsetilsynets rundskriv IK-2/2008 punkt 2.1 skal fylkesmannen ikke selv innhente opplysninger i saken for å vurdere spørsmålet om etterforsking. Dette for at det skal være klart for den som bes om opplysninger at de innhentes til bruk i mulig straffesak. Derimot kan det være grunn for fylkesmannen til opprette tilsynssak om det samme forholdet og da innhente opplysninger om saken til det bruk, jf. punkt 5.12.7.4.
I rundskriv IK-2/2008 punkt 2.2 heter det at fylkesmannen i sin uttalelse til politiet skal begrunne tilrådingen om det bør iverksettes etterforsking eller ikke. Om det finnes hensiktsmessig kan politiet gis en enkel innføring i det aktuelle helsefaglige fagområdet og organisatoriske forhold. Dersom det anses nødvendig med sakkyndig uttalelse, må dette påpekes overfor politiet, og fylkesmannen kan være behjelpelig med utforming av mandat og med å finne kompetent (og villig) fagperson. Se også punkt 5.12.7.5 om bruk av sakkyndige. Det pekes i rundskrivet også på forhold som fylkesmannen bør anmode politiet om å se på med tanke på å klarlegge forhold knyttet til organisering og styring av virksomheten.
Helsetilsynet har fastsatt en frist for fylkesmannens uttalelse til politiet på tre uker fra foreleggelse. I henhold til rundskrivet skal fylkesmannen kontakte Helsetilsynet ved tvil eller ved behov for bistand til for eksempel å finne sakkyndig. Uansett om etterforsking tilrådes eller ikke, skal Helsetilsynet alltid orienteres ved kopi av uttalelsen til politiet. Helsetilsynet kan overprøve fylkesmannens tilråding.
I henhold til Helsetilsynets rundskriv IK-2/2008 punkt 2.1 er det «viktig at politiet blir orientert så snart som mulig slik at etterforskning kan iverksettes» i tilfeller hvor fylkesmannen «selv blir kjent med en mulig straffbar overtredelse av helsepersonelloven». Dette må trolig leses med det forbehold at politiet bare skal orienteres dersom fylkesmannen mener det er grunn til å iverksette etterforsking, selv om Helsetilsynet da ikke gis mulighet til å overprøve vurderingen i de øvrige tilfellene. Fylkesmannen kan i tvilstilfeller velge å kontakte Helsetilsynet.
5.12.7.3 Beslutning om etterforsking
Tilrådingen fra fylkesmannen (eller Helsetilsynet) er rådgivende, og det er politiet som fatter beslutning om etterforsking skal settes i verk. Riksadvokaten uttaler at det sjelden vil være aktuelt å sette i verk etterforsking mot tilsynsmyndighetens tilråding, men at det ikke er utelukket. Det finnes eksempler på at dette har skjedd. Det vises i den sammenheng til at allmenne hensyn kan gi grunnlag for påtale uten påtalebegjæring fra Helsetilsynet. Dette refererer til et senere stadium i saken, jf. punkt 5.12.7.6. Uansett om tilsynsmyndigheten i den innledende fasen har tilrådd etterforsking eller ikke, vil en eventuell påtale i saken kunne bygge på enten påtalebegjæring eller allmenne hensyn.
I henhold til riksadvokatens rundskriv skal politiet etter å ha mottatt tilsynsmyndighetens tilråding umiddelbart fatte beslutning, og beslutningen bør være skriftlig. Politiet må vurdere om vilkårene i straffeprosessloven § 224 er oppfylt. I § 224 første ledd heter det:
«Etterforsking foretas når det som følge av anmeldelse eller andre omstendigheter er rimelig grunn til å undersøke om det foreligger straffbart forhold som forfølges av det offentlige.»
Kravet om «rimelig grunn» innebærer ikke at det må foreligge sannsynlighetsovervekt for at det foreligger straffbart lovbrudd. Terskelen er atskillig lavere enn kravet om «skjellig grunn», som er kravet for straffeprosessuelle tvangsmidler som pågripelse og ransaking. Det må dog foreligge noen objektive holdepunkter som tilsier nærmere undersøkelser med tanke på om det har skjedd noe straffbart. Det må i noen grad også sees hen til hva de objektive og subjektive kravene er for å anvende straff på den aktuelle typen lovbrudd.
I riksadvokatens rundskriv Del II – nr. 3/1999 Etterforsking punkt III.1 heter det blant annet:
«Uttrykket «foretas» må tolkes antitetisk; etterforsking kan ikke settes i verk med mindre det er rimelig grunn til det. På den annen side står påtalemyndigheten relativt fritt; den har ikke plikt til å sette i gang etterforsking i alle tilfeller det er rettslig adgang til det. Det er for eksempel anledning til å unnlate å sette i verk etterforsking i enkelte saker ut fra ressursprioritering eller av andre saklige grunner. Det kan også på dette stadium utøves et skjønn innenfor rammen av det opportunitetsprinsipp som gjelder i norsk straffeprosess.»
Påtalemyndigheten kan beslutte å henlegge en anmeldelse uten at det foretas etterforsking når det er klart at det anmeldte forhold ikke er straffbart eller ikke er gjenstand for offentlig påtale, jf. påtaleinstruksen § 7-4 fjerde ledd.
I rundskrivets punkt III pekes blant annet på at det oftere vil være vanskelig å avgjøre om det er rimelig grunn til å iverksette etterforsking i tilfeller hvor det ikke foreligger anmeldelse, men forholdet er blitt kjent for politiet på annen måte. Momenter som taler for og mot etterforsking, omtales, og det skilles mellom etterforsking mot person og etterforsking av sak. Videre heter det:
«Straffeprosessloven § 224 gjelder i prinsippet også for iverksetting av enkeltstående etterforskingsskritt under en pågående etterforsking. Bestemmelsen setter også ramme for hvor lenge etterforskingen kan vare ved. Den kan ikke fortsette når det ikke lenger er «rimelig grunn til å undersøke om det foreligger straffbart forhold».»
Riksadvokaten og vedkommende statsadvokat kan gi pålegg om å iverksette etterforsking og om hvordan den skal gjennomføres, samt om stansing, jf. straffeprosessloven § 225.
Vedtak om henleggelse, påtaleunnlatelse eller utferdigelse av forelegg eller tiltalebeslutning mv. kan påklages til nærmeste overordnet påtalemyndighet etter reglene i straffeprosessloven § 59 a. Klagerett har den som vedtaket retter seg mot, andre med rettslig klageinteresse (fornærmede og andre skadelidte) og forvaltningsorgan dersom vedtaket direkte gjelder organets saksområde, for eksempel Helsetilsynet i saker etter helsepersonelloven § 67.
Om underretning dersom en påbegynt strafforfølgning innstilles helt eller delvis, se påtaleinstruksen § 17-2.
Ved brann og andre ulykker kan det foretas etterforsking om årsaken selv om det ikke er grunn til mistanke om straffbart forhold, og det samme gjelder når barn under 18 år dør plutselig og uventet, jf. straffeprosessloven § 224 fjerde ledd. I påtaleinstruksen § 7-4 er det fastsatt at politiet skal innlede etterforsking når barn under 18 år dør plutselig og uventet. Unntak gjelder dersom det er åpenbart at dødsfallet ikke skyldes en straffbar handling. I riksadvokatens rundskriv nr. 2/2011 Etterforskingsplikt – barn og unge under 18 år er det gitt nærmere retningslinjer for hvordan etterforskingen skal skje og om begrensninger i plikten. Om bakgrunnen for de særskilte reglene om etterforsking når barn dør, se Prop. 105 L (2010–2011) Endringar i straffeprosesslova mv. (etterforskingsplikt mv.).
5.12.7.4 Forholdet mellom politietterforsking og tilsyn mv.
Blant annet i to nyere Høyesterettsavgjørelser355 er det lagt til grunn at det er adgang til parallellforfølging slik at tilsynsmyndighetene og politiet kan arbeide med en sak i hvert sitt spor. Dommen fra 2010 er imidlertid klaget inn for EMD, hvilket gjør at rettstilstanden kan endres. I tillegg er det i teorien reist spørsmål om Høyesterett har stilt tilstrekkelig sterke krav til tidsmessig sammenheng mellom avgjørelsene.356 Så langt legger imidlertid utvalget til grunn at politiet og tilsynsmyndighetene kan arbeide parallelt med en sak. Forbudet mot dobbeltforfølgning (parallellforfølging) er ved dagens rettstilstand ikke til hinder for dette, eller for at det anvendes administrative reaksjoner selv om helsepersonellet også er domfelt eller under strafforfølgning, se punkt 5.12.3. Dette gjelder uavhengig av om tilsynsmyndighetene får kjennskap til saken gjennom foreleggelse fra politiet, jf. punkt 5.12.7.2, eller på annen måte. Derimot kan det etter omstendighetene være nødvendig å stille behandlingen av en tilsynssak i bero etter anmodning fra politiet dersom etterforskingstaktiske hensyn tilsier det. Tilsynsmyndighetene konfererer derfor gjennomgående med politiet dersom de ønsker å starte tilsynssak der hendelsen også er meldt til politiet. Normalt er det politiet som får forrang ved sine undersøkelser.357
I Veileder i behandling av hendelsesbaserte tilsynssaker del II (saksbehandlingsveileder for Statens helsetilsyn) punkt 23.9 heter det at tilsynsmyndigheten som hovedregel skal foreta en selvstendig bevisvurdering når det er tvil om hvilket faktisk forhold som skal legges til grunn for avgjørelsen i en tilsynssak, men at det i noen tilfeller kan være behov for å stille tilsynssaken i bero fordi tilsynsmyndigheten ikke har tilstrekkelig grunnlag for å foreta en selvstendig bevisvurdering og derfor må avvente politiets etterforsking. Det heter også at
«[…] advarsel skal ilegges i tråd med vanlig praksis for tilsynssaker, selv om vi begjærer påtale. Påtalemyndigheten skal orienteres om vår advarsel (reaksjon) og kan i sin strafferettslige vurdering av saken ta stilling til den samlede summen av reaksjon mot helsepersonellet.»
Se også punkt 5.12.3.
I henhold til politiloven § 2 nr. 6 skal politiet «samarbeide med andre myndigheter og organisasjoner tillagt oppgaver som berører politiets virkefelt så langt regler gitt i eller i medhold av lov ikke er til hinder for dette». Denne bistanden er polisiær og styres ikke av påtalemyndigheten.
Det er også regler for påtalemyndigheten om varslingsplikt til forvaltningen, blant annet i påtaleinstruksen § 17-2 hvor det heter at det straks skal gis skriftlig underretning til «vedkommende forvaltningsorgan når saken direkte gjelder dets saksområde».
I riksadvokatens rundskriv nr. 5/2001 heter det at kontakten mellom politiet og tilsynsmyndigheten i alminnelighet bør være begrenset til det som er beskrevet i rundskrivet. Det må ikke kunne stilles spørsmål ved de to etatenes uavhengighet og selvstendige avgjørelser.
I boken «Risiko og styring»358 kapittel 8 om tilsyn og påtalemyndighet pekes også på betydningen av klare roller og ansvarsforhold. Det heter at samarbeidet ikke må få «en slik karakter at det kan reises tvil om påtalemyndighetens reelle uavhengighet – i den enkelte sak eller med tanke på prioriteringer av, eller innenfor, ulike saksfelt».359 Informasjonsflyt mellom tilsynsorganer og påtalemyndighet omtales også. Det vises blant annet til taushetsplikten etter § 13 ikke er til hinder for at
«[…] forvaltningsorganet anmelder eller gir opplysninger […] om lovbrudd til påtalemyndigheten […] når det finnes ønskelig av allmenne omsyn eller forfølgning av lovbruddet har naturlig sammenheng med avgiverorganets oppgaver.»360
Denne bestemmelsen henviser også Helsetilsynet til i rundskriv IK-2/2008 punkt 2.1 og i veileder del II punkt 23.11. Det heter der at de «anmelder som hovedregel straffbare forhold vi får kunnskap om i tilsynssaken, og som ikke allerede er anmeldt eller på annen måte kjent for politiet» under forutsetning av at forfølgningen av lovbruddet har naturlig sammenheng med tilsynets oppgaver eller er ønskelig av allmenne hensyn.
I denne sammenheng må man blant annet være bevisst på de ulike regelsett som regulerer henholdsvis politiets etterforsking (primært straffeprosessloven) og forskjellige forvaltningsorganers virksomhet. I og med at det er ulike regler som gjelder for politiet og tilsynsmyndighetenes innhenting av opplysninger og dokumentasjon, må det utvises forsiktighet ved samarbeid og utlevering av opplysninger til politiet, og bruk av informasjon må ikke skje på en måte som krenker vernet mot selvinkriminering.
Vernet mot selvinkriminering beskytter mot at man tvinges til å bidra til egen domfellelse gjennom en straffesanksjonert forklaringsplikt, annet vitnemål eller erkjennelse av skyld. Kjernen i vernet er at en siktet i en avhørssituasjon ikke kan tvinges til å forklare seg og dermed bidra til sin egen domfellelse. Selvinkrimineringsvernet er uttrykkelig nedfelt i FN-konvensjonen om sivile og politiske rettigheter (SP) artikkel 14 nr. 3 bokstav g. En tilsvarende beskyttelse er også et element i kravet om rettferdig rettergang etter den europeiske menneskerettskonvensjon (EMK) artikkel 6 nr. 1. Retten til å forholde seg taus overfor politiet er regulert i straffeprosessloven § 230, mens retten for siktede til å la være å avgi forklaring for retten fremgår av § 90. Etter § 123 har et vitne ikke plikt til å svare på spørsmål i retten når svaret vil kunne utsette vitnet (eller vitnets nærstående) for straff.
Vernet mot selvinkriminering har imidlertid betydning også i andre sammenhenger. Fra norsk rettspraksis, se for eksempel Rt. 1994 s. 610 (Bølgepapp I) og Rt. 1999 s. 1269 (Fengselsbetjentdommen).
I saker der helsepersonell kan ha utvist forsømmelig atferd, kan det etter utvalgets syn sies at strafferetten og tilsynet bygger på de samme grunnleggende hensyn, men at de i praksis kan komme i et visst spenn. Formålet med strafferetten er blant annet å avverge framtidige straffbare handlinger. Samtidig ville det være uheldig om helsepersonell ikke kunne tale fritt til tilsynsorganet om egne feil som også kan bidra til tryggere rutiner. Dersom forklaringer gitt til tilsynsmyndigheten uten videre kunne brukes i en påfølgende straffesak, kunne det derfor bli fristende for helsepersonell å holde tilbake viktige opplysninger som kan bidra til å redusere risikoen for framtidige feil.
Respekt for selvinkrimineringsvernet forutsetter at påtalemyndigheten ved sin bevisførsel unnlater å bygge på bevis fremskaffet gjennom metoder som innebærer uriktige opplysninger, tvang eller utilbørlig press. Det samme kan etter omstendighetene gjelde forklaringer som siktede har avgitt til andre instanser under forklaringsplikt og der siktede forklarer seg på en måte som gir uttrykk for at han er skyldig i hele eller deler av det straffbare forhold. Selvinkrimineringsvernet kan få betydning også for andre prosesser enn straffesaker.
Nærmere om vernet mot selvinkriminering, se for eksempel NOU 2009: 9 Lov om offentlige undersøkelseskommisjoner. Særskilt oppnevnte offentlige kommisjoner punkt 12.5 og litteraturen361, herunder om begrepet og spørsmålet om vern i andre saker enn straffesaker og om vernet som skranke for bruk av pliktmessig avgitt informasjon som bevis.
I følge rundskriv IK-2/2008 må fylkesmannen vurdere om det er grunn til å opprette tilsynssak på grunnlag av de opplysninger de får fra politiet, uansett om de tilrår etterforsking eller ikke, jf. punkt 5.12.7.2. Mange saker som henlegges av politiet, behandles som tilsynssak. Ofte er tilsynssak allerede opprettet før politiet henvender seg til tilsynsmyndigheten.
Etter at rundskrivet ble gitt ut er det innført varslingsplikt til Helsetilsynet ved alvorlige hendelser i spesialisthelsetjenesten. En «utrykningsgruppe» ble opprettet i Helsetilsynet med virkning fra 1. juni 2010. Ordningen ble lovfestet fra 1. januar 2012, og Undersøkelsesenheten er nå en egen avdeling i Helsetilsynet. Enheten vurderer raskt hvordan varslede hendelser skal følges opp, herunder om det skal foretas stedlige undersøkelser. Se nærmere omtale i punkt 5.8.5.
Dødsfall som meldes til politiet etter helsepersonelloven § 36 fordi de skyldes «feil, forsømmelse eller uhell ved undersøkelse eller behandling av sykdom eller skade», vil gjennomgående også omfattes av varslingsplikten til Helsetilsynet. En del selvmord vil også utløse begge disse pliktene. Varsel til Helsetilsynet skal gis «straks». Det vil etter forarbeidene si at varselet må sendes snarest, og senest påfølgende dag.362 Således skal politiet og Helsetilsynet etter regelverket varsles omtrent like raskt i og med at melding til politiet etter § 36 skal gis «snarest mulig», jf. punkt 5.12.6.
I riksadvokatens rundskriv nr. 2/2011 Etterforskingsplikt – barn og unge under 18 år punkt 2.3 er det gjengitt forslag til retningslinjer for samarbeidet mellom politiet og tilsynsmyndigheten utarbeidet av en arbeidsgruppe nedsatt av riksadvokaten i samråd med Helsetilsynet (første halvår 2011). Bakgrunnen for arbeidet var opprettelsen av «utrykningsgruppen». Det heter i riksadvokatens rundskriv nr. 2/2011 at Helsetilsynet i hovedsak vil legge arbeidsgruppens anbefalinger til grunn, og at riksadvokaten også finner dem hensiktsmessige.
For politiets og påtalemyndighetens del fastsettes det – som en justering i forhold til rundskriv nr. 5/2001 – at politiet så raskt som mulig må «bringe på det rene om det er aktuelt for gruppen å rykke ut, og i så fall sørge for å etablere god kontakt med denne». Politiet må foreta en selvstendig vurdering av om det må foretas umiddelbar bevissikring også i de tilfeller der Undersøkelsesenheten foretar stedlige undersøkelser. Det heter videre at dersom begge instanser gjør undersøkelser knyttet til et dødsfall, må politiet selv stå for egne avhør og bevissikring mv., herunder vurdere behovet for beslag. Selv om det i enkelte tilfeller kan være hensiktsmessig at Undersøkelsesenheten bistår politiet (dersom de er til stede samtidig), må politiet sørge for at bevisinnhenting og bevissikring skjer i regi av politiet og etter straffeprosesslovens regler. Politiet må ikke benytte informasjon fra Undersøkelsesenhetens samtaler med helsepersonell på en slik måte at det krenker vernet mot selvinkriminering. Det heter at politiet derfor i alminnelighet må foreta egne avhør, og at opplysninger som Undersøkelsesenheten har mottatt, under en senere hovedforhandling kun kan brukes som et supplement til informasjon innhentet av politiet selv.
Retningslinjene innebærer at Undersøkelsesenheten (tidligere «utrykningsgruppen») ved mottak av varsel fra helseforetak skal undersøke om det er gitt melding til politiet i tilfeller som også omfattes av meldeplikten etter helsepersonelloven § 36. Politiet skal orienteres om stedlige undersøkelser («utrykning») i saker som også er meldt til politiet etter helsepersonelloven § 36 eller dersom «saken er kjent for politiet på annen måte». Før det eventuelt gjennomføres stedlige undersøkelser skal Undersøkelsesenheten ta stilling til om det anbefales etterforsking ut fra de foreliggende opplysninger. Dersom det ikke er anbefalt etterforsking, skal politiet varsles umiddelbart dersom det gjennom Undersøkelsesenhetens arbeid framkommer nye opplysninger som tilsier at saken bør etterforskes. Videre heter det at helsepersonell som har samtale med Undersøkelsesenheten må gjøres oppmerksom på at det de forklarer kan bli videreformidlet til politiet, og på Undersøkelsesenhetens dobbeltrolle ved at den også gir tilråding om etterforsking og senere eventuelt begjærer påtale. Dessuten påpekes at dersom det er iverksatt etterforsking, må oppfølging av pårørende skje i samråd med politiet.
I Helsetilsynets veileder del II363 heter det blant annet at det må foretas
«[…] en skjønnsmessig vurdering av hvilke opplysninger som er nødvendig å oversende politiet ved begjæring/anbefaling av påtale (Sivilombudsmannens årsmelding 2002 s. 196), slik at taushetsbelagte opplysninger som ikke er nødvendig for politiets vurdering ikke oversendes. Dersom vi oversender opplysninger til politiet som helsepersonellet har gitt under forklaringsplikten etter helsepersonelloven § 30, skal politiet opplyses om dette (slik at de kan vurdere det i forhold til om de risikerer bevisavskjæring på grunn forbudet mot selvinkriminering).»
Se punkt 7.8.3 for utvalgets bemerkninger om deling av opplysninger med politiet.
I riksadvokatens rundskriv nr. 2/2011 omtales også forholdet til tilbudet om undersøkelse av dødsstedet når et barn under fire år dør plutselig og uventet, se rundskrivets punkt 2.2. Dette er en ordning i regi av helsetjenesten, og ansvaret for arbeidet er lagt til Folkehelseinstituttet, jf. punkt 5.10. Formålet med ordningen er å fastslå dødsårsaken og å innhente kunnskap for å forebygge krybbe- og spedbarnsdød. Hovedformålet med politietterforsking vil være å klarlegge om dødsfallet er forårsaket av en straffbar handling. I følge Folkehelseinstituttets retningslinjer skal dødsstedsundersøkelse i regi av helsetjenesten ikke iverksettes dersom det iverksettes politietterforsking, og påbegynt undersøkelse skal avbrytes dersom det avdekkes mistanke om straffbart forhold, slik at den videre oppfølging skjer i regi av politiet.364
Det er i Rapport om avklaring av samarbeidsrutiner og grenseflater knyttet til meldeplikt etter spesialisthelsetjenesteloven § 3-3 og varslingsplikt etter spesialisthelsetjenesteloven § 3-3 a365 gitt uttrykk for at Kunnskapssenteret366 må utvise varsomhet ved rådgivning til og informasjonsinnhenting fra involvert personell og ansvarlig virksomhet i helsetjenesten på et tidlig stadium i saker som er varslet etter spesialisthelsetjenesteloven § 3-3 a eller meldt politiet som unaturlig dødsfall etter helsepersonelloven § 36. Se også punkt 5.7.2 og 5.12.7.6.
5.12.7.5 Sakkyndige undersøkelser – rettsmedisinsk obduksjon mv.
I riksadvokatens rundskriv nr. 5/2001 legges til grunn at politi, påtalemyndighet og domstoler sjelden selv vil kunne vurdere om helsepersonell og/eller virksomhet som yter helsehjelp har opptrådt forsvarlig, og hvor alvorlig et eventuelt avvik er. Sakkyndige kan engasjeres av påtalemyndigheten i medhold av straffeprosessloven § 148 eller oppnevnes av retten etter lovens kapittel 11. Riksadvokaten antar at det ofte vil være mest hensiktsmessig at påtalemyndigheten selv engasjerer den nødvendige ekspertisen i etterforskingsfasen, og at det i første omgang som regel vil være tilstrekkelig med én sakkyndig, jf. straffeprosessloven § 139. Praksis synes å variere noe, og hvem som oppnevner den sakkyndige har betydning for hvem som dekker kostnadene.
Riksadvokaten understreker betydningen av at sakkyndige står fritt i forhold til dem som er under etterforsking, og da ikke minst av hensyn til de berørtes tillit til etterforskingen. Det må også legges stor vekt på å finne fram til fagfolk som har ubestridt kompetanse på det felt som skal vurderes.
Den rettsmedisinske kommisjon er oppnevnt av Justis- og beredskapsdepartementet med hjemmel i straffeprosessloven § 146. Kommisjonen skal være et veiledende organ i rettsmedisinske spørsmål. Kommisjonens sammensetning, oppgaver mv. er regulert i forskrift 14. mars 2003 nr. 294 om Den rettsmedisinske kommisjon. Kommisjonen er delt i faggrupper, og Statens sivilrettsforvaltning er tillagt oppgaven som kommisjonens sekretariat. Kommisjonens primære oppgave er kvalitetssikring av rettsmedisinske erklæringer og uttalelser som gis av sakkyndige i straffesaker. Kommisjonen skal også veilede og bistå retten, påtalemyndigheten, forsvarere, bistandsadvokater, sakkyndige, justismyndigheter, helsemyndigheter og andre aktuelle myndigheter i rettsmedisinske spørsmål. Kommisjonen kan eksempelvis gi generelle råd om hvordan påtalemyndighetens eller rettens (rekvirentens) mandat til den sakkyndige bør utformes i situasjoner hvor rekvirenten ikke har oversikt over det aktuelle medisinske området. Kommisjonen har også ansvar for sakkyndigutdannelse.
Den rettsmedisinske kommisjon er etter forskriftens § 4 pålagt å føre register over sakkyndige. Sekretariatet fører register over rettsmedisinske sakkyndige som er villige til å påta seg oppdrag som sakkyndig i straffesaker.367 Ved behov for en sakkyndig vurdering kan rekvirenter henvende seg til kommisjonens sekretariat for å få oversikt over sakkyndige fra ulike rettsmedisinske miljøer og deres kvalifikasjoner. Det gis kun opplysninger om navn på sakkyndige og deres formelle kompetanse, ikke råd om hvilke sakkyndige rekvirenten bør velge.
I henhold til straffeprosessloven § 147 skal enhver som tjenestegjør som sakkyndig i rettsmedisinske spørsmål, straks sende den rettsmedisinske kommisjon avskrift av den skriftlige erklæring som han gir retten eller påtalemyndigheten. Hvis den sakkyndige under hovedforhandlingen gir uttalelser som avviker fra den skriftlige erklæring eller på vesentlige punkter utfyller den, skal han sende kommisjonen et referat av sin muntlige forklaring. Kommisjonen skal gjennomgå de innkomne erklæringer og uttalelser.368 Hver sak behandles som hovedregel av tre eller minst to medlemmer, utpekt av lederen for den aktuelle faggruppen. Finner kommisjonen vesentlige mangler, skal den gjøre retten eller i tilfelle påtalemyndigheten oppmerksom på det. Kommisjonen utarbeider en skriftlig uttalelse som sendes rekvirenten (domstol og/eller påtalemyndighet) og de(n) sakkyndige. Uenighet og eventuelle dissenser i kommisjonen skal framkomme, og mindretallets synspunkter skal begrunnes på lik linje med flertallets standpunkt, jf. forskriftens § 5 andre ledd. Kommisjonen kan videre be den sakkyndige om en skriftlig tilleggserklæring, samt be om at det utføres ytterligere undersøkelser, jf. forskriftens § 3 bokstav a.
Innsendelsesplikten etter straffeprosessloven § 147 omfatter fagområdene rettsgenetikk, rettstoksikologi, rettspatologi, klinisk rettsmedisin og rettspsykiatriske undersøkelser, men også andre fagfelt hvor rettsmedisinsk sakkyndige avgir uttalelser.
Rapporter fra rettsmedisinske obduksjoner er således blant de erklæringer som skal sendes den rettsmedisinske kommisjon.
I Riksadvokatens rundskriv nr. 2/2011 Etterforskingsplikt – barn og unge under 18 år punkt 3 vises det til straffeprosessloven § 228 og påtaleinstruksen § 13-2. For øvrig omtaler de nevnte rundskrivene ikke spørsmål om begjæring av obduksjon.
Straffeprosessloven § 228 lyder:
«Sakkyndig likundersøkelse skal foretas når det er grunn til mistanke om at noens død er voldt ved en straffbar handling. Påtalemyndigheten kan også ellers beslutte at det skal foretas sakkyndig likundersøkelse når dødsårsaken er uviss og særlige forhold krever slik undersøkelse. Kongen gir nærmere forskrifter om sakkyndig likundersøkelse, herunder i hvilke tilfeller slik undersøkelse bør foretas.»
Etter påtaleinstruksen § 13-2 bør politiet i alminnelighet sørge for at sakkyndig likundersøkelse foretas når dødsårsaken er uviss og antas å kunne skyldes selvmord eller selvvoldt skade, ulykkestilfelle, yrkesskade eller yrkessykdom, eller feil, forsømmelse eller uhell ved medisinsk undersøkelse eller behandling av sykdom eller skade. Det samme gjelder når dødsårsaken er uviss og døden er inntrådt plutselig og uventet, særlig dersom vedkommende antas å ha vært alene i dødsøyeblikket. Politiet skal påse at sakkyndig likundersøkelse foretas når et barn under 18 år dør utenfor helseinstitusjon og dødsårsaken er uviss, med mindre særlige grunner gjør det ubetenkelig å unnlate slik undersøkelse. Politiet bør også i alminnelighet sørge for at sakkyndig likundersøkelse foretas når dødsårsaken er uviss og dødsfallet har skjedd i fengsel, arrestlokale eller under administrativ frihetsberøvelse. Det sistnevnte kan for eksempel være tvungent psykisk helsevern i institusjon. Sakkyndig likundersøkelse kan også ellers foretas når vilkårene i lovens § 228 er oppfylt.
En rettsmedisinsk obduksjon utføres på begjæring fra påtalemyndigheten eller retten, i praksis oftest politiet. Målet med undersøkelsen er både å påvise dødsårsaken og å fastslå dødstidspunktet. Videre vil man ved undersøkelsen dokumentere og tolke eventuelle kroppslige skader med henblikk på oppkomstmekanisme og -tidspunkt samt deres betydning for dødsfallet. Undersøkelsen vil således gi et biomedisinsk underlag for den rettslige utredningen av dødsfallet. Spørsmålsstillingene relaterer seg til både sykdom, skade, kjemisk påvirkning og behandlingseffekter. Det kan etter omstendighetene ta lang tid (ofte opp til tre måneder) innen alle prøvesvar er kommet inn og rettspatologen kan utarbeide den endelige konklusjonen. Mange rettsmedisinske obduksjoner utføres ved Avdeling for rettspatologi og klinisk rettsmedisin ved Folkehelseinstituttets divisjon for rettsmedisinske fag369.
Den nye obduksjonsloven370 opprettholder skillet mellom rettsmedisinsk og medisinsk obduksjon og at rettsmedisinsk obduksjon har forrang, se lovens §§ 3 og 6, jf. også Prop. 38 L (2014–2015) punkt 10.5.5. Det ble i proposisjonen også drøftet om pårørende burde kunne kreve medisinsk obduksjon, men ikke fremmet forslag om dette, jf. punkt 10.5.6.
5.12.7.6 Påtalebegjæring – tiltalebeslutning – forelegg
Offentlig påtale etter helsepersonelloven § 67 finner sted hvis allmenne hensyn krever det eller etter begjæring fra Statens helsetilsyn, jf. andre ledd. Riksadvokaten uttaler i rundskriv nr. 5/2001 Lov om helsepersonell – påtalemessige direktiver punkt V.1 at påtalebegjæring bør være det prinsipale fordi tilsynsmyndighetens vurdering av om det er grunn til å anvende straff, kan bidra til at påtalemyndighetens avgjørelser holder høy kvalitet og at likeartede saker avgjøres likt. Regelen om påtalebegjæring var ny med helsepersonelloven og ble tatt inn etter forslag fra riksadvokaten.371
I henhold til retningslinjene skal politiet sende saken ferdig etterforsket til fylkesmannen innen fire måneder etter den første foreleggelsen, for at Helsetilsynet skal ta stilling til påtalespørsmålet. I henhold til rundskriv IK-2/2008 punkt 2.6 skal fylkesmannen snarest – og uten vurdering – oversende saken til Helsetilsynet som avgjør påtalespørsmålet og sender saken til politiet innen seksmånedersfristen. Dette har sammenheng med bestemmelsen i straffeloven 1902 § 80 første ledd første punktum om at begjæring om offentlig påtale må «settes fram senest seks måneder etter at den berettigede er kommet til kunnskap om den straffbare handling og om hvem som har foretatt den». Straffeloven 2005372 har ingen frist som vil gjelde for påtalebegjæring fra Helsetilsynet, jf. punkt 7.8.3.
Utvalget antar at saken sendes direkte til Helsetilsynet dersom det ikke er fylkesmannen, men Undersøkelsesenheten som uttalte seg i spørsmålet om etterforsking.
Dersom det begjæres påtale, er det Helsetilsynet som skal behandle tilsynssaken (videre) med mindre noe annet uttrykkelig er avtalt med fylkesmannen. Dersom det ikke begjæres påtale, skal saken i utgangspunktet returneres til fylkesmannen som behandler tilsynssaken på vanlig måte.373
I rundskriv IK-2/2008 punkt 3 omtales hva som skal være styrende i vurderingen av om det skal begjæres påtale. Det pekes blant annet på forholdet mellom straff og tilsyn og administrative reaksjoner. Det heter at prevensjonshensyn gjør seg mer gjeldende overfor virksomheter enn individer og at terskelen for å begjære foretaksstraff bør være lavere enn for straff mot helsepersonell. Helsetilsynet bemerker at de fleste sakene etter helsepersonelloven § 67 gjelder brudd på forsvarlighetskravet, og at dette også er de vanskeligste vurderingene. Det vises til at det må foreligge et markant avvik fra det forsvarlige for å oppfylle skyldkravet. I påtalebegjæringen skal det gis en beskrivelse av hvilke krav som stilles i den aktuelle situasjonen, og angis hvor markant avviket fra denne normen synes å være. Dette gjelder uansett om det begjæres straff mot person eller virksomhet. Som eksempel på markant avvik fra forsvarlighetsnormen nevnes «handlinger eller unnlatelser som avdekker grunnleggende mangelfull innsikt eller ferdigheter innenfor sentrale deler av autorisasjonens fagområde».
Se også Veileder del II punkt 23.9 hvor det uttales at hovedregelen er at det skal begjæres påtale mot helsepersonell eller virksomhet der det foreligger markant avvik fra helsepersonelloven og skyldkravet i lovens § 67 (forsett eller grov uaktsomhet) er oppfylt. Videre heter det:
«Vi skal ha et økt fokus på virksomheter. Det er særlig viktig å se på den samlede summen av feil, inkludert anonyme feil, organisatorisk svikt og også feil begått av helsepersonell som opptrer på vegne av foretaket. Videre må vi vurdere om det er hensiktsmessig å ilegge foretaksstraff.»
Se punkt 5.12.5 om vilkårene for foretaksstraff og momenter for vurderingen om slik straff skal ilegges.
Helsetilsynet uttaler også at praksis er at det anbefales foretaksstraff bare
«[…] der ledelsen i virksomheten kunne ha forebygget hendelsen ved å legge til rette for at helsepersonellet er i stand til å overholde sine lovpålagte plikter eller der ledelsen på andre måter kunne forhindret hendelsen.»374
Melding om uønsket hendelse til Nasjonalt kunnskapssenter for helsetjenesten375 etter spesialisthelsetjenesteloven § 3-3 kan ikke i seg selv danne grunnlag for å innlede sak eller fatte vedtak om reaksjon i medhold av helsepersonelloven kapittel 11 eller for begjæring om påtale etter lovens § 67 andre ledd. Dette er fastsatt i så vel helsetilsynsloven § 2 femte ledd og helsepersonelloven § 67 a som spesialisthelsetjenesteloven § 3-3 sjette ledd. Vernet gjelder bare tilsynssak eller straffesak mot enkeltpersoner, ikke mot virksomheten. Lovbestemmelsene nevner bare påtalebegjæring, men utvalget legger til grunn at meldingen heller ikke kan brukes som grunnlag for politianmeldelse og/eller tilråding om etterforskning. Se nærmere i punkt 5.7.2 om Meldeordningen og punkt 7.6.3 og lovutkastet i kapittel 10 med utvalgets forslag til endringer i de nevnte lovbestemmelsene.
Dersom Helsetilsynet ikke fremmer påtalebegjæring, må påtalemyndigheten vurdere om allmenne hensyn krever påtale.
Ved vurderingen av om allmenne hensyn foreligger, legges det blant annet vekt på overtredelsens grovhet og hensynet til den alminnelige lovlydighet, jf. ny § 62 a i straffeprosessloven, som trådte i kraft samtidig som straffeloven 2005.
Selv om det er fremmet påtalebegjæring, må påtalemyndigheten for å reise tiltale – eller utferdige forelegg – være overbevist om at det foreligger straffeskyld. Bevissituasjonen må også være slik at straffeskylden kan bevises i retten. Generelt sett henlegges mange saker på grunn av usikkerhet om det kan bevises utover enhver rimelig tvil både at det foreligger en overtredelse av straffebudet, at vedkommende har utvist den nødvendige skyld og at det ikke foreligger andre straffrihetsgrunner.
Forelegg kan utferdiges når påtalemyndigheten finner at saken bør avgjøres ved bot og/eller inndragning, jf. straffeprosessloven § 255 ff. Forelegg benyttes vanligvis i forbindelse med foretaksstraff, men ofte også overfor individer, herunder etter helsepersonelloven § 67, når det ikke er aktuelt å nedlegge påstand om fengselsstraff eller fradømmelse av retten til å utøve yrket376. Utvalget har ikke full oversikt over straffereaksjoner som har vært gitt i saker etter helsepersonelloven § 67, men det synes sjelden eller aldri å ha blitt reagert med fengselsstraff for overtredelse av helsepersonelloven alene.
Ifølge undersøkelsen omtalt i punkt 5.12.8, fremmet Helsetilsynet i den aktuelle perioden på nærmere syv år, påtalebegjæring mot ni leger og ti virksomheter. Av disse ble fire leger og åtte virksomheter straffet, alle ved forelegg.
Et eksempel på en sak som ble avgjort ved forelegg, er at en lege i 2009 ble ilagt et forelegg på kr. 25 000 for brudd på helsepersonelloven § 67, jf. § 4, etter at flere pasienter var påført hepatitt B i forbindelse med injeksjoner. Legen ble også gitt en advarsel av Helsetilsynet etter helsepersonelloven § 56 for forholdet.
Etter reglene i straffeprosessloven kapittel 28 kan fornærmede ved privat straffesak forfølge straffbare handlinger som ikke påtales av det offentlige, eller som ikke påtales av det offentlige med mindre det finnes påkrevd av allmenne hensyn. Det samme gjelder andre straffbare handlinger såfremt påtalemyndigheten har nektet å etterkomme en begjæring om offentlig påtale eller har frafalt en påbegynt forfølging uten at dette har hjemmel i lovens §§ 69 eller 70. Et eksempel på at det har vært (forsøkt) reist privat straffesak etter blant annet helsepersonelloven § 67, jf. § 4, finnes i en kjennelse fra Oslo tingrett.377 Saken ble reist av en avdød kvinnes barn etter henleggelse av politianmeldelse mot sykehus/helseforetak, AMK-ansatte og polititjenestemenn. Tingretten fant imidlertid at verken avdøde eller barna rettslig sett var fornærmede i relasjon til de straffebestemmelsene som var påberopt, og saken ble derfor avvist.
5.12.8 Tallmateriale – påtalebegjæringer mv.
Det foreligger ikke samlet oversikt over hvor mange meldinger om unaturlig dødsfall politiet mottar, verken totalt eller de tilfellene som blir satt i sammenheng med helsehjelp. Utvalget har ved henvendelse heller ikke lyktes i å få relevante opplysninger om dette fra størstedelen av politidistriktene, jf. punkt 5.12.7.2.
Ifølge Helsetilsynets årsrapport for 2014 ble det begjært påtale i ti saker i 2014. I to saker der påtalefristen var utløpt anbefalte Helsetilsynet påtale. I åtte saker konkluderte Helsetilsynet med at det ikke var grunnlag for å begjære påtale mot helsepersonell eller virksomhet. Helsetilsynet anmeldte samme år fire helsepersonell på bakgrunn av mistanke om straffbart forhold, og en kommune ble anmeldt med anbefaling om virksomhetsstraff.
Ifølge Helsetilsynets årsrapport for 2013 ble det dette året begjært påtale i seks saker, mens det i ni saker ble konkludert med at det ikke var grunnlag for å begjære påtale mot helsepersonell eller virksomhet. Helsetilsynet anmeldte samme år to helsepersonell til politiet på bakgrunn av mistanke om straffbart forhold. Tilsvarende tall for 2012 var ti påtalebegjæringer, elleve saker hvor det ikke ble begjært påtale og seks politianmeldelser mot helsepersonell. I 2011 var det ni påtalebegjæringer, mens det i tolv saker ikke ble begjært påtale. Tre helsepersonell ble meldt til politiet.
Det framgår ikke hva slags forhold sakene gjaldt eller hvor mange av påtalebegjæringene som gjaldt henholdsvis helsepersonell og virksomheter og om det ble begjært påtale i de sakene som ble anmeldt av Helsetilsynet. Utfallet av sakene fremgår heller ikke.
I en artikkel378 fra 2012 konkluderes det med at «Statens helsetilsyn i liten grad [legger] inn i sin tilsynsrolle det å initiere straffesaker mot leger og virksomheter for uforsvarlighet». Artikkelen bygger på undersøkelser som viser at det i perioden 1. februar 2002 til 31. oktober 2008 ble opprettet ca. 11 500 tilsynssaker hvorav ca. 7 700 saker mot lege eller virksomhet om uforsvarlig helsehjelp. Av disse ble det i ca. 2 400 saker funnet brudd på forsvarlighetskravet, men det ble bare begjært påtale i 16 av disse sakene (0,7 %). Det ble begjært påtale mot totalt 9 leger og 10 virksomheter (3 kommuner og 7 helseforetak) i de 16 sakene. De fleste begjæringene gjaldt saker om mangelfull helsehjelp, herunder 9 tilfeller hvor pasienten døde, mens enkelte saker gjaldt seksuell utnytting eller lignende av pasient.
Fire av sakene mot leger ble henlagt, fire endte med forelegg i størrelsen kr. 10 000 til kr. 50 000, og en sak var ikke avgjort da undersøkelsene ble avsluttet. Åtte av de ti virksomhetene ble gitt forelegg fra kr. 50 000 til kr. 500 000, mens to saker ble henlagt.
Tre av de fire legene som ble straffet, fikk også administrativ reaksjon i form av advarsel. Alle de fire sakene hvor strafforfølgningen ble henlagt, førte til administrativ reaksjon mot legen, i ett tilfelle tap av autorisasjon.
Blant virksomhetene ble én ilagt pålegg, mens de øvrige mottok brev med kritikk. Sakene gjaldt mangelfulle organisatoriske løsninger og styringssystemer, svikt i ledelse av faglig arbeid, mangler ved bemanningens kvalitet og kvantitet og i noen tilfeller i tillegg klare feil fra helsepersonell. Det var ingen saker hvor det ble begjært påtale mot virksomhet bare på grunnlag av grov uaktsomhet fra helsepersonellets side.
I de øvrige ca. 3 800 tilsynssakene ble det ifølge artikkelen konkludert med lovbrudd i ca. 2 100 saker. Påtalebegjæring ble fremmet i 30 saker mot 30 personer, hvorav 3 saker gjaldt brudd på lov om alternativ behandling av sykdom mv. § 9 hvor påtalereglen i femte ledd tilsvarer helsepersonellovens. Av de 30 sakene gjaldt 13 saker uforsvarlighet fra annet helsepersonell enn leger, hvorav 5 saker gjaldt mangelfull helsehjelp og 8 seksuell utnytting eller lignende av pasient.
Det framgår videre at Helsetilsynet i perioden anmeldte 49 helsepersonell for brudd på andre lover enn helsepersonelloven og lov om alternativ behandling av sykdom mv., primært straffeloven, særlig § 193 som forbyr det å skaffe seg seksuell omgang ved misbruk av stilling, avhengighetsforhold eller tillitsforhold. Ti av disse sakene gjaldt leger.
5.13 Strålevern
Statens strålevern er fagmyndighet på området strålevern og atomsikkerhet. Strålevernet er administrativt underlagt Helse- og omsorgsdepartementet, men skal tjene alle departementene i spørsmål som gjelder stråling. Fra 1. januar 2016 etableres Statens strålevern som en etat i Helsedirektoratet.379
Statens strålevern har ansvar for forvaltning og tilsyn med all bruk av strålekilder i medisin, industri og forskning, og med de to forskningsreaktorene i Norge. Statens strålevern overvåker naturlig og kunstig stråling i miljø og yrkesliv, og skal øke kunnskapen om forekomst, risiko og effekt av stråling, herunder medisinske effekter. Statens strålevern arbeider blant annet for å sikre forsvarlig strålebruk og forebygge skadelige virkninger av stråling. Blant målene er redusert eksponering fra stråling i arbeidslivet og forsvarlig arbeidsmiljø ved bruk av stråling, og velgrunnet og optimalisert medisinsk strålebruk, med sikte på å redusere antall skader og seneffekter.
Feltet reguleres av strålevernloven380 som sammen med strålevernforskriften381 og andre forskrifter utgjør et omfattende regelverk.382
Strålevernloven gjelder strålekilder, naturlig ioniserende stråling som er forhøyet som følge av menneskelig aktivitet, som for eksempel radon, og atomberedskap. Lovens formål et blant annet å forebygge skadelige virkninger av stråling på menneskers helse. Loven har regler om godkjenning, opplæring, vernetiltak, varsling, tilsyn mv. Det er fastsatt et generelt forsvarlighetskrav og grunnprinsipper for bruk av stråling i § 5. Det er særskilte regler om medisinsk strålebruk i lovens kapittel III og forskriftens kapittel VI.
Statens strålevern har utarbeidet en rekke veiledere og andre dokumenter som er å finne på etatens nettsider.383
Forskrift 6. desember 1996 nr. 1127 om systematisk helse-, miljø- og sikkerhetsarbeid i virksomheter (Internkontrollforskriften) gjelder blant annet for virksomhet som omfattes av strålevernloven, og er fastsatt med hjemmel i strålevernlovens § 11 og flere andre lover. For virksomheter i helsetjenesten som bruker stråling, vil denne gjelde sammen med forskriften om internkontroll i helse- og omsorgstjenesten384.
I strålevernlovens forarbeider385 pekes det på at strålevernlovgivningen har «en grenseflate mot helselover som legemiddelloven, lov om medisinsk utstyr, lov om statlig tilsyn med helsetjenesten og kommunehelsetjenesteloven386». Det pekes blant annet på at helsetilsynsloven også omfatter tilsyn med den delen av helsetjenesten som omfattes av strålevernlovgivningen, samtidig som spesialetaten, Statens strålevern, er den myndigheten som har spesialkompetanse innen strålevern. Det forutsettes et samarbeid som helsetilsynsloven ikke er til hinder for. Det uttales at de aktuelle myndighetene må foreta en samordning der det er overlapping, og at eventuell motstrid vil kunne løses ved alminnelige tolkningsprinsipper.387
I Statens stråleverns Årsmelding for 2013388 heter det i forordet blant annet:
«Strålevernet bidrar med forvaltning og tilsyn til godt strålevern i helsevesenet, både for ansatte og pasienter. I 2013 har vi gjennomgått helheten i dette og er ved årets utgang i dialog med Helse- og omsorgsdepartementet og andre av deres underliggende etater for å videreutvikle dette engasjementet med god rolleforståelse og i samarbeid.»
En rekke aktiviteter som innebærer ioniserende stråling krever godkjenning av Statens strålevern før utførelse. Hvilke aktiviteter som omfattes av godkjenningskravet er presisert i strålevernforskriften § 8. I tillegg har en del virksomheter, som ikke omfattes av godkjenningskravet, en meldeplikt til Strålevernet dersom de anskaffer, bruker eller håndterer blant annet røntgenapparater, jf. strålevernforskriften § 12. Videre skal det gis melding til Strålevernet ved avhending av strålekilder, nedleggelse, driftsstans mv., jf. strålevernforskriften §§ 13 og 14.
Medisinsk strålebruk skal utføres i samsvar med medisinsk anerkjente og forsvarlige undersøkelses- og behandlingsmetoder, herunder ivaretakelse av strålevern, jf. strålevernloven § 13 første ledd. For at medisinsk strålebruk skal gjøre mer nytte enn skade for pasienten skal berettigelsen av bruken vurderes på tre ulike nivå, generelt, spesielt og individuelt, se lovens § 13 andre ledd og forskriftens § 37 med departementets merknader389. Virksomheten skal kontinuerlig se til at medisinsk strålebruk er optimalisert, jf. forskriftens § 38. I optimaliseringen inngår valg av metode, apparatur og utstyr, vurdering av diagnostisk informasjon eller behandlingseffekt, praktisk gjennomførbarhet av undersøkelse eller behandling, samt vurdering av arbeidsteknikk og stråledose til pasient. Virksomheten skal etablere prosedyrer knyttet til de vanligste medisinske metodene som er aktuelle, og prosedyrene skal jevnlig revideres.
Strålevernforskriften kapittel VI om medisinsk strålebruk inneholder også bestemmelser om kompetanse hos personellet, opplæring, kvalitetskontroll av apparatur mv.
Undersøkelsesprogrammer rettet mot symptomfrie grupper og som anvender godkjenningspliktig apparatur, skal meldes til Strålevernet i samsvar med strålevernforskriften § 46. Bestemmelsen stiller også krav til programmets berettigelse, dokumentasjon, informasjon og kvalitetssikring.
Behandling med ioniserende stråling i den hensikt å helbrede sykdom eller lindre symptomer skal skje etter faglig forsvarlige og dokumenterte prosedyrer og er nærmere regulert i forskriftens § 51 for å sikre at det gis riktig stråledose mv. Det skal finnes prosedyrer for rapportering og oppfølging av avvik med eget register for ulike typer avvik, og pasienten og eventuelt pårørende skal varsles ved avvik av betydning for behandlingen. I departementets merknader til § 51 er det vist til at kategorisering av avvik etter alvorlighetsgrad mv. og behandling av avvikene i tverrfaglig forum, gjør at man kan oppdage feil og lære av hendelsene.
Virksomheten skal straks varsle Statens strålevern om ulykker og unormale hendelser i henhold til strålevernforskriften § 19. Med «ulykker og unormale hendelser» menes blant annet hendelser som forårsaker eller kunne ha forårsaket utilsiktet eksponering av arbeidstakere, pasient eller andre personer vesentlig utover normalnivåene, vesentlig teknisk svikt av strålevernmessig betydning ved strålekilden, vesentlig avvik fra adekvat dose/aktivitet til behandlet vev hos pasient og alvorlig radioaktiv forurensning av virksomhetens område eller utstyr. Varsel kan skje muntlig, men må bekreftes skriftlig og bør inneholde informasjon om tid og sted for hendelsen, hendelsesforløpet samt kontaktinformasjon. En skriftlig rapport skal sendes fra ansvarlig virksomhet til Statens strålevern så snart som mulig og senest innen tre dager, og må inneholde mer omfattende informasjon, herunder vurdering av mulig eksponering av involverte personer og eventuelle planer for forebyggende og risikoreduserende tiltak. Varsel skal sendes på et eget skjema390.
Det ble i 2014 rapportert inn totalt 19 uhell og uønskede hendelser innen medisinsk strålebruk, hvorav 5 innen stråleterapi, 13 innen røntgen og 1 innen produksjon av radiofarmaka til bruk i nukleærmedisin.391 I 2013 ble det meldt om 5 hendelser.392
Etter strålevernloven § 18 fører Statens strålevern tilsyn med at bestemmelser fastsatt i eller i medhold av loven overholdes, og kan for dette formål fatte de nødvendige enkeltvedtak. Annen tilsynsmyndighet kan fastsettes for særskilte felt.393 Tilsynsmyndigheten skal gis fri adgang til å foreta tilsyn, og skal gis de opplysninger som er nødvendige for å kunne gjennomføre tilsyn og oppfølging av vedtak fattet med hjemmel i strålevernforskriften, jf. også forskriftens § 54. Statens strålevern velger selv hvem av virksomhetens representanter de vil snakke med og hente informasjon fra under tilsyn. Tilsynsmyndigheten skal gis adgang til å foreta målinger og undersøkelser. Virksomheten skal avstå prøver til tilsynsformål vederlagsfritt. Statens strålevern skal utarbeide skriftlig rapport etter tilsynsbesøk. Rapporter legges også ut på nettsidene til Statens strålevern.394 Det angis også om «tilsynet er lukket», det vil si om eventuelle avvik er rettet.
Dersom det påvises overtredelse av bestemmelser fastsatt i eller i medhold av strålevernloven, kan virksomheten pålegges å dekke utgifter til tilsynsoppgaver som følger av overtredelsen i medhold av lovens § 18 fjerde ledd tredje punktum.
Statens strålevern kan fatte vedtak om retting og stansing av virksomhet etter lovens § 19. Ved oversittelse av fristen for å etterkomme et pålegg, kan Strålevernet i medhold av lovens § 21 ilegge virksomheten tvangsmulkt i form av engangsmulkt eller løpende dagsmulkt. Tvangsmulkten skal fastsettes enten samtidig med pålegget eller i forbindelse med fastsettelse av ny tidsfrist for oppfyllelse, jf. § 21.395
Departementet er klageinstans for enkeltvedtak truffet av Statens strålevern med hjemmel i eller i medhold av strålevernloven, jf. lovens § 22.
Statens strålevern fører tilsyn blant annet ved sykehusenes kreftavdelinger, hjerteavdelinger, radiologiavdelinger, hudavdelinger og laboratorier.
Se også Statens stråleverns Årsrapport 2014396 (ss. 11 og 17) og Årsmelding 2013 (ss. 14–15) om gjennomførte tilsyn med medisinsk strålebruk blant annet innen kardiologisk intervensjon. Bakgrunnen for dette tilsynet var den generelt økte bruken av medisinsk stråling på kardiologiske avdelinger, hvor prosedyrene kan gi høye stråledoser og mulige stråleskader hos både pasient og personell.
Strålevernloven § 23 har en egen straffebestemmelse som rammer forsettlig eller uaktsom overtredelse av bestemmelser eller pålegg gitt i eller i medhold av loven. Strafferammen er bøter eller fengsel i inntil tre måneder. Dersom overtredelsen har eller kunne ha medført alvorlig fare for helse eller miljø, kan fengsel i inntil to år anvendes. Har overtredelsen bare ført til ubetydelig skade eller ulempe, skjer offentlig påtale bare etter begjæring av tilsynsmyndigheten, jf. tredje punktum. Om den særskilte påtalereglen heter det i forarbeidenes omtale av § 23:
«Regelen er tatt inn for å begrense og hindre at overtredelser av mindre alvorlig art, eksempelvis overtredelse av bestemmelser som har karakter av ordensregler eller som ikke har hatt vesentlige følger, straffeforfølges uten at det er noe vesentlig grunnlag for det. Tilsynsmyndigheten vil på bakgrunn av sin særskilte kompetanse være nærmest til å kunne avgjøre dette spørsmålet. Et vesentlig moment for at tilsynsmyndigheten får slik myndighet, er at den har mulighet til isteden å anvende sine administrative virkemidler, dvs gi pålegg om retting, tvangsmulkt og lignende. […]
I mange tilfeller vil årsaken til en overtredelse være mangelfull organisering, opplæring, kumulative feil, eller andre såkalte systemfeil. Dersom en overtredelse skyldes forhold virksomheten som sådan må ta ansvar for, anser departementet det naturlig å anvende de alminnelige bestemmelser om foretaksstraff i straffeloven § 48 a og § 48 b, selv om det for så vidt kan klarlegges hvilke enkelthandlinger som har ledet til overtredelsen.»397
Se for øvrig punkt 5.12 om strafforfølgning.
5.14 Personvern – regulering av og tilsyn med behandling av personopplysninger – Datatilsynet
Personopplysningsloven398 er den sentrale loven på personvernfeltet generelt. Lovens formål er å beskytte den enkelte mot at personvernet blir krenket gjennom behandling av personopplysninger. Loven skal bidra til at personopplysninger blir behandlet i samsvar med grunnleggende personvernhensyn, herunder behovet for personlig integritet, privatlivets fred og tilstrekkelig kvalitet på personopplysninger, jf. § 1. Sammen med personopplysningsforskriften399 gjennomfører loven personverndirektivet400.
Personvern-begrepet har ikke et klart innhold. En viktig del gjelder den enkeltes kontroll med hvilke opplysninger om ham eller henne som er tilgjengelige for andre. Andre formål med personvernregler er å sikre at personopplysninger blir brukt på riktig måte, at de er korrekte og oppdaterte, og tilgjengelige for rett person til rett tid.
Sentrale prinsipper i personvernlovgivningen bygger på et grunnleggende ideal om at den enkelte skal ha størst mulig bestemmelsesrett over personopplysninger om seg selv. Behandling av personopplysninger skal være saklig begrunnet. Opplysningene skal kun samles inn og brukes til uttrykkelig angitte og legitime formål. Registrering av personopplysninger skal i størst mulig grad være basert på et frivillig, uttrykkelig og informert samtykke. Opplysninger i offentlige registre hvor registrering er pliktig, skal være lovhjemlet. Opplysningene i registrene skal være korrekte, oppdaterte og nødvendige. Den registrerte har rett til innsyn i opplysninger som gjelder en selv.
Den ansvarlige skal sørge for tilfredsstillende informasjonssikkerhet. Behandling av sensitive personopplysninger er underlagt særlig strenge regler. Helseopplysninger er ansett som sensitive opplysninger. De ansvarlige for behandlingen av personopplysningene må kunne dokumenteres at rutiner og tiltak som sikrer personopplysningene blir etterlevd i praksis.
Det er særskilte regler for personvern på helsefeltet, herunder pasientjournalloven401 og helseregisterloven402, helseforskningsloven403 og behandlingsbiobankloven404. Dette er særlovgivning som går foran personopplysningsloven, jf. også denne lovens § 5.
Helse- og omsorgstjenesten behandler store mengder sensitive personopplysninger, og det lagres opplysninger om sykdom og personlige problemer i pasientjournaler og helseregistre. Helseopplysninger benyttes både i pasientbehandlingen (primære formål) og for andre formål slik som forskning og kvalitetssikring (sekundære formål).
Formålet med pasientjournalloven er at behandling av helseopplysninger skal skje på en måte som gir pasienter og brukere helsehjelp av god kvalitet ved at relevante og nødvendige opplysninger på en rask og effektiv måte blir tilgjengelige for helsepersonell, samtidig som vernet mot at opplysninger gis til uvedkommende, ivaretas. Loven skal også sikre pasienters og brukeres personvern, pasientsikkerhet og rett til informasjon og medvirkning. Manglende tilgang til oppdaterte og korrekte opplysninger om pasienten kan føre til dårligere helsehjelp og i verste fall feil behandling eller skade. Pasientjournalloven med forskrifter har blant annet bestemmelser om tilgang til helseopplysninger mellom virksomheter405 og nasjonal kjernejournal. Nasjonal kjernejournal sammenstiller vesentlige helseopplysninger om den registrerte og gjør opplysningene tilgjengelige for helsepersonell som trenger dem for å yte forsvarlig helsehjelp. Formålet med den nasjonale kjernejournalen er å øke pasientsikkerheten ved å bidra til rask og sikker tilgang til strukturert informasjon om pasienten.406
Formålet med helseregisterloven er å legge til rette for innsamling og annen behandling av helseopplysninger, for å fremme helse, forebygge sykdom og skade og gi bedre helse- og omsorgstjenester. Loven skal sikre at behandlingen foretas på en etisk forsvarlig måte, ivaretar den enkeltes personvern og brukes til individets og samfunnets beste.
Helsesektoren er blant de områder Datatilsynet prioriterer i sitt arbeid for å bidra til at viktige personvernprinsipper etterleves, jf. Strategi for godt personvern i helsesektoren (juni 2011).407
Datatilsynet er et uavhengig forvaltningsorgan administrativt underlagt Kongen og Kommunal- og moderniseringsdepartementet. Datatilsynet er både tilsyn og ombud. Tilsynets organisering og oppgaver er regulert i personopplysningsloven § 42.
Gjennom saksbehandling og tilsyn kontrollerer Datatilsynet at lover og forskrifter for behandling av personopplysninger blir fulgt, og at feil og mangler blir rettet. Datatilsynet fører en offentlig fortegnelse over meldinger om behandling av personopplysninger, og behandler søknader om konsesjon. Det føres tilsyn med både private og offentlige virksomheter, skriftlig eller ved stedlige kontroller. Datatilsynet behandler også klager over brudd på regelverket om behandling av personopplysninger.
Datatilsynet identifiserer farer for personvernet og gir råd om hvordan farene kan unngås eller begrenses. Datatilsynet bistår bransjeorganisasjoner i å gi råd og utarbeide atferdsnormer for å sikre personopplysninger i virksomhetene, stimulerer til opprettelse av personvernombud i virksomheter mv. Datatilsynet har en juridisk rådgivingstjeneste hvor man kan henvende seg for å få svar på spørsmål om personvern. Datatilsynet har også en ombudsrolle overfor publikum, og gir råd og informasjon blant annet via nettsider, blogg og veiledere. Tilsynet bidrar også til samfunnsdebatt om personvern.408
Tilsyn og reaksjoner ved brudd på personopplysningsloven er regulert i lovens kapittel VIII. Personvernnemnda behandler klager på vedtak som Datatilsynet fatter i medhold av personopplysningsloven og enkelte andre lover, herunder pasientjournalloven og helseregisterloven. På helsefeltet er tilsynet delt slik at Datatilsynet fører tilsyn med bruken av personopplysninger, mens fylkesmannen og Helsetilsynet fører tilsyn med det som hører under deres ansvarsområde etter helsetilsynsloven, jf. pasientjournalloven §§ 26 ff. og helseregisterloven §§ 26 ff., helseforskningsloven §§ 46 og 47 og behandlingsbiobankloven § 17. Lovene har egne bestemmelser om administrative reaksjoner og straff mv. Pasientjournalloven og helseregisterloven har begge hjemmel for pålegg om retting og tvangsmulkt, men har også hjemmel for Datatilsynet til å ilegge overtredelsesgebyr, se lovenes kapittel 5.
Datatilsynets og Personvernnemndas årsmeldinger legges årlig frem for Stortinget i en stortingsmelding.
5.15 Arbeidsmiljøloven og Arbeidstilsynet
Arbeidstilsynet er en statlig etat som fører tilsyn med at virksomheter følger arbeidsmiljølovens krav. Arbeidstilsynet er underlagt Arbeids- og sosialdepartementet og er organisert med et direktorat og syv regioner med underliggende tilsynskontor. Direktoratet er etatens overordnede organ med ansvar for strategi, planer og kommunikasjon. Direktoratet er også klageinstans for vedtak som fattes i regionene. Regionkontorene har ansvar for tilsyn med virksomheter innenfor regionen, og gir veiledning og informasjon i sitt geografiske område og for de nasjonale fagområdene som er tillagt det enkelte regionkontor.
Arbeidstilsynet arbeider gjennom tilsyn, veiledning, utvikling av arbeidsmiljøregelverket og fastsetting av premisser for arbeidsmiljøstandarden. De samarbeider med andre aktører innenfor helse-, miljø- og sikkerhetsområdet. Arbeidstilsynet får også informasjon gjennom varslings- og meldeplikter og tips og henvendelser, blant annet fra tillitsvalgte og verneombud.
Arbeidstilsynet har en koordineringsrolle blant de instansene som har tilsynsansvar i henhold til forskrift 6. desember 1996 nr. 1127 om systematisk helse-, miljø- og sikkerhetsarbeid i virksomheter (Internkontrollforskriften). Samarbeidet ledes av Arbeidstilsynet og omfatter Direktoratet for samfunnssikkerhet og beredskap, Mattilsynet, Næringslivets sikkerhetsorganisasjon, Petroleumstilsynet, Miljødirektoratet, Statens helsetilsyn og Statens strålevern409.
Arbeidsmiljøloven410 har til formål blant annet «å sikre et arbeidsmiljø som gir grunnlag for en helsefremmende og meningsfylt arbeidssituasjon, som gir full trygghet mot fysiske og psykiske skadevirkninger» og å sikre trygge ansettelsesforhold og likebehandling i arbeidslivet, jf. § 1. Loven med forskrifter utgjør et omfattende regelverk og regulerer arbeidsgivers og arbeidstakers plikter, krav til systematisk helse-, miljø- og sikkerhetsarbeid, virkemidler i arbeidsmiljøarbeidet, krav til arbeidsmiljøet, meldeplikter, arbeidstid, ansettelse, oppsigelse, avskjed og suspensjon samt en rekke andre forhold. Loven har også bestemmelser om varsling om kritikkverdige forhold i virksomheten og vern mot gjengjeldelse som følge av varsling. Se punkt 5.3.2 om forholdet mellom varsling og helsepersonells plikt til å gi opplysninger til tilsynsmyndighetene om forhold som kan medføre fare for pasienters sikkerhet etter helsepersonelloven § 17.
Arbeidstid er regulert i lovens kapittel 10. Mange av kapitlets ordinære regler kan fravikes etter tariffavtale eller samtykke fra Arbeidstilsynet. Arbeidstilsynet kan blant annet gi samtykke til arbeidstidsordninger som fraviker regler om daglig og ukentlig arbeidsfri og regelen om at den samlede arbeidstiden ikke skal overstige 13 timer i løpet av 24 timer. Denne dispensasjonsadgangen gjelder for «helse- og omsorgsarbeid samt vakt- og overvåkningsarbeid der arbeidet helt eller delvis er av passiv karakter». Slikt samtykke kan bare gis dersom arbeidstakerne sikres kompenserende hvile eller, der dette ikke er mulig, annet passende vern.411
Arbeidsgiver er ansvarlig for et forsvarlig arbeidsmiljø for alle ansatte, og skal arbeide systematisk for å forebygge skader og redusere belastninger. Dette gjelder også belastninger som følge av psykososiale og organisatoriske forhold som uklare ansvarsforhold, manglende opplæring, manglende rutiner, dårlige samarbeidsforhold, lav bemanning, tidspress mv.
Arbeidsgiver må foreta en vurdering av om arbeidstidsordningene er fullt forsvarlige selv om de ligger innenfor de rammene som følger av arbeidsmiljøloven og eventuelle dispensasjoner. Det må tas hensyn til at arbeidstakerne ikke skal utsettes for uheldige fysiske eller psykiske belastninger, men det må også vurderes om det er mulig å ivareta sikkerhetshensyn, jf. arbeidsmiljøloven § 10-2 første ledd. Særlig ved avvikende arbeidstidsordninger som turnusarbeid fordelt på dag, kveld og natt, lange vakter og utvidet overtidsbruk må det foretas en konkret vurdering av forsvarligheten. Det må blant annet sees hen til arbeidets art, herunder oppgaver, krav til årvåkenhet, forholdet mellom aktiv og passiv tjeneste og om arbeidet kan utføres sikkert selv om arbeidstakeren er sliten eller trett.
Registreringsplikt ved arbeidsrelatert sykdom og skade og varslings- og meldeplikt ved dødsfall og alvorlig skade som følge av arbeidsulykke, er regulert i lovens kapittel 5.
Arbeidstilsynet fører tilsyn etter arbeidsmiljøloven og har krav på adgang til virksomhetene og opplysninger som er nødvendige for å gjennomføre tilsynet. Tilsyn er regulert i lovens kapittel 18. Arbeidstilsynet kan gi pålegg og tvangsmulkt, vedta stansing av virksomhet mv. Etter § 18-10 kan Arbeidstilsynet ilegge en virksomhet overtredelsesgebyr dersom noen som har handlet på vegne av virksomheten har overtrådt nærmere angitte bestemmelser. Overtredelsesgebyr kan ilegges selv om ingen enkeltperson har utvist skyld. Overtredelsesgebyret tilfaller statskassen. Direktoratet for arbeidstilsynet er klageinstans for enkeltvedtak truffet av det lokale arbeidstilsyn. Departementet er klageinstans for enkeltvedtak truffet av direktoratet.
Loven har bestemmelser om straff i kapittel 19.
Arbeidstilsynet prioriterer tilsynsaktivitet mot spesielt utsatte næringer i arbeidslivet. I Arbeidstilsynets strategiske plan 2013–2016 er helse og sosial en av fem sektorer som er valgt ut for nasjonale satsinger i perioden fordi deler av næringene har alvorlige og sammensatte arbeidsmiljøutfordringer. Det pekes i planen blant annet på at helse- og sosialnæringen har store yrkesgrupper og sammensatte arbeidsmiljøutfordringer, blant annet mye turnusarbeid, midlertidige ansettelser og innleie av arbeidskraft. Det uttales at flere yrkesgrupper i sektoren utsettes for risikofaktorer som høyt arbeidspress, ubalanse mellom oppgaver og ressurser samt mangel på tilstrekkelig opplæring. Det heter at brudd på arbeidstidsbestemmelsene mv. er utbredt i deler av næringen. Satsingen skal bidra til lovlige arbeidsbetingelser og reduksjon av arbeidsrelaterte belastninger som fører til helseplager. Ved tilsynene fokuseres særlig på arbeidsmiljøfaktorer av organisatorisk, psykososial, ergonomisk og kjemisk/biologisk karakter samt teknisk sikkerhet/ulykke.412
I 2014 gjennomførte Arbeidstilsynet 981 tilsyn i kommunale helse- og omsorgstjenester og sosiale tjenester, samt hos private aktører i sektoren. I tillegg ble det foretatt seks revisjoner i sykehussektoren. I 2014 ble det gitt 1 243 reaksjoner fordelt på 474 av tilsynene i helse- og sosialnæringen. Flest avvik gjaldt manglende kartlegging av farer og vurdering av risiko, blant annet knyttet til vold, trusler og smitte. Det pekes på at forsvarlighetsvurderinger vedrørende arbeidstidsordninger fremdeles er en utfordring for sykehusene.413
I 2014 finansierte Arbeidstilsynet også en undersøkelse vedrørende arbeidsmiljø i norske sykehus. Blant funnene var hyppige utfordringer knyttet til praktisering av arbeidstidsreglene og andre arbeidsbetingelser, herunder stort arbeidspress.414
Arbeidstilsynet har tidligere undersøkt arbeidsbetingelser og helsebelastninger innen allmennlegetjenesten og tannhelsetjenesten. Nærmere en av tre helsesekretærer og tannhelsesekretærer sa at de meget ofte eller alltid opplevde å ha for mye å gjøre, mens en av fem leger og tannleger sa det samme. Fire av ti helsesekretærer og tannhelsesekretærer oppga at det var nødvendig å arbeide i høyt tempo meget ofte eller alltid og at de i liten grad kunne påvirke arbeidstempoet.415
Fotnoter
Statens strålevern blir fra 1. januar 2016 en etat i Helsedirektoratet.
Lov 2. juli 1999 nr. 63 om pasient- og brukerrettigheter, se § 1-3 bokstav d.
Prop. 91 L (2010–2011) Lov om kommunale helse- og omsorgstjenester m.m. (helse- og omsorgstjenesteloven) kapittel 48, spesialmotivene til pasient- og brukerrettighetsloven § 1-3, s. 514.
Lov 24. juni 2011 nr. 30 om kommunale helse- og omsorgstjenester m.m.
Lov 2. juli 1999 nr. 61 om spesialisthelsetjenesten m.m.
Lov 3. juni 1983 nr. 54 om tannhelsetjenesten.
Lov 2. juli 1999 nr. 62 om etablering og gjennomføring av psykisk helsevern.
Lov 9. februar 1973 nr. 6 om transplantasjon, sykehusobduksjon og avgivelse av lik m.m. Loven vil bli erstattet av lov 7. mai 2015 nr. 25 om donasjon og transplantasjon av organ, celler og vev (transplantasjonslova) og lov 7. mai 2015 nr. 26 om obduksjon og avgjeving av lik til undervisning og forsking (obduksjonslova) som planlegges satt i kraft 1. januar 2016.
Lov 5. desember 2003 nr. 100 om humanmedisinsk bruk av bioteknologi m.m.
Lov 20. juni 2008 nr. 44 om medisinsk og helsefaglig forskning.
Lov 2. juni 2000 nr. 39 om apotek.
Lov 4. desember 1992 nr. 132 om legemidler m.v.
Lov 2. juli 1999 nr. 64 om helsepersonell m.v.
Forskrift 20. desember 2002 nr. 1731 om internkontroll i helse- og omsorgstjenesten. Forskriften er under revidering.
Meld. St. 14 (2014–2015) Kommunereformen – nye oppgaver til større kommuner.
Lov 15. juni 2001 nr. 93 om helseforetak m.m.
Kvinnsland-utvalget ble oppnevnt 2. oktober 2015 og har frist 1. desember 2016 for å avgi innstilling. Om utvalget og mandatet, se: https://www.regjeringen.no/no/aktuelt/ utvalg-skal-utrede-styringen-av-sykehusene/id2455209/
Helse- og omsorgstjenesteloven kapittel 6 og spesialisthelsetjenesteloven § 2-1 e andre ledd.
Lov 28. februar 1997 nr. 19 om folketrygd.
Se informasjon om finansieringsordningene på Helsedirektoratets nettsider: https://helsedirektoratet.no/finansieringsordninger
Prop. 91 L (2010–2011) Lov om kommunale helse- og omsorgstjenester m.m. (helse- og omsorgstjenesteloven), punkt 20.5 (ss. 263–264).
Helsedirektoratets rundskriv IS-5/2013 Spesialisthelsetjenesteloven med kommentarer, se kommentarene til spesialisthelsetjenesteloven § 7-3, s. 65.
Prop. 91 L (2010–2011), s. 494.
Kjønstad, A. (2007). Helserett – pasienters og helsearbeideres rettsstilling. (2. utgave). Oslo: Gyldendal Akademisk, ss. 325 og 328.
Helsedirektoratets rundskriv IS-8/2012 Helsepersonelloven med kommentarer (2012, nettversjonen sist revidert mars 2014).
Helse- og omsorgstjenesteloven § 3-1 tredje ledd og spesialisthelsetjenesteloven § 2-1 a tredje ledd.
Spesialmotivene til spesialisthelsetjenesteloven § 2-1 a tredje ledd i Prop. 91 L (2010–2011) kapittel 48 (s. 509).
Forskrift 20. desember 2002 nr. 1731 om internkontroll i helse- og omsorgstjenesten. Forskriften er under revidering.
Lov 30. mars 1984 nr. 15 om statlig tilsyn med helse- og omsorgstjenesten m.m.
Se spesialisthelsetjenesteloven § 2-1 a tredje ledd og Helsedirektoratets rundskriv Spesialisthelsetjenesteloven med kommentarer (IS-5/2013, utgitt 1/2013), s. 14.
Helsedirektoratets veileder IS-1183, utgitt 12/2004 i samarbeid med Statens helsetilsyn (3. opplag, 2009), ss. 28–30.
Helse- og omsorgstjenesteloven § 4-2 og spesialisthelsetjenesteloven § 3-4 a.
Helsedirektoratets veileder … Og bedre skal det bli! – Nasjonal strategi for kvalitetsforbedring i Sosial- og helsetjenesten – Til deg som leder og utøver … (IS-1162, utgitt 09/2005).
Se Meld. St. 16 (2010–2011) Nasjonal helse- og omsorgsplan (2011–2015). Våren 2015 fremla regjeringen Meld. St. 26 (2014–2015) Fremtidens primærhelsetjeneste – nærhet og helhet. Det arbeides med en nasjonal helse- og sykehusplan som etter planen skal fremlegges for Stortinget høsten 2015.
Prop. 91 L (2010–2011) spesialmotivene til helse- og omsorgstjenesteloven § 4-2, se også kapittel 21.
Prop. 91 L (2010–2011) spesialmotivene til helse- og omsorgstjenesteloven § 4-2, se også kapittel 21.
Prop. 91 L (2010–2011) spesialmotivene til helse- og omsorgstjenesteloven § 4-2, se også kapittel 21.
Høringsbrev fra Helse- og omsorgsdepartementet 2. juli 2013 Høring – forslag til forskriftsendring – krav om lokalpolitisk behandling av kvalitetskrav i helse- og omsorgstjenesten. Om videre arbeid med saken, se Meld. St. 26 (2014–2015) punkt 17.2 (ss. 81–82).
Se for eksempel Arntzen, E.: (2014). Ledelse og kvalitet i helsetjenesten – Arbeidsglede og orden i eget hus. Oslo: Gyldendal Akademisk, ss. 91 ff.
Kommunelovutvalget ble oppnevnt 21. juni 2013, og har frist for å levere utredningen 31. desember 2015.
Helse- og omsorgsdepartementets rundskriv I-2/2013 Lederansvaret i sykehus (som erstatter rundskriv I-9/2002).
Lov 17. juni 2005 nr. 62 om arbeidsmiljø, arbeidstid og stillingsvern mv. (arbeidsmiljøloven).
Helsedirektoratets rundskriv IS-8/2012 Helsepersonelloven med kommentarer (2012, nettversjonen sist revidert mars 2014).
Kjønstad, A. (2007). Helserett – pasienters og helsearbeideres rettsstilling. (2. utgave). Oslo: Gyldendal Akademisk, del VI.
Helse- og omsorgsdepartementets rundskriv I-2/2013 Lederansvaret i sykehus (som erstatter rundskriv I-9/2002).
Se Helsedirektoratets veileder … Og bedre skal det bli! –Nasjonal strategi for kvalitetsforbedring i Sosial- og helsetjenesten – Til deg som leder og utøver … (IS-1162, utgitt 09/2005) og Arntzen, E.: (2014). Ledelse og kvalitet i helsetjenesten – Arbeidsglede og orden i eget hus. Oslo: Gyldendal Akademisk, blant annet ss. 112–113.
Helsedirektoratets rundskriv IS-5/2013 Spesialisthelsetjenesteloven med kommentarer ss. 35–36.
Endringslov 7. juni 2013 nr. 29, jf. Prop. 100 L (2012–2013) Endringer i pasient- og brukerrettighetsloven mv. (styrking av pasienters, brukeres og pårørendes stilling m.m.). Se også Meld. St. 10 (2012–2013) God kvalitet – trygge tjenester.
Prop. 125 L (2014–2015) Endringar i spesialisthelsetjenesteloven m.m. (kontaktlege i spesialisthelsetenesta m.m.)
Helse- og omsorgstjenesteloven § 7-2.
Lov 2. juli 1999 nr. 64 om helsepersonell m.v.
Forskrift 16. desember 2011 nr. 1393 om helsepersonellovens anvendelse for personell som yter tjenester etter lov om kommunale helse- og omsorgstjenester.
Kjønstad, A. (2007). Helserett – pasienters og helsearbeideres rettsstilling. (2. utgave). Oslo: Gyldendal Akademisk, ss. 220 og 235.
Kjønstad, A. (2007). Helserett – pasienters og helsearbeideres rettsstilling. (2. utgave). Oslo: Gyldendal Akademisk, s. 228.
Ot.prp. nr. 13 (1998–99) Om lov om helsepersonell m v (helsepersonelloven) s. 225.
Helsedirektoratets rundskriv IS-8/2012 Helsepersonelloven med kommentarer (juni 2012)
Prop. 91 L (2010–2011) punkt 42.8.2 (s. 459).
Ot.prp. nr. 13 (1998–99) Om lov om helsepersonell m v (helsepersonelloven), se også Ot.prp. nr. 10 (1998–99) Om lov om spesialisthelsetjenesten m m og Prop. 91 L (2010–2011) kapittel 20, se særlig ss. 263–265.
Helsedirektoratets rundskriv IS-8/2012 Helsepersonelloven med kommentarer (2012, nettversjonen sist revidert mars 2014).
Se særlig Kjønstad, A. (2007). Helserett – pasienters og helsearbeideres rettsstilling. (2. utgave). Oslo: Gyldendal Akademisk, del IV og VI; Befring, A. K., Kjelland, M. & Syse, A. (red.) (2015). Sentrale helserettslige emner. Oslo: Institutt for offentlig rett, UiO/Akademika, kapittel 3; og Befring, A. K. & Ohnstad, B. (2010). Helsepersonelloven – med kommentarer. (3. utgave). Bergen: Fagbokforlaget. Framstillingen her bygger særlig på de to førstnevnte.
Det er få rettsavgjørelser om brudd på forsvarlighetskravet, men noen dommer og Helsepersonellnemndas praksis er omtalt i Befring, A. K., Kjelland, M. & Syse, A. (red.) (2015). Sentrale helserettslige emner. Oslo: Institutt for offentlig rett, UiO/Akademika, kapittel 3 og 4.
Rundskriv IS-8/2012 Helsepersonelloven med kommentarer (2012, nettversjonen sist revidert mars 2014).
Se også Helsedirektoratets rundskriv IS-8/2012, s. 16.
Europaparlaments- og rådsdirektiv 2005/36/EF av 7. september 2005 om godkjenning av faglige kvalifikasjoner.
Universitets- og høgskolerådet (UHR) er et samarbeidsorgan for norske universiteter og høyskoler og skal bidra til å utvikle og fremme høyere utdanning, forskning og formidling og skal skape forståelse for den betydning dette har for utvikling av demokrati, velferd, kultur, samfunns- og næringsliv.
Lov 1. april 2005 nr. 15 om universiteter og høyskoler.
Forskrift 7. oktober 2005 nr. 1109 om hvilke utdanninger som skal omfattes av skikkethetsvurdering etter lov om universiteter og høyskoler § 4-10.
Aldersgrensen ble endret fra 1. juli 2015 ved lov 19. juni 2015 nr. 61 om endringer i helsepersonelloven mv. (endring av aldersgrensen for bortfall av helsepersonells autorisasjon mv. fra 75 til 80 år).
Om påbegynt arbeid med ny struktur og organisering av spesialistutdanning for leger, se: Helsedirektoratet. (2014). Fremtidens legespesialister – En gjennomgang av legers spesialitetsstruktur og -innhold. (Rapport IS-2079-3).
Overenskomst om felles nordisk arbeidsmarked ble undertegnet 6.mars 1982 og trådte i kraft 1.august 1983. http://www.norden.org/no/om-samarbejdet-1/ nordiske-avtaler/avtaler/arbeidsmarked/ overenskomst-om-felles-nordisk-arbeidsmarked
Helse- og omsorgsdepartementets høringsnotat 2. februar 2015 Forslag til ny autorisasjonsordning for helsepersonell utdannet utenfor EØS.
Se Helsedirektoratets nettsider: http://helsedirektoratet.no/helsepersonell/ spesialistgodkjenning/lege/Sider/default.aspx
Om spesialistutdanning for leger, se også informasjon på Legeforeningens nettsider: http://legeforeningen.no/ Emner/Andre-emner/Spesialistutdanning/
Se Helsedirektoratet. (2014). Fremtidens legespesialister – En gjennomgang av legers spesialitetsstruktur og -innhold. (Rapport IS-2079-3).
Se forskrift 6. november 2014 nr. 1446 om endring i forskrift om spesialistgodkjenning av helsepersonell og turnusstillinger for leger.
http://www.sak.no
Om spesialistgodkjenning: http://helsedirektoratet.no/ helsepersonell/spesialistgodkjenning/Sider/default.aspx
http://www.sak.no/helsepersonellregisteret/Sider/ default.aspx
Lov 2. juli 1999 nr. 63 om pasient- og brukerrettigheter. Loven ble vedtatt som lov om pasientrettigheter (pasientrettighetsloven) og skiftet tittel fra 1. januar 2012.
Lov 13. juni 1980 nr. 42 om leger, opphevet ved helsepersonelloven som trådte i kraft 1. januar 2001.
Helsedirektoratets rundskriv IS-8/2015 Pasient- og brukerrettighetsloven med kommentarer (april 2015).
Syse, A. (2015). Pasient- og brukerrettighetsloven med kommentarer. (4. reviderte utgave). Oslo: Gyldendal Juridisk, del A, punkt I og II.
Prop. 91 L (2010–2011) punkt 7.4.5 og 7.5.3 (ss. 68–72).
Syse, A. (2015). Pasient- og brukerrettighetsloven med kommentarer. (4. reviderte utgave). Oslo: Gyldendal Juridisk, ss. 150–151 og 172–173.
Lov 13. juni 1975 nr. 50 om svangerskapsavbrudd (abortloven).
Lov 9. februar 1973 nr. 6 om transplantasjon, sykehusobduksjon og avgivelse av lik m.m. (transplantasjonsloven). Loven vil bli erstattet av lov 7. mai 2015 nr. 25 om donasjon og transplantasjon av organ, celler og vev (transplantasjonslova) og lov 7. mai 2015 nr. 26 om obduksjon og avgjeving av lik til undervisning og forsking (obduksjonslova) som planlegges satt i kraft 1. januar 2016.
Endringslov 7. juni 2013 nr. 29, jf. Prop. 100 L (2012–2013) Endringer i pasient- og brukerrettighetsloven mv. (styrking av pasienters, brukeres og pårørendes stilling m.m.). Se også Meld. St. 10 (2012–2013) God kvalitet – trygge tjenester.
Syse, A. (2015). Pasient- og brukerrettighetsloven med kommentarer. (4. reviderte utgave). Oslo: Gyldendal Juridisk, ss. 93 og 363.
Helsedirektoratets veileder IS-2213 Pasienters, brukeres og nærmeste pårørendes rett til informasjon ved skade eller alvorlige komplikasjoner (juli 2015).
Se Helsedirektoratets veileder IS-2213 Pasienters, brukeres og nærmeste pårørendes rett til informasjon ved skade eller alvorlige komplikasjoner (juli 2015) punkt 1.3 om begrepene og eksempler.
Om disse ordningene, se punkt 5.5, 5.8.3 og 5.11.
Se eksempler i veileder IS-2213 ss. 16–17.
Veileder IS-2213 s. 17.
Veileder IS-2213 s. 14.
Se Helsedirektoratets veileder IS-1924 Veileder om kommunikasjon via tolk for ledere og personell i helse- og omsorgstjenestene. Se også NOU 2014: 8 Tolking i offentlig sektor – et spørsmål om rettssikkerhet og likeverd.
Veileder IS-2213 ss. 15–16.
Helsedirektoratets rundskriv IS-2012/8
Dessuten er det i Prop. 125 L (2014–2015) Endringar i spesialisthelsetjenesteloven m.m. (kontaktlege i spesialisthelsetenesta m.m.) fremmet lovforslag om kontaktlege for alvorlig syke i spesialisthelsetjenesten.
Ordningen er omtalt i Helsedirektoratets veileder IS-5/2010 Barn som pårørende.
Ot.prp. nr. 84 (2008–2009) Om lov om endringar i helsepersonelloven m.m. (oppfølging av born som pårørande), se blant annet punkt 4.5.3.
Ot.prp. nr. 84 (2008–2009) punkt 2.2.
Se Statens helsetilsyn, Årsrapport 2014 s. 42.
Se Syse, A. (2015). Pasient- og brukerrettighetsloven med kommentarer. (4. reviderte utgave). Oslo: Gyldendal Juridisk, s. 598.
Sivilombudsmannens sak 2006/644.
Se Syse, A. (2015). Pasient- og brukerrettighetsloven med kommentarer. (4. reviderte utgave). Oslo: Gyldendal Juridisk, s. 589.
Endringslov 7. juni 2013 nr. 29.
Se også Helsedirektoratets rundskriv IS-8/2015 og Syse, A. (2015). Pasient- og brukerrettighetsloven med kommentarer. (4. reviderte utgave). Oslo: Gyldendal Juridisk.
Prop. 100 L (2012–2013) Endringer i pasient- og brukerrettighetsloven mv. (styrking av pasienters, brukeres og pårørendes stilling m.m.) punkt 8.3.
Nedenfor brukes ofte kortformen Helsetilsynet for Statens helsetilsyn.
Prop. 100 L (2012–2013) Endringer i pasient- og brukerrettighetsloven mv. (styrking av pasienters, brukeres og pårørendes stilling m.m.) punkt 10.
Prop. 100 L (2012–2013) Endringer i pasient- og brukerrettighetsloven mv. (styrking av pasienters, brukeres og pårørendes stilling m.m.) punkt 9.3.
Veileder i behandling av hendelsesbaserte tilsynssaker del I (saksbehandlingsveileder for Fylkesmannen) (Internserien 2/2009, versjon 11. juni 2015) punkt 4.2.7.
Prop. 100 L (2012–2013) s. 29, referert i direktoratets rundskriv og Helsetilsynets saksbehandlingsveileder.
Se Helsedirektoratets rundskriv IS-8/2015, blant annet merknadene til § 7-4 a (ss. 115–116).
Se Prop. 100 L (2012–2013) Endringer i pasient- og brukerrettighetsloven mv. (styrking av pasienters, brukeres og pårørendes stilling m.m.) punkt 7.3.
Veileder i behandling av hendelsesbaserte tilsynssaker del I (saksbehandlingsveileder for Fylkesmannen) (Internserien 2/2009, versjon 11. juni 2015) punkt 2.2.9.
Ot.prp. nr. 12 (1998–99) Lov om pasientrettigheter (pasientrettighetsloven) punkt 10.1 og 10.2.
Syse, A. (2015). Pasient- og brukerrettighetsloven med kommentarer. (4. reviderte utgave). Oslo: Gyldendal Juridisk, ss. 602 ff.
Pasient- og brukerombudet i Oslo og Akershus, Sosial- og eldreombudet i Oslo. Tidligere Helse-, sosial- og eldreombudet i Oslo.
Se Helse- og omsorgsdepartementets Prop. 1 S (2014–2015) kap. 729.
Se Helsedirektoratets rundskriv IS-8/2015, merknadene til § 8-1, s. 121.
Ot.prp. nr. 12 (1998–99) Lov om pasientrettigheter (pasientrettighetsloven) punkt 10.6.1 og 10.6.5.
Syse, A. (2015). Pasient- og brukerrettighetsloven med kommentarer. (4. reviderte utgave). Oslo: Gyldendal Juridisk, s. 633..
Ot.prp. nr. 12 (1998–99) Lov om pasientrettigheter (pasientrettighetsloven) punkt 10.6.8.
Pasient- og brukerombudene i Norge: Årsmelding 2014.
Pasient- og brukerombudene i Norge: Årsmelding 2013.
Pasient- og brukerombudene i Norge: Årsmelding 2014.
Endringslov 22. august 2008 nr. 74, jf. Ot.prp. nr. 23 (2007–2008) Om lov om endringer i pasientrettighetsloven og psykisk helsevernloven (utvidelse av pasientombudsordningen til å gjelde kommunale helse- og sosialtjenester).
Beskrivelse av pasient- og brukerombudsordningen og evaluering av utvidelsen av ordningen (Helsedirektoratet, oktober 2012) punkt 5.7 (ss. 38–39).
http://www.pasient.no/
Om Helsedirektoratets samfunnsansvar og roller, se direktoratets nettsider: https://helsedirektoratet.no/om-oss/ organisasjon/ansvar-og-roller
Helsedirektoratets rundskriv IS-1/2015.
Sosial- og helsedirektoratet. (2005). Nasjonal strategi for kvalitetsforbedring i sosial- og helsetjenesten … Og bedre skal det bli (2005–2015). Veileder IS-1162.
Prop. 91 L (2010–2011) pkt. 21.2.5.3 og 20.5.
https://helsedirektoratet.no/nfr
For informasjon om systemet med nasjonale kvalitetsindikatorer for helse- og omsorgstjenesten, se: https://helsedirektoratet.no/statistikk-og-analyse/ kvalitetsindikatorer
Se punkt 3.2.2 for oversikt over innsatsområdene.
For informasjon om pasientsikkerhetsprogrammet, innsatsområder mv., se: http://www.pasientsikkerhetsprogrammet.no/no/ I+trygge+hender/L%C3%A6r+om+programmet/ I+trygge+hender+24-7.51.cms
For informasjon om systemets bakgrunn og formål, organisering, prosesser mv., se: https://nyemetoder.no/ om-systemet
http://www.helsebiblioteket.no/kvalitetsforbedring/ pasientsikkerhet/alle-meldeordninger
Se regler om nasjonalt register over alvorlige uønskede hendelser og alvorlige bivirkninger (meldingsregister for humane organer) og meldeplikt i forskrift 22. november 2013 nr. 1334 om kvalitet og sikkerhet for humane organer beregnet for transplantasjon §§ 17 til 19.
Lov 19. juni 1969 nr. 57 om sykehus m.v. § 18 a. Opphevet fra 1. januar 2001.
Endret ved lov 24. juni 2011 nr. 30, i kraft 1. juli 2012.
Prop. 91 L (2010–2011) punkt 42.8.
https://helsedirektoratet.no/Lists/Publikasjoner/ Attachments/464/Veileder-til-spesialisthelsetjenesteloven- IS-1997.pdf
Spesialisthelsetjenesteloven § 3-3 første og tredje ledd.
http://www.melde.no/melde/hva-skal-meldes
Helsedirektoratet. (2012). Veileder til spesialisthelsetjenesteloven § 3-3 – meldeplikt til Nasjonalt kunnskapssenter for helsetjenesten. (Veileder IS-1997).
Rundskriv I-54/2000 Meldeplikt til fylkeslegen om betydelige personskader – spesialisthelsetjenesteloven § 3-3 – justeringer av meldeordningen.
Helse- og omsorgsdepartementets høringsnotat 29. april 2015 om forslag til forskrift om private virksomheters adgang til å yte spesialisthelsetjenester mot betaling fra staten, se omtale i høringsnotatets punkt 6.3.6.17 (s. 43-44) og forskriftsutkast § 7 (s. 83).
http://www.melde.no/forsiden
Spesialisthelsetjenesteloven § 3-3, jf, spesialmotivene i Prop. 91 L (2010–2011) s. 511.
Nasjonalt kunnskapssenter for helsetjenesten. (2015). Årsrapport 2014 for meldeordningen for uønskede hendelser i spesialisthelsetjenesten. Oslo: Nasjonalt kunnskapssenter for helsetjenesten, s. 56. Det framgår ikke hvor lang tid det er gått fra hendelsen ble oppdaget til melding ble sendt.
http://www.melde.no/forsiden/hva-er-nytt/ avdekke-systemfeil
http://www.melde.no/melde/hva-skjer-etterp%C3%A5
Prop. 91 L (2010–2011) punkt 42.8, og Helsedirektoratets veileder IS-1997 s. 7.
Kunnskapssenteret. (2015). Årsrapport 2014 for meldeordningen for uønskede hendelser i spesialisthelsetjenesten, s. 6.
§ 3-3 tredje ledd.
Se også http://www.melde.no/forsiden/hva-er-nytt/ fra-sanksjon-til-l%C3%A6ring
Prop. 89 L (2011–2012) Endringer i helseregisterloven mv. (opprettelse av nasjonal kjernejournal m.m.) punkt 16.4. Se også http://www.melde.no/forsiden/hva-er-nytt/ trygt-%C3%A5-melde
Prop. 91 L (2010–2011) s. 511.
https://www.helsetilsynet.no/no/Tilsyn/Meldeordning/ Avklaring-samarbeidsrutiner-og-grenseflater-meldeplikt- spesialisthelsetjenesteloven--3-3-og-varslingsplikt- spesialisthelsetjenesteloven--3-3-a/#_Toc310852797
Kunnskapssenteret. (2015). Årsrapport 2014 for meldeordningen for uønskede hendelser i spesialisthelsetjenesten, s. 16.
Lippestad, J. W., Melby, L., Kilskar, L. S., & Øren, A. (2014). Evaluering av meldeordning om uønskede hendelser i spesialisthelsetjenesten. Oslo: SINTEF.
Se omfattende informasjon om feltet på Helsedirektoratets nettsider: https://helsedirektoratet.no/medisinsk-utstyr
Lov 24. mai 1929 nr. 4 om tilsyn med elektriske anlegg og elektrisk utstyr.
Lov 12. mai 2000 nr. 36 om strålevern og bruk av stråling.
Statens strålevern blir fra 1. januar 2016 en etat i Helsedirektoratet.
https://helsedirektoratet.no/medisinsk-utstyr/ melding-om-uonskede-hendelser-med-medisinsk-utstyr
http://ec.europa.eu/health/medical-devices/files/ meddev/2_12_1-rev_6-12-2009_en.pdf
Forskrift 4. februar 2005 nr. 80 om tapping, testing, prosessering, oppbevaring, distribusjon og utlevering av humant blod og blodkomponenter og behandling av helseopplysninger i blodgiverregistre.
Hemovigilans er i forskriften § 1-4 nr. 19 definert som «en samling organiserte overvåkningsprosedyrer for å oppdage alvorlige bivirkninger og alvorlige uønskede hendelser hos blodgivere og blodmottakere, samt epidemiologisk oppfølging av blodgivere».
Begrepene «alvorlig bivirkning» og «alvorlig uønsket hendelse» er definert i forskriften § 1-4 nr. 2 og 3. Begrepene er også omtalt i departementets merknader til forskriftens §§ 3-4 og 3-5.
P.t. på Kunnskapssenterets nettsider http://www.hemovigilans.no/
Kunnskapssenterets Veiledning ved melding til Hemovigilans (10. januar 2014). http://www.hemovigilans.no/ Rapportere
Brev fra Sosial- og helsedirektoratet 19. november 2007 til Nasjonalt kunnskapssenter for helsetjenesten.
Steinsvåg, C. T., Espinosa, A., Flesland, Ø. (2015). Hemovigilansrapport 2004–13. Oslo: Nasjonalt kunnskapssenter for helsetjenesten.
Forskriftens § 3-4 fjerde ledd og § 3-5 femte ledd, jf. merknadene til bestemmelsene.
Statens helsetilsyn. (2015). Årsrapport 2014, s. 32.
Europaparlamentets og Rådets direktiv 2004/23/EF og Kommisjonens direktiv 2006/86 er implementert i norsk rett ved forskrift om humane celler og vev. Helse- og omsorgsdepartementet sendte 16. september 2015 på høring forslag til implementering av to nye direktivers i forskriften.
Begrepene «alvorlig uønsket hendelse» og «alvorlig bivirkning» er definert i forskriften § 3 bokstav b og c. Begrepene er også omtalt beskrevet i departementets merknader til forskriftens §§ 53 og 54.
http://www.kunnskapssenteret.no/meld-hendelse/ celler-og-vev
Statens helsetilsyn. (2015). Årsrapport 2014, s. 32.
Statskonsult. (2000). Organisering av statlig tilsyn i Norge. (Notat 2000:8).
Statens helsetilsyn blir heretter omtalt i kortformen Helsetilsynet. Begrepet tilsynsmyndighetene benyttes når Helsetilsynet og fylkesmennene omtales samlet eller uten å spesifisere instans.
Uavhengigheten er ikke nedfelt i lov eller forskrift, men det er en «uformell uavhengighet», jf. Difi. (2010). Statlig, men uavhengig? Myndighetsutøvelse gjennom forvaltningsvedtak. (Notat 2010:1), punkt 3.3.2.
Med unntak av saker som behandles i Klagenemnda for behandling i utlandet, behandles rettighetsklagene av fylkesmannen, jf. pasient- og brukerrettighetsloven § 7-2, og det er ikke klagerett videre til Statens helsetilsyn. Se også punkt 5.4.3.
Se Prop. 91 L (2010–2011) Lov om kommunale helse- og omsorgstjenester m.m. (helse- og omsorgstjenesteloven) og tidligere i Ot.prp. nr. 105 (2001–2002) Om lov om endringer i lov 30. mars 1984 nr. 15 om statlig tilsyn med helsetjenesten og i enkelte andre lover. Se også Ot.prp. nr. 97 (2005–2006) Om lov om endringar i lov 25. september 1992 nr. 107 om kommuner og fylkeskommuner m.m. (statleg tilsyn med kommunesektoren).
Se Prop. 91 L (2010–2011) punkt 34.2 og 35 om tidligere organisering og bakgrunnen for endringene. Se også Prop. 81 L (2014–2015) Endringer i helsepersonelloven og helsetilsynsloven (spesialistutdanningen m.m.) punkt 6.3 hvor fylkeslegen omtales i forbindelse med lovforslag som innebærer at fylkeslegen ikke lenger skal utnevnes av Kongen. Forslaget ble vedtatt ved lov 19. juni 2015 nr. 60 og trådte i kraft 1. juli 2015.
Helsepersonelloven gjelder i hovedsak tilsvarende for personell som yter helse- og omsorgstjenester etter helse- og omsorgstjenesteloven selv om de ikke er helsepersonell etter definisjonen i helsepersonelloven § 3, jf. helse- og omsorgstjenesteloven § 2-1 med forskriftsregulering. Det føres tilsyn også med slikt personell, jf. helsetilsynsloven § 2 første ledd og spesialmotivene til endringene i bestemmelsen i Prop. 91 L (2010–2011) kapittel 48 (s. 507).
Se mandat for utredning av Fylkesmannens fremtidige struktur, fastsatt 8. april 2015 av Kommunal- og moderniseringsdepartementet.
Helse- og omsorgsdepartementets tildelingsbrev til Statens helsetilsyn for 2014, se s. 3.
Se oversikt over myndighet tillagt Statens helsetilsyn i lov eller forskrift på etatens nettsider: https://www.helsetilsynet.no/no/Toppmeny/ Om-tilsynsmyndigheitene/Myndigheit-lagt-til-Statens- helsetilsyn/
Samarbeidsavtalene er å finne på Helsetilsynets nettsider.
Se Helsetilsynets nettsider, særlig sidene om tilsyn: https://helsetilsynet.no/no/Tilsyn/
Veilederen offentliggjøres etter at resultatet av tilsynet er oppsummert, jf. Tilsynsmeldingen 2014 s. 20.
ISO 19011:2002 Retningslinjer for revisjon av systemer for kvalitets- og/eller miljøstyring.
Om saksgangen ved systemrevisjon, se: https://www.helsetilsynet.no/no/Tilsyn/om-tilsyn/ systemrevisjon/
Statens helsetilsyn. (2015). Tilsynsmelding 2014, s. 36. Årsrapporten 2014 ss. 29–30 angir noe andre tall.
Prop. 1 S (2014–2015) for HOD, kap. 721.
Se Prop. 91 L (2010–2011) Lov om kommunale helse- og omsorgstjenester m.m. (helse- og omsorgstjenesteloven) punkt 42.8.6 og spesialmotivene til helsetilsynsloven § 2 og helsepersonelloven § 67 a i kapittel 48.
Veileder i behandling av hendelsesbaserte tilsynssaker del I (saksbehandlingsveileder for Fylkesmannen) (Internserien 2/2009, versjon 11. juni 2015).
Veileder i behandling av hendelsesbaserte tilsynssaker del II (saksbehandlingsveileder for Statens helsetilsyn) (Internserien 1/2010, versjon 11. juni 2015).
Klage over at pasient, bruker eller pårørende ikke har fått oppfylt sine rettigheter etter pasient- og brukerrettighetsloven, jf. lovens § 7-2.
Se veileder I punkt 2.1.2 og 2.2.9.
Se Sivilombudsmannens uttalelser 7. november 2008, 22. mars 2010 og 15. juli 2014.
Pasient- og brukerrettighetsloven § 7-4 a ble tilføyd ved lov 7. juni 2013 nr. 29, i kraft 1. januar 2014.
Sivilombudsmannens uttalelse 15. juli 2014.
I Veileder del I punkt 2.1.3 (s. 12) legger Helsetilsynet til grunn at pålegg om å utlevere opplysninger er enkeltvedtak, men at pålegg etter helsepersonelloven § 60 ikke er det. I punkt 4.2 (s. 30) legges derimot – under henvisning til Rt. 2011 s. 1433 – til grunn at pålegg om utlevering av opplysninger ikke er enkeltvedtak, men prosessledende avgjørelser. Rettigheter etter pasient- og brukerettighetsloven § 7-4 a er ikke nevnt i lovens § 7-2 om klagerett.
Veileder del I punkt 1.5.
For nærmere fordeling, se Helsetilsynets Årsrapport 2014 s. 35.
I 2014 ble 532 saker avsluttet hos fylkesmennene uten vurdering gjennom å be innklaget ta kontakt med den som har klagd, for å finne løsning i minnelighet, se Helsetilsynets årsrapport 2014, s. 33.
Se oversikt over vurderingsgrunnlag i Helsetilsynets Årsrapport 2014, s. 36.
Helsetilsynets Årsrapport 2014, s. 34.
Helsetilsynets Tilsynsmelding 2014 s. 37.
Ifølge Tilsynsmelding 2014 s. 37 var det for landet som helhet 65 nye klager per 100 000 innbyggere i 2014, med en variasjon mellom fylkene fra 50 til over 100.
Se Helsetilsynets Årsrapport 2014 s. 37. For en oversikt over tilsynssaker behandlet av fylkesmennene med antall avsluttede saker og saksbehandlingstid i perioden 2009–2013, se Helsetilsynets årsrapport 2013, s. 27.
Statens helsetilsyns Retningslinjer for oppfølging og avslutning av tilsyn ved lovbrudd i virksomheter (Internserien 8/2011).
Veileder i behandling av hendelsesbaserte tilsynssaker del II (saksbehandlingsveileder for Statens helsetilsyn) (Internserien 1/2010, versjon 2015).
Saker avsluttet uten vurdering gjennom å be innklaget ta kontakt med den som har klagd, for å finne løsning i minnelighet, se Helsetilsynets årsrapport 2014 s. 35.
Statens helsetilsyn. (2015). Årsrapport 2014. Se også tallmateriale i Tilsynsmelding 2014. I 2013 ble om lag 370 saker sendt Helsetilsynet for vurdering av administrativ reaksjon.
https://helsetilsynet.no/no/Toppmeny/Presse/ Nyhetsarkiv/Undersokelsesenhetens-oppgaver-ved- alvorlige-hendelser-i-spesialisthelsetjenesten/
Normann, L., Schiefloe, P. M. & Stangeland, S. B. (2012). Evaluering av Statens helsetilsyns utrykningsgruppe. Avgitt til Helse- og omsorgsdepartementet 17. september 2012.
Evalueringsrapporten, s. 25.
https://www.helsetilsynet.no/no/Tilsyn/ Undersokelsesenheten/
Der omtales også departementets forslag til utvidelse av varslingsplikten i forbindelse med den nye ordningen med fritt behandlingsvalg.
Utvalget har valgt i hovedsak å benytte begrepet «stedlige undersøkelser» om det som i loven og i Helsetilsynets statistikk mv. omtales som «stedlig tilsyn».
I 2015 var det per 31. august gjennomført ti stedlige undersøkelser.
Denne kategorien er i Helsetilsynets statistikk kalt «Ordinær varselhåndtering». Se for eksempel Årsrapport 2014. Andelen var i 2013 og 2014 henholdsvis 42 og 46 prosent.
Helsetilsynets brev til Arianson-utvalget 18. desember 2014.
Helsetilsynet har til utvalget opplyst at spredningen på oppstart av de 20 stedlige undersøkelsene i 2014 var 7 til 23 dager med median 13 dager og gjennomsnitt 14,4 dager.
https://helsetilsynet.no/no/Toppmeny/Presse/ Nyhetsarkiv/Undersokelsesenhetens-oppgaver-ved- alvorlige-hendelser-i-spesialisthelsetjenesten/
Prop. 1 S (2014–2015) Kap. 721 Statens helsetilsyn.
I 2013 kom det 399 varsler, i 2014 kom det 414.
https://www.helsetilsynet.no/upload/tilsyn/varsel_enhet/ Statistikk_2010_13_03.pdf
Se statsbudsjettet for 2014 og 2015.
Helsetilsynet. (2015). Med tilsynsblikk på alvorlige og uventede hendelser i spesialisthelsetjenesten – Status og erfaringer 2014 fra Undersøkelsesenheten i Statens helsetilsyn (Rapport 5/2015).
Se Helsetilsynet. (2015). Årsrapport 2014, ss. 49–50.
Helsetilsynet. (2014). Svikt i samhandling, kommunikasjon og kompetanse i alvorlige hendelser … kunne det skjedd hos oss? – Eksempler og erfaringer 2010–2013 fra Undersøkelsesenhetens arbeid med varsler om alvorlige hendelser i spesialisthelsetjenesten (§ 3-3a i spesialisthelsetjenesteloven). (Rapport 3/2014) og Helsetilsynet. (2015). Med tilsynsblikk på alvorlige og uventede hendelser i spesialisthelsetjenesten – Status og erfaringer 2014 fra Undersøkelsesenheten i Statens helsetilsyn. (Rapport 5/2015).
Statens helsetilsyn. (2015). Tilsynsmelding 2014, ss. 26.
Veileder i behandling av hendelsesbaserte tilsynssaker del I (saksbehandlingsveileder for Fylkesmannen) (Internserien 2/2009, versjon 11. juni 2015).
Helsedirektoratets rundskriv IS-8/2012 Helsepersonelloven med kommentarer s. 79. Se også Helsedirektoratets rundskriv IS-8/2015 Pasient- og brukerrettighetsloven med kommentarer s. 31.
Høyesteretts kjennelse 11. august 2011, Rt. 2011 s. 1433.
Lov 25. september 1992 nr. 107 om kommuner og fylkeskommuner (kommuneloven).
Ot.prp. nr. 97 (2005–2006) Om lov om endringar i lov 25. september 1992 nr. 107 om kommuner og fylkeskommuner m.m. (statleg tilsyn med kommunesektoren) punkt 11.2 (spesialmotivene til § 60 b).
Prop. 91 L (2010–2011) Lov om kommunale helse- og omsorgstjenester m.m. (helse- og omsorgstjenesteloven) kapittel 48 og spesialmotivene til helsetilsynsloven § 2 nytt andre ledd (s. 507).
Se Prop. 91 L (2010–2011) spesialmotivene til endringene i § 5 om pålegg (ss. 508–509).
Kommunelovutvalget ble oppnevnt 21. juni 2013, og har frist for å levere utredningen 31. desember 2015. https://www.regjeringen.no/no/dep/kmd/org/styrer-rad- og-utvalg/kommunelovutvalget/id732119/
Se nærmere om bevisvurderingen i Befring, A. K., Kjelland, M. & Syse, A. (red.) (2015). Sentrale helserettslige emner. Oslo: Institutt for offentlig rett, UiO/Akademika, punkt 4.6, ss. 112–113.
Lov 13. desember 2002 nr. 78 om endringer i lov 30. mars 1984 nr. 15 om statlig tilsyn med helsetjenesten og i enkelte andre lover, i kraft 1. januar 2003. Jf. Ot.prp. nr. 105 (2001–2002) Om lov om endringer i lov 30. mars 1984 nr. 15 om statlig tilsyn med helsetjenesten og i enkelte andre lover punkt 7.
Kgl.res. 14. mars 2014.
Lov 26. juni 1992 nr. 86 om tvangsfullbyrdelse.
Lov 20. juni 2014 nr. 42 om behandling av helseopplysninger ved ytelse av helsehjelp, se lovens kapittel 5.
Lov 20. juni 2014 nr. 43 om helseregistre og behandling av helseopplysninger, se lovens kapittel 5.
Se informasjon og lenke til noen vedtak: https://www.helsetilsynet.no/no/Tilsyn/om-tilsyn/ Paalegg-stengning-tvangsmulkt/
På Helsetilsynets nettsider heter det at stenging aldri har vært benyttet. I Befring, A. K., Kjelland, M. & Syse, A. (red.) (2015). Sentrale helserettslige emner. Oslo: Institutt for offentlig rett, UiO/Akademika, punkt 4.2 (s. 88), heter det at stenging sist ble benyttet i 1986 (Reitgjerdet sykehus). Sykehusloven § 18 hadde hjemmel for stenging.
Statens helsetilsyns vedtak 28. september 2007.
Statens helsetilsyns vedtak av 29. april 2014.
Helsedirektoratets rundskriv IS-8/2012 Helsepersonelloven med kommentarer.
Befring, A. K., Kjelland, M. & Syse, A. (red.) (2015). Sentrale helserettslige emner. Oslo: Institutt for offentlig rett, UiO/Akademika, punkt 4.3 (ss. 89 ff).
Forskrift 16. desember 2011 nr. 1393 om helsepersonellovens anvendelse for personell som yter tjenester etter lov om kommunale helse- og omsorgstjenester.
https://www.helsetilsynet.no/no/Tilsyn/ Hendelsesbasert-tilsyn/Saksbehandlingen-av-tilsynssaker- Fylkesmannen-og-Statens-helsetilsyn-forvaltningsloven- saksbehandlingstid/Orientering-til-helsepersonell-ved- vurdering-av-administrative-reaksjoner/
Endringslov 9. mai 2008 nr. 34, jf. Ot.prp. nr. 25 (2007–2008) Om lov om endringer i helsepersonelloven og helseregisterloven (krav til helsepersonells attester, erklæringer o.l., administrative reaksjoner og forbud mot urettmessig tilegnelse av helseopplysninger) kapittel 9, særlig punkt 9.5.2, og spesialmotivene til endringene i § 56.
Se endringslov 9. mai 2008 nr. 34, jf. Ot.prp. nr. 25 (2007–2008) kapittel 10, særlig punkt 10.5, og spesialmotivene til § 59 a.
Tilføyd ved endringslov 22. juni 2012 nr. 47, jf. Prop. 99 L (2011–2012) Endringar i helseregisterlova mv. (etablering av Norsk helsearkiv m.m.) kapittel 4 og punkt 8.4.
Forskrift 8. oktober 2008 nr. 1130 om autorisasjon, lisens og spesialistgodkjenning for helsepersonell med yrkeskvalifikasjoner fra andre EØS-land eller fra Sveits § 28.
Se brev 17. mars 2015 fra Helsetilsynet til Helse- og omsorgsdepartementet om slike orienteringsbrev.
http://www.norden.org/no/om-samarbejdet-1/nordiske- avtaler/avtaler/arbeidsmarked/overenskomst-om-felles- nordisk-arbeidsmarked-for-visse-yrkesgrupper-innen- helsevesenet-og-for-veterinaerer-1. Nordisk ministerråd vurderer for tiden å gjøre endringer i Nordisk overenskomst.
Se brosjyren Autorisationsforhold i de nordiske lande – udveksling af oplysninger (Udarbejdet af Sundhedsstyrelsen på baggrund af tilbagemeldinger fra de nordiske samarbejdspartnere på tilsynsområdet. Oktober 2011): https://helsetilsynet.no/upload/Publikasjoner/ andrepublikasjoner/autorisasjon_norden.pdf
https://lovdata.no/pro/#document/SF/forskrift/ 2000-12-21-1383?from=NL/lov/1999-07-02-64/§70
Helse- og omsorgsdepartementets høringsnotat Forslag til lov om endringer i pasientskadeloven og enkelte andre lover og forskrifter (opprettelse av Nasjonalt klageorgan for helsetjenesten og andre organisatoriske endringer i sentral helseforvaltning) sendt på høring 15. juni 2015 med høringsfrist 1. september 2015.
Prop. 125 L (2014–2015) Endringar i spesialisthelsetjenesteloven m.m. (kontaktlege i spesialisthelsetenesta m.m.) punkt 9.
HPNs søkeside: http://www.shpn.no/S%C3%B8kiavgj%C3%B8relser.aspx
Se også omtale av noen vedtak i Befring, A. K., Kjelland, M. & Syse, A. (red.) (2015). Sentrale helserettslige emner. Oslo: Akademika/Universitetet i Oslo, kapittel 4.
Statens helsetilsyn. (2015). Årsrapport 2014.
Statens helsetilsyn. (2015). Årsrapport 2014, ss. 40–41. Det er små forskjeller i forhold til tallene på mottatte og behandlede klager fra Statens helsetilsyn i Helsepersonellnemndas årsrapport for samme år.
Lov 4. desember 1992 nr. 132 om legemidler m.v.
Lov 2. juni 2000 nr. 39 om apotek.
Se blant annet informasjon på Legemiddelverkets nettsider www.legemiddleverket.no om relevant EØS-regelverk.
Forskrift 4. februar 2005 nr. 80 om tapping, testing, prosessering, oppbevaring, distribusjon og utlevering av humant blod og blodkomponenter og behandling av helseopplysninger i blodgiverregistre.
Se Statens helsetilsyns Tilsynsmelding 2014 s. 36.
Samarbeidsavtale mellom Statens legemiddelverk og Statens helsetilsyn, inngått 24. april 2015 (erstattet tidligere avtale): https://www.helsetilsynet.no/no/Tilsyn/ Hendelsesbasert-tilsyn/Saksbehandlingen-av-tilsynssaker- Fylkesmannen-og-Statens-helsetilsyn-forvaltningsloven- saksbehandlingstid/Samarbeidsavtale-Statens- legemiddelverk-Statens-helsetilsyn/
Det er Statens helsetilsyn, ikke fylkesmennene, som behandler disse sakene.
Statens legemiddelverk: Årsrapport 2014, s. 12.
http://www.pasientsikkerhetsprogrammet.no/
Forskrift 18. desember 2009 nr. 1839 om legemidler.
Ved forskrift 21. november 2013 nr. 1368 om endring i forskrift om legemidler (legemiddelforskriften).
Forskrift 20. juni 2003 nr. 739 om innsamling og behandling av helseopplysninger i Nasjonalt vaksinasjonsregister.
Se Prop. 72 L (2013–2014) Pasientjournalloven og helseregisterloven punkt 20.4.2 til 20.4.4.
Lov 20. juni 2014 nr. 43 om helseregistre og behandling av helseopplysninger som trådte i kraft 1. januar 2015.
Se Prop. 72 L (2013–2014) Pasientjournalloven og helseregisterloven punkt 20.4.1 og 20.4.4.
I Helse- og omsorgsdepartementets høringsnotat Forslag til lov om endringer i pasientskadeloven og enkelte andre lover og forskrifter (opprettelse av Nasjonalt klageorgan for helsetjenesten og andre organisatoriske endringer i sentral helseforvaltning) sendt på høring 15. juni 2015 med høringsfrist 1. september 2015, er det foreslått at det offisielle navnet «Nasjonalt folkehelseinstitutt» endres til «Folkehelseinstituttet» fra 1. januar 2016.
Se http://www.fhi.no/om-fhi/nasjonalt-folkehelseinstitutt og Strategi for Folkehelseinstituttet 2014–2018: http://www.fhi.no/eway/default.aspx?pid=239&trg= Content_6503&Main_6157=6246:0:25,5498&MainContent_ 6246=6503:0:25,5514&Content_6503= 6259:111987:25,5514:0:6250:1:::0:0
Lov 20. juni 2014 nr. 43 om helseregistre og behandling av helseopplysninger, som fra 1. januar 2015 erstattet den tidligere helseregisterloven.
Forskrift 17. juni 2005 nr. 611 om Norsk overvåkingssystem for antibiotikabruk og helsetjenesteassosierte infeksjoner (NOIS-registerforskriften).
Det arbeides med et elektronisk meldesystem. I en overgangsperiode skal lege som skriver meldinger om dødsfall fortsatt sende meldinger på papir til Statistisk sentralbyrå. Se nærmere informasjon om skjema, utfylling, meldingsgangen mv. på FHIs nettsider: http://www.fhi.no/ helseregistre/dodsaarsaksregisteret/utfylling-av- dodsmelding
Forskrift 21. desember 2000 nr. 1378 om leges melding til politiet om unaturlig dødsfall o.l. § 2.
Rettsmedisinsk institutt ble i 2011 overført fra Universitetet i Oslo til Folkehelseinstituttet.
http://www.fhi.no/tjenester/rettsmedisin
http://www.fhi.no/om-fhi/divisjon-for-rettsmedisinske- fag/rettspatologi
http://www.sivilrett.no/den-rettsmedisinske- kommisjon.304199.no.html
For informasjon om ordningen og retningslinjer for gjennomføringen av undersøkelsene, se Folkehelseinstituttets nettsider.
Lov 15. juni 2001 nr. 53 om erstatning ved pasientskader mv.
Om framveksten av et særskilt pasientskadevern, se Syse, A., Kjelland, M. & Jørstad, R. G. (2011). Pasientskaderett – Pasientskadeloven med kommentarer og utvalgte emner. Oslo: Gyldendal Akademisk, ss. 26–29.
Kjønstad, A. (2007). Helserett – pasienters og helsearbeideres rettsstilling. (2. utgave). Oslo: Gyldendal Akademisk, ss. 234 og 243 ff.
Se informasjon om saksbehandling på NPEs nettsider: http://npe.no/no/Erstatningssoeker/Saksbehandling1/ Saksbehandling/
Se informasjon om bruk av sakkyndige på NPEs nettsider: http://npe.no/no/Erstatningssoeker/Saksbehandling1/Bruk-av-sakkyndige/
Lov 13. juni 1969 nr. 26 om skadeserstatning.
Beløpet er foreslått endret til kr. 10 000, se punkt 3.3 i Helse- og omsorgsdepartementets høringsnotat Forslag til lov om endringer i pasientskadeloven og enkelte andre lover og forskrifter (opprettelse av Nasjonalt klageorgan for helsetjenesten og andre organisatoriske endringer i sentral helseforvaltning) sendt på høring 15. juni 2015 med høringsfrist 1. september 2015.
I Ot.prp. nr. 31 (1998–99) Om lov om erstatning ved pasientskader (pasientskadeloven) ble det gitt en summarisk begrunnelse for forslaget om at loven ikke skulle omfatte oppreisning, jf. ss. 55–56. Det ble pekt på oppreisningskravenes preg av sanksjon og for øvrig vist til NOU 1992: 6 Erstatning ved pasientskader. Se særlig NOUens ss. 43 og 81. Se også Innst. O. nr. 68 (2000–2001) s. 4. Om bakgrunnen for at oppreisning ikke omfattes av pasientskadeloven mv., se også Befring, A. K., Kjelland, M. & Syse, A. (red.) (2015). Sentrale helserettslige emner. Oslo: Institutt for offentlig rett, UiO/Akademika, punkt 4.5.2, ss. 108–110. Se også Syse, A., Kjelland, M. & Jørstad, R. G. (2011). Pasientskaderett – Pasientskadeloven med kommentarer og utvalgte emner. Oslo: Gyldendal Akademisk, ss. 130–131.
Se to nyere Høyesterettskjennelser vedrørende domstolsprøving i Rt. 2015 s. 577 og s. 591.
Helse- og omsorgsdepartementets høringsnotat Forslag til lov om endringer i pasientskadeloven og enkelte andre lover og forskrifter (opprettelse av Nasjonalt klageorgan for helsetjenesten og andre organisatoriske endringer i sentral helseforvaltning) sendt på høring 15. juni 2015 med høringsfrist 1. september 2015.
Se Prop. 177 L (2012–2013) Endring i pasientskadelova (institusjon under den kommunale helse- og omsorgstenesta) punkt 3.3.1 og 5.3 sett i sammenheng med punkt 4.
Frem til 1. januar 2004 var det Legemiddelforsikringspoolen – dannet av en gruppe norske forsikringsselskaper – som ytet legemiddelforsikring til produsenter og importører i samsvar med produktansvarsloven kapittel 3. Fra 1. januar 2004 er det Norsk Legemiddelforsikring AS (NLF) som er forsikringsgiver for legemiddelforsikringer. NLF er et heleid selskap av Legemiddelansvarsforeningen (LAF) med det formål å yte forsikring i henhold til produktansvarslovens krav. (Fra LAFs nettsider.)
Ot.prp. nr. 31 (1998–99) Om lov om erstatning ved pasientskader (pasientskadeloven) ss. 63–68.
Syse, A., Kjelland, M. & Jørstad, R. G. (2011). Pasientskaderett – Pasientskadeloven med kommentarer og utvalgte emner. Oslo: Gyldendal Akademisk, se særlig ss. 103–114.
Se Ot.prp. nr. 31 (1998–99) s. 67.
Helse- og omsorgsdepartementet har i Høringsnotat – forslag til endring i forskrift til pasientskadeloven – økning av tilskudd fra private helsetjenester, som ble sendt på høring 22. juni 2015 med høringsfrist 15. oktober 2015, foreslått å øke private helsetjenesters tilskudd til Norsk pasientskadeerstatning til et nivå som sikrer at ordningen blir selvfinansierende. Det skisseres én modell der hele økningen legges inn fra 1. januar 2016 og én modell der økningen fases inn over fire år.
http://npe.no/no/Om-pasientskader/
http://npe.no/no/Om-pasientskader/RHF-rapport
http://npe.no/no/Om-pasientskader/RHF-rapport/
Lov 4. august 1995 nr. 53 om politiet (politiloven).
Se Prop. 61 LS (2014–2015) Endringer i politiloven mv. (trygghet i hverdagen – nærpolitireformen) og Innst. 306 S (2014–2015).
Lov 22. mai 1981 nr. 25 om rettergangsmåten i straffesaker (straffeprosessloven).
Per september 2015. Medio 2014 var det to etterforskere ved Kripos’ seksjon for vold og overgrep mot barn som håndterte sakene.
Se for eksempel Oslo tingretts kjennelse 8. juni 2011 i sak 11-028195PRI-OTIR/08 (TOSLO-2011-28195) og straffeprosessloven § 3 siste ledd, som kort er omtalt i punkt 5.12.7.6.
Straffeprosessloven § 107 c.
Lov 20. mai 2005 nr. 28 om straff (straffeloven), her kalt straffeloven 2005. Loven ble satt i kraft 1. oktober 2015. Tidligere straffelov, Almindelig borgerlig Straffelov av 22. mai 1902 nr. 10 (Straffeloven), er her kalt straffeloven 1902.
Lov 13. juni 1980 nr. 42 om leger. Loven ble opphevet da helsepersonelloven trådte i kraft 1. januar 2001.
Borgarting lagmannsretts dom 3. februar 2004 (LB-2002-2517).
Høyesteretts kjæremålsutvalgs beslutning 25. mai 2004 (HR-2004-934-U).
Oslo tingretts dom 19. november 2004 (TOSLO-2004-54584).
Borgarting lagmannsretts dom 12. mai 2006 (LB-2005-136955), jf. Oslo tingretts dom 19. august 2005 (TOSLO-2005-53514). Farmasøyten ble også frifunnet for krav om oppreisningserstatning.
Se Høyesteretts kjæremålsutvalgs beslutning 21. juli 2006 (HR-2006-1323-U) og kjennelse 28. september 2006 (HR-2006-1675-F).
Eidsivating lagmannsretts dom 22. desember 2011 (LE-2011-120581) er et eksempel på fradømmelse av retten til å praktisere som lege eller inneha stilling som helsepersonell på ubestemt tid i tillegg til annen straff, i medhold av tilsvarende bestemmelse i straffeloven 1902 § 29. Legen ble dømt for en rekke seksuallovbrudd mv.
Ot.prp. nr. 13 (1998–99) Om lov om helsepersonell m v (helsepersonelloven) spesialmotivene til § 67 (s. 251), se også punkt 21.10 (ss. 185–187).
EMDs avgjørelse 11. desember 2007 i sak nr. 11187/05 Haarvig v. Norge
Lov 27. juni 2003 nr. 64 om alternativ behandling av sykdom mv. har for øvrig bestemmelser som innebærer at det er forbeholdt helsepersonell å utøve visse typer helsehjelp.
Flere straffebud som er overtrådt i én og samme handling kan anvendes samtidig fordi de er satt til å verne ulike interesser (idealkonkurrens).
Se Borgarting lagmannsretts dom 13. oktober 2008 i sak nr. 08-028434AST-BORG/01 (LB-2008-28434). De domfeltes anke til Høyesterett ble nektet fremmet ved Norges Høyesteretts ankeutvalgs beslutning 28. januar 2009 (HR-2009-264-U).
Lov 4. desember 1992 nr. 132 om legemidler m.v. (legemiddelloven).
Lov 12. mai 2000 nr. 36 om strålevern og bruk av stråling (strålevernloven).
Lov 20. juni 2014 nr. 42 om behandling av helseopplysninger ved ytelse av helsehjelp (pasientjournalloven).
Lov 20. juni 2014 nr. 43 om helseregistre og behandling av helseopplysninger (helseregisterloven).
Syse, A. (2000). Medisinske feil – begrepsbruk, perspektiver og utsyn. I: A. Syse, R. Førde, & O. H. Førde, Medisinske feil (ss. 17–43). Oslo: Gyldendal Akademisk. Se særlig ss. 32–37.
Statens helsetilsyns brev 30. september 2014 til Gudbrandsdal politidistrikt.
Forelegg utstedt av Nordre Buskerud politidistrikt 7. april 2010. For Helsetilsynets avsluttende brev i tilsynssak om samme forhold, se https://www.helsetilsynet.no/no/ Tilsyn/Tilsynssaker/Brudd-pa- spesialisthelsetjenesteloven--2-2-Vestre-Viken-HF- Ringerrike-sykehus/
Oslo tingretts dom 27. mars 2015, 14-164960MED-OTIR/ 08.
«Legeerklæring om dødsfall/melding om unaturlig dødsfall» fra 1993 er et kombinert skjema, og gjennomslag skal sendes til politiet ved unaturlig dødsfall. Skjemaet brukes fortsatt i påvente av utarbeiding av elektronisk meldeskjema for dødsfall som trolig tas i bruk i 2016. https://helsedirektoratet.no/publikasjoner/legeerklering- om-dodsfall-melding-om-unaturlig-dodsfall
Lov 22. mai 1981 nr. 25 om rettergangsmåten i straffesaker (straffeprosessloven).
Forskrift 28. juni 1985 nr. 1679 om ordningen av påtalemyndigheten (påtaleinstruksen).
Veileder i behandling av hendelsesbaserte tilsynssaker del I (saksbehandlingsveileder for fylkesmannen) punkt 2.2.13 og Veileder i behandling av hendelsesbaserte tilsynssaker del II (saksbehandlingsveileder for Statens helsetilsyn) punkt 23.8 til 23.11.
I rundskrivene brukes betegnelsene «fylkeslegen» og «Helsetilsynet i fylket» i samsvar med det som da gjaldt.
Rt. 2010 s. 1121 og Rt. 2012 s. 1051
Skoghøy, J. E. A. (2014). Forvaltningssanksjoner, EMK og Grunnloven. Jussens Venner, ss. 297–339 (s. 323).
Om begrensninger i tilsynsvirksomhet når det foreligger mistanke om straffbare forhold, se også Stub, M. (2011). Tilsynsforvaltningens kontrollvirksomhet. Oslo: Universitetsforlaget, ss. 415 ff.
Torgersen, R. (2012). Tilsyn og påtalemyndighet. I: P. H. Lindøe, J. Kringen, & G. S. Braut (red.). Risiko og styring – Risikostyring og rettslig regulering (ss. 156–169). Oslo: Universitetsforlaget. Runar Torgersen er førstestatsadvokat ved Riksadvokatembetet.
Bokens punkt 8.4.3, s. 165.
Forvaltningsloven § 13 b første ledd nr. 6.
Se f.eks. Øyen, Ø. (2010). Vernet mot selvinkriminering i straffeprosessen. Bergen: Fagbokforlaget. Se særlig ss. 25–29 og 252 ff.
Spesialmotivene til spesialisthelsetjenesteloven § 3-3 a i Prop. 91 L (2010–2011) Lov om kommunale helse- og omsorgstjenester m.m. (helse- og omsorgstjenesteloven) s. 512.
Statens helsetilsyns Veileder i behandling av hendelsesbaserte tilsynssaker del II (saksbehandlingsveileder for Statens helsetilsyn) punkt 23.9.
For informasjon om ordningen og retningslinjer for gjennomføringen av undersøkelsene, se Folkehelseinstituttets nettsider.
https://www.helsetilsynet.no/no/Tilsyn/Meldeordning/ Avklaring-samarbeidsrutiner-og-grenseflater-meldeplikt- spesialisthelsetjenesteloven--3-3-og-varslingsplikt- spesialisthelsetjenesteloven--3-3-a/
Fra 1. januar 2016 legges Meldeordningen til Helsedirektoratet, jf. punkt 5.7.2.
Registeret er å finne på kommisjonens nettsider: http://www.sivilrett.no/register-over- sakkyndige.306828.no.html
Om vurderingstemaene, se kommisjonens nettsider: http://www.sivilrett.no/om-kommisjonens- arbeid.306820.no.html
http://www.fhi.no/om-fhi/divisjon-for-rettsmedisinske- fag/rettspatologi
Lov 7. mai 2015 nr. 26 om obduksjon og avgjeving av lik til undervisning og forsking (obduksjonslova). Loven planlegges satt i kraft fra 1. januar 2016.
Ot.prp. nr. 13 (1998–99) Om lov om helsepersonell m v (helsepersonelloven) s. 251.
Straffeloven 2005 trådte i kraft 1. oktober 2015.
Statens helsetilsyns Veileder i behandling av hendelsesbaserte tilsynssaker del II (saksbehandlingsveileder for Statens helsetilsyn) punkt 23.9.
Rundskriv IK-2/2008 punkt 4.1.
Fra 1. januar 2016 Helsedirektoratet.
Straffeloven 2005 § 56.
Oslo tingretts kjennelse 8. juni 2011 i sak 11-028195PRI-OTIR/08 (TOSLO-2011-28195).
Olav Molven og Camilla Svenningsen. (2012). Påtalebegjæring ved brudd på kravet om forsvarlig helsehjelp. Tidsskr Nor Legeforen, ss. 316–320.
Se Helse- og omsorgsdepartementets høringsnotatet Forslag til lov om endringer i pasientskadeloven og enkelte andre lover og forskrifter (opprettelse av Nasjonalt klageorgan for helsetjenesten og andre organisatoriske endringer i sentral helseforvaltning) sendt på høring 15. juni 2015 med høringsfrist 1. september 2015, punkt 2.4. I strålevernloven legges det opp til endring av benevnelsen «Statens strålevern» til «Helsedirektoratet» i §§ 18, 19, 20 og 22.
Lov 12. mai 2000 nr. 36 om strålevern og bruk av stråling.
Forskrift 29. oktober 2010 nr. 1380 om strålevern og bruk av stråling. Det planlegges revidering av forskriften.
Også lov 12. mai 1972 nr. 28 om atomenergivirksomhet (atomenergiloven) regulerer deler av Strålevernets område.
Veileder om stråleterapi. Veileder til forskrift om strålevern og bruk av stråling (veileder nr. 6, revidert januar 2015) er blant dem som er særlig relevante for medisinsk bruk av stråling.
Forskrift 20. desember 2002 nr. 1731 om internkontroll i helse- og omsorgstjenesten. Forskriften er under revidering.
Ot.prp. nr. 88 (1998–99) Om lov om strålevern og bruk av stråling punkt 9.8.
Med virkning fra 1. januar 2012 ble kommunehelsetjenesteloven opphevet og erstattet av lov 24. juni 2011 nr. 30 om kommunale helse- og omsorgstjenester m.m. (helse- og omsorgstjenesteloven)
Se også proposisjonens punkt 8.1, særlig punkt 8.1.4 blant annet om samarbeidsavtaler og adgang til delegasjon til andre statlige tilsynsmyndigheter.
http://www.nrpa.no/dav/a1b4770b00.pdf
Merknadene er inntatt sammen med forskriften i Lovdatas database (etter selve forskriften med vedlegg): http://lovdata.no/pro/#document/SF/forskrift/ 2010-10-29-1380?searchResultContext=1784
http://www.nrpa.no/dav/77e493953b.pdf
Statens stråleverns Årsrapport 2014 (STRÅLEVERNRAPPORT 2015:0) s. 17, og Statens stråleverns Årsmelding 2014 s. 28. Se også rapportens punkt 3.3 Berettiget og optimalisert medisinsk strålebruk.
Statens stråleverns Årsmelding 2013, s. 21.
Ot.prp. nr. 88 (1998–99) punkt 8.1.4.
http://www.nrpa.no/tilsyn
Se også spesialmotivene til §§ 19 og 21 i Ot.prp. nr. 88 (1998–99) punkt 12 samt proposisjonens punkt 8.3 til 8.5.
Statens stråleverns Årsrapport 2014 (STRÅLEVERNRAPPORT 2015:0).
Ot.prp. nr. 88 (1998–99) punkt 12. Se også proposisjonens punkt 8.8.
Lov 14. april 2000 nr. 31 om behandling av personopplysninger.
Forskrift 15. desember 2000 nr. 1265 om behandling av personopplysninger.
Rådsdirektiv 95/46/EF av 24. oktober 1995 om beskyttelse av fysiske personer i forbindelse med behandling av personopplysninger og om fri utveksling av slike opplysninger (personverndirektivet).
Lov 20. juni 2014 nr. 42 om behandling av helseopplysninger ved ytelse av helsehjelp. I kraft 1. januar 2015.
Lov 20. juni 2014 nr. 43 om helseregistre og behandling av helseopplysninger, som fra 1. januar 2015 erstattet den tidligere helseregisterloven.
Lov 20. juni 2008 nr. 44 om medisinsk og helsefaglig forskning.
Lov 21. februar 2003 nr. 12 om behandlingsbiobanker.
Se særlig lovens § 19 og forskrift 17.desember 2014 nr. 1757 om tilgang til helseopplysninger mellom virksomheter
Se lovens §§ 13 og 33 samt forskrift 31. mai 2013 nr. 563 om nasjonal kjernejournal (kjernejournalforskriften).
Datatilsynet: Strategi for godt personvern i helsesektoren (juni 2011): https://www.datatilsynet.no/Om-Datatilsynet/ Strategier-planer/Helsestrategi/
Se Datatilsynets nettsider med informasjon om personvern og tilsynets oppgaver og rolle: https://www.datatilsynet.no/Om-Datatilsynet/Oppgaver/
Statens strålevern er fra 1. januar 2016 en etat i Helsedirektoratet.
Lov 17. juni 2005 nr. 62 om arbeidsmiljø, arbeidstid og stillingsvern mv.
Arbeidsmiljøloven § 10-12, jf. §§ 10-4, 10-5 og 10-8.
Arbeidstilsynets strategiske plan 2013–2016, se særlig ss. 5 og 8: http://www.arbeidstilsynet.no/binfil/ download2.php?tid=235333 Rapporter fra tilsynsprosjekt i helse- og sosialsektoren var ikke tilgjengelige da utvalget avsluttet sitt arbeid.
Arbeidstilsynet: Årsrapport 2014, ss. 37–39.
Sissel C. Trygstad, S. C. & og Rolf K. Andersen, R. K. (2015). Arbeidsmiljø i norske sykehus 2014. (Fafo-rapport 2015:17). Oslo: Fafo. Se særlig rapportens kapittel 3.
Arbeidstilsynet: KOMPASS INFO nr. 1 2012 Tannhelsetjenesten – Arbeidsbetingelser og helsebelastninger og nr. 2 2012 Allmennlegetjenesten – Arbeidsbetingelser og helsebelastninger.