Del 7
Sentrale samfunnsfunksjoner
31 Sentrale samfunnsfunksjoner

Figur 31.1
Foto: Heiko Junge / NTB
Boks 31.1
Funn og vurderinger
De sentrale samfunnsfunksjonene ble i all hovedsak opprettholdt på en tilfredsstillende måte under pandemien.
Det er positivt at myndighetene utarbeidet en liste over kritiske og viktige samfunnsfunksjoner i håndteringen av utbruddet av koronaviruset.
Anbefalinger
Også ved framtidige kriser kan det være funksjoner utover de definerte 14 kritiske samfunnsfunksjonene som er spesielt viktige for den aktuelle krisehåndteringen. Kommisjonen anbefaler at regjeringen utarbeider prosedyrer og kriterier for å identifisere disse funksjonene, slik at de raskt kan pekes ut når en krise oppstår.
Av mandatet vårt framgår det at kommisjonen skal kartlegge blant annet hvordan sentrale samfunnsfunksjoner klarte å opprettholde sin funksjon, og om de rette funksjonene ble identifisert og ivaretatt. Begrepet «sentrale samfunnsfunksjoner» er ikke nærmere definert i mandatet. Imidlertid har DSB utarbeidet en liste over kritiske samfunnsfunksjoner, samt at regjeringen under pandemien supplerte listen med noen «viktige» samfunnsfunksjoner. Kommisjonens kartlegging på dette punktet er derfor gjort med utgangspunkt i regjeringens liste over virksomheter med kritisk samfunnsfunksjon og nøkkelpersonell.1
31.1 Regjeringens liste over kritiske og viktige samfunnsfunksjoner
I Instruks for departementenes arbeid med samfunnssikkerhet (samfunnssikkerhetsinstruksen) heter det at Justis- og beredskapsdepartementet har ansvaret for å «utvikle og vedlikeholde oversikt over hvilke funksjoner som i et tverrsektorielt perspektiv er kritiske for samfunnssikkerheten». Med dette som utgangspunkt har Direktoratet for samfunnssikkerhet og beredskap (DSB) definert en liste over 14 kritiske samfunnsfunksjoner og hva som inngår i dem, jf. rapporten Samfunnets kritiske funksjoner fra 2016.2 På side 8 i rapporten går det fram at formålet med listen
er å identifisere hvilke funksjoner som er kritiske og definere hvilken funksjonsevne det er nødvendig til enhver tid å opprettholde. En tydeliggjøring av dette vil kunne gi et bedre grunnlag for et målrettet samfunnssikkerhetsarbeid både på tvers av og internt i sektorene.
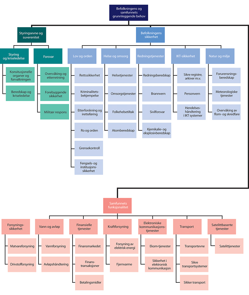
På side 9 i rapporten er figur 31.2 tatt med for å gi oversikt over de 14 samfunnskritiske funksjonene og hvilke typer tjenester samfunnet bør planlegge å opprettholde nær sagt uansett hva som skjer (kalt «kapabiliteter» i rapporten).

Figur 31.2 Oversikt over utledning av kritiske samfunnsfunksjoner
Kilde: DSB
For å forstå hvorfor DSB valgte ut akkurat disse 14 samfunnsfunksjonene, skal vi se på premissene som ligger til grunn for utvelgelsen. Blant annet har det handlet om hvilke «samfunnsfunksjoner som kjennetegnes av at svikt raskt kan medføre tap og skade, og som derfor er særlig viktig å unngå avbrudd i».3 Videre er det to andre forutsetninger som har blitt lagt til grunn:
at det er tale om funksjoner som samfunnet ikke kan klare seg uten i sju døgn eller kortere uten at dette truer befolkningens sikkerhet og/eller trygghet
at det er behov for beredskapsressurser i løpet av denne sjudøgnsperioden
Rapporten fra DSB har et tidsperspektiv på sju døgn. Det innebærer at rapporten ikke omfatter vurderinger av hva som vil kunne være kritiske samfunnsfunksjoner i en mer langvarig krisesituasjon. Dette erkjennes også av DSB, som uttaler følgende på side 26 i rapporten:
Premisset knyttet til avgrensing i tid medfører at mange viktige samfunnsfunksjoner, for eksempel kultur, skole, utdanning, forskning med flere, ikke omfattes av begrepet «kritisk samfunnsfunksjon». Dette er ikke fordi de i et overordnet perspektiv nødvendigvis er mindre viktige enn de som inngår, men fordi det vil ta lenger tid før negative konsekvenser blir følbare og behovet for beredskap derfor er mindre.
31.1.1 Identifisering av kritiske og viktige samfunnsfunksjoner
Helsedirektoratets vedtak 12. mars 2020 adresserte at det var nødvendig å opprettholde kritiske samfunnsfunksjoner. Selv om barnehager og barneskoler i henhold til vedtaket skulle stenges, ble det satt krav til at barn av personell i kritiske samfunnsfunksjoner skulle gis et tilbud. Vedtaket beskriver ikke nærmere hvilke samfunnsfunksjoner det er snakk om, men i saken som ble publisert på Helsedirektoratets nettside i anledning vedtaket, er det listet opp til sammen 15 «grupper».4 I tillegg til de nevnte 14 kritiske samfunnsfunksjonene hadde også «apotekene» blitt inkludert i listen.
Nærmest umiddelbart etter at vedtaket fra Helsedirektoratet ble kjent, begynte det å komme forespørsler om denne listen, herunder behovet for å utvide den. I en e-post sendt fra Justis- og beredskapsdepartementet (JD) til samtlige departementer 12. mars 2020 går det fram at de hadde mottatt en rekke spørsmål om hvem som avgjør hvilket personell som omfattes av de samfunnskritiske funksjonene. I den nevnte e-posten viser Justis- og beredskapsdepartementet til samfunnssikkerhetsinstruksen og legger til grunn «at det er det enkelte hovedansvarlige departement som beslutter hvem som faller innenfor gruppen ‘personell i kritiske samfunnsfunksjoner’, jf. Helsedirektoratets vedtak».5
Dagen etter, 13. mars 2020 klokka 20.00, går det ut en ny e-post fra Justis- og beredskapsdepartementet til departementene. Her framgår det at departementet har mottatt flere spørsmål om «det i den foreliggende situasjonen er områder utover de samfunnskritiske funksjoner som framgår av oversikten i de årlige budsjettproposisjonene fra JD, som også bør ansees å være samfunnskritiske». Til dette presiserer Justis- og beredskapsdepartementet at det bare er nøkkelpersonell innenfor de samfunnskritiske funksjonene som er omfattet av unntaksformuleringen i Helsedirektoratets vedtak, men kommer samtidig med følgende bestilling:
JD vil allikevel be departementene vurdere om det er områder i egen sektor som bør ansees å være samfunnskritiske utover de som allerede inngår i gjeldende oversikt for samfunnskritiske funksjoner. JD vil deretter, og etter nærmere vurdering, fremme forslag til regjeringen om eventuelt å utvide listen over samfunnskritiske funksjoner.6
Det ser altså ut til at det var tilbakemeldinger fra ulike departementer som førte til at Justis- og beredskapsdepartementet satte i gang arbeidet med å utvide listen fra Helsedirektoratets vedtak. En ny e-post ble sendt fra Justis- og beredskapsdepartementet 15. mars 2020 klokka 13.02. Her framgår det at ytterligere veiledning til den gitte bestillingen hadde blitt etterspurt av departementene. Justis- og beredskapsdepartementet ba derfor om at departementene
innenfor de samfunnskritiske funksjoner de har ansvar for å identifisere kategorier som virksomheter/yrker/personellgrupper/stillinger som det legges til grunn skal ha barnehage/skoleplass etter vedtaket av Helsedirektoratet. Frist for tilbakemelding til KSE er søndag 15. mars kl. 1900.
I tillegg var følgende presisering tatt med i e-posten:
JD vil for øvrig minne om at terskelen for å få tilbud om barnehage / skoleplass ligger høyt av hensyn til smittevern. Antall personell som defineres innenfor kritiske samfunnsfunksjoner som ber om opprettholdelse av barnehage- /skoletilbud bør derfor begrenses så mye som mulig. Følgende presiseres:
det er nøkkelpersonell innenfor de samfunnskritiske funksjonene som er omfattet, og ikke funksjoner som generelt kan være viktige uten å være samfunnskritiske.
det bør legges til grunn en restriktiv linje hvor det bør oppfordres til deling av barnepass mellom foreldrene.
bruk av andre slektninger og andre til barnepass kan ved behov vurderes, men eldre og andre personer i risikogrupper bør ikke brukes.
barna skal være under 12 år og at barn som bor med to foresatte må ha begge foresatte i kritiske samfunnsfunksjoner for at de skal få et tilbud.
[…]
Når JD har mottatt tilbakemelding fra samtlige hovedansvarlige departement vil vi gjøre en overordnet vurdering av om totalen gjør det nødvendig å gjøre justeringer (om virksomheter / yrker / personellgrupper / stillinger bør legges til eller trekkes fra). Bestillingen må ses i nær sammenheng med tidligere bestilling til departementene med frist i morgen kl. 10.00 om å vurdere en utvidelse av hvilke virksomheter som regnes som samfunnskritiske i denne situasjonen.
Ansvaret for å identifisere virksomheter og personellgrupper ble altså lagt til sektordepartementene. Det ser ikke ut til at Justis- og beredskapsdepartementet eller andre i særlig grad har vurdert forslagene som kom inn. Dette går også fram av Justis- og beredskapsdepartementets brev til kommisjonen av 18. september 2020:
Det har vært JDs vurdering at departement med hovedansvar for de kritiske samfunnsfunksjonene er de beste til å vurdere behov for endringer i listen. De endringsforslag som er fremmet fra de hovedansvarlige departementene er i all hovedsak innarbeidet i listen.
Den 16. mars 2020 publiserte Justis- og beredskapsdepartementet en liste over virksomheter med kritisk samfunnsfunksjon og nøkkelpersonell. Av dokumentet framgår det at listen skal «bidra til å tydeliggjøre hvilke typer virksomheter og personellgrupper som er sentrale for å opprettholde driften av kritiske samfunnsfunksjoner».7 Utgangspunktet er de 14 kritiske samfunnsfunksjonene som omtalt over. Men «[l]isten inkluderer også kritiske virksomhetsfunksjoner innen andre samfunnsfunksjoner som vurderes som viktige i tilknytning til håndteringen av utbruddet av koronaviruset». Sistnevnte kategori ble benevnt som «viktig samfunnsfunksjon», og i brev til kommisjonen av 3. september 2020 opplyser Justis- og beredskapsdepartementet:
Listen som ble publisert 16. inneholdt tre slike funksjoner. 1) Arbeids- og velferdstjenester, 2) renovasjon og håndtering av farlig avfall og 3) medier. Disse inngikk i tilleggsgruppen «Viktige samfunnsfunksjoner». Samtidig bidro dette til at den opprinnelige gruppen med 14 funksjoner ble utvidet med nye funksjoner. En slik eventuell utvidelse bør være resultat av en bredere vurdering av revisjonsbehov, hvor også andre hensyn enn håndtering av koronapandemien tas med i vurderingen. Ved å etablere kategorien «Viktige funksjoner» kunne man likevel sikre at personell i funksjoner utenfor de 14 kunne få sende sine barn på skole og i barnehage, på lik linje med personell som stod under en av de 14 opprinnelige funksjonene.
I tillegg var det behov for både presiseringer og utvidelser innenfor de 14 kritiske samfunnsfunksjonene. Basert på erfaringene som man gjorde seg underveis i håndteringen av pandemien, ble listen revidert og endret flere ganger. For eksempel ble gravferd og opprettholdelse av virksomhet på norsk sokkel tilføyd som viktige funksjoner 19. mars 2020, krisesentrene ble inntatt 24. mars 2020, og barnehageansatte og barneskolelærere ble kategorisert som samfunnskritisk personell 13. april 2020.8

Figur 31.3
31.1.2 Hva ble listen brukt til?
Regjeringens liste over kritiske og viktige samfunnsfunksjoner ble utarbeidet først og fremst for å avklare hvem som hadde krav på skole- og barnehagetilbud i henhold til Helsedirektoratets vedtak 12. mars 2020. Men det ser også ut til at listen har blitt benyttet til andre formål. I Justis- og beredskapsdepartementets brev til kommisjonen av 18. september 2020 opplyser de om følgende:
Under håndteringen av koronapandemien har det imidlertid også vært behov for å gi ulike grupper fritak fra andre reguleringer som har blitt innført for å begrense smittespredningen. Et eksempel er vedtaket av 15. mars om å stenge grensen for utlendinger uten oppholdstillatelse i Norge, men hvor det samtidig var behov for at nordmenn som var i utlandet og de som bor eller arbeider i Norge, fortsatt kunne slippe inn i landet. Listen over kritisk personell har i en viss grad vært brukt i arbeidet med å vurdere hvilket personell som kan få fritak fra andre reguleringer, men den har ikke lagt direkte føringer for disse vurderingene.
Som eksempel kan det vises til pressemeldingen9 fra da listen ble publisert 16. mars 2020:
Listen angir hvem som bør få tilbud om barnehage- og skoleplass, og skal også legges til grunn som et utgangspunkt for å vurdere unntak fra karanteneplikten, sier justis- og beredskapsminister Monica Mæland (H). [Vår kursivering.]
I covid-19-forskriften er det tatt inn en referanse til personell i kritiske samfunnsfunksjoner, jf. § 6 e om unntak fra innreise- og smittekarantene for personell i kritiske samfunnsfunksjoner. Forskriften inneholder ingen nærmere definisjon av kritiske samfunnsfunksjoner. Men sett i lys av pressemeldingen som er gjengitt over, og opplysningene i brevet fra Justis- og beredskapsdepartementet, er det nærliggende å tro at det er regjeringens liste som legges til grunn.10 Det er likevel på sin plass å nevne at i det reviderte rundskrivet fra Helse- og omsorgsdepartementet av 2. april 202011 om karantene ved ankomst til Norge ikke vises til denne listen. Her vises det i stedet til rundskriv fra Justis- og beredskapsdepartementet om bortvisning av utlendinger av hensyn til folkehelsen,12 hvor det er de 14 kritiske samfunnsfunksjonene som listes opp, samt apotek og renhold. De «viktige» samfunnsfunksjonene på regjeringens liste er altså ikke nevnt. Vi kan også vise til proposisjonen som Justis- og beredskapsdepartementet fremmet i statsråd 5. oktober 2020, om forlengelsen av den midlertidige loven om innreiserestriksjoner for utlendinger:
Det gis også rett til innreise dersom utlendingens tilstedeværelse i riket er strengt nødvendig for å kunne opprettholde forsvarlig drift av kritiske samfunnsfunksjoner eller ivareta befolkningens grunnleggende behov. Det vises til liste over kritiske samfunnsfunksjoner fra Direktoratet for samfunnssikkerhet og beredskap, tilgjengelig på https://www.regjeringen.no/no/tema/samfunnssikkerhet-og-beredskap/innsikt/listeover-kritiske-samfunnsfunksjoner/id2695609/.13
I teksten avgrenser departementet de kritiske samfunnsfunksjonene i henhold til listen fra DSB, men i samme setning henviser de samtidig til listen fra regjeringen. For kommisjonen er det dermed høyst uklart om de «viktige samfunnsfunksjonene» er omfattet av unntaket eller ikke.
I tillegg har vi fått opplyst14 at listen ble benyttet som utgangspunkt for den rapporteringen som har skjedd til Justis- og beredskapsdepartementet som lederdepartement under krisen.15 For oss ser det ut som at det først og fremst er de 14 kritiske samfunnsfunksjonene det er rapportert på under krisen. I dokumentgjennomgangen vi har gjort, har vi ikke funnet at de «viktige samfunnsfunksjonene» er inntatt i rapporteringene på samme måte.
31.1.3 Kommisjonens vurderinger
Vi mener det er positivt at myndighetene utarbeidet en liste over kritiske og viktige samfunnsfunksjoner i håndteringen av utbruddet av koronaviruset. Listen fra DSB er det naturlige utgangspunktet, samtidig som det ble nødvendig å supplere listen, da krisehåndteringen ble langt mer langvarig enn de sju døgnene som ligger til grunn for DSBs utvelgelse av funksjoner. At myndighetene på denne måten identifiserer funksjoner som er spesielt viktige for å kunne håndtere en gjeldende krise, er noe som kommisjonen også anbefaler i framtidig krisehåndtering.
Samtidig påpeker vi at tilblivelsen av listen og prosessen for å identifisere funksjonene, framstår som noe tilfeldige og ikke helt optimale. Det ble overlatt til de ansvarlige departementene å peke ut ytterligere funksjoner/virksomheter/personell, uten særlig veiledning om nødvendig prosess i egen sektor eller om det konkrete innholdet i vurderingskriteriene. Forslagene som kom fra departementene, ser ut til å ha blitt tatt inn på listen uten noen særlig nærmere vurdering og uten at noen foretok en helhetlig vurdering som sikret at de innmeldte funksjonene/virksomhetene «kvalifiserte» til å stå på listen.
Ved framtidige kriser kan det være funksjoner utover de definerte 14 kritiske samfunnsfunksjonene som er spesielt viktige for den aktuelle krisehåndteringen. Kommisjonen anbefaler at regjeringen utarbeider prosedyrer og kriterier for å identifisere disse funksjonene, slik at de raskt kan pekes ut når en krise oppstår.
For kommisjonen framstår det som uklart hva regjeringens liste ble benyttet til, utover å avklare hvem som hadde krav på skole- og barnehagetilbud i henhold til Helsedirektoratets vedtak 12. mars 2020. Dersom regjeringen ved framtidige kriser utarbeider en slik «utvidet» liste, bør regjeringen ha et mer bevisst forhold til hvilke virkninger og konsekvenser det skal ha å stå på en slik liste, samt legge denne, og ikke DSBs liste, til grunn når funksjoner, virksomheter og personell skal prioriteres eller unntas fra ellers gjeldende påbud.
31.2 Hvordan ble de sentrale samfunnsfunksjonene opprettholdt
Listen over kritiske og viktige samfunnsfunksjoner er lang. Å gå inn på hver enkelt samfunnsfunksjon i rapporten her, vil føre for langt. Men kommisjonen har i sitt arbeid gått gjennom en mengde dokumenter, inkludert statusrapporteringene som de ulike virksomhetene og Justis- og beredskapsdepartementet som lederdepartement utarbeidet fra 12. mars 2020 og fram til sommeren 2020.
Det er åpenbart at pandemien har vært utfordrende for mange virksomheter, og at den har krevd mye av de ansatte. Omstilling av drift, nye måter å utføre tjenester på samt å prioritere virksomhetenes mest sentrale oppgaver framstår for kommisjonen som fellesnevneren for måten virksomhetene innenfor de ulike samfunnsfunksjonene agerte på i tiden etter 12. mars 2020. Vi er imponert over virksomhetenes evne til å tilpasse seg den nye situasjonen.
Basert på rapporteringene ser det ikke ut til at evnen til å opprettholde de sentrale samfunnsfunksjonene har blitt ansett som kritisk under krisen. Selv om det for noen samfunnsfunksjoner tidvis ble rapportert om utfordringer som gjorde at statusen ble satt til gul,16 er det ikke noe som tyder på at den aktuelle tilstanden var av en slik karakter at man nærmet seg en mer alvorlig situasjon.17 Overordnet er det derfor vår vurdering at de sentrale samfunnsfunksjonene på nasjonalt nivå i all hovedsak ble opprettholdt på en tilfredsstillende måte under pandemien.
Samtidig påpeker vi at mange av virksomhetene som er oppført på listen over kritiske og viktige samfunnsfunksjoner, har et bredt ansvarsområde og en stor oppgaveportefølje. Når vi har vurdert i hvilken grad de sentrale samfunnsfunksjonene og virksomhetene har blitt opprettholdt under pandemien, har vi tatt utgangspunkt i den delen av ansvarsområdet som begrunner at de er ansett som en kritisk eller viktig samfunnsfunksjon.18 Oppgaver som ligger utenfor eller i randsonen av dette ansvarsområdet, er i liten grad blitt vurdert. Selv om vi konkluderer over med at de sentrale samfunnsfunksjonene på nasjonalt nivå i all hovedsak ble opprettholdt på en tilfredsstillende måte, vurderer vi det ikke slik at alle oppgaver har blitt utført som normalt, og at pandemien ikke har hatt konsekvenser for tjenesteutøvelsen. Mange vil nok føle at reduksjonen i tjenestetilbudet som skjedde på en rekke områder, hadde negative konsekvenser for dem som borgere. Det har vi stor forståelse for. Det endrer likevel ikke på konklusjonen om at de sentrale samfunnsfunksjonene ble opprettholdt under pandemien.
Utover det som er nevnt over, er det i tillegg noen samfunnsfunksjoner som kommisjonen har vurdert mer inngående, da de etter vår oppfatning ble spesielt utfordret eller hadde en særskilt rolle eller oppgave under pandemien. Vi presenterer funnene og vurderingene våre av disse funksjonene i delkapitlene under.19 Dette omfatter i første rekke barnevern, skole og barnehage og NAV. Videre har vi sett spesielt på hovedaktørene i samfunnsfunksjonen lov og orden: politi og påtale, domstolene og kriminalomsorgen. Disse aktørene skal blant annet «verne mot vilkårlig, uberettiget eller på annen måte ulovlig inngripen i den enkeltes friheter og rettigheter».20 Som oppsummert i del V er det i krisesituasjoner at risikoen er størst for at det kan skje overgrep mot borgerne. Vi har derfor funnet grunn til å se nærmere på hvordan noen av de mest sentrale funksjonene som skal forhindre dette, har fungert under pandemien.
31.3 Barnevern
Boks 31.2
Funn
Barnevernets tjenester har ikke vært stengt under koronapandemien. Samfunnsfunksjonen har i all hovedsak blitt opprettholdt. Barnevernets ansatte har lagt ned en stor innsats i en krevende og uoversiktlig situasjon.
Perioden med stengte skoler og barnehager og mindre sosial kontakt våren 2020 førte til en forverret informasjonstilgang og dermed et svakere beslutningsgrunnlag for barnevernet.
En nedgang i bekymringsmeldinger til barnevernet våren 2020 har blitt etterfulgt av en økning høsten 2020, sammenliknet med fordelingen av meldinger i 2019.
Anbefalinger
Dersom det er uunngåelig å stenge ned skoler og barnehager under en krise, bør skolehelsetjenester og helsestasjoner drive mer oppsøkende virksomhet for å kunne se barn og unge som kan trenge hjelp eller bistand fra barneverntjenesten.
Barns rettigheter står sterkt i Norge, og et viktig ledd i arbeidet for barns rettigheter består av tjenester som tilbys av barnevernet. Ifølge SSB var det totalt 54 592 barn og unge i alderen 0–22 år som hadde barnevernstiltak i løpet av 2019, dette utgjør 3,7 prosent av alle i aldersgruppen. Barnevernets arbeid beskrives blant annet slik på nettsidene til Barne-, ungdoms- og familiedirektoratet (Bufdir) (2020a):
Barnevernet skal gi barn, unge og familier hjelp og støtte når det er vanskelig hjemme. Barnevernet skal sikre at barn og unge som lever under forhold som kan skade deres helse og utvikling, får hjelp og omsorg til rett tid [...].
Den 13. mars 2020 ble barnevernet inkludert på regjeringens liste over kritiske samfunnsfunksjoner. Temaet for dette kapitlet er hvordan barnevernet har opprettholdt funksjonen sin under pandemien. Vi gjør ikke rettslige vurderinger av om barns rettigheter etter Grunnloven eller annen lovgivning er blitt krenket.
Barnevernet har plikt til å gripe inn i flere ulike situasjoner, for eksempel dersom «det er overveiende sannsynlighet for at barnets helse eller utvikling kan bli alvorlig skadd fordi foreldrene er ute av stand til å ta tilstrekkelig ansvar for barnet» (Bufdir 2020a). Andre årsaker kan være at
barnet blir utsatt for mishandling eller andre overgrep
barnet har et særlig behov for hjelpetiltak
det er alvorlige mangler ved den daglige omsorgen
særlige behov for behandling eller opplæring ikke blir dekket
Det er avgjørende at barnevernet blir klar over og har handlingsrom til å kunne gripe inn raskt når det er fare for at barn kan bli utsatt for slike alvorlig hendelser.
Koronapandemien og de innførte smitteverntiltakene kan påvirke barnevernets arbeid på to måter: For det første kan muligheten de har til å hjelpe de barna og ungdommene de allerede kjenner til, bli dårligere. For det andre kan barnevernet ha større vansker med å fange opp om (nye) barn og unge er i en situasjon som tilsier at de trenger hjelp eller bistand.
Koronapandemien kan i tillegg føre til en forverret livssituasjon for barna. Barnehagen og skolen kan være et «fristed» – med tilgang til viktige tillitspersoner – for barna som har det vanskelig hjemme. Det å miste barnehagen, skolen og andre sosiale arenaer kan altså innebære at barna som har det vanskelig hjemme, har fått det enda verre. Koronapandemien kan dessuten ramme barn som tidligere ikke har hatt det problematisk hjemme. Usikkerhet og frustrasjon knyttet til for eksempel permitteringer, sykdomsangst og sosial distansering kan ha ført til at nye barn har havnet i en sårbar eller utsatt posisjon. Se kapittel 34.2 for mer om konsekvensene koronapandemien har hatt for sårbare barn og unge.
31.3.1 Utviklingen i bekymringsmeldinger til barnevernet
Da barnehagene og skolene ble stengt, mistet barnevernet noen av sine viktigste «øyne og ører». Ansatte i barnehagene og på skolene har en viktig medhjelperrolle for barnevernet ved å sende inn bekymringsmeldinger dersom de har grunn til å tro at et barn blir eller vil bli mishandlet, utsatt for alvorlige mangler ved den daglige omsorgen eller annen omsorgssvikt. Skolene står normalt for om lag 12 prosent av alle bekymringsmeldinger til barnevernet, nesten like mange som politiet og barnevernstjenestene selv gjør (Udir 2020a). Barnehagene står normalt for 5 prosent av alle bekymringsmeldingene som barnevernet får og om lag 20 prosent av bekymringsmeldingene om barn i tre- til femårsalderen. Å gå glipp av disse informasjonskildene svekker barnevernets evne til å fange opp barn som har behov for hjelp.
Det kom betydelig færre bekymringsmeldinger enn normalt til barnevernet i løpet av våren 2020 (Skrove mfl. 2021). I april 2020 fikk nesten halvparten av barnevernstjenestene i Norge færre bekymringsmeldinger enn vanlig. Samlet sett for perioden 1. mars til 1. mai 2020 var det omtrent tusen færre bekymringsmeldinger sammenliknet med året før.21 Antallet bekymringsmeldinger fra privatpersoner økte, mens antallet bekymringsmeldinger fra lærere, barnehager og skolehelsetjeneste sank betydelig.
Dette fikk politisk oppmerksomhet:
[D]et kommer fortsatt inn færre bekymringsmeldinger enn det normalt gjør på denne tiden av året.
Kilde: Barne- og familieminister Kjell Ingolf Ropstads redegjørelse for Stortinget 26. mai 2020
Den 2. april 2020 satte regjeringen ned en koordineringsgruppe for å følge med på situasjonen til sårbare barn og unge. Ifølge den sjette statusrapporten fra koordineringsgruppen fikk nesten én av fem kommunale barnevernstjenester inn færre bekymringsmeldinger enn vanlig i juni 2020 (Bufdir 2020c). Den samme statusrapporten viser også til en nedgang både i akuttsaker til fylkesnemnda og i klager på akuttvedtak sammenliknet med året før. Det var også en tydelig nedgang i nye henvisninger til fosterhjem. Barnevernstjenestene opplevde i tillegg langt flere avlysninger av møter og færre henvendelser fra familier (Bufdir 2020c).
Utviklingen i bekymringsmeldinger forandret seg i løpet av sommeren og ut over høsten 2020 i takt med at samfunnet gradvis åpnet mer opp. Høsten 2020 fikk for eksempel 13 av 20 barnevernstjenester i Trøndelag flere meldinger sammenliknet med samme periode året før (FMT 2020).
I november 2020 rapporterte nesten én av fire barnevernstjenester nasjonalt om flere meldinger enn normalt (Skrove mfl. 2021). Høstens oppgang er tydelig i alle landsdeler, men spesielt markant i Nord-Norge og Trøndelag. Nesten 40 prosent av tjenestene der rapporterer om flere bekymringsmeldinger enn vanlig. Kommisjonen mener at framtidig forsknings- og utredningsarbeid bør forsøke å finne ut hva som er de viktigste årsakene til høstens økning.
Flere har dessuten understreket alvoret som høstens meldinger har vært kjennetegnet av:
Det er ikke bare antall meldinger som bekymrer meg, men også den høye alvorlighetsgraden i meldingene. Det handler om vold, vitne til vold, seksuelle overgrep, rus og psykisk uhelse.
Oppvekst- og velferdsdirektør Erik Stene, Fylkesmannen i Trøndelag22
Vi registrerer flere saker, og de er alvorlige. Det handler om vold, overgrep, seksuelt misbruk og rus. Flere av sakene har flere av elementene i seg [...], det er ingen tvil. Vi har flere alvorlige saker som krever utredning, sakene er mer komplekse, og det er økt alvorlighetsgrad. Flere saker krever rask innsats og samarbeid med politiet.
Kommunalsjef for skole og barnehage Marianne Mortensen, Ringerike kommune 23
31.3.2 Vanskeligere å møtes ansikt til ansikt – dårligere beslutningsgrunnlag i barnevernet
Det er ikke bare informasjonstilgangen som har blitt påvirket av koronapandemien og smitteverntiltakene. Kvaliteten på tjenestene til barnevernet har også blitt rammet. Beslutningsgrunnlaget har blant annet blitt svakere på grunn av færre fysiske møter. Som alle andre fikk ansatte i barnevernstjenestene arbeidshverdagen sin radikalt endret i tiden etter 12. mars 2020. Hjemmebesøk og annen type oppsøkende virksomhet ble vanskelig, og barnevernet måtte i stor grad utføre oppgavene sine fra hjemmekontor.
Denne overgangen til hjemmekontor er langt fra uproblematisk for ansatte i barnevernstjenesten, som er avhengige av å ha tett kontakt og god dialog med ulike sårbare grupper (Toros og Falch-Eriksen 2020). Det er kanskje særlig grunn til å bekymre seg for fraværet av fysiske møter med barn, som også koordineringsgruppens første rapport peker på (Bufdir 2020b):
[M]ange […] uttrykker stor bekymring for at det gjennomføres få fysiske møter og samvær. Ved å ikke fysisk møte brukerne frykter en at det er flere kritiske saker en ikke får fanget opp.
Så godt som alle barnevernstjenestene hadde færre fysiske møter med barn i mars og april 2020. Det er vanskelig å få et fullstendig bilde av hvordan det egentlig står til i en familie, uten å møte dem ansikt til ansikt. For eksempel er det krevende å fange opp kroppsspråk og følelsesuttrykk uten å være til stede i samme rom. Alternative kommunikasjonskanaler ble riktignok brukt for å kompensere for manglende fysiske møter – mer enn fire av fem barnevernstjenester hadde langt oftere konsultasjoner på video eller telefon i april 2020 sammenliknet med før koronapandemien (Skrove mfl. 2021). Men bruken av telefon eller videosamtaler har åpenbare begrensninger, noe en ansatt i barnevernet beskriver på denne måten (Hole 2020):
Jeg vet jo ikke om det er kaos i huset ditt, ikke sant, så vi går glipp av en del informasjon som vi ellers hadde hatt om vi hadde fysisk kontakt. Så det blir jo litt fattigere, grunnlaget for å evaluere og beslutte nye ting.
Ansatte får ikke like god kontakt med barna via telefon eller video, og mulighetene til å snakke med barn alene i fortrolige rammer svekkes (Kommunerevisjonen i Oslo 2020a). Det er derfor mye som taler for at ansatte i barnevernet bør ty til hjemmekontor så lite som mulig, selv under en pandemi. Men Nilssen-ekspertgruppens rapport fra november slår fast at løsninger med delvis hjemmekontor i barnevernet vedvarte ut over høsten 2020 (Udir 2020a):
[P]ersonell som utøver lovpålagte tjenester for barn blir satt på hjemmekontor til tross for at det ikke finnes noe nasjonale krav til en slik smittevernspraksis. Det er åpenbart at kvaliteten på tjenestene blir vesentlig dårligere når man ikke møter barna [...].
Rundt én tredjedel av de kommunale barnevernstjenestene har hatt en hel del ansatte som arbeidet hjemmefra i løpet av sommeren 2020. Og nesten én tredjedel av barnevernstjenestene hadde færre møter med barn enn normalt så sent som i november 2020 (Skrove mfl. 2021). Nilssen-ekspertgruppen oppsummerer situasjonen som følger (Udir 2020a): «[D]et tar en dag å stenge ned mens det går uker og måneder å bringe tjenestene tilbake.»
31.3.3 Svekket kvalitet på barnevernets tjenester?
Det er flere tegn på at kvaliteten på barnevernets tjenester var svekket våren 2020. Ifølge en underlagsrapport som Institutt for sosialt arbeid, NTNU har utarbeidet for kommisjonen, har 84 prosent av landets barnevernstjenester bare i liten eller noen grad greid å opprettholde tiltak i mars 2020. «Dette indikerer en betydelig forringelse av tjenestetilbudet for barna med hjelpetiltak i mars måned» (Skrove mfl. 2021). I april svarte én av fem barnevernstjenester at det var reduserte muligheter for å sikre en forsvarlig håndtering av akuttsaker, og omtrent halvparten av landets barnevernstjenester rapporterte at de ansattes tilgjengelighet var redusert. Undersøkelser fra Kommunerevisjonen i Oslo (2020a) tegner det samme bildet: Omtrent halvparten av barnevernets ansatte i to bydeler i Oslo svarte at det var vanskeligere enn normalt å avdekke at barn hadde behov for hjelp i mars og april i 2020.
Flere av landets barnevernstjenester har også måttet prioritere hvilke saker som skal følges opp med fysiske møter. I et brev 18. mars 2020 fra Bufdir til alle fylkesmannsembeter og kommuner ble det presisert at høyrisikosaker, slik som akuttvedtak, omsorgsovertakelser og oppfølging av akuttplasserte barn, skulle prioriteres. I brevet ble kommunene oppfordret til «ikke å gi føringer eller retningslinjer som innebar at ansatte i barneverntjenesten ble avskåret fra all fysisk kontakt med barn og familier». Brevet framhevet samtidig at barnevernet kunne gjennomføre hjemmebesøk ved å følge de alminnelige smittevernrådene. Det totale omfanget av nedprioriterte saker er ukjent, men koordineringsgruppens første rapport fra 20. april 2020 antyder at slike prioriteringer skjedde i nokså stor grad (Bufdir 2020b):
Grunnet smittevernhensyn har flere av de kommunale barnevernstjenestene begynt å gjøre risikovurderinger for hvilke saker som er mest alvorlige og hvilke saker som ikke haster. De mest alvorlige sakene blir fulgt opp med fysiske møter, uavhengig av Covid-19 situasjonen. I disse tilfellene prøver man å legge til rette for at møtene kan foregå utendørs med begrenset fysisk kontakt.
En spørreundersøkelse blant 13–16-åringer viser at mer enn hver tredje ungdom med en eller annen form for kontakt med barnevernstjenestene fikk redusert eller ingen oppfølging av barnevernet våren 2020 (Hafstad og Augusti 2020).
31.3.4 Oppsummering og kommisjonens vurderinger
Barnevernets tjenester har aldri vært stengt under koronapandemien. Samfunnsfunksjonen har derfor i all hovedsak blitt opprettholdt.
Barnevernets ansatte har lagt ned en stor innsats i en krevende og uoversiktlig situasjon. Mange kreative og gode løsninger har blitt utarbeidet under pandemien. Det har for eksempel blitt etablert tilsynsteam som gjennomførte uanmeldte hjemmebesøk hos familier som barnevernstjenesten var spesielt bekymret for. Barne- og familieetaten i Oslo opprettet en døgnbemannet vakttelefon for å gi juridisk støtte til de ansatte i krevende barnevernssaker. Dessuten fremmet Barne- og familiedepartementet en midlertidig forskrift 3. april 2020 som ga fylkesnemndene mer fleksibilitet i saksavviklingen samt muligheten til å behandle saker uten fysisk oppmøte. Dette er bare noen eksempler som tydelig viser at både lokale barnevernstjenester og sentrale myndigheter har gjort mye bra under koronapandemien.
Barnevernets muligheter til å fange opp og gripe inn i situasjoner der barn har behov for hjelp, har blitt påvirket av koronapandemien og de innførte smitteverntiltakene. Noen av de problematiske sidene kan vi oppsummere som følger:
Informasjonstilgangen til barnevernet ble forverret i perioden med stengte skoler og barnehager og mindre sosial kontakt.
Nesten én tredjedel av barnevernstjenestene hadde færre møter med barn enn normalt så sent som i november 2020.
Mer enn hver tredje ungdom med en eller annen form for kontakt med barnevernstjenestene fikk redusert eller ingen oppfølging av barnevernet våren 2020.
En markant nedgang i bekymringsmeldinger til barnevernet våren 2020 har blitt etterfulgt av flere bekymringsmeldinger enn normalt høsten 2020.
Færre fysiske møter med barn og familiene deres førte til at beslutningsgrunnlaget til barnevernet ble svakere.
Kommisjonen mener at dersom det er uunngåelig å stenge ned skoler og barnehager under en krise, bør skolehelsetjenester og helsestasjoner drive mer oppsøkende virksomhet for å kunne se barn og unge som kan trenge hjelp eller bistand fra barneverntjenesten.
Boks 31.3
Funn
Skoler og barnehager var aldri helt stengt: 8,5 prosent av barnehagebarna og 5,3 prosent av grunnskoleelevene var fysisk til stede i hele eller deler av perioden med stengning, de fleste fordi de hadde foresatte i samfunnskritiske yrker.
Skolene og lærerne sørget for et digitalt undervisningstilbud tilpasset hjemmeskole. Skolene har etter kommisjonens syn i stor grad opprettholdt samfunnsfunksjonen sin under koronapandemien.
Undersøkelser tyder på at arbeidsforholdene i hjemmet var relativt gode for det store flertallet av elever, men mange elever har hatt et mindre læringsutbytte enn de ville hatt i en normalsituasjon.
Oppdraget om å utarbeide smittevernveiledere for skoler og barnehager ble sendt til Folkehelseinstituttet (FHI) sent, først den 7. april 2020.
Barnehagene og 1.–4. trinn på grunnskolen fikk veldig kort tid mellom publiseringen av smittevernveilederen og gjenåpningen.
Mange elever med vedtak om spesialundervisning og elever med særskilt norskopplæring har fått færre tilrettelagte timer enn normalt etter gjenåpningen av skolene.
Anbefalinger
Dersom skoler må stenges under en langvarig krisesituasjon, bør myndighetene sørge for at alle elever får tilgang til velegnet utstyr for å kunne få digital undervisning.
Ved en nedstengning bør planlegging av barnas tilbakekomst til skoler og barnehager starte tidlig, og tidligere enn under koronakrisen
Det bør utarbeides prosedyrer for å skaffe til veie en oversikt over hvilke elever og barn som har en familiesituasjon, helsesituasjon eller liknende som gjør at de er spesielt sårbare ved en potensiell nedstengning av skoler og barnehager.
Myndighetene må gjøre sitt ytterste for å legge til rette slik at alle elever får anledning til å ta igjen tapt læring. Dette er spesielt viktig for elever med enkeltvedtak om spesialundervisning og for elever med særskilt norskopplæring.
31.4 Skoler og barnehager
Utdanning er en rettighet og et gode i seg selv. Utdanning er en viktig del av ethvert barns utvikling i bred forstand, inkludert sosial, emosjonell, kognitiv og relasjonell utvikling.24 Også barnehagene spiller en sentral rolle i disse utviklingsprosessene.25
Barnehagene og 1.–4. trinn på grunnskolen ble tilføyd på listen over kritiske og viktige samfunnsfunksjoner 13. april 2020. Barnehagene og grunnskolen bidrar også til å opprettholde viktige funksjoner i samfunnet og det allmenne arbeidslivet ved at barnas foresatte kan gjøre arbeidet sitt.
Kommisjonen har vært opptatt av å identifisere læringspunkter under denne gjennomgangen av skoler og barnehager som viktige samfunnsfunksjoner. Kapitlet dekker hvordan skoler og barnehager opprettholdt virksomheten sin etter at Helsedirektoratet vedtok å stenge skoler og barnehager. Vi gjør ikke rettslige vurderinger av om retten til utdanning i Grunnloven eller annen lovgivning er blitt krenket.
31.4.1 Stengning og tilstedeværelse
Den 12. mars 2020 vedtok Helsedirektoratet at alle barnehagene og skolene i landet skulle stenges. Barnehagene var stengt til 19. april 2020. Grunnskolene var stengt til 26. april 2020 for barnetrinnet og til 11. mai 2020 for mellom- og ungdomstrinnene.
Stengningsvedtaket understreket at det ikke var snakk om å stenge ned alt av undervisningstilbud til barn og unge:
[...] Det er samtidig viktig å opprettholde virksomheten i [...] kritiske samfunnsfunksjoner. Ledere av barnehager og rektorer ved barneskoler må derfor sørge for et tilbud til barn av personell i [...] de kritiske definerte samfunnsfunksjoner. Det samme gjelder for barn med særlige omsorgsbehov som ikke kan ivaretas når barnehage, skole eller andre dagtilbud er stengt.
Tabell 31.1 viser at totalt 57 303 barn og elever var til stede i barnehagene eller skolene i hele eller deler av perioden da disse egentlig var stengt. Dette utgjør 8,5 prosent av alle barnehagebarna og 5,3 prosent av alle grunnskoleelevene.
Tabell 31.1 Oppgitt årsak til at barn og elever var til stede i barnehage eller på skolen i stengningsperioden.
Årsak | Antall barn/elever | Andel av barn/elever som var til stede |
|---|---|---|
Barnehager | ||
Foresatte i samfunnskritiske yrker | 18 194 | 78 % |
Nedsatt funksjonsevne / vedtak om spesialpedagogisk hjelp | 2 118 | 9 % |
Øvrige sårbare/utsatte barn | 2 808 | 12 % |
Annet | 263 | 1 % |
Totalt | 23 383 | 100 % |
Grunnskoler | ||
Foresatte i samfunnskritiske yrker | 14 018 | 41 % |
Vedtak spesialundervisning | 7 533 | 22 % |
Øvrige sårbare/utsatte barn | 12 369 | 37 % |
Totalt | 33 920 | 100 % |
Kilde: Udir (2020b, 2020c)
At foresatte hadde samfunnskritiske yrker, var den vanligste årsaken for tilstedeværelse under stengningen i begge institusjonene, men for en større andel i barnehagene (78 prosent) enn i grunnskolen (41 prosent). Sårbarhet/utsatthet var begge steder den nest vanligste årsaken, men for en større andel i skolen (37 prosent) enn i barnehagen (12 prosent). Behov for spesialundervisning var årsaken for tilstedeværelsen for 22 prosent i skolen og 9 prosent i barnehagene.
Ifølge Bufdir (2020f) kan om lag én av fem av alle barn og unge regnes som del av en utsatt gruppe i Norge (se kapittel 34.2). Sammenliknet med disse tallene var relativt få barn til stede i barnehagen og skolen under nedstengningen på grunn av sårbarhet/utsatthet: Om lag 1 prosent av alle barnehagebarn og om lag 2 prosent av alle grunnskoleelever var til stede med sårbarhet/utsatthet som oppgitt årsak.
En grunn til at det ikke var flere barn til stede i skoler og barnehager med sårbarhet/utsatthet som begrunnelse, er at foresatte opplevde kriteriet «særlige omsorgsbehov» som stigmatiserende og derfor takket nei til tilbudet (Bufdir 2020b). En annen grunn, påpekt av fylkesmennene, var at det kunne være krevende for kommunene å identifisere hvilke sårbare/utsatte barn som skulle ha et fysisk tilbud under nedstengningen (Fylkesmennene 2020):
[…] sentrale myndigheter bør bidra med å identifisere hvem de sårbare og utsatte barna er. Slik det er nå, med skjønnsmessig vurdering fra barnehager og skoler i samråd med lokalt barnevern, blir praktiseringen ulik i kommunene.
Det har dessuten vært uklart om skoler og barnehager selv skal ha en aktiv rolle i å identifisere hvilke barn som skulle være til stede, eller om det var opp til de foresatte å ta kontakt. Slike uklarheter ble det ryddet opp i flere steder. For eksempel skriver Kommunerevisjonen i Oslo kommune (2020a) dette:
Utdanningsetaten presiserte i starten av april 2020 at rektor ikke bare skulle vurdere mottatte forespørsler om plass, men også selv vurdere om det var elever som var omfattet av unntaket, og som skulle få et tilbud om å møte fysisk på skolen.
31.4.2 Erfaringer med hjemmeskole
Skolene måtte sørge for et digitalt undervisningstilbud for de elevene som ikke var til stede fysisk på skolen. Flere studier gir et innblikk i hvordan elever og lærere har opplevd denne undervisningsformen. I en undersøkelse blant unge i Oslo kommune (13–19 år) svarte 4 av 10 at de lærte like mye eller mer sammenliknet med en normal skolehverdag, mens 6 av 10 svarte at de lærte mindre (NOVA 2020a).
Mange skoler hadde lite erfaring med digitale undervisningsformer før nedstengningen 12. mars 2020. Bare 7 prosent av lærerne på barneskoler og 18 prosent på ungdomskoler oppga å ha noe eller mye erfaring med å organisere undervisning for elever som ikke kan være fysisk til stede på skolen (NIFU 2020).
Elevenes «hjemmekontor» er viktig for hvordan hjemmeskole og den digitale undervisningen har fungert under perioden med stengte skoler. Undersøkelser som foreligger, tyder på at arbeidsforholdene i hjemmet var relativt gode for det store flertallet av elever.
En undersøkelse blant elever på 5.–10. klassetrinn i det som før var Hedmark fylke viste at 84 prosent aldri og 9 prosent sjelden opplevde at det var «vanskelig å arbeide med skoleoppgaver hjemme fordi de ikke hadde tilgang til PC eller nettbrett» under perioden med hjemmeskole. De resterende elevene opplevde slike vanskeligheter av og til (3 prosent), ofte (2 prosent) eller hver dag (2 prosent) (Nordahl 2020).
En studie som er gjort blant ungdommer i Oslo, viser at sju av ti hadde en god hjemmeskolesituasjon. For om lag én av ti var hjemmeskolesituasjonen ganske dårlig. De manglet pc/nettbrett og/eller et sted å jobbe i fred. Andelen med en dårlig hjemmeskolesituasjon var dobbelt så høy blant ungdommer med innvandrerbakgrunn (14 prosent) som blant ungdommer med norskfødte foresatte (7 prosent) (NOVA 2020a).
NIFU (2020) finner at det store flertallet av skoleledere og lærere i grunnskolen mener skolenes, lærernes og elevenes digitale infrastruktur var god nok til å gjennomføre hjemmeskole. I barneskolen oppgir 3 prosent av lærerne at gjennomføringen av ønsket undervisningsopplegg i stor grad ble hindret av at elevene manglet tilgang på datamaskiner, nettverk, programmer og læringsressurser. 17 prosent oppga at det ikke var tilfelle, og resten at det var tilfelle i noen (36 prosent) eller liten (44 prosent) grad.
31.4.3 Smittevernveiledere
Den 7. april 2020 annonserte regjeringen avgjørelsen om en gradvis gjenåpning av skolene og barnehagene. Barnehagene kunne åpnes igjen for alle barn fra 20. april 2020, mens 1.–4. klassetrinn kunne åpnes for elever 27. april 2020. 5.–10. klassetrinn i grunnskolen, de videregående skolene og de høyere utdanningsinstitusjonene ble åpnet 11. mai 2020 (se nærmere omtale av gjenåpningen i kapittel 15.4).26
Samme dag som gjenåpningen ble annonsert, 7. april 2020, fikk Folkehelseinstituttet (FHI) i oppdrag å utarbeide smittevernveiledere for barnehager og skoler. En smittevernveileder for barnehager kom 15. april 2020 og en for 1.–7. klassetrinn kom 20. april 2020 (FHI/Udir 2020a, 2020b). Barnehager og 1.–4. trinn i grunnskolen fikk mindre enn en arbeidsuke på seg til å forberede gjenåpningen i tråd med smittevernveilederen. Grunnskolens 5.–10. trinn fikk om lag tre uker på seg.

Figur 31.4 Andel barn som ikke møtte i barnehagen etter gjenåpning i landets ti største kommuner. Uke 18 og uke 24.
Kilde: Udir (2020b)
31.4.4 Gjenåpningen
Omtrent én av fire barnehagebarn var hjemme den andre uken etter gjenåpningen (uke 18 i 2020) (Udir 2020b). Nesten halvparten av dette fraværet skyldtes at foresatte var hjemme. I uke 24 var ni av ti barn til stede i barnehagen. Figur 31.4 viser at det var en del variasjon i fravær mellom landets ti største byer. Mange barnehager måtte redusere åpningstidene, blant annet for å få personalkabalen til å gå opp med inndeling av barna i kohorter. Så sent som i november–desember 2020 var det fortsatt barnehager som ikke hadde ordinære åpningstider (Bufdir 2020d).
Omtrent én av tre skoler måtte utsette gjenåpningen med noen dager for enkelte elever eller klassetrinn, men svært få skoler måtte utsette gjenåpningen med mer enn én uke (Udir 2020c). Arealmangler, utfordringer med skoleskyss og lærermangler nevnes av skolene som årsaker til at gjenåpningen måtte utsettes noe. Skoler med færre enn 100 elever åpnet i større grad som planlagt enn det større skoler gjorde.
Seks av ti skoler måtte avvike fra fag- og timefordelingen i enkelte fag etter gjenåpningen (Udir 2020c). Utendørs undervisning ble benyttet i nokså stor grad, særlig i 1.–4. klassetrinn.
31.4.5 Oppfølging av elever med behov for tilpasset opplæring
Mange elever med enkeltvedtak om spesialundervisning fikk færre timer med tilrettelagt undervisning etter at skolene åpnet igjen, enn det enkeltvedtakene deres gir dem krav på. Totalt 14 026 elever fikk færre timer enn normalt mellom 27. april og 2. juni 2020 (Udir 2020d). Omtrent 50 000 elever har enkeltvedtak om spesialundervisning i Norge (Udir 2018). Dette betyr at mer enn hver fjerde elev med vedtak om spesialundervisning fikk færre tilrettelagte timer enn normalt våren 2020. Ifølge VG er det bare 93 av landets 356 kommuner som ikke rapporterer om færre tilrettelagte timer for elever med spesialundervisning.27 Avvik har altså forekommet i omtrent tre av fire kommuner.
I underkant av 5 000 elever har i tillegg fått færre spesialundervisningstimer med lærer og flere timer med assistent i samme periode. Dette kan delvis forklares med praktiske utfordringer. Elever med spesialundervisning har ofte en individuell opplæringsplan (IOP) som forutsetter at de er fysisk til stede på skolen (Kommunerevisjonen i Oslo 2020a).
Opplæringsloven § 2-8 slår fast at elever som har et annet morsmål enn norsk og samisk, skal få tilpasset språkopplæring. Etter at skolene åpnet igjen, er det 15 468 elever som har fått færre timer med tilrettelagt undervisning enn normalt, og 2 374 elever som har fått færre timer med lærer (Udir 2020d). Rundt 40 000 elever får tilpasset språkopplæring i Norge (Udir 2020e). Vi kan dermed anslå at mer enn hver tredje elev med særskilt norskopplæring fikk færre tilrettelagte undervisningstimer enn normalt like etter at skolene åpnet igjen.
31.4.6 Oppsummering og kommisjonens vurdering
Barnehagene var stengt fra 12. mars til 19. april 2020 og grunnskolene fra 12. mars til 26. april/11. mai 2020. Kommisjonen viser til at oppdraget om å lage smittevernveiledere ikke ble sendt til Folkehelseinstituttet (FHI) før 7. april 2020. Skoler og barnehager måtte opprettholde noe drift i hele stengningsperioden og ville hatt nytte av at smittevernveilederne var klare på et tidligere tidspunkt. Dessuten, selv om det var usikkerhet knyttet til hvor lenge barnehagene og skolene kom til å være stengt, var det ingen tvil om at nedstengningen var midlertidig. Vi mener derfor dette oppdraget ble sendt til FHI for sent. I tillegg konstaterer vi at barnehagene og 1.–4. trinn på grunnskolen fikk veldig kort tid mellom publiseringen av smittevernveilederne og gjenåpningen. Kommisjonens vurdering er at planleggingen av hvordan barn og elever skal komme tilbake til barnehagene og skolene må starte tidlig ved en nedstengning. Se også kapittel 15.4 om gjenåpningen av skoler og barnehager.
Skolene og barnehagene var aldri helt stengt. 8,5 prosent av barnehagebarna og 5,3 prosent av grunnskoleelevene var fysisk til stede i hele eller deler av perioden med stengning våren 2020. Den vanligste årsaken til at barna var til stede, var foresatte i samfunnskritiske yrker. Den nest vanligste årsaken var barns sårbarhet/utsatthet.
Kommisjonen viser til at det var usikkerhet knyttet til hvilke barn som skulle defineres som «sårbare» og derfor burde få et tilbud i barnehagen eller på skolen, samt til hvor aktiv rolle barnehagene og skolene selv skulle ha i identifiseringen. Dette er uheldig. Kommisjonen foreslår derfor at det utarbeides prosedyrer for å skaffe til veie en oversikt over hvilke elever og barn som har en familiesituasjon, helsesituasjon eller liknende som gjør at de er spesielt sårbare ved en potensiell nedstenging av skoler og barnehager.
Til tross for veldig begrenset erfaring med hjemmeundervisning før covid-19-pandemien, klarte skolene og lærerne å sørge for et digitalt undervisningstilbud som var tilpasset hjemmeskole. Det krevde betydelig innsats fra mange. Skolene har etter kommisjonens syn i stor grad opprettholdt samfunnsfunksjonen sin under koronapandemien. Det har likevel vært noen tilpasningsproblemer som kan ha fått store konsekvenser for enkelte barn og elever. Mange elever med vedtak om spesialundervisning og elever med særskilt norskopplæring har fått færre tilrettelagte timer enn normalt etter gjenåpningen av skolene. Mange elever har hatt et mindre læringsutbytte enn de ville hatt i en normalsituasjon. Kommisjonen mener at myndighetene må gjøre sitt ytterste for å legge til rette slik at alle elever får anledning til å ta igjen eventuell tapt læring. Dette er spesielt viktig for elever med enkeltvedtak om spesialundervisning og for elever med særskilt norskopplæring.
Undersøkelser som foreligger kan tyde på at arbeidsforholdene i hjemmet var relativt gode for det store flertallet av elever. Et mindretall hadde imidlertid en relativt dårlig hjemmeskolesituasjon med blant annet begrenset tilgang på nødvendige digitale hjelpemidler. Kommisjonen mener at myndighetene må sørge for at alle elever får tilgang til velegnet utstyr for å kunne få digital undervisning dersom skoler må stenge under en langvarig krisesituasjon.
31.5 NAV
Boks 31.4
Funn og vurderinger
Utbetaling av livsoppholdsytelser som alderspensjon, uføretrygd og arbeidsavklaringspenger har stort sett fungert som normalt under koronapandemien. NAV har derfor i all hovedsak opprettholdt sin samfunnsfunksjon.
For én av livsoppholdsytelsene ble det likevel større utfordringer: Et rekordhøyt antall søknader om dagpenger, i kombinasjon med flere midlertidige regelverksendringer, satte NAV under et betydelig press våren 2020.
Anbefalinger
Arbeids- og velferdstjenester bør vurderes inkludert i listen over viktige og kritiske samfunnsfunksjoner i kriser av langvarig art.
Det er nedfelt i Grunnloven at «[d]en som ikke selv kan sørge for sitt livsopphold, har rett til støtte fra det offentlige».28 I den norske velferdsstaten finnes det flere inntektssikringsordninger som tar vare på borgere som ikke har mulighet til å sikre livsoppholdet sitt ved hjelp av inntekter på det åpne jobbmarkedet.
Den 16. mars 2020 ble arbeids- og velferdstjenester oppført som en viktig samfunnsfunksjon på regjeringens liste, med tjenestetypen «utbetaling av livsoppholdsytelser». Begrepet «livsoppholdsytelse» og det noe mer brukte «inntektssikringsordning» overlapper i stor grad: Begge begrepene viser til en offentlig ytelse som gis til en person som har midlertidig eller permanent bortfall av inntektsevne, gitt at personen oppfyller vilkår fastsatt i lov og forskrift.
De fleste livsoppholdsytelser i Norge er universelle.29 At en ytelse er universell, betyr at alle borgere har like rettigheter til ordningen, så lenge enkelte vilkår er oppfylt. Ytelsene kan likevel ha skjønnsmessige vilkår, som innebærer at en saksbehandler må gjøre en vurdering, gjerne i samråd med helsepersonell eller fagperson med annen supplerende kompetanse, før en avgjørelse kan tas.
Dette delkapitlet handler om hvorvidt arbeids- og velferdstjenester som samfunnsfunksjon ble opprettholdt under koronapandemien. Livsoppholdsytelser har stort sett blitt utbetalt som normalt under koronapandemien. Kommisjonen er ikke kjent med store forsinkelser eller tekniske utfordringer knyttet til utbetaling av for eksempel alderspensjon, uføretrygd eller sosialhjelp. For én av livsoppholdsytelsene, dagpenger, ble det likevel større utfordringer. I den følgende gjennomgangen ser vi derfor nærmere på dagpenger.
31.5.1 Om dagpenger
Retten til dagpenger under arbeidsløshet er regulert i folketrygdloven kapittel 4. Dagpenger gis til arbeidstakere som står helt eller delvis uten arbeid og som har opptjent rett til ytelsen. For å få innvilget dagpenger må den arbeidsledige personen registrere seg som arbeidssøker og aktivt søke etter ny jobb.
For å motta ytelsen kreves det normalt at søkere har tjent minimum 1,5 ganger grunnbeløpet i folketrygden (G) (ca. 150 000 kroner) i løpet av de siste 12 månedene. Dagpengene kompenserer for i gjennomsnitt 62,4 prosent av tidligere lønn inntil 6 G. Inntekt over 6 G gir ikke grunnlag for dagpenger. Personer under utdanning har som hovedregel ikke krav på dagpenger selv om de har hatt inntekt i tråd med kriteriene.
31.5.2 Midlertidige endringer i dagpengeregelverket
Under koronapandemien har myndighetene innført flere midlertidige endringer i dagpengeregelverket. Endringene har dels innebåret at ytelsene ble økt og dels at flere grupper ble omfattet.
Den 20. mars 2020 ble terskelen for inntekt i løpet av de siste 12 måneder justert fra 1,5 til 0,75 G, eventuelt minimum 2,25 G de siste 36 månedene.30 Denne endringen skulle sikre at flere personer med lav samlet inntekt og de som har deltidsstillinger med lav stillingsbrøk, fikk innvilget søknad om dagpenger.
Samtidig ble dagpengesatsen hevet til 80 prosent for inntekt opp til 3 G. For en person som hadde tjent 250 000 kroner i løpet av de siste 12 månedene, innebar endringen en økning på 44 000 kroner (18 prosent) i utbetaling ved ett års mottak av dagpenger. For en person som tjente 500 000 kroner forrige år, førte regelverksendringen til 52 800 kroner (11 prosent) høyere årlig utbetaling.
Den 20. mars 2020 ble perioden der arbeidsgiver betaler full lønn til den permitterte, arbeidsgiverperioden, redusert fra 15 til 2 dager.31 Samtidig ble det opprettet en ny ordning, en lønnskompensasjon, som ga permitterte rett på kompensasjon fra NAV for lønn fra dag 3 til og med dag 20.32 Opprettelsen av denne nye ordningen krevde at NAV måtte få på plass helt nye tekniske løsninger. Dagen etter, 21. mars, oppfordret arbeids- og sosialminister Torbjørn Røe Isaksen arbeidsgivere om å forskuttere ut lønn til permitterte for de første 20 dagene, så sant bedriftene hadde likviditet til det.33 Ordningen med lønnskompensasjon varte fra 20. mars 2020 til 31. august 2020. For permitteringer fra og med 1. september 2020 var det andre regler som gjaldt. Personer som ble permittert i løpet av høsten 2020, hadde rett på lønn fra arbeidsgiver de ti første dagene under permittering, mens ordningen med lønnskompensasjon fra NAV falt helt bort.
Perioden en arbeidstaker kan være permittert ble også utvidet under koronapandemien, fra et halvt til et helt år. Denne regelverksendringen ble offentliggjort 13. august 2020 og gjaldt fra 1. november 2020.
Tre dagers ventetid før utbetaling av dagpenger ble opphevet 20. mars 2020. Samtidig endret man også kravet til hvor mye arbeidstiden måtte være redusert for at arbeidstakeren skulle ha rett til dagpenger – fra minimum 50 til minimum 40 prosent.34 Den 27. mars 2020 ble det bestemt at personer som nærmet seg maksgrensen for utbetaling (to år), skulle få utvidet dagpengeperioden ut juni 2020.35
Det har også blitt opprettet en midlertidig ordning for å kompensere inntektstap for selvstendig næringsdrivende og frilansere.36 Frilansere måtte velge mellom dagpenger eller denne kompensasjonen. Selvstendig næringsdrivende kunne ha rett på begge deler.
31.5.3 Økt pågang av dagpengesøknader
I etterkant av 12. mars 2020 økte antall dagpengesøknader kraftig (se også omtale i kapittel 35). I perioden mellom 1. mars og 19. april 2020 ble det sendt nesten 400 000 søknader om dagpenger til NAV. I løpet av fire dager – mellom 16. og 19. mars 2020 – ble det sendt flere søknader om dagpenger (162 286) enn for hele 2019 sett under ett (160 500 søknader). I løpet av mars steg den registrerte arbeidsledigheten til over 10 prosent av arbeidsstyrken, som er historisk høyt.
Den store mengden dagpengesøknader våren 2020 utfordret kapasiteten til NAVs tjenester. Den store søknadspågangen og regelverksendringene skjedde mens NAV-medarbeiderne måtte jobbe fra hjemmekontor, med alle tilpasningsproblemene det innebærer.
Det har pågått et stort digitaliseringsarbeid i NAV de seneste årene, og mange ytelser kan nå behandles automatisk. Dette er ikke tilfellet for dagpenger. Søknader om dagpenger må fortsatt behandles manuelt av saksbehandlere. Manuell behandling av dagpengesøknader tar tid. Den rekordhøye mengden dagpengesøknader ville derfor satt NAV under et stort press selv i en situasjon uten noen regelverksendringer.

Figur 31.5
31.5.4 Avbøtende tiltak
Med normal saksbehandlingstid ville det tatt mer enn ett år å behandle ferdig alle søknadene som ble sendt inn våren 2020 (NAV 2020a). Lang saksbehandlingstid kan føre til at flere arbeidsledige blir stående uten inntektsgrunnlag i en kortere eller lengre periode. Det å miste inntekten en periode vil ramme ulikt, for eksempel avhengig av om man har oppsparte midler.
NAV tok en rekke grep for å håndtere situasjonen. Ansatte jobbet overtid samtidig som ikke-kritiske arbeidsoppgaver ble nedprioritert. Flere hundre ansatte i andre deler av virksomheten ble omdisponert til å jobbe med dagpengesøknader. Det ble også satt i gang nyrekruttering. I juli fastslo NAV at de behandlet åtte ganger flere søknader om dagpenger per uke enn før koronakrisen.37
I et brev til Arbeids- og sosialdepartementet 25. mars 2020 foreslo NAV etablering av en forskutteringsordning. Personer som var blitt permittert eller oppsagt, kunne dermed raskt få penger inn på konto uten å måtte vente på at selve søknaden om dagpenger ble behandlet av NAV.
Regjeringen vedtok 27. mars 2020 at NAV kunne forskuttere deler av dagpengegrunnlaget.38 Rent praktisk ble det bestemt at NAV kunne forskuttere omtrent 60 prosent av lønnen til den som hadde søkt om dagpenger. Så skulle beløp avstemmes med det endelige søknadsvedtaket senere. Søknadsskjemaet for forskuttering av dagpenger ble gjort tilgjengelig på NAVs nettsider mandag 30. mars 2020, det vil si omtrent to uker etter den største pågangen av dagpengesøknader. Ordningen var automatisert, og krevde ingen manuell saksbehandling. Forskuddet har vanligvis blitt utbetalt neste virkedag, så lenge den innsendte søknaden ikke har manglet nødvendige opplysninger (Bakken og Vidal-Gil 2020).
36 prosent av alle dagpengesøkere etter 12. mars hadde ifølge Bakken og Vidal-Gil (2020) fått utbetalt forskudd innen utgangen av april. Én måned etter at ordningen ble gjort tilgengelig på NAVs nettsider, var det totalt 132 341 søkere som hadde fått utbetalt forskudd. Omtrent én måned senere hadde NAV innvilget forskudd til 175 200 personer (NAV 2020a).
31.5.5 Restansesaker
Den forventete saksbehandlingstiden for dagpenger er i utgangspunktet 30 dager.39 Figur 31.6 viser utviklingen over tid for det samlete antallet søknader om dagpenger og hvor mange restansesaker som NAV hadde i tidsperioden uke 11 til uke 50 2020.40 Restansesaker er her definert som summen av antallet søknader om dagpenger, minus summen av alle saker som er ferdigbehandlet. Sammenlikningsgrunnlaget er satt til like før koronakrisen startet, 9. mars 2020. Figuren oppsummerer den ordinære saksbehandlingen av dagpengesøknader. Hvor mange søkere som fikk utbetalt forskuttering av dagpenger, framgår ikke av figuren.

Figur 31.6 Kumulativt antall dagpengesøknader og restansesaker. Uke 11–50 2020.
Kilde: NAV
Det høyeste antallet restanser var rundt påsketider (uke 15–16 2020), med omtrent 330 000 saker. Antallet restansesaker sank betydelig i løpet av våren og sommeren til under 100 000 saker i starten av august. Ut fra dette tallgrunnlaget virker det som at NAV var nær ved å være à jour med saksbehandlingen av dagpengesøknader i slutten av september.
31.5.6 Oppsummering og kommisjonens vurdering
Dette delkapitlet har sett nærmere på samfunnsfunksjonen arbeids- og velferdstjenester. Utbetaling av livsoppholdsytelser som alderspensjon, uføretrygd og arbeidsavklaringspenger har stort sett fungert som normalt under koronapandemien. Det er derfor liten tvil om at NAV i all hovedsak har opprettholdt sin samfunnsfunksjon. For én av livsoppholdsytelsene, dagpenger, ble det likevel større utfordringer. Her ble NAV, av flere grunner, satt under et betydelig press våren 2020. Det var et rekordhøyt antall søknader om dagpenger, det ble innført flere midlertidige regelverksendringer, systemet for dagpengesøknader var ikke automatisert og de ansatte måtte jobbe fra hjemmekontor. Opprettelsen av ordningen med lønnskompensasjon innebar at NAV måtte få på plass en helt ny teknisk løsning.
Kommisjonen ser at NAV tok en rekke grep for å håndtere situasjonen. Antallet restansesaker var svært høyt rundt påsketider i 2020, men sank raskt i løpet av våren og sommeren.
Mange arbeidsledige har måttet vente lenge på svar på søknaden sin. At det ble etablert en forskutteringsordning, har antakelig avhjulpet situasjonen. Kommisjonen vurderer det som positivt at arbeids- og velferdstjenester ble lagt til på regjeringens liste som en viktig samfunnsfunksjon. Det å sørge for at innbyggere får utbetalt livsoppholdsytelsene som de har krav på, er viktig i kriser som varer utover noen dager. Særlig er det viktig i en krisesituasjon som rammer arbeidsmarkedet så hardt som koronapandemien har vist seg å gjøre. Myndighetene bør derfor vurdere å inkludere arbeids- og velferdstjenester i listen over viktige og kritiske samfunnsfunksjoner i kriser av langvarig art.
31.6 Politi og påtale
Boks 31.5
Funn
Politiet og påtalemyndigheten har jevnt over opprettholdt sin sentrale samfunnsfunksjon på en god måte.
Anbefalinger
Kommisjonen anbefaler at regjeringen utreder nærmere hvilke kompenserende tiltak politiet og de andre relevante tjenestene må iverksette, både enkeltvis og sammen, for å forebygge og fange opp vold og overgrep mot barn og unge når de er avskåret fra å møte de unge fysisk som i en normalsituasjon. Det samme gjelder for vold i nære relasjoner.
Kommisjonen anbefaler at regjeringen sørger for at det utarbeides retningslinjer for alternativ gjennomføring av tilrettelagte avhør i krisesituasjoner som politiet og barnehusene kan innarbeide i sitt beredskapsplanverk.
I dette delkapitlet skal vi se nærmere på hvordan politiet og påtalemyndigheten opprettholdt sine funksjoner under pandemien. På grunn av systemet med integrert påtale er det vanskelig å skille politi og påtale fra hverandre når vi skal vurdere hvordan de opprettholdt funksjonen sin under pandemien. Vi behandler derfor de to virksomhetene i samme kapittel. Kommisjonen har ikke kartlagt samtlige politidistrikter og statsadvokatembeter. Ressursmessig ville dette blitt altfor omfattende. Kapitlet er følgelig basert på dokumentene som vi har mottatt fra Riksadvokaten og Politidirektoratet, og på innrapporteringer til Justis- og beredskapsdepartementet og åpne kilder.
Politiet i Norge er i dag inndelt i tolv ulike politidistrikter og er ledet av Politidirektoratet som har ansvaret for etaten. I tillegg er det fem særorganer med nasjonale oppgaver.41 Per 31. mars 2020 var den totale bemanningen i politiet om lag 17 500 årsverk, og om lag 10 400 av disse var politiutdannede.42 I underkant av 14 000 er ansatt i politidistriktene. Politiets ansvar er angitt i politiloven § 1 andre ledd, hvor det framgår at «[p]olitiet skal gjennom forebyggende, håndhevende og hjelpende virksomhet være et ledd i samfunnets samlede innsats for å fremme og befeste borgernes rettssikkerhet, trygghet og alminnelige velferd for øvrig». Politiets oppgaver er nærmere beskrevet i lovens § 2.
Påtalemyndigheten i Norge har tre nivåer:43
Riksadvokaten – har blant annet det overordnete ansvaret for all straffesaksbehandling, fastsetter årlig hvilke kriminalitetstyper påtalemyndigheten skal prioritere, og avgjør tiltalespørsmålet for den mest alvorlige kriminaliteten.44
Statsadvokatene – Norge har ti statsadvokatregioner, i tillegg til Økokrim og Det nasjonale statsadvokatembetet for bekjempelse av organisert og annen alvorlig kriminalitet. Statsadvokatene er underlagt Riksadvokaten og er overordnet påtalemyndighetens tjenestemenn i politiet. Statsadvokaten avgjør spørsmålet om tiltale når dette ikke hører under Riksadvokaten eller politiet.45
Påtalemyndigheten i politiet – ofte omtalt som integrert påtale, utgjør det første nivået i påtalemyndigheten, samt leder etterforskningen og avgjør tiltalespørsmålet i de fleste sakene.46 Påtalejuristen er direkte underlagt statsadvokatene i enkeltsaker, men er administrativt underlagt politimesteren/Politidirektoratet og ansatt og samlokalisert med øvrige politiansatte.
I listen over kritiske og viktige samfunnsfunksjoner er politiet og Riksadvokaten/påtalemyndigheten listet opp under samfunnsfunksjonen lov og orden.47 Riksadvokaten/påtalemyndigheten er oppført under de to kapabilitetene rettssikkerhet og etterforskning og påtale. Politiet er i tillegg oppført under kriminalitetsbekjempelse, grensekontroll og ro og orden. Kort oppsummert innebærer disse kapabilitetene (tjenestetypene) følgende funksjonsevne:48
Rettssikkerhet – evne til å verne mot vilkårlig, uberettiget eller på annen måte ulovlig inngripen i den enkeltes friheter og rettigheter
Kriminalitetsbekjempelse – evne til å avdekke, avverge og eventuelt stanse alvorlig kriminell virksomhet, herunder virksomhet som kan true Norges eller andre lands sikkerhet
Etterforskning og iretteføring – evne til å forfølge alvorlige straffbare forhold i tråd med gjeldende regelverk
Ro og orden – evne til å gripe inn mot atferd som i alvorlig grad forstyrrer den offentlige ro og orden, hindrer lovlig virksomhet eller truer den alminnelige tryggheten i samfunnet
Grensekontroll – evne til å gjennomføre nødvendig grensekontroll av personer og varer
Basert på vår dokumentgjennomgang ser det ikke ut til at verken politiet eller påtalemyndigheten har rapportert om høyt fravær som følge av at personer har vært smittet av koronaviruset. Som for de fleste andre virksomheter var det følgene av smitteverntiltakene, med personell i karantene og liknende, som skapte utfordringer. Men det er ikke på noe tidspunkt meldt om at funksjonen og den operative evnen har vært på kritisk nivå.49
31.6.1 Overordnet om kriminalitetsbildet under pandemien
Smitteverntiltakene som ble innført 12. mars 2020, medførte en klar endring i kriminalitetsbildet. På overordnet nivå viser statistikk fra politiet at antallet anmeldelser sank markant i mars og april 2020. Ifølge straffesaksrapporten for første tertial50 ble antall anmeldelser i mars–april 2020 redusert med 16,2 prosent sammenliknet med tilsvarende periode i 2019. Og ser vi på perioden fra uke 11 (hvor nedstengingen skjedde) til uke 18 (utgangen av april) i 2020 ble antallet anmeldelser redusert med 21,2 prosent.51 Størst nedgang var det i seksuallovbrudd (37,5 prosent) og vinning (30,5 prosent). Det ble anmeldt 27,9 prosent færre voldssaker.
Ser vi på første og andre tertial samlet, var nedgangen i antallet anmeldte lovbrudd på 4,7 prosent sammenliknet med samme periode i 2019.52 Nedgangen skyldes særlig reduksjon i antallet registrerte vinnings-, narkotika- og økonomilovbrudd. Det er særlig i de første ukene etter at det ble innført flere smitteverntiltak, at antallet registrerte lovbrudd gikk ned. Også for perioden mai til august ble det registrert en nedgang (3,3 prosent). I rapporten står blant annet følgende:
Per andre tertial 2020 er antall anmeldelser redusert med 4,7 prosent i forhold til samme periode i 2019 og med 12,4 prosent i forhold til 2016. I årets to første måneder økte antall anmeldelser i forhold til 2019 med 4,4 prosent, mens antall anmeldelser ble redusert med 16,2 prosent i mars-april. Fra mai til og med august ble antall anmeldelser redusert med 3,3 prosent i forhold til samme periode i 2019.
Den 15. februar 2021 sendte Politidirektoratet ut en pressemelding om straffesaksstatistikken for 2020.53 Her går det fram at antallet anmeldelser i 2020 er redusert med 3,1 prosent sammenliknet med 2019. Reduksjonen skyldes særlig nedgang i vinnings-, narkotika-, volds- og økonomilovbrudd. For eksempel er nedgangen i vinningskriminalitet på 8,4 prosent og voldslovbrudd på 7 prosent.
Oppsummert falt altså omfanget av anmeldt kriminalitet i tiden etter 12. mars 2020. For en del kriminalitetstyper er det som forventet. Når færre personer er ute i det offentlige rom, utelivet stenger, virksomheter stenges og mobiliteten både nasjonalt og internasjonalt begrenses, vil dette naturlig gi seg utslag på deler av kriminalitetsstatistikken.
31.6.2 Nye og endrete oppgaver
Selv om antallet anmeldelser falt markant etter 12. mars 2020 og frigjorde kapasitet i politiet, betydde ikke dette at etaten samlet sett fikk mindre å gjøre – snarere tvert om. Under blir det gitt noen eksempler på hvordan pandemien påvirket politiets oppgaveportefølje.
Covid-19-relaterte saker
Smittevernloven § 8-1 gir hjemmel for å pålegge straff i form av bøter og fengsel for brudd på vedtak eller forskrifter etter loven. Riksadvokaten sendte 16. mars 2020 ut et rundskriv til påtalemyndigheten om håndteringen av straffesanksjonerte pålegg etter smittevernloven.54
I rundskrivet ble det anbefalt at overtredelse av møteforbud og karantenereglene normalt skulle medføre 20 000 kroner i bot, mens brudd på det såkalte hytteforbudet normalt skulle medføre bot på 15 000 kroner. Dette var en ny oppgave for politiet, og en håndhevelse av smitteverntiltak etter smittevernloven, slik samfunnet har vært vitne til under koronapandemien, har politiet ikke hatt erfaring med tidligere.
I noen tilfeller ser det også ut til at håndhevelsen av lokale smittevernforskrifter har framstått som problematisk juridisk sett. Spesielt gjaldt dette kommunale karantenebestemmelser og innreiserestriksjoner. I Riksadvokatens midlertidige direktiver av 30. mars 202055 er de lokale vedtakenes forhold til straffesaksbehandlingen viet et eget kapittel. For eksempel er følgende inntatt når det gjelder gjennomføring av tilrettelagte avhør:
Riksadvokatens syn er at barn, følgepersoner og andre som er nødvendige for å gjennomføre tilrettelagte avhør på en måte som ivaretar barnet og etterforskingen, ikke kan pålegges karanteneplikt med hjemmel i de lokale forskriftene. De anses derfor ikke å være til hinder for gjennomføring av slike avhør.
Det er ikke aktuelt å strafforfølge slike forhold, se nærmere nedenfor. Både etter straffeprosessloven og EMK har politiet og påtalemyndigheten som regel plikt til å etterforske og forfølge alvorlige saker som gjelder vold og overgrep der barn er fornærmet eller sentrale vitner, og straffeprosessloven med tilhørende forskrift oppstiller detaljerte regler for hvordan tilrettelagte avhør skal gjennomføres. En lokalt vedtatt forskrift som legger hindringer for gjennomføringen av slike avhør, må man derfor se bort fra.56
Av det samme direktivet går det også fram at for brudd på lokale forskrifter ellers er utgangspunktet «at slike brudd ikke kan gis prioritet i den nåværende situasjon». Her skjedde det imidlertid en klar prioritetsendring i løpet av høsten 2020, jf. direktiv fra Riksadvokaten av 6. november 2020:57
Ved strafferettslig håndhevelse av brudd på lokale forskrifter, må det ses hen til den allmenn og individualpreventive effekten en straffereaksjon vil ha, sammenholdt med tilgjengelig kapasitet. Gitt at borgerne nå har forholdt seg til særskilte smittevernregler i over 6 måneder og hensett til den anstrengte smittesituasjonen, bør politiet – avhengig av situasjonen lokalt – prioritere strafferettslig håndhevelse av smittevernbestemmelsene, også de lokalt vedtatte. Straffereaksjonen skal være så følbar at den virker avskrekkende og holdningsskapende.
Politiet har ført statistikk over koronarelaterte lovbrudd, og i 2020 ble det registrert 891 slike straffesaker:
550 av sakene registrert (62 prosent) er opprettet relatert til de nye spesiallovene/forskriftene. Dette dreier seg blant annet om karantene etter innreise, brudd på karantene, isolering, opphold på fritidseiendom og brudd på kommunale forskrifter. De øvrige sakene gjelder hovedsakelig ulike bedragerier (86 saker), hensynsløs atferd (50 saker), smitteoverføring (40 saker) og trusler (32 saker).
Av de 891 sakene registrert i 2020 har politiet påtaleavgjort 715 saker. Av disse var 280 saker påtaleavgjort med enten forelegg (222 saker), tiltalebeslutning (40 saker) eller siktelse med tilståelsesdom (18 saker).58
Oppsummert framstår det som klart at politiet og påtalemyndigheten har bidratt til at både sentrale og lokale smitteverntiltak ble overholdt – og dermed også effekten av smitteverntiltakene. Som vi har sett, har tilnærmingen til publikum dreid i løpet av pandemien: Fra først å ha lagt til grunn en nærmest utelukkende rådgivende og veiledende strategi har dette gått mer i retning av å kombineres med vanlige strafferettslige reaksjoner utover høsten 2020. I sum må vi kunne si at politiets rolle i overholdelsen av smittevernbestemmelsene har vært en forholdsvis ressurskrevende arbeidsoppgave som de normalt ikke har.
Grensekontroll
Da regjeringen innførte grensekontroll (personkontroll) og innreisereguleringer rett etter 12. mars 2020 som et smitteverntiltak, utløste det en stor og ressurskrevende oppgave for politiet. Dersom politiet skulle utført denne oppgaven med de ressursene som de har tilgjengelige i en normalsituasjon, ville dette ha gått på bekostning av mange av de andre viktige samfunnsoppdragene de skal utføre. Politiet fikk derfor bistand fra andre aktører, først og fremst Forsvaret/Heimevernet,59 men også tolletaten og Sivilforsvaret.
Politidirektoratet har opplyst følgende om dette oppdraget til kommisjonen:60
JD besluttet å gjeninnføre personkontroll på indre Schengen grense som et ledd i å begrense videre spredning av Covid-19. Det er politiets oppgave å håndheve tiltak og oppgaver i forbindelse med grensekontrollen. Dette oppdraget er svært ressurskrevende og har utløst flere anmodninger fra politiet om bistand fra Forsvaret. Forsvaret har støttet politiet med Heimevernsstyrker i flere politidistrikter. Politiet har i tillegg fått bistand fra Tollvesenet på enkelte grensepasseringer. Samvirket mellom etatene har fungert godt. Det har vært svært viktig for politiet å opprettholde egen kapasitet (utholdenhet) for å kunne utføre samfunnsoppdraget også under Covid-19 håndteringen.
Spesielt bistanden fra Forsvaret/Heimevernet til grensekontroll var betydelig i perioden fram til 15. juni 2020.61 Ifølge Forsvarsdepartementets evalueringsrapport datert 11. desember 202062 utførte Forsvaret i vårhalvåret 2020 14 500 dagsverk til slik bistand (i alt 1 063 personell). For oss ser det ut til at oppdraget har blitt utført på en god måte av personellet fra Heimevernet. Imidlertid har vi merket oss at Forsvarsdepartementet i samme rapport tar opp noen problemstillinger – først og fremst gjelder dette om det var nødvendig at de ga bistand på Gardermoen. Det ser ut til å være Forsvarsdepartementets oppfatning at de aktuelle oppgavene som ble utført av Heimeverns-personell på Gardermoen, like gjerne kunne vært utført av de ordinære vekterne som ble permittert:63
(U) Det viste seg etter hvert at oppgavene i realiteten ikke var særlig annerledes enn de som private vaktselskaper hadde utført tidligere, m.a.o. ikke egentlig grensekontrolloppgaver. Det var ikke snakk om potensiell bruk av makt som del av oppgaveløsningen. Samtidig ble de ordinære vekterne permittert fordi HV-personellet ivaretok oppgavene.
(U) Arbeidsgruppen mener sivile virksomheter som vurderer å anmode om bistand bør vurdere mer fleksibel anvendelse av det sivile personellet som er tilgjengelig, slik at det ikke blir nødvendig å fremme bistandsanmodning.
Oppsummert er det kommisjonens vurdering at politiet, i samarbeid med Heimevernet og andre aktører, har løst oppgavene knyttet til grensekontroll på en god måte. Det har vært mye oppmerksomhet rundt «importsmitte», «manglende kontroll på grensen» og liknende. Vi ønsker å påpeke at dette ikke først og fremst handler om det som er den egentlige grensekontrollen: å kontrollere hvem som kommer inn i landet, og om de oppfyller vilkårene for innreise til Norge (personkontroll). Å fastsette vilkårene for innreise, inkludert krav til testing, karantene og andre smitteverntiltak for dem som ankommer, er ikke en oppgave eller avgjørelse som ligger til den grensekontrollen som politiet utfører.
Bort- og utvisninger
Et annet eksempel som viser hvordan pandemien virket inn på politiets oppgaveportefølje, er den delen av utlendingsfeltet som politiet har ansvaret for – og da særlig uttransportering og bort- og utvisning. Politidistriktene har ansvaret for kategorien bort- og utvisning, mens Politiets utlendingsenhet er ansvarlig for uttransporteringer på asylområdet. Sistnevnte er det som gjerne omtales som tvangsreturer.
Politiets utlendingsenhet utgir månedlige statistikker på området,64 og når det gjelder tvangsreturer på asylområdet, er det en klar nedgang på 62,6 prosent fra 2019 (701 returer) til 2020 (262 returer). Av de 262 returene i 2020 ble 113 gjennomført i januar og februar. Fra mars og fram til og med sommeren er det svært få returer, før tallene begynner å stige mer utover høsten. Det samlete tallet over uttransporterte ble likevel 142 prosent høyere i 2020. I 2019 var tallet 4 157, mens det i 2020 var 10 041, ifølge månedsstatistikken for desember. Dette skyldes en stor økning i antallet bort- og utvisninger. I 2019 var det samlete tallet for denne kategorien 3 456, mens det for 2020 var 9 779 – en økning på 183 prosent. Denne økningen har hovedsakelig med bort- og utvisningsvedtak med hjemmel i smittevernloven og tilhørende forskrifter å gjøre. Normalt er det svært få slike vedtak, men i 2020 var det til sammen 7 995 saker. Tabell 31.2 viser antallet slike vedtak fordelt på de ulike månedene.
Tabell 31.2 Antall bort- og utvisningsvedtak med hjemmel i smittevernloven og tilhørende forskrifter. Mars–desember 2020.
Måned | mars | april | mai | juni | juli | aug. | sep. | okt. | nov. | des. | Tot. |
|---|---|---|---|---|---|---|---|---|---|---|---|
Antall | 360 | 458 | 834 | 1 034 | 1 095 | 647 | 559 | 529 | 1 277 | 1 202 | 7 995 |
Kilde: Politiets utlendingsenhet
Kommisjonen antar at de aller fleste av bort- og utvisningene relatert til smittevernlovgivningen har skjedd i forbindelse med innreise til Norge – altså ved grensepassering. Ettersom grensekontroll ble innført i etterkant av 12. mars 2020, er det ikke overraskende at antallet bort- og utvisningsvedtak relatert til våre naboland har steget markant, og da i særdeleshet for Sverige. I tabell 31.3 ser vi utviklingen fra 2019 til 2020 for de nordiske landene for kategorien bort- og utvisninger (som også inkluderer smittevernrelaterte vedtak).
Tabell 31.3 Antall bort- og utvisningsvedtak til nordiske naboland. 2019 og 2020.
Destinasjon | 2019 | 2020 |
|---|---|---|
Danmark | 26 | 180 |
Finland | 15 | 54 |
Island | 1 | 15 |
Sverige | 426 | 6 775 |
Sum | 468 | 7 024 |
Kilde: Politiets utlendingsenhet
Som nevnt er det politidistriktene som har ansvaret både for grensekontrollen og å utstede bort- og utvisningsvedtak. Selv om politiet har fått bistand av andre, er det klart at disse oppgavene samlet sett har medført en betydelig ekstraoppgave for politiet.
Påtaleavgjorte saker
Som kapitlet om domstolene under vil vise, ble det gjennomført langt færre saker i domstolene enn normalt i tiden etter 12. mars 2020. De ansatte i påtalemyndigheten i politiet var derfor mindre i retten. Som en konsekvens av den frigjorte kapasiteten økte antallet påtaleavgjorte saker markert i mars og april 2020. Dette førte i sin tur til en nedbygging av restansene på området. I første tertialrapport er dette omtalt slik:65
I januar og februar 2020 økte antall påtaleavgjorte saker med 4,0 prosent i forhold til 2019. Antall påtaleavgjørelser hadde dermed tilnærmet like stor vekst som antall anmeldelser. Antall anmeldelser i mars-april ble redusert med 21,2 prosent i forhold til 2019, mens antall påtaleavgjørelser økte med 14,2 prosent. En av årsakene til at antall påtaleavgjorte saker har gått opp i pandemiperioden antas å være en følge av at svært få saker ble iretteført for domstolen og at påtalemyndigheten i politiet derfor har hatt bedre kapasitet til å påtaleavgjøre saker.
I andre tertial endret bildet seg. I perioden mai til og med august 2020 ble antallet påtaleavgjørelser redusert med 12,4 prosent sammenliknet med samme periode i 2019. For første og andre tertial samlet sett var det en nedgang på 2 prosent sammenliknet med 2019. Imidlertid var det også ved utgangen av andre tertial en markert nedgang i restansene sammenliknet med 2019: 23 prosent reduksjon for saker eldre enn tre måneder og 24,9 prosent reduksjon for saker eldre enn tolv måneder.66
For året 2020 sett under ett ble det en reduksjon i restansene for saker eldre enn tre og seks måneder på henholdsvis 23,7 prosent og 32,5 prosent. Om årsaken til nedgangen uttaler politidirektør Bjørnland:
Nedgangen i restanser skyldes at det er påtaleavgjort flere saker enn hva som er anmeldt i samme periode, og at det i deler av pandemiperioden har vært en nedgang i antall anmeldelser sammenliknet med tidligere år. Nedgangen skyldes også at politiets påtalejurister fikk bedre tid til å påtaleavgjøre saker i en periode på grunn av nedgang i rettsoppmøter. Dette har imidlertid medført restanser i saker som skal behandles i domstolene og både politiet, høyere påtalemyndighet og domstolene vil ha fokus på å håndtere utfordringen fremover.67
31.6.3 Særlig om vold i nære relasjoner og overgrep mot barn og unge
Et tema vi skriver om flere steder i rapporten, er hvilke konsekvenser pandemien og smitteverntiltakene har hatt for barn, unge og andre sårbare grupper. Vi har sett nærmere på hvordan politiet og samfunnet har greid å forebygge/forhindre, avdekke og etterforske vold i nære relasjoner og spesielt vold og overgrep mot barn og unge.
Kommisjonens dokumentgjennomgang viser at dette var risikoområder som nærmest umiddelbart ble identifisert etter at smitteverntiltakene ble iverksatt 12. mars 2020. At dette var saker som skulle prioriteres både i politiet og hos andre deler av tjenesteapparatet er det liten tvil om.68 Av Riksadvokatens midlertidige direktiv 30. mars 2020 framgår det at dette er saker som skal prioriteres foran alle andre saker:
Det er avgjørende at barns rettsvern ikke svekkes i foreliggende situasjon. Blant alle prioriteringer som gjøres av politiet og påtalemyndigheten nå, skal hensynet til å ivareta barn som fryktes utsatt for vold og overgrep ha høyeste prioritet. Riksadvokaten legger derfor til grunn at politiet, ved sin kontinuitetsplanlegging, bidrar til å skjerme personell som arbeider med fagfeltet.69
På samme vis ble det iverksatt en lang rekke tiltak fra politiets side. På området sårbare barn ble det for eksempel i løpet av mars og april70 satt i gang tiltak som etterretningsproduksjon, ulike rapporteringer, informasjonsarbeid, styrking av samarbeid og gjennomføring av møter med andre etater/kommuner, styrket fagdialog med politidistriktene, utarbeidelse av anbefalinger/veiledninger71 og liknende.72 Politidirektoratet deltok også i koordineringsgruppen som er omtalt flere andre steder i rapporten.
Men selv om de involverte etatene rettet oppmerksomheten sin mot kriminalitetsområdet, er det ikke dermed sagt at de var i stand til å forebygge, avdekke og etterforske denne typen saker med de endrete samfunnsforholdene som oppsto etter 12. mars 2020. I det følgende gir vi en nærmere analyse av dette spørsmålet.
Barnehusene
Driften av barnehusene og gjennomføring av tilrettelagte avhør er viktig for at politiet skal kunne etterforske vold og overgrep mot barn. Avhør av barn, unge og andre særlig sårbare fornærmete og vitner skal som hovedregel tas på barnehus og gjennomføres i tråd med straffeprosessloven § 239. Avhengig av ulike kriterier skal avhøret som hovedregel gjennomføres innen mellom én til tre uker.
I tiden etter 12. mars 2020 gjorde smitteverntiltakene det vanskeligere å gjennomføre tilrettelagte avhør. Den første rapporten fra koordineringsgruppen av 20. april 2020 beskriver følgende (Bufdir 2020b):
Politidistriktene melder om at de strenge smittevernstiltakene som er innført har påvirket deres arbeid. For eksempel har det blitt mer krevende å gjennomføre tilrettelagte avhør av barn da barna skal bringes til avhør av en følgeperson. Videre kan reisen i seg selv være en utfordring fordi det er vanskelig å ivareta smitteverntiltakene under transport. I tillegg er det mange aktører som skal samles og overvære avhøret av barnet. Her er også gjeldende regelverk forholdsvis rigid og muligheter for å benytte videokonferanseløsninger er dermed begrensede.
Som nevnt over kom Riksadvokaten med midlertidige direktiver 30. mars 2020. Disse inneholder kapitlet «Tilrettelagte avhør, prioriteringer og avvik fra ellers gjeldende regler og retningslinjer». Dette gjorde det enklere å gjennomføre tilrettelagte avhør og drifte barnehusene. I den andre rapporten fra koordineringsgruppen av 30. april 2020 er det gitt en oversikt over hvilke tiltak som ble iverksatt for å kompensere for at fysiske møter har blitt redusert til bare det strengt nødvendige (Bufdir 2020i). Det ser ut til at man var à jour etter sommeren. I den sjuende rapporten fra koordineringsgruppen av 28. august 2020 går det fram at det i løpet av sommeren ikke er rapportert om etterslep av tilrettelagte avhør (Bufdir 2020j), og at
Barnehusene har samlet sett rapportert at det er gjennomført tilnærmet likt antall avhør i perioden 1. mai til 14. august 2020, sammenlignet med samme periode i fjor.
Av STRASAK-rapporten for andre tertial 2020 kan vi lese at det var en nedgang på 6,7 prosent for gjennomførte førstegangsavhør og 17,9 prosent nedgang for supplerende avhør sammenliknet med i 2019. Det hadde også vært en nedgang i antallet avhør som var gjennomført innen de lovfastsatte fristene, noe som blant annet forklares med
at i de første ukene med pandemitiltak gjennomførte enkelte distrikt kun avhør i akuttsaker. Videre førte smitteverntiltak til at kapasiteten i barnehusene var redusert i den innledende fasen.73
Rapporten forteller imidlertid ikke i hvor stor grad kapasiteten var redusert i denne tiden, eller hvor mange avhør som da ble gjennomført. I en artikkelserie i VG i desember 2020 er aktiviteten på barnehusene i de første ukene etter 12. mars 2020 kartlagt.74 Basert på tilbakemeldinger fra barnehusene selv går det fram at gjennomføringen av tilrettelagte avhør nærmest stoppet opp etter 12. mars 2020. I de to påfølgende ukene ble det gjennomført 50 tilrettelagte avhør til sammen hos de 11 barnehusene. Normalen ville anslagsvis vært mellom 150 og 300 avhør. Barnehuset i Bodø gjennomførte ingen tilrettelagte avhør de to første ukene, Tromsø gjorde ett, Ålesund tre og Oslo fire.75 I Bergen ble det ikke gjennomført avhør mellom 10. og 24. mars 2020.
Et gjennomgående trekk ved kommisjonens funn på en rekke områder er at mange var forberedt og hadde planverk for at en pandemi kunne medføre stort sykefravær på arbeidsplassen. Men ingen var forberedt på konsekvensene som mulige tiltak for å bekjempe utbredelsen av smitten kunne gi. Det gjelder også for driften av barnehusene og muligheten for å gjennomføre tilrettelagte avhør. I to uker var aktiviteten på et minimum, og det tok to og en halv uke før Riksadvokaten kom med sitt midlertidige direktiv som gjorde at aktiviteten tok seg opp igjen. Det er ingen tvil om at de som jobber med slike saker i politiet og barnehusene, har gjort en upåklagelig jobb i denne perioden og har gjort det beste ut av den situasjonen de sto i. Det er ingen grunn til å tro at dette var en del av politiets arbeid som ble «glemt» eller oversett. Men med tanke på kriminalitetstypens alvorlighet og hvem som er offer for kriminaliteten, er to uker likevel lenge etter vår oppfatning.
Kommisjonen anbefaler derfor at regjeringen sørger for at det utarbeides retningslinjer for alternativ gjennomføring av tilrettelagte avhør i krisesituasjoner som politiet og barnehusene kan innarbeide i sitt beredskapsplanverk.
Vold og overgrep mot barn
Antall anmeldelser relatert til vold og overgrep mot barn ble lavere etter 12. mars 2020. I et brev fra Politidirektoratet til Justis- og beredskapsdepartementet 31. mars 2020 framgår følgende:
Saker vedrørende seksuell omgang med barn 14–16 år er redusert med 62,5 prosent (- 10 saker) og seksuell omgang og voldtekt av barn u/14 år er fra uke 10 til uke 13 redusert med 60,0 prosent (- 9 saker). Etter at skoler, barnehager og andre offentlige tilbud er stengt, blir det færre voksne som ser de utsatte barna eller sårbare personene, og som kan fange opp og følge opp bekymringer.76
Nedgangen reflekteres også i STRASAK-rapportene for første og andre tertial 2020. I første tertial var tallet på anmeldte seksuallovbrudd mot barn under 16 år redusert med 12,8 prosent sammenliknet med 2019. For andre tertial var reduksjonen 10,2 prosent.
Det ser ut til at disse tallene endret seg ganske mye utover høsten 2020. Aftenposten77 innhentet tall fra Politidirektoratet for perioden uke 11 til uke 45 (utgangen av oktober), og tallene ser nå annerledes ut (tabell 31.4).78
Tabell 31.4 Anmeldt kriminalitet, utvalgte kategorier. Uke 11–45 2020 sammenliknet med samme tidsperiode i 2019.
Lovbrudd | Antall saker uke 11–45 | Endring fra 2019 |
|---|---|---|
Seksuell omgang og voldtekt av barn u/14 år | 502 | 6,6 % |
Seksuell omgang med barn 14–16 år | 289 | 19,4 % |
Seksuell handling og seksuelt krenkende eller annen uanstendig atferd overfor barn u/16 år | 791 | -3,5 % |
Mishandling i nære relasjoner med barn under 16 år | 1094 | 11,9 % |
Kilde: Aftenposten
For 2020 samlet sett er det en økning i antallet anmeldte seksuallovbrudd mot barn under 16 år på 4,8 prosent:
I 2020 er det anmeldt 2 453 seksuallovbrudd mot barn under 16 år, noe som er en økning på 4,8 prosent (+112 saker) i forhold til 2019.
[…] Kategoriene seksuell omgang og voldtekt av barn under 14 år har en økning på 9,6 prosent (+69 saker), Seksuell omgang med barn 14–16 år økte med 15,3 prosent (+58 saker) og overgrepsmateriale og pornografi økte med 15,2 prosent (+146 saker).79
I 2020 var det en markant økning i antallet saker som omhandler alvorlig vold mot barn.80 Politidistriktene er pålagt å rapportere inn til Kripos om saker der barn er lagt inn akutt på sykehus med alvorlige skader og det er mistanke om at barnet er utsatt for vold. Ifølge Kripos ble det startet etterforskning i 53 slike saker i 2020, en økning på 36 prosent fra 2019. 38 av sakene gjaldt barn under 2 år, av disse igjen gjaldt 7 barn mellom 2 og 6 måneder, og 12 gjaldt barn mellom 0 og 2 måneder.
Når tallene for anmeldelser så stiger forholdsvis mye utover høsten, er det grunn til å anta at i alle fall noen av disse sakene er kriminalitet begått i tiden etter 12. mars 2020. Så langt vi kan se, er det ikke foretatt en analyse av det antatte gjerningstidspunktet for de anmeldte forholdene. Det er derfor for tidlig å konkludere med hva som er årsaken til økningen, men at pandemien og konsekvensene av tiltakene som ble iverksatt, nok har vært en medvirkende årsak, er på ingen måte utenkelig.
At tallene på anmeldte forhold falt markant etter 12. mars 2020, er for kommisjonen ikke uventet. Politiet er i stor grad avhengig av instanser som skole, barnehage, barnevern, idretten og liknende for å fange opp denne typen kriminalitet. Når dette tjenesteapparatet ikke lenger møtte barn og unge som normalt, mistet politiet på mange måter sine «øyne og ører» på området. Det er derfor vår vurdering at myndighetene i mindre grad evnet å forhindre og avdekke denne typen kriminalitet i tiden etter 12. mars 2020. Men at man ikke klarte å fange opp disse sakene i denne perioden, er forhold som ikke kan tilskrives politiet alene. Forebygging og avdekking av vold og overgrep mot barn og unge er et kriminalitetsområde som krever god samordning og samarbeid fra en rekke instanser.
Kommisjonen anbefaler derfor regjeringen å utrede nærmere hvilke kompenserende tiltak politiet og de andre relevante tjenestene må iverksette, både enkeltvis og sammen, for å forebygge og fange opp vold og overgrep mot barn og unge når de er avskåret fra å møte de unge fysisk som i en normalsituasjon.
Vold i nære relasjoner
En annen kriminalitetstype som mange har vært bekymret for under pandemien, er vold i nære relasjoner. Dette er et område hvor det under normale omstendigheter antas å være betydelige mørketall. Smitteverntiltakene som ble innført 12. mars 2020, medførte i praksis at potensielle voldsofre og voldsutøvere måtte tilbringe mer tid sammen – noe som både økte risikoen for voldsutøvelse og gjorde det vanskeligere å anmelde forholdet.
I første tertial 2020 ble det registrert 8,5 prosent færre saker i denne kategorien.81 I andre tertialrapport har bildet endret seg. Ser vi isolert på tiden mai–august 2020, var det her en økning på 7,1 prosent sammenliknet med samme periode i 2019 (STRASAK 2020). For hele perioden (januar til og med august) var det registrert en nedgang på 1,8 prosent:
Per andre tertial 2020 har mishandling i nære relasjoner blitt redusert med 1,8 prosent i forhold til 2019. Fra første tertial 2019 til 2020 ble det anmeldt 8,5 prosent færre saker (-107 saker), og påtaleavgjort 12,3 prosent (+147 saker) flere saker. Ses det isolert på andre tertial har det imidlertid vært en økning i antall anmeldelser på 7,1 prosent i forhold til samme periode i 2019. Selv om man gjennom målrettet innsats de siste årene antas å ha avdekket flere forhold innenfor mishandling i nære relasjoner, vil den nære relasjonen mellom fornærmede og voldsutøver fremdeles kunne føre til at mange ikke ønsker å anmelde voldsutøver. I første tertial kan iverksatte smitteverntiltak særlig i starten av pandemien ha bidratt til at det var vanskeligere å avdekke mishandling i nære relasjoner, samtidig som enkelte distrikt opplyser å ha hatt en økning i antall anmeldelser. I andre tertial ble samfunnet åpnet noe opp, oppmerksomheten rundt saksområdet innen politiet og samfunnet for øvrig har vært høy, og flere forhold er avdekket.
Oppsummert ser det altså ut til at trenden i tallene er ganske lik som for vold og overgrep mot barn omtalt over: Det har trolig vært en reell økning i antallet saker i tiden etter 12. mars 2020, men som først ble fanget opp og registrert etter at samfunnet åpnet opp igjen og tjenesteapparatet som ofte avdekker slike forhold, fungerte mer normalt.
31.6.4 Tiltak for å opprettholde funksjonen
Som for de fleste andre virksomheter ble det også i politiet og påtalemyndigheten innført en rekke interne tiltak i tiden rundt 12. mars 2020 for å tilpasse kapasiteten og driften av tjenesten til den nye situasjonen: utstrakt bruk av hjemmekontor, redusert omfang av fysiske møter, oppdatering/utarbeidelse av kontinuitetsplaner for høyt sykefravær, nye rapporteringsregimer for å følge utviklingen på utvalgte områder, utarbeidelse av direktiver og veiledninger mv.
Det ble også gjennomført tiltak som påvirket publikumstjenestene til politiet, først og fremst ved at ordinære publikumstjenester med fysisk oppmøte ble stengt (altså stengte publikumsmottak). Dette påvirket tjenester som en rekke borgere er avhengige av, for eksempel mottak av anmeldelser,82 passkontorene og politiets utlendingstjenester (utlendingskontorene). Ut fra dokumentgjennomgangen vår ser det ut til at man fra Politidirektoratets side la opp til å gjenåpne publikumsmottakene gradvis for fysisk oppmøte fra 20. april 2020 for noen utvalgte områder: straffesaker, utlendingsforvaltning og pass.83
Som vi har sett over, utløste smitteverntiltakene som ble innført i mars 2020, omfattende oppgaver for politiet som de normalt ikke er dimensjonert for – først og fremst relatert til grensekontroll. Selv om politiet mottok bistand fra andre etater, var det et stort behov for å få tilført personellressurser for å utføre oppgavene. Dette behovet ble raskt etterkommet. Allerede 26. mars 2020 sendte Justis- og beredskapsdepartementet ut pressemelding om at de hadde gitt Politidirektoratet (POD) fullmakt til midlertidig å ansette inntil 400 politifolk for å styrke bemanningen som følge av pandemien:
Det skal rekrutteres inntil 400 personer som skal settes inn i aktiv polititjeneste. Personene som ansettes har fullført politiutdannelse, men arbeider ikke i dag i politiet. Ansettelsene har en varighet på seks måneder, men med mulighet for forlengelse på inntil ett år.
[…]
I første omgang vil POD raskt ansette inntil 150 personer på bakgrunn av tidligere rekrutteringsprosesser i politidistriktene. Stillingene vil i hovedsak bli fordelt til distrikter som nylig har blitt pålagt oppgaver innen indre Schengen grensekontroll.84
Dagen etter, den 27. mars 2020, ble det fremmet en proposisjon til Stortinget85 om endringer i statsbudsjettet 2020 (økonomiske tiltak i møte med koronavirusutbruddet) og hvor midler til disse stillingene var foreslått.
Påtalemyndigheten ble tilført ekstra midler i forbindelse med revidert nasjonalbudsjett (RNB). Påtalemyndigheten i politiet ble tilført 13 millioner kroner, og Den høyere påtalemyndighet 10 millioner kroner:
Flere politidistrikt har under virusutbruddet redusert egne restanser og har nå oversendt disse for videre behandling i domstolene. Politijuristene skal i høst føre disse sakene for retten for at domstolene skal få anledning til å redusere sine restanser. For å unngå at det bygges opp en ny beholdning med restanser i påtalemyndigheten i politiet, foreslås det å øke bevilgningen med 13 mill. kroner.
[…]
For å kunne bygge ned restansene som er opparbeidet etter iverksettelsen av smitteverntiltak, er det behov for å øke kapasiteten i Den høyere påtalemyndighet. Straffesakene Den høyere påtalemyndighet bringer inn for domstolene er av så alvorlig karakter at det av hensyn til rettssikkerheten er viktig at de avklares innen rimelig tid. Det foreslås derfor som et midlertidig tiltak å øke bemanningen i Den høyere påtalemyndighet, i form av korte konstitusjoner på seks måneder […]På denne bakgrunn foreslås det å øke bevilgningen med 10 mill. kroner.86
Disse midlene ble videreført som varige økninger i forbindelse med statsbudsjettet for 2021,87 men ikke bare på grunn av virkningene av pandemien. Midlene til å videreføre de 400 politistillingene er først og fremst begrunnet i regjeringens mål om en politidekning på to polititjenestepersoner per tusen innbyggere. Og midlene til påtalemyndigheten er hovedsakelig begrunnet i behovet for å bygge ned restanser og forkorte saksbehandlingstiden på lengre sikt.88
31.6.5 Kommisjonens vurderinger og anbefalinger
Politiets og påtalemyndighetens samfunnskritiske funksjon er knyttet til rettssikkerhet, kriminalitetsbekjempelse, etterforskning og iretteføring, ro og orden og grensekontroll. Ut fra gjennomgangen over og dokumentene som er gjennomgått, vurderer vi at politiet og påtalemyndigheten jevnt over har opprettholdt sin sentrale samfunnsfunksjon på en god måte. Selv om oppgaver har måttet nedprioriteres, arbeidsformene har blitt endret på og publikumstjenestene har blitt mindre tilgjengelige, er det ikke noe som tyder på at evnen til å oppfylle de nevnte samfunnskritiske kapabilitetene har vært kritisk. Den operative evnen har vært god i hele perioden, selv om politiet har vært avhengig av bistand og tilføring av ressurser for å gjennomføre oppgavene relatert til grensekontroll. Ressursbehovene som oppsto på grunn av pandemien, ble raskt identifisert og imøtekommet av sentrale myndigheter, og samlet sett har politiet og påtalemyndigheten blitt tilført betydelige økonomiske ressurser for å håndtere konsekvensene av virusutbruddet.
Det er likevel noen forhold som vi har identifisert, og som vi derfor ser grunn til å trekke fram. Først og fremst gjelder dette hvilken konsekvens pandemien og smitteverntiltakene har hatt for forekomsten av vold og overgrep mot barn og unge, vold i nære relasjoner, samt evnen politiet og samfunnet har hatt til å forebygge, avdekke og etterforske denne typen kriminalitet i en situasjon som etter 12. mars 2020. Vi viser til gjennomgangen i kapittel 31.6.3. Vi anbefaler derfor
at regjeringen utreder nærmere hvilke kompenserende tiltak de aktuelle tjenestene må iverksette, både enkeltvis og sammen, for å forebygge og fange opp vold og overgrep mot barn og unge når de er avskåret fra å møte de unge fysisk som i en normalsituasjon. Det samme gjelder for vold i nære relasjoner
at regjeringen sørger for at det utarbeides retningslinjer for alternativ gjennomføring av tilrettelagte avhør i krisesituasjoner som politiet og barnehusene kan innarbeide i beredskapsplanverket sitt
31.7 Domstolene
Boks 31.6
Funn
Domstolene har samlet sett evnet å opprettholde sin sentrale samfunnsfunksjon på en akseptabel måte under pandemien.
Det var til dels store forskjeller i saksavviklingen mellom de ulike domstolene.
Høyesterett evnet å opprettholde sin sentrale samfunnsfunksjon på en god måte under pandemien.
Anbefalinger
Kommisjonen anbefaler at følgende problemstillinger avklares:
I hvilken grad smitteverntiltak eller liknende krisehåndteringstiltak kan legitimere stenging av hele eller deler av driften til en domstol, eller hvilke saker som kan utsettes med en slik begrunnelse
Hvilke sakstyper som må prioriteres i en krisesituasjon
Hvem som i en krisesituasjon skal kunne bestemme hvilke saker som domstolen(e) må prioritere
Hvem som i en krisesituasjon kan fatte beslutning om å utsette en sak, utsette en vesentlig del av sakene for en lengre periode eller stenge hele eller deler av driften til en domstol
Domstolene inngår som en virksomhet under den kritiske samfunnsfunksjonen lov og orden. Det er to tjenestetyper/kapabiliteter domstolene er oppført under: rettssikkerhet og etterforskning og påtale.89
Domstolene er en av de tre statsmaktene i Norge. De skal sikre og fremme rettssikkerheten, verne om rettssamfunnet og løse konflikter. Domstolene dømmer på bakgrunn av de lovene Stortinget vedtar, og er de eneste som kan dømme til straff, jf. Grunnloven § 96. Domstolene er uavhengige og upartiske, og arbeidet skal være preget av åpenhet og integritet. Domstolene administreres sentralt av Domstoladministrasjonen, som i 2002 ble skilt ut fra Justis- og beredskapsdepartementet. Domstoladministrasjonen, som er et forvaltningsorgan underlagt regjeringen, har ingen myndighet i de verserende sakene i domstolene. Domstolene kan ikke instrueres i deres dømmende virksomhet, jf. Grunnloven § 95 andre ledd, som viser til domstolenes og dommernes uavhengighet og upartiskhet. I dette ligger at den enkelte dommer ikke kan instrueres om utfallet i den enkelte sak, heller ikke fra domstolens leder.
De alminnelige domstolene i Norge består av tre instanser: tingrettene, lagmannsrettene og Norges Høyesterett. Tilgjengelige og effektive domstoler som tar avgjørelser med høy kvalitet innen rimelig tid, er avgjørende for rettssikkerheten til den enkelte. Grunnloven § 95 fastsetter at «[e]nhver har rett til å få sin sak avgjort av en uavhengig og upartisk domstol innen rimelig tid». Rimelig saksbehandlingstid er et viktig kvalitetskrav og et rettssikkerhetskrav til domstolene.
I 2020 var det 60 alminnelige domstoler (tingretter) i første instans, seks lagmannsretter i anneninstans samt Høyesterett.90 Med et så høyt antall domstoler har det ikke vært mulig for kommisjonen å kartlegge hvordan samtlige har håndtert pandemien. Vi har heller ikke henvendt oss til hver enkelt domstol for å få tilsendt relevant informasjon. I stedet har vi i stor grad basert oss på de dokumentene som vi har blitt tilsendt fra Domstoladministrasjonen og Høyesterett, og annen informasjon som er åpen og tilgjengelig.
31.7.1 Tiltak for å opprettholde funksjonen
Rettssaker og rettsmøter i Norge skjer i de aller fleste sakene ved at aktørene møtes fysisk i en rettssal. Det vil si at dommere, meddommere, tiltalte, parter, vitner, advokater osv. møtes fysisk i en rettssal for å gjennomføre saken i henhold til de prosessreglene som gjelder for den aktuelle saken. Selv om det finnes unntaksregler, skjer størsteparten av domstolenes dømmende makt, og dermed den samfunnskritiske funksjonen, ved fysiske møter og ofte i forholdsvis små rettssaler. Smitteverntiltak som tar utgangspunkt i krav til avstand mellom personer, skaper derfor problemer for domstolenes drift, noe man erfarte umiddelbart etter 12. mars 2020. Det ble derfor nødvendig å gjennomføre umiddelbare tiltak for samtlige domstoler.
Redusert saksavvikling
Det kanskje viktigste og mest prinsipielle tiltaket som ble iverksatt av domstolene, var å redusere saksavviklingen. Allerede på kvelden 12. mars 2020 sendte Domstoladministrasjonen en anbefaling til domstolene om redusert aktivitet som følge av situasjonen. På ettermiddagen dagen etter ble en ny e-post sendt, hvor Domstoladministrasjonen ga anbefalinger om hvilke type saker som burde prioriteres. I en orientering til Domstoladministrasjonens styre 16. mars 2020 opplyste direktøren blant annet følgende:
Domstoladministrasjonen anbefalte at domstolene umiddelbart reduserte sin virksomhet til kun de mest nødvendige oppgavene hvor en utsettelse av saken vil medføre betydelige negative konsekvenser for opprettholdelse av lov og orden og/eller rettsikkerhet, samt fare for liv og helse. Dette er typisk saker som:
Varetektsfengslinger
Domstolskontroll av straffeprosessuelle tvangsmidler
Domstolskontroll av (haste-) vedtak om bruk av administrativ tvang
Midlertidige avgjørelser som er nødvendig av hensyn til liv og helse og betydelige samfunnsinteresser.91
Som vi snart skal komme tilbake til, var det en betydelig reduksjon i saksavviklingen i domstolene i tiden etter 12. mars 2020. Etter hvert som man fikk mer oversikt over situasjonen, ble det tale om å øke saksavviklingen.92 Av domstolsdirektørens orientering til styret 6. april 2020 framgår det at det hadde gått ut henvendelse 26. mars93 til alle domstolledere om forventet økt saksavvikling. Men det ser ut til at flere domstolledere var tilbakeholdne:
Direktørens inntrykk etter dialogene med domstollederne er at de fleste domstoler har utsatt en slik mulig økt saksavvikling til etter påske. Det blir vist til at smittevernreglene ikke har endret seg, at mange ansatte er skeptiske til å gå på jobb, at mange dommere er i risikogruppen grunnet alder, at de ikke har hensiktsmessige lokaler og at selv mindre saker krever mye planlegging og koordinering.94
Smittevernveileder
Basert på vår dokumentgjennomgang ser det ut til å ha vært stor usikkerhet blant domstolene om i hvilken grad fysiske rettsmøter kunne gjennomføres i tråd med smittevernreglene som ble innført 12. mars 2020. Fra hendelsesloggen til Domstoladministrasjonen går det fram at det har vært mange henvendelser fra ulike domstoler om dette temaet. Domstoladministrasjonen oppfordret derfor domstollederne til å kontakte lokale smittevernmyndigheter for praktiske råd for å gjennomføre rettsmøter. Flere domstoler kontaktet sine respektive smittevernmyndigheter. Men som det ser ut, mente flere av domstolene det var nødvendig med en egen smittevernveileder for aktiviteten i domstolene for å avgjøre hvilket nivå saksavviklingen kunne legges på.
Det ble derfor tatt initiativ for å få til en nasjonal smittevernveileder for domstolene. Ut fra loggen til Domstoladministrasjonen ser det ut til at den første henvendelsen til Helsedirektoratet skjedde ved e-post 15. april 2020. Ifølge samme logg svarte Helsedirektoratet samme dag at det kunne være mulighet for at de kunne være med på å lage en nasjonal veileder for domstolene.95 To dager senere, 17. april 2020, sendte Domstoladministrasjonen et formelt brev til Helsedirektoratet hvor de fremmet et behov om at det, i samarbeid med nasjonale helsemyndigheter, utarbeides en nasjonal veileder for smitteverntiltak i domstolene. Helse- og omsorgsdepartementet ga et formelt oppdrag til Helsedirektoratet og Folkehelseinstituttet 21. april 2020, og allerede 22. april 2020 ble et forslag til veileder sendt på høring til domstolene, med svarfrist dagen etter klokka 16.00. En lang rekke høringssvar ble inngitt og disse ser gjennomgående ut til å ha vært positive. Saken ble behandlet av styret i Domstoladministrasjonen 27. april 2020. Dette ble bestemt:
Helsedirektoratet og Folkehelseinstituttets nasjonale veileder for rettsmøter i domstolene i Norge skal legges til grunn i all virksomhet i domstolene. Domstollederne er ansvarlige for at veilederen følges i den enkelte domstol, og skal sørge for at hensynene til smittevern og saksgjennomføring ivaretas i tråd med den nasjonale veilederen […]. Domstoladministrasjonen vil gjøre HDIR/FHI oppmerksom på Høyesteretts anmodning om å bli unntatt fra veilederen.96
Det er her verdt å merke seg at styret påla norske domstoler (med unntak av Høyesterett) å legge veilederen til grunn i sin virksomhet. Dette var altså ikke en anbefaling. Veilederen ble offentliggjort 28. april 2020. Det ser ut til at veilederen var et viktig virkemiddel for å øke saksavviklingen i domstolene og ikke minst for å sørge for at man fikk en mer lik praksis og gjennomføringsevne hos de ulike domstolene. Til Rett24 uttalte direktør Sven Marius Urke «Det var vanskelig å få hjulene i gang igjen, og helt frem til veilederen kom den 28. april, var det veldig store forskjeller mellom domstolene.»97
Tilpasninger i regelverket
For å kunne avvikle flere saker ble det også ansett nødvendig å få på plass regelverksendringer som i større grad åpnet for å gjennomføre rettsmøter ved hjelp av fjernteknologi. Dermed kunne man få til rettsmøter uten at aktørene måtte møte fysisk i en rettssal. Arbeidet med å utforme midlertidige tilpasninger i regelverket ser ut til å ha startet umiddelbart etter 12. mars 2020.98 Basert på vår dokumentgjennomgang ser det ut til at det har vært et tett samarbeid mellom Domstoladministrasjonen (og domstolene) og Justis- og beredskapsdepartementet for å få på plass en midlertidig forskrift. Den 24. mars 2020 ble et forslag sendt på høring med en frist på 24 timer, og 27. mars 2020 ble den midlertidige forskriften vedtatt i statsråd.99 Forskriften ble gitt med hjemmel i koronaloven, og den trådte således i kraft dagen etter, 28. mars 2020. Forskriften utvidet blant annet adgangen til å holde fjernmøter og fjernavhør, ga større adgang til skriftlig behandling av straffesaker og straffeprosessuelle tvangsmidler og gjorde det mulig med alternative løsninger for signering av dokumenter og avsigelse av rettslige avgjørelser.100
Forskriften ble videreført gjennom en midlertidig lov etter at koronaloven ble opphevet,101 denne ble så supplert med ytterligere bestemmelser i mai 2020.102 Da ble det blant annet åpnet for elektronisk forkynnelse, telefonforkynnelse, mer fleksible regler for overføring av saker mellom sideordnete domstoler samt en viss utvidelse av adgangen til tilståelsessaker i mer alvorlige narkotikasaker.103 Den midlertidige loven gjaldt i første omgang til 31. oktober 2020, men ble så forlenget til 1. juni 2021.104
Tilleggsbevilgninger
I forbindelse med revidert nasjonalbudsjett ble det spilt inn flere behov fra domstolenes side. Dette var først og fremst relatert til leie av tilleggslokaler, midlertidige dommerstillinger for å nedarbeide restanser105 og midler til teknisk utstyr for å kunne gjennomføre rettsmøter med fjernteknologi. Gjennom behandlingen av revidert nasjonalbudsjett og Prop. 127 S (2019–2020) (økonomiske tiltak i møte med virusutbruddet) ble domstolene gitt 35 millioner kroner til teknisk utstyr for å få gjennomført flere rettsmøter ved bruk av digitale løsninger. De ble også gitt 15 millioner kroner til leie av tilleggslokaler og økt vakthold og rengjøring for å unngå smitte i fellesarealer og i rettssaler. I tillegg fikk de 24 millioner kroner til midlertidige dommerstillinger for å bygge ned restanser.106 I forbindelse med behandlingen av statsbudsjettet for 2021 ble de midlertidige dommerstillingene gjort permanente for å bygge ned restanser og korte ned saksbehandlingstiden. Dette vil utgjøre en varig budsjettøkning på 71 millioner kroner årlig.107
I tillegg var det en rekke andre tiltak som ble iverksatt i tiden etter 12. mars 2020, slik som bruk av hjemmekontor, innføring av elektroniske signaturer for å underskrive dommer og liknende, samt at domstolene opprettet en egen arbeidsgruppe for koronarelaterte spørsmål og problemstillinger allerede 17. mars 2020.
31.7.2 Saksavvikling
Smitteverntiltakene som ble innført 12. mars 2020, påvirket saksavviklingen i norske domstoler.
Hvis vi ser fra 12. mars og fram til påske, kan vi fra ukentlig saksavviklingsstatistikk påvise at det var en drastisk reduksjon i saksavviklingen. Hvis vi ser helt fram til 1. mai, da vi fikk smitteveilederen, var det en vesentlig reduksjon.
Kilde: Domstolsdirektør Urke i intervju med kommisjonen, 14. januar 2021
I sitt innspill til Justiskomiteen i forbindelse med revidert nasjonalbudsjett 2020 skriver Domstoladministrasjonen at saksavviklingen i domstolene i perioden 12. mars 2020 og fram til vel en uke etter påske (altså en periode på litt over en måned) ble redusert med 90 prosent.108 Av direktørens orientering til styret 6. april 2020 går det fram at
[h]ovedinntrykket er at domstolene stort sett har vært stengt for muntlige forhandlinger – unntatt for prioriterte saker som fengslinger, tvangsinngrep etc. Skriftlig saksavvikling har stort sett gått som normalt. Graden av nedstengning varierer og noen tingretter har forsøkt seg med saksavvikling ved hjelp av fjernmøteteknologi.109
Dette bildet bekreftes også av oversikten over saksavviklingen for domstolene som vi har mottatt. For å illustrere dette er det tatt inn tre figurer som viser deler av produksjonen i domstolene: en for meddomsrettssaker (figur 31.7) og en for tvistesaker (figur 31.8) i tingrettene samlet gjennom året samt en for henviste gjennomførte straffesaker for lagmannsrettene samlet i perioden uke 11–22 2020 (figur 31.9). Både for meddomsrettsaker (figur 31.7) og tvistesaker (figur 31.8) i tingrettene var det en markant nedgang i saksavviklingen i mars og april 2020, sammenliknet med året før. Fra og med juni 2020 har saksavviklingen vært ganske lik som for 2019. For straffesaker i lagmannsrettene, var saksavviklingen for henviste saker langt lavere i 2020 enn i 2019 i uke 11 til uke 18 (ut april måned) (figur 31.9). Fra og med mai har avviklingen vært ganske lik i 2020 som året før.

Figur 31.7 Antall avgjorte meddomsrettssaker. Januar–desember 2020 sammenliknet med samme tidsperiode i 2019. Alle tingretter samlet.
Kilde: Domstoladministrasjonen

Figur 31.8 Antall avgjorte tvistesaker januar–desember 2020 sammenliknet med samme tidsperiode i 2019. Alle tingretter samlet.
Kilde: Domstoladministrasjonen

Figur 31.9 Antall avgjorte henviste straffesaker i uke 11–22 2020 sammenliknet med samme tidsperiode i 2019. Alle lagmannsretter samlet.
Kilde: Domstoladministrasjonen
Ut fra statistikken ser det ut til at saksavviklingen økte fra mai og utover, og før sommerferien var mange domstoler tilbake i en normalproduksjon.110 At domstolene brukte noe tid på å normalisere saksavviklingen, går også fram av styreprotokollen av 15. juni 2020 hvor direktøren orienterte om saksutviklingen til og med uke 23: «[D]et overordnede bildet er økte restanser i flere sakstyper – spesielt frem til ca 1. mai. Etter 1. mai går det mot normalisering av avvikling av saker.»111
Til styremøtet i Domstoladministrasjonen 21. september 2020 er det utarbeidet et saksframlegg om saksavviklingen og restanseutviklingen i første halvdel av 2020.112 Hovedtallene framgår i tabell 31.5.
Som det framgår av tabell 31.5, er tallet på behandlete saker ved utgangen av juni 2020 fortsatt gjennomgående lavere sammenliknet med 2019. Det samme gjelder sakstilfanget, med unntak for meddomsrettssaker i tingrettene. Dette har sammenheng med at politiet og påtalemyndigheten fikk større kapasitet til å påtaleavgjøre saker, da de var mindre i retten enn normalt.113 Ser vi på beholdningen av saker i tingrettene, har restansene for tvistesaker økt noe, for enedommersaker har restansen gått ned, mens beholdningen for meddomsrettssaker har økt med hele 21 prosent. De to siste tallene forklares i saksframlegget til styret med at enedommersaker har vært enklere å få avviklet enn meddomsrettssaker, som krever flere aktører og større rettssaler. I Prop. 1 S (2020–2021) er figur 31.10 tatt med for å vise restanseutviklingen for meddomsrettsaker i tingrettene. Fra 13. mars til 1. september 2020 var det en økning i restansene på om lag 1 200 saker.114
Tabell 31.5 Saksavvikling norske domstoler første halvår 2020. Endring fra første halvår 2019 i parentes.
Sakstype | Inkomne saker | Behandlede saker | Beholdning | Gjennom-snittlig saksbehandlings tid (måneder) | Domstoler utenfor mål(antall) | Mål (måneder) | |
|---|---|---|---|---|---|---|---|
Tingretter og Oslo byfogdembete | Tvistesaker | 6 546 (-6 %) | 6 551 (-15 %) | 6 587 (2 %) | 5,4 (0) | 17 (16) | 6 |
Enedommersaker | 25 896 (-2 %) | 25 640 (-2 %) | 1 999 (-6 %) | 0,4 (0) | 1 (0) | 1 | |
Meddomsrettssaker | 7 484 (5 %) | 6 770 (-11 %) | 3 884 (21 %) | 2,8 (-0,1) | 13 (17) | 3 | |
Lagmannsretter | Anke over dom i sivile saker | 944 (-12 %) | 882 (-16 %) | 1 122 (0 %) | 7,0 (0,1) | 3 (2) | 6 |
Ankeprøving i straffesaker | 1 327 (-13 %) | 1 403 (-9 %) | 162 (-17 %) | 1,0 (-0,1) | |||
Begrenset anke i straffesak | 165 (-31 %) | 238 (4 %) | 128 (-24 %) | 5,1 (0,8) | 6 (6) | 3 | |
Fullstendig anke i straffesak | 209 (-45 %) | 282 (-32 %) | 342 (-7 %) | 6,3 (-0,3) | 6 (6) | 3 |
Kilde: Domstoladministrasjonen

Figur 31.10 Restanser meddomsrettsaker i norske tingretter
Av vår dokumentgjennomgang framgår det at det har vært forskjeller i hvordan de ulike domstolene har blitt driftet under pandemien, også med tanke på saksavvikling. Blant annet har både Rett24115 og NRK116 belyst dette nærmere: Mens noen domstoler utsatte et stort antall saker, var det andre domstoler som hadde tilnærmet normal saksproduksjon ved å ta i bruk fjernteknologi. At det var ulik praksis mellom domstolene, ble tydelig ganske tidlig, og i styremøtet 27. mars 2020 orienterte direktøren om at
[a]dministrasjonen opplever at det er ulik praksis og tilnærming i ulike domstoler på drift av domstolens funksjoner, herunder saksavvikling. Det er vanskelig å gi tydelige sentrale føringer på gjennomføring av saker i domstolene da det uansett må gjøres en konkret avveining på gjennomføring av saker gitt lokale parametere.117
At det var forskjeller mellom domstolenes evne til å avvikle saker, bekreftes også av statistikken som vi har mottatt. Figur 31.11 og 31.12 er tatt med for å illustrere noen av forskjellene. Figur 31.11 viser antall avgjorte meddomsrettsaker i tre tingretter i perioden januar til juni 2020. Tallene viser prosentandel av antall saker i 2019. I januar og februar lå alle tre tingretter mellom 80 og 120 prosent av fjoråret, altså på omtrent like høy saksavvikling som i 2019. Alle tre tingretter hadde en nedgang i antall avgjorte meddomsrettsaker i mars og april 2020. Men nedgangen var mye mer markant for én av tingrettene, som i april var nede på rundt én fjerdedel av fjorårets avviklingsnivå. Figur 31.12 viser tilsvarende tall for to lagmannsretter. Nedgangen i mars og april var mye mer tydelig for den ene lagmannsretten hvor avviklingen i april 2020 var nede på under én femtedel av fjorårets nivå.

Figur 31.11 Avgjorte meddomsrettssaker i utvalgte tingretter. Januar–juni 2020 som prosentandel av antall saker i 2019.
Kilde: Domstoladministrasjonen

Figur 31.12 Avgjorte henviste straffesaker i utvalgte lagmannsretter. Januar–juni 2020 som prosentandel av antall saker i 2019.
Kilde: Domstoladministrasjonen
31.7.3 Høyesterett
På samme måte som for de andre domstolene skapte smitteverntiltakene 12. mars 2020 store utfordringer for gjennomføringen av rettsforhandlinger i Høyesterett. Høyesterettsjustitiarius besluttet derfor å utsette muntlige ankeforhandlinger fra og med 13. mars 2020.118 I første omgang gjaldt dette til 26. mars 2020, men 8. april 2020 ble det bestemt at perioden skulle forlenges til 26. april 2020. Og 27. april 2020 ble det bestemt at det ikke ville bli avholdt ordinære muntlige ankeforhandlinger i Høyesterett fram til 27. mai 2020, med unntak av ankeforhandlinger som ikke kunne utsettes, og der fjernmøte eller skriftlig behandling ikke var forsvarlig.119
Som for de andre domstolene var det nødvendig med regelendringer dersom man skulle gjennomføre rettsmøter skriftlig eller i form av fjernmøter. Høyesterett meldte inn disse behovene til Justis- og beredskapsdepartementet allerede 13. mars 2020. De nødvendige hjemlene i tråd med Høyesteretts ønsker kom på plass gjennom den nevnte midlertidige forskriften av 27. mars 2020 gitt med hjemmel i koronaloven. Det ser ut til at Høyesterett tok i bruk de nye mulighetene umiddelbart. Den 3. april 2020 ble det publisert en nettsak om at Høyesterett samme dag for første gang i historien hadde avsagt en straffesak hvor behandlingen utelukkende var skriftlig.120 Den 17. april 2020 ble for første gang en ankeforhandling gjennomført som fjernmøte i Høyesterett,121 og Høyesterett har etter det benyttet behandlingsformen aktivt:
Fordi det heller ikke i normale tider er ankeforhandlinger i påskeuken, var det reelt sett stopp i ankeforhandlingene i rundt 3 ½ uke. Bortsett fra i den første tiden etter at midlertidige lovhjemler var trådt ikraft, hvor noen saker ble behandlet skriftlig, ble ankeforhandlingene frem til sommerrettsferien i det alt vesentlige holdt som fjernmøter.122
[…]
Etter sommerrettsferien gikk ankeforhandlingene dels som fysiske rettsmøter med særlige smitteverntiltak, og dels som fjernmøter. Fra november 2020 har ankeforhandlingene på grunn av smittesituasjonen igjen bare blitt avviklet som fjernmøter. 123
Smitteverntiltakene som ble innført 12. mars 2020, fikk konsekvenser også for saksavviklingen i Høyesterett. Til tross for dette var Høyesterett à jour ved årsskiftet, men gjennomsnittlig saksbehandlingstid gikk noe opp:
Den midlertidige utsettelsen av ankeforhandlingene førte til at fem saker måtte omberammes, noe som også førte til en forskyvning av saker etter rettsferien. For å kunne ta igjen denne forskyvningen, og på grunn av en forestående plenumssak i november 2020, ble Høyesterett i oktober satt med en ekstra avdeling i to uker og hadde dermed tre parallelle avdelinger. Sakene ble også berammet tettere enn vanlig. Høyesterett var à jour ved utgangen av 2020 ved at det var omtrent like mange henviste saker som ved inngangen til året.
[…]
Statistikken for hele 2020 viser imidlertid at saksbehandlingstiden har gått noe opp sammenlignet med 2019. For straffesakene, som alltid gis prioritet, gikk det i gjennomsnitt 3,9 måneder fra anken kom inn til ankeforhandlingen startet, mot 3,6 måneder i 2019. For sivile saker var økningen fra 6,0 måneder til 7,0 måneder. Den økte saksbehandlingstiden skyldes dels utsettelsen av ankeforhandlingene på grunn av pandemien i mars, men også at Høyesterett behandlet fire saker i forsterket rett, og da behandles det ikke saker i avdeling samtidig.124
Når det gjelder hensynet til møteoffentlighet, ser det ut til at dette har stått sentralt og blitt imøtekommet av Høyesterett under pandemien:
Fjernmøtene har vært åpne i samme utstrekning som fysiske ankeforhandlinger i Høyesteretts Hus, og parter, presse og publikum har kunnet følge fjernmøtet som deltakere. Fjernmøteløsninger har også blitt benyttet for å utvide antall plasser til parter, presse og publikum i saker der ankeforhandlingene har blitt gjennomført som fysiske rettsmøter, fordi det da har vært få plasser i salene på grunn av smitteverntiltakene.125
Samlet sett er det vår vurdering at Høyesterett har opprettholdt sin sentrale samfunnsfunksjon på en god måte gjennom pandemien. Regjeringen og Stortinget sørget raskt for at Høyesterett fikk de hjemlene som var nødvendige for å gjennomføre ankeforhandlinger innenfor det smittevernregimet som ble innført 12. mars 2020.
31.7.4 Kommisjonens vurderinger og anbefalinger
Det er klart at domstolene ikke var utstyrt eller forberedt på situasjonen som oppsto etter 12. mars 2020. At så mange som opptil 90 prosent av sakene kan ha blitt utsatt de første ukene, er i seg selv talende. Domstolene manglet nødvendige hjemler for å behandle saker som fjernmøter i tilstrekkelig omfang. I tillegg manglet en stor del av domstolene nødvendig teknisk utstyr for å gjennomføre fjernmøter, og mange rettssaler kunne ikke benyttes på grunn av smitteverntiltakene.126
Vi var ikke forberedt på en pandemi.
Kilde: Domstolsdirektør Urke i intervju med kommisjonen 14. januar 2021
At saksavviklingen ble sterkt redusert i tiden etter 12. mars 2020 – og spesielt fram til begynnelsen av mai – førte til økte restanser og lengre saksbehandlingstid. Å måtte vente unødig lenge på å få avgjort sin sak har klare negative konsekvenser for de involverte partene. I så måte er det klart at domstolene samlet sett i tiden rett etter 12. mars 2020 ikke opprettholdt sin drift på en ønsket måte. Dette er først og fremst et resultat av de forutsetningene som domstolene opererte under. Det er ikke en kritikk av den innsatsen som ble gjort av domstolenes ansatte under pandemien.
Kommisjonen mener det er positivt at de sentrale myndighetene prioriterte behovene til domstolene som oppsto etter 12. mars 2020. De nødvendige hjemlene for å øke saksavviklingen kom raskt på plass. I tråd med innspillene fra Domstoladministrasjonen fikk domstolene i forbindelse med revidert nasjonalbudsjett tilleggsbevilgninger til å anskaffe nødvendig teknisk utstyr og leie av tilleggslokaler. De fikk også midler til dommerstillinger for å nedarbeide restansene som hadde bygget seg opp. Og sett i sammenheng med tilleggsbevilgningene som ble gitt til politiet og påtalemyndigheten, finner vi det positivt at Justis- og beredskapsdepartementet, regjeringen og Stortinget i en hektisk periode har evnet å se straffesakskjeden i sammenheng og tilstrebet at ressurstilførslene til de ulike leddene samlet sett skal resultere i en effektiv saksavvikling i straffesakskjeden som sådan.
Det framstår likevel for kommisjonen som at domstolene, til tross for de utfordringene de hadde, greide å avvikle de sakene som presumptivt er mest inngripende overfor borgerne, eller som av andre årsaker er særlig viktig å behandle, innen rimelig tid. Vi har ikke avdekket forhold som tilsier at nedgangen i saksavviklingen har medført skader på liv og helse eller betydelige samfunnsinteresser. Som nevnt er kapabiliteten (tjenestetypen) rettssikkerhet beskrevet som «evne til å verne mot vilkårlig, uberettiget eller på annen måte ulovlig inngripen i den enkeltes friheter og rettigheter». Domstoladministrasjonen sendte 13. mars 2020 ut en anbefaling om hvilke saker som burde prioriteres av domstolene,127 og denne anbefalingen må etter vår vurdering langt på vei kunne sies å inkludere de mest sentrale sakstypene slik rettssikkerhet er definert i denne sammenheng. Til tross for at det ikke er nøyaktig statistikk på disse kategoriene, og det nok kan ha forekommet variasjoner mellom domstolene, er det kommisjonens oppfatning at sakene i det store og hele har blitt prioritert og avviklet på en tilfredsstillende måte under pandemien. Så selv om det eksisterer en viss usikkerhet knyttet til avviklingen av disse sakene, vurderer vi likevel at domstolene samlet sett evnet å opprettholde sin sentrale samfunnsfunksjon på en akseptabel måte under pandemien.
Kommisjonen ønsker likevel å komme med noen betraktninger knyttet til de til dels store forskjellene i saksavviklingen mellom de ulike domstolene i tiden etter 12. mars 2020. Vi har forståelse for at noen domstoler var bedre rustet enn andre til å gjennomføre saker med tanke på lokaler, teknisk utstyr og teknisk kompetanse. Men det ser også ut til at ulikhetene i måten domstollederne har vurdert hensynet til smittevern opp mot saksavvikling på, har innvirket. Uavhengig av hva som var årsaken til ulikhetene, er det betenkelig at tilgangen og aktiviteten til domstolene var så varierende. At graden av tilgang til domstolene kan ha vært avhengig av hvor i landet man bor, er fra et rettssikkerhetsperspektiv ikke en holdbar situasjon. Med tanke på at en framtidig pandemi eller krise kan få større og mer langvarige konsekvenser for domstolenes drift enn koronapandemien, er det noen forhold som vi mener bør avklares slik at domstolene er bedre rustet til neste krise.
Det første forholdet som må avklares, er i hvilken grad smitteverntiltak eller liknende krisehåndteringstiltak kan legitimere stenging av hele eller deler av en domstols drift. Det andre er hvilke saker som kan utsettes med en slik begrunnelse.128 Så langt vi kan se, ble ikke disse grunnleggende spørsmålene diskutert i forkant av tiltakene som kom rett etter Helsedirektoratets vedtak 12. mars 2020.129 Og selv om Domstoladministrasjonen sendte ut en anbefaling om hvilke saker som burde prioriteres i den situasjonen man sto i, var ikke dette et resultat av en grundig forutgående vurdering av de nevnte problemstillingene.130
Det tredje er hvem som i en krisesituasjon kan fatte beslutning om å utsette en sak, utsette en vesentlig del av sakene for en lengre periode eller stenge hele eller deler av en domstols drift.131 Disse grunnleggende og praktiske spørsmålene er ikke nærmere regulert i lovverket, og etter vår vurdering kan dette ha bidratt til den ulike praksisen mellom domstolene, som omtalt over.
Tilgang til domstolene er en sentral rettssikkerhetsgaranti, også i en krisesituasjon. For å unngå ulik praksis mellom norske domstoler i en framtidig krise anbefaler vi at myndighetene avklarer følgende problemstillinger:
I hvilken grad smitteverntiltak eller liknende krisehåndteringstiltak kan legitimere stenging av hele eller deler av en domstols drift, eller hvilke saker som kan utsettes med en slik begrunnelse
Hvilke sakstyper som må prioriteres i en krisesituasjon
Hvem som i en krisesituasjon skal kunne bestemme hvilke saker som domstolen(e) må prioritere
Hvem som i en krisesituasjon kan fatte beslutning om å utsette en sak, utsette en vesentlig del av sakene for en lengre periode eller stenge hele eller deler av en domstols drift
31.8 Kriminalomsorgen
Boks 31.7
Funn
Kriminalomsorgen har evnet å opprettholde et betryggende sikkerhetsnivå i fengslene under pandemien.
Det var til dels svært inngripende tiltak som ble iverksatt i norske fengsler i tiden etter 12. mars 2020.
Kriminalomsorgen var bevisst hvilke konsekvenser tiltakene hadde for de innsatte, og satte i verk flere kompenserende tiltak.
Beslutningen om å automatisk utelukke alle nyinnsatte fra fellesskapet hadde ikke tilstrekkelig klar hjemmel i straffegjennomføringsloven.
Anbefalinger
Dersom utelukkelse fra fellesskapet i framtiden skal kunne benyttes som et generelt smitteverntiltak, bør dette klargjøres av lovgivende myndighet gjennom en klar lovbestemmelse.
I dette delkapitlet ser vi nærmere på hvordan kriminalomsorgen, og da først og fremst fengslene, klarte å opprettholde sin virksomhet og funksjon under håndteringen av pandemien. I regjeringens og DSBs liste inngår tjenestetypen/kapabiliteten fengsels- og institusjonssikkerhet som en del av den samfunnskritiske funksjonen lov og orden. I DSBs rapport er følgende beskrivelse av funksjonsevnen fengsels- og institusjonssikkerhet tatt med:
Evne til å opprettholde et for samfunnet betryggende sikkerhetsnivå i fengsler, forvaringsanstalter og i institusjoner som behandler personer som er dømt til tvungent psykisk helsevern eller tvungen omsorg.
[…]
Sikkerheten i fengsler, forvaringsanstalter og institusjoner som behandler eller gir omsorg til strafferettslig utilregnelige, er derfor av betydning for at befolkningens og samfunnets sikkerhet skal være ivaretatt.132
Av ressursmessige årsaker har det ikke vært mulig å kartlegge hvordan samtlige fengsler i Norge har håndtert pandemien. Vi har derfor heller ikke henvendt oss til hvert enkelt fengsel for å få tilsendt relevant informasjon. I stedet har vi i stor grad basert oss på de dokumentene som vi har fått tilsendt fra Kriminalomsorgsdirektoratet, samt annen informasjon som er åpen og tilgjengelig.
31.8.1 Tiltak for å opprettholde funksjonen
På samme måten som for andre institusjoner som har heldøgnsansvar for personer, er det svært krevende dersom smitteutbrudd oppstår i et fengsel. I fengsler er det forholdsvis tett samkvem mellom de innsatte, bevegelsesfriheten og -mulighetene er sterkt begrenset, og noen av de innsatte har heller ikke enecelle, men bor på flermannsrom. Dertil har flere av fengslene et strengt sikkerhetsregime som må ivaretas og som legger klare begrensninger på fleksibiliteten i den daglige driften – både for innsatte og de ansatte. Det var derfor nødvendig å innføre tiltak for å unngå smitteutbrudd i norske fengsler under koronapandemien.
I brev til kommisjonen av 3. juli 2020 har Kriminalomsorgsdirektoratet oppsummert en lang rekke tiltak som ble innført i fengslene i regi av kriminalomsorgen i tiden etter 12. mars 2020. Dette inkluderte blant annet å avvikle dublering og flermannsrom (alle innsatte skulle få gjennomføre straffen i enerom), og stans i innkalling til og mottak av innsatte i fengsler med lavere sikkerhetsnivå og i overgangsboliger. Videre inkluderte tiltakene besøksstopp i fengslene, stans av permisjoner, stans av frigang (adgang til å arbeide eller følge undervisning utenfor fengslet) og stans av framstillinger fra fengsel (permisjon med vakt). Og til sist inkluderte tiltakene utelukkelse av innsatte i karantene og isolasjon, utelukkelse ved nyinnsettelser133 og dessuten økt bruk av framskutt løslatelse. Mange av disse tiltakene fikk konsekvenser for de innsatte. For eksempel skriver Kriminalomsorgsdirektoratet dette om stans i permisjoner:
Stans i permisjoner har vært et nødvendig tiltak for å hindre smitte og spredning av Covid-19 i fengslene. Samtidig har dette ført til at permisjoner med et rehabiliterende formål ikke har latt seg gjennomføre, noe som dessverre kan ha konsekvenser for innsattes rehabilitering og tilbakeføring til samfunnet. KDI erkjenner at innsatte kan oppleve dette som en ekstra belastning under straffegjennomføringen.134
Hvor lenge de ulike tiltakene varte, varierte, men Kriminalomsorgsdirektoratet har opplyst at
[i] tråd med den generelle smittesituasjonen, smittesituasjonen i kriminalomsorgen, samt de lettelser som finner sted i samfunnet for øvrig, besluttet KDI i samråd med regiondirektørene å oppheve flere av de mest inngripende tiltakene fra og med 22. juni 2020.135
Det ble også satt i verk kompenserende tiltak for å redusere de negative sidene ved en del av disse tiltakene. Blant annet ble det innkjøpt et stort antall nettbrett slik at de innsatte i større grad kunne ha digitale «besøk» i stedet for ordinære besøk.136 Også gratis og økt telefontid ble innført som kompenserende tiltak.137 Når det gjelder stans av fysiske besøk, ble dette lempet på etter hvert som fengslene tilpasset besøksrommene og andre praktiske forhold. I brev til kommisjonen opplyser direktoratet at
KDI har under Covid-19 pandemien kontinuerlig vurdert om det kan lempes på de iverksatte midlertidige tiltakene. Lempingene har altså kontinuerlig blitt vurdert i takt med den generelle smittesituasjonen i samfunnet og smittesituasjonen i kriminalomsorgen. For mindreårige innsatte er det som følge av deres unge alder, et særlig behov for å lempe på iverksatte tiltak. KDI bemerker derfor at mindreårige innsatte har blitt særlig prioritert i denne sammenheng.138
Videre ble det i medhold av koronaloven den 27. mars 2020 gitt en midlertidig forskrift om straffegjennomføring for å avhjelpe konsekvenser av utbrudd av covid-19.139 I forskriften ble det inntatt bestemmelser om adgangen til å nekte besøk på grunn av sykefravær i kriminalomsorgen og adgangen til økt bruk av gjennomføring av straff med elektronisk kontroll utenfor fengsel. Det ble også tatt inn bestemmelser om adgangen til å benytte elektroniske kontrolltiltak som vilkår ved prøveløslatelse fra fengselsstraff samt bruk av straffavbrudd i inntil én måned dersom kapasitetshensyn krevde det. Da koronaloven ble opphevet 27. mai 2020, opphørte denne forskriften samtidig. Stortinget vedtok derfor 26. mai 2020 et midlertidig kapittel 3 A i straffegjennomføringsloven, hvor bestemmelsene i forskriften i all hovedsak ble videreført fram til opphevelse 1. november 2020. Imidlertid ble det etter dette på nytt vurdert som nødvendig å ha midlertidige regler for straffegjennomføringen for å avhjelpe negative konsekvenser av covid-19.140 Et nytt midlertidig kapittel 3 A i straffegjennomføringsloven trådte i kraft 18. desember 2020, med varighet til 1. juni 2021. Bestemmelsene regulerer nærmere besøk i fengsel, utelukkelse som smitteforebyggende tiltak, straffegjennomføring utenfor fengsler, straffavbrudd samt permisjon og frigang.
I intervju med kommisjonen opplyste direktør Sannerud og assisterende direktør Sandlie i Kriminalomsorgsdirektoratet at den store utfordringen til å begynne med var at i en del av de såkalte åpne fengslene var det mange innsatte på flersengsrom. Det var derfor nødvendig å redusere antallet innsatte slik at alle kunne sone på enerom. De viktigste tiltakene for å oppnå dette var bruk av framskutt løslatelse, overføring til hjemmesoning med fotlenke og at de stanset å innkalle personer til soning i fengsler med lavere sikkerhetsnivå (typisk korte dommer).
Ganske raskt klarte vi å få ned antallet innsatte i fengslene. Vi gikk fra 3200 til 2600 i løpet av noen uker. Da kom alle på enerom, og det var målet.
Kilde: Assisterende direktør Sandlie i intervju med kommisjonen 15. januar 2021
En naturlig konsekvens av dette var at soningskøen økte. Til kommisjonen opplyste assisterende direktør Sandlie at 1. mars 2020 var soningskøen på mellom 440–450 dommer. Fire måneder senere, 1. juli 2020, var tallet steget til nesten 1 400 – mer enn en tredobling. Deretter begynte tallene å synke. Etter direktoratets foreløpige beregninger vil tallet være om lag 600 per 1. juni 2021. Antakelig vil man være tilbake på samme nivå som før 12. mars 2020 i løpet av høsten 2021.141 Om konsekvensene for de personene som blir plassert i soningskø, skriver Kriminalomsorgsdirektoratet:
En konsekvens av dette iverksatte tiltaket har vært en betydelig økning i soningskøen. I tillegg har KDI forståelse for at enkelte domfelte kan oppleve en uvisshet hva gjelder tidspunkt for iverksettelse, og at dette kan utgjøre en ekstra belastning for domfelte. En ytterligere konsekvens er at domfelte som skulle vært i fengsel nå befinner seg ute i samfunnet.142
31.8.2 Karantene, isolasjon og utelukkelse
Ett av tiltakene som fengslene iverksatte for å hindre spredning av koronaviruset, var utelukkelse av innsatte som var i karantene eller isolasjon, og utelukkelse ved nyinnsettelser. Med utelukkelse er det her ment at den innsatte utelukkes fra fellesskapet med de andre innsatte og i praksis oppholder seg det aller meste av døgnet alene på egen celle. Denne typen isolasjon kan potensielt gi betydelig skade for den det gjelder, og det kreves derfor en klar lovhjemmel for å innføre slike tiltak.143
Kommisjonen er kjent med at karantenetiltak som i realiteten utgjorde isolasjon, ble innført etter beslutning fra kommunelegen i kommuner der fengsler er lokalisert.144 I intervju med kommisjonen opplyste Kriminalomsorgsdirektoratet at det kunne være forskjellig fra sted til sted hvordan kommunelegen anså situasjonen, men at det i praksis var få tilfeller hvor det hadde blitt fattet formelt vedtak.145 Vi har derfor kun sett nærmere på utelukkelse som kriminalomsorgen selv har fattet vedtak om.146
Selv om bruken av utelukkelse økte umiddelbart etter 12. mars 2020, er det så langt vi kan se, først ved rundskriv av 3. april 2020 at dette reguleres nærmere.147 Rundskrivet beskriver hvem som skal i karantene:
Innsatte som har vært utenfor Norge siste 14 dager (reisekarantene).
Innsatte som de siste 14 dager har vært i nærkontakt med en person, senere enn 24 timer før vedkommende fikk de første symptomene på smitte og som siden er bekreftet smittet av Coronavirus (smittekarantene).
Innsatte som er husstandsmedlem til en person som er isolert med bekreftet smitte av Coronavirus.
Nyinnsettelser i fengsel, jf. også KDI sitt brev med DocuLive ref. 202004037-173.
Innsatte som helsetjenesten ber om at settes i karantene.
[…]
Innsatte i karantene utelukkes fra fellesskapet jf. straffegjennomføringsloven §37 første ledd bokstav e) og oppholder seg på egen celle. Innsatte i karantene skal som hovedregel utelukkes helt fra fellesskapet og skal ikke ha fellesskap med andre innsatte.
Når det gjelder brevet som det vises til om nyinnsettelser, er dette et brev av 2. april 2020 fra Kriminalomsorgsdirektoratet. I dette brevet går det fram at utelukkelse skal skje umiddelbart også overfor alle nyinnsatte:
Som følge av ytterligere utvikling av situasjonen i forbindelse med koronautbruddet, har KDI etter diskusjon i stabsmøte besluttet at utelukkelse etter straffegjennomføringsloven § 37 skal skje umiddelbart også overfor nyinnsatte. Dette innebærer at alle som innsettes i fengsler med høyt sikkerhetsnivå umiddelbart skal utelukkes i en periode på 14 dager. Tiltaket gjelder også varetektsinnsatte.148
Ordningen med automatisk utelukkelse ved nyinnsettelser opphørte 22. juni 2020:
Karantene/utelukkelse
Automatisk utelukkelse i karanteneøymed, også ved nyinnsettelser, skal ikke benyttes med mindre den innsatte er syk, viser symptomer på smitte, eller for øvrig oppfyller sentrale helsemyndigheters krav om karantene eller isolasjon.149
Dette betydde at både nyinnsatte og de som helsemyndighetene anbefalte skulle i karantene eller isolasjon, ble håndtert på samme måte: utelukkelse, som for alle praktiske formål var å sidestille med isolasjon.
På denne bakgrunn er det ikke overraskende at bruken av utelukkelser i norske fengsler økte markant i tiden etter 12. mars 2020. Kriminalomsorgsdirektoratet utgir månedlig statistikk på bruken av utelukkelse. Figur 31.13 og 31.14 er hentet fra mai 2020-rapporten og viser blant annet hvor stor del av tilfellene av utelukkelsene som er relatert til covid-19. Det gjøres oppmerksom på at kriminalomsorgen først etter noe tid innførte en egen kode for utelukkelse på grunn av covid-19. Dette er markert med den blå linjen. Økningen som fant sted umiddelbart etter 12. mars 2020 og vist ved den røde linjen, må vi anta nesten utelukkende er relatert til covid-19.

Figur 31.13 Antall aktive utelukkelser (hel utelukkelse) 15. mars–7. juni 2020.
Kilde: Kriminalomsorgsdirektoratet

Figur 31.14 Antall utelukkelser på grunn av covid-19-karantene sammenliknet med utelukkelse for å opprettholde ro, orden og sikkerhet 15. mars–7. juni 2020.
Kilde: Kriminalomsorgsdirektoratet
Figur 31.15 viser omfanget av utelukkelse i tidsrommet mars–juli 2020 sammenliknet med både tiden før og etter.

Figur 31.15 Utviklingen i antall hel utelukkelse januar 2019–mars 2021.
Kilde: Kriminalomsorgsdirektoratet
Figurene viser at bruken av utelukkelse var svært høy sammenliknet med en normalsituasjon på grunn av covid-19. Så langt vi kan se, er det ikke ført statistikk over utelukkelse som er begrunnet med mistanke om smitte, eller over rutinemessig utelukkelse av nyinnsatte. Men vi antar at den største andelen var relatert til nyinnsettelser.150
Spesielt beslutningen om å utelukke alle nyinnsatte har blitt diskutert fra flere hold, både når det gjelder det rettslige grunnlaget og om det var nødvendig av smittevernhensyn. Direktoratet har begrunnet beslutningen på følgende måte til kommisjonen:
Som tidligere nevnt har KDI anmodet helsemyndighetene om at alle innsatte blir testet ved nyinnsettelser for å redusere risikoen for smitte i disse tilfellene, samt for å hindre unødig isolasjon og karantene av innsatte. Så lenge slik testing ved nyinnsettelse ikke gjennomføres, anses det nødvendig å utelukke innsatte i en periode, nettopp for å hindre smitte og spredning av Covid-19. Etter KDIs skjønn er tiltaket i tråd med kravet til nødvendighet og forholdsmessighet. Det bemerkes at kriminalomsorgen har et økt fokus på å tilby kompenserende tiltak til utelukkede innsatte.151
Imidlertid ser Helsedirektoratet ut til å ha hatt en noe annen oppfatning:
Helsedirektoratet finner ikke smittevernsmessig indikasjon for at alle nyinnsatte eller innsatte som overflyttes skal settes i 14 dagers karantene, med mindre de har klare symptomer på luftveisinfeksjon, kommer direkte fra utlandet, hvis de er kjente nærkontakter av smittede eller overflyttes fra avdeling med kjent utbrudd. Vi anbefaler derfor at alle nyinnsatte kartlegges med tanke på symptomer, mulige nærkontakter og reise.152
Av dokumentasjonen som kommisjonen har mottatt, framgår det at Kriminalomsorgsdirektoratet ønsket testing av alle nyinnsatte, og at dette ble tatt opp med helsemyndighetene ved flere anledninger, men uten at dette ønsket ble imøtekommet i den første tiden etter 12. mars 2020. Ifølge Kriminalomsorgsdirektoratet var manglende testmuligheter for innsatte en del av forklaringen på den økte bruken av utelukkelse.153
Når det gjelder det rettslige grunnlaget for utelukkelse relatert til covid-19, var hjemmelen som Kriminalomsorgsdirektoratet viste til, straffegjennomføringsloven § 37 første ledd bokstav e). I henhold til bestemmelsen kan utelukkelse besluttes dersom det er nødvendig for å «opprettholde ro, orden og sikkerhet». Det ble tidlig stilt spørsmål om hvorvidt bestemmelsen ga tilstrekkelig hjemmel for slike tiltak. For eksempel ble det i en kjennelse avsagt av Borgarting lagmannsrett 3. april 2020 i en sak om anke over varetektsfengsling hvor karanteneordning ble aktuell, skrevet følgende:
Etter lagmannsrettens syn må hjemmelsgrunnlaget avklares av lovgiver for at bruk av karantene – som overfor den innsatte har samme virkning som isolasjon – kan opprettholdes ut over en overgangsperiode.154
Også Norges institusjon for menneskerettigheter (NIM) og Sivilombudsmannen har stilt seg kritisk til denne hjemmelsbruken. Sivilombudsmannen har uttalt følgende om ordningen med utelukkelse av alle nyinnsatte:
De innsattes risiko for smitte av koronaviruset må stå i et rimelig forhold til de alvorlige skadevirkningene av isolasjon. Funn fra undersøkelsen viser at full utelukkelse av alle nyinnsatte i 14 dager, uten at dette var basert på en individuell vurdering av smitterisiko, ikke var i samsvar med krav til nødvendighet og forholdsmessighet slik det følger av menneskerettslige krav.155

Figur 31.16
31.8.3 Kommisjonens vurderinger og anbefalinger
Det er først og fremst evnen til å opprettholde et betryggende sikkerhetsnivå i fengslene som gjør at kriminalomsorgen er oppført på DSBs og regjeringens liste over kritiske og viktige samfunnsfunksjoner. Selv om pandemien medførte en rekke konsekvenser for driften av fengslene, framstår det for kommisjonen som klart at kriminalomsorgen har evnet å opprettholde et betryggende sikkerhetsnivå i fengslene i hele denne perioden.
Kriminalomsorgsdirektoratet var tidlig ute med å innføre tiltak for å hindre smitteutbrudd i fengslene. Alt i alt ser det ut til at det har vært forholdsvis få tilfeller av smitte i kriminalomsorgen i perioden fram til og med sommeren 2020:
Det første tilfellet av koronasmitte i kriminalomsorgen ble registrert 16. mars 2020.
Frem til 25. juni ble det påvist koronasmitte hos 11 ansatte i kriminalomsorgen, hos seks innsatte i Bastøy fengsel og hos tre domfelte i friomsorgen. Alle de 20 smittede ble friskmeldt før sommeren.
De neste smittetilfellene ble registrert i august.156
Kommisjonen påpeker likevel at det var til dels svært inngripende tiltak som ble iverksatt i norske fengsler i tiden etter 12. mars 2020. At mange av smitteverntiltakene som ble innført, hadde negative effekter for de innsatte, framstår for kommisjonen som åpenbart. Undervisnings- og aktivitetstilbud ble redusert, besøksmulighetene var sterkt begrenset, muligheten for permisjoner var ikke til stede. Det skal samtidig påpekes at kriminalomsorgen ser ut til å ha vært bevisst på hvilke konsekvenser dette hadde for de innsatte, og satte i verk flere kompenserende tiltak. Likevel er det klart at forutsetningen for rehabiliteringen av de innsatte har lidt i den aktuelle perioden. Og i tillegg økte soningskøen betydelig med de negative konsekvensene som det innebærer. Økningen skjedde i stor grad fordi soning ikke lenger kunne skje på flermannsrom. Etter vår mening er dette et klart uttrykk for at norske fengsler ikke har en kapasitet og bygningsmessig infrastruktur som gjør at de under en pandemi, som vi har vært vitne til, kan opprettholde sin normale drift.
Sett opp mot de innsattes rettigheter er den systematiske bruken av utelukkelse av nyinnsatte som skjedde fram til sommeren 2020, etter kommisjonens mening problematisk. Å bli isolert på sin egen celle nesten hele døgnet er en stor tilleggsbelastning som under normale omstendigheter bare kan ilegges innsatte etter strenge vilkår og nøye vurderinger. Bruken av utelukkelse i den aktuelle perioden var utbredt, og med tanke på de potensielle skadevirkningene som isolasjon har, mener vi denne praksisen er bekymringsfull.
Kommisjonen vurderer at straffegjennomføringsloven § 37 første ledd bokstav e) neppe gir hjemmel til å benytte utelukkelse som et generelt smitteverntiltak for alle nyinnsatte uten nærmere individuelle vurderinger. Bestemmelsen ser først og fremst ut til å være tenkt benyttet i situasjoner hvor det er den innsattes atferd som medfører et behov for utelukkelse.157 Det var åpenbart ikke slike vurderinger som lå til grunn for Kriminalomsorgsdirektoratets beslutning om å utelukke samtlige nyinnsatte. Med tanke på hvor inngripende tiltaket er, mener kommisjonen at hjemmelen i straffegjennomføringsloven § 37 ikke er tilstrekkelig klar.158 Dersom utelukkelse i framtiden skal benyttes som et generelt smitteverntiltak uten individuelle vurderinger, må lovgivende myndighet etter vår vurdering klargjøre dette gjennom en lovbestemmelse hvor krav til nødvendighet og forholdsmessighet er tydelig beskrevet.
I utgangspunktet mener kommisjonen at bruken av utelukkelse og karantene med virkning som isolasjon ikke bør brukes som et generelt smitteverntiltak, men bare i individuelle tilfeller og ikke i større utstrekning enn hva en nødvendighets- og forholdsmessighetsvurdering tillater. I så måte ser den nye midlertidige bestemmelsen i straffegjennomføringsloven § 45 b som trådte i kraft 18. desember 2020, ut til å være mer i overensstemmelse med et slikt syn. Bestemmelsen regulerer utelukkelse fra fellesskap med andre innsatte som smitteforebyggende tiltak. Ifølge bestemmelsen kan dette skje enten når det 1) foreligger en beslutning om dette i medhold av smittevernloven som innebærer at innsatte skal være i isolasjon eller karantene, eller 2) når den innsatte har symptomer som er forenlig med covid-19. Videre er det satt vilkår om at utelukkelsen er nødvendig for å forebygge smitte, og at det ikke er et uforholdsmessig inngrep. At dette er en annen tilnærming enn den automatiske utelukkelsen av alle nyinnsatte som Kriminalomsorgsdirektoratet besluttet i tiden etter 12. mars 2020, framgår klart av forarbeidene til den midlertidige bestemmelsen:
Vilkårene for at det kan besluttes utelukkelse i slike tilfeller, er videre at utelukkelse er nødvendig for å forebygge smitte, at utelukkelse ikke vil innebære et uforholdsmessig inngrep overfor den innsatte, og at kriminalomsorgen har vurdert disse vilkårene opp mot akkurat den innsatte som utelukkelsen gjelder. Bestemmelsen åpner således ikke for rutinemessig utelukkelse, men krever konkrete vurderinger.159
Kommisjonen mener det er positivt at bruken av utelukkelse som smitteverntiltak etter hvert ble klarere regulert. Samtidig kan det stilles spørsmål om hvorfor denne bestemmelsen ikke kom tidligere. Det ble på et tidlig tidspunkt gitt midlertidig forskrift og senere lov som regulerte ulike sider av tiltakene som kriminalomsorgen iverksatte.
Kommisjonen ønsker også å påpeke at bestemmelsen heller ikke avklarer det generelle spørsmålet om bruk av utelukkelse som smitteverntiltak. Bestemmelsen er avgrenset til å gjelde for covid-19, og den opphører 1. juni 2021.
Fotnoter
https://www.regjeringen.no/contentassets/8da70b8196a24296ae730eaf99056c1b/liste-over-kritiske-samfunnsfunksjoner_oppdatert_16.02.21.pdf
Listen samsvarer i all hovedsak med oversikten som ble gitt i Prop. 1 S (2016–2017), side 35.
DSBs rapport Samfunnets kritiske funksjoner, side 26.
https://www.helsedirektoratet.no/nyheter/helsedirektoratet-har-vedtatt-omfattende-tiltak-for-a-hindre-spredning-av-covid-19
E-post sendt fra Justis- og beredskapsdepartementet til samtlige departementer, 12. mars 2020 kl. 17.12.
Fristen ble satt til mandag 16. mars 2020 kl. 10.00.
https://www.regjeringen.no/contentassets/8da70b8196a24296ae730eaf99056c1b/liste-over-kritiske-samfunnsfunksjoner_oppdatert_16.02.21.pdf
Barnevern ble inkludert allerede 13. mars 2020.
https://www.regjeringen.no/no/aktuelt/liste-over-kritiske-samfunnsfunksjoner-fastsatt/id2693800/
Selv om regjeringens liste også inneholder «viktige» samfunnsfunksjoner i tillegg.
Rundskriv I-3/2020 – Revidert rundskriv om karantene ved ankomst til Norge.
G-12/2020 – Revidert rundskriv om ikrafttredelse av forskrift om bortvisning mv. av utlendinger av hensyn til folkehelsen.
Prop. 5 L (2020–2021), side 10 og 11.
Intervju med justis- og beredskapsminister Mæland og departementsråd Heggenes, 19. januar 2021.
Se kapittel 19.2.
Basert på rapporteringene fra de ulike virksomhetene vurderte Justis- og beredskapsdepartementet tilstanden i de ulike samfunnsfunksjonene basert på fargeskalaen grønn, gul og rød (hvor rød var kritisk).
Samtidig må det presiseres at dette var en nasjonal status, og at eventuelle variasjoner på lokalt og regionalt nivå ikke reflekteres i vurderingen.
For de fleste samfunnsfunksjonene er dette beskrevet i DSBs rapport Samfunnets kritiske funksjoner.
Når det gjelder helse og helsetjenester, er dette omhandlet flere andre steder i rapporten og vurderes ikke nærmere her.
DSBs rapport Samfunnets kritiske funksjoner, side 11.
Det framgår av artikkelen «Akutt barnevern» i VG 7. desember 2020.
«Antall bekymringsmeldinger øker kraftig», Fylkesmannen i Trøndelag 19. november 2020, https://www.statsforvalteren.no/nb/Trondelag/Barn-og-foreldre/Barnevern/antall-bekymringsmeldinger-oker-kraftig/ (nedlastet 8.3.2021)
«Derfor må skolene være åpne», Ringerikes Blad 17. desember 2020.
Det står i Grunnloven § 109 at «[e]nhver har rett til utdannelse. Barn har rett til å motta grunnleggende opplæring. Opplæringen skal ivareta den enkeltes evner og behov og fremme respekt for demokratiet, rettsstaten og menneskerettighetene». Opplæringsloven § 2-1 fastslår dessuten at «[b]arn og unge har plikt til grunnskoleopplæring, og rett til ein offentleg grunnskoleopplæring i samsvar med denne lova og tilhøyrande forskrifter». Retten til utdanning gjelder også for barn med nedsatt funksjonsevne. Artikkel 23 i barnekonvensjonen slår fast at barn med psykisk eller fysisk utviklingshemning har rett på et tilpasset utdanningstilbud.
Det framgår av barnehageloven § 1 at barnehagen skal «ivareta barnas behov for omsorg og lek, og fremme læring og danning som grunnlag for allsidig utvikling [...] og bidra til trivsel og glede i lek og læring, og være et utfordrende og trygt sted for fellesskap og vennskap».
Videregående skoler ble åpnet for yrkesfagelever på Vg2 og Vg3 den 27. april 2020.
Se artikkelen «Melby: Skoler kan ikke droppe nødvendig spesialundervisning» VG 9. november 2020.
§ 110 første ledd, andre punktum.
Den kommunale ytelsen økonomisk sosialhjelp skiller seg derimot ut med å være behovsprøvd. En søknad om sosialhjelp kan for eksempel avslås dersom personen har tilgang til formue eller andre økonomiske ressurser.
FOR-2020-03-20-368 Midlertidig forskrift om unntak fra Folketrygdloven og arbeidsmiljøloven i forbindelse med covid-19-pandemien.
Lov 20. mars 2020 nr. 6 om endring i permitteringslønnsloven.
FOR-2020-05-29-1102 Midlertidig forskrift om lønnskompensasjon til permitterte for å avhjelpe konsekvenser av covid-19.
Arbeidsministerens bønn til arbeidsgivere: Hjelp NAV – forskutter ut dagpengene. DN.no, 20. mars 2020.
FOR-2020-03-20-368 Midlertidig forskrift om unntak fra folketrygdloven og arbeidsmiljøloven i forbindelse med covid-19-pandemien.
Den 12. mai 2020 ble dagpengeperioden utvidet ytterligere, ut oktober 2020, for de som nærmet seg maksgrensen.
FOR-2020-04-08-735 Midlertidig forskrift om kompensasjonsytelse for selvstendig næringsdrivende og frilansere som har mistet inntekt som følge av utbrudd av covid-19.
Koronakrisen: NAV jobber på spreng i sommer. NAV.no 2. juli 2020.
FOR-2020-03-27-530 Forskrift om Arbeids- og velferdsetatens rett til å forskuttere dagpenger etter folketrygdloven kapittel 4.
Saksbehandlingstider i NAV. NAV.no, 19. februar 2021.
NAV samler i utgangspunktet ikke inn data om restanser, og tallene i figuren er anslag.
Kripos, Økokrim, Politiets utlendingsenhet, Utrykningspolitiet og Politihøgskolen.
Tall hentet fra politiet.no. Som følge av ekstra stillinger for å håndtere pandemien var tallene per 31. oktober 2020 økt til 18 000 årsverk totalt.
De to førstnevnte nivåene utgjør det som kalles Den høyere påtalemyndighet.
Se straffeprosessloven § 65.
Se straffeprosessloven § 66.
Se straffeprosessloven § 67.
Politiet er også oppført under samfunnsfunksjonene styring og kriseledelse og redningstjeneste, men dette vil ikke bli nærmere omtalt i kapitlet her.
Hentet fra DSBs rapport Samfunnets kritiske funksjoner, side 11. Se side 47–49 for mer utfyllende beskrivelse.
På side 53 i Meld. St. 29 (2019–2020) går det fram at politiet «har hatt god operativ evne gjennom håndteringen av Covid 19-pandemien». Det samme går fram av rapporteringene til Justis- og beredskapsdepartementet.
STRASAK-rapporten – Første tertial 2020.
Dette er også i overensstemmelse med det som ble rapportert til Justis- og beredskapsdepartementet underveis i krisen. For eksempel i situasjonsrapport nr. 5 av 6. april 2020 framgår det at den registrerte kriminaliteten ligger ca. 20 prosent under det normale, og at antallet pågripelser er halvert siden 12. mars. I et notat fra Politidirektoratet til Justis- og beredskapsdepartementet av 31. mars 2020 framgår det at tallet på anmeldelser i uke 13 var 28,6 prosent lavere enn i uke 10.
STRASAK-rapporten for første og andre tertial 2020.
https://www.politiet.no/aktuelt-tall-og-fakta/aktuelt/ nyheter/2021/02/15/antall-anmeldelser-redusert-i-2020/. Den endelige STRASAK-rapporten for 2020 ble lagt fram i mars 2021, og det har derfor ikke vært mulig for kommisjonen å ta med referanser til denne.
Koronavirus (Covid-19) – Riksadvokatens retningslinjer og direktiver, 16. mars 2020.
Pandemisituasjonen – Riksadvokatens midlertidige direktiver for straffesaksbehandlingen, 30. mars 2020.
Det er nok ikke ofte at Riksadvokaten instruerer politiet til å se bort fra deler av forskrifter som er belagt med straff.
Pandemisituasjonen – Riksadvokatens midlertidige direktiver for straffesaksbehandlingen – oppfølging av lokalt vedtatte forskrifter, 6. november 2020.
https://www.politiet.no/aktuelt-tall-og-fakta/aktuelt/nyheter/2021/02/15/antall-anmeldelser-redusert-i-2020/
Forsvarets bistand til politiet er regulert i en egen instruks, hvor retningslinjer og beslutningsprosedyrer for bistanden er trukket opp.
Notat «Politiets rolle og ansvar generelt» fra Politidirektoratet til Koronakommisjonen.
På denne datoen ble det åpnet for fritidsreiser mellom Norge og de nordiske landene. Det har også vært tilfeller hvor HV også etter denne datoen har bistått politiet med grensekontroll, men omfanget av denne har ikke blitt kartlagt.
https://www.regjeringen.no/contentassets/2843aa4ae5aa41ff88f3a3ad56cfb299/koronarapport.pdf
Forsvarsdepartementets evalueringsrapport 11. desember 2020, side 34.
Rapportene er samlet her: https://www.politiet.no/aktuelt-tall-og-fakta/tall-og-fakta/uttransporteringer/
STRASAK-rapporten – Første tertial 2020.
STRASAK-rapporten – Andre tertial 2020.
https://www.politiet.no/aktuelt-tall-og-fakta/aktuelt/nyheter/2021/02/15/antall-anmeldelser-redusert-i-2020/
I sitt innspill til kommisjonen uttrykte også Politiets fellesforbund bekymring for sårbare grupper som barn, unge og voldsutsatte.
Pandemisituasjonen – Riksadvokatens midlertidige direktiver for straffesaksbehandlingen, 30. mars 2020.
Kommisjonen har mottatt en oversikt fra Politidirektoratet over disse tiltakene.
Blant annet sendte Kripos ut brev til politidistriktene og skoleeiere om forebyggende tiltak og råd for tryggere undervisning og læring på nett – dette for å skape en tryggere og bedre digital skolehverdag for barn og unge.
Det ble også opprettet et eget fagnettverk for SARA, familievoldskoordinatorer, nettpatruljer og for mobile/omvendte voldsalarmer.
STRASAK-rapporten for første og andre tertial 2020, side 21.
https://www.vg.no/nyheter/innenriks/i/86PQgW/barnehusene-om-de-foerste-pandemi-ukene-det-ble-helt-stille
Til vanlig gjennomfører Statens Barnehus Oslo mellom 20 og 40 tilrettelagte avhør i uken.
Utvikling i kriminalitet, straffesaksavvikling og varetektsfengslinger, brev fra Politidirektoratet til Justis- og beredskapsdepartementet, 31. mars 2020.
https://www.aftenposten.no/karriere/i/nA9pgJ/anne-lene-35-jobber-med-overgrep-mot-barn-naar-jeg-tror-jeg-har-hoe
Noen av disse tallene er også omtalt i Bufdir (2020d).
https://www.politiet.no/aktuelt-tall-og-fakta/aktuelt/nyheter/2021/02/15/antall-anmeldelser-redusert-i-2020/
https://www.nrk.no/sorlandet/kraftig-okning-i-alvorlig-vold-mot-barn-1.15375187
STRASAK-rapporten – Første tertial 2020. Fra uke 10 til uke 13 falt tallet på anmeldelser med 18,4 prosent (14 saker).
Det ble 18. mars gitt oppdrag fra Politidirektoratet til Politiets IKT-tjenester om å starte arbeidet med å utvide mulighetene for å levere anmeldelser digitalt.
Punkt 6 i møtereferatet mellom Politidirektoratet og Justis- og beredskapsdepartementet, 15. april 2020.
https://www.regjeringen.no/no/aktuelt/vil-ansette-400-nye-politifolk/id2695028/
Prop. 67 S (2019–2020).
Prop. 127 S (2019–2020), side 65 flg.
Politiet fikk dermed en varig økning i budsjettet sitt på 477,8 millioner kroner. Av disse går 39 millioner kroner til påtalearbeidet i politiet og 20 millioner kroner til Den høyere påtalemyndighet.
Prop. 1 S (2020–2021), side 13 flg.
Se omtale i forrige delkapittel.
Jordskiftedomstolene vil ikke bli nærmere omtalt i rapporten.
Styreprotokoll Domstoladministrasjonen, 16. mars 2020. Av tilbakemelding 21. mars 2020 fra fem førstelagmenn, elleve sorenskrivere og fem jordskifterettsledere som ble sendt til Justis- og beredskapsdepartementet, ser det ut til at domstolene i stor grad fulgte disse anbefalingene (Notat i forbindelse med svar på hasteforespørsel fra JD, datert 21. mars 2020).
Styreprotokoll Domstoladministrasjonen, 6. april 2020: «DA får etterhvert mer kunnskap om hvordan smittevernsmyndigheter lokalt vurderer rettslokaler og det viser seg at domstolene i større grad enn antatt kan gjennomføre saker. DA har sendt ut sentral oppfordring om å kontakte smittevernmyndigheter lokalt for gjennomgang av rettslokalene».
Ut fra kommisjonens dokumentgjennomgang ser det ut til at e-posten ble sendt 24. mars 2020.
Styreprotokoll Domstoladministrasjonen, 6. april 2020.
Av dokumentgjennomgangen framgår det at Domstoladministrasjonen i en e-post av 1. april 2020 rettet en henvendelse til Helsedirektoratet med forespørsel om å få en vurdering og råd angående avstandskravet og antall aktører i rettsmøter «slik at Domstoladministrasjonen kan utarbeide en felles nasjonal føring for domstolene». Her ser det altså ut som at det var Domstoladministrasjonen som så for seg å lage en nasjonal føring, og at de i den forbindelse ønsket råd og vurderinger fra helsemyndighetene. Det kan virke som at det tok noe tid før Helsedirektoratet responderte på henvendelsen, jf. at Domstoladministrasjonen purret på svar 14. april 2020.
Styreprotokoll Domstoladministrasjonen, 27. april 2020.
https://rett24.no/articles/-vi-gikk-for-langt-for-fort
Av Styreprotokoll Domstoladministrasjonen 16. mars 2020 går det fram at det gikk en oversendelse til Justis- og beredskapsdepartementet 13. mars 2020 om «nødvendige regelverksendringer foranlediget av korona-situasjonen.»
Midlertidig forskrift om forenklinger og tiltak innenfor justissektoren for å avhjelpe konsekvenser av utbrudd av Covid-19 (FOR-2020-03-27-459).
Den 27. mars 2020 gikk det ut melding fra Domstoladministrasjonen til samtlige domstoler om at domstolene nå hadde «fått det verktøy de trenger for å kunne gjennomføre langt flere rettssaker, samtidig som risikoen for smitte mellom partene holdes så lavt som mulig».
Midlertidig lov 26. mai 2020 nr. 47 om tilpasninger i prosessregelverket som følge av utbruddet av covid-19 mv.
LOV-2020-05-26-47.
Straffeloven § 232 andre ledd.
LOV-2020-11-06-125. I denne sammenheng kan det nevnes at regjeringens forslag til forlengelse som ble framsatt for Stortinget, ikke inneholdt en bestemmelse om ikrafttredelse. Dette ble først oppdaget etter første gangs behandling i Stortinget. Det innebar at Stortinget måtte justere loven ved andre gangs behandling, for deretter å behandle den en tredje gang. Av den grunn kunne ikke loven tre i kraft før 3. november 2020, noe som gjorde at man fikk et opphold på tre dager hvor loven ikke var virksom.
Se mer om dette under.
Disse tilleggsbevilgningene var i tråd med behovene som Domstoladministrasjonen hadde spilt inn.
Prop. 1 S (2020–2021), side 20.
Domstolene – Innspill til RNB 2020, brev til Justiskomiteen fra Domstoladministrasjonen, 12. mai 2020.
Styreprotokoll Domstoladministrasjonen, 6. april 2020.
Intervju med kommisjonen med direktør Urke og avdelingsdirektør Berget i Domstoladministrasjonen 14. januar 2021.
Styreprotokoll Domstoladministrasjonen 15. juni 2020.
Saksnr. 15/131-26.
Se kapittel 31.6.
For sivile saker var det en økning på om lag 700 saker i samme periode.
https://rett24.no/articles/agder-lagmannsrett-stopper-alt--andre-domstoler-gar-nesten-for-fullt
https://www.nrk.no/trondelag/sa-store-er-korona-forskjellene-i-norske-tingretter-1.15011973
Styreprotokoll Domstoladministrasjonen 27. mars 2020.
For arbeidet i ankeutvalget, som behandler alle anker som kommer inn til Høyesterett, skapte ikke tiltakene de samme utfordringene, da arbeidsformen her er skriftlig. Ifølge høyesterettsjustitiarius’ redegjørelse til Koronakommisjonen har ankeutvalget vært i ordinær funksjon under hele krisen.
https://www.domstol.no/Enkelt-domstol/hoyesterett/nyhet/2020/uttalelse-27-april-2020/
https://www.domstol.no/Enkelt-domstol/hoyesterett/nyhet/2020/skriftlig-behandling-av-straffesak/
Ifølge årsmeldingen for 2020 var det to straffesaker som ble behandlet skriftlig.
https://www.domstol.no/Enkelt-domstol/hoyesterett/nyhet/2020/ankeforhandlinger-som-fjernmote-i-hoyesterett/
Ifølge Høyesteretts årsmelding for 2020 ble 29 ankeforhandlinger holdt som fjernmøter fram til sommeren.
Høyesterettsjustitiarius’ redegjørelse til Koronakommisjonen, 29. januar 2021.
Høyesterettsjustitiarius’ redegjørelse til Koronakommisjonen, 29. januar 2021.
Høyesterettsjustitiarius’ redegjørelse til Koronakommisjonen, 29. januar 2021. I tillegg er det også blitt lagt til rette for at noen saker har kunnet blitt strømmet av presseorganer.
Den 3. juni 2020 har Domstoladministrasjonen loggført at «av 400 rettssaler er det ca. 100 rettssaler som ikke kan benyttes pga. 1-meters regelen».
Sakstypene var: varetektsfengslinger, domstolskontroll av straffeprosessuelle tvangsmidler, domstolskontroll av (haste-)vedtak om bruk av administrativ tvang og midlertidige avgjørelser som er nødvendige av hensyn til liv og helse og betydelige samfunnsinteresser.
Se også Holmøyvik (2020) kapittel 6.
Dette ble bekreftet av domstolsdirektør Urke i intervju med kommisjonen 14. januar 2021.
Ifølge domstolsdirektør Urke ble det ikke foretatt prinsipielle og tungtveiende avveininger før e-postene 12. og 13. mars 2020 ble sendt ut. Dette framkom i intervju med kommisjonen 14. januar 2021.
Se også Holmøyvik (2020) kapittel 6.
DSBs rapport Samfunnets kritiske funksjoner side 48 flg.
Se nærmere om dette under.
Kriminalomsorgsdirektoratets brev til Koronakommisjonen 3. juli 2020.
Kriminalomsorgsdirektoratets brev til Koronakommisjonen 3. juli 2020.
I forbindelse med revidert nasjonalbudsjett ble det bevilget 7 millioner kroner til kriminalomsorgen til innkjøp av IKT-utstyr for at innsatte skulle kunne ha kontakt med sine nærmeste.
Assisterende direktør Sandlie i intervju med kommisjonen 15. januar 2021.
Kriminalomsorgsdirektoratets brev til Koronakommisjonen av 3. juli 2020.
FOR-2020-03-27-461. Forskriften trådte i kraft 28. mars 2020.
LOV-2020-12-18-148.
Assisterende direktør Sandlie i intervju med kommisjonen 15. januar 2021.
Kriminalomsorgsdirektoratets brev til Koronakommisjonen 3. juli 2020.
Etter straffegjennomføringsloven § 17 er det rettslige utgangspunktet at den innsatte så langt det er praktisk mulig, skal ha adgang til fellesskap under arbeid, opplæring, program eller andre tiltak og i fritiden. For utførlig gjennomgang av vilkår, bruk og skadevirkninger av isolasjon, vises det til Sivilombudsmannens særskilte melding til Stortinget om isolasjon og mangel på menneskelig kontakt i norske fengsler, Dokument 4:3 (2018/19). Her benyttes begrepet isolasjon som «situasjoner hvor innsatte er innelåst på en celle store deler av døgnet, på grunn av sikkerhets- eller kontrollhensyn, etter eget ønske, eller på grunn av bygnings- og bemanningsmessige eller andre forhold i fengselet».
Sivilombudsmannen (2020) side 24.
Direktør Sannerud og assisterende direktør Sandlie i intervju med kommisjonen 15. januar 2021.
For mer om kommunale vedtak vises det også til Sivilombudsmannens (2020) rapport.
Rundskriv KDI 6/2020.
Ref.nr. 202004037-173.
Brev av 19. juni 2020 fra Kriminalomsorgsdirektoratet ref.nr. 202004037-663.
Sivilombudsmannen (2020) side 26.
Kriminalomsorgsdirektoratets brev til Koronakommisjonen 3. juli 2020.
Helsedirektoratets brev til Kriminalomsorgsdirektoratet, 26. mars 2020. Svar på henvendelse om det var helsefaglig tilrådd at alle nyinnsettelser og overflyttinger skulle i 14 dagers karantene på cellen.
Direktør Sannerud og assisterende direktør Sandlie i intervju med kommisjonen 15. januar 2021.
LB-2020-50640.
Sivilombudsmannen (2020), side 6. Se også NIM (2020) kapittel 6.4.
https://www.kriminalomsorgen.no/tiltak-i-forbindelse-med-korona-epidemien.525457.no.html. Per 18. februar 2021 var det totalt 102 ansatte og 46 innsatte/domfelte som hadde fått påvist smitte.
Se Ot.prp.nr 5 (2000–2001) side 164, og NIM (2020) side 71.
Det vises for øvrig til drøftelsen over.
Prop. 36 L (2020–2021) side 28.