2 Statsforvaltninga: Kjenneteikn og utviklingstrekk

Figur 2.1
Kilde: Paal Audestad
2.1 Innleiing og samandrag
Den offentlege sektoren og statsforvaltninga ser annleis ut i dag enn då Stortinget handsama den førre stortingsmeldinga om forvaltningspolitikken.
Frå tenesteproduksjon til utøving av avgjerdsmakt: Fleire oppgåver som vart løyste innafor statsforvaltninga for 15 – 20 år sidan, ligg i dag i statlege selskap eller er ikkje lenger statlege oppgåver i det heile. Dette gjeld særleg tenesteproduksjon.
Fleire organisasjonsformer: Staten har teke i bruk nye organisasjonsformer. Hovudskiljet går mellom dei verksemdene som er ein del av staten som juridisk person, og verksemder der staten har styringsinteresser, til dømes som eigar, men der verksemda ikkje er ein del av staten som rettssubjekt. Også innafor staten som rettssubjekt finn vi mange ulike organisasjonsformer der ansvaret og styringsforma til statsråden varierer.
Auka fridom og sjølvstende for underliggjande verksemder: Endringar i styrings- og budsjettsystema har gitt statlege verksemder auka fridom og sjølvstende, også innafor kvar enkelt organisasjonsform. Departementa skal setje klare mål og sjå til at resultata er som forventa, medan dei underliggjande verksemdene har større fridom i val av verkemiddel og disponering av budsjetta innafor dei styringssignala som departementet og statsråden har gitt.
Klarare rolle- og oppgåvedeling: Klargjeringa av roller og oppgåvefordeling mellom departement og underliggjande verksemder har i nokre sektorar ført til at det er oppretta fleire verksemder. Nye tilsynsorgan er eit døme på dette. Samla sett har likevel talet på forvaltingsorgan gått ned. Mange verksemder er slått saman til større einingar, mellom anna for å få meir samordning og heilskapstenking i forvaltninga.
Regelforenkling og brukarretting: Omsynet til individuelle brukarar, anten det er enkeltmenneske, organisasjonar eller næringsliv, har fått meir vekt. Forenkling av regelverk og utvikling av tenester som er betre tilpassa det brukarane treng, har stått sentralt. Brukarundersøkingar og serviceerklæringar er tekne i bruk for å sikre betre brukarretting.
Digitalisering og nye arbeidsformer: Informasjonsteknologien har endra måten innbyggjarane, næringslivet, kommunane og andre har kontakt med statsforvaltninga på, og har hatt innverknad på korleis forvaltninga er organisert og arbeider. Meir bruk av informasjonsteknologi i statsforvaltinga har gitt stor effektiviseringsvinst og rom for nye arbeidsformer og har dessutan opna for friare val av kvar i landet oppgåvene skal løysast. IKT har gjort det mogleg med sjølvbetente løysingar, til glede for brukarane og forvaltninga sjølv.
Endring i samansetjinga av dei tilsette:Talet på tilsette innafor tariffområdet til staten er ein firedel lågare i dag enn i 1992. Gjennomsnittsalderen på dei tilsette har auka. Det gjeld òg blant leiarane. Det har vorte fleire med høgare utdanning. Talet på kvinner blant dei tilsette og i leiarstillingar har auka. Ved utgangen av 2007 var det 37 prosent kvinnelege leiarar. Det statlege tariffområdet er den sektoren i arbeidslivet som har minst skilnad i løn mellom kvinner og menn. Sjølv om det har vorte fleire tilsette med innvandrarbakgrunn i staten, er denne delen framleis liten.
Internasjonalisering: Grenseoverskridande utfordringar, som klimaendring, forureining, migrasjon og økonomisk samanveving, har internasjonalisert den nasjonale politikken og har gjort skiljet mellom utariks- og innarikspolitikk mindre klårt. Dei internasjonale avtalane verkar inn på korleis nasjonalstatane kan organisere statsforvaltninga.
Desse utviklingstrekka gjer at statsforvaltninga i dag ser annleis ut enn ho gjorde for 20 år sidan. Fleire av desse utviklingstrekka er handsama meir i detalj i kapittel 2.4. Enkeltområde, som organisering, styring og samordning, arbeidsgivarpolitikk og leiing, vert det òg gjort greie for i eigne kapittel 5, 6 og 7.
2.2 Offentleg sektor, hovudtrekk og samanlikning med andre land
Velferdsstatane i Norden har valt å løyse mange av velferdsoppgåvene gjennom offentlege og universelle ordningar, mellom anna innafor utdanning og helsetenester. I tillegg sikrar det offentlege pensjon, arbeidsløysetrygd og andre trygdeytingar til dei som står utafor arbeidslivet. Når den offentlege sektoren disponerer så stor del av dei økonomiske og menneskelege ressursane, vert det endå viktigare at han løyser oppgåvene sine godt og effektivt.
Undersøkingar som samanliknar land, har metodiske utfordringar og problem. Ein bør lese alle slike samanlikningar med kritisk sans, mellom anna fordi ulike land organiserer oppgåvene på ulike måtar. Til dømes kan arbeidsdelinga mellom staten og dei regionale styresmaktene variere. OECD er i gang med eit omfattande arbeid for å utvikle statistikk som kan gjere det lettare å samanlikne på tvers av land («Towards Government at a Glance»).
Norsk forvaltning ligg heilt på topp i nokre internasjonale rangeringar. I ei undersøking Verdsbanken gjorde av «government effectiveness», låg Noreg i 2007 på tredjeplass, etter Danmark og Sveits. Undersøkinga omfattar ei lang rekkje eigenskapar ved offentleg forvaltning, som kvaliteten på offentlege tenester, kor stort truverde forvaltninga har, og evna ho har til å løyse oppgåver og gjennomføre politiske avgjerder, sjå figur 2.5.
I ein FN-rapport frå 2008 om e-forvaltning ( eGovernment Survey 2008) ligg Noreg òg på tredjeplass, etter Sverige og Danmark. Studien måler fleire faktorar som påverkar bruken av IKT og e-forvaltningstenester i eit land, til dømes teknologi, infrastruktur og kunnskap, sjå figur 2.6.
2.3 Organisasjonsformer og styring i statleg sektor
2.3.1 Inndeling av forvaltninga
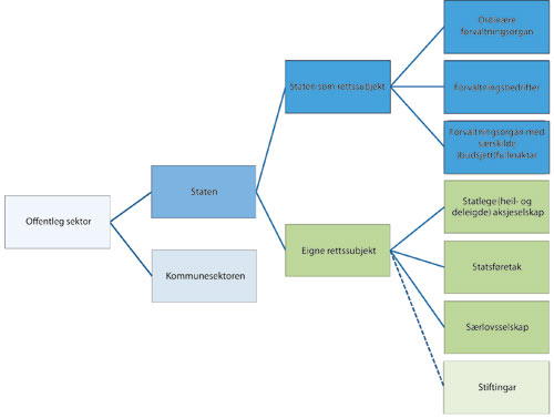
Offentleg sektor omfattar stat- og kommunesektoren. Verksemdene i staten vert gjerne inndelte etter om dei er ein del av staten som rettssubjekt, eller om dei er eigne rettssubjekt. Dei verksemdene som er ein del av staten som rettssubjekt, vert gjerne inndelte i ordinære forvaltningsorgan, forvaltningsbedrifter og forvaltningsorgan med særskilde budsjettfullmakter. Det er ofte tilknytinga til statsbudsjettet, det vil seie om dei er netto- eller bruttofinansierte over statsbudsjettet, sjå kapittel 2.3.2, som avgjer kva nemning vi nyttar. Organisasjonsformene utafor staten som rettssubjekt vert gjerne inndelte i statlege aksjeselskap, statsføretak, særlovsselskap og stiftingar. Desse formene vert regulerte i eigne lover, som aksjelova, lov om statsføretak, ulike særlover og lov om stiftingar. Grovinndelinga av organisasjonsformene er illustrert i figur 2.7.
Boks 2.1 Storleiken på offentleg sektor

Figur 2.2 Offentlege utgifter som del av BNP, 2007.1
1 OECDs tal for totale utgifter som del av BNP kan ikkje jamførast med dei tala SSB gir for tilsvarande forhold i Noreg. Forskjellen mellom tala som er publiserte på ssb.no, og tala frå OECD ligg i behandlinga av gebyrinntektene til forvaltninga. I tala frå SSB kjem desse inntektene til fråtrekk på utgiftssida, medan dei i internasjonale tabellar er flytta til inntektssida og «blæs opp» både inntektssida og utgiftssida.
Kilde: OECD Economic Outlook 83 database.
Kor stor den offentlege sektoren er, vert ofte målt ut frå kor stor del av brutto nasjonalprodukt (BNP) som utgiftene til sektoren utgjer, sjå figur 2.2. Sidan Noreg har eit svært høgt BNP på grunn av petroleumsinntektene, får vi ofte låge verdiar i internasjonale samanlikningar der dette målet vert lagt til grunn. Offentlege utgif-ter målte per innbyggjar eller offentleg sysselsetjing som del av samla sysselsetjing gir derfor eit betre bilete når vi samanliknar med andre land. Etter desse måla har Noreg i internasjonalt perspektiv ein stor offentleg sektor, sjå figur 2.3 og figur 2.4.

Figur 2.3 Offentlege utgifter per innbyggjar i US $, 2007.
Kilde: OECD

Figur 2.4 Offentleg sysselsetjing som del av samla sysselsetjing, 2007.1
1 Tala for andre land enn Noreg, Sverige, Danmark og Tyskland er frå 2005.
Kilde: OECD Working Papers on Public Governance, No. 8 (2008) og Statistisk sentralbyrå.
2.3.2 Forvaltningsorgan
Forvaltningsorgan er hovudforma innafor statsforvaltninga. Forvaltningsorgana fell i tre undergrupper: ordinære forvaltningsorgan, forvaltningsorgan med særskilde budsjettfullmakter og forvaltningsbedrifter.
Forvaltningsorgana er juridisk ein del av staten og er ikkje skilde ut som eigne rettssubjekt. Staten har det fulle ansvaret for dei. Løyvingsreglementet for Stortinget, regelverket for økonomiforvaltninga i staten, offentleglova og forvaltningslova gjeld fullt ut for eit forvaltningsorgan. Dei tilsette er statstenestemenn og kjem inn under tenestemannslova og tenestetvistlova.

Figur 2.5 «Government effectiveness»
Note: Noregs verdi på 98,6 tyder at 98,6 prosent av landa som er med i undersøkinga, har ein dårlegare skår enn Noreg. Ein skår på 100 tyder at landet er best, og ein skår på 0 tyder at landet er dårlegast av dei som er med i utvalet. «Government effevtiveness» er rekna ut på grunnlag av data frå i alt 18 kjelder. Data frå ti av dei går inn i den norske skåren.
Kilde: Verdsbanken 2008.
Departementet, med statsråden som parlamentarisk og konstitusjonelt ansvarleg for alle sider ved verksemda deira, kan instruere dei både fagleg, økonomisk og administrativt. I visse tilfelle kan instruksjonsretten til statsråden vere delvis avskoren gjennom lov.
Dei ordinære forvaltningsorgana omfattar departementa og ei rekkje underliggjande organ med ulike nemningar, til dømes direktorat, tilsyn, ombodog senter.Desse organa har ulike oppgåver, til dømes overordna sektorstyring, forvaltning av regelverk, forvaltning av stønader og tilskot og tenesteproduksjon. Verksemdene vert styrte gjennom etatsinstruksar, tildelingsbrev og årlege budsjett. I tillegg har departement og underliggjande verksemder jamleg kontakt om styringa (styringsdialog), stundom supplert med instruksar i enkeltsaker, jf kapittel 6. Så langt det er mogleg å rekne seg fram til det på førehand, skal budsjettet innehalde alle statsutgifter og statsinntekter (vere fullstendig). Utgiftene og inntektene skal vere førte kvar for seg (bruttobudsjettering). Alle statsutgifter og statsinntekter skal med i rekneskapen for den budsjetterminen løyvinga er gitt for (kontantprinsippet), og løyvinga gjeld for eit kalenderår om gongen (eittårsprinsippet).

Figur 2.6 «e-Government Readiness Index»
Kilde: FN 2008
Forvaltningsorgan med særskilde (budsjett)fullmakter har større økonomisk handlefridom sidan dei er nettobudsjetterte. For nettobudsjetterte verksemder vedtek Stortinget berre kor stort bidraget frå statskassa skal vere, og verksemda kan sjølv avgjere fordelinga mellom drift og investeringar. Denne måten å gjere budsjettvedtak på er særleg tilpassa verksemder som har inntekter i tillegg til løyvingane over statsbudsjettet. Ofte har nettobudsjettering vore grunngitt med at verksemdene treng fagleg fridom og sjølvstende. Fleire tidlegare ordinære forvaltningsorgan innafor forsking, utdanning og meir verdiforankra verksemd har dei siste åra vorte omdanna til forvaltningsorgan med særskilde budsjettfullmakter. Mellom forvaltningsorgana med særskilde budsjettfullmakter finn vi til dømes fleire forskingsinstitutt, universitet og høgskular og likestillings- og diskrimineringsombodet.
Forvaltningsbedrifter har òg unnatak frå bruttoprinsippet ved at Stortinget løyver eit netto driftsresultat. Dette gjeld likevel berre driftsbudsjettet. Alle investeringane vert utgiftsførte i statsbudsjettet i budsjettåret, men forvaltningsbedriftene har unnatak frå kontantprinsippet ved at investeringane vert renteførte og avskrivne over driftsbudsjettet. Dette skil dei frå aksjeselskap, der investeringsmidlane vert registrerte som aksjekapital eller lån. I dag er det fire forvaltningsbedrifter: Statsbygg, Statens kartverk, Garantiinstituttet for eksportkreditt og Statens pensjonskasse. 1

Figur 2.7 Inndeling av offentleg sektor og statlege verksemder etter organisasjonsformer
2.3.3 Statlege selskap
Statlege selskap er sjølvstendige rettssubjekt der det er eit eigarforhold mellom staten og selskapet. Denne forma omfattar statsaksjeselskap, statsføretak og særlovsselskap.Selskapa og føretaka vert regulerte gjennom særlege reglar for statsaksjeselskap i aksjelova, gjennom statsføretakslova og enkeltlovene for særlovsselskapa. Staten har også eigarinteresser i børsnoterte aksjeselskap som til dømes Telenor og Hydro.
Ansvaret for forretningsdrifta ligg hos styret og leiinga i selskapet, og selskapet har sjølv det finansielle ansvaret. I tillegg får nokre av dei tilskot over statsbudsjettet. Den formelle styringa statsråden står for, og det konstitusjonelle ansvaret hans i rolla som eigar er knytt til vedtak i generalforsamling, føretaksmøte eller årsmøte. Elles kan rammevilkåra for selskapet endrast ved at Stortinget gjer endringar i lover eller ved at departementet eller kongen i statsråd endrar andre reguleringar.
Statsføretaksforma er oppretta med tanke på verksemder som har overordna samfunnsmessige eller sektorpolitiske formål. Det som i dag skil eit statsføretak frå eit statsaksjeselskap, er særleg følgjande:
Staten må eige heile føretaket som einaste eigar.
Statsføretaka har krav på seg om at eigaren får lagt fram for seg alle saker som det er grunn til å tru har stor innverknad på formålet, eller som vil endre karakteren til verksemda vesentleg.
Statsføretaka skal sende styreprotokollen sin til eigaren.
Riksrevisjonen skal føre kontroll med korleis statsføretaka forvaltar statens interesser.
Vi har i dag følgjande statsføretak: Statkraft SF, Statnett SF, Gassnova SF, SIVA SF, Statsskog SFog Enova SF.
Nemninga særlovsselskap vert brukt om verksemder som er regulerte i særskild lov. Følgjande selskap er i dag organiserte ved særlov: AS Vinmonopolet, Norsk Tipping AS, Innovasjon Norge, Statens investeringsfond for næringsvirksomhet i utviklingsland (NORFUND)og Petoro AS.
Helseføretaka er òg særlovsselskap. Helseføretakslova fastset korleis dei skal styrast og organiserast. Føretaka kan etter lova ikkje gå konkurs. Det er i alt fire regionale helseføretak som eig ei rekkje underliggjande sjukehus og institusjonar, som går under namnet helseføretak. Dei regionale helseføretaka er sjølvstendige rettssubjekt som staten eig og finansierer. Staten som eigar kan ikkje utøve eigarstyring i dei regionale helseføretaka utanom føretaksmøtet. Staten styrer gjennom løyvingar og årlege oppdragsdokument, sjå tekstboks 6.4.
2.3.4 Stiftingar med statleg tilknyting
Ei tredje hovudform for organisering er stiftingar. På same måten som dei selskapa staten eig, er stiftingar sjølvsendige rettssubjekt og ikkje ein del av staten. I motsetnad til selskapa er stiftingane sjølveigande einingar. Dei har verken staten eller private rettssubjekt som eigarar.
Stiftingane kan derfor ikkje styrast ved instruksjon eller frå eigarposisjon. Vedtektene kan eventuelt gi staten rett til å nemne opp styremedlemer. Lova om stiftingar set òg strenge grenser for å kunne endre vedtektene. Den statlege styringa er i stor grad avgrensa til å setje vilkår for statlege tilskot eller ved at staten betaler for oppgåver som stiftinga skal gjere. Det er innafor kultursektoren at det er mest vanleg med stiftingar. Døme på stiftingar med statleg tilknyting er museum som Nasjonalmuseet for kunst og Norsk folkemuseum og dessutan ei lang rekkje kunnskaps- og forskingsinstitusjonar.
2.4 Utviklingstrekk 2
2.4.1 Langsiktige utviklingsperspektiv
I eit langsiktig perspektiv har statsforvaltninga og forvaltningspolitikken vore i stadig endring. Forvaltninga i dag ser heilt annleis ut enn då Noreg vart etablert som sjølvstendig nasjon i 1905, sjølv om kvar enkelt endring for seg ikkje har stått fram som banebrytande. Etter krigen og fram til byrjinga av 1980-talet var offentleg forvaltning i kraftig vekst, mykje på grunn av utbygginga av velferdsstaten. Dei siste 20 – 25 åra har hovudstrategien vore «ombygging» snarare enn «utbygging» av den offentlege forvaltninga. 3 Samtidig har omstillingstakta vore høg i denne perioden. Forvaltningsdatabasen ved Norsk samfunnsvitskapeleg datateneste (NSD) har til dømes registrert over 800 vesentlege organisasjonsendringar i statsforvaltninga sidan 1990.
Dei første åra etter krigen engasjerte staten seg i ulike former for næringsverksemd. I dag fremmar staten sektorstyring gjennom regulering av marknaden eller gjennom direkte finansiering og kjøp av tenester. Teknologiske endringar og utviklinga i den internasjonale marknaden har ført til at tidlegare offentlege monopol må tilpasse seg internasjonal og nasjonal konkurranse.
2.4.2 Nyare reformer
Mot slutten av 1970-talet vart det reist spørsmål ved veksten i offentleg sektor, verkemidla i samfunnstyringa og staten si evne til effektiv oppgåveløysing. Mange OECD-land var inne i ein økonomisk lågkonjunktur, og stramme offentlege finansar pressa fram reformer for å få meir effektiv offentleg tenesteyting. Mange land valde å flytte offentlege oppgåver over i marknaden og henta inspirasjon til styrings- og leiingsformer frå næringslivet. Bruken av økonomiske incentiv, måling og påskjøning av resultat og aktiv bruk av konkurranse vart meir vanleg. Mange land sette i verk slike reformer på om lag på same tid. Særleg New Zealand, Australia og Storbritannia vert haldne fram som eksempel. Dei ulike endringane fekk etter kvart fellesnemninga New Public Management, sjølv om dei ikkje var ein del av eit samanhengande reformprogram, og både sosialdemokratiske og høgredominerte regjeringar gjennomførte dei. Medan somme har sett på denne utviklinga som eit ledd i nedbygginga av den politiske styringa, har andre vurdert endringane som tiltak for å fremme meir effektiv politisk styring, betre tenester og betre demokratisk kontroll av forvaltninga og dei statlege tenesteprodusentane.
Boks 2.2 New Public Management
New Public Management (NPM) er brukt som ei felles nemning på ulike reformidear og endringsprosessar som har prega offentleg sektor i mange land, særleg på 1980- og 1990-talet. Sjølv om NPM ikkje er ei samanhengande eller eintydig reformpolitisk programpakke, finst det likevel ein del felles trekk ved nokre av dei reformene som mange samfunnsvitarar, både i Noreg og internasjonalt, meiner uttrykkjer eit felles underliggjande tankegods. NPM vert ofte framstilt som ein motsats til dei tradisjonelle byråkratiske verdiane som legg vekt på reglar og rettar, demokrati og politisk lojalitet, fagleg forsvarleg sakshandsaming, samordning og avveging av ulike og ofte motstridande omsyn og ikkje minst tillit og pliktkjensle framfor individuelle incentiv for å gjere ein god jobb.
Lista over NPM-inspirerte reformer omfattar gjerne desse elementa:
Desentralisering og oppsplitting i «resultat-einingar», med relativt eintydige mål. Overordna instans skal ved hjelp av ulike måleindikatorar vurdere om måla er oppfylte eller ikkje.
Større fridom for leiarar til å disponere eigne ressursar og velje verkemiddel for måloppnåing. («Let the managers manage.»)
Sterkare koplingar mellom resultatoppnåing og påskjøning eller sanksjonar, både på organisatorisk nivå og på personnivå. Bruk av kontraktar, resultatbasert finansiering, prestasjonsløn. («Make the managers manage.»)
Auka bruk av konkurranse og marknad, dels ved å etablere «interne marknader» og kontraktar, dels ved å flytte oppgåver ut til reine kommersielle aktørar. Skilje rollene som tingar og utførar, kjøpe offentlege tenester frå private eller overlate tenesteproduksjonen til marknaden aleine.
Auka vekt på service og brukarretting. Dei som tek imot tenestene, vert rekna som «kundar» som skal kunne velje mellom ulike tilbydarar.
Fokus på kostnadseffektivitet, kostnadskutt og budsjettdisiplin.
Eit problem med NPM som omgrep og samlenemning er at dei reformtypane som gjerne går inn under omgrepet, ikkje nødvendigvis heng saman i ein indre logikk. Fokus på mål og resultat, effektivitet, brukarretting og desentralisering, som er sentrale element i NPM-pakka, er ikkje «NPM-eigedom» aleine. Dette er omsyn og verdiar som forvaltningspolitikken kan støtte opp under utan at politikken dermed omfattar alle dei andre NPM-inspirerte reformideane.
Eit problem som heng saman med dette, er kva vi faktisk veit om resultata av «NPM-reformer». Reformene får ulikt innhald i ulike sektorar. Det gjer det vanskeleg å gi generelle svar på korleis dei verkar, og ulike evalueringar trekkjer ofte i ulike retningar. På meir generelt grunnlag har det vore hevda av norske forvaltningsforskarar at vi står overfor eit «evalueringsparadoks»: Dei som arbeider for NPM-reformer med utgangspunkt i lovnader om stor effektivitetsvinst, undersøkjer sjeldan om ein faktisk når slike resultat.1
1 Christensen, T., m.fl. (2004): Organisasjonsteori for offentlig sektor. Universitetsforlaget
Noreg vart på starten av 1990-talet karakterisert som ein nølande reformator. Men mål- og resultatstyring og sjølvstendige direktorat var ein del av norsk forvaltningspolitikk lenge før det vart ein del av det som seinare er kalla New Public Management. Konkurranseutsetjing og til dels òg privatisering av til dømes telesektoren vart gjennomført i Noreg om lag på same tid som mange andre land valde slike løysingar, og var i stor grad ei følgje av den teknologisk utviklinga og internasjonaliseringa av marknaden for slike tenester.
Fleire undersøkingar 4 viser at vi har ei svært omstillingsdyktig statsforvaltning. Det er knapt noka statleg verksemd som ikkje har vore gjennom større eller mindre organisasjonsendringar dei siste åra. Ut frå levekårsundersøkinga til SSB frå 2003 fann Fafo at 45 prosent av dei statstilsette hadde vore gjennom store omstillingsprosessar dei to føregåande åra. Tilsvarande del i privat sektor var 30 prosent. Effektivisering var eit sentralt mål bak omstillingane. Utfordringa framover er å fortsetje fornyinga av offentleg sektor, men slik at endringstiltaka er meir treffsikre, og omstillingsprosessane betre og meir inkluderande for dei tilsette.
Eit kjernespørsmål i forvaltningspolitikken har vore om ein skal privatisere og konkurranseutsetje og dermed la marknadsliknande mekanismar avgjere korleis makt og gode i samfunnet vert fordelte. I diskusjonen om liberalisering generelt og New Public Management spesielt har vi sett eit ideologisk skilje mellom høgresida og venstresida i norsk politikk. Andre reformer og omstillingar har i større grad spegla felles verdiar og prinsipp. Ulike regjeringar har ført ein forvaltningspolitikk som har vore retta inn mot å oppnå god politisk styring, effektiv ressursbruk og betre måloppnåing. Men det har vore usemje i val av verkemiddel, mellom anna når det gjeld konkurranse og marknadsløysingar.
Bruk av marknad og marknadsliknande styringsformer verkar inn på kven som får kva, og kven som får meir makt på kostnad av andre.
Den norske reformpolitikken har følgt nokre hovudliner:
nye organisasjons- og arbeidsformer, bruk av ny teknologi, meir vekt på effektivitet og resultat og konkurranseutsetjing av visse tenester,
utvikling av tenestene slik at dei er betre tilpassa brukarane, forenkling og auka valfridom,
delegering av ansvar og verkemiddel til underliggjande verksemder, mellom anna gjennom meir rammestyring av budsjetta, bruk av fleire og friare former for tilknyting til statsbudsjettet og meir lokalt ansvar i arbeidsgivarpolitikken,
endring i oppgåvefordelinga mellom forvaltningsnivåa, større variasjon i regional organisering, utflytting av oppgåver frå departementa og utlokalisering av statlege arbeidsplassar,
samanslåingar og etablering av færre og større forvaltningsorgan på ei rekkje område.
Dei mange og omfattande endringane i offentleg sektor dei siste tiåra er berre delvis resultat av ein heilskapeleg forvaltningspolitikk. Mange endringar har skjedd i kvar enkelt sektor, mellom anna som resultat av tilpassing til EØS-krava. Samstundes har vi òg døme på meir gjennomgripande reformer, etablering av felles normgrunnlag og andre samordnande tiltak for forvaltninga. Forvaltningslova og offentleglova var sentrale verkemiddel for å få til eit felles normgrunnlag for sakshandsaming og offentleg innsyn på 1960-talet. Mål- og resultatstyring vart etablert som felles prinsipp på 1980-talet. Felles normer for val av tilknytingsformer var viktige problemstillingar på 1990-talet. Dei siste åra har IKT vore ei viktig felles utfordring, mellom anna når det gjeld samordning av infrastruktur og elektroniske tenester. Slike døme syner at tema for forvaltningspolitikken skiftar over tid og med kva fellesløysingar og samordning forvaltninga treng.
Forvaltningspolitikk og forvaltningsutvikling er dei siste tiåra etablert som eit særskilt politikkområde under sin eigen statsråd. Dei to siste av dei har hatt tittelen moderniseringsminister og fornyingsminister. På 1990-talet la statsrådane fram forvaltningspolitiske utgreiingar for Stortinget. Dei tre siste regjeringane har lagt fram moderniserings- eller fornyingsstrategiar retta mot allmenta.
2.4.3 Ytre fristilling og nye styringsformer
Dei største endringane har skjedd innafor tenesteytande verksemder. Mange slike vart fristilte i løpet av 1990-talet. Børsnotering og sal av aksjar i statlege selskap kom til først og fremst frå rundt 2000. I perioden frå 1990 til 2008 er talet på tilsette og årsverk i staten redusert med om lag 24 prosent. Veksten i statseigde aksjeselskap og føretak er hovudforklaringa på nedgangen i årsverk i statsforvaltninga. 5
Frå tidleg på 1990-talet er fleire statlege verksemder som dreiv næringsverksemd, omorganiserte frå forvaltningsorgan til statsføretak og statseigde selskap. I perioden 1990 – 2003 vart det etablert 19 selskap på grunnlag av heile eller delar av eit eller fleire forvaltningsorgan. Eigarskapen til elleve selskap er ført over frå fagdepartementa til Nærings- og handelsdepartementet, som i 2001 oppretta ei eigarskapsavdeling.
At tenesteproduksjon er utskild som eigne selskap, gjer at staten må fremme sektorpolitikken gjennom andre verkemiddel enn tradisjonell etatsstyring. I somme tilfelle tek staten ansvaret for at tenestene er tilgjengelege, medan produksjonen og finansieringa skjer i marknaden, slik det til dømes er i telesektoren. I andre tilfelle tek staten òg ansvar for å finansiere tenestene, slik det til dømes er i store delar av primærhelsetenesta. På konkurranseutsette område set konkurransereglar rammer for verkemiddelbruken. Det finst elles mellomformer, der visse produktområde er skjerma mot konkurranse og verksemda får ekstra inntekter til å finansiere tenester som ikkje er lønsame, slik det til dømes er i postsektoren. Lisensfinansieringa av NRK er framleis godteken som ei form for offentleg finansiering, jf. reglane om statsstønad.
2.4.4 Indre fristilling og styring
Nye organ er oppretta innafor statsforvaltninga, oppgåver er skilde ut frå departementa, og nokre kommunale oppgåver har vorte statlege. Liberalisering av statlege monopol har kravd nye tilsynsorgan. I perioden frå 1990 til 2008 er talet på einingar innan statsforvaltninga likevel redusert med om lag 70 prosent. Omdanning til statlege selskap og føretak kan ikkje forklare den store reduksjonen av einingar i statsforvaltninga. Direktoratet for forvaltning og IKT (Difi) fann i 2008 at den viktigaste årsaka til reduksjonen i statlege forvaltningseiningar er samanslåingar og fusjonar innafor statsforvaltninga. I perioden frå 1992 til 2007 er det gjennomført 45 samanslåingar som har omfatta i overkant av 350 ulike einingar. 6 Blant argumenta for dei ulike samanslåingane var at dei skulle gi effektivisering, betre tenester til brukarane og større og meir robuste fagmiljø, mellom anna for å møte framtidige utfordringar med å rekruttere og halde på medarbeidarar.
I tillegg har det vore eit ønske om å skilje mellom to ulike oppgåver: på den eine sida å gi råd til statsråden som grunnlag for politikkutforminga og på den andre sida å ta seg av dei faglege oppgåvene knytte til iverksetjinga av politikken, til dømes lovbundne tilsynsoppgåver. Det har òg vore ønskjeleg å redusere saksvolumet i departementa. Mange oppgåver knytte til rein sakshandsaming og enkeltvedtak er derfor tekne ut frå departementa og overførte til eigne underliggjande verksemder. Departementa arbeider i dag i større grad med utgreiing og planlegging knytt til overordna sektorstyring og med fagleg rådgiving for statsråden. Tidlegare brukte størstedelen av dei departementstilsette det meste av arbeidstida si på enkeltvedtak.
Saman med endra oppgåvefordeling mellom departement og underliggjande verksemder har verksemdene fått auka handlefridom og avgjerdsmakt. Dei har fått større fridom i ressursdisponeringa ved at det statlege budsjettsystemet opnar for større fleksibilitet både når det gjeld omdisponeringar innafor budsjettåret og overføringar mellom budsjettår. Frå tidleg på 1990-talet har fleire verksemder vore nettobudsjetterte.
Den indre fristillinga gjeld òg løns- og personalpolitikken. Krav om større lokalt sjølvstende både frå arbeidsgivar- og arbeidstakarsida førte på 1980-talet til fleire unnatak frå det felles gjennomgåande løns- og stillingssystemet. Dei standardiserte og sentraliserte ordningane vart gradvis nedbygde til fordel for større fleksibilitet og rom for lokale ordningar.
På bakgrunn av forslag frå ein partssamansett komité vart det i 1991 innført eit nytt lønssystem med færre stillingskodar og fleire lønsalternativ, og det vart bestemt at det skulle setjast av midlar til lokale lønsforhandlingar. Nytt leiarlønssystem, med individuelle tillegg basert på kontraktar og prestasjonar vart òg innført frå 1991. Ifølgje Riksrevisjonen førte endringa til ein kollektiv lønsauke for leiarane, men ikkje i særleg grad til eit individuelt og fleksibelt system for prestasjonsløn 7. Samla sett gjorde endringane arbeidsgivarfunksjonen til ein viktigare del av leiarskapen i staten. Sidan tidleg på 1990-talet har det berre vore mindre endringar i løns- og avtalesystemet i staten.
Målet med endringane har vore meir effektiv ressursbruk og større fridom i val og utforming av verkemidla. Statskonsult gjennomførte i 1999 ei evaluering av erfaringar med mål- og resultatstyringa. Evalueringa synte mellom anna at måten departementa styrte underliggjande verksemder på, hadde vorte meir koordinert og strukturert og sterkare forankra i leiinga enn tidlegare. 8 Departementa la mindre vinn på økonomisk-administrative spørsmål og meir på korleis verksemdene løyste oppgåvene sine. Samstundes var endringane meir prega av stegvise tilpassingar enn av full omlegging av styringa til fortrengsel for tradisjonelle styringsformer. Mellom anna var det ei forsiktig tilnærming til bruk av målingar og resultatinformasjon som grunnlag for styringa. Evalueringa peika på behovet for betre oppfølging av samanhengen mellom innsatsfaktorane og verknadene av arbeidet i etatane. Mål- og resultatstyringa og etatsstyringa er seinare vidareutvikla gjennom regelendringar og utvikling av praksis, sjå kapittel 6.
Saman med større fridom er det kome nye former for kontroll og større vekt på rapportering av resultat. Dette gjeld internt i verksemdene, mellom departement og underliggjande verksemd og i den eksterne kontrollen frå Riksrevisjonen. Ansvaret for økonomistyringa ligg hos departementet, som må sørgje for at leiinga i dei underliggjande verksemdene er i stand til å oppfylle krava som er sette til dei. Riksrevisjonen har styrkt arbeidet med forvaltningsrevisjon og undersøkjer systematisk korleis verksemdene styrer økonomien sin og om dei når måla sine i tråd med det Stortinget har vedteke. Saman med endringane i regelverket har dette ført til at det vert lagt meir vekt på gode styringssystem og god styringsinformasjon.
2.4.5 Den fragmenterte staten?
Maktutgreiinga frå 1970-talet framstilte staten som segmentert, LOS-programmet (1987 – 96) karakteriserte staten som autonomisert, og den siste Makt- og demokratiutgreiinga (1998 – 2003) omtala staten som fragmentert. 9
Den sistnemnde utgreiinga hevdar at dei gamle segmenta – altså det tette interessefellesskapet innafor enkeltsektorar mellom næring, politikk og forvaltning – er svakare no enn då den tidlegare maktutgreiinga vart lagd fram. Når Makt- og demokratiutgreiinga vel å kalle den norske staten fragmentert framfor segmentert, legg ho desse momenta til grunn:
Kvar enkelt statsråd har ansvar og tek avgjerder på sitt område (ministerstyre), og regjeringskollegiet står sterkt overfor statsministeren samanlikna med til dømes i Storbritannia.
Noreg har mange departement, mellom anna fleire næringsdepartement, og det er stor skilnad på kor mange tilsette dei har. Mange saker fell inn under fleire departement.
Det er mange underordna verksemder, til dømes tilsyn.
Fleire underliggjande verksemder har vorte fristilte.
Noreg har tre forvaltningsnivå.
Internasjonale reglar og organ verkar inn på den nasjonale politikken.
Staten har henta inspirasjon frå internasjonale utviklingstrekk med vekt på resultatbasert styring og incentivtenking framfor korpsånd og felles sosialisering.
Reformene har vore gjennomførte sektorvis og ikkje som ein del av overordna og gjennomgåande reformer.
I boka Den fragmenterte statenheiter det at utgreiarane ikkje har dekning for å seie at den totale fragmenteringa av det offentlege har vorte større enn før, at dei ikkje har grunnlag for å hevde at statsmakta som heilskap har vorte meir fragmentert, eller at det norske systemet er særleg fragmentert. Dei meiner likevel at statsmakta er fragmentert i forhold til mønstret for ei parlamentarisk styringskjede, og at samordnande instansar, som regjeringskollegiet, Noregs Bank og Finansdepartementet, berre delvis kan motverke denne fragmenteringa. 10
Noko av fragmenteringa kjem ifølgje Makt- og demokratiutgreiinga av at tidlegare integrerte einingar er splitta opp slik at funksjonar som tenesteproduksjon, regulering og tilsyn, klagehandsaming og overordna sektorstyring er plasserte i ulike verksemder. Makt- og demokratiutgreiinga analyserte ikkje i særleg grad om etableringa av nye styringsmekanismar kompenserer for dei meir direkte styringsinstrumenta som var vanlege tidlegare, eller om sektorpolitiske mål er tekne dårlegare vare på enn tidlegare. Hovudbiletet er likevel at det no er færre forvaltningsorgan enn på 1990-talet. Hovudårsaka er at mange små verksemder er slått saman til større einingar.
Norsk institutt for by- og regionalforskning (NIBR) har sett på om den fragmenterte regionale strukturen skaper problem for kontakt, samarbeid og samordning mellom dei regionale statlege einingane og mellom regional statsforvaltning og brukargrupper som fylkeskommunar, kommunar, næringsliv og innbyggjarar 11. Mange av dei spurde ser på variasjon i tilknytingsform (forvaltningsorgan, statsføretak osb.) som ei viktigare årsak til manglande samordning enn geografisk inndeling. Fragmentering og dårleg samordning er i større utstrekning eit resultat av fristilling av statlege verksemder.
Veksten i spesialiserte statseiningar på regionalt nivå kan altså føre til problem i samordninga av oppgåvene etatane imellom og ikkje minst mellom dei regionale statsetatane og kommunane, fylkeskommunane, nærings- og brukarorganisasjonane. Regjeringa ser derfor på korleis ho mellom anna kan styrkje samordningsfunksjonen til fylkesmennene, jf. òg St.meld. nr. 12 (2006 – 2007) Regionale fortrinn – regional framtid.
2.4.6 Utvikling av statleg regelverk
Lovstruktur, regelstyring og regelreform var eit viktig tema i St.meld. nr. 35 (1991–1992) Om statens forvaltnings- og personalpolitkk. Meldinga peika på at
regelstyring medverkar til likskap og til at det er mogleg å vite på førehand korleis styresmaktene vil opptre
regelstyring må vere politisk forankra, ha tilsikta verknader og ikkje medverke til unødig ineffektivitet
regelverket må ha ein god struktur og god rettsteknisk kvalitet.
Meldinga slo òg fast at Noreg har eit omfattande regelverk. Forenkling av regelverket retta mot næringslivet og kommunane har vore prioritert etter at meldinga kom, men har òg røter tilbake til 1970- og 1980-talet, jf. NOU 1973: 52 Administrative og økonomiske konsekvenser av lover mv. og Stortingsmelding nr. 57 (1984 – 1985) Arbeidet med regelreform i forvaltningen. Dette førte til at det vart laga ein eigen regelverksinstruks, som seinare vart erstatta av utgreiingsinstruksen. Instruksen krev at konsekvensar, mellom anna for næringslivet, skal vere utgreidde før det vert fremma forslag om nytt regelverk, jf. kapittel 4 og 6. Å gjere regelverket enklare og mindre omfattande har vore ein viktig del av regelverksarbeidet dei siste tiåra. Å minske regelomfanget har samstundes vist seg å vere krevjande, mellom anna på grunn av dei mange EØS-reglane, sjå kapittel 4.
Meir bruk av rettslege normer i samfunnsstyringa har sett omgrepet rettsleggjering på saklista. Medan den førre maktutgreiinga knapt omhandla rettslege verkemiddel i det heile, vart det i sluttboka frå Makt- og demokratiutgreiinga(1998 – 2003) hevda at omfattande rettsleggjering dei seinare åra har ført til forskyving av makt frå dei demokratisk valde organa til rettslege organ. 12 Rettsreglar trengjer seg inn på stadig nye samfunnsområde og gjer at rommet for demokratisk styring vert mindre, mellom anna ved at viktige avgjerder vert tekne av nasjonale og internasjonale domstolar. På fleire område får internasjonalt regelverk direkte verknad for norsk rett. Det skjer først og fremst gjennom EØS-avtalen, men òg gjennom ulike menneskerettskonvensjonar. Det fører til at rettslege spørsmål med direkte nasjonale konsekvensar vert avgjorde i internasjonale rettsorgan. Nasjonalt ser vi auka rettsleggjering mellom anna når det gjeld individuell fastsetjing av rettar. Rett til opplæring, brukarstyrt personleg assistent og fastsetjing av pasientrettar i lov kan vere døme på dette.
Boks 2.3 Ulike program og initiativ for regelforenkling og vurdering av konsekvensar for næringslivet
Lovstrukturutvalet 1990 – 92 (NOU 1992: 32) gjekk gjennom alt lovverk for å forenkle, få bort unødvendig lovverk og få fram tiltak for betre styring med framtidig regelproduksjon. 320 lover vart oppheva som eit resultat av dette.
Næringslovutvalet (1989 – 2002) gjorde omfattande vurderingar av konsekvensar for næringslivet av lover og reglar. I 2002 vart dette utvalet erstatta av Næringslivsforum.
I perioden 1999 til 2001 førte «forskriftsdugnaden» til at 420 forskrifter vart tekne bort, ein reduksjon på om lag 10 prosent.
Programmet «Et enklere Norge» skulle sikre ein gjennomgang av eksisterande reguleringar overfor næringslivet, og leggje opp til betre rutinar for vurdering av nye reguleringar og redusere innrapporteringsbyrdene for næringslivet. Arbeidet vart vidareført i fornyingsprogrammet.
Nærings- og handelsdepartementet oppretta i 2002 ei eining (Orakel) for å medverke til å få fram betre grunnlag for avgjerder som har næringsøkonomiske konsekvensar.
I 2003 vart næringslivsportalen Altinn etablert for elektronisk innrapportering til offentlege verksemder.
Analysen Makt- og demokratiutgreiingagir av rettsleggjeringa, førte til mykje debatt, og fleire forskingsprosjekt er sette i gang for å studere nærare korleis rettsleggjeringa artar seg på ulike samfunnsområde. Sentrale spørsmål er til dømes kva for konsekvensar nye rettsreglar får i praksis, korleis individuelle rettar påverkar maktforhold, og tilhøvet mellom rollene til forvaltninga og domstolane når det gjeld rettslege avgjerder.
2.4.7 Brukarretting og kvalitetsutvikling
Omgrep som brukar og brukarmedverknad står sentralt når forvaltninga yter tenester til enkeltpersonar. Medverknad i utforminga av tenestetilbod har vorte rekna som ein demokratisk rett til å ha innverknad på sin eigen livssituasjon. Eit døme på det er den auka medverknaden funksjonshemma fekk på 1960- og 1970-talet. Det var ikkje lenger berre faglege profesjonsvurderingar som skulle liggje til grunn for tenestetilbodet. Utover på 1980- og 1990-talet vart tenesteytinga frå det offentlege i større grad samanlikna med den evna marknaden har til å oppfylle krav og forventningar frå kundar.
Ein aktiv politikk for auka brukarretting kom for alvor inn i offentleg forvaltning på byrjinga av 1980-talet. Det vart spurt om kva evne offentleg sektor har til å fornye seg og til å tilpasse seg det brukarane treng. Dei fleste offentlege verksemder tok i bruk ulike verkemiddel for å betre brukarrettinga på sine område.
I 1994 starta Norsk Gallup si store årlege nasjonale innbyggjarundersøking.Ho målte kor fornøgde innbyggjarane var med eit stort utval offentlege tenester, statlege som kommunale. Resultata frå desse undersøkingane vart offentleggjorde i nasjonale medium, og etter 2000 er alle hovudresultata å finne på Internett. Fornyings- og administrasjonsdepartementet og Kommunal- og regionaldepartementet har ved fleire høve vore med på å betale undersøkingane.
Serviceerklæringar har vore eit sentralt verkemiddel i arbeidet med å skape ei meir brukarretta forvaltning. Innan utgangen av 2000 skulle alle statlege verksemder ha lagt fram serviceerklæringar for brukarane sine. Verksemdene måtte setje kvalitetsmål på tenestene dei ytte, kva rettar og plikter som knytte seg til tenestene, kva rett brukarane hadde til innsyn og klage, og kor lang tid sakshandsaminga skulle ta. Brukarane skulle òg ha rett til å gi tilbakemeldingar på serviceerklæringane. I 2001 hadde 80 prosent av dei statlege verksemdene laga serviceerklæringar.
1990-talet var prega av fleire «oppskrifter» som skulle medverke til betre brukarretting. Kvalitetsstyringsmodellar vart ein trend på 1990-talet. Mange av verksemdene som var mest aktive i utprøvinga av slike modellar, var tenesteytande verksemder som i dag er organiserte som statlege selskap. I dag er det ikkje mange ordinære statlege forvaltningsorgan som bruker kvalitetsstyringsmodellar. Slike modellar er meir vanlege i kommunesektoren.
2.4.8 Informasjonsteknologi i forvaltninga
Den førre stortingsmeldinga om forvaltningspolitikk (St.meld. nr. 35 (1991 – 92) Om statens forvaltnings- og personalpolitikk) trekte fram handsaming av informasjon som eit viktig verkemiddel for å få betre styring, omstilling og samspel i forvaltninga. På den tida var IT i ferd med å verte innført i forvaltninga, og arbeidet var prega av standardisering og innføring av grunndatasystem. Seinare kom publisering på Internett og elektronisk kommunikasjon. Dei siste ti åra har teknologiutviklinga retta seg mot elektronisk tenesteyting til innbyggjarar og næringsliv.
Informasjonshandsaminga i forvaltninga er i dag noko heilt anna enn då den førre stortingsmeldinga om forvaltningspolitikken vart lagd fram. Samstundes har IKT fått stor utbreiing i samfunnet elles. Det set større krav til tenesteproduksjonen i forvaltninga og til samhandlinga med brukarane. I 2008 hadde 86 prosent av hushalda tilgang til PC, og 84 prosent hadde internettilgang. Ein stor del av internettbrukarane nytta nettet til å ta kontakt med offentlege styresmakter i 2008. 13 IKT gjer det mogleg å automatisere tenesteproduksjon og administrasjon. Løysingane opnar for sjølvbetening for næringsliv og innbyggjarar. I 2003 vart portalen www.altinn.no lansert som tilbyr elektroniske skjema for innrapportering av sjølvmelding, moms, statistikk, årsrekneskap og anna, jf. tekstboks 4.6.
I sum har digitaliseringa gitt store effektiviseringsvinstar og betre tenester. Både skatteetaten og brukarane nyt godt av at til dømes sjølvmeldinga for innbyggjarar og sjølvmeldinga og momsrapporteringa for næringslivet er elektronisk. Raskare handsaming av likninga og bortfall av manuelle rutinar bana òg vegen for nye måtar å organisere skatteetaten på. Fleire arbeidsoppgåver kunne samlast i nasjonale einingar, og det var ikkje lenger nødvendig å ha kontor i alle kommunane, sjå tekstboks 6.11. Innføring av nytt økonomiregelverk og konsernkontoordning i staten i løpet av ein toårsperiode frå 1996 hadde ikkje vore mogleg om ikkje det nye regelverket hadde vore kopla til spesifikke krav til tekniske løysingar. Ei rekkje reformer av regelverket er gjennomførte for å gjere det enklare å ta i bruk IKT. Det gjeld til dømes e-forvaltningsforskrifta og lov om e-signatur.
2.4.9 Kompetanse og leiarutvikling
Det gjennomsnittlege utdanningsnivået i staten er vesentleg høgare enn for to tiår sidan. I nokon mon er dette ei følgje av at det generelle utdanningsnivået har stige, og at verksemder med mange tilsette utan høgare utdanning i dag er organiserte i verksemder utafor staten som rettssubjekt, jf. òg kapittel 2.4 og kapittel 7. Forvaltninga har satsa mykje på å byggje kompetanse. På sentralt hald hadde Statskonsult hovudansvaret for kompetansebyggjande tilbod på ei rekkje område. Direktoratet for forvaltning og IKT (Difi) har ført dette vidare frå 2008. Senter for statleg økonomistyring (SSØ) har mange opplæringstilbod på økonomifeltet. Det har vorte vanleg at statlege verksemder har strategiske planar for kompetanseutvikling for dei tilsette. Større verksemder har òg eigne opplæringsprogram med bruk av interne og eksterne ressursar.
Eit eige toppleiarprogram la særleg vekt på arbeidet med leiarrekruttering og utvikling av leiarroller og leiarfunksjonar. Som følgje av forslag i Stortingsmelding nr. 35 (1991 – 92) Om statens forvaltnings- og personalpolitikk vart det utforma ein strategi for utvikling av leiarskap og for individuell leiarutvikling, med vekt på samanhengen mellom leiarfunksjonen, personalleiing og mål- og resultatstyringssystemet. Strategien omfatta òg etiske prinsipp og den personlege leiarrolla. Denne strategien skilde mellom det lokale ansvaret for leiarskapsutvikling, som låg i verksemdene, og ansvaret for rådgiving og støtte i leiarutviklinga, som departementet og Statskonsult hadde.
På 90-talet dreiv Statskonsult leiarutviklingsprogram i ei rekkje verksemder og eit eittårig mentorprogram for yngre leiarar. Det vart òg gjennomført fleire spesialkurs i ulike emne. Programma erstatta den gamle Forvaltningshøgskulen, som var i drift frå 1976 til 1992. Toppleiarprogrammet på 1990-talet vart erstatta av Lederskap for fornyelse (2000 – 2001) og seinare av Det nye topplederprogrammet (2003 – 2004).
Lokalt er det òg dei siste 15 – 20 åra gjennomført ei rekkje program retta mot leiarar i fellesskap eller mot særlege leiargrupper i verksemdene. Fleire departement har gjennomført eigne program for departementsrådar og ekspedisjonssjefar. Nokre omfatta òg statsråden og dei politiske medarbeidarane i departementet.
2.5 Internasjonale avtalar, EU og forvaltningsutviklinga
2.5.1 Internasjonale avtalar
Det folkerettslege utgangspunktet er at kvar nasjonalstat har rett og ansvar når det gjeld organisering og styring av den offentlege verksemda si. Mange spørsmål er likevel grenseoverskridande og må løysast internasjonalt ved hjelp av avtalar mellom statar. Nokre slike avtalar legg føringar på korleis avtalepartane skal løyse oppgåvene, og korleis dei skal organisere oppgåveløysinga.
Mellomstatlege avtalar har som oftast ikkje direkte verknad for personar og føretak i statane, men set gjerne krav til kva lover og forskrifter statane skal ha. I nokre statar, som til dømes Noreg, må ein gjere dei internasjonale pliktene til lov eller forskrift før dei vert ein del av det nasjonale rettssystemet. I andre statar kan ein ha ordna seg slik at avtalane normalt vert ein del av det nasjonale rettssystemet automatisk. I begge høve er det eit vilkår for at ansvar kan gjerast gjeldande overfor personar og føretak, at pliktene følgjer av nasjonal rett, og det er jamt slik at statane har plikt til å handheve reglane og sanksjonere brot på dei. Nokre avtalar, som til dømes EF-traktaten, har skipa organisasjonar som har overnasjonale trekk.
Det hender at mellomstatelege avtalar etablerer eigne organ som ser til at reglane vert følgde. EØS-avtalen er eit døme på dette. Vanlegare er det at avtalane etablerer mekanismar for løysing av tvistar. WTO-avtalen avgjer tvistar mellom statar, medan frihandelsavtalar og den europeiske menneskerettskonvensjonen også kan løyse tvistar mellom statar og private. For private er likevel den vanlegaste verknaden av mellomstatlege avtalar dei endringane i lover og forskrifter som krevst for at statane skal kunne oppfylle avtalane.
2.5.2 EU og norsk forvaltningsutvikling
Dei siste 15 åra har utviklinga av rettsreglar i EU hatt stor innverknad på norsk rett og politikk. 14 Gjennom EØS-avtalen tek Noreg over store delar av dei lovene som gjeld den indre marknaden i EU. Også Schengen-avtalen og nokre andre avtalar med EU har verknad på norsk rett. I tida frå inngåinga av EØS-avtalen og fram til i dag har Noreg integrert om lag 6000 rettsakter i norsk lov og anna regelverk.
EØS-reglane set grenser for kva delar av økonomien som kan skjermast mot vanleg marknadskonkurranse. Desse reglane gjeld organ som har økonomisk verksemd i marknaden, og som med det fell innafor omgrepet føretak, slik det vert brukt i EØS-avtalen. Dette kan òg gjelde verksemder som yter tenester internt i forvaltninga, dersom dei kan vere i konkurranse med marknadsaktørar. EØS-avtalen skil ikkje mellom privat og offentleg eigarskap. Reglane om konkurranse og statsstøtte skal brukast på same måte overfor offentlege og private føretak. Det avgjerande for bruken av desse reglane er om det dreier seg om verksemd i ein marknad der tenestene er av økonomisk karakter eller ikkje. Eventuelle unnatak frå reglane må vere grunngitt med at det trengst unnatak for at tenestene skal kunne ytast tilfredsstillande.
Noreg er gjennom EØS-avtalen bunde av særskilde prosedyrar for offentlege innkjøp over ein viss terskelverdi. Reglane om offentlege innkjøp set krav om konkurranse ved kjøp av varer og tenester. Offentlege verksemder kan som utgangspunkt ikkje velje leverandør ut frå andre kriterium enn dei reint forretningsmessige, og val av tilbydar skal skje ut frå objektive og ikkje-diskriminerande kriterium. Det er ikkje lov å leggje vekt på nasjonalitet.
Fellesskapsretten innafor EU og EØS regulerer ikkje forvaltningspolitikken, og traktatgrunnlaget har eit forbod mot innblanding i korleis nasjonalstaten er organisert. Alle land står derfor i utgangspunktet fritt til å organisere forvaltninga si som dei vil. Forvaltningspolitikken vert likevel påverka av omstende som desse:
Utviklinga av reglar og oppfølginga av dei skjer gjennom EU-organa. Det påverkar arbeidsformene til forvaltninga og vilkåra for politisk styring.
Reglar som EU-systemet har vedteke, vert norsk rett gjennom EØS-avtalen. Det set grenser for korleis forvaltninga kan organisere seg på spesifikke sektorområde.
EU har innverknad på arbeidsformer og organisering på nasjonalt nivå ved at EU set krav til nasjonalstatane om administrativ kapasitet til å følgje opp regelverket og krav om fagleg sjølvstende for organ som skal overvake fellesskapsretten. Arbeidsformene EU bruker til å utvikle nytt regelverk, har innverknad på korleis norsk forvaltning må arbeide for å ta vare på Noregs interesser. Samordninga mellom nasjonalstatane og EU skjer gjennom eit nettverk av nasjonale reguleringsorgan og EU-byrå. Dette vert omtala som ei «fleirnivåforvaltning», der underliggjande verksemder har to hattar: ein som rådgivar og gjennomførar for Kommisjonen og ein som fagorgan under nasjonale styresmakter. Dette har auka handlingsrommet for desse verksemdene samtidig som dei har vorte knytte nærmare til Kommisjonen.
Ei undersøking som ARENA gjorde i samarbeid med Direktoratet for forvaltning og IKT (Difi) våren 2008 15, viser at kontakten mellom norske forvaltningsorgan og EU-forvaltninga fell inn i dette generelle mønsteret. Mykje av kontakten mellom EU og norske styresmakter skjer gjennom direktorata. Medlemsstatane kan kompensere for denne tendensen ved å delta på politisk nivå i Rådet, noko Noreg ikkje kan med unntak for Schengen-samarbeidet. Noregs inntak til prosessen er gjennom deltaking i ekspertgrupper og komitear på fagleg og administrativt nivå. Denne utviklinga gjer det nødvendig med god informasjonsutveksling mellom departement og fagorgan som deltek i arbeidet med å utvikle og gjennomføre regelverk, og at fagorgana får klare rammer for korleis dei kan opptre, og kva dei kan foreslå i arbeidet med nytt EU-regelverk. Utviklinga i retning av fleire sektorovergripande initiativ frå EU-kommisjonen set store krav til nasjonal samordning. Forvaltninga må arbeide raskt og samordna overfor relevante EU-nivå, slik at norske innspel kjem til rett tid.
Nokre omorganiseringar, som oppretting av sjølvstendige tilsyn, har vore ein reaksjon på den generelle liberaliseringa av økonomien. Andre omdanningar har kome som resultat av EØS-avtalen og av at det felles regelverket har auka i omfang. Lik marknadstilgang og dei fire fridomane (fri flyt av varer, tenester, kapital og menneske) krev at nasjonalstaten overvaker etterlevinga av avtalen, og i nokon grad òg at dei organa som står for overvakinga, ikkje skal vere nært knytte til statlege eigarinteresser i dei sektorane som skal overvakast. EU legg vekt på at nasjonalstatane kan handheve reglane effektivt og sikre lik etterleving av dei. Dette gjeld mellom anna område som nedbygging av handelshindringar, vern av miljø, mattryggleik og felles produktstandardar. Alle desse områda krev velutvikla kontrollregime og at nasjonale styresmakter deltek i ulike nettverksorgan.
På enkelte område er det òg sektorspesifikke krav som skal sikre uavhengig handheving av fellesskapsreglane. Dette gjeld særleg på område der det er fare for at staten, i kraft av ulike roller og interesser, kan mistenkjast for å opptre partisk eller ta utaforliggjande omsyn. EU set derfor krav om at desse direktiva skal handhevast av særlege organ som er organiserte slik at dei opptrer lovbunde, nøytralt og upartisk i ulike saker og overfor ulike aktørar. Slike organ vert gjerne kalla National Regularory Authorities (NRA)eller Regulatory Bodies. Når det gjeld organ som skal sikre open tilgang til telenettet, heiter det til dømes at organa skal vere « legally distinct and functionally independent of the telecommunications organizations, entrusted.»(Direktiv 95/62/EF.) Dei fleste direktiva som krev sjølvstendige organ, gjeld på sektorar der eit tidlegare statleg monopol er avvikla, som tele, post og jernbane. Det same gjeld på område der det skal kontrollerast at staten sjølv etterlever regelverket, og der uavhengig fagleg kontroll vert rekna som viktig. Eit døme på dette er personvern. Her er staten ein av dei det skal førast tilsyn med, og det kan oppstå habilitetsproblem av same type som når staten er både regulator og eigar på det same området.
2.6 Utfordringar i forvaltningsutviklinga framover
Noreg har ei velfungerande og omstillingsdyktig statsforvaltning. Dei siste 10 – 20 åra er det gjennomført gjennomgripande reformer og endringar på fleire sentrale sektorområde. Når dramatiske endringar påverkar vanlege folks kvardag, slik som då finanskrisa for alvor råka Noreg på slutten av 2008, ser vi kor nødvendig det er med velfungerande statlege institusjonar. Regjeringa ønskjer ei statleg forvaltning som endrar seg i takt med samfunnsutviklinga. Forvaltninga må utvikle seg i samspel med det innbyggjarane treng, og i takt med endra politiske mål.
Samfunnet er i rask endring, og vi står overfor store utfordringar både nasjonalt og internasjonalt som set krav til forvaltninga. Mellom anna møter vi desse utfordingane:
Klima- og miljøendringane vil få store, men usikre konsekvensar. På fleire område må forvaltninga vere i stand til å ta framtidsomsyn utan å ha sikker kunnskap. Klima- og miljøendringane utfordrar forvaltninga når det gjeld evna til å løyse problem på tvers av etablerte sektorar. Også på andre område er det nødvendig å arbeide med førebygging og risikohandtering og gripe inn i uønskte utviklingskjeder som seinare kan gi meir kostbare og dramatiske konsekvensar.
Samfunnet vert meir differensiert, mangfaldig, individualisert og på mange vis òg meir fragmentert. Folks identitet og sjølvforståing vert påverka frå fleire hald enn tidlegare. Det kulturelle mangfaldet i samfunnet aukar. Eit meir mangfaldig og samansett samfunn gjer at forvaltninga vert utfordra når det gjeld valet mellom standardiserte og spesialtilpassa løysingar. Forvaltninga sjølv må i større grad spegle mangfaldet i samfunnet elles.
Kunnskapssamfunnet vert meir spesialisert. Vi får betre og djupare kunnskap på stadig fleire område, men det vert samstundes vanskelegare å halde oversikt og ha heilskapleg forståing, sjølv på avgrensa område, noko som er ein føresetnad for effektiv og føremålstenleg samfunnsstyring.
Ein open økonomi og internasjonalisering gjer at endringar utafor Noregs kontroll slår inn over det norske samfunnet. Internasjonaliseringa aukar både tilfanget på kunnskap og behovet for kunnskap, samstundes som statsforvaltninga må vere ein kompetent deltakar i internasjonale samarbeidsorgan.
Andre sentrale utfordringar for forvaltninga i åra som kjem, er knytte til desse utviklingstrekka:
Det vert auka press på offentlege utgifter, mellom anna ved at vi vert færre i yrkesaktiv alder som skal løyse ressurskrevjande velferdsoppgåver.
Folk har større forventningar til kvalitet, effektivitet og service. Det er ei utfordring for forvaltninga å arbeide med brukarretting, særleg på tvers av etablerte organisasjonsgrenser.
Den teknologiske utviklinga går fort, ikkje minst på IKT-området. Staten må ta i bruk ny teknologi på ein slik måte at forvaltninga kan verte enklare for brukarane og gjere seg nytte av effektiviseringsvinsten.
Det at staten er så stor og mangfaldig, har òg ført til at mange oppgåver er delegerte til underliggjande organ. Dermed kan dei sentrale styresmaktene samle merksemd og ressursar om overordna prioriteringar og politiske avgjerder. Dette set store krav til den politiske styringa, som må sikre at vurderingar og avgjerder på lågare nivå i forvaltninga har klar politisk forankring og legitimitet.
Det er ofte komplekse og usikre samanhengar mellom offentleg innsats og resultata av innsatsen. Staten har òg mange ambisiøse og stundom motstridane mål. Dette skil offentleg sektor frå privat marknadsstyrt verksemd. Treffsikker verkemiddelbruk og betre kunnskap om mål og verkemiddel er ei stor utfordring for forvaltninga.
Det er i stor grad kvar enkelt sektor som må møte desse utfordringane. Utfordringane artar seg ulikt frå område til område, anten det gjeld endringar i forventningane hos folk, endring i internasjonale rammer eller mangel på fagfolk. Forvaltningspolitikken skal støtte opp under sektorane i forbetringsarbeidet og leggje til rette for at ulike delar av forvaltninga kan lære av kvarandre. Smarte løysingar ein stad bør kome til nytte andre stader. Samordna og heilskapleg tenking skal prege forvaltningsutviklinga. Forvaltningspolitikken må derfor setje nokre felles normative rammer for utviklinga som skal skje i sektorane. Etiske retningsliner, prinsipper for organisering og Plattform for leiing i staten er døme på dette.
Jamført med mange andre land har Noreg ein stor offentleg sektor. Dette er politisk prioritert, og det forpliktar. Staten må forvalte fellesressursane på ein effektiv og god måte for fellesskapet, dei politiske styresmaktene og innbyggjarane. Staten er forplikta på dei rettsstatlege prinsippa og skal verne om rettstryggleiken og fridomen til kvar enkelt utan å ta bort det ansvaret kvar enkelt har for sitt eige liv og for å yte sitt til fellesskapet. Forvaltninga er under demokratisk politisk styring. Innbyggjarane skal ha medråderett, ikkje berre gjennom å røyste ved val, men òg ved å verte tekne med i oppgåveløysinga.
Fleire vestlege land har dei siste tiåra satsa på å fremme kostnadseffektivitet og brukarorientering gjennom meir fristilling og marknadskonkurranse. Dette har endra rammeverket for politisk styring i mange sektorar, i Noreg òg. I denne meldinga er det lagt til grunn at det no trengst ein forvaltningspolitikk som styrkjer dei demokratiske verdiane og strekar under kravet om politisk styring av resursane og institusjonane til fellesskapet.
Slanking og utgiftsreduksjon, overføring av oppgåver til marknadsbasert verksemd og import av organisasjons- og styringsprinsipp frå privat sektor har dei seinare åra prega reformene i offentleg sektor i mange land. Det er no ei veksande erkjenning av at det klassiske byråkratiet representerer visse grunnleggjande verdiar som det er heilt nødvendig å ta vare på. Men forvaltningsutviklinga er òg prega av nye former for samarbeid, nettverksbaserte prosessar, meir fleksible og medverknadsbaserte arbeidsformer, auka brukarretting og involvering av innbyggjarane. Denne meldinga speglar eit syn på forvaltningsutviklinga som ein kontinuerleg prosess der ulike verkemiddel må kombinerast for å oppretthalde eit legitimt og velfungerande statsapparat som samtidig kan møte nye utfordringar og krav. Forvaltninga må avstemme og kombinere kravet om effektivitet med dei andre grunnverdiane som skal prege ho, sjå kapittel 3.
Boks 2.4 Innovasjon i offentleg sektor
Regjeringa la hausten 2008 fram St.meld. nr. 7 (2008 – 2009) Et nyskapende og bærekraftig Norge («innovasjonsmeldinga»). Meldinga presenterer regjeringa sin langsiktige politikk for omstilling, fornying og nyskaping. Meldinga speglar at fornying av offentleg sektor utgjer ein viktig del av innovasjonspolitikken, på lik line med næringspolitikk, forskingspolitikk, miljøpolitikk og andre politikkområde. Stilt overfor ein forventa knapp tilgang på arbeidskraft og høgre kvalitetskrav frå brukarane må offentleg sektor gjere ting på nye og betre måtar. Offentleg sektor får i åra som kjem, auka behov for kompetent arbeidskraft, ikkje minst innafor helse- og omsorgssektoren.
Leiarar og andre tilsette ei kjelde til innovasjon: Meldinga peikar på kor avgjerande det er for fornyinga i forvaltninga at leiarar og medarbeidarar sjølve har evne til utvikling, vekst og omstilling. Utdannings- og kompetansepolitikken må vere innretta slik at dei som arbeider i forvaltninga, vert sette i stand til å utvikle nye og betre måtar å gjere arbeidet på.
Kunnskap eit middel for å møte utfordringane:Oppdatert eller ny kunnskap er naudsynt for å utvikle ny praksis. Fornyingsarbeidet må vere basert på kunnskap. Forsking på brukarstyring er døme på eit forskingsområde som er relevant for arbeidet med å fornye offentleg sektor. Eit anna døme er forsking på korleis verksemder og arbeidsmiljø må vere innretta for å kunne fungere best mogleg for brukarar og medarbeidarar.
Offentleg sektor med insentiv for fornying:Offentlege verksemder skal vere pålitelege leverandørar og ha god økonomi- og risikostyring. Styringssystema må òg oppmuntre til fornying av tenester og organisasjon i takt med endringar i samfunnet og behova til brukarane. Meldinga viser til at eit tiltak for å stimulere til innovasjon kan vere å premiere nye løysingar. Eit anna tiltak kan vere å leggje til rette for at vinstar av effektivisering kan verte brukte til å utvikle tenestene slik at dei vert meir brukarretta. Regjeringa vil i 2009 ta initiativ til ein gjennomgang av insentiv og hindringar for fornying i offentleg sektor generelt og i helse- og omsorgssektoren spesielt.
Fotnoter
NVE Anlegg som er ein del av NVE, er òg budsjettert på same måten som ei forvaltningsbedrift.
Framstillinga i dette kapitlet byggjer mellom anna på Statskonsult (2006): Utviklingstrekk i forvaltningspolitikken og forvaltningen fra ca. 1990, Statskonsultrapport nr. 10; Grønlie, T. (red.) (1999): Forvaltning for politikk. Norsk forvaltningspolitikk etter 1945, Bergen, Fagbokforlaget.
Pedersen, O.K. og Lægreid, P. (1999): Fra oppbygging til ombygging i staten, Organisasjonsforandringer i tre nordiske lande. Jurist- og Økonomforbundets Forlag.
Trygstad, S. og Løken, E. (2006): Den nye staten. Omfang og effekter av omstillingene i staten 1990–2004, Fafo; Econ (2005): Bruk av sluttordninger ved statlige omstillinger 1998–2008, Rapport 2005, side 106; Difi (2008): Organisasjonsendringer i staten 1992–2007, Rapport nr. 2008: 3.
Trygstad, S. og Løken, E. (2006): Den nye staten, Fafo.
Difi (2008): Organisasjonsendringer i staten 1992–2007, Rapport nr. 2008: 3, side 5.
Riksrevisjonen: Dokument nr. 3:4 1999–2000.
Statskonsult (1999): Erfaringer med mål- og resultatstyring i statsforvaltningen, Rapport 19:1999, side 19.
Tranøy, B.S. og Østerud, Ø. (red.) (2001): Den fragmenterte staten. Reformer, makt og styring, Oslo, Gyldendal Akademisk.
Tranøy, B.S. og Østerud, Ø. (red.) (2001): Den fragmenterte staten. Reformer, makt og styring, Oslo, Gyldendal Akademisk, side 12.
Hansen, T., m.fl. (2006): Den regionale stat, enhet og mangfold. Om den geografiske inndelingen av regional stat og konsekvensene av denne, NIBR-rapport 2006:9.
Østerud, Ø., Engelstad, F. og Selle, P. (2003): Makten og demokratiet. Sluttbok fra Makt- og demokratiutredningen. Oslo, Gyldendal Akademisk.
Talet var 70 % i 2. kvartal 2008, sjå http://www.ssb.no/ikt/
Sejersted, F. (2008): «Norges rettslige integrasjon i EU», Nytt Norsk Tidsskrift 2008, side 313–322.
Referert i Egeberg, M., Martens, M. og Trondal, J. (upublisert): Building executive power at the European level: Some preliminary findings on the role of EU-level agencies.