2 Endringsprosesser innen fjernsynssektoren
2.1 Sentrale drivkrefter
2.1.1 Innledning
Fjernsynssektoren er preget av raske og omfattende endringer. Noen stikkord er digitalisering, flere kanaler, mobil-tv, interaktivitet, flatskjermer, levende bilder på Internett og markedsaktører som fusjonerer eller danner nye samarbeidskonstellasjoner. Endringsprosessen drives primært fram av teknologiske og regulatoriske forhold.
Teknologiske endringer, f.eks. overgangen til digital teknologi og utbredelse av stadig billigere forbrukerelektronikk, legger grunnlag for utvikling av nye tjenester og nye forretningsmodeller. Disse nyskapningene gir igjen impulser til ytterligere teknologisk utvikling.
Regulatoriske endringer har funnet sted dels som respons på den økonomiske utviklingen og endringer i den underliggende teknologien, dels som følge av endringer i de politiske myndigheters oppfatninger av hva som representerer en fornuftig politisk styring på mediefeltet.
I dette kapitlet vil departementet beskrive hvordan publikums mediehverdag har blitt endret, og hvilke endringer som kan forventes å inntreffe de nærmeste årene. Beskrivelsen av endringsprosessene vil bli gjennomført med utgangspunkt i de teknologiske og regulatoriske forhold som kan karakteriseres som sentrale «katalysatorer». Selve endringsprosessene på fjernsynsfeltet vil bli beskrevet ut fra publikums eget perspektiv: Hvordan har publikums mediehverdag forandret seg? Hvordan vil den fortone seg i årene som kommer?
Departementet understreker samtidig at det er noe forenklet å kun ta utgangspunkt i teknologiske og regulatoriske forhold. Andre variabler spiller selvfølgelig inn. Et forhold som utvilsomt har betydning, men som ikke vil bli berørt nedenfor, er den alminnelige økonomiske utvikling. De siste årene har vært preget av høy økonomisk vekst, både i Norge og i resten av verden. Dette har gitt forbrukerne økt kjøpekraft. I større grad enn tidligere bruker folk mye penger på elektronikk. Mobiltelefoner og datamaskiner skiftes ut med stor hyppighet, og mange har hatt råd til å anskaffe seg kostbare «hjemmekinoanlegg». Forbrukerne, og særlig de yngre deler av befolkningen, er flinke til å ta i bruk nye tjenester. Den vedvarende økonomiske høykonjunktur de senere år har skapt et miljø for utvikling av fjernsynsmediet. Investorene har vært i stand til å reise kapital til stadig nye satsinger og forbrukerne har vist seg stadig mer villige til å bruke penger på ny teknologi.
Tall fra Elektronikkbransjen for omsetningen av bl.a. forbrukerelektronikk i 2006 viser at totalomsetningen av slike produkter gikk merkbart opp bare fra 2005. Trendene for 2006 var bl.a. at flatskjerm-tv har tatt over markedet 1 og at tv med bilderør nesten er borte. 2006 ga også omsetningsrekord for tv, satellittanlegg og pc. Betydningen av den generelle velstandsøkning og fallende priser på elektronisk utstyr kan derfor vanskelig undervurderes.
Departementet vil i dette kapitlet primært fokusere på endringsprosesser innen fjernsynsmediet. Dette har sammenheng med at digitaliseringsprosessen har kommet lengst innen fjernsyn ettersom man her har fastsatt en slokkingsdato for det analoge bakkenettet. Også radiomediet står ovenfor et skifte fra analog til digital teknologi. Digitaliseringen av radiomediet blir omtalt særskilt i pkt. 5.1.
2.1.2 Teknologiske endringer
Innledning
Digitalisering er det sentrale stikkord for den teknologiske utviklingen innen fjernsyn. Hele feltet er preget av det pågående skiftet fra analog til digital teknologi.
Digitalisering vil si å overføre informasjon fra et analogt medium (f.eks. papir, lydbånd, film) til filer i et digitalt format på et digitalt medium. Digital informasjon er informasjon basert på en kombinasjon av det binære tallsystemet, 0 og 1. Digitalisering innebærer dermed å kode et materiale som 0 og 1. Dette gjør at signalene fra lyd, bilde og tekst i prinsippet ser like ut. Digitaliseringen gjør at tele-, IT- og kringkastingssektorene får en felles teknologisk basis i form av innholdsformidling i digital kode.
Digitaliseringen preger hele verdikjeden i fjernsynsmediet fra produksjon , via distribusjon til mottakere . I det følgende vil departementet beskrive kort hvordan de teknologiske endringene påvirker hvert enkelt ledd i verdikjeden.
Digital produksjon
Fjernsyn ble tidligere produsert analogt og opptakene ble lagret på videobånd og filmruller og redigert manuelt. Fjernsynsopptak lagres nå som datafiler der gjenfinning og redigering skjer elektronisk. Den viktigste konsekvensen av digital produksjon er at det blir billigere å produsere audiovisuelt innhold . I tillegg åpner digitaliseringen for flermedial publisering , dvs. at det samme redaksjonelle produktet formidles over flere ulike medier.
Filbasert redigering og etterarbeid er langt mer effektivt og kostnadsbesparende enn tilsvarende arbeid med lyd- og videobånd. Også lagring, arkivering og gjenfinning av programmateriale er mer effektivt og rimelig når det er filbasert.
Digital produksjon har påført kringkasterne kostnader i form av investeringer i nytt produksjonsutstyr. Likevel er konsekvensen på lengre sikt at produksjonskostnadene blir lavere. Tidligere var videoopptaks- og redigeringsutstyr forbeholdt de profesjonelle. Utstyret var svært kostbart og forutsatte både store investeringer og høy faglig kompetanse hos brukerne. I de senere år har profesjonelt digitalt opptaksutstyr falt dramatisk i pris. Samtidig har brukervennligheten økt. Nå kan man redigere video på sin hjemme-pc, bare man har et redigeringsprogram. Slike programmer følger med de fleste nye pc-er. Konsekvensen av dette er det som kan karakteriseres som en «demokratisering» og avmystifisering av produksjonen. Nå kan hvem som helst produsere audiovisuelt innhold av god teknisk kvalitet. Denne demokratiseringen fører til at terskelen for å etablere seg som produsent av audiovisuelt innhold aldri har vært lavere enn den er nå.
Digitalisering av produksjonsleddet gjør det også enklere å produsere for flere plattformer samtidig (såkalt flermedial publisering). Når lydfiler, videofiler og tekstfiler lagres og bearbeides på de samme datamaskinene, for så å bli sendt ut som radioprogrammer, fjernsynsprogrammer og nettaviser, øker muligheten til å nå fram til mange brukere med det samme redaksjonelle produktet.
Det skal samtidig tilføyes at et redaksjonelt produkt må tilpasses de ulike medieplattformenes karakteristika. Tekniske forskjeller som f.eks. skjermstørrelse, eller forskjeller i hvilke behov ulike medieplattformer fyller hos brukerne, gjør at innholdstilbudet må «versjoneres». Eksempelvis er en langfilm neppe egnet til framvisning på en mobiltelefon. Et slikt medium vil antakelig være mer egnet for korte videoklipp, nyhetsinnslag, eventuelt korte episoder av serier. F.eks. var produsentselskapet Fox, som står bak den amerikanske tv-serien «24», tidlig ute med å lansere tominutters episoder tilpasset mobiltelefonimediet. Muligheten for flermedial publisering er likevel en hovedforklaring på at mange aktørene på mediefeltet nå inngår i mediehus, jf. omtalen av mediehus i pkt. 2.3.1.
Digital distribusjon
Distribusjon av fjernsyn fram til forbrukerne skjer hovedsakelig på fire måter: via satellitt, kabel, bakkenett og bredbånd. Snart er samtlige av disse digitaliserte. Digital distribusjon har to viktige konsekvenser. For det første blir distribusjonen billigere per kanal . For det andre blir det teknisk mulig for flere kringkastere å nå ut til hele befolkningen .
Digitaliseringen av kringkasting startet med lanseringen av digital-tv via satellitt. I USA skjedde dette i 1994, i Frankrike og Tyskland i 1996 og i Storbritannia og Norden i 1998. Etter få år med parallelle analoge og digitale satellittsendinger avviklet begge de nordiske satellittaktørene, Canal Digital og Viasat, sine analoge sendinger i 2001–2002. Avviklingen innebar at over 500 000 satellittfjernsynsmottakere måtte byttes ut. Distribusjon av fjernsyn via satellitt skjer nå kun digitalt. Med bedre kapasitetsutnyttelse kan Canal Digital og Viasat tilby et langt større antall kanaler enn tidligere.
Kabelnettene er delvis digitaliserte. De to største kabel-tv-aktørene, Canal Digital og Get (tidligere UPC), har tilbudt deler av sin kundemasse digital-tv fra omkring 2000. I kabelnett formidles analoge og digitale signaler parallelt i de av nettene som er klargjort for digitalt mottak. Selv om det fortsatt bare er et mindretall av Gets og Canal Digitals kunder som mottar digitale fjernsynssignaler, satser selskapene nå offensivt på overgangen til digital teknologi.
Foreløpig er spredning av fjernsyn via bakkenett (for mottak via ordinære takantenner) analog, men en digitaliseringsprosess er påbegynt. Debatten om utbygging av et digitalt bakkenett for fjernsyn startet midt på 1990-tallet. Stortinget hadde spørsmålet til behandling første gang i 1999, jf. St.meld. nr. 46 (1998–99) Digitalt fjernsyn. Konsesjon for å bygge og drive et digitalt bakkenett for fjernsyn ble kunngjort i 2002. Stortinget behandlet saken på nytt i 2003. Årsaken var av at den eneste konsesjonssøkeren, Norges Televisjon AS (NTV), hadde stilt som forutsetning at myndighetene måtte tillate at de analoge bakkesendingene til NRK og TV 2 ble avviklet, jf. St.meld. nr. 44 (2002–2003) Om digitalt bakkenett for fjernsyn. Stortinget fastsatte ved behandlingen av St.meld. nr. 44 (2002–2003) et antall vilkår som må være oppfylt for at de analoge sendingene skal kunne avvikles. Blant annet må alle norske husstander kunne ta inn allmennkringkasting fra minst én distribusjonsplattform også etter overgangen til digital kringkastingsteknologi.
I 2005 ble konsesjonen kunngjort på ny fordi NTV som eneste søker hadde bedt om at konsesjonsperioden ble forlenget fra 12 til 15 år. I juni 2006 fikk NTV konsesjon til utbygging og drift av et digitalt bakkenett for fjernsyn. NTV eies av NRK, TV 2 og Telenor. 2 Utbyggingen av nettet er påbegynt og NTV legger opp til at denne skal skje trinnvis med lanseringsstart i Rogaland og østlandsområdet i tredje kvartal 2007. Dette nettet skal erstatte dagens analoge nett, og frekvensutnyttelsen i bakkenettet vil forbedres kraftig som følge av digitaliseringen. Flere kringkastere kan dermed nå ut til hele befolkningen. NTV er forpliktet til å bygge ut et nett som dekker minst 95 pst. av befolkningen, inklusive samtlige satellittskygger (dvs. i områder som ikke har dekning fra satellitt) 3 . Med etableringen av det digitale bakkenettet vil hele befolkningen derfor ha tilgang til et digitalt fjernsynstilbud på minst én plattform, dvs. enten via satellitt eller bakkenett. Kringkasterne planlegger å starte avviklingen av de analoge sendingene i løpet av første halvår i 2008. NTV vil tilby betal-tv gjennom et eget selskap, RiksTV.
Bredbånds-tv (IPTV) er en distribusjonsplattform i vekst. I bredbånds-tv sendes fjernsynssignaler som tradisjonell kringkasting. Det betyr at det samme innhold sendes ut til mange brukere samtidig. Dette står i motsetning til «web-tv», som er tv på pc. Web-tv innebærer at programmene «streames» til den enkelte som en individuell tjeneste. Rettslig sett er derfor web-tv vanligvis ikke «kringkasting», fordi kringkastingsbegrepet er knyttet opp til et vilkår om at et innhold skal sendes ut samtidig til mange ulike brukere (en «allmennhet»). 4
Bredbåndsalliansen 5 er den største leverandøren av bredbånds-tv i Norge, med en kundemasse på over 100 000 husstander. Bredbåndsalliansen tilbyr bredbånd, og selger abonnementer på pakker av fjernsynskanaler på tilsvarende måte som kabel- og satellittselskapene. I likhet med kabelnett er utbygging av fiberoptiske nett kostbart og vil derfor i første rekke være regningssvarende i tett befolkede, sentrale strøk av landet.
Internett har i de siste par år vokst fram som en stadig viktigere distribusjonskanal for audiovisuelt innhold. Tidligere har kapasitetsbegrensninger i datautstyr og bredbåndsforbindelser gjort at kvaliteten på levende bilder formidlet over Internett har vært for dårlig til å representere en reell trussel for de tradisjonelle fjernsynsdistributørene. Dette er i ferd med å endre seg. Kostnadene ved å produsere levende bilder har gått ned, og flere har i dag skikkelig bredbåndstilgang.

Figur 2.1 Andel av befolkningen med tilgang til bredbånd hjemme 2000–2006 (prosent)
Kilde: Statistisk sentralbyrå/medienorge
Den kraftige økningen i antall bredbåndstilknytninger er hovedårsaken til at mange av de største norske nettstedene som VG og Dagbladet nå supplerer sitt tekstbaserte tilbud med levende bilder. VGTV har allerede ca. 100 000 daglige brukere. Satsing på web-tv er etter hvert en generell tendens i avisredaksjoner over hele landet, og en rekke regionaviser og større lokalaviser har allerede kommet i gang med web-tv-tilbud, eller har konkrete planer om dette. Flere aviser samarbeider med lokal-tv-stasjoner om innhold til web-tv og abonnerer på stoff fra bildebyråer, mens noen baserer seg kun på egenprodusert materiale. Den økte satsingen på web-tv har også ført til at bildebyrået Scanpix og telegrambyrået NTB har gått sammen om å levere videoprodukter til landets største nettsteder via fellesavdelingen ScanpixNTB video. Avdelingen skal levere egenprodusert videomateriale fra begivenheter innenriks, i tillegg til stoff fra internasjonale leverandører, både i originalversjon og i redigert og oversatt versjon med norsk kommentar.
Noe av styrken ved slike tilbud er muligheten for å kunne kombinere levende bilder og tekst. I tillegg har seerne selv full kontroll med når man ønsker å bruke tjenesten. En svakhet ved web-tv er at det lett oppstår kapasitetsproblemer dersom det er for mange samtidige brukere.

Figur 2.2 Fordeling av distribusjonsmåter for TV i befolkningen per august 2006 (prosent)
Merk: Fordelingene er delvis overlappende fordi mange har mer enn ett tv-apparat i hjemmet og disse kan motta tv-signal fra ulike kilder.
Kilde: TNS Gallup/medienorge
Når de analoge fjernsynssendingene som blir tatt inn på vanlige antenner blir avviklet i 2008–2009, vil alle husstander som har basert seg på slikt mottak (ca. 600 000 husstander) måtte gå over på en digital fjernsynsplattform. Det er ikke lett å forutsi hvilke plattformer disse vil velge å knytte seg til, men det er grunn til å vente at det relative styrkeforholdet mellom ulike distribusjonsmåter kan endre seg en del i løpet av de nærmeste år.
Figur 2.2 inneholder bare tall for formidling av kringkastet fjernsyn, dvs. lyd og levende bilder sendt ut samtidig til mange brukere. Figuren fanger derfor ikke opp tendensen til at Internett etter hvert også spiller en større rolle som distribusjonskanal for audiovisuelt innhold.
Digitale fjernsynsmottakere
Nye typer fjernsynsmottakere gir mulighet for bedre bildekvalitet. Mottakere med brukervennlige opptaksmuligheter kombinert med lokal lagringskapasitet gir seerne fleksibilitet i bruken av fjernsynsmediet. Etter hvert vil det også bli mulig med kringkasting av fjernsyn til mobile mottakere .
Når fjernsynssignalene sendes digitalt, trengs også digitale fjernsynsmottakere. De fleste har fortsatt analoge fjernsynsapparater. For at disse apparatene skal forstå de digitale signalene, trenger de dekodere/bokser som «oversetter» de digitale signalene til et analogt format. Samtlige som har satellitt-tv eller bredbånds-tv har allerede slike bokser. Mange som har kabel-tv har også dette, siden kabelnettene er delvis digitaliserte. Når bakkenettet digitaliseres, må alle som skal motta fjernsynssignaler fra bakkenettet ha slike bokser. I en kvartalsrapport fra analyse- og konsulentselskapet Mediavision AB for første del av 2007 framgår det at stadig flere nordmenn skaffer seg tilgang til digital-tv. 49 pst. av landets befolkning mellom 15 og 74 år har nå sikret seg tilgang til digital-tv. Dette er en økning på seks pst. sammenlignet med siste kvartal i 2006.
Det finnes flere graderinger av mottakere for digitalt fjernsyn på markedet. De enkleste mottakerne har ingen annen funksjonalitet enn å konvertere digitale signaler til analoge. Mer avanserte dekodere har kortleser for mottak av krypterte betalingskanaler, mulighet for interaktivitet, super-tekst-tv mv. Enkelte dekodere er også klargjort for sendinger i høydefinisjonsstandard (HD). Dette forutsetter at kringkasterne sender sine sendinger i HD-format. Digitale nett gjør det mulig å overføre sendinger i dette formatet, som gir klarere bilder og en bedre seeropplevelse. HD blir nærmere omtalt i pkt. 2.2.7.
Mer avanserte mottakere har også harddisk og kan ta opp programmer. Disse kalles gjerne for digitale videoopptakere (PVR – Personal Video Recorder) og ligger naturlig nok også høyere i pris enn de enklere mottakerne. Avhengig av størrelsen på harddisken, gjør PVR det mulig å ta opp og lagre mange timer med programmer i digital form. De første PVR-ene ble lansert i USA i 1999.
Det er ikke noe nytt at publikum får opptaksmuligheter. Folk har hatt tilgang til videoopptakere siden tidlig på 1980-tallet. Fordelen med PVR-teknologien ligger primært i høyere kvalitet og brukervennlighet. Når alt lagret innhold ligger på en harddisk, trengs det ikke et eksternt lagringsmedium som en videokassett eller cd/dvd. Videre lager PVR-en tilnærmet perfekte kopier av programmene, dvs. at man ikke får den kvalitetsforringelse som har preget videoopptakerne. De fleste PVR-bokser har dessuten programmeringsfunksjoner som gjør det lett for brukerne å ta i bruk de muligheter som ligger i teknologien. Mange har vært opptatt av at PVR-teknologien er så enkel å betjene at en stor andel av seerne kan komme til å velge å se på programmer med tidsforskyvning. I så fall vil antakelig mange også foretrekke å hoppe over reklamepausene. For seerne innebærer dette økt valgfrihet. For kringkastere som baserer seg på reklameinntekter kan dette mildt sagt være en utfordring.
Det kan samtidig tilføyes at det ikke er slik at alle deler av befolkningen vil oppleve PVR-teknologien som brukervennlig. Ny teknologi kan også framstå som komplisert å sette seg inn i og få oversikt over for mange forbrukere, jf. omtalen i pkt. 2.2.10
Såkalte mediesentre er en videreutvikling av PVR-teknologien. Mediesenterteknologien ble for alvor kjent i 2005, bl.a. ved lanseringen av Microsofts Windows Media Center. I et mediesenter forenes ulike medier som tv, radio, musikk, lokalt lagret innhold og Internett. Hovedprinsippet er at alle medier som er i bruk i et hjem, samles i én terminal. Mange tror at mediesenterteknologien vil kunne revolusjonere måten folk bruker media på. For eksempel vil antakelig de fleste mediesentre både ha en bredbåndskobling og mottak av kringkastet fjernsyn via satellitt, digitalt bakkenett mv. I en slik kontekst vil det for seerne i prinsippet være likegyldig om et fjernsynsprogram er lastet ned fra en nettside, eller om det overføres i sanntid via en satellittsending. Teknologien legger derfor til rette for en nærmere integrasjon mellom fjernsynsmediet slik vi kjenner det i dag, og Internett. Ved hjelp av en fjernkontroll kan brukerne f.eks. velge om de ønsker å se på NRKs løpende sendeskjema eller programmer som lastes ned på individuell basis fra NRKs hjemmeside. Microsofts nye operativsystem Windows Vista (lansert i 2007) gjør det mulig å få Media Center-funksjonalitet som en integrert del av operativsystemet i ordinære pc-er. Dette kan bidra til å gjøre PVR-funksjonaliteten bredt tilgjengelig i løpet av forholdsvis kort tid.
Mobiltelefoner vil i tiltakende grad være i stand til å håndtere audiovisuelt innhold via de nye bredbånds-mobilnettene (UMTS). Distribusjon av audiovisuelt innhold i mobilnett er forholdsvis dyrt. Dette har sammenheng med at innholdet sendes ut som egen forsendelse (en bitstrøm) til hver enkelt mobilbruker. Fordi levende bilder krever stor overføringskapasitet, vil mobilnettene også fort kunne bli preget av kapasitetsproblemer. Dette står i kontrast til et kringkastingsnett, der ett og samme innhold sendes ut til en stor krets av brukere. Dersom en kringkaster skal sende ut det samme innholdet til mange brukere, vil et kringkastingsnett derfor vanligvis være mest kostnadseffektivt.
Enkelte land har allerede etablert tjenester for kringkastet fjernsyn til håndholdte fjernsynsapparater. Det har lenge vært tekniske problemer knyttet til batterikapasitet i mobile fjernsynsapparater, men nye teknologiske løsninger for strømbruk og nye batterityper ser ut til å eliminere dette som et vesentlig hinder for utviklingen. For en nærmere omtale av mobil-tv vises det til pkt. 2.2.5 nedenfor.
2.1.3 Regulatoriske endringer
I 1981 ble NRKs enerett til kringkasting opphevet, og de første tillatelsene til forsøksvirksomhet for nærkringkasting (lokal radio- og fjernsynsdrift) ble gitt i desember samme år. Det ble også gitt tillatelser til å videreformidle satellittsignalene fra Sky Channel i lokale kabelnett. For NRKs egen del tok en-kanalsystemet i radio slutt da NRK P2 kom på lufta som prøveprosjekt fra 1979 og som permanent kanal fra 1984.
I 1987 etablerte Kinnevik-konsernet TV3 som en skandinavisk kanal med hovedsete i London, og i oktober 1988 ble det åpnet for at skandinaviske satellittkanaler lovlig kunne formidle sine sendinger over hele Norge. Samme høst ble også TVNorge etablert. Etter en langvarig politisk prosess vokste det i løpet av 1990 fram et politisk flertall for en privat, reklamefinansiert TV 2-kanal, og konsesjon ble utlyst i 1991. Høsten 1992 startet selskapet TV 2 sine fjernsynssendinger, og NRKs monopol på riksdekkende fjernsyn var dermed over. Året etter markerte slutten for monopolet på riksdekkende radiosendinger i det P4 kom i gang med sine sendinger. Samme år etablerte NRK sin tredje radiokanal; P3. NRK hadde bare én fjernsynskanal fram til 1996, da avlastningskanalen NRK2 ble etablert.
Etableringen av det digitale bakkenettet for fjernsyn vil medføre ytterligere en «deregulering» av fjernsynssektoren. I det analoge bakkenettet har det i praksis bare vært frekvensplass til én riksdekkende fjernsynskanal i tillegg til NRK. For TV 2, som Norges eneste riksdekkende reklamefinansierte kringkaster, har tilgangen til frekvenskapasitet vært et verdifullt privilegium. Dette har gitt grunnlag for å pålegge TV 2 krav om konsesjonsvederlag og omfattende allmennkringkastingsforpliktelser. Utbyggingen av det digitale bakkenettet reduserer frekvensknappheten og gjør det teknisk mulig for mange flere kringkastere å nå ut til hele befolkningen.
Som departementet vil komme tilbake til i pkt. 4.5.5, vil det ikke være grunnlag for å legge regulatoriske begrensninger på hvor mange kringkastere som skal kunne oppnå riksdekkende distribusjon. Det vil følgelig bli lagt opp til en liberal konsesjonspolitikk basert på likebehandlingsprinsippet, noe som vil stimulere til nyetablering. Det digitale bakkenettet vil imidlertid ha begrenset kapasitet. Det vil derfor i utgangspunktet være RiksTV som bestemmer hvilke kanaler som skal få plass i nettet. De kulturpolitiske interesser knyttet til bakkenettet vil kunne ivaretas gjennom ordningen med formidlingsplikt. Dersom RiksTVs tilbud ikke skulle omfatte kanaler som NRK, lokal-tv, ikke-kommersiell kringkasting (en åpen kanal) og kommersielle kringkastere som evt. påtar seg allmennkringkasterforpliktelser, vil departementet måtte vurdere å fastsette formidlingspliktbestemmelser. RiksTV må formidle samtlige kanaler som eventuelt gis status som formidlingspliktige allmennkringkastere.
Internasjonale handelshindre er blitt redusert, bl.a. som følge av EØS-retten. EØS-avtalens TV-direktiv har som hovedmålsetting å sikre at alle fjernsynssendinger som sendes fra EØS-området, kan mottas i samtlige EØS-stater. TV-direktivet er rettet inn mot tradisjonell kringkastingsvirksomhet og er ikke tilstrekkelig tilpasset den teknologiske og markedsmessige utvikling som har funnet sted de siste årene. For å bøte på dette er et revisjonsarbeid igangsatt. For en nærmere omtale av revisjonen av TV-direktivet, se pkt. 3.2.2.
2.2 Endringer i publikums mediehverdag
2.2.1 Innledning
De teknologiske og regulatoriske endringene er i ferd med å forandre publikums mediehverdag på en radikal måte. Nedenfor vil disse endringene bli beskrevet med utgangspunkt i følgende hovedtrender:
publikum kan velge i et stadig voksende tilbud av fjernsynskanaler (pkt. 2.2.2)
publikum får tilgang til audiovisuelt innhold via nye, internettbaserte nedlastingstjenester (pkt. 2.2.3)
publikum får større mulighet til selv å velge tidspunkt for når man ønsker å se på et program (pkt. 2.2.4)
mobil-tv gir seerne mulighet til å se fjernsyn hvor som helst (pkt. 2.2.5)
publikum blir innholdsprodusenter (pkt. 2.2.6)
HDTV og flatskjermer gir en forbedret seeropplevelse (pkt. 2.2.7)
publikum betaler for fjernsynstilbudet på nye måter (pkt. 2.2.8)
fjernsynstilbudet blir internasjonalisert (?) (pkt. 2.2.9)
fjernsynsmarkedet blir mer komplekst (pkt. 2.2.10)
2.2.2 Publikum får et større tilbud av fjernsynskanaler
Antall kanaler
Omfanget av fjernsynstilbudet øker radikalt. Dette gjør det sannsynlig at tiden folk bruker på fjernsyn blir fordelt på flere kanaler, dvs. at publikums mediekonsum blir mer fragmentert. Så langt har dette først og fremst vist seg gjennom en kraftig vekst i internasjonale nisjekanaler som hittil har blitt tilbudt norske tv-seere via satellitt- eller kabelnettene.
Mange av de nasjonale og skandinaviske kringkasterne har allerede opprettet, eller er i ferd med å opprette, tilleggskanaler. Disse fylles dels med originalt stoff, dels med såkalt gjenbruksstoff, dvs. egenproduserte eller innkjøpte innslag som blir benyttet flere ganger. Kostnadene ved slik gjenbruk er begrensede. Samtlige av de store norske kringkasterne har planer om lansering av ytterligere nye kanaler. NRK har i dag hovedkanalen NRK1 og avlastningskanalen NRK2. Selskapet satser på en 3-kanalstrategi som består i å beholde NRK1 som hovedkanal og omgjøre NRK2 til en nyhets- og aktualitetskanal. 6 Det nye NRK3 etableres som en barne- og ungdomskanal 7 i løpet av 2007.
TV 2 har allerede etablert TV 2 Zebra, TV 2 Filmkanalen og TV 2 Nyhetskanalen. I regi av TV 2 Zebra har selskapet (sammen med Telenor) etablert en ren sportskanal; TV 2 Sport. I tillegg har TV 2s interaktive chatteprogram Sonen nå blitt en 24-timers tv-kanal med distribusjon via nett og Canal Digital. TVNorge har også signalisert at de har planer om å utvide sitt kanaltilbud, foreløpig med inntil tre kanaler. MTG planlegger å opprette en søsterkanal til TV3 kalt Viasat 4. Viasat 4 skal ha nyhetssendinger fra P4, og vil trolig ha en bredere programprofil enn TV3, som framstår som en rendyrket underholdningskanal.

Figur 2.3 Antall etablerte og planlagte norske tv-kanaler 1980–2007
Merk: En norsk kanal er en kanal som har eget sendeskjema rettet mot Norge, og har norsk som hovedspråk. Kanaler innrettet mot et nordisk publikum er ikke inkludert.
I perioden fra 1995 til 1997 ble TV+, TV6 og ZTV lagt ned, mens NRK2 kom inn som ny kanal.
Nye kanaler i 2005 er TV 2 Zebra, The Voice TV, SportN og MTV; i 2006: Moox Live og TV 2 Filmkanalen; i 2007: TV 2 Nyhetskanalen, Sonen (TV 2 Interaktiv) og TV 2 Sport. Planlagte kanaler i 2007 er NRK Super (barnekanal), Viasat 4 (MTG) og én kanal fra TVNorge/SBS. I tillegg skal NRK etablere en nyhets- og aktualitetskanal, men denne vil erstatte NRK2 og er derfor ikke tatt med som ny kanal i oversikten.
Kilde: medienorge
Antall norske kanaler vil bli tredoblet fra 2003 til 2007. Det gjenstår å se om det norske fjernsynsmarkedet er stort nok til å finansiere driften av alle disse kanalene. Tallene illustrerer samtidig at norske kringkastere synes å ha tro på det tradisjonelle kringkastingsmediet, til tross for utfordringen fra nettbaserte informasjons- og underholdningstilbud.
De norske kringkasternes andel av markedet
Hovedkanalene til de norske allmennkringkasterne har en meget sterk posisjon blant norske tv-seere.

Figur 2.4 Norske tv-kanalers andeler av total seertid 1992–2006 (prosent)
Merk: Metoden for TV-meterundersøkelsen ble endret da TNS Gallup overtok ansvaret i 2000. Tall før og etter 2000 er derfor ikke direkte sammenlignbare.
Kilde: Synovate MMI (1992–1999)/TNS Gallup (2000– )/medienorge
Det norske fjernsynsmarkedet har vært preget av stor grad av stabilitet i det relative forholdet mellom de store aktørene. NRK har siden 1996 maktet å opprettholde sin sterke posisjon. Siden 1992 har det heller ikke dukket opp nye fjernsynsaktører som har maktet å rokke ved de etablerte aktørenes markedsposisjon. Ut fra dette kan man gå ut fra at publikums seervaner så langt har vist seg relativt stabile mht. valg av kanaler.
De nasjonale allmennkringkasternes seerandeler
De nasjonale, offentlig eide allmennkringkasterne står fremdeles sterkt hos publikum i de nordiske land og Storbritannia. NRK har klart seg godt, sett i forhold til sammenlignbare kringkastere i våre naboland. SVT og BBC har relativt sett opplevd størst reduksjon i markedsandeler. Dette kan muligens sees i sammenheng med at både Sverige og Storbritannia har vært pionerer for digitaliseringen av fjernsynsmediet i Europa. SVT og BBC har derfor på et tidlig tidspunkt fått erfare at digitaliseringen fører til skjerpet konkurranse om seernes oppmerksomhet.

Figur 2.5 Andel av seertid i hjemlandet for lisensfinansierte allmennkringkastere i Norden og Storbritannia 1997–2006 (prosent)
Merk: Andel seertid. Fordelingene er basert på TV-metermålinger, med unntak av RÚV.
Kringkasternes tilleggs- og nisjekanaler er ikke inkludert.
DR = Danmarks radio, YLE = Yleisradio/Finland, RÚV = Ríkisútvarpi/Island, SVT = Sveriges Television.
Metoden for den norske TV-meterundersøkelsen ble endret da TNS Gallup overtok ansvaret i 2000. Tall før og etter 2000 er derfor ikke direkte sammenlignbare.
*TV 2 Danmark hadde tidligere en blandingsfinansiering av lisensmidler og reklameinntekter. Selskapet har siden 2005 ikke mottatt lisens, men er nå fullt finansiert av kommersielle inntekter.
Kilde: TNS Gallup Danmark, Finnpanel og YLE Audience Research, Social Science Institute at the University of Iceland, ÍM Gallup, RÚV, MMI (1994–1999), TNS Gallup (2000–), MMS/SVT, BARB, medienorge
Publikums oppslutning om de norske allmennkringkasterne kan i noen grad tilskrives at disse hittil har hatt fordel av større distribusjon enn konkurrenter som bare har operert over satellitt og kabel. Etableringen av et digitalt bakkenett for fjernsyn vil innebære at også TV 2 og NRK vil bli fullt ut eksponert for konkurranse fra et stort antall andre norske og utenlandske kanaler. Nettet vil i første omgang gi plass til opp mot 30 kanaler. RiksTV har signalisert at de ønsker å tilby et bredt, norsk spekter av kanaler. Mange av disse kanalene vil være aktører som fokuserer på avgrensende nisjer, knyttet til temavalg (f.eks. naturprogrammer) eller spesifikke målgrupper (f.eks. barn). Denne skjerpede konkurransen fra nisjekanaler er noe av bakgrunnen for at de etablerte kringkasterne i Norge nå lanserer nye kanaltilbud.
Mange norske tv-seere har i lang tid hatt tilgang på internasjonale nisjekanaler som for eksempel natur- og vitenskapskanalene Discovery, National Geographic og Animal Planet, og barnekanalene Disney Channel og Nickelodeon. Framvekst av nisjekanaler er en internasjonal trend. I Norge har vi foreløpig sett lite av dette. Nisjekanaler har gradvis vunnet terreng hos publikum i Sverige. Selv om det svenske kringkastingsmarkedet er større enn det norske, kan situasjon her kaste lys over hvordan utviklingen vil kunne gå også i Norge. I Sverige har stadig nye nisjekanaler blitt etablert og deres samlede andel av markedet øker.

Figur 2.6 Nisjekanalenes andel av total seertid i det svenske tv-markedet 1999–2006 (prosent)
Merk: Nisjekanalene har hver for seg svært små markedsandeler. Økningen skyldes vekst i antall kanaler.
Kilde: MMS Mediamätning i Skandinavien/medienorge
Også i land som USA, Storbritannia, Spania og Frankrike har nisjekanaler økt sine andeler av den totale tv-seingen i de senere år. I alle disse landene har den samlede markedsandelen til de fem største fjernsynskanalene en fallende kurve fra 2000 og fram til i dag. Veksten i nisjekanalenes oppslutning er uttrykk for en tiltakende fragmentering av fjernsynsmediet. I fjernsynets barndom hadde mediet en sosialt samlende funksjon fordi «alle» så på de samme programmene. I Norge har fortsatt NRKs og TV 2s hovedkanaler så stor oppslutning at det per i dag ikke er dekkende å kalle det norske fjernsynsmarkedet for «fragmentert». Dette kan imidlertid raskt endre seg med et økende antall norske kanaler. Når man i tillegg ser tendenser til at yngre mennesker bruker mindre tid på fjernsynsmediet (se pkt. 2.2.3 nedenfor), peker dette i retning av at fjernsynsmediet i Norge etter hvert kan få svekket sin samlende og integrerende funksjon i samfunnet.
2.2.3 Publikum får tilgang til audiovisuelt innhold via nye, internettbaserte nedlastingstjenester
Framvekst av nye mediekanaler har økt konkurransen om publikums tidsbruk. Bruk av Internett, mobiltelefoni og andre nye medier har økt kraftig de siste årene.

Figur 2.7 Tid brukt på ulike medier en gjennomsnittsdag 1996–2006 (minutter)
Merk: Mediebruken kan være overlappende – flere medier kan være brukt samtidig.
Kilde: Statistisk sentralbyrå/medienorge
Framveksten av nye mediekanaler resulterer først og fremst i økt mediebruk i befolkningen. Tall fra Statistisk sentralbyrås mediebarometer, som er basert på spørreundersøkelser foretatt på fire tidspunkter over året, viser at det siden 2000 brukes stadig mer tid på Internett. Den samlede tidsbruken på medier øker, og sammenlignet med andre medier er tiden brukt på fjernsyn fortsatt dominerende. I Statistisk sentralbyrås undersøkelse oppgir publikum sågar at tiden brukt på fjernsyn er økende, om man sammenligner med tall fra 2004. Bruken av radio ser ut til å ha avtatt noe siden 2002.
Om man ser på tidsbruken for fjernsyn isolert, har oppslutningen om mediet vært preget av stabilitet i mange år. Man ser imidlertid nå tegn til at publikum bruker mindre tid på fjernsyn. Dette gjelder særlig for yngre aldersgrupper der tidsbruken på fjernsynsmediet synes å være i retur. Den fallende tendensen kan indikere et trendbrudd for fjernsynsmediet. Tall fra TNS Gallup, som er basert på daglige tv-meter-målinger gjennom hele året, viser at den totale tv-seingen har avtatt gradvis fra 2004 til 2006. Denne tendensen er mest markert blant de yngste seerne. For aldersgruppen 12–19 år var det en reduksjon i tid brukt på fjernsyn på 11,1 pst. bare fra 2005 til 2006.

Figur 2.8 Gjennomsnittlig seertid for tv per dag i Norge etter alder 2000–2006 (minutter)
Kilde: TNS Gallup/medienorge
Tall fra TNS Gallups tv-meter-undersøkelse fra de første månedene av 2007 peker i samme retning. Disse tallene viser at den totale tv-seingen i perioden januar–april 2007 falt med 10,3 pst. dersom man sammenlikner med samme periode i 2006. Av TNS Gallups målinger hittil i 2007 framgår også at den mest attraktive målgruppen for tv-annonsørene (seere i alderen 30–39 år) ser markant mindre fjernsyn. Sammenligning av tall for perioden januar–april i 2006 og 2007 viser en nedgang i tv-seingen på 16,2 pst. for denne aldersgruppen. Departementet tar forbehold om at det er for tidlig å si om dette vil være en vedvarende utvikling, men tallene fra Norge synes å være en del av en internasjonal trend. I toneangivende land som Frankrike og Storbritannia så publikum markant mindre på fjernsyn i 2006, sammenlignet med året før.
Utviklingen innebærer at kringkastingens andel av den samlede mediebruk er i ferd med å reduseres. Dette representerer en utfordring for de kommersielle kringkasterne i form av større konkurranse om reklamekronene, jf. nedenfor pkt. 2.2.8.
Det råder en del usikkerhet om i hvilken grad Internett vil føre til at publikum i framtiden vil bruke mindre tid på fjernsynsmediet. Enkelte kringkastere i Norge har forklart tendensen til at publikum ser mindre på tradisjonelt fjernsyn med at mange velger å se på kringkasternes nettilbud isteden. Enkelte internasjonale undersøkelser kan peke i samme retning. Det britiske tele- og medietilsynet Ofcom 8 gjennomførte i 2006 en større undersøkelse i Storbritannia av i hvilken grad folk med bredbåndsforbindelse selv oppgir at de bruker mer eller mindre tid på å se tradisjonelt fjernsyn etter at de begynte å bruke Internett. I Storbritannia svarte 33 pst. av de spurte at de brukte mindre tid på fjernsyn. Tilsvarende tall ble rapport fra andre land. 9 Ofcoms undersøkelse er basert på publikums selvrapportering om eget mediebruk. Dette er ikke nødvendigvis sammenfallende med faktisk mediebruk. Tallene fra undersøkelsen kan imidlertid indikere at Internett etter hvert også vil kunne utgjøre en trussel for det tradisjonelle fjernsynsmediet i Norge. Den fallende oppslutningen om fjernsynsmediet i 2006 og hittil i 2007 kan indikere at publikum i noen grad orienterer seg vekk fra fjernsynsmediet og over på Internett. Avisredaksjonenes stadig økende satsing på formidling av innhold via web-tv tyder på at dette er et marked i stor vekst, og kan bidra til at seerne i større grad orienterer seg over på Internett framfor å se tradisjonelt fjernsyn.
Ofcom har også kartlagt mediebruken til personer med bredbånd, fordelt etter alder. Deres undersøkelser viser for det første at det er mange av de som har bredbånd som bruker Internett som plattform for audiovisuelle tjenester, dvs. at nettet for disse blir en fjernsynsplattform. For det andre er det en klar tendens til at det foreløpig i første rekke er de yngre delene av befolkningen som bruker nettet på denne måten.

Figur 2.9 Prosentvis bruk av medieinnhold på Internett blant personer med bredbånd i Storbritannia, etter alder (2006)
Kilde: Ofcom 2006/medienorge
NRK har foreløpig ikke lyktes spesielt bra med sin nettsatsing. Blant norske nettsteder som prioriterer nyhetsstoff, er det særlig avishusene som dominerer. Dette er heller ikke så overraskende, i og med at Internett fram til nå i hovedsak har vært et tekstbasert medium.

Figur 2.10 Mest besøkte nettsteder i uke 8 i 2007 (antall unike brukere)
Merk: Omfatter bare nettsteder som deltar i TNS Gallups målinger.
Kilde: TNS Gallup/TNS Metrix/medienorge
VG Nett er Norges mest besøkte nettsted, og tall fra TNS Gallups Forbruker & Media-undersøkelse for første kvartal i 2007 viser at VG Nett kan skilte med 1 293 000 daglige brukere. Dette er første gang VG Nett har flere daglige lesere enn VGs papirutgave.
Bredbåndsutviklingen gjør at Internett i tiltakende grad blir en plattform for audiovisuelle tjenester. Det er naturlig å forvente at dette vil føre til at aktører som NRK og TV 2 vil kunne profittere på dette i form av økt oppslutning om sine nettsteder. Kringkasterne vil imidlertid bli utfordret av avishusene. Flere av de store avisene samt andre aktører tilbyr eller i ferd med å tilby web-tv som også inkluderer eget redaksjonelt innhold. VGTV kan allerede vise til ganske stor oppslutning om sitt nett-tv-tilbud. Også Dagbladet, Aftenposten, Dagens Næringsliv og Finansavisen med flere har etablert web-tv-tilbud med originalt redaksjonelt stoff.
2.2.4 Publikum får større mulighet til selv å velge tidspunkt for når man ønsker å se et program
Framveksten av nye medietjenester innebærer større muligheter for publikum til å velge hva de vil se, og når de vil se på programmene. Dette skjer på ulike måter. Publikum kan for det første selv aktivt oppsøke det innholdet de ønsker, enten ved å laste ned dette innholdet fra nettet, eller ved å benytte seg av såkalte video-på-bestilling-tjenester. For det andre kan utbredelsen av personlige videoopptakere (PVR) gjøre at publikum i tiltakende grad tar opp fjernsynsprogrammer for å se disse på et senere tidspunkt. Begge disse fenomenene innebærer at publikum får en mulighet til å frigjøre seg fra kringkasternes fastsatte sendeskjemaer. Samtidig er fjernsynsmediet for mange primært et medium for underholdning og rekreasjon. Det er derfor ikke gitt at det brede publikum faktisk vil ønske å redigere sin egen tv-kveld.
Bestillings- og nedlastningstjenester
Video-på-bestilling-systemer (video on demand, VOD) gjør det mulig for publikum å velge ut og se audiovisuelt innhold når de selv ønsker det. VOD-systemer kan enten streame innholdet, slik at man kan se programmet samtidig som tjenesteleverandøren sender det ut. Alternativt kan det lastes ned en digital kopi av innholdet, slik at programmet i sin helhet ligger lagret i seerens mottakerboks før avspilling. Flere av disse systemene tilbyr i tillegg mye av den funksjonalitet vi kjenner fra vanlige videospillere, slik som pause- og spolingsmuligheter. Utbredelsen av bredbånd har medført at stadig flere benytter seg av muligheten til å laste ned ulike programmer direkte fra Internett.
I Norge er det etter hvert kommet flere som tilbyr VOD. Blant aktører som tilbyr VOD via Internett, kan nevnes Filmarkivet/Norgesfilm, SF Anytime, Film2home og iVisjon. Filmarkivet/Norgesfilm og iVisjon tilbyr også VOD via bredbånds-tv. Andre tilbydere på bredbånds-tv er Lyse, Salten Bredbånd og Homebase. 10
Personlige videoopptakere – PVR
PVR ble først lansert av ReplayTV og TiVo i 1999 i USA. I Storbritannia er Sky+ den viktigste aktøren. Det finnes mange varianter av separate harddisker som brukerne selv må operere. Mange betal-tv-tilbydere, som f.eks. Canal Digital i Norge, tilbyr dekodere med harddisk og integrert PVR-funksjon. Disse apparatene fungerer sammen med betal-tv-tilbyderens elektroniske programguide (EPG). I Norge har Canal Digital hatt dette tilbudet på satellitt siden våren 2005, og et tilsvarende tilbud til selskapets kabelkunder lanseres i løpet av våren 2007. Konkurrentene Viasat (satellitt) og Get (kabel) tilbyr også PVR til sine kunder. Når det gjelder det digitale bakkenettet, vil RiksTV etter planen tilby PVR til sine kunder etter hvert.
I Storbritannia hadde Sky+ 1,4 millioner abonnenter ved utgangen av første kvartal 2006, noe som var en økning på 46 pst. på tolv måneder. En rekke tilsvarende tjenester ble lansert eller annonsert i Storbritannia i løpet av 2005. Inntektsmodellene bak disse tjenestene varierer fra salg av apparater (Freeview PVRs) til månedlig abonnement på leie av utstyr (Telewests TV Drive) til tjenestebasert abonnement (Sky+).
Det mest interessante med PVR-teknologien er hvordan publikum velger å bruke den.

Figur 2.11 Seervaner blant Sky+-abonnenter 2006 (prosent)
Merk: Basert på en online undersøkelse blant et representativt utvalg av personer 13–55 år i august–september 2006.
Kilde: The Olswang Convergence Consumer Survey 2006/medienorge
En undersøkelse blant Sky+ sine kunder viser at de fleste som har tilgang til Sky+ selv oppgir at de får et fjernsynskonsum mer preget av at man selv velger tidspunkt for avspilling av et program. Dette er ikke så overraskende, tatt i betraktning at Sky+ er en betalingstjeneste. Når kundene velger å betale for tjenesten, er det å forvente at de også er sterkt motivert for å utnytte de muligheter som ligger i teknologien. Det er derfor ikke sikkert at disse seerne er representative for «gjennomsnittsseeren». Undersøkelsen gir likevel en pekepinn på hvilket potensial som kan ligge i den nye teknologien. Samtidig kan en også merke seg at det selv i denne gruppen er ganske mange som velger å følge kringkasternes løpende sendeskjema.
2.2.5 Mobil-tv gir seerne mulighet til å se fjernsyn hvor som helst
Inntil nylig har fjernsynsmediet vært låst til stasjonære mottakere. Mediet blir nå gradvis også gjort tilgjengelig på mobile terminaler. Hittil har mobil-tv vært synonymt med levende bilder på mobiltelefon formidlet via tredjegenerasjons mobilnett (3G). Dette innebærer at tv-signalene sendes ut individuelt til den enkelte bruker. Etter hvert vil det antakelig bli vanlig at fjernsynssendinger blir kringkastet til håndholdte fjernsynsmottakere, dvs. at signalene blir sendt ut samtidig til mange brukere.
Audiovisuelt innhold til mobiltelefoner
Audiovisuelle tjenester via mobiltelefonnettet til mobiltelefon er en relativt ny tjeneste. Større idrettsarrangementer benyttes ofte som en anledning til å introdusere nye brukere for ny teknologi. Et eksempel er Telenor og NRKs samarbeid om å vise direktesendinger, høydepunkter, sammendrag og oppsummeringer fra vinter-OL i Torino i 2006 på mobiltelefonen. Tjenesten ble av tilbyderne selv beskrevet som en suksess. På det meste ble det registrert over 20 000 nedlastninger på én dag.
NRK lanserer våren 2007 Norges første mobil-tv-serie, «Rubenmann». I norsk sammenheng er dette første gang en tv-serie lages eksklusivt for mobil. NRKs Underholdningsavdeling står bak produksjonen, i samarbeid med Sveriges Television. NRK bruker bl.a. nettstedet Facebook til å markedsføre den nye mobil-tv-serien, ved at det er opprettet en profil for skikkelsen «Rubenmann».
Podcasting
Podcasting innebærer at et digitalt innhold lastes ned fra Internett til et digitalt lagrings- og avspillingsmedium som for eksempel en iPod. Hittil har det vært mest fokus på podcasting i form av nedlasting av radioprogrammer. Etter hvert som lagringskapasiteten i terminalene har blitt større har det også blitt mer aktuelt med «videopodcasting», dvs. at audiovisuelt innhold lastes ned på denne måten.
Videopodcasting er et forholdsvis nytt fenomen, og det gjenstår å se i hvilken grad publikum vil etterspørre slike tjenester. En bruker kan f.eks. abonnere på et bestemt knippe av programmer, f.eks. de siste nyhetssendingene eller en dramaserie. Hver gang den mobile spilleren kobles til Internett kan nye programmer lastes ned automatisk. For kringkasterne representerer dette et interessant marked for «gjenbruk» av programmer. NRK lanserte i januar 2007 et tilbud om gratis nedlastning av selskapets siste nyhetssendinger som videopodcasts.
Mobil-tv
Kringkasting av tv til mobile enheter er en distribusjonsplattform som foreløpig ikke tilbys i Norge, men utviklingen er kommet lenger i en del andre land.
Det finnes flere ulike teknologier for å tilby tv-sendinger til en mobil plattform. Det er for tiden to hovedkategorier av konkurrerende standarder for kringkasting av tv til mobile enheter: DMB og DVB-H. Både DMB og DVB-H er egnet for bruk i kringkastingsbåndene. 11
DMB (Digital Multimedia Broadcasting) er basert på DAB, som er godt utbygd i mange europeiske land, deriblant Norge. DMB er «tv-versjonen av DAB» og kan kringkastes over den eksisterende DAB-infrastrukturen, dvs. i de frekvensbåndene som allerede er allokert for DAB. DMB-systemet er definert både som et bakkebasert (T-DMB) og et satellittbasert (S-DMB) nett. Det er for øvrig to teknologier for mobil-tv som kan brukes i DAB-nettet: DMB og DAB-IP. 12
DVB-H (Digital Video Broadcasting – Handheld) bygger på den tekniske standarden som benyttes i digitale bakkenett for fjernsyn; DVB-T. I motsetning til DVB-T muliggjør DVB-H mottak på mobile/håndholdte enheter. DVB-H benytter det samme frekvensspekteret som DVB-T og muliggjør i prinsippet å dele signalpakker. DVB-H vil antakelig kunne gi et bredere tjenestespekter enn DMB, men vil samtidig kreve større frekvensressurser. Dette medfører at det i mange land er vanskelig å lansere DVB-H før de analoge fjernsynssendingene er avviklet. 13
Mange europeiske land satser på utvikling av mobil-tv, og prøveprosjekter er igangsatt i en rekke land. Enkelte land har også kommet i gang med kommersielle tjenester for mobil-tv. DMB er lansert kommersielt bl.a. i Sør-Korea og Tyskland. Flere andre land har planer om tilsvarende lanseringer. Det er også gjennomført tester med DVB-H i en rekke ulike land. I Finland og Italia er det lansert kommersielle DVB-H-tjenester.
Italia har kommet langt når det gjelder utviklingen av mobil-tv-tjenester. Mobilselskapet 3 Italia la i 2005 fram sine planer om å bygge ut et DVB-H-nett i Italia. 3 Italia lanserte sine mobil-tv-tjenester i forbindelse med fotball-VM 2006, og tilbyr i dag tolv tv-kanaler. To andre mobiloperatører, TIM og Vodafone, har også kommet i gang med mobil-tv-tjenester i DVB-H, og tilbyr hhv. ni og sytten tv-kanaler.
I Tyskland ble det igangsatt et pilotprosjekt for DVB-H i forbindelse med fotball-VM 2006 av operatører som E-Plus, O2, T-Mobile og Vodafone. I utgangspunktet var det bare tilgjengelige frekvenser for DVB-H i Hamburg og Berlin-Brandenburg, så operatørene venter på frekvenser. Operatørene MFD, Debitel og Samsung har satset på DMB-teknologien, og har kommet i gang med kommersielle tjenester. De tilbyr per i dag fire tv-kanaler i tillegg til radio.
I Storbritannia er det foreløpig ikke satt av kapasitet spesielt til DVB-H. Arqiva, Nokia og O2 hadde et prøveprosjekt i Oxford i 2005, men mangelen på frekvenser har ført til at det foreløpig ikke er planlagt noen kommersiell lansering. Mobiloperatørene har derfor lagt press på reguleringsorganet Ofcom for å få frigjort nasjonal kapasitet. Det er også igangsatt prøveprosjekter med bruk av DMB. Virgin Mobile har sammen med BT et kommersielt tilbud på DAB-IP som består av fem tv-kanaler i tillegg til DAB-radio.
I Finland har Nokia og Digita hatt prøveprosjekter med DVB-H, og nettet er nå under utbygging. Sverige har også hatt flere prøveprosjekter på DVB-H i regi av bl.a. Nokia, telisonera, Viasat, Tele2, Teracom og Telenor, men har ikke kommersiell drift per i dag.
I Frankrike har det vært flere prøveprosjekter som nå er avsluttet. Bak disse stod bl.a. TDF, Canal+, Nokia og Orange. Aktørene venter nå på lovgivning på området.
I Norge har NRK gjennomført forsøk med kringkasting av tv til mobile enheter i Trondheimsregionen. I testprosjektet ble NRK1 sendt ut via regionnettet i DAB-nettet og kunne mottas på DAB-baserte mobiltelefoner sammen med alle tilgjengelige DAB-radio-kanaler i Norge.
I bransjen forventes det at begge standarder vil komme i bruk i ulike land, og at produsentene vil utvikle kombimottakere. EU-kommisjonær Viviane Reding (DG Information Society Services) uttalte i en tale på CeBIT-konferansen i Hannover i mars 2007 at Kommisjonen ville gi sin støtte til fremme av europeiske tekniske standarder som DVB-H.
2.2.6 Publikum blir innholdsprodusenter
Deltakelse i kringkasternes programmer
Ny teknologi og nye programformater åpner på en helt annen måte enn tidligere for interaktivitet, men også for andre former for publikumsdeltakelse i mediene. En konsekvens av dette er at «vanlige folk» i stadig større grad deltar i programmer, for eksempel gjennom fenomener som sms-tv og bølgen av reality-tv.
Framveksten av ulike sms-tjenester gir bl.a. seerne tilbud om å si sin mening i et debattprogram, være med i avstemminger i ulike programmer eller delta i spørrekonkurranser. Alle de norske rikskanalene har i de senere år lansert såkalt chat-tv. Under disse programmene kan seerne delta i sms-chat som vises på en del av skjermen, og stemme på musikkvideoer eller andre klipp som sendes på en annen del av skjermen. Det kan også være i kombinasjon med «live»-sending der egne programverter blant annet leser opp enkelte av sms-meldingene. Også andre tjenester tilbys, så som kjøp av ringetoner, logoer til mobiltelefon, mv. For kringkasterne er formålet med å tilby denne type tjenester tredelt. For det første kan dette bidra til deltakelse og engasjement blant seerne. For det andre kan dette være en alternativ inntektskilde for kringkasterne. Til sist håper nok kringkasterne også at denne typen interaksjon med publikum kan bidra til å gjøre seerne mer lojale.
Forskningsprosjektet Participation and Play ved Institutt for medier og kommunikasjon ved Universitetet i Oslo har sett på hvordan såkalt vanlige folk er blitt mer synlige i mediene. Undersøkelsen viser for eksempel at de seks norskspråklige fjernsynskanalene i løpet av en uke i 2005 i snitt viste over 20 timer programmer per dag som inneholdt en eller annen form for deltakelse fra vanlige folk. Dette kan tolkes som uttrykk for en viktig endring i forhold til hvem som kommer til orde i offentligheten. Mens det tidligere først og fremst var medlemmer av samfunnseliten som kunne bruke massemediene som ytringskanal, ser vi i dag at mediene i større grad er tilgjengelig for vanlige folk.
Innhold publikum selv produserer
Internasjonalt har nettsteder som MySpace og YouTube de siste par årene åpnet for at brukerne selv kan legge ut og laste ned egenproduserte videoer. YouTube ble lansert i 2005, og har i løpet av kort tid blitt en av verdens mest populære nettsider. Det hevdes at det hver dag blir lastet ned flere enn 100 millioner videoklipp fra YouTube.
NRKs Urørt-tjeneste er et interessant eksempel på hvordan man via Internett kan åpne for å slippe til brukerne som produsenter. Urørt ble opprettet i 2000 som en webtjeneste hvor nye norske artister kan dele musikken sin med hverandre og få sjansen til å bli spilt i radio, på tv og delta i konkurranser. I dag ligger det 15 500 band med over 30 000 låter på denne tjenesten.
NRK lanserte høsten 2006 nettjenesten «Hilsen Norge», med brukerskapt video på webtjeneste og i tv-program etter inspirasjon fra bl.a. YouTube. På denne tjenesten kan publikum legge ut egne videoer og annet materiale. «Hilsen Norge»-konseptet er nå under videreutvikling, og planlegges relansert i ny drakt før sommeren 2007. NRK legger opp til aktiv bruk av «Hilsen Norge» ved å integrere tjenesten i flere ulike programkonsepter som f.eks. Sommeråpent, P3 mv.
2.2.7 HDTV og flatskjermer gir en forbedret seeropplevelse
Norske sendinger i høydefinisjonsstandard (HDTV) er et relativt nytt fenomen. Foreløpig er tilbudet svært begrenset. Enkelte slike sendinger vises likevel nå både på satellitt, på bredbånds-tv og på kabel. Fjernsynssendinger i HDTV gir en bedret seeropplevelse sammenliknet med dagens sendinger i standardformat. Teknologien krever imidlertid betydelig mer kapasitet enn sendinger i standardformat, noe som vil kunne fordyre distribusjonen. Følgelig kan en overgang til HD-format fjerne noe av den kostnadsgevinsten som overgangen til digital distribusjon i utgangspunktet gir mulighet for. Muligheten for en betydelig kvalitetsforbedring gjør likevel dette til en attraktiv teknologi. Dersom det skulle vise seg at publikum gjerne vil ha HDTV, kan utviklingen gå veldig raskt. Konkurransen i fjernsynsmarkedet kan føre til at verken kringkastere eller distributører kan la være å tilby sine tjenester i HDTV, selv om dette er fordyrende.
Foreløpig har ingen av de norske kringkasterne publisert konkrete planer for lansering av HDTV i Norge. NRK har kjøpt inn produksjonsutstyr for HD-produksjoner, og enkelte dramaproduksjoner har blitt produsert i dette formatet. For NRK kan det være kontroversielt å lansere HDTV før et slikt tilbud kan gjøres tilgjengelig for samtlige seere. Dette kan tilsi at lansering tidligst kan skje når de analoge bakkesendingene er avviklet i 2009. Etter dette vil det bli frigjort frekvenskapasitet som gjør det praktisk mulig å sende HDTV i det digitale bakkenettet. Også de kommersielle norske kringkasterne har foreløpig stilt seg avventende til HDTV.
Det er foreløpig distributøren Canal Digital som har satset sterkest på HDTV i Norge. Vinteren 2007 lanserte Canal Digital en dekoder som kan håndtere HD-formatet, samt et knippe av tre kanaler i HD-format. Dette omfattet Discovery, Voom HD (diverse underholdning) og Canal+ HD (filmer og sport). Canal Digital vil i løpet av året tilby en del fotballkamper i HD-format, enkelte serier, samt en rekke spillefilmer. Satsingen reflekterer undersøkelser selskapet selv har gjort, som indikerer at det primært er kategoriene sport, naturprogrammer og film publikum ønsker å se i HD-kvalitet.
Interessen for fjernsynsinnhold i HD-format må sees i sammenheng med at den teknologiske utviklingen i fjernsynsapparatenes bildekvalitet går svært fort. Ny, kostbar og avansert skjermteknologi introduseres løpende. Økt teknisk kvalitet sammen med fallende forbrukerpriser har ført til at flatskjermer i løpet av få år har blitt svært utbredt.

Figur 2.12 Antall solgte tv-apparater med LCD- eller plasmaskjerm 2004–2006 (1000 stk)
Kilde: Elektronikkbransjen/medienorge
De fleste flatskjermer som selges i Norge nå er klargjort for HD-formatet, selv om slikt innhold foreløpig i liten grad er tilgjengelig. Publikum har i dette tilfellet gått til anskaffelse av teknologien før et reelt innholdstilbud foreligger i særlig utstrekning.
Foreløpig er det vanskelig å si noe presist om hvordan økt bildekvalitet vil virke inn på fjernsynsmarkedet. Én mulig utvikling er at programprodusenter må fokusere enda sterkere på det visuelle uttrykket i fjernsynsprogrammer. En annen effekt kan være at «visuelle programtyper» (som f.eks. naturprogrammer og fotballkamper) får økt popularitet. En tredje effekt kan være at fjernsynsmediet styrker sin konkurranseposisjon vis à vis kinovisning av film.
2.2.8 Publikum betaler for fjernsynstilbudet på nye måter
Utvidet kanaltilbud og ny teknologi har ført til at publikums kostnader forbundet med tv-seing har økt. For de kommersielle kringkasterne har reklame og sponsing hittil vært av de viktigste inntektskildene. Kringkasternes inntekter fra abonnementsfjernsyn og «pay per view» er økende, sett i forhold til inntektene fra reklame. Mange etablerte kringkastere forventer økt konkurranse om reklameinntektene. Dette skyldes dels at de møter konkurranse fra et voksende antall andre kringkastere, dels konkurransen fra nye medier. I tillegg medfører nye tilbud som personlige videoopptakere (PVR) at seerne i større grad kan velge bort reklame. Som en konsekvens av dette har det vokst fram en rekke nye former for tv-reklame som i større grad integrerer reklamen i selve programinnholdet. Produktplassering og «split screen» er eksempler på dette. Produktplassering innebærer at næringslivsinteresser får plassert sine produkter i det redaksjonelle innholdet mot betaling. I forbindelse med revisjonen av TV-direktivet har det blitt tatt til orde for at produktplassering i fjernsynsprogrammer bør tillates, jf. omtale i pkt. 3.2.2. «Split screen» innebærer at skjermbildet deles, ved at det vises f.eks. tilleggsinformasjon, sms-tjenester og reklame parallelt med det ordinære programmet. 14
I de senere år har det blitt fokusert på at PVR-teknologien truer forretningsmodellen til de reklamefinansierte kringkasterne fordi den gjør det mulig for seerne å hoppe over reklamepausene. Sky+ har kartlagt i hvilken grad deres abonnenter selv oppgir å hoppe over reklamepauser. Tallene viser at 86 pst. av brukerne alltid eller ofte spoler over reklameinnslagene. Selv om tidlige kunder av Sky+ neppe er representative for seerne generelt, er slike undersøkelser egnet til å skape bekymring hos aktører som har en forretningsmodell basert på reklameinntekter.

Figur 2.13 Sky+-abonnenters spoling av tv-reklame (prosent)
Merk: Basert på en online undersøkelse blant personer 13–55 år i august–september 2006.
Kilde: The Olswang Convergence Consumer Survey 2006/medienorge
I Norge er det foreløpig ingen tegn til at fjernsynsselskapenes reklameinntekter synker. Ifølge statistikk fra Mediebyråenes interesseorganisasjon har det vært en jevn omsetningsøkning på reklame på fjernsyn.

Figur 2.14 Netto reklameomsetning for tv i Norge 1998–2006 (mrd NOK)
Merk: Figuren inkluderer netto utfakturert omsetning (etter at alle rabatter er trukket fra), og omfatter kun annonsering som går via mediebyrå. Annonser som plasseres direkte hos medieselskapene er ikke med. Mediebyråene anslår selv at om lag 80 pst. av den totale reklameomsetningen for tv går via dem.
Kilde: Mediebyråenes Interesseorganisasjon (MIO)/medienorge
Netto reklameomsetning for fjernsyn hatt en økning fra 2,66 til 2,89 milliarder kroner, dvs. på drøye 9 pst., fra 2005 til 2006. Tilnærmet samme økning ser man for dagspresse, mens reklameomsetningen for radio går noe tilbake. Den mest markante økningen i reklameomsetning står Internett for. Økningen var stor fra 2005 til 2006, og ifølge tall fra Nettforum og INMAs annonsestatistikk for første kvartal i 2007 har det vært en økning i merkevareannonseringen på 33 pst. sammenlignet med året før. Internetts andel av den totale reklameomsetningen er imidlertid fortsatt relativt beskjeden sammenlignet med fjernsyn og dagspresse. Dersom den beskrevne tendens til at publikum bruker mindre tid på fjernsynsmediet viser seg å vedvare, er det grunn til å tro at fjernsynsmediets andel av det totale reklamemarkedet vil falle.

Figur 2.15 Netto reklameomsetning for ulike medier (2005–2006)
Merk: Tallene baserer seg på innsamlede rapporter fra de enkelte mediekanaler. Dagspresse inkluderer gratisaviser. TVNorge er estimert. Lokal-tv er basert på innsamlet materiale fra 20 kanaler. For Internett er INMA og MBL/NettForum kilder.
Kilde: IRM Norge/medienorge
TV 2 har signalisert at de planlegger at samtlige fjernsynskanaler skal bli betalingskanaler fra og med 2010. 15 Dette betyr ikke at TV 2 vil slutte å selge reklameplass, men at selskapet antakelig vil satse både på abonnements- og reklameinntekter. TV 2s ønske om å bli en betalingskanal kan ha noe sammenheng med framveksten av PVR-teknologien. Like viktig er det imidlertid at digitaliseringen åpner for alternative inntektskilder som i praksis ikke har vært tilgjengelige for TV 2 i det analoge universet.
Et tilleggsmoment er at prisen på visse kategorier av senderettigheter har steget dramatisk de senere år. Dette gjelder særlig for attraktive sportsrettigheter som Premier League i England, Champions League og Tippeligaen. Prisen på disse rettighetene har blitt drevet så høyt at det kan være vanskelig for kringkasterne som erverver slike rettigheter å oppnå tilfredsstillende avkastning uten en form for brukerbetaling.
Mange europeiske land opplever en sterk omsetningsvekst innen betal-tv. I flere landene, for eksempel Sverige, Storbritannia og Frankrike, er nå inntektene fra betal-tv viktigere enn reklameinntektene.

Figur 2.16 Fordeling av inntektskilder for tv-sektoren i Storbritannia (mill. £)
Merk: Kategorien Andre består av inntekter fra bl.a. tv-shopping, sponsorer, pay-per-view, programsalg og interaktivt tv.
Kilde: Ofcom 2006/medienorge
Abonnementsinntekter fikk allerede i 2003 større betydning enn reklameinntekter, men også reklameinntektene har økt i de senere år. Tallene viser derfor at betal-tv-inntektene ikke nødvendigvis erstatter reklameinntekter. For Storbritannias del er det mer dekkende å si at veksten i betal-tv-inntekter har bidratt til å styrke det totale finansieringsgrunnlaget for fjernsynssektoren.
2.2.9 Fjernsynstilbudet blir internasjonalisert (?)
Kringkastingsmediets kulturpolitiske betydning gjør det relevant å se på om de endringsprosesser som er beskrevet foran også får konsekvenser for det innhold publikum velger å se på. Er det for eksempel mulig å se tendenser til at publikums bruk av fjernsyn blir preget av mindre norskprodusert innhold?
Selv om fjernsynsmarkedet er preget av konkurranse, har det hittil ikke skjedd noen betydelige endringer i de ulike kanalenes seeroppslutning de siste årene. Markedet er sterkt dominert av norske aktører.

Figur 2.17 Utenlandske kanalers andel av total seertid i Norge 1992–2005 (prosent)
Merk: Metoden for TV-meterundersøkelsen ble endret da TNS Gallup overtok ansvaret i 2000. Tall før og etter 2000 er derfor ikke direkte sammenliknbare.
* For utenlandske kanaler: tall for perioden januar – desember 2006.
Kilde: Synovate MMI (1992–1999)/ TNS Gallup (2000–)/medienorge
Utenlandske kringkastere har i de siste 10 år ligget stabilt på i underkant 10 pst. målt i samlet markedsandel. Man kan derfor gå ut i fra at det norske tv-publikum i sterk grad synes å foretrekke de norske (dvs. de norskspråklige) kringkasterne. Det er imidlertid unntak fra denne generelle tendensen. I kategorien kringkastere med barn som målgruppe har den internasjonale aktøren Disney Channel de senere årene sikret seg stadig stigende markedsandeler på bekostning av NRK og TV 2.

Figur 2.18 Disney Channels andeler av total seertid i aldersgruppen 3–11 år
Merk: * For Disney Channel: data fra 1. juli–31. desember 2004.
** Data fra 1. januar–3. desember 2006.
Kilde: TNS Gallup/medienorge
Selv om norske tv-kanaler i hovedsak synes å klare seg godt i konkurranse med utenlandske kanaler, betyr ikke dette nødvendigvis at publikum ser mer norsk innhold. På de norske kanalene formidles mye utenlandsk innhold. Ofte vil det være rimeligere å kjøpe inn utenlandske produksjoner og utenlandske konsepter utformet for å appellere til et bredt internasjonalt publikum, framfor å satse på egenproduserte programmer og egenutviklede programkonsepter. Produksjonskostnadene er like store uavhengig av det potensielle seertallet. Produsenter som lager programmer på et av de store språkene har derfor et konkurransefortrinn. Følgelig kan programmer som er spesialtilpasset det norske samfunnet være mindre interessante i et kommersielt perspektiv fordi de er uforholdmessig kostbare å produsere sett i forhold til potensielle seertall. Programmer og konsepter som allerede er utprøvd og har hatt suksess i andre land representerer dessuten mindre markedsrisiko enn helt nye konsepter. I tillegg er det et faktum at flere produsentselskaper i USA i senere år har lansert serier som både har holdt høy kunstnerisk kvalitet, vært nyskapende og hatt stor publikumsappell. Av disse grunner har slike serier blitt vist av kringkastere i de fleste land i Europa.
Det er likevel ikke grunnlag for å hevde at de norske allmennkringkasternes tilbud har blitt mindre norsk i løpet av de siste 10 årene. NRK har en svak reduksjon i andelen norske programmer. Dette oppveies imidlertid av at TV 2 kan vise til en markant økning i andelen norske programmer. Begge kringkasterne kan vise til mer enn 50 pst. norskproduserte programmer.

Figur 2.19 Sendetid fordelt på produksjonsland i NRK TV og TV 2 1996 og 2006 (prosent)
Merk: NRK = NRK1 og NRK2. Fordelingene gjelder sendetid inkludert repriser. For NRK er distriktssendinger inkludert i 2006. NRKs interaktive sendinger uten redaksjonelt innhold er ikke tatt med. For TV 2 er sendinger i regi av TV 2 Interaktiv ikke med. Norskandel for NRK1 i 2006: 63 pst.
Kilde: NRK/TV 2/medienorge
2.2.10 Fjernsynsmarkedet blir mer komplekst for publikum
Opprinnelig var enkelheten noe av fjernsynsmediets styrke. I fjernsynets barndom bestod tilbudet kun av NRK, og for å kunne ta inn NRKs sendinger måtte man ha en takantenne. I dag er tilbudet av kanaler både mangfoldig og komplekst. I tillegg er mottakerteknologien langt mer komplisert. Nå må seerne ta stilling til valg av distribusjonsplattform, hvilken leverandør man ønsker, hvilke programpakker man er interessert i, valg av dekoder, hva slags skjermteknologi skal man satse på (f.eks. plasma eller LCD), PVR-løsninger (enkel harddisk eller fullintegrert mediesenter) mv.
For mange forbrukere kan terskelen for å mestre ny teknologi være høy. Det er en fare for at enkelte grupper i befolkningen, kanskje først og fremst eldre mennesker, kan oppleve det som vanskelig å orientere seg i det nye mediebildet. Dette er noe av bakgrunnen for at departementet har bedt Medietilsynet om å lede et informasjonsprosjekt om overgangen til digitalt fjernsyn. Prosjektet omfatter andre berørte myndighetsorganer som Post- og teletilsynet og Forbrukerrådet, samt TV 2 og NRK. Formålet med informasjonsprosjektet er å nå ut til flest mulig med plattformnøytral informasjon om teknologiskiftet.
2.3 Kringkasternes respons på endringene
2.3.1 Horisontal integrasjon – dannelse av mediehus
Den siste tiden har vi sett en økt tendens til mediekonsentrasjon i form av horisontal integrasjon. Flere store aktører danner såkalte mediehus. Utviklingen er særlig framtredende for pressesektoren, der mange aktører satser på å utvikle alternative medietjenester slik at deres innhold kan distribueres gjennom flere alternative kanaler, blant annet som bestillingstjenester på Internett, radio og fjernsyn.
Det fremste eksemplet er etableringen av MediaNorge 16 hvor de største regionavisene – som samtidig er eiere av de største lokal-tv-, radio- og nettselskapene – ønsker å gå sammen i ett selskap. MediaNorge har som mål å bli det ledende medieselskapet i Norge – kjennetegnet av innovasjonsevne og systematisk utvikling av nye produkter i alle tilgjengelige kanaler – både regionalt og nasjonalt. Bakgrunnen for samarbeidet er at aktørene ser mulige gevinster knyttet til samordning av fellesfunksjoner og satsing på nye digitale medier. Prosjektet er avhengig av at de relevante tilsynsmyndigheter, Konkurransetilsynet og Medietilsynet, godkjenner fusjonen.
Et annet eksempel på denne utviklingen er Aller-konsernet som først etablerte nettsiden Moox, med salg av musikk og forskjellig mobilt innhold. Aktiviteten er utvidet til å omfatte den digitale radiokanalen og tv-kanalen Moox Live. Programmene skal inneholde en rekke interaktive elementer der seerne og lytterne deltar og påvirker utfallet med mobiltelefonene sine. Det interaktive innholdet fra nettstedet Moox.no vil integreres med radio- og tv-kanalen Moox Live.
Også innenfor kringkasting går utviklingen i digital produksjon i retning av mediehus. I Norge satser NRK mer aktivt på Internett og legger stadig større vekt på flermedial utnyttelse av egenprodusert innhold. I Danmark flyttet DR høsten 2006 inn i Europas mest moderne mediehus basert på flermedialitet. Dansk TV2 etablerer seg i likhet med TV 2 i Norge med egen landsdekkende radiokanal.
TV 2-gruppen har i de senere år utviklet seg fra primært å være en fjernsynskanal til et mediehus med eierinteresser bl.a. i radio, tv, nettavis, samt i en fjernsynsdistributør.

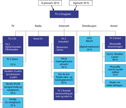
Figur 2.20 TV 2s eierinteresser i innholdsprodusenter og distributører
Merk: Selskapsstruktur per januar 2006
1 TV 2 Nettavisen fusjonerte med TV 2 Interaktiv 1. januar 2006.
Kilde: TV 2/medienorge
TV 2-gruppens virksomhet preges av vertikal integrasjon ved at selskapet er til stede på flere nivåer i verdikjeden. Samtidig er selskapsstrukturen preget av horisontal integrasjon, ved at konsernet består av flere aktører på samme nivå i verdikjeden. Fortsatt er TV 2 primært en kringkaster. Eierskapet i Nettavisen og Kanal 24 bidrar til at TV 2-gruppen på en gjennomsnittsdag kommer i kontakt med en stor andel av befolkningen med ett eller annet TV 2-tilbud.
2.3.2 Vertikal integrasjon
På kringkastingsfeltet er vertikal integrasjon vel så framtredende som horisontal integrasjon. Det er i dag en klar tendens til at det dannes allianser mellom distributører, kringkastere og andre innholdsleverandører oppstrøms og nedstrøms i verdikjeden. Integrerte virksomheter som dekker hele verdikjeden og strategiske allianser mellom innholdsprodusenter og distributør kan føre til effektivisering og kostnadsbesparing for medieaktørene. Samtidig oppstår det risiko for at konkurransen i ett eller flere berørte markeder svekkes.
Etableringen av NTV/RiksTV er et eksempel på vertikal integrasjon. Selskapene er eid i fellesskap av NRK, TV 2 og Telenor. For TV 2 og NRK betyr dette at de beveger seg nedover i verdikjeden fra å være rene innholdsprodusenter til også å være distributører og tilbydere av betal-tv-pakker. Enkelte andre kringkastere har gitt uttrykk for bekymring for at de to største norske kringkasterne på denne måten skal kunne oppnå markedsmakt som distributører og at denne posisjonen kan misbrukes til å hindre konkurrerende kringkastere i å nå fram til seerne. For å motvirke dette ble det i NTVs konsesjon pkt. 4.8 inntatt bestemmelser som skal sikre at flere kringkastere enn TV 2 og NRK får tilgang til nettet:
NTV skal gi alle kringkastere som ønsker det tilbud om formidling i bakkenettet på ikke-diskriminerende vilkår. Det skal fastsettes objektive utvelgelseskriterier for det tilfelle at etterspørselen fra kanalene overstiger den kapasitet som er tilgjengelig.
NTV skal tilby kapasitet for konkurrerende betalings-tv-tilbud på plattformen etter analog slukking. Kapasiteten tilbys sammen med en egen sone på smartkortet, slik at konkurrerende betalings-tv-operatører kan etablere et eget kundegrensesnitt basert på den foreliggende infrastrukturen på plattformen. Vilkårene for slik tilgang skal være ikke-diskriminerende, objektive og transparente.
Telenor har en betydelig posisjon som distributør av kringkastingssendinger gjennom Norkring og som tilbyder av betal-tv-pakker gjennom Canal Digital. I de senere år har selskapet nærmet seg innholdssiden. Dette har blant annet kommet til uttrykk ved at selskapet har kjøpt eksklusive senderettigheter til egne distribusjonsplattformer. Telenor hadde for eksempel rettighetene til fotball-VM i Sør-Korea/Japan i 2002. Høsten 2006 sikret Telenors tv-divisjon, Telenor Broadcast, seg tv-, Internett- og mobilrettigheter til engelske Premier League sammen med tv-konsernet SBS Broadcasting og deres betal-tv-plattform Canal+. Selskapet har også utviklet et tett samarbeid med TV 2 om rettighetskjøp. Telenor har videre, via sin aksjepost i A-pressen, en betydelig indirekte eierinteresse i TV 2. 17
Dette har skapt bekymring hos enkelte for at Telenor, som har interesser i mange distribusjonsplattformer for fjernsyn i Norge, skulle ha et incentiv til å gi TV 2 fordeler som kringkaster. Samarbeidet med Telenor har satt TV 2 i stand til å konkurrere om kjøp av kostbare senderettigheter som f.eks. Tippeligaen og fotball-EM 2008. Telenor er også involvert i TV 2 gjennom en eierandel (45 pst.) i TV 2 Zebra.

Figur 2.21 Telenors eierinteresser i tv- og radiosektoren
Merk: Telenor har også planer om å tilby IPTV via bredbånd.
Canal Digital har enerett på satellittdistribusjon av TV 2s kanaler.
Norkring er teknisk ansvarlig for utbygging av de digitale sendernettene for hhv. for radio og fjernsyn.
Kilde: Telenor/medienorge

Figur 2.22
Kilde: Scanpix/Corbis
Fotnoter
Salget av flatskjermer økte med 13 pst. fra 2005 til 2006.
Telenor kom med på eiersiden i NTV i 2005, i forbindelse med at konsesjonen ble lyst ut på nytt.
Jf. NTVs konsesjon pkt. 4.1. Tilgjengelig på: http://www.regjeringen.no/nb/dep/sd/dok/andre/Konsesjoner/2006/Konsesjon-for-oppretting-og-drift-av-dig.html?id=417415
Unntaket utgjøres av sanntids-streaming av det samme innhold til mange brukere. NRKs tilbud av ”live” nettradio på Internett er et eksempel på en web-basert tjeneste som utvilsomt er ”kringkasting” i kringkastingslovens forstand.
En sammenslutning av BKK, Agder Energi, Troms Kraft, Lyse Energi og Nord-Trøndelag Elektrisitetsverk.
NRK2 blir en nyhetskanal på dagtid, men en mer ordinær programkanal på kveldstid.
Kanalen skal hete NRK Super fram til kl. 19 og være for barn opp til 12 år. Etter det klokkeslettet endrer kanalen karakter og navn. Da skal den hete NRK3 og rette seg mot eldre barn og ungdom.
Ofcom: The International Communications Market 2006. Tilgjengelig på: http://www.ofcom.org.uk/research/cm/icmr06/icmr.pdf
Tall for andre land i undersøkelsen: USA 21 pst., Tyskland 29 pst., Frankrike 34 pst., Japan 33 pst., Italia 41 pst.
Filmarkivet.no distribueres via bredbånds-tv til skoler, bibliotek mv., og via internett til privatkunder. Lyse distribueres gjennom 24 kraft- og bredbåndsselskaper. iVisjon og Salten Bredbånd distribueres hver gjennom fire kraft- og bredbåndsselskaper, Homebase gjennom tre.
MediaFLO er en tredje teknisk variant utviklet for kringkasting av mobil-tv. MediaFLO er utviklet av Qualcomm og har foreløpig ikke fått fotfeste i Europa.
DAB-IP er en DAB-relatert IP-standard som er egnet for mobil radio og tv.
DVB-H er mest egnet for frekvenser som ligger i UHF-båndet. Disse er i de fleste land tatt i bruk for analogt bakkesendt fjernsyn.
I henhold til Medietilsynets fortolkning av det norske reklameregelverket er det ikke tillatt å dele opp skjermen i én del program og én del reklame. Dette følger av kringkastingslovens regler om at reklame og programmer skal være klart atskilte, jf. kringkastingsloven § 3-2: ”Reklameinnslagene i fjernsyn skal hovedsakelig sendes i blokker mellom programmene, og skal klart atskilles fra den ordinære programvirksomhet ved et særskilt lyd- og bildesignal.”
Kultur- og kirkedepartementet inngikk sommeren 2006 en avtale med TV 2 om at selskapets hovedkanal må gå gratis i det digitale bakkenettet til og med 2009. Avtalen ble inngått i forbindelse med myndighetenes tildeling av konsesjon til NTV for utbygging og drift av det digitale bakkenettet.
Fusjonen er planlagt å omfatte Aftenposten, Finn, Bergens tidende, Stavanger Aftenblad og Fædrelandsvennen.
Telenor Broadcast Holding AS eier 44,8 pst. av A-pressen, som igjen eier 50 pst. av TV2-gruppen. Telenor har følgelig ca. 23 pst. indirekte eierinteresse i TV 2-gruppen.