Del 1
Mandat og sammendrag
1 Utvalgets oppnevning, mandat og arbeid
1.1 Oppnevning og sammensetning av utvalget
Ved kongelig resolusjon 23. mars 2018 ble det oppnevnt et utvalg for å «forberede gjennomføringen av regjeringens rusreform der ansvaret for samfunnets reaksjon på bruk og besittelse av illegale rusmidler til eget bruk overføres fra justissektoren til helsetjenesten».
Rusreformutvalget ble gitt følgende sammensetning:
Runar Torgersen (leder), førstestatsadvokat, Riksadvokatembetet. Oslo
Henriette Sinding Aasen, professor ved Det juridiske fakultet, Universitetet i Bergen. Bergen
Trine Funder Amundal, spesialist i rus- og avhengighetsmedisin ved St. Olavs hospital HF. Trondheim
Kenneth Arctander Johansen, informasjonsansvarlig i Rusmisbrukernes interesseorganisasjon (RIO). Oslo
Moses Deyegbe Kuvoame, førsteamanuensis ved Fakultet for helse- og sosialvitenskap, Universitetet i Sørøst-Norge, Porsgrunn
Mona Michalsen, ruskonsulent i Søgne kommune. Kristiansand
Sverre Martin Nesvåg, forskningsleder ved Regionalt kompetansesenter for rusmiddelforskning i Helse Vest, Stavanger universitetssjukehus HF. Sandnes
Rune Solberg Swahn, politiinspektør ved seksjon for etterretning og forebygging, Politidirektoratet. Ås
Anne Helene Fraas Tveit, psykologspesialist, seksjonsleder ved ruspoliklinikken, Lovisenberg Diakonale Sykehus. Oslo
Wibecke Årst, styreleder i MARBORG. Tromsø
Utvalgets sekretariat har vært lagt til Helse- og omsorgsdepartementet, som også har stilt lokaler til rådighet for sekretariat og utvalgets møter. Sekretariatet har bestått av:
Tore Sørensen (leder), seniorrådgiver
Alf Butenschøn Skre, seniorrådgiver
Ingrid Rindal Lundeberg, seniorrådgiver
Louise Sandaker Hannon, redaksjonsassistent (fra 28. oktober til 11. desember 2019)
Johan Ludvig Stang, redaksjonsassistent (fra 28. oktober til 11. desember 2019)
1.2 Utvalgets mandat
I foredraget til den kongelige resolusjonen er bakgrunnen for og formålet med oppnevningen av Rusreformutvalget beskrevet som følger:
«1. Bakgrunn
Regjeringen vil gjennomføre en rusreform for å sikre et bedre tilbud til personer med rusproblemer og avhengighet, der ansvaret for samfunnets reaksjon på bruk og besittelse av illegale rusmidler til eget bruk overføres fra justissektoren til helsetjenesten.
Bakgrunnen for rusreformen er en erkjennelse av at rusproblematikk i all hovedsak er en helseutfordring. Straffeforfølgning av bruk og besittelse av illegale rusmidler til eget bruk har bidratt til stigmatisering, marginalisering og sosial utstøting og kan ha stått i veien for å møte den enkelte bruker med hensiktsmessige og tilpassede tilbud og oppfølging.
I dag ligger ansvaret for å gi reaksjoner på bruk og besittelse av illegale rusmidler til eget bruk til justissektoren. Legemiddelloven § 24 omfatter de mindre alvorlige forhold, som bruk og besittelse av små kvanta av cannabis og narkotiske legemidler ervervet på illegal måte til eget bruk. Besittelse ut over dette regnes som oppbevaring og vil således kunne straffes etter straffeloven § 1621 som rammer narkotikalovbrudd som ikke er knyttet til eget bruk og som regnes som del av den profesjonelle narkotikaomsetningen.
Behandling og oppfølging av personer med rusproblemer og avhengighet er både delt, men også et felles ansvar for spesialisthelsetjenesten og den kommunale helse- og omsorgstjenesten. Også arbeids- og velferdsforvaltningen (NAV) og andre sektorer har viktige oppgaver knyttet til forebygging og tjenester til personer med rusproblematikk.
Tverrfaglig spesialisert rusbehandling (TSB) i spesialisthelsetjenesten og tjenestetilbudet er regulert i spesialisthelsetjenesteloven. Helse- og omsorgtjenester til mennesker med rusproblemer på kommunalt nivå reguleres av Helse- og omsorgstjenesteloven.
Rett til nødvendige helse og omsorgstjenester fra begge nivåer reguleres i pasient- og brukerrettighetsloven.
2. Utvalgets arbeidsoppgaver
Utvalget skal forberede gjennomføringen av regjeringens rusreform der ansvaret for samfunnets reaksjon på bruk og besittelse av illegale rusmidler til eget bruk overføres fra justissektoren til helsetjenesten.
Utvalget skal utrede og foreslå en modell for å oppnå formålet med rusreformen. Den valgte modellen må sikre at tjenester og tilbud som i dag rettslig og organisatorisk ligger til kommunesektoren, spesialisthelsetjenesten og andre relevante sektorer, som arbeids- og velferdssektoren, barnevernet, utdanningssektoren mv, kan inngå i tilbudet til den enkelte bruker. Utvalget må utrede og foreslå hvordan modellen skal forankres organisatorisk og administrativt. Modellen kan ikke forutsette endring av dagens prinsipielle ansvars- og oppgavefordeling mellom kommunal helse- og omsorgstjeneste og spesialisthelsetjeneste.
Utvalget skal utrede, og foreslå nødvendige lovendringer for å gjennomføre reformen i form av konkrete lovutkast. I arbeidet inngår også utredning av de foreslåtte endringenes forhold til Norges folkerettslige forpliktelser, blant annet FNs narkotikakonvensjoner og menneskerettighetene.
Utvalget skal levere sin innstilling innen 31.12.2019.
3. Utvalgets sammensetting
Det foreslås at utvalget skal bestå av ti medlemmer, inkludert leder. Det foreslås et bredt sammensatt utvalg som ledes av en jurist med høy anseelse og med evne til å se både de prinsipielle og praktiske spørsmålene saken reiser, samt erfaring fra tidligere utvalgsarbeid. Personer med erfaring fra kommunal helse- og omsorgstjeneste, spesialisthelsetjenesten, politi og påtalemyndigheter samt brukerrepresentanter er representert i utvalget. Den foreslåtte sammensetningen av utvalget reflekterer bred og relevant erfaring og kompetanse. I tillegg er kjønn, minoritetsperspektiv og geografisk tilknytning vektlagt.
Kjønnsfordelingen er behandlet i samsvar med Barne- og likestillingsdepartementets rundskriv, publikasjon Q-4/2005. Utvalget er foreslått sammensatt av fem kvinner og fem menn og oppfyller kravene i likestillings- og diskrimineringsloven § 28 første ledd bokstav b.
4. Økonomiske og administrative konsekvenser
Kostnader til utvalgets arbeid dekkes innenfor Helse- og omsorgsdepartementets og Justis- og beredskapsdepartementets budsjettramme. Forslag fra utvalget som regjeringen ønsker å følge opp vil bli utredet i tråd med utredningsinstruksen og vil bli vurdert i de årlige budsjettprosessene. Spørsmålet om nedsetting av utvalget har vært forelagt Finansdepartementet i tråd med utredningsinstruksen.»
Rusreformutvalgets mandat ble gitt i vedlegg 1 til foredraget til den kongelige resolusjonen:
«1. Formål
Regjeringen ønsker å endre myndighetenes reaksjoner mot personer som tas for bruk og besittelse av narkotika fra straff til hjelp, behandling og oppfølging.
Regjeringen vil gjennomføre en rusreform for å sikre et bedre tilbud til rusavhengige, der ansvaret for samfunnets reaksjon på bruk og besittelse av illegale rusmidler til eget bruk overføres fra justissektoren til helsetjenesten.
Kilde: Politisk plattform 14. januar 2018.
Bakgrunnen for rusreformen er en erkjennelse av at rusproblematikk i all hovedsak er en helseutfordring. Straffeforfølgning av bruk og besittelse av illegale rusmidler til eget bruk har bidratt til stigmatisering, marginalisering og sosial utstøting og kan ha stått i veien for å møte den enkelte bruker med hensiktsmessige og tilpassede tilbud og oppfølging.
Rusreformen innebærer med dette et betydelig skifte i norsk ruspolitikk. Et skifte i tenkningen og holdningen til hva et rusproblem er – og ikke minst – hvordan vi som samfunn skal møte dette problemet.
I regjeringens politiske plattform slås det videre fast at:
Regjeringen vil føre en kunnskapsbasert ruspolitikk, med mål om forebygging av rusproblemer, skadereduksjon og begrensing av skadevirkninger. Å redde liv og å sikre verdighet må alltid ligge i bunn for en human rusomsorg.
Regjeringen vil ikke legalisere bruk og besittelse av narkotika, men dette er ikke til hinder for mer vekt på skadereduksjon.
Politiet skal kunne pålegge at den rusavhengige skal møtes med helserettede tiltak, og manglende oppfølging vil medføre sanksjoner.
Regjeringen setter med dette ned et offentlig utvalg for forberedelse av rusreformen (Rusreformutvalget).
2. Utvalgets oppdrag
Utvalget skal forberede gjennomføringen av regjeringens rusreform der ansvaret for samfunnets reaksjon på bruk og besittelse av illegale rusmidler til eget bruk overføres fra justissektoren til helsetjenesten.
Utvalget skal utrede og foreslå en modell for å oppnå formålet med rusreformen.
Portugal flyttet i 2001 den rettslige reguleringen av bruk og besittelse av narkotiske stoffer fra straffelovgivningen til helse- og sosialsektoren (begrenset til opptil 10 brukerdoser), gjennom opprettelse av såkalte kommisjoner; The Portuguese Commission for the Dissuasion of Drug Addiction (CDT). Brukere blir pålagt av politiet å møte for kommisjonen som vurderer hva slags sanksjoner, og eventuelt tjenestetilbud, som vil være hensiktsmessig overfor den enkelte bruker.
Utvalget står fritt til å se til andre lands erfaringer med lignende tilnærminger, men skal særskilt vurdere erfaringer fra Portugal og den portugisiske modellen med tanke på hvorvidt denne, eller deler av denne, kan være egnet i en norsk sammenheng.
Modellen må understøtte regjeringens målsetting om bedre tjenestetilbud til brukerne, og være i tråd med internasjonale anbefalinger om rehabilitering og reintegrering bl.a. fra FN og EMCDDA. Den valgte modellen må sikre at tjenester og tilbud som i dag rettslig og organisatorisk ligger til kommunesektoren, spesialisthelsetjenesten og andre relevante sektorer, som arbeids- og velferdssektoren, barnevernet, utdanningssektoren mv, kan inngå i tilbudet til den enkelte bruker. Utvalget må videre sikre at hensynet til barn som pårørende ivaretas, at barnets omsorgssituasjon vurderes og at barnets beste legges til grunn.
Utvalget må utrede og foreslå hvordan modellen skal forankres organisatorisk og administrativt.
Modellen kan ikke forutsette endring av dagens prinsipielle ansvars- og oppgavefordeling mellom kommune og spesialisthelsetjeneste.
Utvalget skal utrede, og foreslå nødvendige lovendringer for å gjennomføre reformen i form av konkrete lovutkast. I arbeidet inngår også utredning av de foreslåtte endringenes forhold til Norges folkerettslige forpliktelser, blant annet FNs narkotikakonvensjoner og menneskerettighetene.
Utkast til regelverksendringer og organisering må legge til rette for rolleavklaring og god samhandling mellom politi og påtalemyndighet, kommunal helse- og omsorgstjeneste, spesialisthelsetjeneste samt andre relevante aktører.
Utvalget skal blant annet utrede:
Mengde illegale rusmidler som skal falle inn under definisjonene av bruk og besittelse til eget bruk.
Hvilke tilbud/sanksjoner som skal gis ut ifra den enkeltes livssituasjon, alvorlighetsgrad av rusproblem og individuelle behov, herunder
overfor brukere som gjentatte ganger bryter forbudet om bruk og besittelse til eget bruk
overfor bruker som ikke følger opp de tilbud/tidligere sanksjoner som er gitt
Hvorvidt og i så fall på hvilken måte, personer som bryter lov/forskrift grunnet beruselse eller påvirkning av alkohol, samt personer som får bistand av politi/ambulanse ved overdoser, skal inngå i modellen.
Om forsøk på anskaffelse av illegale rusmidler til eget bruk skal inngå i modellen.
Hvorvidt og i så fall på hvilken måte, dagens alternative straffereaksjoner, vilkår ved påtaleunnlatelse mv, som benyttes ved bruk og besittelse til eget bruk skal inngå i modellen.
I hvilken grad foreslåtte endringer i regelverk og foreslåtte tilbud og sanksjoner er i samsvar med prinsippet om samtykkebasert helsehjelp.
Regjeringen forutsetter at utvalget legger opp til en åpen arbeidsform og på egnet måte tar imot innspill og drøfter sentrale tema med ulike fagmiljøer, statlige råd, bruker- og interesseorganisasjoner mv. for å sikre ivaretagelse av ulike perspektiver og en bredest mulig oppslutning om den valgte modellen.
Utvalget må være oppmerksom på arbeider som er i [sic] igangsatt på tilgrensende områder, for eksempel regjeringens nasjonale strategi for samordnet tilbakeføring etter gjennomført straff (2017–2021). I strategien fremgår det blant annet at regjeringen vil vurdere det samlede straffereaksjons- og behandlingstilbudet under straffegjennomføring for personer med rusproblemer eller avhengighet, og om innretningen av dette bør endres. Strategien er tverrdepartemental og er forankret i Justis- og beredskapsdepartementet.
3. Økonomiske og administrative konsekvenser, lovteknikk m.m.
Økonomiske, administrative og andre vesentlige konsekvenser av utvalgets forslag skal utredes og fremgå av utredningen i samsvar med Utredningsinstruksen – Instruks om utredning av statlige tiltak (2016) kapittel 2.
Utvalget skal synliggjøre hvordan forslag til rusreform kan gjennomføres uten økte bevilgninger.
Utvalgets budsjett vil bli fastsatt særskilt. Om godtgjøring gjelder de til enhver tid gjeldende bestemmelsene i Statens personalhåndbok om godtgjøring mv. til leder, medlemmer og sekretærer i utvalg.
Utvalget skal utforme lovforslag i tråd med reglene i Justisdepartementets veiledning Lovteknikk og lovforberedelse (2000), jf. utredningsinstruksen punkt 4-1. For å oppnå brukervennlige regler, bør lovforslaget ha god systematikk og et enkelt og klart språk.
Om arkivordningen gjelder arkivforskrifta § 1-2 og eventuelle utfyllende bestemmelser.
4. Frist
Utvalget skal avgi sin utredning til Helse- og omsorgsdepartementet og Justis- og beredskapsdepartementet innen 31. desember 2019.»
1.3 Utvalgets forståelse og avgrensning av sitt mandat
Utvalget har i henhold til sitt mandat avgrenset sin utredning til befatning med illegale rusmidler (narkotika) som faller inn under benevnelsene bruk og innehav tilegen bruk (og tilhørende erverv). Utvalgets forslag til modell vil således ikke omfatte annen befatning med narkotika, herunder tilvirkning og innførsel.
Utvalget har fått i oppdrag å utrede mengde (terskelverdier) av ulike typer narkotika som skal falle inn under definisjonene av bruk og besittelse til egen bruk etter rusreformen. Utvalget har lagt til grunn at dagens vurderinger av hvorvidt befatningen med narkotika anses som brudd på henholdsvis legemiddelloven (besittelse) eller straffeloven (oppbevaring), ikke er bindende for utvalgets forslag til mengde narkotika som vil falle inn under bruk og innehav av narkotika til egen bruk etter rusreformen.
I mandatet henvises det til regjeringens politiske plattform av 14. januar 2018, der det slås fast at regjeringen ikke vil legalisere bruk og besittelse av narkotika. Dette tolker utvalget som en presisering av at forbudet mot all befatning med narkotika skal videreføres, samt at utvalgets oppdrag ikke omfatter å utrede former for tillatt og regulert omsetning av rusmidler som i dag er oppført på narkotikalisten. Dette gjelder uavhengig av det enkelte rusmiddels antatte skadepotensial. Utvalget har derfor ikke vurdert spørsmål av betydning for legalisering av rusmidler som det i dag er ulovlig å benytte, besitte eller omsette, selv om utvalget er godt kjent med det offentlige ordskiftet om dette temaet.
Uttrykket avkriminalisering benyttes ikke i utvalgets mandat og heller ikke i regjeringens generelle omtale av rusreformen. I mandatet benyttes formuleringene «Regjeringen ønsker å endre myndighetenes reaksjoner mot personer som tas for bruk og besittelse av narkotika fra straff til hjelp, behandling og oppfølging» og «ansvaret for samfunnets reaksjon på bruk og besittelse av illegale rusmidler til eget bruk overføres fra justissektoren til helsetjenesten». Utvalgets forståelse av disse formuleringene er at regjeringen, gjennom lovendring, ønsker å fjerne straffansvaret knyttet til overtredelse av forbudet mot bruk og besittelse av narkotika til egen bruk. Utvalget har derfor gjennomgående valgt å benytte uttrykket avkriminalisering i sin utredning.
Med avkriminalisering menes i denne utredningen at visse handlinger ikke lenger er straffbare. Likevel kan de aktuelle handlingene forbli ulovlige. Utvalgets forslag gjelder altså kun rettsvirkningen av å overtre forbudet mot befatning med narkotika.
Mandatet er ikke entydig med tanke på hvilke brukere eller brukergrupper av narkotika som skal omfattes av avkriminaliseringen. Eksempelvis ønsker regjeringen å «endre myndighetenes reaksjoner mot personer som tas for bruk og besittelse av narkotika», noe som kan tilsi at personkretsen som omfattes av avkriminaliseringen, skal gjelde alle brukere av narkotika. Samtidig kan formuleringen om at «Regjeringen vil gjennomføre en rusreform for å sikre et bedre tilbud til rusavhengige», forstås som en innsnevring til en mindre gruppe brukere med en diagnostisert ruslidelse, eventuelt et kjent, alvorlig og omfattende rusproblem.
Utvalget har lagt til grunn at reformens formål om å «sikre et bedre tilbud til rusavhengige» (vår utheving) ikke utelukker at avkriminaliseringen kan omfatte bruk og besittelse av narkotika til egen bruk helt generelt. Utvalget har således ikke forstått mandatet slik at det står i veien for utvalgets forslag til en modell for avkriminalisering som omfatter alle grupper av brukere, uavhengig av alder og bruksmønster.2
Utvalget kan av mandatet heller ikke utlede at det nødvendigvis skal trekkes et skille mellom ulike typer av narkotika. Utvalget forutsetter med dette at regjeringens intensjon er at avkriminalisering av bruk og besittelse av narkotika – i den grad det har gode grunner for seg – kan omfatte alle typer og varianter av slike rusmidler, herunder legemidler som benyttes med formål om å oppnå ruseffekt.
I mandatet fremkommer det at politiet skal kunne pålegge at en person som tas for bruk og besittelse av narkotika til egen bruk, møtes med helserettede tiltak. Utvalget har ikke tolket dette som en forutsetning om at politiet skal gis adgang til å pålegge helsetjenestene å behandle en person som tas for bruk og besittelse av narkotika til egen bruk. Denne delen av mandatet forstås heller ikke som en forutsetning om adgang til å påtvinge den enkelte bruker av narkotika behandling i helsetjenestene eller å motta tjenester fra andre deler av velferdssektoren uten samtykke.
Videre har utvalget lagt til grunn en forståelse av uttrykket helserettede tiltak som ikke utelukkende sammenfaller med helsehjelp slik dette defineres i pasient- og brukerrettighetsloven § 1-3, men som omfatter ulike helse- og velferdstilbud, avhengig av den enkeltes situasjon og behov. Det vises til utredningens kapittel 15 for nærmere omtale av utvalgets forståelse av helserettet hjelp samt grenseoppgangen mellom slik hjelp og politiets pålegg.
1.4 Møter og arbeidsform i utvalget
Utvalget hadde sitt første møte 21. juni 2018. Det siste møtet ble avholdt 7. og 8. november 2019. Til sammen har utvalget hatt 16 ordinære utvalgsmøter. Av disse har fire møter gått over to dager. Dette utgjør til sammen 20 møtedager. De fleste møtene har vært avholdt i Oslo, men utvalget har også avholdt utvalgsmøter i Bergen, Trondheim og Tromsø.
Rusreformutvalget har utredet en rekke spørsmål av ulik karakter knyttet til å utforme en modell for gjennomføring av rusreformen. Innledningsvis, men også under utredningsarbeidet, har utvalget innhentet relevant kunnskap og mottatt en rekke innspill.
Mandatet forutsatte at utvalget på egnet måte skulle ta imot innspill og drøfte aktuelle temaer med ulike fagmiljøer, statlige råd, bruker- og interesseorganisasjoner med videre for å sikre ivaretagelse av ulike perspektiver på rusreformen.
Utvalget opprettet for dette formål en nettside, rusreformutvalget.no, der publikum fortløpende har blitt orientert om utvalgets møtevirksomhet og den tematikken som har blitt behandlet i de respektive utvalgsmøter. Utvalget har imidlertid ikke delt detaljer fra utvalgets diskusjoner eller konklusjoner underveis i prosessen. Heller ikke dokumenter som har blitt innhentet eller utarbeidet i forbindelse med utvalgets utredningsarbeid, har blitt gjort offentlig tilgjengelig.
På utvalgets nettside har det vært anledning for alle interesserte til å skrive til utvalget, og disse innspillene er løpende publisert på nettsiden. Utvalget har i perioden 20. september 2018 til 17. november 2019 mottatt i overkant av 80 skriftlige innspill på nettsiden, hvorav flere er skriftliggjøring av muntlige innlegg fra innspillsmøtene, se omtale nedenfor. Både organisasjoner og privatpersoner har bidratt med innspill, inkludert personer som selv har erfaring med bruk av narkotika. En oversikt over hvem som har gitt skriftlig innspill finnes i utredningens vedlegg 2. Innspillene finnes tilgjengelig på regjeringen.no.
For å sikre at utvalget skulle motta innspill fra særlig relevante aktører, ble det 22. november 2018 sendt en egen invitasjon til å avgi innspill til utvalget til en rekke brukerorganisasjoner på rusfeltet, ruspolitiske organisasjoner, kompetanse- og fagmiljøer, direktorater med flere. Invitasjonene er senere også sendt til andre virksomheter utvalget underveis fant relevante for sitt utredningsarbeid. Rusreformutvalgets invitasjon, samt oversikt over aktører som mottok invitasjon til å avgi innspill, foreligger som digitale vedlegg til utredningen.
Utvalget har innhentet dokumentasjon på områder av særlig interesse for utredningen, herunder statistiske opplysninger fra Politidirektoratet, Statistisk sentralbyrå (SSB) med flere. Det er videre innhentet skriftlig materiale også fra virksomheter som utvalget har hatt grunn til å tro har særlig kompetanse eller kunnskap om særskilte forhold, for eksempel knyttet til hva som kan regnes som alminnelige brukerdoser av ulike rusmidler, priser og bruksmønster med videre. Utvalgte deler av innhentet dokumentasjon og innkomne svar følger som digitale vedlegg til utredningen.
Utvalget har avholdt fem innspillsmøter.3 Invitasjon til innspillsmøtene ble lagt ut på utvalgets nettside samt formidlet i e-post til aktuelle instanser, herunder brukerorganisasjoner, intresseorganisasjoner og fagmiljøer. Innspillsmøtene ga mulighet for direkte dialog mellom utvalget og de som ønsket å gi innspill. For at flest mulig skulle få anledning til å møte utvalget, ble det arrangert innspillsmøter i ulike regioner, henholdsvis i Oslo 3. november 2018, Stavanger 9. januar 2019, Bergen 14. februar 2019, Trondheim 13. mars 2019 og Tromsø 10. april 2019. En oversikt over hvilke instanser som avga innspill til utvalget i muntlig form på innspillsmøtene finnes i utredningens vedlegg 1.
Utvalget arrangerte også en egen konferanse i Oslo den 27. mai 2019 med tematikken «Barn og unge i rusreformen». Hensikten med denne konferansen var å drøfte uroen og bekymringene mange har uttrykt når det handler om mulige konsekvenser av rusreformen overfor barn og unge. Utvalget ønsket å belyse hvorvidt en slik uro har forskningsmessig belegg, og samtidig se på hva samfunnet bør og kan gjøre for å forebygge uheldige konsekvenser reformen kan ha for holdninger til og bruk av narkotika. Konferanseprogrammet foreligger som digitalt vedlegg til utredningen.
Utvalgets medlemmer representerer i seg selv mye ekspertise på de aktuelle områdene som er omfattet av utredningen. Utvalget fant det likevel hensiktsmessig å invitere representanter for ulike etater og enkeltpersoner til å innlede om bestemte temaer på noen av utvalgets møter. Innledere er oppgitt nedenfor i den rekkefølgen innleggene ble holdt. Tittel/yrke og arbeidssted er nevnt slik det ble oppgitt da avtale om innlegg ble gjort.
Anne-Line Bretteville-Jensen, avdelingsdirektør, Folkehelseinstituttet: «Narkotikabruk i Norge – omfang, forbruk, marked og aktører samt om narkotikabrukere i og utenfor behandling»
Linn Gjersing, forsker, Folkehelseinstituttet: «Hva vil avkriminalisering si for de ‘tunge’ brukerne?»
Thomas Anton Sandøy, forsker, Folkehelseinstituttet: «Ungdom i alternative straffereaksjonsspor»
Ole Røgeberg, seniorforsker/nestleder, Stiftelsen Frischsenteret for samfunnsøkonomisk forskning: «Verdier, oppfatninger og virkemidler i ruspolitikken»
Håvard Berge, Kriminalitetsforebyggende team, Kristiansand kommune, og Grete Pedersen, leder forebyggende seksjon, Kristiansand politistasjonsdistrikt: «System og praksis rundt bruk av ungdomskontrakt» (Kristiansand kommune)
Jørn Jacobsen, professor, Universitetet i Bergen: «Straff, rus og sosial rettferdighet: grunnlagstenkning om overgang fra strafferettslig til helserettslig tilnærming til bruk av illegale rusmidler»
John Reidar Nilsen, forsker, Universitetet i Bergen: «Politiets oppgaver på rusfeltet før og etter rusreformen: lovgrunnlag, forebyggende arbeid, oppgavefordeling og grensegang mellom politi, barnevern og helsetjeneste»
Karl Harald Søvig, professor og dekan, Universitetet i Bergen: «Forholdet mellom tvang og samtykkebasert helsehjelp på rusfeltet»
David C. Vogt, førstelektor i filosofi, Universitetet i Bergen, foredrag: «Tre grunner til å avkriminalisere narkotika»
Marit Grung, spesialrådgiver, Bergen kommune: «Rusreform og kommunale tjenestetilbud»
John-Petter Sødahl Jamt, psykiatrisk sykepleier, St. Olavs hospital HF: «Helse- og overdoseteamet i Trondheim kommune»
Johnny Bäckström, prosjektleder, Konfliktrådet: «Organisering av ruskontrakter i Trøndelag»
Unni Korshavn, avdelingsleder, St. Olavs hospital HF: «Rusbehandlingstilbudet St. Olavs Hospital»
Bjørn Henning Østenstad, professor, universitetet i Bergen: «Problemstillinger av særlig interesse for Rusreformutvalgets arbeid i NOU 2019: 14 Tvangsbegrensningsloven – Forslag til felles regler om tvang og inngrep uten samtykke i helse- og omsorgstjenesten»
Sekretariatet har i løpet av 2018 og 2019 hatt egne møter med følgende instanser og virksomheter:
17. desember 2018 – møte med Helsedirektoratet om pakkeforløp for tverrfaglig spesialisert rusbehandling
8. januar 2019 – møte med Kompetansesenter for kriminalitetsforebygging, blant annet om SLT-modellen (Samordning av lokale rus og kriminalitetsforebyggende tiltak)
31. januar 2019 – møter med følgende tiltak i Oslo kommune:
Prindsen mottakssenter
Brukerrommet
Uteseksjonen
LASSO (lavterskel substitusjonsbehandling i Oslo), Dalsbergstien hus
Ungdom og rus, legevakten i Oslo
13. februar 2019 – møter med følgende tiltak i Bergen kommune:
Strax-huset (brukerrommet)
Senter for Narkotikaprogram med domstolskontroll (ND-senter)
18. februar 2019 – møte i Sentrumssamarbeidet, Oslo kommune og Oslo politidistrikt
22. mai 2019 – møte med to representanter fra International Narcotics Control Board (INCB) under deres besøk i Helse- og omsorgsdepartementet
10. september 2019 – møte med Brendan Hughes, ekspert på narkotikalovgivning ved European Monitoring Centre for Drugs and Drug Addiction (EMCDDA) under hans besøk i Oslo
16. september 2019 – møte med uteseksjonen i Oslo kommune
30. september 2019 – møte med tingrettsdommer Åsa Bech i Oslo tingrett
Den 5. mars 2019 deltok utvalgsleder, sekretariat og medlemmer av utvalget på uteseksjonens patruljering i Oslo sentrum. Utvalget besøkte den 10. april 2019 Kafé 103, som er et lavterskeltilbud for personer som bruker narkotika, i regi av Tromsø kommune.
I tillegg til innspillsmøter og andre møter med ulike aktører i Norge har utvalgets sekretariat og medlemmer av utvalget gjennomført studiereiser og deltatt på seminarer og konferanser i inn- og utland. Utvalgets sekretariat, utvalgsleder og/eller medlemmer av utvalget har vært representert på følgende konferanser og seminarer:
21. august 2018 – Rusreformkonferansen, Foreningen for en tryggere ruspolitikk (FTR)
15. oktober 2018 – Høring om livet i og rundt LAR om LAR-pasienters erfaringer, Skyggeutvalget
18.–19. oktober 2018 – LAR-konferansen, Oslo universitetssykehus HF og Det medisinske fakultet, Universitetet i Oslo
25. oktober 2018 – Forebygging etter rusreformen, fagkonferanse, Actis
2.–4. november 2018 – Utdanningskonferansen 2018, Norsk narkotikapolitiforening
9. november 2018 – Fagdag Narkotika i skolen, Forbundet mot rusgift (FMR)
28. februar 2019 – seminar om georgiske og norske perspektiver på avkriminalisering av bruk av narkotika, The Georgian-Norwegian Rule of Law Association og Universitetet i Oslo, Det juridiske fakultet
8. april 2019 – Dialogseminar om åpne russcener, Oslo kommune
9. september 2019 – Drug Policy Reform in Norway, arrangert av professor Willy Pedersen som del av PROMENTA-satsingen ved Universitetet i Oslo
20. september 2019 – Nordic Reform Conference, Foreningen for en tryggere ruspolitikk (FTR)
For å få innblikk i andre lands regelverk og erfaringer, spesielt knyttet til avkriminalisering og liberalisering av narkotikapolitikken, har sekretariat, utvalgsleder og medlemmer av utvalget vært på studiebesøk og deltatt på konferanser i USA, Portugal, Østerrike, Danmark og Sverige.
Utvalgsleder og sekretariatet deltok den 26.–28. november 2018 på konferansen New Frontiers in Drug Decriminalization i New York, i regi av Open Society Foundations og Drug Policy Alliance.
I perioden 4.–8. februar 2019 gjennomførte utvalget en felles studiereise til Portugal. Under studiebesøket møte utvalget følgende instanser og virksomheter:
Serviço de Intervenção nos Comportamentos Aditivos e nas Dependências (SICAD)4
Comissões para a Dissuasão da Toxicodependência (CDT)5, Lisboa
Polícia de Segurança Pública (PSP)6, Lisboa
Programa de Substituição em Baixo Limiar de Exigência, Ares do Pinhal, Associação para a Inclusão Social7, Lisboa
Centro de Respostas Integradas (CRI) de Lisboa8
The European Monitoring Centre for Drugs and Drug Addiction (EMCDDA)9, Lisboa
Faculdade de Psicologia e de Ciências da Educação da Universidade do Porto (FPCEUP).10 På dette møtet deltok også følgende organisasjoner, Porto:
Den norske ambassaden i Lisboa bisto utvalget med logistikken under gjennomføringen av besøkene i Portugal.
I perioden 18.–22. mars 2019 deltok representanter fra sekretariatet samt ett utvalgsmedlem på «The sixty-second session of The United Nations Commission on Narcotic Drugs (CND)» i Wien, i regi av United Nations Office on Drugs and Crime (UNODC) i Wien.
Ved denne anledning ble det også avholdt bilaterale møter med:
Sveriges delegasjon
New Zealands delegasjon
Drug Policy Alliance15
Irlands delegasjon
Drug Policy Futures16 (med deltagere fra Actis, IOGT, Europeans against drugs (EURAD) og Green Crescent)
Danmarks delegasjon
International Drug Policy Consortium17 og Vienna NGO Committee on Drugs18
Finlands delegasjon
Gesundheit Österreich GmbH19
Sekretariatet gjennomførte 25.–26. mars 2019 et studiebesøk i København i Danmark hvor det avla besøk ved
Stofintagelsesrummet H17
Mændenes Hjem
Stofintagelsesrummet Skyen
Under studiebesøket ble det avholdt møter med
politikommissær Thomas Ahlburg, seksjonsleder, Nærpoliti i Indre by, om politiets gatearbeid
forskerne Esben Houborg (Aarhus universitet, Danmark), Björn Johnson og Bengt Svensson (Malmø Universitet, Sverige) om dansk og svensk ruspolitikk
Nanna Gotfredsen, leder, Gadejuristen
Den 10.–12. juni 2019 deltok sekretariatet på «Drug policy and decriminalization», The Stockholm Criminology Symposium 2019.
Den 27.–29. august 2019 deltok et utvalgsmedlem på Nordisk rusmiddelseminar med temaet «forebygging» i Nuuk på Grønland.
I tillegg har utvalgets medlemmer og sekretariat holdt innlegg på en rekke seminarer og konferanser samt deltatt i debatter med videre.
Utvalget har, i tråd med utredningsinstruksen, vurdert de økonomiske og administrative konsekvensene som følger av utvalgets forslag til ny modell for samfunnets reaksjon på bruk og besittelse av narkotika til egen bruk. Som en del av dette arbeidet inngikk Helse- og omsorgsdepartementet den 31. mai 2019 en avtale med Oslo Economics om å utarbeide kostnads- og konsekvensanalyser på vegne av utvalget. Oppdraget omfatter en analyse knyttet til dagens regulering av narkotika til egen bruk og håndhevingen av den eksisterende kontrollpolitikken og en beskrivelse av kostnader direkte forbundet med opprettelse og drift av utvalgets forslag til ny reaksjonsmodell: «Rådgivende enhet for narkotikasaker». Endelige rapporter ble avgitt 28. november 2019 og foreligger som digitale vedlegg til utredningen.
Utredningens kapittel 4, «Narkotikasituasjonen i Norge», med redaksjonell tilpasning, er skrevet av Astrid Skretting, tidligere forsker ved Statens institutt for rusmiddelforskning (SIRUS).
1.5 Mindretallets dissens – redaksjonell håndtering
Et av utvalgets medlemmer, Rune Solberg Swahn, har formulert en dissens, inntatt som utredningens kapittel 20. Det har vært vurdert om Swahns dissens skulle reflekteres i teksten for øvrig og systematisk påpekes alle steder der uttrykksmåten «utvalget mener» og lignende er benyttet og der medlemmets mening avviker fra flertallet. Det er imidlertid i samråd med utvalgsmedlem Swahn – og i lys av at han subsidiært i det vesentlige slutter seg til flertallets forslag – konkludert med at det er tilstrekkelig at hans dissens gjengis i sin helhet i ovennevnte kapittel 20 og for øvrig reflekteres i de deler av utredningsteksten der dette er av særlig betydning.
2 Sammendrag
2.1 Oversikt over utredningen og utvalgets forslag
Del I inneholder kapittel 1 om utvalgets oppnevning, mandat og arbeid og inneværende kapittel 2 med sammendrag over utredningens
del II om bakgrunn og forutsetninger for rusreform,
del III om rettslige rammer og virkemidler i narkotikapolitikken,
del IV om utvalgets vurderinger og forslag og
del V om foreslåtte lovendringer og merknader til bestemmelsene.
Utvalget er bedt om å forberede gjennomføringen av regjeringens rusreform, der ansvaret for samfunnets reaksjon på bruk og besittelse av illegale rusmidler til eget bruk overføres fra justissektoren til helsetjenesten.
Når det gjelder tolkningen av mandatet, er utvalget delt i et flertall og et mindretall. Flertallet, alle utvalgsmedlemmene unntatt Swahn, har lagt til grunn at mandatet ikke er begrenset til bestemte grupper av personer som bruker narkotika. Mindretallet, utvalgsmedlem Swahn, forstår mandatet slik at det er avgrenset til kun å gjelde for personer med rusavhengighet. Mindretallets dissens er inntatt som utredningens kapittel 20. Subsidiært, for det tilfelle at det skal gjennomføres en endring fra straff til helse- og velferdstiltak i det omfanget flertallet har lagt til grunn, kan mindretallet i det vesentlige stille seg bak flertallets forslag til modell.
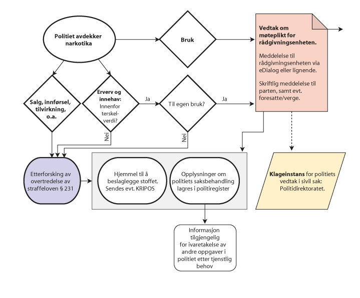
Basert på utvalgets utredning foreslås en modell der bruk av narkotika, og erverv og innehav av en begrenset mengde narkotika til egen bruk, er ulovlige handlinger som utløser en reaksjon i form av oppmøteplikt for en rådgivningstjeneste i kommunen. Politiet vil ha ansvaret for avdekking av narkotikabruk, og det foreslås at politiet gis hjemmel til visitasjon for å kunne håndheve forbudet. Det vil også være anledning til å gjennomføre rustesting for eventuelt å avkrefte at en person har brukt narkotika i et gitt tidsrom, dersom personen ønsker det. Det vil være politiet som treffer vedtak om oppmøteplikt for rådgivningsenheten i kommunen.
Etter gjeldende rett utløser bruk av narkotika straffansvar. Utvalget har lagt vekt på de negative konsekvensene som følger av strafflegging av brukere av narkotika, herunder stigmatisering og marginalisering. Det presiseres at andre straffebud som knytter rettsvirkninger til bruk av rusmidler, for eksempel straffebudet mot kjøring i ruspåvirket tilstand og bestemmelser om pliktmessig avhold fra rusmidler, ikke foreslås endret.
Utvalgets modell skaper muligheter for å intervenere i innbyggernes bruk av narkotika. Modellen vil bidra til å møte narkotikabruk med helse- og velferdsrettede tiltak. Av prinsipielle grunner foreslås det ikke hjemler til behandling ved tvang, eller til å yte helsehjelp uten personens samtykke. Utvalget foreslår ingen endringer i de eksisterende bestemmelsene i helse- og omsorgstjenesteloven kapittel 10, som hjemler tvangstiltak på grunnlag av rusmiddelbruk. Det foreslås ikke at rådgivningsenheten, eller andre offentlige tjenester innenfor helse- og velferdssektoren skal anvende straffelignende reaksjoner på narkotikabruk eller for eksempel brudd i et behandlingsforløp. Dette ville etter utvalgets syn være uheldig av hensyn til rollefordelingen mellom politiet og helse- og velferdstjenestene og tillitsforholdet mellom den enkelte og de offentlige hjelpetjenestene.
Innholdet i møtet mellom personen og rådgivningsenheten vil bero på hvorvidt personen selv ønsker rådgivning eller annen oppfølging for sin rusmiddelbruk eller andre omstendigheter i personens liv som har en tilknytning til rusmiddelbruken. Møteplikten er ment å tydeliggjøre at bruk av narkotika fortsatt er ulovlig, mens selve møtet er tenkt å danne grunnlag for at personen får hjelp og oppfølging dersom det er behov for det. Personen vil også få informasjon om potensielle konsekvenser og risikofaktorer forbundet med rusmiddelbruk.
Utvalgets forslag innebærer at politiet også etter utvalgets foreslåtte modell registrerer avdekkede tilfeller av bruk av narkotika eller befatning med mindre mengder narkotika til egen bruk. Sakene vil kunne inngå i grunnlagsmaterialet for de av politiets forvaltningsoppgaver der opplysninger om en persons rusmiddelbruk er relevante.
Etter utvalgets syn vil det være naturlig å gjennomføre tiltak som gjør at tidligere registrerte straffereaksjoner for handlinger som foreslås avkriminalisert, ikke fremgår av attester og vandelsvurderinger. Utvalget skisserer også enkelte tiltak som vil være egnet til å styrke tjenestetilbudet rettet mot innbyggernes bruk av narkotika.
I figur 2.1 gis en oversikt over modellen som utvalgets flertall foreslår, og som utvalgsmedlem Swahn subsidiært kan stille seg bak.
2.2 Bakgrunn og forutsetninger for rusreform
I utredningens del II beskrives noen grunnleggende forutsetninger for rusreformen.
Kapittel 3 trekker opp noen historiske hovedlinjer i norsk narkotikapolitikk. Redegjørelsen beskriver fremveksten av narkotikakontroll fra vedtagelsen av opiumsloven i 1913 og frem til den straffedominerte fase fra 1965. Fra midten av 1960-tallet og frem til 1984 fant det sted en meget betydelig skjerping av straffansvaret for de mest alvorlige narkotikalovbruddene. På 1990-tallet fant det sted en betydelig økning i omfanget av strafflegging. I dette kapitlet omtales også kritikk som har vært fremsatt mot kriminalpolitikken som har blitt ført, samt forslag fra offentlige utvalg om avkriminalisering eller endringer i bruken av strafferettslige reaksjoner overfor personer som bruker narkotika. Videre beskrives utviklingen innen helse- og sosialpolitikken vedrørende narkotika fra innlemmingen av «narkomane» i edruskapsloven i 1957, tidligere rusreformer og opptrappingsplaner i nyere tid. Utviklingen av skadereduksjonstankegangen og brukermedvirkning beskrives også nærmere. Endelig beskrives kort det ruspolitiske organisasjonslivet og deretter de senere års utvikling frem mot dagens narkotikapolitiske situasjon.
I kapittel 4 gis en oversikt over narkotikasituasjonen i Norge i dag. Kapitlet gjengir sentrale forskningsfunn vedrørende hvem som bruker narkotika, hvilke narkotiske stoffer som brukes, og i hvilket omfang de brukes. Undersøkelser viser at cannabis er det mest utbredte illegale rusmiddelet i Norge, og at en større andel menn enn kvinner rapporterer å ha brukt cannabis. Etter cannabis er de sentralstimulerende stoffene kokain, amfetaminer og ecstasy/MDMA de mest brukte illegale stoffene som rapporteres. I likhet med cannabis er bruk av sentralstimulerende stoffer mest utbredt blant unge voksne.
I kapittel 5 gis en oversikt over tjenestetilbudet til personer med rusproblematikk. Narkotikabruk møtes og behandles i dag med ulik intensitet og ulik varighet i helsetjenestene. Tjenestene kan fremstå fragmenterte, gis på tvers av forvaltningsnivåer og ytes av aktører i både offentlig og privat sektor.
I kapittel 6 beskrives erfaringer i andre land med å redusere eller fjerne bruken av strafferettslige virkemidler samt med innføring av nye ikke-strafferettslige reaksjoner på narkotikalovbrudd. Utvalget er bedt om å vurdere erfaringer fra Portugal, og reformprosessen i dette landet beskrives derfor forholdsvis inngående. I 2001 ble bruk av narkotika, samt erverv og innehav av en mindre mengde narkotika til egen bruk, avkriminalisert. Samtidig ble det innført et sivilrettslig reaksjonssystem. Det ble også gjennomført en satsing på rusbehandling, herunder substitusjonsbehandling, og skadereduksjon. Utvalget har gjennomført en studietur til Portugal og vært i direkte kontakt med forskere, byråkrater, praktikere og brukere. Nemndene for fraråding av narkotikabruk er sentrale i den portugisiske modellen. Gjennomgangen av statistikk fra nemndenes saksbehandling viser at de aller fleste sakene gjelder personer uten rusavhengighet som er tatt med cannabis. I de aller fleste saker stanses saken etter gjennomført møte i nemnda, uten bruk av reaksjoner.
Erfaringene fra Portugal er mangefasetterte, og det kan ikke uten videre knyttes helt klare årsakssammenhenger mellom bestemte deler av reformen og utviklingen av narkotikasituasjonen og helsesituasjonen i landet. I norsk sammenheng har det vært bekymring for hvilken effekt avkriminalisering kan ha på ungdom og unge voksne i befolkningen. Prevalensen av narkotikabruk blant ungdom i Portugal ligger litt lavere enn gjennomsnittet i en europeisk skoleundersøkelse med sammenlignbare tall. Avstanden opp til gjennomsnittet har blitt noe lavere siden 2011. Det har i befolkningsundersøkelser som er gjennomført i årene etter reformen, vært svingninger i andelen som svarer at de har prøvd narkotika noen gang i livet, eller at de har brukt narkotika mer nylig. Samlet sett indikerer undersøkelser av hele befolkningen som er gjennomført i 2001 og senere, at flere i befolkningen har prøvd narkotika, eller bruker narkotika, sammenlignet med det året reformen trådte i kraft. Bildet nyanseres imidlertid av at det i 2012 var en lavere prosentandel blant personer i alderen 15–34 år som oppga av de hadde brukt cannabis det siste året eller den siste måneden, enn det var i 2001. En undersøkelse blant personer henholdsvis før og etter at de gjennomførte et møte med en av nemndene som er opprettet for å behandle saker om overtredelse av det sivilrettslige narkotikaforbudet, indikerer at nemndene har en forebyggende effekt. Undersøkelsen viste at mer enn halvparten mente at møtet bidro til en forandring i deres oppfatning om narkotika, og om lag tre fjerdedeler mente at møtet hadde hatt en innvirkning på deres egen narkotikabruk.
Portugals statistikk for narkotikautløste dødsfall, som ikke nødvendigvis er direkte sammenlignbar med norsk statistikk, viser et relativt sett svært lavt antall dødsfall per år, og det skjedde en reduksjon samtidig som reformen trådte i kraft. Antallet nye tilfeller av hiv/aids har gått svært mye ned etter at reformen ble gjennomført. Kriminaliteten økte noe i årene etter reformen, men lignende trender kunne ifølge en internasjonal forskningsartikkel også observeres i Spania og Italia.
I dette kapitlet beskrives det også erfaringer fra 16 andre utvalgte land i og utenfor Europa. Omtalen av disse landene er betraktelig kortere enn redegjørelsen for reformen i Portugal. Gjennomgangen viser en betydelig variasjon i hvilke tilnærminger landene har tatt til innbyggernes narkotikabruk. Det beskrives eksempler på de jure og de facto avkriminalisering av bruk av narkotika og befatning med mindre mengder narkotika til egen bruk, med og uten innføring av hjemler til å anvende administrative reaksjoner på handlingene. Det gis også enkelte eksempler på legalisering av cannabis. Omtale av legalisering av cannabis beskrives blant annet for å belyse bredden av ulike tilnærminger som tas i staters lovgivning, og tempoet i lovendringer som har skjedd de senere år når det gjelder særlig cannabis. Gjennom disse beskrivelsene tydeliggjøres også skillet mellom avkriminalisering og legalisering som to ulike narkotikapolitiske tilnærminger.
Avslutningsvis i kapitlet sammenlignes erfaringer fra andre land, og noe av forskningen på virkninger av avkriminalisering i andre land beskrives. Forskningen gir ikke empirisk belegg for å anta at avkriminalisering av narkotikabruk, eller tilhørende befatning med narkotika til egen bruk nødvendigvis forårsaker nevneverdige endringer i prevalensen av bruk i befolkningen. Et trekk ved denne forskningen er at det meste gjelder lovendringer knyttet til cannabis, som er det illegale rusmiddelet som er mest utbredt i befolkningen. Dette er dessuten et rusmiddel som mye av den narkotikapolitiske debatten i andre land, herunder USA, har dreiet seg om. Det drøftes også i hvilken grad erfaringer fra andre land er overførbare til Norge.
2.3 Rettslige rammer og virkemidler i narkotikapolitikken
Utredningens del III beskriver rettslige rammer og virkemidler.
I kapittel 7 beskrives folkerettslige forpliktelser av betydning for narkotikapolitikken, herunder forpliktelser etter FNs narkotikakonvensjoner og internasjonale menneskerettighetskonvensjoner. Kapitlet beskriver også internasjonale anbefalinger om narkotikapolitikk, herunder fra instanser i FN-systemet, som FNs kontor for narkotika og kriminalitet (UNODC) og Verdens helseorganisasjon (WHO). Det beskrives en endring i den rådende tolkningen av narkotikakonvensjonene, som har betydning for statenes handlingsrom for å endre samfunnets reaksjoner på narkotikabruk fra strafferettslige reaksjoner til andre relevante tiltak. Forholdet til barns rett til beskyttelse mot de negative konsekvensene av narkotika, enhvers rett til den høyest oppnåelige helsestandard og retten til respekt for privatliv er beskrevet. En rekke aktører i FN-systemet, herunder FNs spesialrapportør for retten til helse, har tatt til orde for at statene bør avkriminalisere bruk og besittelse av narkotika til egen bruk, da strafflegging anses som et hinder for å yte god helsehjelp til utsatte grupper.
Som kjent er bruk av narkotika, og annen befatning med narkotika, uten lovlig adgang straffbart etter gjeldende norsk rett. I kapittel 8 beskriver utvalget de gjeldende straffebudene, med vekt på de narkotikalovbrudd som knytter seg til lovbryterens egen bruk. Det gis også en oversikt over rettstilstanden i Danmark, Finland og Sverige, samt i EU, om narkotikalovbrudd på strafferettens område.
Politiet disponerer en rekke metoder og fremgangsmåter for å effektuere dagens straffebud vedrørende narkotikabruk. Enkelte metoder innebærer bruk av tvang som krever hjemmel i lov. I kapittel 9 gis en oversikt over de straffeprosessuelle tvangsmidler som politiet kan benytte som ledd i etterforskningen av narkotikasaker.
Kapittel 10 inneholder en beskrivelse av bruk av strafferettslige virkemidler. Virkemidlene som beskrives, er bøtestraff, påtaleunnlatelse, oppfølging i konfliktråd og fengselsstraff (eventuelt subsidiær fengselsstraff som kommer til anvendelse for bøter som ikke er betalt og ikke kan inndrives). De fleste saker som bare gjelder bruk av narkotika, eller besittelse av noen få brukerdoser, avgjøres med forelegg. Dersom gjerningspersonen er under 18 år, benyttes gjerne alternativer til forelegg, blant annet påtaleunnlatelse med vilkår om inngåelse av ruskontrakt. Kapitlet beskriver blant annet den øvre mengdegrensen for bruk av forelegg, og utgangspunkter for fastsettelse av bøter for ulike typer stoff i ulike mengder. Det finnes i liten grad opplysninger om hvilke stoffer sakene gjelder, og, der saken gjelder overtredelse av straffeloven § 231, hvorvidt det er tale om befatning med narkotika til egen bruk eller narkotika med sikte på videresalg.
I kapittel 11 beskrives forebyggende tiltak og oppfølging av enkeltpersoner i og utenfor straffesak, herunder ved bruk av ruskontrakt. Kapitlet er ikke begrenset til rettslige rammer og virkemidler, da utvalget har ansett det mest hensiktsmessig fra et formidlingsperspektiv å samle omtalen av forebyggende innsatser her.
Kapitlet beskriver kommunenes plikt etter folkehelseloven til å drive forebyggende arbeid. Kommunenes arbeid innen tidlig identifisering og intervensjon spiller en viktig rolle i samfunnets samlede innsats for å forebygge rusproblemer i samfunnet. Skolene er en sentral arena for forebyggende innsatser mot unge mennesker, og tiltak i den forbindelse beskrives kort.
Politiet gjennomfører selvstendige forebyggende tiltak og har en rolle i samordningen av lokale forebyggende tiltak, gjennom lokale samarbeid etter modellen Samordning av lokale rus- og kriminalitetsforebyggende tiltak (SLT). Ruskontrakter benyttes også uten noen tilknytning til en straffesak, og dette er for sammenhengens skyld også behandlet i dette kapitlet, selv om det strengt tatt ikke utgjør et rettslig virkemiddel.
2.4 Utvalgets vurderinger og forslag
I utredningens del IV legger utvalget frem sine vurderinger og forslag. Formålet som søkes oppnådd med regjeringens rusreform, og henvisningen til erfaringene fra Portugal, innebærer at utvalget bør vurdere de bredere virkningene av å slutte å bruke strafferettslige virkemidler for å motvirke innbyggernes narkotikabruk. I kapittel 12 drøftes derfor tilsiktede virkninger, og mulige utilsiktede virkninger, av avkriminalisering av bruk av narkotika, og av tilhørende befatning med narkotika til egen bruk.
Utvalget tar utgangspunkt i at straff er samfunnets sterkeste virkemiddel for å motvirke og fordømme innbyggernes uønskede handlinger. Straff anses som et middel, og ikke som et mål i seg selv. Bruk av straff krever derfor en solid begrunnelse. Det er forventningen om de samlede konsekvenser av bruk av straff som eventuelt kan rettferdiggjøre samfunnets bruk av straff. På grunnlag av dette tar utvalget som utgangspunkt at straff bare kan rettferdiggjøres hvis kriminaliseringen er egnet til å redusere negative konsekvenser av rusmiddelbruk. I tillegg må det stilles krav om at andre reaksjoner og sanksjoner vil være formålsløse eller utilstrekkelige, og at nyttevirkningene av straff er klart større enn skadevirkningene.
Redusert stigma er et eksplisitt mål med rusreformen. Det finnes flere kilder til stigmatisering av personer med rusproblemer, og det kan stilles spørsmål ved hvor mye avkriminalisering isolert sett vil redusere stigmaet. Avkriminalisering vil imidlertid, etter utvalgets syn, i alle tilfeller legge til rette for ytterligere tiltak for å endre holdninger til denne gruppen i befolkningen. Avkriminalisering fremstår også som en nødvendig forutsetning for slike ytterligere tiltak. Når straff er samfunnets sterkeste virkemiddel for å fordømme en handling, er det vanskelig å se nevneverdig rom for å redusere stigmatiseringen av personer som har utviklet, eller står i fare for å utvikle, et rusproblem, uten at personenes egen bruk av rusmidler avkriminaliseres.
Et spørsmål som henger tett sammen med spørsmålet om stigma, er om en reform som erstatter straff for mindre narkotikalovbrudd knyttet til egen bruk med helse- og velferdsrettede tiltak, vil endre innbyggernes holdninger til narkotikabruk og personer som bruker narkotika. En holdningsendring, eller normalisering, kunne tenkes å senke terskelen for eksperimentering med narkotika. Spørsmålet er sammensatt og krevende å besvare. De endringene utvalget foreslår, vil være egnet til å signalisere at bruk av narkotika fortsatt er ulovlig, samtidig som det reageres på bruk med tilbud om hjelp. Muligheten for en sivilrettslig reaksjon, og den meget høye strafferammen for omsetning av narkotika, jf. straffeloven § 231 og § 232, innebærer i seg selv et meget tydelig signal om at narkotika anses som et uønsket, og ikke et normalisert, fenomen i samfunnet.
Utvalget kan ikke se at det foreligger empirisk belegg for at avkriminalisering av bruk eller besittelse til egen bruk nødvendigvis vil føre til nevneverdig økning i bruken av narkotika. I lys av den samlede mengden av internasjonal forskning som nå foreligger, som ikke dokumenterer noen klar sammenheng mellom endringer i straffelovgivningen og bruken av rusmidler i samfunnet, hefter det en betydelig tvil ved antagelsen om at straffebud mot bruk av narkotika og innehav av narkotika til egen bruk samlet sett har en preventiv virkning som ikke kan oppnås med andre, mindre inngripende virkemidler. Utvalget har derfor kommet til at den beste tilgjengelige kunnskapen per i dag ikke danner grunnlag for noen sikker forventning om at avkriminalisering av brukere av narkotika vil føre til en nevneverdig økning i bruken av narkotika i befolkningen. Det presiseres at denne vurderingen ikke er gjort for legalisering av omsetning av rusmidler, som det ligger utenfor utvalgets mandat å utrede. Utvalgets forslag skiller seg på prinsipielt og praktisk viktige måter meget klart fra legalisering. Blant annet vil salg av narkotika fremdeles medføre et strengt straffansvar, og politiet vil fremdeles ha hjemmel til å gripe inn overfor brukere av narkotika, se omtale av utvalgets forslag til politiets virkemidler og vedtaksmyndighet nedenfor.
I regjeringens mandat til utvalget heter det at straffeforfølgning av bruk og besittelse av narkotika til egen bruk «kan ha stått i veien for å møte den enkelte bruker med hensiktsmessige og tilpassede tilbud og oppfølging». Utvalget antar at innretningen av det offentliges reaksjoner på rusmiddelbruk har betydning for graden av hjelpesøkende adferd hos personer med problematisk bruk av narkotika, og at fjerning av straffereaksjoner mot brukere vil kunne bidra til å styrke kontakten med det offentlige hjelpeapparatet. Enkelte empiriske studier fra andre land støtter denne hypotesen, og utvalget har ikke funnet empiriske holdepunkter som svekker den.
Både Københavns politi og representanter for politiet i Lisboa har fremholdt at en dreining bort fra straffeforfølging av brukere av narkotika har gjort det enklere å skape kontakt mellom politiet og brukermiljøene. Utvalget har fått innspill fra politi også i Norge om at en god dialog med personer i brukermiljøene gir muligheter til å avdekke aktører i distribusjonsleddet, og at det kan være aktuelt ikke å «stresse» brukere som selv gjør noen småsalg, fordi brukerne i stedet kan hjelpe politiet med å etterforske personer lenger opp i distribusjonskjeden. Andre har stilt seg tvilende til en slik mulig effekt.
Noen polititjenestepersoner som har uttalt seg til utvalget, har gitt uttrykk for at helse- og sosialtjenester i kommunen ikke i tilstrekkelig grad har tatt ansvar for oppfølging av personer som bruker narkotika. Dette har, hevdes det, medført at politiet har måttet gripe inn med sine straffeprosessuelle hjemler, selv om straffeforfølging som sådan har vært ansett som lite formålstjenlig. Dette skaper en dobbeltrolle, hvor politiet anvender strafferettslige virkemidler – for eksempel anmeldelse av forholdet og avgjørelse av saken med en påtaleunnlatelse med vilkår – der polititjenestepersoner selv anser formålet med inngrepet som hjelp og ikke straff. Utvalget mener at en overføring «fra straff til helse», som regjeringens mandat til utvalget forutsetter, innebærer en klarere plassering av ansvar for å gi innbyggerne oppfølging for rusrelatert helse- og velferdsproblematikk hos kommunens helse-, omsorgs- og sosialtjenester og en klarere håndhevingsrolle for politiet.
Utvalget er ikke kjent med forskning om hvorvidt avkriminalisering på nasjonalt nivå, ikke bare i lokale «frisoner» eller lignende, påvirker omfanget av bruk av narkotika på offentlig sted i et samfunn. Offentlige myndigheter vil også etter en avkriminalisering av brukere av narkotika ha virkemidler til å gripe inn overfor bruk av narkotika, og befatning med narkotika, i det offentlige rom. Eksempelvis danner forstyrrelse av offentlig ro og orden eller den lovlige ferdsel, samt forulemping av andre, grunnlag for innbringelse og arrestasjon etter politiloven § 9. Avkriminaliseringen som ligger i utvalgets forslag, rører heller ikke ved politiets rettslige adgang til å iverksette etterforskning dersom det er rimelig grunn til å undersøke om en person selger narkotika, noe som fra tid til annen foregår åpenlyst i åpne rusmiljøer. Slike handlinger vil fremdeles være belagt med straff på inntil to års fengsel, jf. straffeloven § 231. Bruk av nye kommunikasjonsverktøy har ført til en desentralisering av omsetningen av narkotika, noe som innebærer at forekomsten av åpne rusmiljøer i mindre grad fremstår som avgjørende for spørsmålet om nyrekruttering til narkotikabruk.
Etter utvalgets vurdering gir den beste tilgjengelige kunnskapen et nokså klart grunnlag for å konstatere at kriminalisering av bruk av narkotika har utilsiktede negative virkninger. Samtidig synes det ikke å være godt empirisk belegg for en eventuell preventiv effekt av straffleggingen, i hvert fall ikke en effekt det ikke er grunn til å tro kan oppnås gjennom bruk av alternative virkemidler. Etter dette kan utvalget ikke se at begrunnelseskravet for strafflegging av disse handlingene er oppfylt. Det kan likevel ikke gis en sikker og uttømmende beskrivelse av hva som vil være konsekvensene av avkriminalisering og innføring av et sivilrettslig forbud, som omtales nærmere nedenfor. Dette henger sammen med at mye bruk av narkotika i befolkningen, og aktiviteten i narkotikamarkedet, holdes skjult. Det gjør det utfordrende å samle kunnskap om dagens situasjon. Det vil være av betydning å overvåke gjennomføringen av reformen og påfølgende utviklinger. Slik overvåking og oppfølging er omtalt særskilt i kapittel 17 nedenfor.
Kapittel 13 inneholder utvalgets vurderinger av virkeområdet for den foreslåtte modellen, det vil si hvor grensen skal trekkes mellom ulovlig og straffbar befatning med narkotika til egen bruk. Tilfeller av befatning med narkotika til egen bruk kan i prinsippet sorteres etter blant annet de følgende egenskapene: egenskaper ved personen, ulike typer handlinger, egenskaper ved rusmiddelet og egenskaper ved situasjonen.
Utvalgets flertall foreslår at modellen ikke skal avgrenses til personer som oppfyller kriteriene for en ruslidelse, og finner det altså formålstjenlig å inkludere også personer uten ruslidelser som sådan i den foreslåtte modellen. Et mindretall, utvalgsmedlem Swahn, forstår mandatet slik at regjeringens reform skal være avgrenset til personer med rusavhengighet, se Swahns dissens i kapittel 20.
For å gjennomføre reformen i praksis må ikke bare den rene bruken, men også handlinger som med nødvendighet henger sammen med bruken, omfattes. Dette gjelder erverv (med eller uten vederlag) og innehav. Uttrykket «innehav» omfatter både handlinger som utgjør besittelse etter legemiddelloven § 24 første ledd, og handlinger som utgjør oppbevaring etter straffeloven § 231 første ledd, såfremt det er tale om en mindre mengde til egen bruk, i tråd med utvalgets forslag til mengdebegrensninger. Forsøkshandlinger, for eksempel forsøk på erverv av narkotika som blir avbrutt, bør omfattes av utvalgets foreslåtte modell. Medvirkningshandlinger vil derimot ikke nødvendigvis være et holdepunkt for at personen bør ha oppfølging for rusmiddelbruk. Medvirkningshandlinger foreslås derfor ikke omfattet av utvalgets modell. Utvalget foreslår at innførsel og tilvirkning av narkotika til egen bruk forblir straffbart.
Utvalget drøfter hvorvidt bestemte typer rusmidler bør være unntatt fra reformen, og konkluderer med at det vil være formålstjenlig å inkludere alle stoffer som regnes som narkotika i modellen. Reformens formål er å treffe brukerne med bestemte virkemidler, mens salg av narkotika skal forbli straffbart, som i dag. For kun å omfatte brukeres befatning med narkotika til egen bruk, og ikke selgere, kunne regelen utformes slik at ethvert erverv og innehav var omfattet, så lenge det var på det rene at stoffet kun var til egen bruk. Gode grunner, herunder hensynet til praktisk gjennomførbarbarhet og begrensning av hvor store mengder narkotika som er i omløp, tilsier imidlertid et behov for en mengdebegrensning.
Beslagsstatistikk innhentet fra Kripos tilsier at de fleste beslag som gjøres, gjelder mindre mengder stoff. Ved hjelp av et nytt system, som er implementert fra første halvår i 2019, kan beslagsstatistikk nå sorteres etter ulike typer stoff og ulike mengdekategorier. En oppstilling Kripos har gjort, viser at halvparten av alle beslag første halvår 2019, gjaldt cannabis, og litt under en tredjedel av alle beslag var cannabis i mengder på inntil 5 gram. Statistikken gir en indikasjon på hvor stor andel av beslag som kan omfattes av utvalgets modell gitt bestemte terskelverdier, men det er ikke kjent for det enkelte beslag om det var tale om stoff til egen bruk eller ikke. Som det fremgår ovenfor, vil kun stoff som er tiltenkt innehaverens egen bruk, omfattes av modellen.
Utvalget har kontaktet en rekke instanser og organisasjoner med empirisk kunnskap om adferd blant ulike grupper av brukere av narkotika med sikte på å belyse den faktiske adferden i narkotikamarkedet i dag. Utvalgets spørsmål gjaldt blant annet hva som vil utgjøre et realistisk spenn fra høyt til lavt for hvilken mengde som erverves utelukkende til egen bruk, og hvilken mengde som forbrukes i løpet av et døgn. Tilbakemeldingene tegner et heterogent bilde, og tilsier et spenn i hva som kan anses som forventet variasjon blant brukerne. Samtidig vil tilgjengelig informasjon om disse handlingene, som foregår i det skjulte, ikke være tilstrekkelig god til å utarbeide en statistisk modell for å beregne nøyaktig hvor stor andel av dagens kjøp og innehav av narkotika som ville omfattes av en gitt terskelverdi. Den konkrete fastsettelsen av terskelverdier, som angir den kvantitative grensen mellom ulovlig (men ikke straffbar) og straffbar befatning med narkotika til egen bruk, beror på en avveining mellom en rekke relevante hensyn. Dersom terskelverdiene settes relativt lavt, vil det kunne innebære at flere brukere straffes for befatning med narkotika til egen bruk, men det vil samtidig kunne gjøre det vanskeligere for selgere av narkotika å innrette seg etter terskelverdiene, og vice versa dersom terskelverdiene settes relativt høyt.
Utvalget har ved denne konkrete vurderingen delt seg i et flertall og et mindretall, bestående av utvalgsmedlemmene Amundal og Swahn. Mindretallet foreslår like eller lavere terskelverdier sammenlignet med flertallets forslag.
I kapittel 14 behandler utvalget spørsmål knyttet til avdekking av bruk og tilhørende befatning med narkotika og vedtak om oppmøteplikt for en ny rådgivende enhet. Vedtaket om oppmøteplikt utgjør den første av tre deler i en ny reaksjonsmodell som er beskrevet nærmere i kapittel 15 (se nedenfor).
Modellen utvalget foreslår, innebærer en avkriminalisering av bruk av narkotika og erverv og innehav av narkotika til egen bruk. Det vil derfor ikke lenger være anledning til å benytte straffeprosessuelle tvangsmidler for å avdekke dette. Utvalget mener at det er behov for adekvate virkemidler for å avdekke avkriminalisert narkotikabruk, og foreslår derfor at politiet gis visse nye hjemler til å avdekke narkotikabruk og tilhørende befatning med narkotika til egen bruk. Det er blitt vurdert, men ikke ansett formålstjenlig, å gi nye inngrepshjemler til andre offentlige tjenester enn politiet, for eksempel skoler eller helsetjenester. Det er også vurdert om deler av arbeidslivet med særlige krav til risikostyring, og foreldre eller andre pårørende, bør gis en slik hjemmel. Utvalget foreslår heller ikke at disse gruppene gis nye inngrepshjemler på generell basis, men at dette eventuelt reguleres i særlovgivning for den enkelte sektor ved behov.
Utvalget foreslår, i tråd med forutsetningen i mandatet, at politiet er den offentlige instansen som treffer vedtak om oppmøteplikt for rådgivningsenheten. Modellen som foreslås, legger opp til at rådgivningsenheten, der det anses hensiktsmessig, kan være en vei inn til hjelpeapparatet ved at man kan henvende seg dit for å komme i dialog med relevante tjenester.
Utvalget har drøftet hvilke virkemidler politiet bør kunne ta i bruk for å identifisere brukere i målgruppen for sivilrettslige tiltak. Relevante momenter ved vurderingen er formålseffektivitet, forstått som en rimelig grad av håndhevingsintensitet, ressurseffektivitet, forholdsmessig maktbruk og respekt for den enkeltes privatliv. Behovet for avdekking foreslås løst i nye bestemmelser i politiloven.
Det foreslås å gi hjemmel til å gjennomføre visitasjon av person, gjenstander og oppbevaringssted dersom det er sannsynlighetsovervekt for at personen innehar narkotika. Det foreslås ikke hjemmel til å gjennomsøke personens bolig etter narkotika. Dataransaking, som innebærer ransaking og beslag av elektronisk bevis, anses ikke som et forholdsmessig inngrep i saker som gjelder personens befatning med mindre mengder narkotika til egen bruk.
Utvalgets forslag er ikke til hinder for at politiet kan benytte eksisterende straffeprosessuelle hjemler til ransaking og andre etterforskningsmetoder med sikte på å avdekke narkotikasalg eller andre former for befatning med narkotika som forblir straffbart. Disse hjemlene omfatter blant annet adgang til på nærmere vilkår å foreta ransaking overfor tredjepersoner, for eksempel en kjøper som ikke selv mistenkes for å ha begått en straffbar handling. Disse straffeprosessuelle hjemlene vil være tilgjengelige også etter gjennomføringen av en slik reform som utvalget foreslår.
Dersom politiet anser det overveiende sannsynlig at en person er påvirket av narkotika, eller har brukt narkotika, kan politiet gjennomføre en undersøkelse av personen ved hjelp av metoden «tegn og symptomer». Dette er en serie med undersøkelser av blant annet pupillstørrelse og tidsoppfatning som undervises ved Politihøyskolen. Resultatene gir en foreløpig indikasjon på hvorvidt personen er påvirket av visse typer rusmidler. Det lar seg ikke gjøre å gjennomføre undersøkelsen uten personens medvirkning.
Dersom politiet, enten på grunnlag av tegn og symptomer eller på grunn av andre omstendigheter, anser det overveiende sannsynlig at personen har brukt narkotika, skal personen gis tilbud om å gjennomføre en foreløpig rustest, eventuelt tilbud om å bli fremstilt for prøvetaking. Det legges til grunn at metoder som anvendes i forbindelse med foreløpig rustesting og rustesting etter vegtrafikkloven § 22 a, vil kunne anvendes så langt de passer. Dersom politiet vurderer det som overveiende sannsynlig at personen har brukt narkotika, er beviskravet for å treffe vedtak om oppmøteplikt oppfylt. Formålet med tilbud om rustesting er da å gi personen en mulighet til å tilbakevise dette.
Det finnes personer med rusavhengighet som overtrer narkotikalovgivningen nærmest daglig, og som er kjenninger av så vel politiet som offentlige helse- og velferdstjenester. Det vil, som i dag, påligge politiet å utøve et visst skjønn med hensyn til om det fremstår som nødvendig og formålstjenlig å reagere formelt i det enkelte tilfellet. Når det gjelder situasjoner der politiet bistår personer ved overdoser, mener utvalget at det bør tas stilling til oppfølgingen av disse personene som en del av tiltaket om å utarbeide pakkeforløp for oppfølging etter ikke-dødelige overdoser i Nasjonal overdosestrategi (2019–2022). I situasjoner der politiet bistår og ambulansepersonell eller annet helsepersonell ikke har sett til personen, kan det etter omstendighetene være formålstjenlig at det treffes et vedtak om oppmøteplikt for å legge til rette for adekvat oppfølging.
Utvalget har vurdert hvilket beviskrav som bør oppstilles for at politiet skal kunne gi pålegg om oppmøte for rådgivningsenheten. For å reagere strafferettslig kreves det at det er bevist utover enhver rimelig tvil at en person har begått lovbruddet. Politiets pålegg i utvalgets foreslåtte modell vil være sivilrettslige avgjørelser. Utvalget har vurdert, men ikke funnet det nødvendig, å fastsette et beviskrav som er høyere enn et krav om sannsynlighetsovervekt, som er det alminnelige utgangspunktet i sivilretten.
Etter utvalgets syn er det ikke nødvendig med en forkynning av pålegg om oppmøte for rådgivningsenheten etter bestemmelsene i domstolloven. Det er tilstrekkelig at politiet på en hensiktsmessig måte i den enkelte sak forsikrer seg om at meddelelsen er mottatt av pliktsubjektet. Det stilles ikke særskilte vilkår for beslutningskompetanse innad i politiet.
Ettersom kapasitet, kompetanse og tjenestetilbud i stor grad varierer mellom de ulike kommunene, har utvalget ikke valgt ut én bestemt måte å fastsette oppmøtetidspunktet for rådgivningsenheten på. Generelle regler om dette kan utarbeides lokalt i samarbeid mellom politiet og kommunen ved rådgivningsenheten.
Politiets oppgaveløsing omfattes av forvaltningslovens bestemmelser. Utvalget anser politiets beslutninger vedrørende visitasjon og rustesting som prosessledende avgjørelser, idet de ikke utgjør et enkeltstående tiltak overfor personen, men inngår i en prosess som vil kunne munne ut i vedtak om oppmøteplikt for rådgivningsenheten. Dette pålegget anses som et enkeltvedtak. Etter forvaltningsloven § 42 vil det være opp til politiet og eventuelt Politidirektoratet å avgjøre om en klage skal gis oppsettende virkning. Det vil derimot ikke være noen selvstendig klageadgang på politiets beslutninger angående visitasjon og rustesting. Klage over feil i slike beslutninger vil kunne påklages som en del av en eventuell klage på vedtaket om oppmøteplikt eller tas opp gjennom eksisterende mekanismer for varsling om påståtte feil i politiets tjenesteutøvelse.
Avdekket narkotika kan beslaglegges og destrueres. Utvalget har vurdert om det bør vedtas et eksplisitt skjønnsmessig unntak fra regelen om beslaglegging av narkotika, utover det som allerede ligger i ordet «kan». Problemstillingen fremstår blant annet aktuell for opiatavhengige brukere med tydelige abstinenssymptomer, eller der det fremstår sannsynlig at brukeren vil begå vinningskriminalitet eller selge seksuelle tjenester for å skaffe penger til å kjøpe en ny brukerdose til erstatning for det beslaglagte. Etter utvalgets oppfatning er det vanskelig å regulere beslag i slike tilfeller uttømmende. Som i dag vil politiet utøve et visst skjønn med hensyn til hvilke situasjoner som krever at det reageres formelt på mer eller mindre kjent bruk av narkotika i et belastet miljø.
Politiets beslag av narkotika bør sendes til Kripos for registrering og destruksjon, som i dag. Etter dagens regler om narkotikasaker som avgjøres med forelegg, er det anledning til å avgjøre saken uten å rekvirere analyse av stoffet. Dette vil videreføres i utvalgets foreslåtte ordning, med den forskjell at den foreslåtte mengden som vil omfattes av utvalgets forslag, for noen stoffer er høyere enn dagens foreleggsgrenser, se kapittel 13.
Utvalget er i mandatet bedt om å vurdere hvorvidt personer som bryter lov eller forskrift under påvirkning av alkohol, skal inngå i modellen, og har kommet til at denne gruppen bør holdes utenfor. Kriminelle handlinger begått under påvirkning av alkohol vil spenne meget vidt, men slike forhold vil regelmessig kreve reaksjoner av en art som ligger utenfor en slik sivilrettslig modell som utvalget foreslår. Det vil her være tale om andre uønskede handlinger enn rusbruken som sådan, og utvalget antar at det vil kunne være handlinger som krever en adekvat reaksjon, blant annet av hensyn til fornærmede i saken. Dette er en oppgave som tilligger straffesakskjeden.
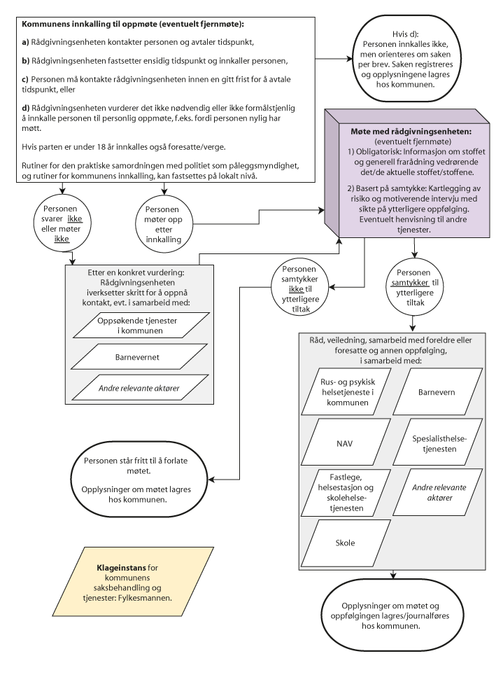
I kapittel 15 beskrives samfunnets reaksjoner på bruk av narkotika. Regjeringens mål med rusreformen er å endre myndighetenes reaksjoner mot personer som tas for bruk og besittelse av narkotika, fra straff til hjelp, behandling og oppfølging. Utvalget foreslår en ny modell med en tredelt struktur. Den første delen er et pålegg om møteplikt for rådgivningsenheten. Den andre delen er selve møtet, hvor det vil bli gitt generell informasjon om narkotikaforbudet, konsekvenser av narkotikabruk og offentlige hjelpetilbud. Dersom personen samtykker, kan det gjennomføres en kartlegging og individuelt tilpasset rådgivning. Den siste delen er ytterligere oppfølging og behandling basert på den enkeltes behov og samtykke.
I velferdsretten står samtykkeprinsippet sterkt. Prinsippet danner en ramme for kartlegging og oppfølging av mulige rusrelaterte problemer hos den enkelte. Utvalgets forslag innebærer at helsehjelp skal gis på en måte som harmonerer med disse bestemmelsene. Slik kartlegging, individuell rådgivning, og eventuelt ytterligere oppfølging, skal bare gjøres på grunnlag av et informert samtykke.
Utvalgets forslag til reaksjonsmodell innebærer at politiet kan pålegge en person å møte for en rådgivningsenhet i kommunen der det avdekkes bruk av narkotika eller tilhørende befatning til egen bruk. Det anses ikke påkrevet å innhente samtykke fra personen saken gjelder, til å dele disse opplysningene. Deling av slik informasjon antas å falle innenfor det eksisterende lovfestede unntaket fra politiets taushetsplikt, jf. politiregisterloven § 30 første ledd, jf. politiregisterforskriften § 9-6 første ledd nr. 3 om utlevering av opplysninger til virksomheter som yter tjenester etter spesialisthelsetjenesteloven og helse- og omsorgstjenesteloven. Rådgivningsenheten vil være en lovpålagt funksjon for kommunene, som lovreguleres gjennom en bestemmelse i helse- og omsorgstjenesteloven kapittel 7.
Utvalget har vurdert om personer som ikke aksepterer tilbud om helse- og velferdstiltak, skal ilegges noen form for sanksjoner. Rusreformens formål er å møte bruk av narkotika og besittelse av narkotika til egen bruk med tilbud om hjelp, og det er etter utvalgets oppfatning utelukket å tilbakeføre personer til straffesakskjeden hvis de ikke tar imot eller avbryter hjelpen som tilbys. Utvalget mener at også administrative sanksjoner bør utelukkes. Eventuelle unntak fra hovedregelen om at enhver skal stå fritt til å ta imot eller avslutte helsehjelp eller andre velferdstjenester, reguleres av eksisterende hjemler for bruk av tvang i lovgivningen på helserettens område. Foranlediget av drøftelsen i kapittel 7 om Norges forpliktelser etter FNs narkotikakonvensjoner – hvor det er gitt uttrykk for en viss tolkningstvil i spørsmålet om konvensjonene krever bruk av administrative sanksjoner etter en avkriminalisering – gir utvalget uttrykk for sitt syn på bruk av administrative gebyrer i tilfeller der oppmøteplikten ikke oppfylles.
Utvalget finner det ikke formålstjenlig å foreslå at reaksjonene «trappes opp» ved gjentatte overtredelser. Hvis en person nylig har vært pålagt oppmøteplikt og er kjent for tjenestene, vil det etter omstendighetene kunne være en adekvat håndtering at stoffet beslaglegges, uten at det innkalles til en ny samtale hos rådgivningsenheten. Rådgivningsenheten vil kunne foreta en vurdering av hensiktsmessigheten av å innkalle personen til møte etter mottatt melding fra politiet.
Utvalget foreslår ingen straffelignende reaksjoner for personer under 18 år. Rusmiddelbruk innebærer en større risiko for skadevirkninger for barn og unge enn for voksne. I tillegg har samfunnet et særskilt ansvar for å sørge for gode oppvekstsvilkår for denne gruppen. Utvalget mener det gjennom helse- og sosialfaglige intervensjoner vil være mulig å motivere unge til å reflektere over sin rusmiddelbruk, og til å redusere eller avslutte denne, uten bruk av en straffetrussel. Utvalget foreslår ingen utvidet adgang til bruk av tvang overfor barn og unge, for eksempel i form av tvungen rustesting, som ikke allerede følger av dagens regelverk i helse- og omsorgstjenesteloven, barnevernloven eller lov om psykisk helsevern.
Utvalget har i henhold til mandatet vurdert om dagens alternative straffereaksjoner bør inngå i den nye modellen for samfunnets reaksjon på bruk og befatning med narkotika til egen bruk. Alternative straffereaksjoner forutsetter at en handling er straffbar. Ettersom utvalget foreslår å avkriminalisere narkotikabruk og tilhørende befatning med narkotika til egen bruk, er det ikke aktuelt å innføre alternative straffereaksjoner, som forutsetter et underliggende straffbart forhold.
Utvalget anbefaler ikke å innføre tvungen rusmiddeltesting, eller rustesting under trussel om straffelignende tiltak, som en del av oppfølging og kontroll. Den foreslåtte modellen er likevel ikke til hinder for at slik rusmiddeltesting kan avtales frivillig.
I kapittel 16 redegjøres det for hvordan utvalgets foreslåtte modell bør forankres organisatorisk og administrativt, og for hvordan modellens funksjoner bør innrettes.
Utvalget har, i henhold til sitt mandat, særskilt vurdert erfaringer fra reformen i Portugal, særlig de såkalte frarådningsnemndene. Etter utvalgets syn fremstår det ikke nødvendig å opprette nemnder som i Portugal for å gjennomføre en rusreform i tråd med regjeringens intensjoner. Utvalget foreslår en modell som er integrert i eksisterende etater som allerede ivaretar oppgaver overfor personer i sammenheng med deres rusmiddelbruk. En tydelig forankring i de sentrale helsemyndighetene var et uttalt suksesskriterium i den portugisiske tilnærmingen. Utvalgets modell er forankret i de ordinære helse- og velferdstjenestene, med et hovedansvar lagt til det kommunale forvaltningsnivået.
Utvalget foreslår å opprette en rådgivende enhet for narkotikasaker, enten i hver kommune, eller gjennom interkommunalt samarbeid mellom to eller flere kommuner der dette fremstår hensiktsmessig. Enhetens primære funksjon vil være å gi råd, informasjon og veiledning til personer som ilegges møteplikt for enheten på bakgrunn av avdekket narkotikabruk eller befatning med narkotika til egen bruk. Utvalget mener det er nødvendig med en flerfaglig tilnærming for å kunne gi tilstrekkelig rådgivning og for å foreta en helhetlig og forsvarlig vurdering av behov hos personer med rusproblematikk. Utvalget foreslår derfor at rådgivningsenheten skal ha tilgang på både helsefaglig, herunder medisinskfaglig, psykologfaglig og sosialfaglig, så vel som erfaringsbasert kompetanse.
Saksgangen i den foreslåtte modellen vil innebære en meldings- og mottaksfase, en gjennomføringsfase og en avslutningsfase. Når politiet avdekker narkotikabruk eller befatning med narkotika til egen bruk som omfattes av utvalgets foreslåtte modell, melder politiet fra til rådgivningsenheten og ilegger personen oppmøteplikt for enheten. I hovedsak skal melding gå til personens bostedskommune for oppfølging der. På bakgrunn av meldingen fra politiet innkaller kommunen personen til et møte med rådgivningsenheten. Den nærmere mekanismen for hvordan oppmøtetidspunkt fastsettes og innkalling formidles, vil kunne fastsettes på lokalt nivå i samråd mellom politidistriktet og kommunen.
Utvalget foreslår at rådgivningsenheten gis en adgang til å vurdere hvorvidt det er formålstjenlig å kreve at møteplikten oppfylles i det konkrete tilfellet, og til unntaksvis å beslutte at personer ikke innkalles. En slik skjønnsmessig adgang er hovedsakelig tenkt anvendt overfor personer som allerede er kjent for tjenestene og står i kontakt med aktuelle offentlige hjelpetjenester. Dette gir en mulighet til å prioritere bruken av tilgjengelige ressurser på en formålstjenlig måte og kan også bidra til å unngå en uhensiktsmessig belastning for personer som ellers ville bli innkalt til oppmøte med korte mellomrom.
Selve møtet med personen som er ilagt oppmøteplikt, gjennomføres i form av en samtale. Utvalget antar at det i utgangspunktet vil være tilstrekkelig med én person fra enheten til stede i møtet. Møtet vil ha to alternative innretninger avhengig av hvorvidt vedkommende som er ilagt møteplikt samtykker, eller ikke, til kartlegging av rusmiddelbruk, livssituasjon for øvrig samt mulig tjenestebehov. Det første alternativet omfatter personer som ikke gir samtykke til kartlegging og vil bestå av generell rådgivning og informasjon, som er obligatorisk i kraft av oppmøteplikten personen er ilagt av politiet. Det andre alternativet omfatter personer som samtykker til slik kartlegging.
Utvalgets forslag innebærer at saken avsluttes fra rådgivningsenhetens side etter gjennomført møte, og eventuell formidling av kontakt med, eller henvisning til, relevante tjenester. Eventuell videre oppfølging skjer i de respektive tjenestene, etter personens samtykke og på grunnlag av personens tjenestebehov. Dersom personen ikke samtykker til videre oppfølging, men har et behandlingstrengende rusproblem eller annen lidelse, mener utvalget at rådgivningsenheten bør kunne oppfordre personen til å vurdere å medvirke til kartlegging. Denne formen for motivering er relevant når det knyttes en viss bekymring til vedkommendes liv og helse.
Utvalget har vurdert om barn og unge burde følges opp utenfor utvalgets foreslåtte modell. Etter utvalgets syn er det verken kostnadseffektivt eller faglig hensiktsmessig å lage to spor for reaksjoner på egen narkotikabruk basert på alder, hvorav det ene ligger i helse- og omsorgstjenesten og det andre for eksempel i barneverntjenesten. Utvalgets oppfatning er at barn og unge bør omfattes av den foreslåtte reaksjonsmodellen. Det vil imidlertid kunne være andre tiltak som er relevante overfor barn enn overfor voksne, herunder tiltak i barneverntjenesten som kan iverksettes uten barnets samtykke.
Etter utvalgets forslag skal rådgivende enhet imidlertid styrkes med barnevernfaglig kompetanse i alle saker som omhandler barn og unge under 18 år i den tverrfaglige vurderingen av tjenestebehov.
Barn og unge under 18 år som er ilagt møteplikt for enheten, skal innkalles med foreldre eller foresatte. Unntak kan gjøres dersom møteplikt for foreldre eller foresatte av særlige grunner bør unnlates, for eksempel der det er konkrete grunner til å tro at underretning til foreldre om narkotikabruk vil kunne medføre at barnet utsettes for fare. Foresatte kan gi samtykke til kartlegging av behandlings- og tjenestebehov, samt videre oppfølgingstilbud, på vegne av barn under 16 år. Ungdom som har fylt 16 år kan, etter eget ønske og dersom ungdommens modenhet tilsier det, gjennomføre samtale med rådgivningsenheten om kartlegging av egen rusmiddelbruk med videre alene, eller med en annen tillitsperson enn foreldre eller foresatte. Dette følger av alminnelige bestemmelser om mindreåriges stilling i pasient- og brukerrettighetsloven. Så lenge ungdommen er under 18 år, har foreldre, eller andre som har foreldreansvaret, likevel rett til å motta informasjon som er nødvendig for å oppfylle foreldreansvaret, jf. pasient- og brukerrettighetsloven § 3-4 fjerde ledd.
Saksbehandlingen i rådgivende enhet reguleres av gjeldende lovgivning i kommunens tjenester, i sektorlovgivning og de alminnelige reglene om saksbehandlingen i forvaltningen som følger av forvaltningsloven kapittel III. Utvalget har ikke sett behov for å fravike gjeldende lovregulering. Forhold ved enhetens saksbehandling kan påklages etter alminnelige klageregler, men for tjenester som ytes av øvrige helsetjenester, gjelder klageadgangen som er nedfelt i den respektive sektorlovgivningen.
Behovet for et forsvarlig kunnskapsgrunnlag for riktig oppfølging, og ikke minst hensynet til brukerens rettssikkerhet, tilsier at narkotikasaker registreres. Utvalget legger til grunn at opplysninger bør registreres. Adgangen til registeroppføringer bør begrenses til ansatte i kommunen som har tilknytning til rådgivningsenheten for narkotikasaker.
Utvalget foreslår at registrering av opplysninger inntil videre gjøres i eksisterende systemer i helse- og omsorgstjenesten fremfor at det utvikles og etableres et nytt journalsystem for rådgivende enhets saksbehandling og oppfølging. Utvalget legger til grunn at det kan gis adekvat beskyttelse av personopplysninger i systemene som kommunen benytter per i dag. Der hvor samtalen omfatter helsehjelp, altså der personen har samtykket til kartlegging av rusmiddelbruk med videre, vil det skrives journal på vanlig måte. På sikt kan det etableres egne moduler i journalsystemene, av hensyn både til personvern og muligheten for å skape mer treffsikker statistikk til evaluering og forskning.
Utvalget foreslår at også personer som ikke har fulle rettigheter til helsehjelp eller ikke er medlemmer av folketrygden, bør omfattes av den foreslåtte modellen. Det ville etter utvalgets oppfatning av prinsipielle grunner være svært uheldig å trekke et skille basert på nasjonalitet som får betydning for om befatning med narkotika til egen bruk skal være straffbar eller ikke. Omfanget av eventuelle helse- og velferdsrettede tiltak som kan tilrettelegges gjennom rådgivningsenheten i slike tilfeller, må vurderes konkret etter omstendighetene i saken.
I saker der barn er pårørende til en person som bruker narkotika, bør det alltid vurderes om barnet kan ha selvstendig oppfølgingsbehov fra andre deler av tjenesteapparatet, herunder tiltak fra barneverntjenesten. Det bør i så fall sikres at barnet kommer i kontakt med riktig instans, enten det er i kommunen eller i spesialisthelsetjenesten.
I kapittel 17 redegjør utvalget for sitt syn på evaluering og oppfølging av rusreformen. Utvalget peker på enkelte kunnskapsbehov for en videre utvikling av en kunnskapsbasert ruspolitikk. Det legges til grunn at det bør utarbeides en plan for evaluering som inngår i kvalitetsarbeidet knyttet til modellen som utvalget foreslår. Funn i evalueringen vil kunne danne grunnlag for korrigerende eller forsterkende tiltak som bidrar til at formålene med reformen nås. Det legges til grunn at en systematisk evaluering bør pågå i en tiårsperiode, om den ikke gjøres tidsubestemt. Utvalget peker her også på ytterligere utredningsbehov på rusfeltet som sådan.
Utvalgets modell innebærer at politiet vil ha oppgaver knyttet til håndhevingen av det sivilrettslige forbudet mot narkotikabruk. I den anledning vil politiet nødvendigvis håndtere opplysninger om enkeltpersoners narkotikabruk. I kapittel 18 vurderer derfor utvalget i hvilken grad politiet skal lagre opplysninger om sivilrettslige narkotikasaker, og for hvilke formål slike opplysninger skal kunne brukes.
Utvalget mener det vil være en god løsning å registrere opplysninger om håndheving av det sivilrettslige forbudet mot narkotikabruk og tilhørende befatning i politiets registre. For å unngå å etablere nye kostbare datasystemer kan registreringen inngå i eksisterende systemer for straffesaksbehandling eller systemer for saksbehandling av andre oppgaver.
Utvalget er kjent med at det i noen land som har gjennomført avkriminalisering, også er tatt skritt for å slette tidligere ilagte straffereaksjoner for handlingene, eller at det er vedtatt særskilte regler slik at slike reaksjoner ikke skal fremgå av politiattester. Utvalget foreslår en ordning der tidligere straffereaksjoner for overtredelse av legemiddelloven § 24 slettes, og hvor det kan søkes om å få slettet straffereaksjoner for overtredelse av straffeloven § 231, som etter reformen ikke lenger er straffbare.
Utvalget skisserer et tiltak for å lempe på gjeldsbyrden til personer med alvorlige rusproblemer, som samtidig vil kunne bidra til å styrke motivasjonen for rusbehandling.
Kapittel 19 beskriver økonomiske og administrative konsekvenser av utvalgets forslag. Der drøftes det også i hvilken grad en rusreform kan gjennomføres uten økte bevilgninger. Det vises til Oslo Economics’ utredning av kostnader knyttet til dagens regulering og kostnader knyttet til utvalgets foreslåtte modell (inntatt som digitale vedlegg til utredningen).
Utvalgsmedlem Swahns dissens er inntatt i kapittel 20. Swahn forstår mandatet slik at utvalgets oppdrag er å foreslå en modell som skal gjelde for rusavhengige. Det anses utfordrende å kommunisere rundt betydningen av avkriminalisering. Det vil være relativt enkelt å sende et klart og tydelig budskap om at narkotika fortsatt er ulovlig, men mange vil trolig tolke summen av samfunnets signaler ved en avkriminalisering som at narkotika nå har blitt lovlig. Særlig gjelder dette brukere av narkotika og potensielle brukere av narkotika. En slik fortolkning vil påvirke befolkningens tilbøyelighet til å prøve narkotika. Det anses sannsynlig at politiet vil endre sin praksis i retning av å bruke betydelig mindre ressurser på å avdekke bruk og besittelse av narkotika, og muligheten til å ivareta det kriminalitetsforebyggende samfunnsoppdraget i politiets forvaltningsvirksomhet vil bli svekket. Informasjonsmengden i den enkelte sak vil bli mindre når det ikke iverksettes etterforskning, men i stedet bruker for eksempel et registreringsskjema for å registrere tid, sted, situasjon og mengde. Avkriminalisering vil også svekke effektiviteten i arbeidet med å returnere utenlandske borgere som begår narkotikakriminalitet.
Swahns prinsipale anbefaling er å videreføre dagens mulighet for bruk av straff, med enkelte presiseringer. Bruk av straff overfor narkotikaavhengige anbefales som hovedregel ikke, og dette kan reguleres gjennom for eksempel påtaledirektiv. For å styrke helsehjelpen bør det i tillegg til den styrkede helsehjelpen som flertallet foreslår, opprettes «drop-in»-plasser som er døgnkontinuerlig tilgjengelige. Dagens alternative straffereaksjoner bør utvides for ikke-avhengige brukere av narkotika. Det bør innføres en obligatorisk foreldreveiledningssamtale dersom personer under 18 år tas for bruk og besittelse av narkotika. Swahn kan subsidiært stille seg bak utvalgets anbefalte modell, med to justeringer, dersom Stortinget skulle vedta avkriminalisering for bruk og besittelse til egen bruk for alle typer narkotika og for alle brukergrupper. Swahn anbefaler for det første at terskelverdiene som utgjør den kvantitative øvre grensen for utvalgets foreslåtte modell bør settes lavere enn det flertallet foreslår (se kapittel 13). For det annet anbefaler Swahn at politiet gis avdekkingshjemler som strekker seg like langt som dagens adgang til ransaking (se kapittel 14).
2.5 Merknader til utvalgets lovforslag og samlet lovutkast
I utredningens del V beskrives lovforslag som anses nødvendige for å gjennomføre utvalgets foreslåtte reform.
I kapittel 21 drøfter utvalget enkelte spørsmål om regelstruktur. Det legges til grunn at bestemmelser om politiets og rådgivningsenhetens oppgaver bør innlemmes i henholdsvis politiloven og helse- og omsorgstjenesteloven fremfor å gis samlet i én ny lov. Enkelte detaljer, først og fremst terskelverdiene som angir de øvre mengdebegrensningene for straffrihet etter utvalgets foreslåtte modell, foreslås regulert i forskrift.
Kapittel 22 og 23 inneholder henholdsvis merknader til de enkelte bestemmelsene, og selve lovutkastet.

Figur 2.1 Flytskjema for utvalgets foreslåtte modell (1 av 2)

Figur 2.2 Flytskjema for utvalgets foreslåtte modell (2 av 2)
Fotnoter
Henvisningen til straffeloven § 162 viser til straffebudet mot narkotikalovbrudd i den tidligere straffeloven av 1902. Den tilsvarende bestemmelsen i gjeldende straffelov av 2005 er § 231.
Herunder slike brukere som ofte kategoriseres som eksperimentbrukere, rekreasjonsbrukere og problembrukere. Se omtale i utredningens kapitler 4 og 15.
Innspillsmøtene ble lagt opp slik at utvalget tok imot personer og virksomheter enkeltvis, og hver av disse holdt et 10 minutters muntlig innlegg for utvalget. Utvalget la ingen begrensninger på hvilke områder relatert til rusreformen det kunne gis innspill til, men stilte enkelte oppklarende og supplerende spørsmål underveis.
Generaldirektoratet for intervensjoner overfor avhengighetsadferd og avhengighet (utvalgets oversettelse).
Kommisjon (nemnd) for fraråding av narkotikabruk (utvalgets oversettelse).
Ordenspolitiet, avdeling for etterforskning, oversatt fra engelsk oversettelse som utvalget mottok fra SICAD i forbindelse med studiebesøket: Public Security Police, Division of criminal investigation.
Mobilt lavterskel substitusjonstiltak i regi av en ikke-statlig organisasjon som arbeider for sosial inkludering.
Senter for integrerte tjenestetilbud, herunder behandling med videre (utvalgets oversettelse).
Det europeiske overvåkingssenter for narkotika og narkotikamisbruk. Oversettelse fra Folkehelseinstituttets nettsider, se Folkehelseinstituttet (2001).
Fakultet for psykologi og pedagogikk, Universitetet i Porto.
En ikke-statlig organisasjon engasjert i sosialt utviklingsarbeid.
Nasjonal forening for brukere av illegale rusmidler.
Utvalget besøkte her en spesialisert avrusings- og behandlingsenhet.
PIAC tilbyr et lokalt offentlig tjenestetilbud med formål om, ved indikasjon, å forebygge (mis)bruk av legale og illegale rusmidler og annen risikoadferd. Målgruppen for tiltaket er barn, unge og voksne under 26 år.
Om Drug Policy Alliance, se Drug Policy Alliance (udatert).
Om Drug Policy Futures, se Drug Policy Futures (2019b).
Om International Drug Policy Consortium, se International Drug Policy Consortium (2019b).
Om Vienna NGO Committee on Drugs, se Vienna NGO Committee on Drugs (2016).
Om Gesundheit Österreich GmbH, se Gesundheit Österreich GmbH (udatert).