9 Organisering, struktur og kompetanse
Hvis du ikke forandrer noe, vil ikke noe forandre seg.
Kilde: Ukjent
9.1 Innledning
Pasienter med behov for palliasjon finnes i alle deler av helsetjenesten. De vil vekselvis ha behov for tilbud fra fastlege, den kommunale helse- og omsorgstjenesten og spesialisthelsetjenesten. Ingen palliative forløp utvikler seg likt.
Pasienter med mindre komplekse palliative behov vil få hjelp i den kommunale helse- og omsorgstjenesten. Mange pasienter vil også ha behov for det spesialiserte palliative tilbudet, enten ved poliklinisk behandling eller ved konsultasjon fra palliativt team i hjemmet. Pasienter vil også ha komplekse palliative behov slik at de trenger innleggelse i en palliativ enhet i kortere eller lengre tid.
Pasienter med behov for palliasjon bør få hjelp i den ordinære helse- og omsorgstjenesten for å sikre helhetlige og koordinerte forløp og et likeverdig palliativt tilbud uavhengig av diagnose. Utvalgets flertall anbefaler at de palliative tjenestene, herunder palliasjon i livets aller siste fase, ikke organiseres som en særomsorg på siden av den ordinære helse- og omsorgstjenesten. Internasjonalt og nasjonalt anbefaler fagmiljøene at palliasjon må komme inn i pasientforløpet så snart pasienten har fått en alvorlig diagnose, og at palliasjon integreres i den øvrige kliniske aktiviteten, både i spesialisthelsetjenesten, hos fastlegen og i den kommunale helse- og omsorgstjenesten (Helsedirektoratet, 2015a, Hui og Bruera, 2016).
For å innfri pasientenes behov og målsettingene i helse- og omsorgstjenesten må det stilles krav til hvordan de palliative tjenestene organiseres. Innholdet i og organiseringen av de palliative tjenestene påvirker hvordan pasientens behov blir ivaretatt. Kvaliteten i tilbudet til pasientene kan kun i begrenset grad måles gjennom resultater på enhetsnivå. Forskning og utvikling, undersøkelser og analyser av hva som samlet gir de beste tjenestene for pasientene bør danne grunnlag for tjenesteutvikling hvor hele bredden av tjenester inngår.
Intensjonene i samhandlingsreformen er å sikre bærekraftig, helhetlig og sammenhengende tjenestetilbud av god kvalitet, med høy pasientsikkerhet og tilpasset den enkelte pasient. Kommunene og fastlegene har fått større ansvar for behandling og oppfølging av pasienter. De organisatoriske strukturene må tilpasses volumet av pasienter, ansvarfordeling, variasjoner i befolkningstetthet og geografiske avstander.
Det er for eksempel store forskjeller mellom organiseringen av de palliative tjenestene i en stor kommune som Oslo og i en mindre kommune, for eksempel i Nord-Norge. Det vil også være forskjeller i organiseringen innad i spesialisthelsetjenesten, fra de største universitetssykehusene til mindre lokalsykehus. Et viktig politisk prinsipp er at helse- og omsorgstjenesten skal tilbys nærmest mulig der pasienten bor, og at det nasjonalt skal være et likeverdig tilbud til alle pasienter.
Selv om det er store geografiske og volummessige forskjeller innad og mellom de enkelte kommuner og sykehus, er det fortsatt de samme prinsippene som skal legges til grunn for organiseringen av de palliative tjenestene. Det er en målsetting å få sammenhengende pasientforløp og tidlig integrasjon av de palliative tjenestene sammen med den øvrige helse- og omsorgstjenesten. For å nå disse målsettingene er det nødvendig at helsepersonell har høy kompetanse i palliasjon.
Forskningsrapporter og kunnskapsoppsummeringer viser at kvalitet ofte påvirkes av antall behandlinger utført av behandleren eller behandlingsenheten. Sykehus som behandler mange pasienter med en bestemt problemstilling har ofte bedre resultater enn sykehus som behandler få pasienter. Det gjelder særlig ved kompliserte prosedyrer og behandling av alvorlig syke pasienter (Kunnskapssenteret, 2014). Det er med andre ord en sammenheng mellom pasientvolum og kvalitet. Derfor bør helsetjenesten utformes og organiseres slik at behandlere og behandlingsinstitusjoner har det nødvendige volum for å sikre god kvalitet (Nasjonalt råd for prioritering i helsetjenesten, 2009). Lavt volum gir spesielle utfordringer, og på palliasjonsfeltet gjelder dette særlig for palliasjon til barn. Det kan derfor være behov for å samle noen behandlinger og prosedyrer på regionalt nivå. Barneavdelingene bør ha en sentral og tydelig rolle i gjennomføring av de palliative pasientforløpene, både i spesialisthelsetjenesten og i den kommunale helse- og omsorgstjenesten. Samtidig ser utvalget det som sannsynlig at de fleste familier som har barn med behov for palliative tjenester vil ønske å bo hjemme så lenge som mulig. Dette bør imøtekommes så langt det er mulig gjennom et grunnleggende og et spesialisert palliativt behandlingstilbud i familiens hjem. Dette vil ofte kreve et tett og formalisert samarbeid mellom spesialisthelsetjenesten, fastlegen, den kommunale helse- og omsorgstjenesten og barnets familie. Prinsipielt bør forløpet og samarbeidet skje på samme måte som for voksne pasienter.
Palliasjon omfatter ivaretakelse av pasientenes fysiske, psykiske, sosiale og åndelige/eksistensielle behov. Dette krever en tverrfaglig tilnærming. Utvalget vil understreke betydningen av at det tverrfaglige perspektivet er til stede fra starten av når en pasient med palliative behov skal vurderes og behandles.
Det er en grunnleggende verdi å legge til rette for at pasienter som vil og kan være hjemme, og de som ønsker å dø hjemme, skal få mulighet til det.
Tidlig integrasjon av palliasjon i pasientforløpet og integrasjon av den palliative tilnærmingen inn i de kliniske avdelingene på sykehusene, vil kunne bidra til å redusere overbehandling. En slik integrering finnes i liten grad i sykehusene i dag. Det er derfor et mål at sykehusene skal ha spesialister som også har formell kompetanse i palliasjon. Det vises til nærmere omtale av overbehandling i kapittel 4.
Palliasjon foregår innenfor de fleste fagområder og på alle nivåer i helsetjenesten. Det vil i framtiden være et økende behov for palliasjon, og det blir viktig å forvalte ressursene best mulig og mest mulig effektivt. Vi må tenke nytt om organisering og hvordan kompleksiteten både i sykdomsbildet og i helse- og omsorgstjenesten best kan håndteres. Det blir også viktig å tydeliggjøre innhold i og samarbeid mellom grunnleggende og spesialisert palliasjon.
9.2 Dagens situasjon
St.meld. nr. 47 (2008–2009) Samhandlingsreformen gir anbefalinger om organiseringen av helse- og omsorgstjenestene og Nasjonalt handlingsprogram for palliasjon i kreftomsorgen (Helsedirektoratet, 2015b) gir anbefalinger om organisering av palliative tjenester. Nasjonal faglig retningslinje for palliasjon til barn og unge uavhengig av diagnose (Helsedirektoratet, 2017) gir anbefalinger om organisering, forløp og kompetanse for palliasjon til barn. I kapittel 9.2.1 og 9.2.2 beskrives dagens organisering av palliative tjenester. I boks 9.1. vises noen sentrale elementer som bør være grunnleggende for organiseringen av palliative tjenester.
Boks 9.1 Formålet for organiseringen av palliasjon
Pasienten, de pårørende og aktuell behandler har til enhver tid tilgang til nødvendig hjelp ut fra sine behov
Behandling, pleie og omsorg gis innenfor rammene av fleksible og individuelt tilpassede systemer på tvers av nivåene, med klar plassering av ansvar
Tilbudene baseres på en helhetlig og tverrfaglig tilnærming
Pasienten og de pårørende opplever at de får hjelp i en «sømløs» tiltakskjede med god kommunikasjon og samhandling
Det legges til rette for at behandling, pleie og omsorg kan skje i hjemmet eller så nær hjemmet som mulig
Organiseringen fremmer den videre utviklingen av fagområdet palliasjon, både klinisk praksis og forskning
Anbefalingene understreker også at man bør tilstrebe at pasientene kan dø på stedet der de selv ønsker
Kilde: Kaasa og Loge, 2016

Figur 9.1 Det særskilt organiserte palliative tilbudet til voksne
9.2.1 Dagens organisering, struktur og kompetanse i palliasjon i spesialisthelsetjenesten
Tabell 9.1 Oversikt over regionale palliative sentre (kompetansesenter og klinisk virksomhet) og palliative sentre (team og enheter) i spesialisthelsetjenesten og lindrende enheter og enkeltsenger i sykehjem i Norge, 2017.
Helseregion | Sør-Øst | Vest | Midt-Norge | Nord | Sum |
|---|---|---|---|---|---|
Befolkning (avrundet, per 01.01.2017) | 2 950 000 | 1 100 000 | 700 000 | 500 000 | 5 250 000 |
Regionalt palliativt senter1 | Oslo universitetssykehus: Kompetansesenter og klinisk virksomhet med palliativt team og 12 senger på Ullevål og palliativt team og 2 senger på Radiumhospitalet | Kompetansesenter ved Haukeland universitetssjukehus: Klinisk virksomhet ved Haraldsplass Diakonale sykehus med palliativt team og palliativ enhet med 8 senger | St. Olavs hospital: Kompetansesenter og klinisk virksomhet (Seksjon lindrende behandling) med palliativt team og enhet med 12 senger | Universitetssykehuset Nord-Norge: Kompetansesenter og klinisk virksomhet med palliativt team | 4 kompetansesentre 5 team (2 ved OUS) 4 enheter (2 ved OUS) 34 senger |
Palliative sentre i sykehus1 | 18 team 11 enheter 3 (56 senger) | 4 team 2 enheter (7 senger) | 6 team 2 enheter (7 senger) | 7 team 2 enheter (6 senger) | 35 team 17 enheter (76 senger) |
Lindrende enheter og senger i sykehjem2 | 32 enheter (209 senger) 21 enkeltsenger | 7 enheter (44 senger) 56 enkeltsenger | 5 enheter (19 senger) 32 enkeltsenger | 4 enheter (22 senger) 38 enkeltsenger | 48 enheter (294 senger) 147 enkeltsenger |
Kommunale palliative team | 1’ (Fransiskushjelpen i Oslo) | 1 | |||
Sum palliative senger totalt | 300 | 115 | 70 | 66 | 551 |
1 18 palliative sentre er godkjent som utdanningssted for Kompetanseområde palliativ medisin per oktober 2017: 11 i Helse Sør-Øst, 4 i Helse Vest, 2 i Helse Midt-Norge og 1 i Helse Nord. (Kilde: Helsedirektoratet.)‘Fransiskushjelpen i Oslo
2 Palliativ sengeenhet i sykehjem er organisatorisk tilrettelagt og har faglig kompetent personale for å kunne gi mer avansert palliasjon enn det som kan tilbys i en vanlig sykehjemsavdeling. Palliative senger i sykehjem er senger øremerket for palliasjon som krever skjerming, mulighet for overnatting for pårørende og tilstrekkelig kompetanse hos personalet for å gi god grunnleggende palliasjon. Minst en sykepleier bør ha videreutdanning i kreftsykepleie eller palliasjon.
3 Lindrende enhet i spesialisthelsetjenesten har akuttsenger og tilstreber en liggetid på 5–7 dager, har aktiv diagnostikk og behandling og muligheter for opphold i pasientens siste levetid (terminalfase).
Kilde: PallReg.no
Regionalt palliativt senter
Hver helseregion skal ha et regionalt palliativt senter på regionsykehuset med en klinisk del og en forsknings- og utviklingsdel.
Klinisk del
Ved den kliniske delen behandles pasienter i sykehuset, i all hovedsak fra sykehusets nedslagsfelt, men den er også en referanseavdeling for palliative sentre på sykehus i egen region. Det regionale palliative senteret kan bidra med råd og veiledning, behandling av pasienter med spesielt komplekse plager og symptomer, hospiteringstilbud og praksissted, og være base for kliniske studier og annen forskning. Senteret har en samordnende funksjon for de palliative sentrene ved andre sykehus i sin region. Det regionale palliative senteret skal bidra til formidling av ny kunnskap og til at det arbeides med satsings- og utfordringsområder som trenger å styrkes i regionen. Regionalt palliativt senter skal være tverrfaglig bemannet.
Forsknings- og utviklingsdel
Det regionale kompetansesenteret for lindrende behandling utgjør forsknings- og utviklingsdelen av det regionale palliative sentret.
Nasjonalt handlingsprogram for palliasjon i kreftomsorgen gir anbefalinger om hvilke funksjoner de regionale kompetansesentrene for lindrende behandling skal ha. De regionale kompetansesentrene for lindrende behandling er tillagt et spesielt ansvar for undervisning og opplæring i regionen, forskning og kompetansenettverk (Helsedirektoratet, 2015b).
Helse Sør-Øst RHF har utarbeidet en generell retningslinje for etablering, organisering og finansiering av regionale kompetansetjenester. Kompetansesenteret for lindrende behandling har endret navn til Regional kompetansetjeneste for lindrende behandling, i tråd med Helse Sør-Øst sin retningslinje, og i tråd med at tidligere nasjonale medisinske kompetansesenterfunksjon er endret til nasjonal kompetansetjeneste (Helse- og omsorgsdepartementet, 2010). Det framgår av retningslinjen til Helse Sør-Øst RHF at begrepet kompetansetjeneste også omfatter forskningsaktivitet. Oppgaver for regionale kompetansetjenester i Helse Sør-Øst RHF er beskrevet i boks 9.4 (Helse Sør-Øst RHF, 2012).
Boks 9.2 Orkdalsmodellen
Forskningsprosjektet Orkdalsmodellen jobber for bedre kreftomsorg i Orkdalsregionen. Prosjektet er et samarbeid mellom NTNU, St. Olavs hospital, Samhandlingsenheten i Orkdalsregionen (SiO) og Oppdal kommune. Det overordnede målet er å gi kreftpasienter rett behandling av høy kvalitet til rett tid på rett sted. Dette skal oppnås gjennom å:
Bedre samarbeidet mellom sykehuset og kommunen når det gjelder kreftomsorg
Øke kunnskapen om kreft og lindrende behandling hos pasienter, pårørende og befolkningen i regionen
Gi helsepersonell tilbud om videreutdanning innen kreft og palliasjon
Innføre pasienttilpassede forløp som skal gjøre det forutsigbart å være kreftpasient, uavhengig av hvor behandling og oppfølging gis, samt å utvikle en kreftomsorg hvor pasienten selv er med på å bestemme innholdet i de pasienttilpassede forløpene
Orkdalsmodellen er en nettverksmodell med palliativ enhet i sykehus som sentral og koordinerende part. Modellen er tilpasset flere små kommuner rundt lokalsykehuset. Prosjektperiode: 2013–2015.
Modellen har sørget for kompetanseoppbygging for leger og sykepleiere, og kreftkoordinator har en sentral rolle. I Orkdalsmodellen er kompetanseheving satt i system for leger, sykepleiere og helsefagarbeidere gjennom blant annet kurs, fagdager, hospitering, masterprogram og undervisning lokalt. Det gis ukentlig undervisning i regi av Kompetansesenter i lindrende behandling Midt-Norge.
Det er utarbeidet pasienttilpassede forløp for den palliative kreftpasienten i Orkdalsregionen som omfatter både spesialisthelsetjenesten og den kommunale helse- og omsorgstjenesten. Prosjektet viser blant annet at helsepersonell som bruker pasientforløpet, har erfaringer med at implementeringen av de pasienttilpassede forløpene fører til at man i større grad når sentrale mål i palliasjon. De erfarer også at pasienter med sammensatte problemstillinger får mer helhetlige og koordinerte tjenester. Helsepersonell opplever at pasientene får bedre symptomlindring, og at de i større grad kan være hjemme eller nærmest mulig hjemmet. De erfarer også at der hvor pasientforløp er tatt i bruk, får pasienter med sammensatte problemstillinger mer helhetlige og koordinerte tjenester enn tidligere (Johnsen, 2016).
Kilde: Informasjonsbrosjyre om kreftomsorg i Orkdalsregionen. https://stolav.no/seksjon-avdeling/Documents/I nfobrosj_Orkdal_v2_FINAL%20(2).pdf
I Helse Sør-Øst er kompetansesenter for lindrende behandling en enhet i Seksjon lindrende behandling ved avdeling for kreftbehandling, Kreftklinikken ved Oslo universitetssykehus HF. Kompetansesenteret hadde ved utgangen av 2016 8,9 årsverk (Kompetansesenter for lindrende behandling Helseregion Sør-Øst, 2016).
I Helse Vest RHF er det utarbeidet generelle kriterier for alle regionale kompetansesentre (dvs. på en rekke ulike fagområder i helseregionen). Generelle kriterier for regionale kompetansesentre i Helse Vest RHF fremgår av boks 9.3.
Boks 9.3 Oppgaver for regionale kompetansetjenester Helse Sør-Øst
Hovedfokus for kompetansetjenestene skal være å formidle og bygge opp kompetanse, samt bidra til at det utarbeides handlingsplan for kompetansespredning og implementering av nasjonale retningslinjer og kunnskapsbasert praksis. Oppgaver og ansvarsforhold mellom kompetansetjenestene og aktuelle fagråd må avklares i hvert enkelt tilfelle.
I tillegg skal kompetansetjenestene:
Sørge for veiledning, kunnskaps- og kompetansespredning til helsetjenesten og der det er aktuelt også til kommunehelsetjenesten
Bidra i relevant undervisning
Bidra til forskning og etablering av forskernettverk
Initiering og drift av fagnettverk
Samarbeid med universitetene og høgskolene i regionen for å tilrettelegge for utdanningsløp innen kompetanseområdet ved behov
Utarbeide behandlingsforløp som omfatter hele regionen og bidra med evidensbasert kunnskap inn i relevante behandlingslinjer rundt flerområde- og regionale funksjoner
Bistå Helse Sør-Øst RHF med å utvikle styringsindikatorer, med hensyn til aktivitet, kvalitet og resultat/effekt av medisinsk behandling, rehabilitering og habilitering
Kilde: Helse Sør-Øst, 2012. Retningslinje for etablering, organisering og finansiering av regionale kompetansetjenester i Helse Sør-Øst
I Helse Vest fungerer Kompetansesenter i lindrande behandling Helseregion Vest som en selvstendig enhet. Senteret er organisert som en seksjon i Avdeling for kreftbehandling og medisinsk fysikk ved Haukeland universitetssjukehus, Helse Bergen HF. Kompetansesenteret er organisert med en sentral enhet ved Haukeland universitetssjukehus, tilknyttet et tverrfaglig nettverk av regionale medarbeidere i deltidsstilling i sykehus og kommuner i regionen. I 2016 utgjorde dette 6,7 årsverk fordelt på 23 ansatte. Sju ansatte arbeidet i den sentrale delen av senteret ved Haukeland universitetssjukehus, de øvrige var deltidsansatte medarbeidere i regionen (Kompetansesenter i lindrande behandling Helseregion Vest, 2016). Det er utarbeidet en egen strategi for palliasjon i Helse Bergen HF, der kompetansesenteret har en viktig rolle. Kompetansesenteret har en regionalt sammensatt styringsgruppe som vedtar strategi for kompetansesenteret hvor en årlig fremdriftsplan for senteret vedtas.
Boks 9.4 Kriterier for regionale kompetansesentre i Helse Vest
Regionale kompetansesentre må oppfylle følgende kriterier:
Inneha faglig høy kompetanse og en tilstrekkelig nødvendig støttestruktur
Adekvat pasientvolum – hvis klinisk virksomhet
Evne til samarbeid og innen sitt felt bygge opp et nødvendig fagnett regionalt, nasjonalt og internasjonalt
Utarbeide retningslinjer for pasientlogistikk og pasientinformasjon
Drive forskning, utvikling og undervisning med spredning av kunnskap til hele regionen
Arbeide for «evidence based medicine» (EBM)
Lede og utvikle retningslinjer for etablering av nye teknikker og metodeutvikling (guidelines)
Kontinuerlig kunne redegjøre for behandlingsresultat
Opprette registerfunksjon
Av kriteriene fremgår det også at det regionale kompetansesenteret bør gjennomgå en omfattende evaluering hvert 3–5. år.
Kilde: Helse Vest, Regionale kompetansesentre i Helse Vest. Arbeidsgrupperapport 2003
I Helse Midt-Norge er det regionale kompetansesenteret organisert som en enhet under Avdeling for palliasjon ved Kreftklinikken, St. Olavs hospital HF. 6 personer var tilknyttet senteret i 2016 (Regionalt kompetansesenter for lindrende behandling Midt-Norge, 2016).
I Helse Nord er det regionale senteret for lindrende behandling organisert som en enhet i Kreftavdelingen, Universitetssykehuset Nord-Norge HF. Kompetansesenteret har 4,8 årsverk (Lindring i nord, 2016).
Kompetansenettverk
De regionale kompetansesentrene har et overordnet ansvar for etablering, drift og utvikling av ulike palliative kompetansenettverk i sitt nedslagsområde. Kompetansenettverkene er bygget opp i samarbeid mellom kommuner og helseforetak. Nettverkene er formalisert gjennom forpliktende avtaler mellom foretak og kommuner og de fleste steder integrert i gjeldende avtaleverk. Flere steder er også høyskoler, utviklingssentre og frivillige organisasjoner med i samarbeidet. Nettverkene er generelt best utbygd for sykepleiere og dekker både kreftomsorg og lindrende behandling. Fagnettverk av ressurssykepleiere i kreft og lindrende behandling er en viktig arena for kompetanseheving, informasjonsarbeid og samhandling (Regionalt kompetansesenter for lindrende behandling i Helse Nord, 2016).
Det finnes i dag kompetansenettverk av om lag 2000 ressurssykepleiere i kreftomsorg og lindrende behandling i de aller fleste fylker i Norge. Flere steder er det også tilsvarende nettverk for fysioterapeuter, ergoterapeuter, sosionomer og ernæringsfysiologer og for helsepersonell som arbeider med smerteproblematikk. Det finnes også et nasjonalt nettverk for åndelig/eksistensiell omsorg i palliasjon.
Målene med nettverkene er å være en lokal ressurs innen palliativ behandling, spre kompetanse og bidra til samhandling på tvers av tjenestene. Kompetansenettverkene er viktige for å sikre samarbeid og kontinuitet og en felles tilnærming mellom kompetansesentrene og palliative enheter i spesialisthelsetjenesten, og med den kommunale helse- og omsorgstjenesten. Minst en sykepleier i hver kommune bør være med i nettverket av ressurssykepleiere i foretaksområdet. Dersom kreftsykepleier er ansatt i kommunen, vil det være naturlig at kreftsykepleier har denne funksjonen. Ressurssykepleier skal bistå det øvrige personalet i hjemmesykepleien med råd og veiledning, og kan om nødvendig også delta i pleien. Ressurssykepleier er kontaktperson for palliativt senter i foretaket.
Palliativt senter på sykehus
Palliativt senter på sykehus består av et tverrfaglig behandlingsteam (palliativt team) og det kan også inneholde en palliativ enhet, dvs. senger.
Totalt finnes det 40 palliative sentre i Norge, alle har et palliativt team. Ved 21 av sentrene er det også palliativ sengeenhet med til sammen 110 senger (PallReg, 2017). Noen av sentrene har egen dagenhet. To av de palliative sentrene bruker benevnelsen hospice, Hospice Lovisenberg og Hospice Sangen, begge organisatorisk en del av Lovisenberg Diakonale Sykehus.
Palliativt team
Det palliative teamet skal ha bred kompetanse innen palliasjon. Teamet er helseforetakets utadrettede tilbud i spesialisert palliasjon. Teamet bistår sykehusets avdelinger med kliniske konsultasjoner, råd og veiledning om palliative problemstillinger. Flere av teamene har også ambulant virksomhet til pasientens hjem eller til sykehjem, i samhandling med den kommunale helse- og omsorgstjenesten. Palliativt team vil da i hovedsak ha en konsulentfunksjon. De palliative teamene er mange steder sentrale for å bidra til gode forløp og styrke samhandlingen innad i spesialisthelsetjenesten og mellom spesialisthelsetjenesten og den kommunale helse- og omsorgstjenesten. Erfaring og studier viser at støtte fra et palliativt team til fastlegen og hjemmesykepleien skaper trygghet og ofte er avgjørende for å få til et godt palliativt tilbud i hjemmet (Meld. St. 26 (2014–2015)).
De fleste teamene har hoveddelen av sin aktivitet innad i sykehuset, og omfanget av den polikliniske aktiviteten og øvrig aktivitet (de ambulante funksjonene) til den kommunale helse- og omsorgstjenesten er varierende. En nasjonal kartlegging i 2014 av de palliative teamene i spesialisthelsetjenesten, viste at 66 prosent av tilsyn var til inneliggende pasienter, 19 prosent polikliniske konsultasjoner, 12 prosent hjemmebesøk og 3 prosent konsultasjoner i sykehjem og lignende institusjoner (Kompetansesenter i lindrande behandling Helseregion Vest, 2014).
Opplysninger fra de palliative teamene viser at det palliative tilbudet gis til alle avdelinger og pasientgrupper, men at det fortsatt er hovedsakelig kreftpasienter som henvises til teamene (Hestnes 2014, Lekven B.E L., 2016). Ved nasjonal kartlegging i 2012 og 2014 ble det funnet at hhv. 98 og 97 prosent av pasientene hadde kreft og at spesialisert palliasjon ser ut til å være et tilbud som først og fremst kommer kreftpasienter tilgode. I spesialisthelsetjenesten kan dette ha sammenheng med at flere av enhetene er samlokalisert med onkologisk avdeling (Kompetansesenter i lindrande behandling Helseregion Vest, 2014).
Palliativ enhet i spesialisthelsetjenesten
I Norge brukes betegnelsen lindrende/palliativ enhet om et særlig organisert tilbud i institusjon rettet mot personer som trenger palliativ behandling. De palliative enhetene i sykehus har et avansert tilbud. De sentrale oppgavene er utredning av sammensatte symptomer inkludert psykososiale utfordringer.
En palliativ enhet skal være en definert enhet eller definerte senger der pasientene kan være inneliggende for palliativ behandling (Helsedirektoratet, 2015b). En palliativ enhet anbefales å ha akuttsenger med vekt på problemløsning og kort liggetid på 5–7 dager, drive aktiv diagnostikk og behandling når det gjelder symptomlindring og optimalisering av funksjon, planlegge pasientens videre oppfølgning og ha mulighet for opphold i pasientens terminalfase (Helsedirektoratet, 2015b).
Forskning og utvikling (FOU)
Det palliative senteret skal ha forskning og utvikling som en del av sin virksomhet. I samarbeid med regionalt palliativt senter skal virksomheten blant annet omfatte utarbeidelse av prosedyrer og retningslinjer for eget helseforetak, inkludert nettverket av ressurssykepleiere, undervisning og hospitering, samt deltakelse i forsknings- og fagutviklingsprosjekter (Helsedirektoratet, 2015b).
Dagbehandling
Dagbehandling er palliativ behandling, pleie og omsorg gitt som behandling til polikliniske pasienter. Innholdet skal i henhold til retningslinjene (Helsedirektoratet, 2015b) ha en sammensetning og varighet som klart skiller tilbudet fra en poliklinisk konsultasjon. Dagbehandling kan gis på poliklinikken på palliativt senter, på palliativ enhet eller på egen dagavdeling. Dagbehandling skal være et medisinsk tilbud med lege- og sykepleiertjenester og tilgang til konsultasjoner hos alle medlemmer av det palliative teamet. Det er i dag tre palliative dagavdelinger i spesialisthelsetjenesten. Noen kommuner har også dagtilbud for palliative pasienter.
Smerteklinikker
I Norge var det registrert 16 tverrfaglige smerteklinikker i 2013 (Helsedirektoratet, 2015c). Smerteklinikken har ansvar for å bidra til smertebehandling av pasienter med akutte og/eller langvarige smertetilstander og palliative pasienter. Tilbudet omfatter tverrfaglige smertesentre ved Oslo universitetssykehus, Haukeland universitetssykehus, St. Olavs hospital og Universitetssykehuset i Nord-Norge og smertepoliklinikker ved flere av de øvrige sykehusene. Alle de fire største klinikkene er tverrfaglig bemannet, dvs. med minimum lege, fysioterapeut, psykolog og sykepleier, som skal være til stede i klinikken samtidig. Sentrene har både poliklinikk og konsulentfunksjon for inneliggende pasienter. I 2013 var det totalt 6 klinikker med tverrfaglig drift, og 10 uten alle faggrupper representert. Det er i dag (2017) flere smerteklinikker, og antallet med tverrfaglig bemanning har økt.
Tabell 9.2 Kartlegging av smerteenheter 2013
Sør-Øst | Vest | Midt | Nord | |
|---|---|---|---|---|
Tverrfaglige smertesentre | 1 | 1 | 1 | 1 |
Smerteklinikker med tverrfaglig drift | 1 | 1 | ||
Smerteklinikker uten tverrfaglig drift | 6 | 2 | 2 |
Alle enhetene skal gi et tilbud for alle typer vanskelige smertetilstander. I følge Helsedirektoratets veileder for organisering og drift av tverrfaglige smerteklinikker, skal smertesentrene/klinikkene ha organisert samarbeid med palliativt senter og enhetene kan med fordel være samlokalisert. Ved enkelte sykehus har smerteklinikkene hatt ansvar for oppfølging av palliative pasienter som ikke er innlagt på kreftavdelinger. Det er vanlig med et samarbeid mellom palliative team og smerteklinikkene om pasienter med vanskelige smertetilstander. Ved Haukeland universitetssykehus er palliativt team en del av smertesenteret og de er organisert i samme seksjon, Seksjon smertebehandling og palliasjon. (Helsedirektoratet, 2015b).
9.2.2 Dagens organisering av det palliative tilbudet i den kommunale helse- og omsorgstjenesten
I den kommunale helse- og omsorgstjenesten skal grunnleggende palliasjon gis i hjemmesykepleien, i omsorgsboliger, i sykehjem eller tilsvarende bolig særskilt tilrettelagt for heldøgnstjenester og i allmennpraksis. I tillegg til lege og sykepleier bidrar også andre grupper helsepersonell som fysioterapeuter og ergoterapeuter til å gi grunnleggende palliasjon. Spesialisert palliasjon skal gis i lindrende/palliative enheter ved heldøgns omsorgsboliger.
Institusjonsbaserte palliative tjenester i kommunen
Totalt finnes det 44 palliative enheter i den kommunale helse- og omsorgstjenesten. Tre av disse enhetene bruker benevnelsen hospice; Hospice Austjord, Hospice/lindrende enhet Solvang Helsehus og Hospice Stabekk. Noen lindrende enheter er definert som halvannenlinjetjeneste og mottar finansiering fra det lokale helseforetaket og fra kommunen, f.eks. Øya Helsehus i Trondheim.
Spesialisert palliasjon i kommunen er organisert gjennom palliative enheter og «palliative/lindrende senger» i sykehjem. En kommunal palliativ enhet i boformer med heldøgns pleie, oftest i sykehjemmet, sykestue, helsehus eller distriktsmedisinsk senter, er organisatorisk tilrettelagt og har faglig kompetent personale for å kunne gi mer avansert palliativ behandling og pleie enn det som kan tilbys i en vanlig sykehjemsavdeling. En palliativ enhet i kommunen er et tilbud til pasienter som ikke har mulighet til å få omsorg i eget hjem, har behov for avlastning, eller trenger hjelp til bedret symptomkontroll. Nasjonalt handlingsprogram for palliasjon i kreftomsorgen (Helsedirektoratet, 2015b), stiller krav til organisering av palliative enheter i kommunene. Disse enhetene skal ha eget pleiepersonell (sykepleiere og hjelpepleiere) og økt bemanning i forhold til bemanningen ved vanlige sykehjemsavdelinger. En lege med fast tilknytning skal være ved enheten, og legen skal ha kompetanse i palliasjon. Enheten skal videre ha økt legebemanning i forhold til vanlige sykehjemsavdelinger. En palliativ enhet bør organiseres i sykehjem, helsehus el. lign. og ha minst fire senger. Tilsvarende vil gjelde for organisering i en sykestue eller på et distriktsmedisinsk senter.
Enheten skal ha tilbud om kort- eller langtidsopphold, og pleie og omsorg inntil døden. Jo færre senger den lindrende enheten har, jo mer aktualiseres utfordringen med å opparbeide seg og vedlikeholde palliativ kompetanse. Også i større kommuner kan det være utfordrende med riktig kompetanse blant de ansatte (Sintef, 2016).
En palliativ sykehjemsenhet vil være realistisk i kommuner med flere enn 10–15 000 innbyggere. Et alternativ i mindre kommuner kan være øremerkede palliative senger som benyttes etter behov, eller etablering av interkommunale løsninger. Fortsatt mangler en del kommuner en palliativ/lindrende enhet, alene eller i interkommunale ordninger (Helsedirektoratet, 2015a). I Finnmark er det kun etablert palliative senger, mens det i Troms i de siste årene er etablert en lindrende enhet i Tromsø og 4 senger i Harstad.
Av landets 426 kommuner har 46 heldøgns omsorgsboliger eller sykehjem med en lindrende enhet. Totalt har de lindrende enhetene til sammen 285 senger. I tillegg er det to interkommunale enheter med til sammen 9 senger, og en seng på et distriktsmedisinsk senter. Det finnes 146 enkeltsenger tilrettelagt for pasienter som trenger palliativ behandling, ofte omtalt som lindrende senger, fordelt på 97 sykehjem. Totalt er det etablert 441 lindrende senger fordelt på sykehjem eller andre institusjoner i den kommunale helse- og omsorgstjenesten (PallReg, 2017).
Det er ikke palliative team i den kommunale helse- og omsorgstjenesten (PallReg, 2017), med ett unntak: Stiftelsen Fransiskushjelpen, Pleietjenesten, Oslo kommune (PallReg, 2017). Pleietjenesten i Fransiskushjelpen er et ambulerende hospiceteam i Oslo, med døgntjeneste til kreftpasienter. Fransiskushjelpens lege er tilsynslege i 20 prosent stilling (www.fransiskushjelpen.no).
Det finnes ingen fullstendig oversikt i dag over hvordan det palliative tilbudet i kommunene er organisert. De største byene synes å ha et fragmentert tilbud. For å illustrere dette har utvalget innhentet informasjon om hvordan det palliative tilbudet er organisert i fire av de største byene i Norge. I Oslo kommune er det kun ett sykehjem som har øremerkede palliative funksjoner, Solvang helsehus, der hospice/lindrende enhet har 16 palliative senger. Det er ikke noe palliativt team knyttet til enheten. Enheten drives som et samvirke mellom bydelene i Oslo.
I Bergen er det 8 palliative senger ved et sykehjem (Bergen Røde Kors sykehjem), og det finnes ikke noe palliativt team i kommunen. I Trondheim er det en palliativ enhet på Øya Helsehus med 8 senger, men ikke noe kommunalt palliativt team knyttet til enheten (PallReg, 2017). Den palliative enheten er tett knyttet opp til teamet på Seksjon Lindrende behandling på St. Olavs hospital. I Tromsø åpnet en lindrende avdeling med 9 plasser på det nye helsehuset i 2017 (www.tromso.kommune.no).
Det er et ubesvart spørsmål om sykehjem uten palliativ enhet eller palliative senger klarer å legge til rette for og gi god symptomlindring og god terminal pleie og omsorg for alle pasientene i sykehjemmet.
Legedekning i sykehjem
Norge har ca. 1000 sykehjem med til sammen over 40 000 beboere. Mer enn 45 prosent av alle dødsfall skjer i sykehjem. Fra 2005 til 2015 økte antall legeårsverk i sykehjem fra 274 til 569. (Helsedirektoratet, 2015). I 2016 var antall legeårsverk økt til 590 (SSB, 2017). Dette er en positiv utvikling, men det er fortsatt for dårlig legedekning mange steder (Sintef, 2016). Det er ingen fast norm for legetimer i sykehjem, og ingen spesifikke krav til spesialisering.
I forbindelse med innføring av lokal normering av legetjenester i sykehjem, ble legeårsverk innført som kvalitetsindikator i KOSTRA (KOmmune-STat-RApportering) for sammenligning mellom kommuner. Det har vært en utvikling med mer behandlingstrengende sykehjemspasienter, både som følge av tidligere utskrivninger fra spesialisthelsetjenesten, og øyeblikkelig hjelp innleggelser i et kommunalt døgnopphold i sykehjem.
Nyere norske studier om livets siste tid i sykehjem dokumenterer utfordringer både vedrørende holdninger og fagkunnskap blant helsepersonell og manglende rutiner for å involvere pårørende. Pårørende etterspør faglært personell, gode norskkunnskaper og økt kompetanse blant de ansatte (Helsedirektoratet, 2015a). Den nasjonale kartleggingen av palliative tiltak i 2012 viste stor variasjon også blant palliative enheter i sykehjem. Flere palliative enheter fulgte ikke anbefalingene om 2–3 legetimer per pasient per uke, og viktige yrkesgrupper i teamet var ikke på plass (Hestnes K, 2014, Helsedirektoratet, 2015a). Ansatte i sykehjem ønsker økt tilgjengelighet til sykehjemsleger (Sintef, 2016).
Hjemmebasert omsorg
Hjemmebasert omsorg for pasienter med behov for palliasjon utføres av hjemmesykepleien i samarbeid med fastlegen og annet helsepersonell i kommunen. Hjemmesykepleie er et tilbud til pasienter som har et særlig hjelpebehov på grunn av sykdom eller funksjonshemning, hvor hjelpebehovet kan ivaretas i hjemmet. Helsehjelp til pasienter i hjemmesykepleien er hjemlet i helse- og omsorgstjenesteloven, og forskrift om kvalitet i pleie- og omsorgstjenestene.
Det overordnede målet for hjemmesykepleien er at pasienten skal mestre hverdagen i sitt eget hjem så lenge det er forsvarlig og ønskelig. Pasientene skal møtes med en helhetlig tilnærming, der det legges vekt på alle faktorer som påvirker helsetilstanden. Det krever kunnskap om hvordan ulike symptomer påvirker pasienten, og hvilke tiltak som skal iverksettes for at pasientene skal leve et så godt liv som mulig og unngå at situasjonen forverres.
Hjemmesykepleie er et felles begrep for all sykepleie som utføres i pasientens hjem. De ansatte i hjemmesykepleien har ansvar for alle typer pasienter, i alle livsfaser og livssituasjoner, fra barn til de aller eldste. Anmodning om hjemmesykepleie kan komme fra pasienten selv eller fra andre som kjenner pasientens forhold, for eksempel pårørende eller fastlege. Alle som mener å ha et behov for hjemmesykepleie kan ta kontakt med den kommunen man bor eller oppholder seg i for å søke om hjemmesykepleie. Hjemmesykepleie er gratis.
En følge av samhandlingsreformen er at kommunene har fått et større ansvar for pasienter med betydelige og sammensatte behov for behandling, pleie og omsorg og som ofte har behov for avansert medisinsk behandling. Det kan være pasienter som er i behov av avansert medisinsk utstyr, pasienter med behov for palliasjon og pasienter hvor hjemmesykepleien må følge opp og koordinere behandling og oppfølging fordi pasientene har behov for hjelp både fra fastlege og helsepersonell i spesialisthelsetjenesten.
Det er rettet oppmerksomhet mot hvordan helsetjenesten skal fungere i årene framover, inkludert hva som skal være hjemmesykepleiens framtidige rolle. Meld. St. 26 (2014–2015) Fremtidens primærhelsetjeneste – nærhet og helhet beskriver behovet for en helhetlig helse- og omsorgstjeneste i kommunene, med fokus på tre satsningsområder: Økt kompetanse, bedre ledelse og teamorganisering.
Hjemmedød
I Norge er det få som dør hjemme (under 14–15 pst. på landsbasis, 7 pst. i Oslo). Andelen som dør i sykehus har gått kraftig ned, fra rundt 48 prosent i 1986 til vel 31 prosent i 2015. I den samme perioden har andelen som dør på sykehjem økt fra omtrent 27 prosent til over 48 prosent. Mange har kroniske sykdommer som gjør at de har behov for omsorg på sykehjem de siste årene i livet. Tidligere skjedde mange av dødsfallene på grunn av kreft i sykehus, mens de nå ofte skjer på lindrende enheter ved sykehjem (Folkehelseinstituttet, 2016). Dette er en ønsket dreining og sannsynligvis også en konsekvens av samhandlingsreformen.
Flere enslige
Flere enn 900 000 nordmenn bor alene og andelen øker. 55 prosent av pasientene i hjemmesykepleien bor alene (SSB, 2017).
Mange aleneboende pasienter har levd et liv uavhengige av andre og det kan være en utfordring for disse personene å ta i mot hjelp fra hjemmesykepleien (Høvik, Kienlin m.fl. 2017). Når pasienten ikke har pårørende eller venner rundt seg i hjemmet stilles det ekstra krav til fastlege og hjemmesykepleie om å inngi tilstrekkelig trygghet gjennom kompetanse og tilgjengelighet. I Helsedirektoratets Rapport om tilbudet til personer med behov for lindrende behandling og omsorg mot livets slutt (2015a) foreslås det et våkekoneprosjekt i Norge, tilsvarende det som er etablert av Røde Kors i Danmark, som et supplement til den offentlige helsetjenesten. Frivillige oppholder seg sammen med personen som skal dø den siste tiden. Tiltaket retter seg særlig mot de aleneboende uten pårørende, men også de som har pårørende.
Fastlegens rolle i palliasjon
Det er av stor betydning å koble fastlegene på de palliative pasienttilpassede forløpene – både fordi de etter loven har det medisinske ansvaret for hjemmeboende pasienter, og fordi mange av dem har fulgt pasienter og familier over lang tid og har en relasjon og en bakgrunnskunnskap om familien som annet helsepersonell ikke har. Innrapporteringer av aktivitet fra fastlegene, registrert ved hjelp av innsendte refusjonskrav til Helfo (takster for sykebesøk), viser at om lag 57 prosent av fastlegene foretok 5 eller flere hjemmebesøk i avtaleåret 2016–2017. Rapporteringen viser at mange fastleger ikke gjennomførte hjemmebesøk i det aktuelle kalenderåret, selv om det er et tilbud fastlegen er pålagt å gi i henhold til fastlegeforskriften når det er nødvendig for å sikre pasienten forsvarlig helsehjelp, eller når pasienten på grunn av sin helsetilstand eller funksjonsevne ikke er i stand til å møte til konsultasjon på legekontoret (fastlegeforskriften § 23). I aktivitetsdataene registreres det ikke årsaken til at legen har vært på hjemmebesøk hos den aktuelle pasienten, hvor ofte hjemmebesøk har vært vurdert og ikke gjennomført, eller om pasienten har avslått et tilbud om hjemmebesøk. De fleste fastleger har pasienter som vil ha behov for besøk av fastlegen sin noen ganger i året. Utvalget mener rapporteringen kan tyde på at fastlegene i for liten grad tar seg av hjemmeboende palliative pasienter. Fastlegen kan bidra med effektiv behandling av mindre alvorlige lidelser og har en portvokterrolle inn i sykehusene ved å foreta en prioritering av hvilke pasienter som skal henvises til spesialisthelsetjenesten. Fastlegen bør delta i utformingen av de pasienttilpassede palliative forløpene. En del av denne planleggingen kan bestå i å innhente kompetanse fra spesialisthelsetjenesten etter behov.
Fastlegene deltar i varierende omfang i palliative forløp i dag. Noen av årsakene til dette kan være at fastlegen kan ha mangelfull kunnskap om palliativ behandling, at det kan ta tid før fastlegen foretar hjemmebesøk, og manglende samhandling mellom spesialisthelsetjenesten og fastlegen og mellom sykehjemmene og fastlegen. Fastleger møter i gjennomsnitt bare et fåtall palliative pasienter med langtkommen sykdom i sin praksis pr. år. Pasientene har ofte et langt forløp i spesialisthelsetjenesten og fastlegen er ikke alltid informert og involvert (Helsedirektoratet, 2015 a).
Det er igangsatt flere tiltak for å integrere fastlegene tettere i den palliative behandlingen, for eksempel gjennom prosjekter der palliative team gjør hjemmebesøk hos pasienter sammen med fastlegen. Det palliative teamet opplever ofte at fastlegen er vanskelig å få tak i (Sintef, 2016). Utvikling og implementering av pasientforløp for palliative pasienter og gjennomføring av emnekurs innen palliasjon for fastleger er sentrale elementer i Orkdalsmodellen. Se nærmere beskrivelse i boks 9.5. I Orkdalsmodellen har man erfart at flere fastleger har begynt å ha hyppigere hjemmebesøk etter at de har gått på kurs og blitt en aktiv del i planlegging av de pasienttilpassede forløpene. Man har sett at hjemmebesøk ofte foretas sammen med kreftkoordinator. På grunn av pasientforløpet har det blitt skapt bedre rammer for kommunikasjon mellom nivåene, noe som igjen har gjort det lettere for legene å ta en telefon til palliativt team på sykehuset. Resultatet har blitt at legene kan gi bedre oppfølging i hjemmet, for eksempel iverksette smertelindring. Flere av kompetansesentrene holder kurs innen palliasjon som fastlegene kan delta på, men det er varierende deltakelse fra fastlegene (Sintef, 2016).
Boks 9.5 Erfaringer – hovedpunkter for god palliasjon
Utvalget har besøkt samtlige helseregioner og møtt en rekke kommuner og fått presentert ulike modeller for palliativ behandling, omsorg og pleie. I denne boksen gjengis faktorer som ble fremmet som viktige for å få til god palliasjon. Dette er ikke en uttømmende liste, men kriterier som ofte ble fremsagt.
Samhandling:
Tett samarbeid mellom 1. og 2. linjetjenesten
Systematisk dialog mellom sykehus og fastlege i hele pasientforløpet
Primærkontakt i hjemmesykepleien
Planlagt og forpliktende involvering av fastlege
Felles persontilpassede forløp for inneliggende og polikliniske pasienter
Vurderingsutvalg som består av representanter fra aktuelle kommuner, sykehjem og palliativt team vurderer alle søknader for å gi pasienten et tilbud på rett sted og nivå til rett tid
Kompetanse:
Systematisk fagutvikling og kompetansebygging ved blant annet kompetansenettverk/ressursnettverk, kurs, fagdager, hospitering, masterprogram og undervisning lokalt
Regionale medarbeidere i hele regionen. Stikkord: Kompetanseutvikling med lokal tilhørighet
Vellykket integrasjon onkologi og palliasjon
Lindrende enhet gir kompetanse til alle avdelinger på sykehjemmet; kompetansen ut til pasienten
Kreftkoordinator, kompetanseheving etter læringsnettverksmodellen
Tverrfaglighet: Tverrfaglige ressursgrupper i palliasjon på samtlige sykehjem
Tilgjengelighet:
Palliativt team på sykehuset er tilgjengelig for konsultasjon og kan reise ut til pasienter i hele fylket og følge opp pasienter som ønsker å være hjemme lengst mulig. Inkluderer fastlegen og hjemmetjenesten
Ambulerende team fra spesialisthelsetjenesten til alle kommuner i fylket
Bruk av frivillige, f. eks. til våketjeneste
Etter fastlegereformen i 2001 har fastlegene fått et tydeligere ansvar for pasientene på egen liste og overfor kommunene. Det er likevel svært varierende i hvor stor grad de ser på seg selv som ytere av kommunale tjenester. Det er også varierende i hvor stor grad kommunene betrakter fastlegene som viktige innsatsfaktorer i den kommunale tjenesteytelsen (Meld. St. 26 (2014–2015)). I St.meld. nr. 47 (2008–2009) Samhandlingsreformen ble det påpekt at fastlegene spiller en nøkkelrolle for å nå reformens målsettinger, men at de er for dårlig integrert i den øvrige helse- og omsorgstjenesten, og at kommunene mangler styringsmuligheter. For å møte disse og andre utfordringer ble fastlegeforskriften revidert i 2012 (lovdata.no). I revidert forskrift, som trådte i kraft 1. januar 2013, stilles tydeligere krav både til fastlegene og kommunene. Blant annet stilles det nasjonale funksjons- og kvalitetskrav til fastlegenes virksomhet. Fastlegene synes ikke å medvirke mer i pasientforløpet etter samhandlingsreformen. Sykehuslegene og hjemmetjenesten legger mye av premissene for samhandlingen rundt utskrivningsklare pasienter, ved at kommunikasjonen går fra sykehus direkte til hjemmetjenesten (Nasjonalt senter for distriktsmedisin, 2017).
På grunn av manglende kommunikasjon mellom journalføringssystemer i spesialisthelsetjenesten og i den kommunale helse- og omsorgstjenesten, har helsepersonell (fastleger, sykehjemsleger) problemer med å få tilgang til oppdatert informasjon. Dette hemmer kommunikasjonen mellom tjenestenivåene og vanskeliggjør samtidige tjenester, og vil være et økende behov ettersom det etableres flere team som oppfølgingsteam og primærhelseteam.
Koordinatorer kreft/lindrende behandling
I 2012 ble det etablert et tilbud med kreftkoordinatorer i kommunene i samarbeid med Kreftforeningen. 215 av landets kommuner har kreftkoordinator. Oppgavene til en kreftkoordinator omfatter koordinering og tilrettelegging av hverdagen for pasienter og pårørende, ansvar for å samordne tilbud og tjenester til kreftpasientene i kommunen, og bidra til gode rutiner og systemer for kreftomsorg i kommunene. Gjennom denne innsatsen er formålet å bedre livskvalitet og levekår hos kreftpasienter og deres pårørende, og styrke kreftomsorgen i kommunene. En del av stillingene er interkommunale. I tillegg er 23 sykepleiere koordinatorer i kreft og palliasjon i kommunene utenfor denne ordningen (Helsedirektoratet, 2015a). Registreringen er imidlertid ikke fullstendig, og anslaget er trolig for lavt (Sintef, 2016, Kunnskapssenteret, 2014). Kreftkoordinatorene har samarbeid med onkologiske poliklinikker, kreftsykepleiere i kommunen, palliativt team, og tidvis fastlege og personell på sykehjem og annet personell som arbeider på palliasjonsfeltet (Syse og Moshina, 2015). Det skal være en definert ansvars- og funksjonsfordeling og faste samarbeidsrutiner mellom kreftkoordinator og ressurssykepleier. I mindre kommuner kan det være naturlig at samme person (kreftsykepleier) har begge funksjoner.
Oppfølgingsteam og primærhelseteam
I Meld. St. 26 (2014–2015) Primærhelsemeldingen ønsker Regjeringen å legge til rette for primærhelseteam og oppfølgingsteam. Dette er en ny arbeidsform for kommunene innenfor dagens lovpålagte tjenestetilbud for brukere med store og sammensatte behov. Formålet er blant annet å redusere risikoen for framtidig sykehusinnleggelse. Teamene skal bidra til helhetlige, koordinerte og individuelt tilpassede tjenester. Primærhelseteam er team med ansvar for grunnleggende helsetjenester til hele befolkningen, og er foreslått som en utvidet allmennpraksis. Flerfaglige team etableres i mange land, og har som formål å yte, koordinere og tilrettelegge tjenester for en selektert og tydelig definert gruppe. Det kan være brukere med sammensatte og komplekse behov som har behov for et bredt sett med helse- og omsorgstjenester, og gjerne også andre tjenester f.eks. skrøpelige eldre og personer med alvorlig psykisk lidelse. Formålet med teamene er både koordinering og å yte tilrettelagte, flerfaglige tjenester. En slik teambasert tilnærming kan bidra til at pasientene kan behandles i eget hjem i stedet for på sykehus eller annen institusjon. Flerfaglige team ledes ofte av sykepleiere, evt. med tilleggsutdanning. I tillegg inngår ofte sosialfaglig personell, fysioterapeut og ergoterapeut. Sammensetningen varierer avhengig av brukergruppen (Meld. St. 26 (2014–2015) Fremtidens primærhelsetjeneste – nærhet og helhet). For noen av brukerne av hjemmetjenester vil et strukturert opplegg for oppfølging være tilstrekkelig for å sikre kvalitet. For andre kan det være faglig riktig i tillegg å etablere et formelt team med ansvar for oppfølgingen (oppfølgingsteam). Slike team består oftest av sykepleier (som er koordineringsansvarlig), fysio-/ergoterapeut og ev. sosialfaglig personell. Teamet samarbeider på en systematisk måte med pasientenes fastlege/ primærhelseteam og andre. For mange brukere vil også personell fra spesialisthelsetjenesten være viktige støttespillere. Det gjelder f.eks. brukere med behov for palliasjon.
9.2.3 Barn og unge
Antall barn med palliative behov er ikke kartlagt i Norge. Basert på internasjonale beregninger er det anslått at det til enhver tid er omkring 3500 barn årlig med behov for palliasjon i Norge. Omkring 140 barn dør i løpet av første leveår, mens mange lever i flere år, og flere vil nå voksen alder på grunn av medisinsk behandling (Helsedirektoratet, 2017). Disse barna kan være alvorlig syke med komplekse tilstander og med store og ofte langvarige behov for godt organisert helsehjelp. Pediatrien, den medisinske spesialiteten om barns vekst og utvikling og sykdommer, er en tverrfaglig spesialitet, og fagområdet omfatter både forebyggende, helbredende og habiliterende tjenester. Det har manglet kompetanse og struktur for å gi et helhetlig tilbud til barn med en livsbegrensende tilstand og deres familier. Flere familier har følt seg alene med totalansvaret for barnet (Helsedirektoratet, 2017).

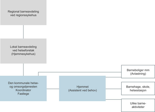
Figur 9.2 Dagens organisering av barnepalliasjon
I Norge er det 19 barneavdelinger; 8 i Helse Sør-Øst, 4 i Helse Vest, 4 i Helse Midt og 3 i Helse Nord. Palliative tjenester til barn er ikke systematisert, og det gis i varierende grad støttetiltak til barn og foreldre med alvorlig sykdom, særlig ved tidspunktet for diagnose.
Mange barn med nevrologiske sykdommer ivaretas i habiliteringstjenesten som er knyttet til barneavdelingene. For å oppfylle krav om kvalitet og forsvarlighet i tjenesten, bør habiliteringstjenestene i spesialisthelsetjenesten være bredt tverrfaglig sammensatt med medisinsk, psykologisk, sosialfaglig, spesialpedagogisk og miljøterapeutisk kompetanse (Helsedirektoratet, 2017).
Barn med behov for palliasjon behandles ved alle landets barneavdelinger og i kommunene barna bor i. Noen av barna vil være tilknyttet barne- og ungdomsavdelingene på universitetssykehusene, men samtidig beholde en tilknytning til den lokale barne- og ungdomsavdelingen. Andre vil ha sin primære oppfølging fra den lokale barne- og ungdomsavdelingen inkludert habiliteringstjenesten lokalt. Det utføres et stort arbeid i den enkelte kommune og i barne- og ungdomsavdelingene overfor barn og familier med komplekse sykdommer. Dette gjelder både habiliteringsenheter og andre barnefagspesifikke seksjoner som hjerte, lunge, mage-tarm, kreft, nyfødt, nevrologi m.m.
Unge som blir alvorlig syke møter mange utfordringer. Sykdommen kan føre til en opplevelse av sorg eller tap over hva de ikke vil få oppleve i framtiden. Palliativ behandling kan også utfordre det å opprettholde en hverdag som ung, med samvær med friske venner. Sykdom øker ungdommers følelse av avhengighet, samtidig som de fleste søker uavhengighet. Det er vist at ungdom med livstruende sykdommer har større forekomst av depresjon enn friske. Tjenester for voksne er ofte ikke tilpasset barn og unges behov for oppfølging, aktivitetstilbud og samvær med andre. Bevegelseshemning, svekket selvhjulpenhet og liknende funksjonsbegrensninger ledsages ofte av dårligere livskvalitet. Flere barn og unge i denne gruppen uttrykker at de er ensomme og har depressive plager enn blant funksjonsfriske (Departementene, 2016).
Overgangen fra pediatri til helsetjenester for voksne er en utfordring for unge og deres familier. Flere barn med alvorlig sykdom lever lenger enn tidligere. Fremskritt innen behandling av tilstander som for eksempel cystisk fibrose, innebærer at barn i dag når voksen alder, med livsbegrensende tilstander som er sjeldne i den voksne sektoren (Goldman og Hain m.fl. 2016).
I Nasjonal faglig retningslinje for pallisjon til barn og unge uavhengig av diagnose (Helsedirektoratet, 2017) anbefales det at hver helseregion oppretter et tverrfaglig barnepalliativt team lokalisert til den regionale barne- og ungdomsavdelingen. Teamet bør ha hovedansvaret for fag- og kompetanseutvikling i sin region og være rådgivende for de lokale barnepalliative teamene. Teamet bør som et minimum ha lege, sykepleier, psykolog og sosionom, samt tilknyttet fysioterapeut, klinisk ernæringsfysiolog, prest og andre relevante yrkesgrupper. Teamet bør ha kontakt med avdelinger for lindrende behandling for voksne for å dele kompetanse og erfaring. Helsedirektoratet anbefaler at det på sikt bør opprettes et kompetansenettverk for palliasjon av barn og at det bør etableres en tverrfaglig koordineringsgruppe i kommunen for barn med livsbegrensende tilstand (Helsedirektoratet, 2017).
Den nasjonale retningslinjen anbefaler videre at det etableres et tverrfaglig barnepalliativt team på alle barne- og ungdomsavdelinger, et team som trer i funksjon når et barn med livstruende/ livsbegrensende tilstand blir kjent for avdelingen. Disse lokale teamene bør ha tilsvarende bemanning som de regionale tverrfaglige teamene. Det barnepalliative teamet bør ha et nært samarbeid med alle relevante enheter i barne- og ungdomsavdelingen /-klinikken, inkludert barnehabilitering og Avansert hjemmesykehus for barn, der dette finnes. Teamet har ansvar for nødvendig kompetanseoverføring innad i barne- og ungdomsavdelingen og til kommunal helse- og omsorgstjeneste.
Boks 9.6 Når er en pasient utskrivningsklar?
En pasient vurderes som utskrivningsklar når lege ved helseinstitusjon omfattet av spesialisthelsetjenesteloven vurderer at det ikke er behov for ytterligere behandling ved døgnopphold i helseinstitusjonen. Vurderingen skal være basert på en individuell helsefaglig og psykososial vurdering, og følgende punkter skal være vurdert og dokumentert i pasientjournalen:
Problemstillingen(e) ved innleggelsen slik disse var formulert av innleggende lege skal være avklart
Øvrige problemstillinger som har framkommet skal være avklart
Dersom enkelte spørsmål ikke avklares skal dette redegjøres for
Det skal foreligge et klart standpunkt til diagnose(r) og videre plan for oppfølging av pasienten
Pasientens samlede funksjonsnivå, endring fra forut for innleggelsen og forventet framtidig utvikling skal være vurdert
Dersom pasienten har behov for spesialisthelsetjenester som er utenfor den aktuelle avdelingens ansvarsområde, skal det sørges for at relevant kontakt etableres, og plan for denne oppfølgingen beskrives
Epikrise eller tilsvarende informasjon inkludert medikamentliste skal følge pasienten ved utskrivelse
Kilde: Forskrift om kommunal betaling for utskrivningsklare pasienter, 2012
Når et barn får en diagnose med en livstruende eller livsbegrensende tilstand, starter en sorgprosess. Sorg er personlig, med et stort spenn i hva som er normalt og naturlig for den enkelte når det gjelder reaksjoner, uttrykk og behov. Barnet og familien kan ha behov for psykososial støtte i hele eller deler av sykdomsforløpet, og de har behov for å møtes av personer med innsikt og forståelse, som anerkjenner og normaliserer deres sorg og sorgreaksjoner.
Boks 9.7 Pasientsentrert behandling
Rett kompetanse på rett sted til rett tid.
Helsetjenesten er «silo» organisert
Pasientene opplever «reisen» mellom siloene som ukoordinert
Pasienttilpassede forløp kan bedre kvaliteten på sammensatte behandlingsforløp
Samspill og samarbeid av kompetent personell mellom siloene
9.2.4 Utskrivningsklare pasienter
Utskrivningsklare pasienter kjennetegnes ofte ved at de har et komplekst og sammensatt sykdomsbilde og ikke kan skrives ut til det omsorgsnivået de ble lagt inn fra fordi funksjonsnivået er redusert, både kognitivt og fysisk (Birkestrand og Otterstad, 2010). Det har vært en sterk økning i antall pasienter som registreres som utskrivningsklare i perioden fra 2010 til 2014, fra om lag 24 000 pasienter i 2010, til drøyt 87 000 pasienter i 2014. Det er også færre pasienter som ligger ferdigbehandlet i sykehus i påvente av et kommunalt tilbud, og liggetiden for de som venter på et slikt tilbud har gått ned (Riksrevisjonen, 2016).
9.3 Vurdering og drøfting av dagens praksis
9.3.1 6 sentrale målsettinger for palliasjon
I denne delen av kapittelet vil utvalget anbefale seks sentrale målsettinger for palliasjon. Forslagene er basert på en drøfting av dagens struktur, med utgangspunkt i de seks målsettingene:
Tidlig integrasjon av palliasjon i de pasienttilpassede forløpene
Pasienttilpassede forløp utvikles mellom helsetjenesten og pasienten
Palliasjon til alle relevante pasientgrupper
Mye hjemmetid – hjemmedød til de som ønsker det
Et tilbud basert på tverrfaglig kompetanse
Forskning, utvikling (FOU) og kompetanse
1. Tidlig integrasjon av palliasjon i de pasienttilpassede forløpene
Det er publisert en rekke studier som underbygger prinsippet om å integrere palliasjon tidlig i de pasienttilpassede forløpene (se blant annet Kavalieratos m.fl. (2016) og Gaertner m.fl. (2017)). Noen av effektene som er dokumentert finnes i boks 9.10.
Selv om de fleste studiene er utført på kreftpasienter, er det mye som taler for at de samme funnene er gyldige for alle relevante diagnosegrupper innen palliasjon, som kols, kronisk hjertesvikt, ALS, m.fl. I pasientforløpet må det sikres at alle relevante diagnosegrupper får adekvat oppfølging. I spesialisthelsetjenesten bør palliasjon bli en integrert del av organiseringen av de ulike fagområdene, som for eksempel hjerte, lunge, kreft, pediatri og nevrologi.
Boks 9.8 Mangelfull informasjonsutveksling mellom nivåene i helse- og omsorgstjenesten
Behovet for god informasjonsutveksling har økt etter innføringen av samhandlingsreformen, blant annet som følge av at flere og sykere pasienter skrives ut fra sykehusene til behandling, pleie og omsorg i kommunene. Riksrevisjonen viser at mange helseforetak får mangelfull informasjon om pasientens funksjonsnivå fra kommunene i forbindelse med at pasienter legges inn på sykehus. Medikamentlistene er også ofte ufullstendige. Flere enn halvparten av kommunene opplever at de ikke får tilstrekkelig informasjon om pasientenes forventede framtidige utvikling når de skrives ut fra sykehus til videre behandling og oppfølging i den kommunale helse- og omsorgstjenesten.
Helsetilsynet avdekket at pasienter fikk for lite informasjon om behandlingen på sykehuset og hva som skulle skje når de kom hjem. Fylkesmennene fant flest lovbrudd og forbedringsområder i forbindelse med overføring av informasjon mellom sykehus og kommune. Dette handlet dels om måten informasjon ble oversendt på, men også om mangler ved innholdet, eksempelvis om pasientens helsetilstand, funksjonsvurdering og legemiddelinformasjon. Når vesentlig pasientinformasjon mangler eller er ufullstendig, kan det få alvorlige konsekvenser for den pasientbehandlingen kommunen skal yte.
Kilde: Riksrevisjonen, Dokument 3:5 (2015–2016) (avsnitt øverst). Helsetilsynet, Rapport 1/2016 (avsnitt nederst)
Utvalget mener at Nasjonalt handlingsprogram med retningslinjer for palliasjon i kreftomsorgen (Helsedirektoratet, 2015b) bør videreutvikles og at det blant annet tydeliggjøres hvordan det palliative tilbudet skal innarbeides i alle diagnosespesifikke retningslinjer. For å sikre tidlig integrasjon av palliasjon for andre diagnoser enn kreft, foreslår utvalget at det utarbeides en ny nasjonal retningslinje for alle relevante diagnosegrupper. Palliasjon i en tidlig fase av sykdommen vil være generell og gjelde for alle diagnoser, det samme vil være tilfelle for palliasjon i den siste levetiden. Den generelle retningslinjen skal omfatte både den kommunale helse- og omsorgstjenesten og spesialisthelsetjenesten. Palliasjon i en fase av sykdom hvor det gis helbredende eller livsforlengende behandling vil i større grad være sykdomsspesifikk enn palliasjon i en senere fase. Utvalget anbefaler derfor at palliasjon innarbeides i de diagnosespesifikke, nasjonale faglige retningslinjene for andre sykdommer, som hjertesykdom, kronisk lungesykdom, ALS, osv. For de ulike kreftsykdommene innarbeides palliasjon som en integrert del av disse retningslinjene. Retningslinjene må beskrive det sykdomsspesifikke knyttet til palliasjon for de ulike sykdomsgruppene.
2. Pasienttilpassede forløp utvikles mellom helsetjenesten og pasienten
Den organisatoriske strukturen skal ta utgangspunkt i de pasienttilpassede forløpene og må tilpasses målet om god pasientflyt på tvers av siloer. Pasientene skal oppleve spesialisthelsetjenesten og den kommunale helse- og omsorgstjenesten som et samlet helsetilbud.
Boks 9.9 Integrasjon av palliasjon og onkologi
Nyere forskning viser at integrasjon av palliasjon tidlig i sykdomsforløpet kan bedre:
Pasientenes livskvalitet og symptomkontroll
Pasienttilfredshet og ivaretakelse av pårørende
Sykdomsforståelse
Kvalitet på behandling, pleie og omsorg ved livets slutt
Overlevelse
Kostnader knyttet til behandling, pleie og omsorg
Kilde: David Hui and Eduardo Bruera, 2016, Kaasa og Loge, 2016
Det må utvikles detaljerte diagnosespesifikke pasienttilpassede forløp som inneholder både den sykdomsrettede og den pasientrettede palliative behandlingen. Det er sentralt at de palliative tjenestene innarbeides i forløpene og at det er tydelig hvilke aktører som bidrar, slik at vi får rett kompetanse på rett sted til rett tid.
For å bedre «pasientflyten» internt i «siloene» og mellom «siloene» er det også nødvendig med organisasjonstilpasninger og forbedringer (se figur 9.3). På noen områder der volumet av pasientene er lavt og kompleksiteten høy (for eksempel barn med en dødelig sykdom) kan det være hensiktsmessig at spesialisthelsetjenesten med sitt palliative team har hovedansvar for pasientene i hjemmet. Dette skal avtales og planlegges sammen med den kommunale helse- og omsorgstjenesten. Mindre kommuner bør vurdere interkommunalt samarbeid både med palliative sengeenheter på sykehjem og kommunale palliative team som kan operere mellom samarbeidskommuner.

Figur 9.3 Pasienttilpassede forløp
Det er viktig at oppgavefordelingen, det vil si hvem som har hovedansvar for pasienten til enhver tid, er avklart både for pasient og helsepersonell. Dette gir forutsigbarhet for pasientene og for helsepersonell. Dette er illustrert i figur 9.4 ved at samspill mot pasientens hjem fra fastlege, hjemmesykepleie, sykehus og sykehjem/helsehus koordineres. For detaljer om pasienttilpassede forløp, se kapittel 6.
Det er nødvendig å forbedre struktur/organisering innen hver av siloene. Det blir derfor foreslått organisatoriske endringer på hvert nivå tilpasset størrelse på enheten (befolkningstetthet) og geografiske utfordringer (reiseavstander) og mellom siloene for å bedre pasientflyt.
Utskrivningsklare pasienter
I følge mandatet skal utvalget innenfor rammen av palliative tjenester drøfte når palliative pasienter bør regnes for utskrivningsklare eller ikke, slik at man unngår uverdige utskrivninger motivert i en kommunal betalingsplikt. En pasient er utskrivningsklar når lege på sykehus vurderer at det ikke er behov for ytterligere behandling i spesialisthelsetjenesten. At en pasient er utskrivningsklar innebærer ikke at pasienten er ferdigbehandlet. I mange tilfeller er det kommunens helsepersonell som fullfører behandlingen. Pasienten kan fortsatt være i behov av hjelp fra spesialisthelsetjeneste, som gis ambulant eller poliklinisk. Dersom det er sannsynlig at pasienten vil dø under eller umiddelbart etter overflytting fra sykehuset, mener utvalget at overflytting skal unngås. En slik utskrivning oppfattes som uverdig, og selv om det ikke er behov for ytterligere behandling i spesialisthelsetjenesten skal man i slike tilfeller prioritere å skape en verdig død på sykehuset.
Når en pasient med behov for palliative tjenester skal skrives ut fra sykehuset er det viktig å ha en tydelig rolle- og ansvarsfordeling, gode kommunikasjonslinjer og kompetanseoverføring innen de ulike profesjonene og mellom nivåene. Dette krever god samhandling mellom sykehuset og den kommunale helse- og omsorgstjenesten. Utvalget mener det må etableres kontakt mellom pasientens kontaktlege i sykehuset og pasientens fastlege, eventuelt sykehjemslege, slik at pasienten sikres god overgang ved utskrivelse fra sykehus til sykehjem eller hjem.

Figur 9.4 Pasienttilpassede forløp
Utvalget mener at spesialisthelsetjenesten ved utskrivelse må beskrive hvorfor pasienten ikke lenger har behov for spesialisthelsetjeneste og videreformidle den informasjonen helse- og omsorgspersonell i kommunene trenger, knyttet til diagnose og behandling. Spesialisthelsetjenesten må også beskrive den totale situasjonen til pasienten knyttet til funksjonsnivå og pasientens og pårørendes ønsker og behov. Spesialisthelsetjenesten må dokumentere at de har hatt samtale med pasient og pårørende, og hvilken informasjon som er gitt om videre forløp. Dette er elementer som bør tas inn i samarbeidsavtalene om palliasjon som utvalget anbefaler, se kap. 6. Utvalgets tiltak om forhåndssamtaler er også et tiltak for å bedre kommunikasjonen mellom sykehus, kommune og pasient og pårørende. Forhåndssamtaler er beskrevet i kapittel 4.
Det må sikres gode samarbeidsrutiner mellom helseforetak og kommune. Dette innebærer blant annet at dekkende/informative epikriser er tilgjengelige ved utskrivelse fra sykehuset, men det må også beskrives hva som er viktig når pasienter legges inn på sykehus. Helse Stavanger HF og kommuner i helseforetaksområdet har utarbeidet en samarbeidsavtale, der kommunen også forplikter seg til å sende et innleggelsesskriv som følger pasienten når han/hun innlegges i sykehus, jf. kapittel 6.
3. Palliasjon til alle relevante pasientgrupper
Innholdet i og organiseringen av det palliative tilbudet innen kreftområdet må utvikles. Samtidig må det igangsettes et betydelig løft innen mange andre sykdomsgrupper og kreftområder som har hatt lite palliativ oppmerksomhet.
Pasientgruppene som er nevnt i faktaboks 9.11 er de mest relevante og de som bør prioriteres etter utvalgets vurderinger. Det kan være flere andre, mindre diagnosegrupper som også bør ha et palliativt behandlingstilbud. I tillegg mener utvalget at pasienter med rusmiddelproblemer, psykiske helseproblemer og psykisk utviklingshemning bør få spesiell oppmerksomhet. Dette er pasienter som har særegne behov og spesielle behandlingsmessige utfordringer som krever annen kompetanse enn det som er vanlig innen palliasjon i Norge i dag. Palliasjon til alle relevante diagnosegrupper fordrer ny kompetanse og tett samarbeid mellom helsepersonell som jobber med palliasjon og spesialistene på pasientens grunnsykdom.
Boks 9.10 Noen av de vanligste pasientgrupper utenom kreft hvor palliasjon bør integreres i behandling, pleie og omsorg
Palliasjon er mest integrert innen kreftområdet, men må også utvikles og integreres for følgende pasientgrupper.
Pasienter med kroniske hjerte-, lunge- og nyresykdommer
Pasienter med kroniske nevrologiske sykdommer, multippel sklerose (MS), amyotrofisk lateralsklerose (ALS) og Parkinsons sykdom
Pasienter med demens
Barn og unge med livstruende eller livsbegrensende tilstander
Figur 9.5 viser en modell som utvalget anbefaler for de største sykehusene i Norge. Palliativt team og palliativ enhet vil ha samme funksjon som i dag. I tillegg legger modellen opp til at palliative senger integreres i aktuelle avdelinger i sykehuset. Modellen er basert på at palliasjon skal integreres i mange nye diagnosegrupper, og at det er nødvendig med palliativ kompetanse til stede i disse miljøene.
Modellen underbygger også at den organiserte palliative fagutviklingen og forskning (FOU) skal ligge ett sted på de største sykehusene, mens pasientbehandlingen må utøves i klinikken (på avdelings- og seksjonsnivå). Derfor mener utvalget at de regionale palliative sentrene bør organiseres som en samlet enhet med både klinikk og forskning. For å tydeliggjøre forsknings- og utviklingsvirksomheten og sikre de regionale, nasjonale og eventuelt internasjonale oppgavene, bør organisasjonsstrukturen ivareta disse behovene. Palliative sentre på sykehus og i kommunene bør ha tilsvarende organisering. Denne modellen kan utvikles videre ut fra pasientens behov, modenhet i organisasjonen og muligheter innenfor helsetjenesten lokalt på avdelingsnivå, sykehusnivå og regionalt. Imidlertid vil man på de fleste sykehus også ha behov for en spesialisert enhet for spesielt krevende palliasjon. Det er avgjørende at utviklingen av fagområdet tilpasses lokale forhold, som størrelsen på sykehuset, sammensetningen og organisering av de største diagnosegruppene og reiseavstander i lokalsykehusområdet. I en oppbyggingsfase er det viktig at den palliative kompetansen blir samlet.
Figur 9.6 viser en modell for de mindre sykehusene. Prinsippet for palliativt senter er det samme som i figur 9.5, men på mindre sykehus vil de palliative sengene være samlet på palliativ sengeenhet og det palliative teamet vil bistå sykehusets avdelinger med kliniske konsultasjoner, råd og veiledning om palliative problemstillinger. I begge figurer, 9.5 og 9.6, vil det palliative teamet også ha ambulant funksjon til pasientens hjem og sykehjem i samhandling med den kommunale helse- og omsorgstjenesten.

Figur 9.5 Organisering av palliasjon på sykehus (alternativ 1)

Figur 9.6 Organisering av palliasjon på sykehus (alternativ 2)
4. Mye hjemmetid – hjemmedød for de som ønsker det
En av utvalgets viktigste prioriteringer er å gi pasienter muligheten til å være hjemme så lenge som mulig og om mulig dø hjemme. Dette krever at helsepersonell i den kommunale helse- og omsorgstjenesten har nødvendig kompetanse, (se forslag om kommunale palliative sentre og team, pkt. 9.3.2) at spesialisthelsetjenesten bistår ved behov og at det utvikles pasienttilpassede forløp på tvers av tjenestene (se kap 6).
Hvor pasientene ønsker å tilbringe den siste tiden bør ha betydning for hvordan det palliative tilbudet organiseres. Det er behov for å tenke nytt om organiseringen av de palliative tjenestene, slik at flere får mulighet til selv å velge hvor de vil være i den delen av livet hvor de trenger palliative tjenester. Utvalget mener at det er viktig å differensiere mellom hjemmetid og hjemmedød. Begge målene bør være kvalitetsindikatorer i helsetjenesten.
Organiseringen av det palliative tjenestetilbudet må ta hensyn til at flere pasienter enn dem som får tilbud om det, ønsker å tilbringe mest mulig tid hjemme.
For noen pasienter er det verken ønskelig eller praktisk mulig å dø hjemme, men det kan være et ønske og et mål å få mest mulig hjemmetid. For å kunne velge å være hjemme til man dør, er det avgjørende å ha trygghet for at tjenestene som ytes er tilstrekkelige og gode nok. I debatten om tilrettelegging for hjemmedød er det videre viktig å reflektere over hvordan vi definerer begrepet «hjemme». For langtidsboere på institusjon vil dette være deres hjem.
Utvalget mener at økt hjemmetid kan være en riktigere målsetting enn økt hjemmedød, fordi hjemmedød kun sier noe om sted for selve dødstidspunktet, men hjemmetid sier noe om i hvilken grad pasientens ønske om å få leve den siste tiden i hjemmet oppfylles. Det er et mål at flest mulig pasienter får leve sin siste tid i kjente omgivelser i sitt private hjem eller på sykehjem og at de ikke legges inn på sykehus de siste timer/dager på grunn av komplikasjoner, lav kompetanse, økonomiske hensyn eller manglende kunnskap om pasientens og pårørendes preferanser. Det er behov for fleksible løsninger tilpasset den enkelte pasients ønsker og behov. Det stiller krav til helse- og omsorgspersonellet, til deres kompetanse og til hvordan tjenestene er organisert. Personer som har behov for palliativ behandling, skal kunne få disse tjenestene enten i palliative sengeenheter eller øremerkede palliative senger i kommunen eller i sykehuset, og i hjemmet.
Om pasienten skal få være mest mulig hjemme den siste tiden, innebærer dette at kompetansen må kunne komme til pasienten, ikke at pasienten må flytte dit kompetansen befinner seg. Å være alvorlig syk hjemme kan også innebære store endringer og forventning om stor innsats fra de pårørende, se omtale av pårørende i kapittel 10.
Det er viktig å se på ønsket om mest mulig hjemmetid i sammenheng med resten av tjenestetilbudet. Det vil være et politisk og økonomisk spørsmål i hvilken grad man ønsker å bygge ut hjemmebaserte tjenester eller særskilt organiserte institusjonsplasser, det vil si palliative enheter i sykehjem eller sykehus, eventuelt begge deler.
For flertallet av hjemmeboende pasienter som har behov for palliative tjenester, vil hjemmebasert omsorg alene være urealistisk. De fleste vil ha behov for et eller flere opphold på institusjon i løpet av sykdomsperioden, enten av medisinske grunner (akutt symptomforverring og/eller sykdom som kommer i tillegg til en opprinnelig sykdom), eller for avlastning (Helsedirektoratet, 2015b). Det er symptombildet, problemstilling og situasjonens kompleksitet som må avgjøre hvor pasienten kan få best behandling.
Pasienter med komplekse, palliative problemstillinger innlagt på sykehus vil best bli ivaretatt på egne palliative enheter med spesialistkompetanse. Slike enheter disponerer egne senger som skal fungere som akuttsenger for å ivareta problemløsning, diagnostikk og behandling av symptomer/tilstander. Noen pasienter vil også ha behov for behandling på en høyspesialisert enhet for palliativ medisin på 3. linjenivå (Helsedirektoratet, 2015b)
Det kan også være aktuelt å tilrettelegge noen enheter/senger som er tilpasset pasienter mellom 18 og 67 år og deres pårørende. Disse enhetene bør integreres sammen med den generelle palliative sengeenheten i kommunen, men må kunne skjermes fra enheter hvor det er urolige pasienter når dette viser seg å være nødvendig. Omgivelsene bør ha minst mulig sykehuspreg. Et eksempel er Øya helsehus i Trondheim som kan ha yngre pasienter.
Mange pasienter får behandling som gjør at de beholder en forholdsvis god allmenntilstand til langt ut i forløpet, og så blir helsetilstanden raskt dårligere. For enkelte kan det ta noen uker fra livsforlengende aktiv behandling avsluttes til pasienten dør. Det kan da være krevende å planlegge for hjemmetid og eventuell hjemmedød. Det blir viktig å planlegge sammen med pasient og pårørende tidlig om hvordan den siste tiden skal være for å imøtekomme og legge rammene for en så god siste tid som mulig. Se omtale i kap 4.
Erfaring og studier viser at støtte fra et palliativt team til fastlegen og hjemmesykepleien skaper trygghet og er ofte avgjørende for å få til et godt palliativt tilbud i hjemmet (Meld. St. 26 (2014–2015)).
Pasienter med sammensatte palliative behov vil ofte ha behov for koordinerte tjenester fra primærhelsetjenesten. Dersom pasienten bor hjemme, kan det være behov for at den kommunale helse- og omsorgstjenesten kommer hjem til pasienten. For å kunne gi hjemmeboende pasienter med behov for palliasjon de tjenestene de trenger, anbefaler utvalget etablering av ambulante palliative team i kommunen til pasientens hjem og til sykehjem. De kommunale palliative teamene må ha en fast organisering, der det er avklart hvem som er med i teamene. I større kommuner kan dette være faste team, mens i mindre og små kommuner kan teamene tre i kraft når det er behov for det. Teamet skal ha bred tverrfaglig kompetanse som kan bemannes med personer i allerede etablerte tjenester i kommunen. Det er pasientens behov som avgjør hvordan teamet settes sammen.
I Nærhet og helhet – fremtidens primærhelsetjeneste (Meld. St. nr. 26 (2013–2014) foreslås det opprettet primærhelseteam og oppfølgingsteam i kommunen. Det vises til nærmere omtale av disse teamene i punkt 9.2.2. Det gjøres i dag flere forsøk med pasientsentrerte team hvor både sykehusene og den kommunale helse- og omsorgstjenesten samarbeider og samfinansierer for å å gi pasienten koordinerte tjenester fra kommunalt- og spesialisthelsetjenestenivå. Dette kan være en løsning for å bryte «silotenkningen» som kan være en konsekvens av dagens organisering ut fra de to helsenivåene.
Selv om pasientsentrerte team er under etablering, mener utvalget det er behov for kommunale palliative team som blant annet kan avlaste fastlegen i oppfølging av pasienter med behov for palliative tjenester.
I boks 9.12 er noen av forholdene for en god avslutning på livet i hjemmet skissert. Utvalget ønsker å understreke at det er pasientens og familiens ønsker og muligheter som vil avgjøre hvor pasienten til enhver tid befinner seg i helsetjenesten. Helsetilbudet må være fleksibelt og dynamisk, tilgang på rett kompetanse og institusjonsplass må være tilstede. Det er grunnleggende at pasientene ikke flyttes mellom steder mot livets slutt så sant det ikke er helt påkrevet. For barn mot livets sluttfase er det behov for i enda større grad å ha et slikt detaljert godt planlagt tilbud.
Boks 9.11 Mye hjemmetid – hjemmedød for de som ønsker det
Pasient og pårørende må ønske å være hjemme
Alle aktuelle tjenester må involveres; Fastlege, kreftkoordinator, hjemmesykepleie, palliativt team, sosionom, fysioterapeut, ergoterapeut, psykolog, prest og/eller andre ressurser som kan bistå pasient og pårørende
Det må utarbeides en plan som bygger på god planlegging og tilrettelegging av hjemmesituasjonen og som beskriver tiltak ved mulige scenarier. Fleksible og individuelle løsninger
Det må være tilgang på helsehjelp 24/7. Viktige kontakter og telefonnummer, både på dagtid og om natten, må beskrives i en oversikt
Både grunnleggende og spesialisert kompetanse må være tilgjengelig
Hjelpemidler og teknisk utstyr må være på plass
Tilbud i i livets siste fase (End of life care)
Utvalget mener at tilbud og kompetanse i livets sluttfase må styrkes, og at det er behov for enheter både i sykehus og i sykehjem, helsehus e.l. som har en særskilt oppmerksomhet og kompetanse på palliasjon i livets sluttfase. I tillegg skal de ha et ansvar for å overføre denne kompetansen til andre enheter i spesialisthelsetjenesten og i den kommunale helse- og omsorgstjenesten. På denne måten vil disse enhetene fungere som en kompetansebase for palliasjon i livets sluttfase. I lokalsykehus vil det være behov for en direkte linje til det regionale kompetansesenteret for lindrende behandling som må ha en særskilt kompetanse på dette området. I større byer vil det kunne være behov for en egen enhet for pasienter i livets siste fase. Utvalgets flertall mener disse enhetene må være en integrert del av den ordinære helse- og omsorgstjenesten og ikke organiseres som en særomsorg.
Utvalget mener de palliative enhetene i kommunen i større grad enn i dag må ivareta palliativ behandling, omsorg og pleie i livets siste fase.
En egen enhet for pasienter i livets sluttfase vil bidra til at kompetansen på dette området vil øke. Hvis pasienten er døende, mener utvalget primært at pasienten skal få tilbringe den siste levetiden så nær hjemmet som mulig, eller hjemme, med støtte fra den kommunale helse- og omsorgstjenesten, så sant det er mulig ut fra pasientens tilstand. Det er et mål at pasientene skal ha mest mulig hjemmetid og dø hjemme dersom pasienten og de pårørende ønsker det. På samme måte som den palliative enheten i sykehuset vil være en kompetansebase for de øvrige kliniske avdelingene i sykehuset, vil den palliative sengeenheten på sykehjemmet, helsehus e.l. være en kompetansebase for palliasjon i livets sluttfase for den øvrige virksomheten på institusjonen og i hjemmetjenesten.
5. Et tilbud basert på tverrfaglig kompetanse
Det er et grunnleggende prinsipp i palliasjon at det skal være en bred, tverrfaglig tilnærming til pasienten. Pasienten og pårørendes fysiske, psykiske, sosiale og åndelige/eksistensielle behov skal dekkes. Behovet for tjenester vil variere over tid for den enkelte pasient. Pasientens pårørende skal ivaretas både under sykdom og i sorgen etter pasientens død. Dette fordrer en tverrfaglig tilnærming. Prinsippene om rett kompetanse på rett sted til rett tid er sentralt. I vurdering av pasienten skal de fire dimensjonene (fysiske, psykiske, sosiale og åndelige/eksistensielle) kartlegges rutinemessig.
Tverrfaglige team er en av hjørnesteinene i det palliative tilbudet. Teamene må ha en sammensetning som svarer til pasientenes behov. I utviklingen av palliative tjenester i Norge, er det gjennom systemet med innsatsstyrt finansiering et krav at palliativt team skal være tverrfaglig, og bestå av minimum lege og sykepleier, og minimum ha en annen yrkesgruppe representert. Det er utvalgets vurdering at det for å forstå, møte og gi god behandling til den enkelte er behov for noen få kjernegrupper: leger, sykepleiere og i tillegg fysioterapeut, prest, og tilgjengelig psykolog, ergoterapeut og sosionom. Utvalget mener flere faggrupper bør være med i teamet, og viser til Nasjonal faglig retningslinje for palliasjon til barn og unge uavhengig av diagnose (Helsedirektoratet, 2017) der det anbefales at det palliative teamet som et minimum bør ha lege, sykepleier, psykolog og sosionom, samt ha tilknyttet fysioterapeut, klinisk ernæringsfysiolog, prest, ergoterapeut og eventuelt andre relevante yrkesgrupper.
Hvordan disse teamene bør samarbeide er omtalt i kapittel 9.3.2. Der finnes også argumentasjon og redegjørelse for sammensetning av teamene. I boks 9.13 er de mest sentrale yrkesgruppene for det tverrfaglige teamet listet opp.
Boks 9.12 Sammensetting av tverrfaglig palliativt team
Lege
Sykepleier
Fysioterapeut
Psykolog/psykiater
Prest
Sosionom
Klinisk ernæringsfysiolog
Ergoterapeut
Boks 9.13 Grunnleggende og spesialisert palliasjon
Grunnleggende palliasjon innebærer god behandling, symptomlindring og omsorg mot livets slutt, eventuelt gjennom livsløpet, for personer med uhelbredelige lidelser eller funksjonshemninger. Palliasjon omfatter også oppfølging av pårørende og etterlatte.
Grunnleggende palliasjon skal utøves i alle deler av helse- og omsorgstjenesten som har ansvar for alvorlig syke og døende. Grunnleggende palliasjon gis ved vanlige sykehusavdelinger, på sykehjem og i hjemmesykepleien, samt i allmennpraksis (fastleger). Alle virksomheter der det er alvorlig syke pasienter og/eller døende skal utøve grunnleggende palliasjon.
Spesialisert palliasjon utøves i de deler av sektoren som har palliasjon som sin primære oppgave. Dette omfatter palliative team, palliative enheter, poliklinikker og dagenheter i sykehus. Spesialisert palliasjon utøves i tverrfaglige team, som skal bestå av lege og sykepleier, og i tillegg skal minst to andre yrkesgrupper være fast tilknyttet (prest, sosionom og/eller fysioterapeut). Ansatte i det spesialiserte tilbudet skal sørge for kompetanseheving gjennom å gi råd, veiledning og undervisning til dem som utøver grunnleggende palliasjon. Hoveddelen av arbeidet som gjøres innenfor spesialisert palliasjon er for kreftpasienter. Det kan tyde på at det er nødvendig med en styrking av det spesialiserte palliative tilbudet for andre pasientgrupper.
Kilde: (Helsedirektoratet, 2015 a)
Det er behov for å skille mellom hvilke yrkesgrupper som skal være en del av et tverrfaglig team (se boks 9.13), og hvilke typer personell som kan være tilleggspersonell på en palliativ sengeenhet. Aktuelt tilleggspersonell som utøver alternative, ikke-medikamentelle behandlingsmetoder kan være tilgjengelig i et helhetlig behandlingsopplegg dersom pasienten ønsker dette, som for eksempel akupunktur, musikkterapi, terapeutisk berøring/massasje osv. Det bør også legges til rette for å kunne imøtekomme at også pasienter fra ulike religiøse grupper kan få ivaretatt sine behov.
Teamets kompetanse og i hvilken form de ulike yrkesgruppene deltar, vil variere mellom de tre nivåene og innen nivåene avhengig blant annet av størrelse på og hvilke type enhet man arbeider ved.
Informasjon om velferdstjenestene
Mange pasienter og pårørende vil ha behov for velferdstjenester i tillegg til de ordinære helsetjenestene. Dette kan være særlig viktig for å tilrettelegge for at pasienten kan være hjemme. Familien trenger og har krav på god informasjon om aktuelle velferdsytelser som for eksempel pleiepenger, omsorgslønn og avlastningstiltak (Kreftforeningen, 2016). Denne informasjonen kan gis av sosionom ved sykehuset eller NAV. Utvalget vurderer at det er behov for å gi pasienter i en palliativ fase og deres pårørende bedre tilgang til informasjon om velferdstjenestene. Utvalget mener derfor at det bør være sosionomer i kommunenes helse- og omsorgstjeneste, og at de bør være en del av et kommunalt palliativt team, slik at pasienten og de pårørende kan få tilgang på denne tjenesten når de trenger det. Mange av disse ytelsene er fra Folketrygden og forvaltes av NAV, mens andre forvaltes av kommunen og private aktører. Det vises til nærmere omtale av disse ytelsene i kapittelet 10.
6. Forskning, utvikling (FOU) og kompetanse
Nyere studier har vist at palliasjon introdusert tidlig i forløpet av kreftsykdommen kan skape bedre forløp for pasientene, redusere bruk av «unødvendige» helsetjenester og redusere kostnader ( Jackman og Zhang m.fl., 2017).
I dag finnes det ingen finansiering for kompetanseoverføring fra spesialisthelsetjenesten til den kommunale helse- og omsorgstjenesten, tjenesten ytes uten økonomisk uttelling. Skal spesialisthelsetjenesten oppfylle plikten som ligger i samhandlingsreformen om å sikre veiledning og kompetanseoverføring mellom tjenestenivåene, må det være lønnsomt å prioritere kompetansebygging. Derfor bør kompetanseoverføring i ulike former tas inn i kodeverk og gi økonomisk uttelling.
Det er et mål at all palliativ virksomhet, på lik linje med all helsehjelp, skal være forskningsbasert. Kunnskapsfronten oppsummeres i nasjonale retningslinjer og implementeres ved bruk av de pasienttilpassede forløpene. Ansvaret for denne prosessen er lagt til helseforetakene (HF) og kommune. Det forventes at implementeringen skjer via pasienttilpassede forløp. De regionale kompetansesentrene har ansvar for:
Utarbeidelse av prosedyrer og retningslinjer for eget helseforetak og egen region, inkludert kompetansenettverk av ressurssykepleiere, jf. palliativt senter på sykehus. Nasjonalt samarbeid om nasjonale retningslinjer
Bistand til plan- og utredningsarbeid for organisering og utbygging av palliasjon i regionen og nasjonalt
Oppfølging av palliative tiltak og prosjekter i regionen (Helsedirektoratet, 2015b)
Utvalget mener at de regionale kompetansesentrene skal ha det overordnede oppfølgingsansvaret og skal bidra innad i helseregionen, både mot spesialisthelsetjenesten og den kommunale helse- og omsorgstjenesten, for å sikre at man driver en forskningsbasert praksis.
Det palliative feltet er forskningssvakt (se kapittel 8). Utvalget ønsker å styrke kvaliteten og omfanget av forskningen ved at forskningsoppgaver blir tillagt de regionale kompetansesentrene i lindrende behandling og de lokale FOU-enhetene. Dette gjelder ikke bare på lokalsykehus, men også ved at det i en framtidig organisering i den kommunale helse- og omsorgstjenesten blir utviklet lokale, regionale forskningsnettverk. Dette regionale forskningsnettverket bør ledes av regionalt kompetansesenter i lindrende behandling.
For å bedre «pasientflyten» internt i «siloene» og mellom «siloene» er det også nødvendig med organisasjonstilpasninger og forbedringer. På noen områder der volumet av pasientene er lavt og kompleksiteten høy (for eksempel barn med en dødelig sykdom) kan det være hensiktsmessig at spesialisthelsetjenesten med sitt palliative team har hovedansvar for pasientene i hjemmet. Dette skal avtales og planlegges sammen med den kommunale helse- og omsorgstjenesten. Mindre kommuner bør vurdere interkommunalt samarbeid både med palliative sengeenheter på sykehjem og kommunale palliative team som kan operere mellom samarbeidskommuner.
9.3.2 Framtidens modell: en integrert palliativ modell
Det er seks sentrale målsettinger for palliasjon: 1) tidlig integrasjon av palliasjon i de pasienttilpassede forløpene, 2) pasienttilpassede forløp mellom helsetjenesten og pasienten, 3) palliasjon til alle relevante pasientgrupper, 4) mye hjemmetid – hjemmedød, 5) et tilbud basert på tverrfaglig kompetanse og 6) forskning, utvikling og kompetanse.
Utvalget anbefaler at det utvikles en integrert palliativ modell for å nå disse målsettingene. I en integrert palliativ modell opplever pasienten et pasienttilpasset pallitivt forløp preget av helhet og sammenheng, og hvor det er god dialog innad og mellom nivåene i helsetjenesten. I en integrert palliativ modell er det tydelig hvem som til enhver tid har ansvar for pasienten og hvordan man kan opprettholde åpne kommunikasjonslinjer. Utvalget mener at opprettelse av en felles pasientjournal mellom kommune og spesialisthelsetjenesten og internt i den kommunale helse- og omsorgstjenesten vil gjøre de palliative forløpene enklere å planlegge og gjennomføre. Utvalget viser også til forslaget om å innføre forhåndssamtaler (se kap. 4), som vil kunne bidra til god kommunikasjon mellom helsepersonell, pasient og pårørende.
Organisering av palliasjon i den kommunale helse- og omsorgstjenesten
Hovedelementene i organiseringen av de palliative tilbudene i kommunene er hjemmetjeneste (hjemmesykepleie), boliger med heldøgnsomsorgstjenester og fastlege. Størrelsen og avstanden i norske kommuner varierer betydelig. Dette må det tas hensyn til når ny palliativ struktur utvikles.
I retningslinjen Nasjonalt handlingsprogram for palliasjon i kreftomsorgen anbefaler Helsedirektoratet (Helsedirektoratet, 2015) at sykehjem med nedslagsfelt /ansvarsområde for over 15000 innbyggere bør ha en egen palliativ sengeenhet. For mindre kommuner bør det etableres palliative senger, eventuelt i samarbeid med andre kommuner.

Figur 9.7 Pasienttilpassede forløp
Etablering av kommunale palliative sentre og team
For større byer er det i dag ikke gitt noen klare anbefalinger om struktur og volum. I større kommuner og bydeler i de største bykommunene med anslagsvis nedslagsfelt på over 50 000 innbyggere, anbefaler utvalget at det etableres kommunale palliative sentre, fortrinnsvis på sykehjem. Selv om pasientpopulasjonen ved kommunale palliative sentre vil være annerledes enn palliative sentre på sykehus, mener utvalget at grunnstrukturen kan være den samme, med en palliativ sengeenhet og et tverrfaglig kommunalt palliativt team. Det palliative teamet bør ha konsultativ funksjon internt i sykehjemmet, mot andre sykehjem i kommunen/bydelen og mot hjemmeboende pasienter. Det palliative senteret i kommunen må tilpasses kommunens størrelse og geografi. Teamene må være tverrfaglig sammensatt, slik som de palliative teamene i spesialisthelsetjenesten (se boks 9.13). En lege (fortrinnsvis en spesialist i palliativ medisin) bør være ansatt på fulltid. Ved større sykehjem bør legen ha palliasjon som sin hovedaktivitet. Kompetansen ved det palliative senteret i kommunen bør være tilgjengelig for den øvrige omsorgstjenesten i kommunen. Dersom en palliativ enhet i kommunen trenger bistand, kan dette ordnes innad i kommunen ved at kompetanseenheten i kommunen bistår med råd og faglig veiledning. Sentrene bør være en kompetansebase for palliasjon og ha en forbindelse til palliativt senter på sykehus. De palliative sengene bør organiseres som en enhet, størrelsen vil variere ut fra behovene (se figur 9.9). Sentrene kan eventuelt organiseres som interkommunale enheter.
Når kommunen har pasienter med behov for palliasjon som krever mer enn grunnleggende palliativ kompetanse, foreslår utvalget at det etableres kommunale palliative team. Teamene kan alternativt opprettes som et interkommunalt samarbeid. Opprettelse av palliative team i kommunene utgående fra kommunal palliativ sengeenhet eller kommunalt palliativt senter, eventuelt flere sentre i større byer, blir sentralt. De palliative teamene bør settes sammen ut fra den enkelte pasientens behov for palliative tjenester. Teamet bør samarbeide med øvrige kommunale team som er foreslått etablert, som oppfølgingsteam og primærhelseteam. Det kan i framtiden være aktuelt å se på en samordning mellom palliative team, primærhelseteam og oppfølgingsteam. Utvalget mener at man på denne måten legger til rette for en fleksibel bruk av kommunens ressurser, samtidig som pasienten får de tjenestene han eller hun har behov for. Teamet bør ha sin faste base knyttet til palliativ enhet/sengepost i kommunen, og ved behov også behandle pasienter med behov for palliative tjenester i sykehjemmet.
Det bør stilles krav om at en sykepleier med palliativ kompetanse skal være en fast deltaker i et kommunalt palliativt team, sammen med fastlegen eller sykehjemslegen som er spesialist i palliativ medisin. Palliativ lege i teamet bør være en støtte til fastlegen, eller delta i stedet for fastlegen. Det må avklares hvem som har det medisinske ansvaret for pasienten. Det må i tillegg stilles krav om at fysioterapeut, psykolog/psykiater, prest, sosionom, klinisk ernæringsfysiolog og ergoterapeut har fast tilknytning til teamet. Det bør legges til rette for at det kommunale palliative teamet samarbeider om bruk av ressurser fra andre team i kommunen eller i spesialisthelsetjenesten når dette er aktuelt ut fra pasientens behov. For å få til dette, foreslås det at kommunens ansvar for palliasjon tydeliggjøres i helse- og omsorgstjenesteloven, se kapittel 6. Utvalget mener at forslaget om opprettelse av kommunale palliative team med base i sykehjemmet, helsehus e.l., vil kunne bidra til at sykehjemslegen i større grad kan delta i behandling og oppfølging av pasienter med palliative behov. Et grunnleggende prinsipp bør være at kompetansen i det palliative teamet er tilgjengelig også når pasienten er hjemme.

Figur 9.8 Modell for organisering av pallisjon til voksne i fremtiden
Figur 7 viser fremtidens organisering av palliasjon til voksne, der tjenestene til pasienten tilpasses pasientens behov til enhver tid.
Hovedelementene i modellen må tilpasses både med hensyn til pasientvolum, befolkningssammensetning og ut fra avstander og geografi. IKT må utvikles og tilpasses, slik at man får hjelpemidler som kan bidra til god kommunikasjon mellom nivåene, og at informasjon om pasienten er tilstede til enhver tid.
I kommuner med befolkningsgrunnlag på over 100 000 innbyggere, mener utvalget det bør etableres fullverdige kommunale palliative sentre, slik det er skissert i figur 9.9. I mindre kommuner eller gjennom interkommunalt samarbeid, bør det etableres en fullverdig modell og med den kliniske delen som et minimum. I Oslo og andre større byer betyr dette at antall palliative sentre i kommunen tilpasses befolkningsgrunnlaget med et senter på 12–18 senger per 100 000 innbyggere.
For å legge til rette for hjemmetid og om ønskelig hjemmedød er det nødvendig med en klar struktur på helsetilbudene mot pasientens hjem basert på behovene som blir identifisert i utvikling av de pasienttilpassede forløpene.
De sentrale aktørene mot pasientens hjem er fastlege, hjemmesykepleie, palliativ/kreftkoordinator og kommunalt palliativt team. I denne strukturen skal også spesialisthelsetjenesten bidra med palliativt team etter behov, avtalt med og koordinert av kommunen. Strukturen må også være fleksibel slik at pasientene kan legges inn på palliativt senter på sykehjem eller sykehus etter behov og etter avtale. Fastlegens bidrag mot hjemmet er sentralt.
Selv med økt oppmerksomhet på mer hjemmetid, vil mange pasienter ha behov for innleggelse i sykehjem. Sykehjemslegen på den kommunale palliative sengeenheten må derfor ha spesialkompetanse i palliativ medisin. Sammen med det kommunale palliative teamet og øvrig pleiepersonell vil den palliative kompetansen bli god når dette samles i mindre palliative enheter. For enkelte pasienter vil det være nødvendig med bidrag fra sykehuset. I slike tilfeller må det være tydelig hvem som har primæransvaret for pasienten. De kommunale palliative teamene må ha en fast organisering, der det er avklart hvem som er med i teamene. I større kommuner kan dette være faste team, mens i mindre og små kommuner kan teamene tre i kraft når det er behov for det, etter modell av kommunale kriseteam. Det er pasientens behov som avgjør hvordan teamene skal settes sammen.
Pårørende er en viktig ressurs for at pasientene skal kunne være hjemme mot livets slutt og om ønskelig dø hjemme. I kortere eller lengre perioder vil det være behov for mye hjelp i hjemmet. Da bør bl.a. avlastning for pårørende, som for eksempel i form av våketjeneste og bidrag fra frivillige, innlemmes i den enkelte pasients tilpassede forløp. Disse tilbudene bør være kjent og forutsigbare som en del av det kommunale palliative tilbudet.
Forsknings- og utviklingsaktivitet
For å ivareta utvikling og implementering av pasienttilpassede forløp i den kommunale helse- og omsorgstjenesten foreslår utvalget at det bør være palliative sentre i kommunene som kan ha forsknings- og utviklingsaktivitet, blant annet gjennom undervisning og forskning.
Utvalgets anbefalte modell for palliasjon i den kommunale helse- og omsorgstjenesten
Kommunalt palliativt senter
Organisering
Palliativ sengeenhet, palliativt team, FOU-aktivitet
Kompetansekrav:
Fast lege på full tid som er spesialist i palliativ medisin
Sykepleier med relevant videreutdanning
I tillegg til sykehjemslege og sykepleier, skal fysioterapeut, prest, sosionom, klinisk ernæringsfysiolog, ergoterapeut og psykolog være fast tilknyttet det palliative teamet

Figur 9.9 Kommunalt palliativt senter på sykehjem
Pleie og omsorgstjenesten:
Organisering
Skal ha samarbeid med et kommunalt palliativt senter
Kompetansekrav
Palliativ sengeenhet i sykehjem: Fast tilknyttet lege som er spesialist i palliativ medisin og sykepleiere med relevant videreutdanning.
Sykehjem uten palliativ enhet: Ansatte skal beherske grunnleggende palliasjon, ha kvalitetssikrede prosedyrer for smerte- og symptomlindring og pleie ved livets slutt.
Hjemmesykepleien: Ansatte skal beherske grunnleggende palliasjon. Minst en sykepleier i sykehjem og i hjemmesykepleien i hver kommune/sone bør delta i nettverket av ressurssykepleiere.
Organisering av palliasjon i spesialisthelsetjenesten
Palliative sentre på sykehus
Alle lokalsykehus i Norge skal ha et fullverdig palliativt senter, eller deler av et palliativt senter, tilpasset lokale forhold. Den kliniske delen bør i enda større grad enn på regionsykehusene tilpasses volum og avstander fordi variasjonen mellom sykehusene er betydelig.
Større lokalsykehus med et anslagsvis nedslagsfelt på 30–50 000 innbyggere skal ha et fullverdig palliativt tilbud med et palliativt senter (både sengeenhet og team).

Figur 9.10 Fullverdig palliativt senter på sykehus
Den palliative enheten skal ha et palliativt team som må tilpasses sykehusets øvrige struktur og ha en tverrfaglig bemanning som skissert tidligere i kapittelet med en bemanning som tilsvarer kravet for palliativ tilleggsrefusjon. Et fullverdig palliativt senter på sykehus skal også ha en formalisert forsknings- og utviklingsaktivitet som skal foregå i tett samarbeid med det regionale palliative senteret.
I hovedtrekk er det anbefalt at et palliativt senter ved sykehus skal ha de samme organisatoriske elementene både på regionsykehusnivå og lokalsykehusnivå – klinikk og FOU. Dette er en overordnet ambisjon, men det må tilpasses sykehusenes størrelse og tilgjengelig lokal kompetanse.
Utvalget mener at de største sykehusene i Norge bør ha en struktur som tilsvarer et «fullverdig» palliativt senter. Strukturen må tilpasses størrelsen på pasientpopulasjonen, geografiske avstander og hvordan øvrige spesialistområder er organisert på sykehus. På mindre lokalsykehus tilpasses organisasjonsstrukturen den totale pasientpopulasjonen med henholdsvis palliativt team og palliativ sengeenhet/senger. Utvalget mener at det bør opprettes palliative team, før det etableres palliative senger. Har et sykehus enten et palliativt team eller en palliativ enhet, benevnes dette henholdsvis team eller enhet, ikke senter.
Utvalget mener det er viktig å sikre pasientene tilgang til medisinsk faglig kompetanse på kveld og helg. Dette kan organiseres ved egne vaktordninger for sykehjemmene, eller i et samarbeid mellom legevakten og sykehjemmene.
Regionalt palliativt senter
Det regionale palliative senteret består i dag av to hoveddeler, en klinisk del og en FOU/kompetanse del. Senteret skal ha et regionalt ansvar for å bygge opp og spre kompetanse. Det er ikke klart formulert hvilket ansvar det regionale senteret har for å utføre og koordinere klinisk forskning i regionen eller nasjonalt. Det er heller ikke gitt føringer om internasjonalt forskningssamarbeid.
Regionalt palliativt senter skal ha tre kliniske hovedaktiviteter: Palliativ sengeenhet, palliativt team og pallitiv poliklinikk. I tillegg skal det ha en kompetansedel, tilsvarende dagens kompetansesentre.

Figur 9.11 Organisering på et regionalt palliativt senter
Det palliative teamet skal bestå av lege og sykepleier og andre fagdisipliner slik det er beskrevet tidligere i dette kapittelet. Det palliative teamet skal primært være konsultativt, men kan i særskilte tilfeller også ha direkte behandlingsansvar avklart med pasientens avdeling.
Det regionale palliative senteret skal ha regionalt ansvar for undervisning, pasienttilpassede forløp kompetansenettverk og forskning. Klinikken vil i all hovedsak omfatte lokalsykehus pasienter, men for særskilte vanskelige kliniske tilfeller skal senteret ha et regionansvar, og enhetsstørrelsen må gjenspeile dette. Det betyr at de må ha senger der de kan følge opp eller utrede pasienter med kompliserte palliative behov og ha døgnvakt med telefontilgjenglighet for regionen.
Kompetansesenteret skal ha fire hovedoppgaver: Undervisning, utarbeidelse og implementering av de pasienttilpassede forløpene, drift av kompetansenettverk og forskning – for hele regionen. Kompetansesentrene må dekke andre diagnosegrupper enn kreft slik som kronisk lungesykdom, kronisk hjertesykdom, progredierende nevrologiske lidelser samt andre aktuelle diagnoser. Kompetansenettverkene er en betydelig ressurs i dagens palliative struktur, og det bør legges til rette for fortsatt drift og utvikling av disse nettverkene. Kompetansesenteret bør være en egen enhet i senteret, klart adskilt fra den kliniske virksomheten, men med tett samarbeid med klinikken.
De fire regionale palliative sentrene skal samarbeide om kompetanseoppgavene på et nasjonalt nivå. Utvalget foreslår at det nasjonale nettverk av kompetansesentrene skal fordele oppgavene seg imellom. Kompetansesentrene rapporterer i linjen til RHF-ene og samlet rapportering årlig vurderes av de regionale fagdirektørene.
Utvalget anbefaler å opprette nasjonale spisskompetanseområder ved de regionale kompetansesentrene for lindrende behandling. Kompetansesentrene får et differensiert ansvar for å koordinere spesielle områder nasjonalt. Utvalget foreslår at følgende områder kan få en nasjonal spisskompetansefunksjon:
Klinisk palliativ forskning
Fagutvikling, utdanning, kompetanse (prosedyrer, opplæringspakker, e-læringsprogram)
Organisering
Behandling, pleie og omsorg av døende (end of life care)
Palliasjon til barn og unge
Demens
Andre ikke-maligne sykdommer (hjerte-, lunge- og nyresykdommer)
Progredierende nevrologiske lidelser
Det må forventes og tas høyde for at det kan komme andre fagområder som det også kan være hensiktsmessig å organisere som nasjonale spisskompetanseområder.
For at flere personer som trenger palliative tjenester skal få tilbud om det, foreslår utvalget at palliasjon innarbeides i alle relevante nasjonale faglige retningslinjer.
Kvalitet i palliasjon
Helse- og omsorgstjenestene blir målt på blant annet bruk av ressurser (økonomi), ventetider og epikrisetid. Få, om noen, av de generelle målene (indikatorene) spør etter kvalitet på helse- og omsorgstjenestene mot livets slutt. Hvordan er smerten behandlet? Er pasienten alltid involvert i beslutninger om behandling? Fikk pasienten være hjemme den siste tiden, etter eget ønske? Hvordan var kvaliteten på sykehjemmet? Det er behov for å utvikle nye, flere og bedre kvalitetsindikatorer for palliasjon. Palliasjon innebærer å møte pasientens fysiske, psykiske, sosiale og åndelige/eksistensielle behov. God kvalitet fordrer at alle disse dimensjonene er dekket ved at nødvendig kompetanse er tilgjengelig når pasienten og de pårørende trenger det.
Utvalget anbefaler at det utarbeides følgende kvalitetsindikatorer innen palliasjon:
Hjemmetid de siste 30 eller 50 dager.
Hvor pasienten er de siste 30 dager. Pasientforløp de siste 30 dager.
Hjemmedød.
Forhåndssamtaler (Advance Care Planning) – hvorvidt dette er gjennomført. Tverrfaglig vurdering må være en del av dette.
Symptomkartlegging – systematisk spørre pasienten om plager og symptomer.
Indikator for pårørende – systematisk kartlegging av pårørendes behov (se kapittel 10).
Finansiering
En egen ICD-10 kode (Z51.50) brukes i spesialisthelsetjenesten for å gi en tilleggsfinansiering per pasientopphold gjennom en egen kode «Behandling i palliativt senter». Betingelsene for å bruke denne koden er at sykehuset har opprettet et eget, organisert palliativt tilbud i form av et palliativt senter med et palliativt team, eventuelt en palliativ enhet, og at senteret fyller gitte kriterier i oppfølgingen av pasientene. Behandlingen skal gjelde innleggelse eller dagbehandling. Det palliative teamet skal tilby ambulant behandling i pasientens hjem og sykehusets avdelinger som også skal kunne konsultere teamet (Helsedirektoratet, 2017).
Den palliative koden kan i dag benyttes dersom det palliative teamet tilbyr ambulant behandling i pasienten hjem. Utvalget ønsker å styrke de palliative teamenes rådgivende funksjon overfor den kommunale helse- og omsorgstjenesten. Denne virksomheten dekkes ikke av den palliative koden i dag. Utvalget er kjent med at det er foreslått en endring i finansiering av pallasjon i spesialisthelsetjenesten fra 2018.
Palliasjon til barn og unge
Palliasjon til barn innebærer spesielle utfordringer og vil kreve en noe annen tilretteleggelse av de pasienttilpassede forløpene enn forløp for voksne. Både underveis i forløpet og når døden nærmer seg vil familien bli rammet på en annen måte enn når voksne dør. Samtidig som det er noen særlige karakteristika for palliasjon til barn, legger utvalget til grunn at de samme generelle prinsippene som gjelder for palliasjon til voksne også vil gjelde for barn. I spesialisthelsetjenesten for voksne er de ulike sykdommene organisert på en annen måte, ut fra organspesifikke sykdommer eller sykdomskategorier. En slik tilnærming er en utvikling vi også ser innen pediatrien. Karakteristisk for pediatrien er likevel at alle sykdommmer er samlet i en spesialitet og en organisatorisk struktur.
Utvalget anbefaler at spesialisthelsetjenesten og den kommunale helse- og omsorgstjenesten må legge til rette for at barnet kan være mest mulig hjemme og leve et så normalt liv som mulig. Opphold på sykehus eller en annen institusjon bør reduseres til et nødvendig minimum, både av hensyn til barnet, søsken og familien som helhet. Det er behov for at skole/barnehage og behandlingssted koordinerer aktuelle tiltak for å sikre best mulig sammenheng og kontinuitet i barnets hverdag. Familier med behov for avlastning bør tilbys dette, enten i eget hjem, dersom de ønsker det, alternativt ved at barnet får et tidsbegrenset opphold i en barnebolig eller avlastningsbolig. Noen steder er det organisert et tilbud med ambulante spesialisthelsetjenestetilbud (hjemmesykehus for barn).
Utvalget mener barneboliger og avlastningsboliger kan være et alternativ til de aller sykeste barna som ikke kan bo hjemme. Helsetilsynet gjennomførte i 2009 et landsomfattende tilsyn med kommunale sosial- og helsetjenester til barn i barne- og avlastningsboliger. Tilsynet omfattet 75 kommuner og bydeler. I en oppsummering kom det fram at mange kommuner har for dårlig oversikt over tjenesten. Tilsynet avdekket brudd på helse- og omsorgslovgivningen i tre av fire tilfeller. Helsetilsynet fant at kommunene hadde mangelfull styring av tilbudet i avlastnings- og barneboligene. Det er mange deltidsansatte i boligene, stort innslag av ufaglærte og mangelfull opplæring av de ansatte. I ca. halvparten av sakene ble det avdekket brudd på reglene for legemiddelhåndtering. I tilsynsrapporten anbefales det at kommunene må ta et sterkere grep om styringen for å redusere risikoen for mangelfulle tjenester og etterspørre og følge opp kvaliteten på tjenestene i hver enkelt barne- og avlastningsbolig. Rapporten pekte videre på at regelverket ikke er godt tilrettelagt for drift av barne- og avlastningsboliger ved at det dels er mangelfullt og dels komplekst og vanskelig tilgjengelig, og at regelverket bør gjennomgås spesielt med tanke på disse barnas særskilte situasjon og behov (Helsetilsynet, 2010). Utvalget støtter Helsetilsynets anbefaling om å styrke kvaliteten på tjenestene i barneboliger og avlastningsboliger.
Fylkesmannsembetene har siden 2009 gjennomført ytterligere tilsyn med avlastnings- og barneboliger. Fylkesmennene har konstatert ett eller flere avvik i 13 av sakene. Avvikene er særlig knyttet til legemiddelhåndtering, kompetanse hos og opplæring av de ansatte mangel på fritidsaktiviteter og fysiske forhold i boligen (NOU 2016: 17 På lik linje). I forbindelse med iverksettelsen av ny kommunal helse- og omsorgstjenestelov ble barneboliger definert som helse- og omsorgsinstitusjon gjennom forskrift om kommunal helse- og omsorgsinstitusjon (Helse- og omsorgsdepartementet, 2011). Dette for å sikre et klart regelverk for kommunens ansvar for denne tjenesten.
Noen organisatoriske strukturer bør være tilgjengelige som en integrert del av de palliative pasienttilpassede forløpene for barn. Dette er barneboliger og avlastningsboliger. I boks 9.15 er det oppsummert noen av de spesielle forholdene som gjelder barn.
Boks 9.14 Palliasjon til barn og unge – spesielle forhold
Pediatri
Alle sykdommer for barn i en spesialitet
Lavt volum for hver enkelt tilstand
Familien som helhet blir rammet
Hjemmetid – høyt prioritert
Forholdene som er omtalt i boks 9.14, spesielt hjemmetid, er enda viktigere for barn og unge enn for voksne. De fleste steder er det få barn som trenger palliasjon. Et lavt volum kan gjøre det krevende å ha/opprettholde kompetanse. Dette forklarer hvorfor man ved noen større sykehus som Oslo universitetssykehus, Akershus universitetssykehus og Stavanger universitetssjukehus har utviklet en modell med «hjemmesykehus». I denne modellen tar det palliative teamet i spesialisthelsetjenesten helt eller delvis ansvar for alvorlig syke pasienter hjemme. Denne modellen har vært utprøvd også for voksne i noen deler av Sverige. Utvalget har ikke tatt stilling til om hjemmesykehus er en ønsket modell. Denne type tilbud bør imidlertid organiseres innenfor samme organisasjonsstruktur som de øvrige palliative tjenestene, basert på tidlig integrasjon av palliasjon, palliative team/kompetanse på barneavdelinger regionalt og lokalt og palliative team i kommunene. De palliative teamene på sykehusene, både regionalt og lokalt må sannsynligvis ta større ansvar for tiltak overfor hjemmeboende barn når et barn har behov for palliasjon. Utvalget foreslår at erfaringer med palliative hjemmesykehus ved Oslo universitetssykehus, Akershus universitetssykehus og Stavanger universitetssjukehus evalueres for å vurdere nasjonal overføringsverdi.
Planene for hver enkelt pasient, beskrevet i de pasienttilpassede forløpene, basert på kommunal, lokal og regional kompetanse, bør være grunnstrukturen for barn også ved etablering av hjemmesykehus.
Utvalget er enige i at det ved region- og lokalsykehus skal etableres barnepalliative team, med en sammensetning som anbefalt i den nasjonale faglige retningslinjen om palliasjon til barn og unge uavhengig av diagnose (Helsedirektoratet, 2017), se figur 9.12. Størrelsen på teamene må avpasses geografi og befolkningstetthet. Alle større barneavdelinger bør ha et slikt palliativt team. Teamet bør ha lege med påbygningsspesialitet i palliativ medisin. På de største sykehusene må barnepalliasjon være hovedaktivitet.
På en barneavdeling skal det være egne palliative senger og leger og sykepleiere med spesialutdanning i palliasjon. For leger er det naturlig at de som grenspesialitet er pediater. FOU-delen i barneavdelingen samarbeider med og koordineres av det regionale senteret.
Ved en slik ordning forventer utvalget at samspillet mellom de tre nivåene i helsetjenesten blir utviklet også innen barnepalliasjon. Dette krever god planlegging, blant annet ved å utvikle de pasienttilpassede forløpene sammen med pasient og familien på et tidlig tidspunkt, og ved å ha nødvendig fleksibilitet.
Det er behov for å ha en særskilt oppmerksomhet rettet mot overgangen fra ungdom til voksen. Dette vil kreve forutsigbare og godt planlagte individuelle pasientforløp hvor det er tydeliggjort hvem som har hovedansvaret for pasienten til enhver tid. Når ungdom over 18 år har behov for spesialisthelsetjeneste og det er behov for innleggelse i sykehus, mener utvalget det er viktig å skape stabilitet ved at sykehuset sørger for at ungdom kommer til en fast avdeling ved sykehuset, og med størst mulig grad av fast personell å forholde seg til. Dette kan ivaretas ved at det nedfelles i en palliativ plan.
Barnet og familien kan ha behov for psykososial støtte i hele eller deler av sykdomsforløpet, og de har behov for å bli møtt av personer med innsikt og forståelse som anerkjenner og normaliserer deres sorg og sorgreaksjoner. Noen velger å kalle denne sorgprosessen «ventesorg» (Foreningen for barnepalliasjon). Begrepet søker å understreke det normale i denne sorgprosessen, og gjøre den forståelig. Ventesorg er som annen sorg, med de samme symptomer, reaksjoner og variasjoner. For barnet kan sorgen omfatte depresjon, angst og frykt, sinne, isolasjon, ensomhet, frustrasjon, skyldfølelse og bekymringer.
Utvalget mener det er en oppgave for de palliative sentrene, i samarbeid med den kommunale helse- og omsorgstjenesten, å bidra til at alvorlig syke barn skal kunne være mest mulig hjemme og få dø hjemme. De må også ivareta samhandling, tilrettelegging og opplæring og for å trygge familier hjemme, og for å slippe innleggelse i sykehus. Det må være kontinuitet i ivaretakelsen av barnet og familien over tid. Utvalget mener det bør vurderes en særskilt finansiering for palliasjon til barn, alternativt at den palliative tilleggsrefusjonen kan brukes også for barn, og at de øvrige kravene for å få refusjon må være tilstede.
Det er utarbeidet en Nasjonal faglig retningslinje for palliasjon til barn og unge uavhengig av diagnose (Helsedirektoratet, 2017). Utvalget mener det er behov for å revidere denne retningslinjen og gi tydeligere føringer for integrasjon av palliasjon i pediatrien og føringer for organisering av palliative tjenester til barn og unge i den kommunale helse- og omsorgstjenesten og i spesialisthelstjenesten.

Figur 9.12 Organisering av barnepalliasjon i framtiden
De palliative tilbudene for barn vil være mer varierende enn hos voksne. Barn med palliative behov kan leve i mange år med sykdommer som gradvis reduserer funksjonsnivået og hvor det palliative behovet vil endres og øke over mange år.
Når barn er døende kan det bli et større behov for hjemmetid sammen med familien og søsken. Barn med behov for palliative tjenester er volummessig lavt, men forløpene har høy kompleksitet. Det finnes ikke oversikt over antall barn med behov for palliasjon i Norge. Anslagene som brukes er basert på engelske tall. Selv i større kommuner vil man ha få barn per år, og det kan være utfordrende å ha tilstrekkelig kunnskap og kompetanse på dette feltet. Kommunen må derfor samarbeide tett med de palliative teamene i spesialisthelsetjenesten. Samarbeid mellom spesialisthelsetjenesten og den kommunale helse- og omsorgstjenesten må avtales basert på forhåndsbestemte retningslinjer.
Utvalget mener at den organisatoriske strukturen for barnepalliasjon i spesialisthelsetjenesten skal følge de samme hovedprinsippene som for voksne. Dette betyr at det ved alle regionale barneavdelinger skal etableres et barnepalliativt senter med klinikk og FOU virksomhet på lik linje som ved palliative senter på sykehus. Etter at det er etablert barnepalliative sentere på regionsykehusnivå, skal dette også videreutvikles i på lokalsykehusnivå.
Utvalget understreker betydningen av et godt samarbeid mellom kommune og sykehus, slik at sykehuset kan være en støtte for kommunen som en klinisk kompetansebase. Kompetansesentrene må ha kompetanse om palliasjon til barn i større grad enn i dag og dele denne kompetansen med kommunene. Fastlegen bør være koordinator for familier med barn som har behov for palliativ behandling, pleie og omsorg.
Barn bør få leve og avslutte livet hjemme. Dersom dette ikke er mulig, bør barnet i størst mulig grad få være så nær hjemmet som mulig. Flertallet i utvalget, bestående av utvalgsleder Kaasa og utvalgsmedlemmene Andersen, Bahus, Broen, Farsund, Flovik, Hagerup, Husby, Schjødt og Slaaen mener at egne hospiceinstitusjoner for barn ikke er egnet til å ivareta dette formålet. Disse medlemmene mener at et eget barnehospice vil innebære at barn og familie må oppholde seg langt hjemmefra i en livssituasjon der vi vet at nærhet til familie, venner og nettverk er viktig. Det er for få innbyggere og for spredt bosetting i Norge til at egne barnehospice vil kunne ivareta barns behov for å være mest mulig hjemme sammen med familien. Flertallet i utvalget foreslår at det etableres tilbud integrert i den ordinære helse- og omsorgstjenesten som ivaretar barnet og hele familien som en enhet, og som tilbyr god oppfølging av familien etter barnets død. Dette bør gjøres i tilslutning til barneavdelingene, barnebolig, avlastningsbolig, barnehabilitering eller andre barne/familieinstitusjoner. For å få til dette, er det behov for å styrke kompetanse og kapasitet på barnepalliasjon både i den kommunale helse- og omsorgstjenesten og i spesialisthelsetjenesten.
Disse enhetene bør integreres sammen med den generelle palliative sengeenheten i kommunen, men skjermes fra enheter hvor det er urolige pasienter.
Døden
Døden er spesiell og sentral i palliasjon. Hospice som institusjon og hospice som en filosofi har hatt som mål å synliggjøre døden i helsetjenesten og i samfunnet generelt.
Ivaretakelse av døende mennesker og deres familie kan kreve særskilt kompetanse. Den grunnleggende kompetansen bør finnes innenfor alle de beskrevne organisasjonsmodellene i dette kapittelet, og anses som en sentral del i grunnleggende palliasjon.
For å videreutvikle kompetansen om den døende pasienten gjennom klinikk, klinisk og helserelatert forskning og utvikling og påse at de pasienttilpassede forløpene blir implementert i klinisk praksis for døende pasienter, mener utvalget at noen av de palliative sentre i Norge bør ha som hovedområde å ha oppmerksomhet på den døende pasienten. Ansvaret for å forske, generere ny erfaringsbasert kompetanse og videreutvikle de pasienttilpassede forløpene bør legges til noen dedikerte palliative sentere i Norge, både på region-, lokalsykehus- og kommunenivå. Pasientene skal ivaretas klinisk kompetansemessig nærmest mulig hjemmet.
De regionale kompetansesentrene får i oppgave å etablere interregionalt samarbeid med hovedansvar hos et av sentrene for den døende pasienten. Det bør også etableres tilsvarende hovedansvar til minst et palliativt senter på sykehus i hver helseregion.
9.4 Tiltak
Det etableres kommunale palliative sentre i de største kommunene og som interkommunale sentre i mindre kommuner.
Alle større lokalsykehus skal ha et fullverdig palliativt senter. Mindre lokalsykehus skal som et minimum ha palliativt team.
Regionale palliative senter skal, i tillegg til et kompetansesenter, ha tre kliniske hovedaktiviteter: Pallitiv sengeenhet, palliativt team og palliativ poliklinikk.
Regionale palliative sentre med en klinisk del og et kompetansesenter, skal organiseres som en enhet under en ledelse.
Kompetansesenterdelen i de regionale palliative sentrene skal være atskilt fra den kliniske virksomheten og dekke de fire hovedoppgavene: Undervisning, utarbeidelse og implementering av de pasienttilpassede forløpene, drift av nettverk og forskning – for hele regionen.
Det nasjonale nettverket av de regionale palliative kompetansesentrene skal fordele regionale spisskompetanseområder seg imellom. Kompetansesentrene rapporterer i linjen til RHF-ene og samlet rapportering vurderes årlig av de regionale fagdirektørene.
Det etableres barnepalliative sentre ved alle regionsykehus i Norge med samme struktur som palliativt senter i sykehus.
Det etableres barnepalliative sentre på sykehus.
Erfaringer med palliative hjemmesykehus for barn ved Oslo universitetssykehus, Akershus universitetssykehus og Stavanger universitetssjukehus skal evalueres.
Den nasjonale faglige retningslinjen for palliasjon til barn og unge uavhengig av diagnose revideres for å gi tydeligere føringer for integrasjon av palliasjon i pediatrien og for organisering av palliative tjenester til barn og unge i den kommunale helse- og omsorgstjenesten og i spesialisthelsetjenesten.
De regionale kompetansesentrene får i oppgave å etablere et interregionalt samarbeid for den døende pasient med hovedansvar hos ett av sentrene. Det etableres også tilsvarende hovedansvar i minst ett palliativt senter på sykehus i hver helseregion.
Kvalitet:
Det utarbeides kvalitetsindikatorer innen palliasjon
Nasjonale faglige retningslinjer:
Palliative pasienttilpassede forløp inkluderes i alle relevante nasjonale faglige retningslinjer, også for andre sykdomsgrupper enn kreft.